延迟订单系统的艺术:深度剖析DelayQueue的核心实现
一、Delayed接口的双重使命
在Java并发编程中,DelayQueue 是一个巧妙而强大的工具,特别适合处理延时任务。但要理解它的精髓,我们必须深入探究其核心设计理念:为什么Delayed接口要求同时实现getDelay和compareTo两个方法?
1.1 getDelay:时间维度的精确控制
getDelay方法是延迟队列的"心跳检测器",它定义了元素何时从"等待状态"转变为"就绪状态"。这个方法返回的是剩余延迟时间,单位为纳秒、微秒或毫秒,具体取决于使用的TimeUnit。
底层原理:当线程从DelayQueue中获取元素时,会反复调用getDelay方法检查每个元素的就绪状态。这个过程不是简单的"等待-通知"机制,而是一种主动轮询与条件等待相结合的高效策略。队列维护一个优先级堆,只有堆顶元素的延迟到期时,才会真正唤醒等待线程。
1.2 compareTo:空间维度的智能排序
compareTo方法则是延迟队列的"调度算法师",它决定了元素在内部堆结构中的排列顺序。虽然名为"比较",但其真正使命是实现延迟优先的调度策略。
数据结构揭秘:DelayQueue内部使用PriorityQueue(优先级队列)存储元素。这个优先级队列维护一个小顶堆(min-heap),堆顶始终是延迟最小的元素。当新元素加入时,compareTo方法决定了它在堆中的位置;当延迟到期时,堆顶元素会被首先取出。
二、双重方法的协同效应
这两个方法的协同工作体现了计算机科学中经典的时空权衡(Time-Space Tradeoff):
-
时间效率:
getDelay提供了O(1)的时间检查能力,线程无需遍历整个队列来判断是否有元素到期 -
空间效率:
compareTo维护的堆结构保证了O(log n)的插入和删除效率,同时最小化了内存移动
这种设计使得DelayQueue能够同时满足:
-
高吞吐量:支持大量延迟任务的并发管理
-
低延迟:到期任务的及时触发
-
内存友好:高效的数据组织方式
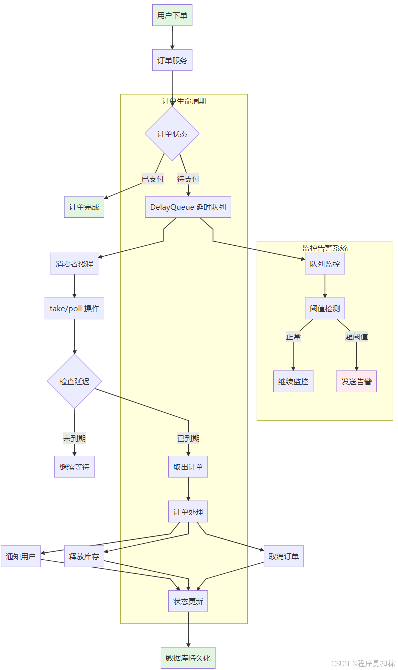
三、实战:延时订单系统的完整实现
3.1 订单状态的生命周期管理
一个健壮的延时订单系统需要考虑订单的完整生命周期:
待支付 → 支付中 → 已支付(成功)
↘ 超时取消(失败)
3.2 核心实现代码
/**
* 延时订单实体类
* 实现Delayed接口,具备延迟特性和优先级排序能力
*/
public class DelayOrder implements Delayed {
private final String orderId; // 订单唯一标识
private final long createTime; // 订单创建时间(毫秒)
private final long expireTime; // 订单过期时间(毫秒)
private final TimeUnit timeUnit; // 时间单位
private final OrderStatus status; // 订单状态
public DelayOrder(String orderId, long delay, TimeUnit unit) {
this.orderId = orderId;
this.createTime = System.currentTimeMillis();
this.expireTime = createTime + unit.toMillis(delay);
this.timeUnit = TimeUnit.MILLISECONDS;
this.status = OrderStatus.PENDING;
}
/**
* 核心方法:计算剩余延迟时间
* 返回值 <= 0 表示延迟已到期
*/
@Override
public long getDelay(TimeUnit unit) {
long remaining = expireTime - System.currentTimeMillis();
return unit.convert(remaining, TimeUnit.MILLISECONDS);
}
/**
* 核心方法:定义优先级排序规则
* 延迟时间越短,优先级越高(越靠前)
*/
@Override
public int compareTo(Delayed other) {
if (this == other) return 0;
long diff = this.getDelay(timeUnit) - other.getDelay(timeUnit);
return diff < 0 ? -1 : (diff > 0 ? 1 : 0);
}
// 省略getter和业务方法...
}
3.3 订单管理器:生产-消费模式
public class OrderManager {
private final DelayQueue<DelayOrder> delayQueue = new DelayQueue<>();
private final ExecutorService executor = Executors.newFixedThreadPool(4);
private volatile boolean running = true;
/**
* 生产者:添加延时订单
*/
public void addOrder(DelayOrder order) {
delayQueue.put(order);
log.info("订单 {} 已加入延迟队列,过期时间: {}",
order.getOrderId(),
new Date(order.getExpireTime()));
}
/**
* 消费者:处理到期订单
*/
public void startConsumer() {
executor.submit(() -> {
while (running && !Thread.currentThread().isInterrupted()) {
try {
// take() 会阻塞直到有元素到期
DelayOrder order = delayQueue.take();
processExpiredOrder(order);
} catch (InterruptedException e) {
Thread.currentThread().interrupt();
break;
}
}
});
}
private void processExpiredOrder(DelayOrder order) {
// 订单超时处理逻辑
order.cancel("订单支付超时");
log.warn("订单 {} 已超时取消", order.getOrderId());
// 可选:发送通知、释放库存、记录日志等
notifyUser(order);
releaseInventory(order);
}
}
四、高级优化技巧
4.1 内存泄漏防护
// 使用WeakReference避免内存泄漏
private static class OrderReference extends WeakReference<DelayOrder>
implements Delayed {
// 实现Delayed接口方法...
}
4.2 批量处理优化
public List<DelayOrder> batchTake(int maxCount) {
List<DelayOrder> orders = new ArrayList<>();
DelayOrder order = delayQueue.poll();
while (order != null && orders.size() < maxCount) {
orders.add(order);
order = delayQueue.poll();
}
return orders;
}
4.3 监控与告警
@Slf4j
public class OrderMonitor {
private final DelayQueue<DelayOrder> queue;
private final ScheduledExecutorService scheduler;
public void startMonitoring() {
scheduler.scheduleAtFixedRate(() -> {
int size = queue.size();
if (size > WARNING_THRESHOLD) {
log.warn("延迟队列积压警告: {} 个待处理订单", size);
// 发送告警通知
sendAlert(size);
}
}, 0, 30, TimeUnit.SECONDS);
}
}
五、性能对比与选型建议
| 方案 | 精度 | 内存开销 | 复杂度 | 适用场景 |
|---|---|---|---|---|
| DelayQueue | 毫秒级 | 中等 | 低 | 中小规模,单机应用 |
| Redis ZSet | 秒级 | 低 | 中 | 分布式系统 |
| 时间轮 | 高精度 | 高 | 高 | 高频定时任务 |
| Quartz/XXL-Job | 高精度 | 高 | 高 | 企业级调度 |
选型建议:
-
单机应用:优先考虑
DelayQueue,简单高效 -
分布式系统:Redis ZSet + 哨兵机制
-
高精度要求:时间轮算法
-
企业级需求:成熟的调度框架
六、常见陷阱与解决方案
6.1 时间同步问题
// 使用单调时钟而非系统时钟
private final long expireNanoTime = System.nanoTime() +
TimeUnit.MILLISECONDS.toNanos(delay);
6.2 线程安全考虑
// 使用线程安全的订单状态转换
public boolean tryCancel() {
return status.compareAndSet(OrderStatus.PENDING, OrderStatus.CANCELLED);
}
6.3 优雅关闭
public void gracefulShutdown() {
running = false;
executor.shutdown();
try {
if (!executor.awaitTermination(30, TimeUnit.SECONDS)) {
executor.shutdownNow();
}
} catch (InterruptedException e) {
executor.shutdownNow();
}
}
七、总结
DelayQueue的魅力在于其简洁而强大的设计哲学。getDelay和compareTo两个方法的精妙配合,体现了"单一职责"与"协同工作"的完美平衡。在实际的延时订单系统中,这种设计不仅提供了高效的任务调度能力,更为我们展示了如何通过合理的数据结构和算法设计,解决复杂的业务问题。
对于开发者而言,深入理解这些底层原理,不仅能够更好地使用DelayQueue,更能培养出设计高效、可靠系统的思维模式。在微服务、分布式系统日益普及的今天,这种对基础组件的深刻理解,将成为架构师和高级开发者不可或缺的核心能力。
延迟订单系统架构图

679

被折叠的 条评论
为什么被折叠?



