DelayQueue实战:延时订单系统的生产者与消费者模式深度解析
引言:为什么选择生产者-消费者模式?
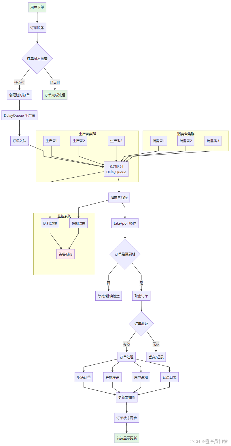
在现代电商系统中,延时订单处理是一个经典且关键的场景。想象一下:用户下单后,如果在15分钟内未完成支付,订单需要自动取消并释放库存。传统的定时轮询方案存在诸多问题:数据库压力大、处理不及时、系统资源浪费等。而基于DelayQueue的生产者-消费者模式,为我们提供了一种优雅、高效的解决方案。
本文将深入剖析如何使用DelayQueue构建一个完整的延时订单系统,从生产者线程的设计、消费者线程的优化,到实际应用场景的扩展,全方位展示这一并发工具的强大威力。
一、生产者线程:智能的任务投放策略
1.1 生产者的核心职责
生产者线程不仅仅是简单地向队列中添加订单,它需要具备以下智能特性:
-
流量控制:防止短时间内大量订单涌入导致队列过载
-
异常处理:处理订单创建失败、网络异常等情况
-
状态监控:实时监控队列状态并做出调整
-
优先级支持:不同业务场景可能需要不同的延迟策略
1.2 高级生产者实现
public class OrderProducer implements Runnable {
private final DelayQueue<DelayOrder> delayQueue;
private final AtomicInteger orderCounter = new AtomicInteger(0);
private final RateLimiter rateLimiter;
private volatile boolean isRunning = true;
// 基于令牌桶算法的限流器
public OrderProducer(DelayQueue<DelayOrder> delayQueue, int permitsPerSecond) {
this.delayQueue = delayQueue;
this.rateLimiter = RateLimiter.create(permitsPerSecond);
}
@Override
public void run() {
while (isRunning && !Thread.currentThread().isInterrupted()) {
try {
// 1. 流量控制:获取令牌
rateLimiter.acquire();
// 2. 生成模拟订单
DelayOrder order = generateMockOrder();
// 3. 异步日志记录
CompletableFuture.runAsync(() ->
logOrderCreation(order));
// 4. 加入延迟队列
boolean success = delayQueue.offer(order, 100, TimeUnit.MILLISECONDS);
if (success) {
// 5. 发布订单创建事件
publishOrderCreatedEvent(order);
} else {
handleOfferFailure(order);
}
// 6. 动态调整生产频率
adjustProductionRate();
} catch (InterruptedException e) {
Thread.currentThread().interrupt();
shutdownGracefully();
} catch (Exception e) {
log.error("生产者异常", e);
handleProducerException(e);
}
}
}
private DelayOrder generateMockOrder() {
// 模拟不同延迟时间的订单:70%为15分钟,20%为30分钟,10%为其他
double random = Math.random();
long delayMinutes;
if (random < 0.7) {
delayMinutes = 15; // 常规订单:15分钟
} else if (random < 0.9) {
delayMinutes = 30; // 特殊订单:30分钟
} else {
delayMinutes = 5 + (long)(Math.random() * 60); // 随机订单:5-65分钟
}
String orderId = "ORDER-" + System.currentTimeMillis() +
"-" + orderCounter.incrementAndGet();
return new DelayOrder(orderId, delayMinutes, TimeUnit.MINUTES);
}
// 动态调整生产速率
private void adjustProductionRate() {
int queueSize = delayQueue.size();
double currentRate = rateLimiter.getRate();
if (queueSize > 10000 && currentRate > 10) {
// 队列积压严重,降低生产速率
rateLimiter.setRate(Math.max(10, currentRate * 0.8));
} else if (queueSize < 1000 && currentRate < 100) {
// 队列空闲,提高生产速率
rateLimiter.setRate(Math.min(100, currentRate * 1.2));
}
}
}
1.3 生产者集群化考虑
在实际生产环境中,通常需要多个生产者协同工作:
public class OrderProducerCluster {
private final List<OrderProducer> producers = new ArrayList<>();
private final ExecutorService executor;
public void startCluster(int producerCount, int permitsPerSecond) {
DelayQueue<DelayOrder> sharedQueue = new DelayQueue<>();
for (int i = 0; i < producerCount; i++) {
OrderProducer producer = new OrderProducer(sharedQueue,
permitsPerSecond / producerCount);
producers.add(producer);
executor.submit(producer);
}
// 启动监控线程
startClusterMonitor(sharedQueue);
}
}
二、消费者线程:高效的任务处理机制
2.1 消费者的高级特性
优秀的消费者线程需要具备:
-
批量处理能力:提高吞吐量
-
优雅降级:在系统压力大时降低处理频率
-
故障恢复:自动重试和异常处理
-
资源隔离:不同类型订单使用不同消费者组
2.2 智能消费者实现
public class OrderConsumer implements Runnable {
private final DelayQueue<DelayOrder> delayQueue;
private final OrderProcessor orderProcessor;
private final AtomicLong processedCount = new AtomicLong(0);
private final ThreadLocal<SimpleDateFormat> dateFormat;
private volatile boolean isRunning = true;
private volatile long lastProcessTime = System.currentTimeMillis();
// 批量处理配置
private final int batchSize;
private final long maxWaitTime;
public OrderConsumer(DelayQueue<DelayOrder> delayQueue,
OrderProcessor processor,
int batchSize,
long maxWaitTime) {
this.delayQueue = delayQueue;
this.orderProcessor = processor;
this.batchSize = batchSize;
this.maxWaitTime = maxWaitTime;
this.dateFormat = ThreadLocal.withInitial(() ->
new SimpleDateFormat("yyyy-MM-dd HH:mm:ss"));
}
@Override
public void run() {
Thread.currentThread().setName("OrderConsumer-" +
Thread.currentThread().getId());
while (isRunning && !Thread.currentThread().isInterrupted()) {
try {
// 1. 检查系统负载
if (isSystemOverloaded()) {
applyBackpressure();
continue;
}
// 2. 批量获取到期订单
List<DelayOrder> orders = batchTakeOrders();
if (!orders.isEmpty()) {
// 3. 并行处理订单
processOrdersInParallel(orders);
// 4. 更新处理统计
updateStatistics(orders.size());
// 5. 记录处理日志
logProcessingResult(orders);
}
// 6. 动态调整消费策略
adjustConsumptionStrategy();
} catch (InterruptedException e) {
Thread.currentThread().interrupt();
shutdownGracefully();
} catch (Exception e) {
log.error("消费者处理异常", e);
handleConsumerException(e);
}
}
}
private List<DelayOrder> batchTakeOrders() throws InterruptedException {
List<DelayOrder> orders = new ArrayList<>(batchSize);
long startTime = System.currentTimeMillis();
// 获取第一个订单(可能阻塞)
DelayOrder firstOrder = delayQueue.poll(maxWaitTime, TimeUnit.MILLISECONDS);
if (firstOrder != null) {
orders.add(firstOrder);
// 批量获取更多到期订单
while (orders.size() < batchSize) {
DelayOrder order = delayQueue.poll();
if (order == null) {
break;
}
orders.add(order);
// 防止长时间占用CPU
if (System.currentTimeMillis() - startTime > 10) {
break;
}
}
}
return orders;
}
private void processOrdersInParallel(List<DelayOrder> orders) {
// 使用CompletableFuture实现并行处理
List<CompletableFuture<Void>> futures = orders.stream()
.map(order -> CompletableFuture.runAsync(() ->
processSingleOrder(order),
getOrderExecutor(order)))
.collect(Collectors.toList());
// 等待所有处理完成
CompletableFuture.allOf(futures.toArray(new CompletableFuture[0]))
.exceptionally(ex -> {
log.error("并行处理异常", ex);
return null;
})
.join();
}
private ExecutorService getOrderExecutor(DelayOrder order) {
// 根据订单类型选择不同的线程池
if (order.isHighPriority()) {
return highPriorityExecutor;
} else if (order.getAmount() > 10000) {
return largeOrderExecutor;
} else {
return normalOrderExecutor;
}
}
private void processSingleOrder(DelayOrder order) {
try {
// 1. 订单取消逻辑
order.cancel("支付超时自动取消");
// 2. 库存释放
releaseInventory(order);
// 3. 用户通知
notifyUser(order);
// 4. 记录操作日志
auditLog(order);
} catch (BusinessException e) {
// 业务异常处理
handleBusinessException(order, e);
} catch (Exception e) {
// 系统异常处理
handleSystemException(order, e);
}
}
private boolean isSystemOverloaded() {
// 检查系统负载:CPU、内存、数据库连接等
double systemLoad = ManagementFactory.getOperatingSystemMXBean()
.getSystemLoadAverage();
long freeMemory = Runtime.getRuntime().freeMemory();
return systemLoad > 5.0 || freeMemory < 100 * 1024 * 1024; // 100MB
}
private void applyBackpressure() {
try {
// 系统负载高时,降低处理频率
Thread.sleep(1000);
// 减少批量大小
int currentBatchSize = Math.max(1, batchSize / 2);
// 实际实现中需要调整后续处理的批量大小
} catch (InterruptedException e) {
Thread.currentThread().interrupt();
}
}
}
2.3 消费者集群与负载均衡
public class ConsumerClusterManager {
private final List<OrderConsumer> consumers = new ArrayList<>();
private final DelayQueue<DelayOrder> sharedQueue;
public void startConsumers(int consumerCount,
OrderProcessor processor) {
for (int i = 0; i < consumerCount; i++) {
OrderConsumer consumer = new OrderConsumer(
sharedQueue,
processor,
50, // 批量大小
1000 // 最大等待时间
);
consumers.add(consumer);
// 为每个消费者分配独立线程
new Thread(consumer, "OrderConsumer-" + i).start();
}
// 启动负载均衡监控
startLoadBalancer();
}
private void startLoadBalancer() {
ScheduledExecutorService scheduler = Executors.newSingleThreadScheduledExecutor();
scheduler.scheduleAtFixedRate(() -> {
// 监控各个消费者的处理速度
Map<String, Long> processingRates = calculateProcessingRates();
// 动态调整消费者数量
adjustConsumerCount(processingRates);
// 重新分配队列(如果需要)
rebalanceQueues();
}, 1, 5, TimeUnit.SECONDS);
}
}
三、完整测试框架
3.1 集成测试方案
public class DelayOrderSystemTest {
private DelayQueue<DelayOrder> delayQueue;
private OrderProducer producer;
private OrderConsumer consumer;
private ExecutorService executor;
@Before
public void setUp() {
delayQueue = new DelayQueue<>();
executor = Executors.newCachedThreadPool();
// 创建生产者(每秒最多100个订单)
producer = new OrderProducer(delayQueue, 100);
// 创建消费者(批量大小20,最大等待1秒)
consumer = new OrderConsumer(delayQueue,
new DefaultOrderProcessor(), 20, 1000);
}
@Test
public void testCompleteOrderLifecycle() throws Exception {
// 1. 启动消费者
executor.submit(consumer);
// 2. 模拟订单生产
List<CompletableFuture<DelayOrder>> futures = new ArrayList<>();
for (int i = 0; i < 1000; i++) {
CompletableFuture<DelayOrder> future = CompletableFuture.supplyAsync(() -> {
DelayOrder order = producer.generateMockOrder();
delayQueue.offer(order);
return order;
});
futures.add(future);
}
// 3. 等待所有订单生产完成
CompletableFuture.allOf(futures.toArray(new CompletableFuture[0])).join();
// 4. 验证队列状态
assertTrue("队列中应有订单", delayQueue.size() > 0);
// 5. 等待订单处理
Thread.sleep(TimeUnit.MINUTES.toMillis(20));
// 6. 验证处理结果
verifyOrderProcessingResults();
}
@Test
public void testConcurrentProducersConsumers() {
// 测试多生产者多消费者场景
int producerCount = 5;
int consumerCount = 3;
ProducerConsumerCluster cluster = new ProducerConsumerCluster(
delayQueue, producerCount, consumerCount);
cluster.start();
// 运行测试一段时间
cluster.runForMinutes(10);
// 验证数据一致性
cluster.verifyDataConsistency();
}
@Test
public void testSystemRecovery() throws Exception {
// 测试系统故障恢复能力
// 1. 正常启动
executor.submit(consumer);
// 2. 模拟消费者崩溃
Thread.sleep(5000);
executor.shutdownNow();
// 3. 系统自动恢复
executor = Executors.newCachedThreadPool();
OrderConsumer newConsumer = new OrderConsumer(delayQueue,
new DefaultOrderProcessor(), 20, 1000);
executor.submit(newConsumer);
// 4. 验证恢复后的处理
Thread.sleep(10000);
assertTrue("系统应能恢复并继续处理",
newConsumer.getProcessedCount() > 0);
}
}
3.2 性能压测方案
public class PerformanceTest {
@Test
public void benchmarkThroughput() {
// 测试不同配置下的吞吐量
Map<String, ThroughputResult> results = new HashMap<>();
int[] batchSizes = {1, 10, 50, 100};
int[] consumerCounts = {1, 2, 4, 8};
for (int batchSize : batchSizes) {
for (int consumerCount : consumerCounts) {
ThroughputResult result = runBenchmark(
batchSize, consumerCount, 100000);
results.put(String.format("batch%d_consumer%d",
batchSize, consumerCount), result);
}
}
// 分析最优配置
analyzeOptimalConfiguration(results);
}
private ThroughputResult runBenchmark(int batchSize,
int consumerCount,
int totalOrders) {
long startTime = System.currentTimeMillis();
// 创建测试环境
DelayQueue<DelayOrder> queue = new DelayQueue<>();
List<OrderConsumer> consumers = new ArrayList<>();
for (int i = 0; i < consumerCount; i++) {
OrderConsumer consumer = new OrderConsumer(queue,
new MockOrderProcessor(), batchSize, 100);
new Thread(consumer).start();
consumers.add(consumer);
}
// 生产测试订单
produceTestOrders(queue, totalOrders, 1000);
// 等待处理完成
waitForCompletion(consumers, totalOrders);
long endTime = System.currentTimeMillis();
long duration = endTime - startTime;
double throughput = totalOrders / (duration / 1000.0);
return new ThroughputResult(batchSize, consumerCount,
throughput, duration);
}
}
四、DelayQueue在其他业务场景的应用
4.1 缓存过期管理
public class LocalCache<K, V> {
private final Map<K, CacheEntry<V>> cache = new ConcurrentHashMap<>();
private final DelayQueue<CacheEntry<V>> expiryQueue = new DelayQueue<>();
private class CacheEntry<V> implements Delayed {
private final K key;
private final V value;
private final long expiryTime;
// Delayed接口实现...
public void evict() {
cache.remove(key);
expiryQueue.remove(this);
}
}
public void put(K key, V value, long ttl, TimeUnit unit) {
CacheEntry<V> entry = new CacheEntry<>(key, value, ttl, unit);
cache.put(key, entry);
expiryQueue.put(entry);
// 启动清理线程(如果未启动)
startEvictionThread();
}
}
4.2 定时任务调度
public class DistributedTaskScheduler {
private final DelayQueue<ScheduledTask> taskQueue = new DelayQueue<>();
private final Map<String, ScheduledTask> taskRegistry = new ConcurrentHashMap<>();
public void schedule(String taskId, Runnable task,
long delay, TimeUnit unit) {
ScheduledTask scheduledTask = new ScheduledTask(taskId, task, delay, unit);
taskRegistry.put(taskId, scheduledTask);
taskQueue.offer(scheduledTask);
}
public void startScheduler() {
new Thread(() -> {
while (true) {
try {
ScheduledTask task = taskQueue.take();
// 分布式锁确保只有一个实例执行
if (acquireDistributedLock(task.getId())) {
task.execute();
releaseDistributedLock(task.getId());
}
// 检查是否需要重新调度
if (task.isRecurring()) {
task.reschedule();
taskQueue.offer(task);
}
} catch (InterruptedException e) {
Thread.currentThread().interrupt();
break;
}
}
}, "TaskScheduler").start();
}
}
4.3 连接池健康检查
public class ConnectionPool {
private final DelayQueue<ConnectionWrapper> idleQueue = new DelayQueue<>();
private final List<ConnectionWrapper> activeConnections = new CopyOnWriteArrayList<>();
public Connection getConnection() throws SQLException {
// 1. 尝试从空闲队列获取
ConnectionWrapper wrapper = idleQueue.poll();
if (wrapper != null && wrapper.isValid()) {
activeConnections.add(wrapper);
return wrapper.getConnection();
}
// 2. 创建新连接
wrapper = createNewConnection();
activeConnections.add(wrapper);
return wrapper.getConnection();
}
public void releaseConnection(ConnectionWrapper wrapper) {
activeConnections.remove(wrapper);
if (wrapper.isValid()) {
// 设置连接的最大空闲时间(如30分钟)
wrapper.setIdleTimeout(30, TimeUnit.MINUTES);
idleQueue.offer(wrapper);
} else {
closeConnection(wrapper);
}
}
private void startHealthChecker() {
new Thread(() -> {
while (true) {
try {
// 取出空闲时间过长的连接
ConnectionWrapper wrapper = idleQueue.take();
if (wrapper.isIdleTimeout()) {
closeConnection(wrapper);
} else if (!wrapper.isValid()) {
idleQueue.remove(wrapper);
closeConnection(wrapper);
}
} catch (InterruptedException e) {
Thread.currentThread().interrupt();
break;
}
}
}, "ConnectionHealthChecker").start();
}
}
五、总结与最佳实践
通过本文的深入探讨,我们可以看到DelayQueue结合生产者-消费者模式在处理延时任务方面的巨大优势。以下是关键总结:
5.1 核心优势
-
精确的时间控制:毫秒级精度,满足大多数业务需求
-
低资源消耗:相比于定时轮询,节省大量CPU和IO资源
-
高吞吐量:批量处理能力大幅提升系统性能
-
系统解耦:生产者与消费者完全隔离,提高系统稳定性
5.2 最佳实践建议
-
队列监控必不可少:实时监控队列大小、处理延迟等关键指标
-
动态调整策略:根据系统负载动态调整生产和消费速率
-
优雅降级机制:在高负载情况下保证核心功能可用
-
完善的错误处理:重试机制、死信队列、人工干预通道
-
全面的测试覆盖:单元测试、集成测试、压力测试、混沌测试
5.3 适用场景总结
除了延时订单,DelayQueue还适用于:
-
金融交易:限价单、止损单的触发
-
游戏开发:技能冷却、状态恢复
-
物联网:设备状态检查、定时上报
-
广告系统:广告位的定时上下架
-
会议系统:会议预约和提醒
DelayQueue虽然不是万能的银弹,但在处理定时、延时任务方面,它提供了一种简单、高效、可靠的解决方案。理解其内部原理并合理应用,将极大提升系统的性能和稳定性。
延时订单系统完整流程图

65

被折叠的 条评论
为什么被折叠?



