思维引导
上一节你已经通过前向传播让网络输出了 “预测结果”(比如判断一张图是数字 3),但怎么知道这个预测 “准不准”?损失函数就是解决这个问题的 “误差尺子”—— 这一节会带你搞懂 “不同任务该用哪把尺子”(比如分类用交叉熵、回归用均方误差)、“尺子怎么量误差”(计算逻辑),以及在 Pytorch 里怎么用代码实现,这是后续 “通过反向传播调参” 的核心依据。
# 小节详细内容
1. 损失函数的定义:衡量误差的 “量化工具”
损失函数(Loss Function)的核心作用是 “计算网络预测结果与真实标签的差距”,输出的 “损失值”(Loss Value)是一个数字:

模型通过最小化损失函数的值来调整参数,使其输出更接近真实值。
-
损失值越小:说明预测结果和真实情况越接近(比如预测是 3,真实也是 3,损失值会很小);
-
损失值越大:说明预测结果和真实情况差距越大(比如预测是 3,真实是 8,损失值会很大)。
简单说,损失函数就是给网络的 “预测表现” 打分,分数越低越好,而后续的反向传播就是 “根据这个分数调整参数,争取下次考更高分”。
2. 常用损失函数:按任务类型分类(实战重点)
全连接网络主要用于 “分类任务”(如手写数字识别、图片分类)和 “回归任务”(如预测房价、气温),不同任务对应不同的损失函数,视频里重点讲了 2 种最常用的:
(1)交叉熵损失(Cross-Entropy Loss):多分类任务专用
在多分类任务通常使用softmax(softmax是激活函数)将logits转换为概率的形式,所以多分类的交叉熵损失也叫做softmax损失,它的计算方法是:

其中:
- yiy_iyi是样本x属于某一个类别的真实概率
- 而f(x)是样本属于某一类别的预测分数
- S是softmax激活函数,将属于某一类别的预测分数转换成概率
- L用来衡量真实值y和预测值f(x)之间差异性的损失结果
例子:

上图中的交叉熵损失为:

从概率角度理解,我们的目的是最小化正确类别所对应的预测概率的对数的负值(损失值最小),如下图所示:

在PyTorch中使用nn.CrossEntropyLoss()实现,如下所示:
import torch
from torch import nn
# 分类损失函数:交叉熵损失使用nn.CrossEntropyLoss()实现。nn.CrossEntropyLoss()=softmax+损失计算
def test01():
# 设置真实值: 可以是热编码后的结果也可以不进行热编码
# y_true = torch.tensor([[0, 1, 0], [0, 0, 1]], dtype=torch.float32)
# 注意:类型必须是64位整型数据
y_true = torch.tensor([1, 2], dtype=torch.int64)
y_pred = torch.tensor([[0.2, 0.6, 0.2], [0.1, 0.8, 0.1]], requires_grad=True, dtype=torch.float32)
# 实例化交叉熵损失,默认求平均损失
# reduction='sum':总损失
loss = nn.CrossEntropyLoss()
# 计算损失结果
my_loss = loss(y_pred, y_true).detach().numpy()
print('loss:', my_loss)
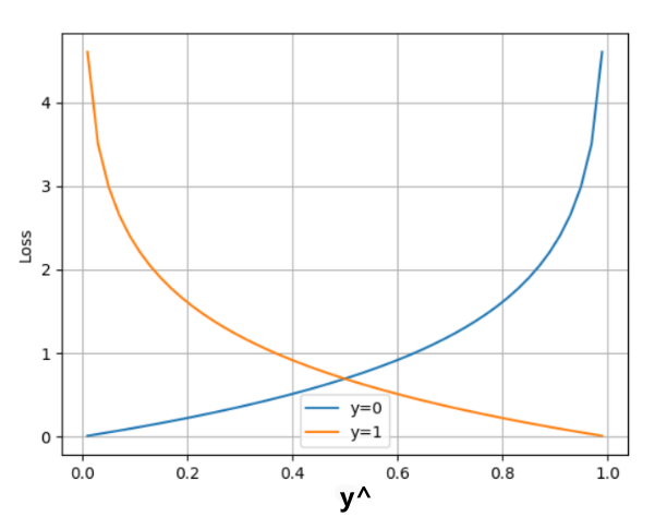
(2)交叉熵损失(Cross-Entropy Loss)—二分类专用
在处理二分类任务时,我们不再使用softmax激活函数,而是使用sigmoid激活函数,那损失函数也相应的进行调整,使用二分类的交叉熵损失函数:
L=−ylogy^−(1−y)log(1−y^) L = -y \log \hat{y} - (1 - y) \log(1 - \hat{y}) L=−ylogy^−(1−y)log(1−y^)
其中:
-
y是样本x属于某一个类别的真实概率
-
而y^\hat{y}y^是样本属于某一类别的预测概率
- L用来衡量真实值y与预测值y^\hat{y}y^之间差异性的损失结果。

在PyTorch中实现时使用nn.BCELoss() 实现,如下所示:
import torch
from torch import nn
def test02():
# 1 设置真实值和预测值
y_true = torch.tensor([0, 1, 0], dtype=torch.float32)
# 预测值是sigmoid输出的结果
y_pred = torch.tensor([0.6901, 0.5459, 0.2469], requires_grad=True)
# 2 实例化二分类交叉熵损失
loss = nn.BCELoss()
# 3 计算损失
my_loss = loss(y_pred, y_true).detach().numpy()
print('loss:', my_loss)
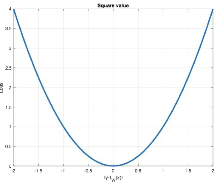
(3)均方误差损失(Mean Squared Error, MSE):回归任务专用
-
Mean Squared Loss/ Quadratic Loss(MSE loss):也被称为L2 loss,或欧氏距离,它以误差的平方和的均值作为距离
-
适用场景:回归任务(预测连续值),比如预测房价(100 万、150 万)、预测气温(25℃、30℃)、预测股票价格等 —— 这些任务的 “真实标签” 不是离散的类别,而是连续的数字。
-
核心逻辑:通过 “预测值与真实值的平方差的平均值” 来计算损失,平方的作用是 “放大较大误差”(比如预测值和真实值差 10,平方后是 100;差 1,平方后是 1),让网络更关注大误差的样本。
-
公式:MSE=1N∑i=1N(yi−y^i)2 \text{MSE} = \frac{1}{N} \sum_{i=1}^{N} (y_i - \hat{y}_i)^2 MSE=N1i=1∑N(yi−y^i)2
函数图像:

其中:
- yi:第 i 个样本的真实值;
- y^i:第 i 个样本的预测值;
- n:样本总数。
特点是:
-
L2 loss也常常作为正则项,对于离群点(outliers)敏感,因为平方项会放大大误差
-
当预测值与目标值相差很大时, 梯度容易爆炸
- 梯度爆炸:网络层之间的梯度(值大于1.0)重复相乘导致的指数级增长会产生梯度爆炸
-
适用于大多数标准回归问题,如房价预测、温度预测等
-
Pytorch 实现与示例:Pytorch 提供
nn.MSELoss()类,使用时直接传入 “预测值” 和 “真实值” 即可,无需处理数据类型(默认torch.float)。- 代码示例(预测 “房屋面积→房价” 的回归任务):
import torch
import torch.nn as nn
# 1. 定义回归用的全连接网络(输出层1个神经元,预测连续值)
class RegNet(nn.Module):
def __init__(self):
super(RegNet, self).__init__()
self.fc1 = nn.Linear(1, 16) # 输入层1个特征(房屋面积,如100㎡)
self.fc2 = nn.Linear(16, 1) # 输出层1个值(预测房价,如120万)
self.relu = nn.ReLU()
def forward(self, x):
x = self.fc1(x)
x = self.relu(x)
x = self.fc2(x)
return x
# 2. 创建网络、损失函数实例
net = RegNet()
criterion = nn.MSELoss() # 初始化均方误差损失
# 3. 模拟数据:输入(房屋面积)+ 真实标签(房价)
input_area = torch.tensor([[100.0], [120.0]], dtype=torch.float) # 2个样本,面积100㎡、120㎡
true_price = torch.tensor([[120.0], [150.0]], dtype=torch.float) # 真实房价120万、150万
# 4. 计算损失
outputs = net(input_area) # 网络输出预测房价,维度(2,1)
loss = criterion(outputs, true_price) # 计算MSE损失
print("MSE损失值:", loss.item()) # 输出示例:500.0(初始参数随机,损失值可能较大,合理)
(4)MAE损失函数
**mean absolute loss(MAE)**也被称为L1 Loss,是以绝对误差作为距离
损失函数公式:
MAE=1N∑i=1N∣yi−y^i∣ \text{MAE} = \frac{1}{N} \sum_{i=1}^{N} \left| y_i - \hat{y}_i \right| MAE=N1i=1∑N∣yi−y^i∣
曲线如下图所示:

特点是:
- 由于L1 loss具有稀疏性,为了惩罚较大的值,因此常常将其作为正则项添加到其他loss中作为约束。(0点不可导, 产生稀疏矩阵)
- L1 loss的最大问题是梯度在零点不平滑,导致会跳过极小值
- 适用于回归问题中存在异常值或噪声数据时,可以减少对离群点的敏感性
在PyTorch中使用nn.L1Loss()实现,如下所示:
import torch
from torch import nn
# 计算inputs与target之差的绝对值
def test03():
# 1 设置真实值和预测值
y_pred = torch.tensor([1.0, 1.0, 1.9], requires_grad=True)
y_true = torch.tensor([2.0, 2.0, 2.0], dtype=torch.float32)
# 2 实例MAE损失对象
loss = nn.L1Loss()
# 3 计算损失
my_loss = loss(y_pred, y_true).detach().numpy()
print('loss:', my_loss)
(5)Smooth L1损失函数
smooth L1说的是光滑之后的L1,是一种结合了均方误差(MSE)和平均绝对误差(MAE)优点的损失函数。它在误差较小时表现得像 MSE,在误差较大时则更像 MAE。
Smooth L1损失函数如下式所示:

其中:𝑥=f(x)−y 为真实值和预测值的差值。

从上图中可以看出,该函数实际上就是一个分段函数
- 在[-1,1]之间实际上就是L2损失,这样解决了L1的不光滑问题
- 在[-1,1]区间外,实际上就是L1损失,这样就解决了离群点梯度爆炸的问题
特点是:
-
对离群点更加鲁棒:当误差较大时,损失函数会线性增加(而不是像MSE那样平方增加),因此它对离群点的惩罚更小,避免了MSE对离群点过度敏感的问题
-
计算梯度时更加平滑:与MAE相比,Smooth L1在小误差时表现得像MSE,避免了在训练过程中因使用绝对误差而导致的梯度不连续问题
在PyTorch中使用nn.SmoothL1Loss()计算该损失,如下所示:
import torch
from torch import nn
def test05():
# 1 设置真实值和预测值
y_true = torch.tensor([0, 3])
y_pred = torch.tensor([0.6, 0.4], requires_grad=True)
# 2 实例smmothL1损失对象
loss = nn.SmoothL1Loss()
# 3 计算损失
my_loss = loss(y_pred, y_true).detach().numpy()
print('loss:', my_loss)
3. 损失值的 “合理范围” 与注意事项
- 没有 “固定标准”:损失值的大小取决于任务和数据(比如分类任务初始损失约 2-3,回归任务可能从几百到几万不等),关键看 “训练过程中损失值是否持续下降”—— 只要损失在逐步降低,说明网络在学习;如果损失不下降甚至上升,说明训练有问题(如参数初始化错、学习率太高)。
- 避免 “只看损失值”:损失小不代表模型 “好用”,比如分类任务损失很小,但在新样本上预测不准(过拟合),这时候需要结合 “准确率” 等指标判断;回归任务则要结合 “真实场景的误差可接受范围”(比如预测房价误差 5 万以内可接受,即使损失值还有 10)。
1万+

被折叠的 条评论
为什么被折叠?



