原因
老师给我们布置大作业,于是我想到结合ai的方式进行开发
| Prompt | Image |
|---|---|
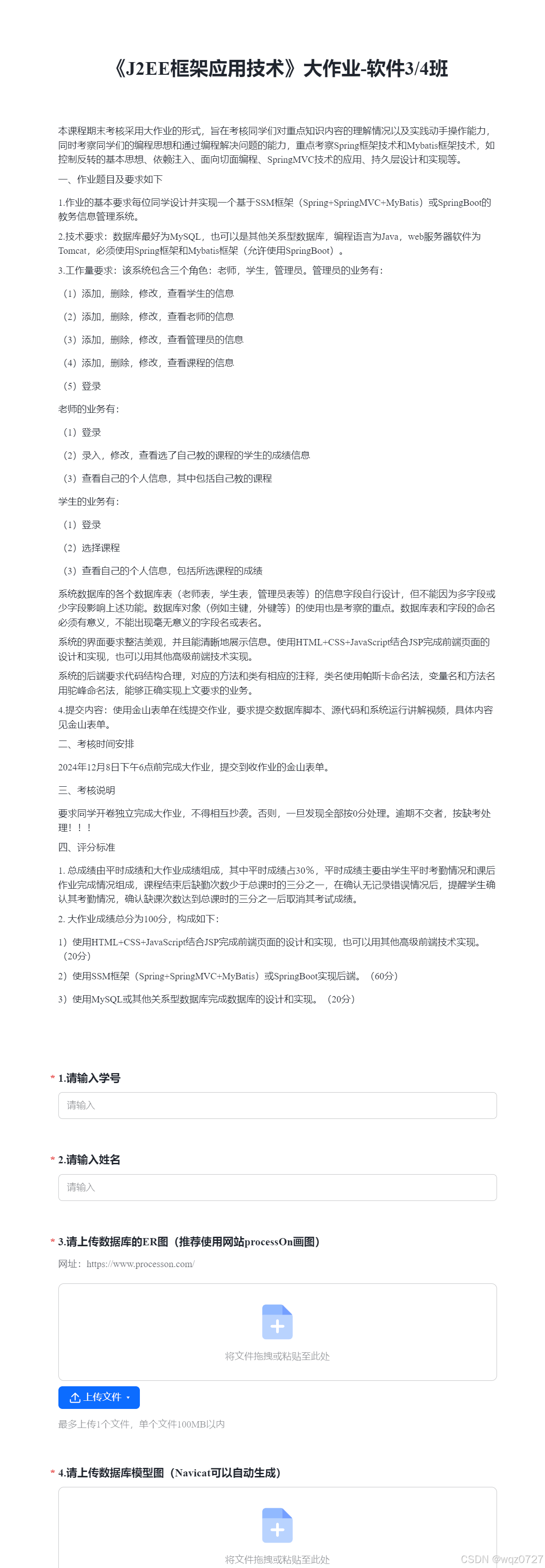
| 本课程期末考核采用大作业的形式,旨在考核同学们对重点知识内容的理解情况以及实践动手操作能力,同时考察同学们的编程思想和通过编程解决问题的能力,重点考察Spring框架技术和Mybatis框架技术,如控制反转的基本思想、依赖注入、面向切面编程、SpringMVC技术的应用、持久层设计和实现等。 一、作业题目及要求如下 1.作业的基本要求每位同学设计并实现一个基于SSM框架(Spring+SpringMVC+MyBatis)或SpringBoot的教务信息管理系统。 2.技术要求:数据库最好为MySQL,也可以是其他关系型数据库,编程语言为Java,web服务器软件为Tomcat,必须使用Spring框架和Mybatis框架(允许使用SpringBoot)。 3.工作量要求:该系统包含三个角色:老师,学生,管理员。管理员的业务有: (1)添加,删除,修改,查看学生的信息 (2)添加,删除,修改,查看老师的信息 (3)添加,删除,修改,查看管理员的信息 (4)添加,删除,修改,查看课程的信息 (5)登录 老师的业务有: (1)登录 (2)录入,修改,查看选了自己教的课程的学生的成绩信息 (3)查看自己的个人信息,其中包括自己教的课程 学生的业务有: (1)登录 (2)选择课程 (3)查看自己的个人信息,包括所选课程的成绩 系统数据库的各个数据库表(老师表,学生表,管理员表等)的信息字段自行设计,但不能因为多字段或少字段影响上述功能。数据库对象(例如主键,外键等)的使用也是考察的重点。数据库表和字段的命名必须有意义,不能出现毫无意义的字段名或表名。 系统的界面要求整洁美观,并且能清晰地展示信息。使用HTML+CSS+JavaScript结合JSP完成前端页面的设计和实现,也可以用其他高级前端技术实现。 系统的后端要求代码结构合理,对应的方法和类有相应的注释,类名使用帕斯卡命名法,变量名和方法名用驼峰命名法,能够正确实现上文要求的业务。 4.提交内容:使用金山表单在线提交作业,要求提交数据库脚本、源代码和系统运行讲解视频,具体内容见金山表单。 二、考核时间安排 2024年12月8日下午6点前完成大作业,提交到收作业的金山表单。 三、考核说明 要求同学开卷独立完成大作业,不得相互抄袭。否则,一旦发现全部按0分处理。逾期不交者,按缺考处理!!! 四、评分标准 1. 总成绩由平时成绩和大作业成绩组成,其中平时成绩占30%,平时成绩主要由学生平时考勤情况和课后作业完成情况组成,课程结束后缺勤次数少于总课时的三分之一,在确认无记录错误情况后,提醒学生确认其考勤情况,确认缺课次数达到总课时的三分之一后取消其考试成绩。 2. 大作业成绩总分为100分,构成如下: 1)使用HTML+CSS+JavaScript结合JSP完成前端页面的设计和实现,也可以用其他高级前端技术实现。(20分) 2)使用SSM框架(Spring+SpringMVC+MyBatis)或SpringBoot实现后端。(60分) 3)使用MySQL或其他关系型数据库完成数据库的设计和实现。(20分) |
|
选择
前提:发送同样的Prompt
| AI原型 | 优点 | 缺点 | 图片实例 |
|---|---|---|---|
| ChatGPT | 有针对不同领域的机器人,生成步骤具体且整洁,是按阶段帮你实现,更像一个老师在一步一步教你,所以更适合用于交流 | 稳定性不足,可能是受限于文字长度,导致回答质量时好时坏 |
|
| Claude | Code神器,直接生成代码,而且质量很高. | 对于问答,有时候会一直重复,还非常倔,让他改还不听话 |
|
| Gemini | 动画不错,看着很流畅,发出来的话都是网上可以参考得到的,生成的话还有草稿,还是很不错的 | 创造性不行,不够灵活,我要问的详细一点才给出好一点的结果 |
|
| Bing copilot | 动画和界面是我最喜欢的一个,让我感觉很舒服,生成的内容还是中英文都有的,也是可以引用网上资料的 | 内容中规中矩,就是想找历史记录一开始没找到.还有,我问着问着,服务器突然就维护了 |
|
| 通义千问 | 有个指令中心,我不知道这么问的时候,可以在里面找,中文交流更适合交流,所以我还是喜欢把一些中文文档发给他,帮我讲解 | 写的内容有点简单,并不能很好的实现 |
|
| 文心一言 | 表格化的不错,会先帮你整理内容,才能具体实现,有个百宝箱功能,可以切到更合适的场景 | 最傻的一个,可以更适合日常的交流 |
|
结果
所以,综合来看,最后我选择了Claude,他的回答很符合我的要求,所以用来写Code,ChatGPT交流更顺畅,用来写文档
操作
第一步:基础环境搭建
1. 配置开发环境
-
开发工具:本篇使用IDEA来开发后端,VSCode来开发前端。
-
框架选择:Spring Boot
-
数据库:使用 MySQL。
-
服务器:使用 Tomcat( Spring Boot,可以直接内置 Tomcat)。
2. 创建项目
后端
-
如果使用的是 Spring Boot,可以通过 Spring Initializr 来生成项目。
-
首先进入Spring Initializr,然后按照图上的进行配置,依赖可以暂时不添加,如果你想用Java 8 的话还是建议你用IDE来创建
-









最低0.47元/天 解锁文章
1009





