问题的前半部分——我们为什么讨厌右半平面零点,这个问题,最先让人好奇的是,为什么这个时候只讨论零点,而不讨论极点。原因是,讨论不了——如果极点位于右半平面,系统不收敛呀,不收敛系统就崩了······这属于复变函数的基本概念了。有些朋友可能已经忘记,此处放个图帮助朋友们回忆一下。

问题是右半平面的零点如何解释,此处,可以把频域的系统函数回归到时域。在频域的方程,一般很难直接窥视其物理意义。但是时域的方程是比较容易理解的。
假设一个二阶系统,共有两个极点-a和-b,|a|>|b|,也即b频率是主极点。一个零点-c。a、b、c的绝对值不相等。那么对应的频域系统函数方程应该是,
其中s参数的系数都是1,因为系数非1的情形一定可以化成这个方程的固定常数倍。写出上面方程式做拉普拉斯逆变换的过程,
则时域方程可以写成
其中,
联立解方程,有
也即时域方程可以写成
现在就可以观察,零点在左半平面和右半平面有什么区别了。
这个时候,可以注意到,a、b、c三个参数的大小则极大地影响到了函数的效果。按照前文,已经设定了极点是-a、-b,且,也即-b是主极点了。这时候,c有三种情况,我先用表列举一下,以便于后续理解(请注意,a、b为正数,但是极点是-a和-b。c同理,当c为正数的时候,零点-c才处于左半平面。):
| c的大小 | 物理意义 | 时域波形 | |
| 情形1 | c<0 | 零点处于右半平面, | 向下震荡 |
| 情形2 | 0<c<b | 零点处于左半平面,角频率值比最小的极点角频率数值还小 | 向下震荡 |
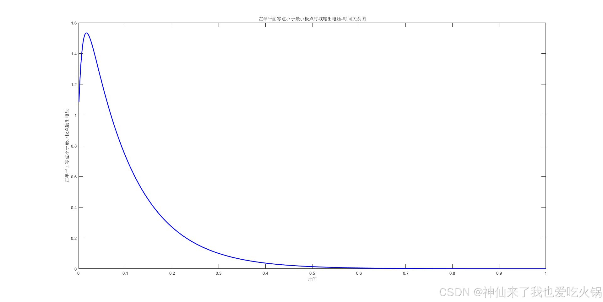
| 情形3 | b<c<a | 零点处于左半平面,角频率值,比最小的极点角频率数值大,比非主极点角频率数值小 | 单调收敛 |
| 情形4 | c>a | 零点处于左半平面,角频率值,比非主极点角频率数值大 | 向上震荡 |
此时,不如尝试直接给予abc对应的值,进行Matlab仿真画图就行了。真实的角频率值,往往数值很大,比如1G。这样的话,函数不太好看——动不动就把时间压缩到ns以内了 。所以选取一般值就行。此处先令a=110,b=10。
情形1:c<0时,假设为-10,绘制在左侧。右侧是多画了几根线,从-1000到-10000。


0<c<b时,假设为5,绘制在左侧。右侧是多画了几根线,从1到10。


b<c<a时,假设为50,绘制在左侧。右侧是多画了几根线,从10到100。其实从公式中,已经很清晰了,这个时候时域信号归于正常。不再有信号冲击到0下的风险。


a<c时,假设为210,绘制在左侧。右侧是多画了几根线,从110到10110。


以上只是给了个感觉,可见
①零点在右半平面,信号向下震荡;
②零点在左半平面,且频率大于非主极点,信号向上震荡;
③零点在左半平面,且频率小于主极点,信号轻微向下震荡;
④零点在左半平面,且频率大于主极点,小于非主极点,信号完美收敛。
我有一篇博客中,写到了零点位于右半平面的物理意义——https://blog.youkuaiyun.com/weixin_42636352/article/details/143417006, 但是没说它有什么影响。如下图中,左侧则是零点在左半平面,右侧是零点在右半平面。电流方向相反,对于一个电容来说,我觉


得可以直接理解为一个电容究竟当时是处于“被充电”还是“放电”。左半平面频率,和右半平面频率的区分,也就是充电频率和放电频率的区分——数值是通用的,只是电容的充放电方向不一样。当信号位于右半平面时,它与内部电流源电流方向相同了,这样子,它既不能抵消一部分Iload的大小,同时还直接把输入端的频率效应,直接通过米勒电容送到输出,这时候,米勒电容会充当了分摊Vin的分压的效果。这不是约等于触发极点了么。也即是,只要有右半平面零点,就相当于出现了一个左半平面极点。加上左半平面主极点,电路很快就震荡了。

那如果是零点是左半平面,电流方向向左,最起码零点的电流,不会直接充当分摊Vin电压的效果。且根据基尔霍夫电流定律,如果,Cff上的电流,部分地抵消掉Cin的分摊效果,反而会减少极点的影响。也即零点和极点相抵消了。

当然这个抵消也不能乱抵消,最起码要在主极点发生过后,如果是零点频率,虽然在左半平面,但是比主极点的频率还小,这时候,主极点还没发生,零点频率触发了,这时候Cff上有电流回流,必然会导致Rs上产生反向电流,导致输入向上线性增加了。

如果是零点频率,虽然在左半平面,但是比非主极点的频率还大,和上一段发生的情况一样,Cin上反灌的电流已经饱和了, 会给Rs倒灌电流,只是,频率都大于非主极点了,到了系统应用的带宽之外,你爱咋咋地。
怎么避免和转化:方案比较教条,这部分我直接简化抄录一部分书上的内容了,有兴趣的朋友,可以阅读 林康·莫莱 大神的《模拟集成电路设计——以LDO设计为例(第2版)》,书中的6.5.3节。在这里的介绍里面,林康·莫莱 老爷子,说了一个观点,就是他认为这种零点主要是因为米勒电容引起的,所以,提出的解决方案也都是针对米勒电容的。可是这样就有一个问题了呀,要是有寄生电容怎么办呢!林老爷子都不说,那我就更不会了。先忽略这里将就着看吧。
①在米勒电容位置插入一个电阻,将米勒电容位置引入的右半平面零点移动到无穷远处。先看图:

在上面的图中,一般情况下,零点的发生是和
相互抵消,虚线绘制的电阻的影响我先忽略了。因为
,
的变小,假设没有电阻的话,其实就等同于将
变大,也即把零点无限向远处推了。在我的眼中,这个方案执行难度比较大,因为当R大到一定程度的时候,电路会倒相。且R的限制值并不大,所以要设计这么小一个电阻值是不容易的。具体数值见下文。
②利用电阻将零点的极性反转,从右半平面到左半平面。如上面的图,可以得到,零点的发生条件是
令
可以解出来,
从图中可以看出来,当的时候,零点倒相到左半平面。当然为了抵消极点,肯定还得设计数值了。现在你就说倒相没倒相吧。
③利用放大(缓冲)器,将零点彻底消除。这个方法,在我眼中,其实只是上面两种方法的继续延续而已。所谓的放大(缓冲)器,其实就是把电阻R的阻值拉到无穷大。放大(缓冲)器可以使用电压放大(缓冲)器,电流放大(缓冲)器,多倍电流放大器共三个方案。分别的图形我直接一股脑儿画在下面:



道理都一个,使用这种缓冲模式的时候,在输入端的不会受太大影响,可是输出端的
几乎消失了,也即永远不会有一个前后贯通的电流,抵消
,也即零点不会发生。这里值得注意的一点是电压缓冲,
可以直接到0,而电流缓冲的话,会繁琐一点,电流缓冲可以说只是提供了一个超大的阻抗,但不是理想无穷大,所以,电流缓冲倍数越大(电流镜),则需求的
越小,也即消除零点越彻底。那么这种电流缓冲的电路有什么意义呢?我也不知道。估计就是林老爷子为了保证叙述的完整性吧。
这些知识,我与朋友们学习的感觉相同,就是字儿我认识,连起来就不知道在说什么。困难是必然的,我所期待的自己能把这些内容写得像看快餐文学一样简单,可是,我似乎没有做到。总之,读一首小诗,换换脑子舒缓一下吧,舒口气,看得懂看,看不懂不要勉强自己。
《野望》
宋·翁卷
一天秋色冷晴湾,
无数峰峦远近间。
闲上山来看野水,
忽于水底见青山。
~完~
1524

被折叠的 条评论
为什么被折叠?



