目 录
摘 要
本论文聚焦于基于SSM框架的动车自动售货机管理系统的设计与实现,旨在通过现代信息技术手段提升动车服务质量和运营管理效率。随着智能交通系统的快速发展以及乘客对便捷购物体验需求的增长,传统的售货机管理模式已难以满足高效、实时的需求。为此,本研究利用SSM框架构建了一个集成了前端用户交互界面和后端数据处理逻辑的综合管理系统。该系统不仅能够实时监控售货机的工作状态、销售数据及库存情况,还支持远程操作与维护,确保设备高效运行并及时响应客户需求。
系统采用SSM框架管理业务逻辑层,HTML前端技术,MyBatis则用于数据库访问,三者结合提供了稳定且高效的开发模式。研究表明,基于SSM框架的动车自动售货机管理系统显著提升了运营效率和服务质量,减少了人工干预的需求,降低了运营成本。通过对实际数据的收集与分析,系统还能帮助运营商做出更加精准的市场决策,优化资源配置。本论文不仅详细描述了系统的架构设计与关键技术实现,还展示了其在实际应用中的有效性,为未来智慧交通服务体系的发展提供了宝贵的参考案例和技术支持。
关键词:SSM框架;动车自动售货机管理系统;智能交通系统;HTML。
This paper focuses on the design and implementation of the EMU vending machine management system based on the SSM framework, aiming to improve the service quality and operation management efficiency of the EMU through modern information technology. With the rapid development of intelligent transportation systems and the growing demand of passengers for convenient shopping experience, the traditional vending machine management mode has been difficult to meet the needs of efficient and real-time shopping. To this end, this study uses the SSM framework to construct an integrated management system that integrates the front-end user interface and the back-end data processing logic. The system can not only monitor the working status, sales data and inventory of vending machines in real time, but also support remote operation and maintenance to ensure efficient operation of equipment and timely response to customer needs.
The system uses SSM framework to manage the business logic layer, HTML front-end technology, and MyBatis for database access, which provides a stable and efficient development model. The results show that the EMU vending machine management system based on the SSM framework significantly improves the operational efficiency and service quality, reduces the need for manual intervention, and reduces the operating cost. Through the collection and analysis of actual data, the system can also help operators make more accurate market decisions and optimize resource allocation. This paper not only describes the architecture design and key technology implementation of the system in detail, but also demonstrates its effectiveness in practical application, which provides valuable reference cases and technical support for the development of intelligent transportation service system in the future.
Keywords: SSM framework; EMU vending machine management system; intelligent transportation systems; HTM
1 绪 论
随着人们生活水平的提高和出行频率的增加,特别是在高速铁路网络快速发展的背景下,动车组列车成为了大众出行的重要选择。然而,在长途旅行中,乘客对于便捷购物的需求日益增长,这促使了动车自动售货机的出现与发展。传统的售货机管理方式主要依赖于人工巡检与维护,这种方式不仅效率低下,而且难以实时监控售货机的状态,如库存不足、设备故障等问题往往不能及时得到处理,影响了乘客的购物体验和服务质量。
在此背景下,设计并实现一套动车自动售货机管理系统显得尤为重要。通过引入现代信息技术,如物联网(IoT)、云计算以及大数据分析等,可以实现对动车自动售货机的智能化管理。该系统能够实时监控售货机的工作状态、销售数据及库存情况,支持远程操作与维护,极大地提高了管理效率和服务响应速度。同时,通过对销售数据的收集与分析,还可以帮助运营商更好地了解乘客的消费习惯和偏好,为商品的优化配置提供依据,进一步提升服务质量和乘客满意度。
研究动车自动售货机管理系统的设计与实现具有深远的意义,它不仅能够显著提升乘客的旅行体验和服务质量,同时也为运营商带来了更高的管理效率和经济效益。
首先,在提升服务质量方面,通过智能化管理系统可以实现对动车自动售货机的实时监控和管理。这包括了商品库存的实时更新、设备状态的即时反馈以及故障的快速响应等,确保乘客在旅途中能够享受到不间断且高效的服务。例如,系统可以在库存低于预设阈值时自动触发补货通知,避免因缺货导致的服务中断;同时,一旦检测到设备故障,维护团队可以迅速得到通知并采取行动,减少停机时间。
其次,从运营管理的角度来看,该系统极大地提高了工作效率和资源利用率。传统的人工巡检方式耗时费力,而采用自动化管理系统后,不仅可以节省大量人力成本,还能通过数据分析优化运营策略。比如,通过对销售数据的深度分析,了解不同时间段、不同线路乘客的消费偏好,从而更加精准地进行商品配置和定价策略调整,提高销售额的同时也提升了顾客满意度。
最后,随着物联网、大数据和云计算技术的发展,将这些先进技术应用于动车自动售货机管理系统中,不仅促进了交通服务行业的数字化转型,也为未来智慧交通系统的构建奠定了基础。例如,通过整合移动支付平台,可以让乘客享受无缝对接的购物体验;利用数据分析预测高峰时段的需求,提前做好准备,进一步增强服务能力和竞争力。
在国内,随着智能交通系统的快速发展和乘客对便捷服务需求的增加,动车自动售货机作为一种新型的服务模式逐渐受到关注。目前,国内的研究主要集中在如何利用物联网(IoT)、大数据分析等现代信息技术提升售货机管理系统的智能化水平。例如,一些研究探讨了通过传感器网络实现对售货机状态(如库存、温度、湿度等)的实时监控,并结合云计算技术进行数据分析,以优化商品配置和维护计划。此外,还有研究关注于如何提高支付系统的便捷性和安全性,比如整合移动支付平台,提供更加多样化的支付方式,满足不同乘客的需求。
同时,国内部分高铁运营公司已经开始尝试在动车上部署自动售货机,并逐步建立起相应的管理系统。这些系统不仅能够支持基本的商品销售功能,还能实现远程监控与故障预警,提高了售货机的运营效率和服务质量。然而,相对于国外较为成熟的应用案例,国内在这方面的探索还处于起步阶段,特别是在数据挖掘与智能决策支持方面仍有较大的发展空间。
在国外,尤其是欧美发达国家,由于其公共交通体系发达且历史悠久,对于动车自动售货机管理系统的研究和应用相对更为深入。一方面,国外的研究者们更注重将先进的信息技术应用于售货机管理系统中,如利用机器学习算法预测销售趋势,优化库存管理和补货策略;另一方面,他们也在积极探索如何通过增强用户体验来提升服务质量,例如开发用户友好的移动端应用程序,使乘客能够轻松查询商品信息并完成购买。
此外,国外的一些研究项目还关注于售货机与其他交通信息系统之间的集成,旨在构建一个更加智能高效的综合交通服务体系。例如,某些国家已经开始尝试将自动售货机与列车调度系统相连,根据列车运行情况动态调整商品供应,确保在高峰时段或特殊情况下也能为乘客提供优质服务。这种跨系统的集成不仅提升了服务效率,也为未来的智慧交通建设提供了宝贵经验。
值得注意的是,国外在售货机的安全保障措施上也做了大量工作,包括但不限于采用高级加密标准保护交易数据,以及使用生物识别技术增强支付安全性等,确保乘客的信息安全和财产安全。
总体来看,国内外在动车自动售货机管理系统的研究和应用上各有侧重。国内更多地关注于基础功能的实现和技术集成,而国外则倾向于利用前沿技术提升系统的智能化水平和服务体验。尽管如此,双方都在努力通过技术创新推动动车自动售货机管理系统的发展,旨在为乘客提供更加便捷、高效的服务,同时也为运营商带来更高的经济效益和管理效率。随着技术的进步,未来该领域有望迎来更多的突破和发展机遇。
本文共分为七章,章节内容安排如下:
第一章:绪论,主要介绍系统的研究目的和意义,国内外现状分析等架构。
第二章:相关技术介绍,主要介绍本系统研究所涉及用到的技术分析。
第三章:系统需求分析,章节所做的主要的工作是对系统进行了技术、经济和法律方面可行性的分析;对系统实行了总体功能的需求、用例分析。
第四章:系统的设计,主要是对系统的功能结构进行设计,并对系统数据库的概念结构以及物理结构的设计进行了分析。
第五章:对系统的实现,根据系统功能的划分,分别的对系统所需要实现的用户功能和管理员功能进行了分析和说明。
第六章:系统测试。主要对系统的部分界面进行展示并对主要功能进行测试。
第七章:总结
2 相关技术介绍
2.1 Java语言
Java是一种广泛使用的高级编程语言具有平台独立性、面向对象和可扩展性等特点[1]。它的“编写一次,到处运行”特性使得开发者能够在不同的操作系统上运行相同的代码。Java广泛应用于企业级应用程序的开发,拥有丰富的标准库和强大的社区支持。
2.2 SSM框架
SSM框架是指Spring、Spring MVC和MyBatis三大框架的组合[2],常用于JAVA的企业级应用开发。
Spring:提供了全面的企业应用程序开发基础,支持依赖注入(DI)和面向切面编程(AOP),使得代码更加模块化和易于测试。
Spring MVC:是一个基于模型-视图-控制器(MVC)模式的WEB框架,允许开发者构建可维护的WEB应用程序,通过分离业务逻辑和视图,提升了应用的可扩展性。
MyBatis:是一个持久层框架,简化了数据库操作,支持自定义SQL、存储过程和高级映射,使得数据库交互更加灵活和高效。
2.3 HTML前端技术
HTML(超文本标记语言)是构建WEB页面的标准标记语言。它用于定义网页的结构和内容,通过标签(tag)来描述文本、图像、链接等元素。结合CSS和JavaScript,HTML可以实现丰富的用户界面和交互效果,是WEB前端开发的基础[3]。
B/S(Browser/Server)结构是一种用于WEB应用程序的架构模式[4],用户通过浏览器与服务器进行交互。与传统的C/S(Client/Server)架构相比,B/S结构具有更好的普适性和简便性,用户无需安装客户端软件,只需通过浏览器即可访问应用,降低了维护和升级的成本。
MySQL是一个开源的关系型数据库管理系统,以其可靠性和高性能著称[5]。它使用结构化查询语言(SQL)进行数据管理,并支持事务处理、ACID特性以及多种数据存储引擎。MySQL广泛应用于各种应用程序的数据存储需求,尤其是在Web应用中表现尤为突出[6]。
3 系统分析
系统分析是在软件开发过程中的一项关键任务,它旨在对要开发的系统进行全面的、系统化的研究和调查,以确定系统需求并为后续的设计和开发工作提供基础。系统分析包括以下几个方面。
3.1.1 技术可行性
在技术可行性方面,基于SSM的动车自动售货机管理系统的设计与实现采用MySQL数据库作为数据存储介质[7],并利用HTML、IDEA等开发工具进行系统的搭建和部署。同时,使用SSM框架进行开发,该框架具有良好的可扩展性和维护性,能够简化开发过程并提高系统的性能和稳定性。这些技术选择是成熟且广泛应用的,能够满足项目的需求。
在经济可行性方面,基于SSM的动车自动售货机管理系统的设计与实现所需的开发软件和工具,如IDEA和MySQL等,都是免费且开源的,无需额外费用。此外,这些工具易于获取和操作,降低了开发成本。而且,随着动车自动售货机管理系统的设计与实现的运营和发展,可以通过广告推广、会员服务等方式实现收益,增加项目的经济可行性。
基于SSM的动车自动售货机管理系统的设计与实现的注册与登陆页面设计简洁容易应用,可以通过最常见的页面窗口来登录页面,并利用过计算机实现登录功能,因此使用者只要平时利用过计算机都可以实现登录应用。此操作系统的研发工作环境运用了Java技术[8],并运用了B/S结构,这些研发工作环境都使得此系统功能更为完整,使整个设计更为个性化,使用者功能也更为简洁方便。的动车自动售货机管理系统的设计与实现具备了易于运行、容易管理、交互性较好的优点,在实际操作上也是非常简单的。因此,本动车自动售货机管理系统的设计与实现也可进行商业设计[9]。
本研究旨在设计和开发一套功能全面、操作简便的动车自动售货机管理系统的设计与实现。因此,动车自动售货机管理系统的设计与实现划分为了买家用户和管理员模块三大部分。
买家用户实现功能:
买家用户的功能板块主要包括:注册登录、首页、公告通知、新闻资讯、产品信息、商城管理、报修申请、个人中心(个人首页、报修申请、订单配送、收藏和评论管理),可以对各版块信息进行查看操作。
管理员功能板块主要包括:后台首页、系统用户(买家用户和管理员)、报修申请管理、系统管理、公告信息管理、资源管理、商城管理。管理员可以对以上板块进行增删改查操作。
非功能性分析旨在评估系统的非功能需求和性能要求。通过对性能、可靠性、安全性、可用性和扩展性等方面进行评估,确保平台能够满足用户和系统运行的要求。具体如下:
表3-1动车自动售货机管理系统的设计与实现非功能需求表
| 非功能性要求 | 说明 |
| 性能 | 评估响应时间、并发用户数、吞吐量等指标,以确保平台稳定高效地运行。 |
| 可靠性 | 评估系统的稳定性、容错能力和数据完整性,保障系统在故障情况下正常运行。 |
| 安全性 | 评估用户身份认证、数据加密和访问控制等,保护用户信息和交易的安全。 |
| 可用性 | 评估系统的稳定性、故障处理能力和用户界面友好性,提供良好的用户体验。 |
| 扩展性 | 评估系统的可扩展性和灵活性,以便根据需求进行功能扩展和升级。 |
系统用例分析是软件工程中的一个重要部分,用于描述系统的功能需求和用户与系统之间的交互,从而明确系统应该如何响应用户的操作和需求。基于SSM的动车自动售货机管理系统的设计与实现的完整UML用例图分别是图3-1、3-2。
(1)买家用户角色用例图如下图所示。

图3-1 买家用户角色用例图
- 管理员角色用例图如下图所示。

图3-3 管理员角色用例图
3.4系统流程分析
3.4.1程序操作流程
用户访问平台网站,可以选择进行注册或登录操作。注册成功后,用户可以使用注册的账号登录平台。登录后的用户可以进入系统功能界面,使用自己权限内的功能操作。程序操作流程图如下图所示。

图3-3 程序操作流程图
用户访问平台的网站,进入登录页面页面,入其用户名和密码,后端服务接收登录请求,验证用户提供的用户名和密码是否匹配数据库中存储的信息,验证通过即可登录成功。登录流程图如下图所示。
图3-4 登录流程图
4 系统总体设计
在系统架构设计方面,考虑了系统的整体结构和各个组件之间的交互关系,以确保系统具有良好的扩展性和性能。在功能模块设计方面,我详细描述了系统中的各项功能需求,包括买家用户和管理员的操作流程。在数据库系统设计方面,设计了系统的数据库结构,包括数据表的设计。通过本章内容的讨论,动车自动售货机管理系统的设计与实现提供了系统化的指导和方法[10],以确保系统能够高效、稳定地运行,并满足用户的需求。
目前B/S体系的系统主要的数据访问方式是:通过浏览器页面用户可以进入系统,系统可以自动对用户向服务器发送的请求进行处理,处理请求是在系统后台中进行的,用户在浏览器页面上进行相应操作,就能够看到服务端传递的处理结果。基于SSM的动车自动售货机管理系统的设计与实现主要分为表现层(UI)、业务逻辑层(BLL)以及数据层(DL)。系统架构图如图4-1所示。

图4-1系统架构设计图
表现层(UI):又称UI层,主要完成本动车自动售货机管理系统的设计与实现的UI交互功能,一个良好的UI可以打打提高用户的用户体验,增强用户使用本基于SSM的动车自动售货机管理系统的设计与实现时的舒适度。UI的界面设计也要适应不同版本的基于SSM的动车自动售货机管理系统的设计与实现以及不同尺寸的分辨率,以做到良好的兼容性。UI交互功能要求合理,用户进行交互操作时必须要得到与之相符的交互结果,这就要求表现层要与业务逻辑层进行良好的对接。
业务逻辑层(BLL):主要完成本基于SSM的动车自动售货机管理系统的设计与实现的数据处理功能。用户从表现层传输过来的数据经过业务逻辑层进行处理交付给数据层,系统从数据层读取的数据经过业务逻辑层进行处理交付给表现层。
数据层(DL):由于本基于SSM的动车自动售货机管理系统的设计与实现的数据是放在服务端的MySQL数据库中,因此本属于服务层的部分可以直接整合在业务逻辑层中,所以数据层中只有数据库,其主要完成本基于SSM的动车自动售货机管理系统的设计与实现的数据存储和管理功能[11]。
通过整体功能模块设计,我将根据需求分析的结果,将系统的功能划分为不同的模块。每个模块负责实现特定的功能,并与其他模块进行协作。我们将详细定义每个模块的输入、输出、处理逻辑和相互依赖关系。具体的功能模块图如图4-2所示。

图4-2 系统功能模块图
4.2.1注册时序图
用户通过注册模块发送注册请求,系统完成注册后返回确认信息。随后,用户通过登录模块发送登录请求,系统验证用户信息后允许访问目标系统。用户完成操作后可选择退出,系统终止会话。注册时序图,如图4-3所示。

图4-3 注册时序图
4.2.2登录时序图
管理员输入登录信息后,登录界面将信息传递至前台管理界面,随后通过SSM框架读取数据库中的用户信息并返回。系统验证信息,若验证成功则登录成功,若验证失败则返回错误提示。登录时序图如图4-4所示。

图4-4登录时序图
4.2.3管理员修改用户信息时序图
管理员输入登录信息后,进入用户信息管理模块,选择增删改查操作并提交命令至数据库。数据库执行操作后返回成功状态,系统显示用户管理界面并提示操作成功。管理员修改用户信息时序图如图4-5所示。

图4-5管理员修改用户信息时序图
数据库设计是系统开发中至关重要的一环,它涉及到数据的组织、存储和管理。在数据库设计中,我将根据系统的需求设计数据库的概念结构和逻辑结构,包括定义实体、属性、关系和约束等。
4.3.1 数据库概念结构设计
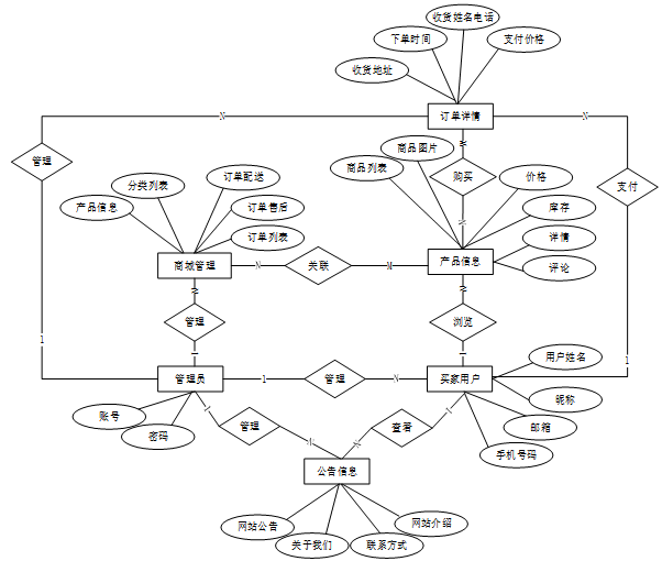
在数据库概念模型设计的时候,一般都采用E-R实体图进行展示,在实体图中可以展示出数据库表中的所有字段名称。下面是整个基于SSM的动车自动售货机管理系统的设计与实现中主要的数据库表总E-R实体关系图。

图4-6 总体E-R图
4.3.2 数据库逻辑结构设计
逻辑结构设计是指在系统开发过程中对系统中数据的组织、存储和处理方式进行设计和规划的过程。通过逻辑结构设计,确定系统中数据的结构、关系和操作规则,以确保数据的有效管理和高效利用。
表 4-1-access_token(登陆访问时长)
| 编号 | 字段名 | 类型 | 长度 | 是否非空 | 是否主键 | 注释 |
| 1 | token_id | int | 是 | 是 | 临时访问牌ID | |
| 2 | token | varchar | 64 | 否 | 否 | 临时访问牌 |
| 3 | info | text | 65535 | 否 | 否 | 信息 |
| 4 | maxage | int | 是 | 否 | 最大寿命:默认2小时 | |
| 5 | create_time | timestamp | 是 | 否 | 创建时间 | |
| 6 | update_time | timestamp | 是 | 否 | 更新时间 | |
| 7 | user_id | int | 是 | 否 | 用户编号 |
表 4-2-address(收货地址)
| 编号 | 字段名 | 类型 | 长度 | 是否非空 | 是否主键 | 注释 |
| 1 | address_id | int | 是 | 是 | 收货地址 | |
| 2 | name | varchar | 32 | 否 | 否 | 姓名 |
| 3 | phone | varchar | 13 | 否 | 否 | 手机 |
| 4 | postcode | varchar | 8 | 否 | 否 | 邮编 |
| 5 | address | varchar | 255 | 是 | 否 | 地址 |
| 6 | user_id | mediumint | 是 | 否 | 用户ID | |
| 7 | create_time | timestamp | 是 | 否 | 创建时间 | |
| 8 | update_time | timestamp | 是 | 否 | 更新时间 | |
| 9 | default | tinyint | 是 | 否 | 默认判断 |
表 4-3-application_for_repair(报修申请)
| 编号 | 字段名 | 类型 | 长度 | 是否非空 | 是否主键 | 注释 |
| 1 | application_for_repair_id | int | 是 | 是 | 报修申请ID | |
| 2 | repair_number | varchar | 64 | 否 | 否 | 报修编号 |
| 3 | date_of_repair_report | date | 否 | 否 | 报修日期 | |
| 4 | reported_repair_content | text | 65535 | 否 | 否 | 报修内容 |
| 5 | repair_drawing | text | 65535 | 否 | 否 | 报修图 |
| 6 | repair_address | varchar | 64 | 是 | 否 | 报修地址 |
| 7 | repair_user | int | 否 | 否 | 报修用户 | |
| 8 | user_name | varchar | 64 | 否 | 否 | 用户姓名 |
| 9 | mobile_phone_number | varchar | 64 | 否 | 否 | 手机号码 |
| 10 | examine_state | varchar | 16 | 是 | 否 | 审核状态 |
| 11 | examine_reply | varchar | 255 | 否 | 否 | 审核回复 |
| 12 | create_time | datetime | 是 | 否 | 创建时间 | |
| 13 | update_time | timestamp | 是 | 否 | 更新时间 |
表 4-4-article(文章)
| 编号 | 字段名 | 类型 | 长度 | 是否非空 | 是否主键 | 注释 |
| 1 | article_id | mediumint | 是 | 是 | 文章id | |
| 2 | title | varchar | 125 | 是 | 是 | 标题 |
| 3 | type | varchar | 64 | 是 | 否 | 文章分类 |
| 4 | hits | int | 是 | 否 | 点击数 | |
| 5 | praise_len | int | 是 | 否 | 点赞数 | |
| 6 | create_time | timestamp | 是 | 否 | 创建时间 | |
| 7 | update_time | timestamp | 是 | 否 | 更新时间 | |
| 8 | source | varchar | 255 | 否 | 否 | 来源 |
| 9 | url | varchar | 255 | 否 | 否 | 来源地址 |
| 10 | tag | varchar | 255 | 否 | 否 | 标签 |
| 11 | content | longtext | 4294967295 | 否 | 否 | 正文 |
| 12 | img | varchar | 255 | 否 | 否 | 封面图 |
| 13 | description | text | 65535 | 否 | 否 | 文章描述 |
表 4-5-article_type(文章分类)
| 编号 | 字段名 | 类型 | 长度 | 是否非空 | 是否主键 | 注释 |
| 1 | type_id | smallint | 是 | 是 | 分类ID | |
| 2 | display | smallint | 是 | 否 | 显示顺序 | |
| 3 | name | varchar | 16 | 是 | 否 | 分类名称 |
| 4 | father_id | smallint | 是 | 否 | 上级分类ID | |
| 5 | description | varchar | 255 | 否 | 否 | 描述 |
| 6 | icon | text | 65535 | 否 | 否 | 分类图标 |
| 7 | url | varchar | 255 | 否 | 否 | 外链地址 |
| 8 | create_time | timestamp | 是 | 否 | 创建时间 | |
| 9 | update_time | timestamp | 是 | 否 | 更新时间 |
表 4-6-auth(用户权限管理)
| 编号 | 字段名 | 类型 | 长度 | 是否非空 | 是否主键 | 注释 |
| 1 | auth_id | int | 是 | 是 | 授权ID | |
| 2 | user_group | varchar | 64 | 否 | 否 | 用户组 |
| 3 | mod_name | varchar | 64 | 否 | 否 | 模块名 |
| 4 | table_name | varchar | 64 | 否 | 否 | 表名 |
| 5 | page_title | varchar | 255 | 否 | 否 | 页面标题 |
| 6 | path | varchar | 255 | 否 | 否 | 路由路径 |
| 7 | parent | varchar | 64 | 否 | 否 | 父级菜单 |
| 8 | parent_sort | int | 是 | 否 | 父级菜单排序 | |
| 9 | position | varchar | 32 | 否 | 否 | 位置 |
| 10 | mode | varchar | 32 | 是 | 否 | 跳转方式 |
| 11 | add | tinyint | 是 | 否 | 是否可增加 | |
| 12 | del | tinyint | 是 | 否 | 是否可删除 | |
| 13 | set | tinyint | 是 | 否 | 是否可修改 | |
| 14 | get | tinyint | 是 | 否 | 是否可查看 | |
| 15 | field_add | text | 65535 | 否 | 否 | 添加字段 |
| 16 | field_set | text | 65535 | 否 | 否 | 修改字段 |
| 17 | field_get | text | 65535 | 否 | 否 | 查询字段 |
| 18 | table_nav_name | varchar | 500 | 否 | 否 | 跨表导航名称 |
| 19 | table_nav | varchar | 500 | 否 | 否 | 跨表导航 |
| 20 | option | text | 65535 | 否 | 否 | 配置 |
| 21 | create_time | timestamp | 是 | 否 | 创建时间 | |
| 22 | update_time | timestamp | 是 | 否 | 更新时间 |
表 4-7-buyer_user(买家用户)
| 编号 | 字段名 | 类型 | 长度 | 是否非空 | 是否主键 | 注释 |
| 1 | buyer_user_id | int | 是 | 是 | 买家用户ID | |
| 2 | user_name | varchar | 64 | 否 | 否 | 用户姓名 |
| 3 | mobile_phone_number | varchar | 16 | 否 | 否 | 手机号码 |
| 4 | examine_state | varchar | 16 | 是 | 否 | 审核状态 |
| 5 | user_id | int | 是 | 否 | 用户ID | |
| 6 | create_time | datetime | 是 | 否 | 创建时间 | |
| 7 | update_time | timestamp | 是 | 否 | 更新时间 |
表 4-8-cart(购物车)
| 编号 | 字段名 | 类型 | 长度 | 是否非空 | 是否主键 | 注释 |
| 1 | cart_id | int | 是 | 是 | 购物车ID | |
| 2 | title | varchar | 64 | 否 | 否 | 标题 |
| 3 | img | varchar | 255 | 是 | 否 | 图片 |
| 4 | user_id | int | 是 | 否 | 用户ID | |
| 5 | create_time | timestamp | 是 | 否 | 创建时间 | |
| 6 | update_time | timestamp | 是 | 否 | 更新时间 | |
| 7 | state | int | 是 | 否 | 状态:使用中,已失效 | |
| 8 | price | double | 是 | 否 | 单价 | |
| 9 | price_ago | double | 是 | 否 | 原价 | |
| 10 | price_count | double | 是 | 否 | 总价 | |
| 11 | num | int | 是 | 否 | 数量 | |
| 12 | goods_id | mediumint | 是 | 是 | 商品id | |
| 13 | type | varchar | 64 | 是 | 否 | 商品分类 |
| 14 | description | varchar | 255 | 否 | 否 | 描述 |
表 4-9-code_token(验证码)
| 编号 | 字段名 | 类型 | 长度 | 是否非空 | 是否主键 | 注释 |
| 1 | code_token_id | int | 是 | 是 | 验证码ID | |
| 2 | token | varchar | 255 | 否 | 否 | 令牌 |
| 3 | code | varchar | 255 | 否 | 否 | 验证码 |
| 4 | expire_time | timestamp | 是 | 否 | 失效时间 | |
| 5 | create_time | timestamp | 是 | 否 | 创建时间 | |
| 6 | update_time | timestamp | 是 | 否 | 更新时间 |
表 4-10-collect(收藏)
| 编号 | 字段名 | 类型 | 长度 | 是否非空 | 是否主键 | 注释 |
| 1 | collect_id | int | 是 | 是 | 收藏ID | |
| 2 | user_id | int | 是 | 是 | 收藏人ID | |
| 3 | source_table | varchar | 255 | 否 | 否 | 来源表 |
| 4 | source_field | varchar | 255 | 否 | 否 | 来源字段 |
| 5 | source_id | int | 是 | 否 | 来源ID | |
| 6 | title | varchar | 255 | 否 | 否 | 标题 |
| 7 | img | varchar | 255 | 否 | 否 | 封面 |
| 8 | create_time | timestamp | 是 | 否 | 创建时间 | |
| 9 | update_time | timestamp | 是 | 否 | 更新时间 |
表 4-11-comment(评论)
| 编号 | 字段名 | 类型 | 长度 | 是否非空 | 是否主键 | 注释 |
| 1 | comment_id | int | 是 | 是 | 评论ID | |
| 2 | user_id | int | 是 | 是 | 评论人ID | |
| 3 | reply_to_id | int | 是 | 否 | 回复评论ID | |
| 4 | content | longtext | 4294967295 | 否 | 否 | 内容 |
| 5 | nickname | varchar | 255 | 否 | 否 | 昵称 |
| 6 | avatar | varchar | 255 | 否 | 否 | 头像地址 |
| 7 | create_time | timestamp | 是 | 否 | 创建时间 | |
| 8 | update_time | timestamp | 是 | 否 | 更新时间 | |
| 9 | source_table | varchar | 255 | 否 | 否 | 来源表 |
| 10 | source_field | varchar | 255 | 否 | 否 | 来源字段 |
| 11 | source_id | int | 是 | 否 | 来源ID |
表 4-12-goods(商品信息)
| 编号 | 字段名 | 类型 | 长度 | 是否非空 | 是否主键 | 注释 |
| 1 | goods_id | mediumint | 是 | 是 | 产品ID | |
| 2 | title | varchar | 125 | 否 | 否 | 标题 |
| 3 | img | text | 65535 | 否 | 否 | 封面图:用于显示于产品列表页 |
| 4 | description | varchar | 255 | 否 | 否 | 描述 |
| 5 | price_ago | double | 是 | 否 | 原价 | |
| 6 | price | double | 是 | 否 | 卖价 | |
| 7 | sales | int | 是 | 否 | 销量 | |
| 8 | inventory | int | 是 | 否 | 商品库存 | |
| 9 | type | varchar | 64 | 是 | 否 | 商品分类 |
| 10 | hits | int | 是 | 否 | 点击量 | |
| 11 | content | longtext | 4294967295 | 否 | 否 | 正文 |
| 12 | img_1 | text | 65535 | 否 | 否 | 主图1 |
| 13 | img_2 | text | 65535 | 否 | 否 | 主图2 |
| 14 | img_3 | text | 65535 | 否 | 否 | 主图3 |
| 15 | img_4 | text | 65535 | 否 | 否 | 主图4 |
| 16 | img_5 | text | 65535 | 否 | 否 | 主图5 |
| 17 | create_time | timestamp | 是 | 否 | 创建时间 | |
| 18 | update_time | timestamp | 是 | 否 | 更新时间 | |
| 19 | customize_field | text | 65535 | 否 | 否 | 自定义字段 |
| 20 | source_table | varchar | 255 | 否 | 否 | 来源表 |
| 21 | source_field | varchar | 255 | 否 | 否 | 来源字段 |
| 22 | source_id | int | 是 | 否 | 来源ID | |
| 23 | user_id | int | 否 | 否 | 添加人 |
表 4-13-goods_type(商品类型)
| 编号 | 字段名 | 类型 | 长度 | 是否非空 | 是否主键 | 注释 |
| 1 | type_id | int | 是 | 是 | 商品分类ID | |
| 2 | father_id | smallint | 是 | 否 | 上级分类ID | |
| 3 | name | varchar | 255 | 否 | 否 | 商品名称 |
| 4 | desc | varchar | 255 | 否 | 否 | 描述 |
| 5 | icon | varchar | 255 | 否 | 否 | 图标 |
| 6 | source_table | varchar | 255 | 否 | 否 | 来源表 |
| 7 | source_field | varchar | 255 | 否 | 否 | 来源字段 |
| 8 | create_time | timestamp | 是 | 否 | 创建时间 | |
| 9 | update_time | timestamp | 是 | 否 | 更新时间 |
表 4-14-hits(用户点击)
| 编号 | 字段名 | 类型 | 长度 | 是否非空 | 是否主键 | 注释 |
| 1 | hits_id | int | 是 | 是 | 点赞ID | |
| 2 | user_id | int | 是 | 否 | 点赞人 | |
| 3 | create_time | timestamp | 是 | 否 | 创建时间 | |
| 4 | update_time | timestamp | 是 | 否 | 更新时间 | |
| 5 | source_table | varchar | 255 | 否 | 否 | 来源表 |
| 6 | source_field | varchar | 255 | 否 | 否 | 来源字段 |
| 7 | source_id | int | 是 | 否 | 来源ID |
表 4-15-logistics_delivery(物流配送)
| 编号 | 字段名 | 类型 | 长度 | 是否非空 | 是否主键 | 注释 |
| 1 | logistics_delivery_id | int | 是 | 是 | 物流配送ID | |
| 2 | order_number | varchar | 64 | 否 | 否 | 订单号 |
| 3 | product_name | varchar | 64 | 否 | 否 | 商品名称 |
| 4 | purchase_quantity | varchar | 64 | 否 | 否 | 购买数量 |
| 5 | total_transaction_amount | double | 否 | 否 | 交易总额 | |
| 6 | the_date_of_issuance | date | 否 | 否 | 发货日期 | |
| 7 | delivery_number | varchar | 30 | 否 | 否 | 配送订单 |
| 8 | ordinary_users | int | 否 | 否 | 普通用户 | |
| 9 | shipping_address | varchar | 64 | 否 | 否 | 收货地址 |
| 10 | delivery_status | varchar | 64 | 否 | 否 | 配送状态 |
| 11 | signing_status | varchar | 64 | 否 | 否 | 签收状态 |
| 12 | recommend | int | 是 | 否 | 智能推荐 | |
| 13 | contact_name | varchar | 255 | 否 | 否 | 联系人名字 |
| 14 | merchant_id | int | 否 | 否 | 商家id | |
| 15 | create_time | datetime | 是 | 否 | 创建时间 | |
| 16 | update_time | timestamp | 是 | 否 | 更新时间 |
表 4-16-notice(公告)
| 编号 | 字段名 | 类型 | 长度 | 是否非空 | 是否主键 | 注释 |
| 1 | notice_id | mediumint | 是 | 是 | 公告ID | |
| 2 | title | varchar | 125 | 是 | 否 | 标题 |
| 3 | content | longtext | 4294967295 | 否 | 否 | 正文 |
| 4 | create_time | timestamp | 是 | 否 | 创建时间 | |
| 5 | update_time | timestamp | 是 | 否 | 更新时间 |
表 4-17-order(订单)
| 编号 | 字段名 | 类型 | 长度 | 是否非空 | 是否主键 | 注释 |
| 1 | order_id | int | 是 | 是 | 订单ID | |
| 2 | order_number | varchar | 64 | 否 | 否 | 订单号 |
| 3 | goods_id | mediumint | 是 | 是 | 商品ID | |
| 4 | title | varchar | 255 | 否 | 否 | 商品标题 |
| 5 | img | varchar | 255 | 否 | 否 | 商品图片 |
| 6 | price | double | 是 | 否 | 价格 | |
| 7 | price_ago | double | 是 | 否 | 原价 | |
| 8 | num | int | 是 | 否 | 数量 | |
| 9 | price_count | double | 是 | 否 | 总价 | |
| 10 | norms | varchar | 255 | 否 | 否 | 规格 |
| 11 | type | varchar | 64 | 是 | 否 | 商品分类 |
| 12 | contact_name | varchar | 32 | 否 | 否 | 联系人姓名 |
| 13 | contact_email | varchar | 125 | 否 | 否 | 联系人邮箱 |
| 14 | contact_phone | varchar | 11 | 否 | 否 | 联系人手机 |
| 15 | contact_address | varchar | 255 | 否 | 否 | 收件地址 |
| 16 | postal_code | varchar | 9 | 否 | 否 | 邮政编码 |
| 17 | user_id | int | 是 | 否 | 买家ID | |
| 18 | merchant_id | mediumint | 是 | 否 | 商家ID | |
| 19 | create_time | timestamp | 是 | 否 | 创建时间 | |
| 20 | update_time | timestamp | 是 | 否 | 更新时间 | |
| 21 | description | varchar | 255 | 否 | 否 | 描述 |
| 22 | state | varchar | 16 | 是 | 否 | 订单状态:待付款,待发货,待签收,已签收,待退款,已退款,已拒绝,已完成 |
| 23 | remark | text | 65535 | 否 | 否 | 订单备注 |
| 24 | delivery_state | varchar | 16 | 否 | 否 | 发货状态:未配送,已配送 |
| 25 | vip_discount | double | 否 | 否 | 折扣 |
表 4-18-order_after_sale(订单售后)
| 编号 | 字段名 | 类型 | 长度 | 是否非空 | 是否主键 | 注释 |
| 1 | order_after_sale_id | int | 是 | 是 | 订单售后ID | |
| 2 | order_id | int | 是 | 否 | 订单ID | |
| 3 | order_number | varchar | 64 | 否 | 否 | 订单号 |
| 4 | goods_id | mediumint | 是 | 否 | 商品id | |
| 5 | title | varchar | 255 | 否 | 否 | 商品标题 |
| 6 | price | double | 是 | 否 | 价格 | |
| 7 | price_ago | double | 是 | 否 | 原价 | |
| 8 | num | int | 是 | 否 | 数量 | |
| 9 | price_count | double | 是 | 否 | 总价 | |
| 10 | user_id | int | 是 | 否 | 买家ID | |
| 11 | merchant_id | mediumint | 是 | 否 | 商家ID | |
| 12 | state | varchar | 16 | 是 | 否 | 订单状态:待付款,待发货,待签收,已签收,待退款,已退款,已拒绝,已完成 |
| 13 | after_state | varchar | 16 | 否 | 否 | 售后状态:未审核,未通过,已通过 |
| 14 | after_state_reply | varchar | 255 | 否 | 否 | 售后回复 |
| 15 | type | varchar | 255 | 否 | 否 | 售后类型 |
| 16 | content_desc | varchar | 255 | 否 | 否 | 售后内容 |
| 17 | imgs | varchar | 1000 | 否 | 否 | 售后凭证 |
| 18 | create_time | timestamp | 是 | 否 | 创建时间 | |
| 19 | update_time | timestamp | 是 | 否 | 更新时间 |
表 4-19-praise(点赞)
| 编号 | 字段名 | 类型 | 长度 | 是否非空 | 是否主键 | 注释 |
| 1 | praise_id | int | 是 | 是 | 点赞ID | |
| 2 | user_id | int | 是 | 是 | 点赞人 | |
| 3 | create_time | timestamp | 是 | 否 | 创建时间 | |
| 4 | update_time | timestamp | 是 | 否 | 更新时间 | |
| 5 | source_table | varchar | 255 | 否 | 否 | 来源表 |
| 6 | source_field | varchar | 255 | 否 | 否 | 来源字段 |
| 7 | source_id | int | 是 | 否 | 来源ID | |
| 8 | status | tinyint | 是 | 否 | 点赞状态:1为点赞,0已取消 |
表 4-20-product_information(产品信息)
| 编号 | 字段名 | 类型 | 长度 | 是否非空 | 是否主键 | 注释 |
| 1 | product_information_id | int | 是 | 是 | 产品信息ID | |
| 2 | product_specifications | varchar | 64 | 否 | 否 | 产品规格 |
| 3 | manufacturer | varchar | 64 | 否 | 否 | 生产厂商 |
| 4 | collect_len | int | 是 | 否 | 收藏数 | |
| 5 | comment_len | int | 是 | 否 | 评论数 | |
| 6 | cart_title | varchar | 125 | 否 | 否 | 标题 |
| 7 | cart_img | text | 65535 | 否 | 否 | 封面图 |
| 8 | cart_description | varchar | 255 | 否 | 否 | 描述 |
| 9 | cart_price_ago | double | 是 | 否 | 原价 | |
| 10 | cart_price | double | 是 | 否 | 卖价 | |
| 11 | cart_inventory | int | 是 | 否 | 商品库存 | |
| 12 | cart_type | varchar | 64 | 是 | 否 | 商品分类 |
| 13 | cart_content | longtext | 4294967295 | 否 | 否 | 正文 |
| 14 | cart_img_1 | text | 65535 | 否 | 否 | 主图1 |
| 15 | cart_img_2 | text | 65535 | 否 | 否 | 主图2 |
| 16 | cart_img_3 | text | 65535 | 否 | 否 | 主图3 |
| 17 | cart_img_4 | text | 65535 | 否 | 否 | 主图4 |
| 18 | cart_img_5 | text | 65535 | 否 | 否 | 主图5 |
| 19 | create_time | datetime | 是 | 否 | 创建时间 | |
| 20 | update_time | timestamp | 是 | 否 | 更新时间 |
表 4-21-slides(轮播图)
| 编号 | 字段名 | 类型 | 长度 | 是否非空 | 是否主键 | 注释 |
| 1 | slides_id | int | 是 | 是 | 轮播图ID | |
| 2 | title | varchar | 64 | 否 | 否 | 标题 |
| 3 | content | varchar | 255 | 否 | 否 | 内容 |
| 4 | url | varchar | 255 | 否 | 否 | 链接 |
| 5 | img | varchar | 255 | 否 | 否 | 轮播图 |
| 6 | hits | int | 是 | 否 | 点击量 | |
| 7 | create_time | timestamp | 是 | 否 | 创建时间 | |
| 8 | update_time | timestamp | 是 | 否 | 更新时间 |
表 4-22-upload(文件上传)
| 编号 | 字段名 | 类型 | 长度 | 是否非空 | 是否主键 | 注释 |
| 1 | upload_id | int | 是 | 是 | 上传ID | |
| 2 | name | varchar | 64 | 否 | 否 | 文件名 |
| 3 | path | varchar | 255 | 否 | 否 | 访问路径 |
| 4 | file | varchar | 255 | 否 | 否 | 文件路径 |
| 5 | display | varchar | 255 | 否 | 否 | 显示顺序 |
| 6 | father_id | int | 否 | 否 | 父级ID | |
| 7 | dir | varchar | 255 | 否 | 否 | 文件夹 |
| 8 | type | varchar | 32 | 否 | 否 | 文件类型 |
表 4-23-user(用户账户)
| 编号 | 字段名 | 类型 | 长度 | 是否非空 | 是否主键 | 注释 |
| 1 | user_id | int | 是 | 是 | 用户ID | |
| 2 | state | smallint | 是 | 否 | 账户状态:(1可用|2异常|3已冻结|4已注销) | |
| 3 | user_group | varchar | 32 | 否 | 否 | 所在用户组 |
| 4 | login_time | timestamp | 是 | 否 | 上次登录时间 | |
| 5 | phone | varchar | 11 | 否 | 否 | 手机号码 |
| 6 | phone_state | smallint | 是 | 否 | 手机认证:(0未认证|1审核中|2已认证) | |
| 7 | username | varchar | 16 | 是 | 否 | 用户名 |
| 8 | nickname | varchar | 16 | 否 | 否 | 昵称 |
| 9 | password | varchar | 64 | 是 | 否 | 密码 |
| 10 | | varchar | 64 | 否 | 否 | 邮箱 |
| 11 | email_state | smallint | 是 | 否 | 邮箱认证:(0未认证|1审核中|2已认证) | |
| 12 | avatar | varchar | 255 | 否 | 否 | 头像地址 |
| 13 | open_id | varchar | 255 | 否 | 否 | 针对获取用户信息字段 |
| 14 | create_time | timestamp | 是 | 否 | 创建时间 |
表 4-24-user_group(用户组)
| 编号 | 字段名 | 类型 | 长度 | 是否非空 | 是否主键 | 注释 |
| 1 | group_id | mediumint | 是 | 是 | 用户组ID | |
| 2 | display | smallint | 是 | 否 | 显示顺序 | |
| 3 | name | varchar | 16 | 是 | 否 | 名称 |
| 4 | description | varchar | 255 | 否 | 否 | 描述 |
| 5 | source_table | varchar | 255 | 否 | 否 | 来源表 |
| 6 | source_field | varchar | 255 | 否 | 否 | 来源字段 |
| 7 | source_id | int | 是 | 否 | 来源ID | |
| 8 | register | smallint | 否 | 否 | 注册位置 | |
| 9 | create_time | timestamp | 是 | 否 | 创建时间 | |
| 10 | update_time | timestamp | 是 | 否 | 更新时间 |
5 系统详细设计与实现
在详细设计与实现阶段,我们将根据系统需求和功能模块的设计,进行具体的代码编写和系统搭建。这包括前台界面的设计与开发、后台数据库的建立和管理、业务逻辑的实现等。通过编写代码、进行测试和调试,最终完成整个基于SSM的动车自动售货机管理系统的设计与实现的开发。
5.1买家用户模块
5.1.1用户注册模块
用户可以通过注册功能创建个人账号,填写包括用户名、密码、邮箱或手机号等基本信息完成注册流程。系统会对输入信息进行校验,确保唯一性和格式正确性,并将用户数据存储至数据库中,同时发送验证邮件或短信以确认账户有效性。注册界面如下图 5-1所示:
注册关键代码如下:
| /** * 注册 * @param user * @return */ @PostMapping("register") public Map<String, Object> signUp(@RequestBody User user) { // 查询用户 Map<String, String> query = new HashMap<>(); Map<String,Object> map = JSON.parseObject(JSON.toJSONString(user)); query.put("username",user.getUsername()); List list = service.selectBaseList(service.select(query, new HashMap<>())); if (list.size()>0){ return error(30000, "用户已存在"); } map.put("password",service.encryption(String.valueOf(map.get("password")))); service.insert(map); return success(1); } |
5.1.2用户登录模块
用户登录模块根据用户注册成功后通过输入用户名和密码进入系统,系统会验证凭据的正确性并生成会话令牌以保持登录状态。成功登录后,用户可直接跳转至首页或其他功能页面,未匹配的凭据则提示重新输入或找回密码。前台登录界面布局如下图 5-2:
登录关键代码如下:
| /** * 登录 * @param data * @param httpServletRequest * @return */ @PostMapping("login") public Map<String, Object> login(@RequestBody Map<String, String> data, HttpServletRequest httpServletRequest) { log.info("[执行登录接口]"); String username = data.get("username"); String email = data.get("email"); String phone = data.get("phone"); String password = data.get("password"); List resultList = null; Map<String, String> map = new HashMap<>(); if(username != null && "".equals(username) == false){ map.put("username", username); resultList = service.selectBaseList(service.select(map, new HashMap<>())); } else if(email != null && "".equals(email) == false){ map.put("email", email); resultList = service.selectBaseList(service.select(map, new HashMap<>())); } else if(phone != null && "".equals(phone) == false){ map.put("phone", phone); resultList = service.selectBaseList(service.select(map, new HashMap<>())); }else{ return error(30000, "账号或密码不能为空"); } if (resultList == null || password == null) { return error(30000, "账号或密码不能为空"); } |
5.1.3前台首页模块
前台首页模块是系统的主入口,为用户提供导航和重要信息展示。通过清晰的界面布局和内容展示,为用户提供良好的导航菜单、轮播图、公告通知和产品信息、在线课程等浏览体验,注册用户需要管理审核通过后方可进入首页。前台首页界面布局如下图 5-3所示:
5.1.4新闻资讯模块
新闻资讯:用户可以查看相关资讯内容,丰富用户知识。支持资讯分类,可以进行点赞收藏等。界面如下图 5-4:
5.1.5产品信息模块
产品信息:买家用户可以查看产品信息列表,可以通过筛选或排序选择商品信息,点进去查看详情,包括产品图片、价格等信息,然后可以点击“立即购买”进行下单操作。界面布局如下图 5-5:
5.1.6商城管理模块
商城管理:买家用户可以在商城管理下查看我的订单、我的地址,添加地址信息,包括收货人姓名、电话、联系地址等信息。界面如下图5-6。
5.1.7个人中心模块
个人中心模块整合了用户的个人信息管理与各种记录查询功能。用户可在“个人首页”查看基本信息概览,编辑资料或修改密码;也能查看报修申请、订单配送、收藏和评论管理等详细信息。界面布局如下所图 5-7示:
5.2管理员模块
5.2.1后台首页管理模块
管理员通过后台首页模块验证身份后进入管理系统,该模块支持账号密码登录,并可选择记住登录状态或进行双因素认证以增强安全性,后台首页包括一些统计图等信息界面。后台首页界面如下图 5-8所示:
5.2.2系统用户管理模块
系统用户:用户管理包括用户注册、登录、身份验证、权限控制、用户信息修改等操作。通过用户管理,系统可以确保数据安全性和用户身份真实性,同时实现个性化服务和定制化导购。良好的用户管理设计能够简化用户操作流程,提高系统安全性和用户满意度,同时为系统运营提供有效支持。其界面如下图 5-9所示:
添加新系统用户的关键代码如下:
@PostMapping("/add")
@Transactional
public Map<String, Object> add(HttpServletRequest request) throws IOException {
service.insert(service.readBody(request.getReader()));
return success(1);
}
@Transactional
public Map<String, Object> addMap(Map<String,Object> map){
service.insert(map);
return success(1);
}
5.2.3资源管理模块
资源管理:发布和管理新闻资讯和资讯分类,新增、编辑或删除资讯分类,支持分类属性设置和调整。资源管理界面如下图 5-10所示:
5.2.4系统管理模块
系统管理:系统管理模块帮助管理员设置和调整首页展示的轮播图内容。管理员可上传图片、配置链接地址及调整显示顺序,确保首页视觉效果吸引用户关注。系统管理界面布局如下图 5-11所示:
轮播图上传关键代码如下:
@PostMapping("/upload")
public Map<String, Object> upload(@RequestParam("file") MultipartFile file) {
log.info("进入方法");
if (file.isEmpty()) {
return error(30000, "没有选择文件");
}
try {
//判断有没路径,没有则创建
String filePath = System.getProperty("user.dir") + "/src/main/resources/static/";
File targetDir = new File(filePath);
if (!targetDir.exists() && !targetDir.isDirectory()) {
if (targetDir.mkdirs()) {
log.info("创建目录成功");
} else {
log.error("创建目录失败");
}
}
String fileName = file.getOriginalFilename();
File dest = new File(filePath + fileName);
log.info("文件路径:{}", dest.getPath());
log.info("文件名:{}", dest.getName());
file.transferTo(dest);
JSONObject jsonObject = new JSONObject();
jsonObject.put("url", "/api/upload/" + fileName);
return success(jsonObject);
} catch (IOException e) {
log.info("上传失败:{}", e.getMessage());
}
return error(30000, "上传失败");
}
5.2.5报修申请管理模块
报修申请管理:管理员可以查看报修申请管理列表详情并进行审核回复操作。界面布局如下图 5-12所示:
5.2.6商城管理模块
商城管理:管理员可以查看商城管理列表信息,包括产品信息、订单列表、分类列表、订单配送、订单售后等信息。界面如下图5-13。
图 5-13商城管理界面
6 系统测试
系统测试是为了验证系统在功能、性能、安全性和用户体验等方面的表现。通过测试,可以发现并修复潜在的问题和缺陷,确保系统的正常运行和稳定性。功能验证确保各项功能按设计要求运行;性能评估评估系统的响应时间和并发处理能力;安全检测确保系统的身份认证和数据传输安全;用户体验评估提升界面友好性和操作流程;兼容性测试确保系统在不同设备和浏览器上的兼容性。通过全面的测试,系统将更可靠地支持用户需求,并提供优质的用户体验。
软件测试过程是软件过程的组成部分,开发过程质量决定了软件质量,而测试过程质量直接影响测试结果的准确性和有效性。软件测试的方法和技术是多种多样的,对于软件测试方法,主要有:白盒测试和黑盒测试方法,静态测试和动态测试方法,验证和确认方法,自动化测试和随机测试等方法。对软件实施的各项测试一般都是基于大数据技术来实现的。大数据技术的应用,除可提升信息处理效率,推动社会发展,还可创造更优越的生产价值。但是在软件实际应用中,仍存在很多问题需要及时处理,只有对这些问题进行深入研究和分析,并同时制定完善的优化方案,才能真正提升软件质量。
表6-1用户登录测试用例
| 测试编号 | 测试内容 | 预期结果 |
| TC-004 | 输入正确的账号密码 | 登录成功,跳转到个人主页 |
| TC-005 | 输入错误的账号密码 | 显示登录失败的提示信息,要求重新输入正确的账号密码 |
表6-2 修改密码测试用例
| 测试编号 | 测试内容 | 预期结果 |
| TC-006 | 输入有效密码 | 密码修改成功,显示修改成功的提示信息 |
| TC-007 | 输入无效密码 | 显示密码无效的提示信息,要求重新输入有效密码 |
| TC-008 | 输入错误原密码 | 显示原密码错误的提示信息,要求重新输入正确原密码 |
表6-3 注册信息添加测试用例
| 测试编号 | 测试内容 | 预期结果 |
| TC-009 | 输入有效的注册信息信息 | 注册信息添加成功,显示添加成功的提示信息 |
| TC-010 | 输入无效的注册信息信息 | 显示添加失败的提示信息,要求重新输入有效信息 |
表6-4 查看产品信息测试用例
| 测试编号 | 测试内容 | 预期结果 |
| TC-014 | 点击查看产品信息 | 显示产品信息页面,展示相关的内容 |
| TC-015 | 选择其他分类 | 显示所选分类下的相关产品信息等内容 |
| TC-016 | 无可用产品信息 | 显示暂无产品信息的提示信息,提醒用户重新选择分类 |
综上所述,基于SSM的动车自动售货机管理系统的设计与实现在功能测试中表现良好,通过了所有测试用例。系统提供的用户登录、修改密码、查看产品信息等主要功能都能正常运行,并能够给出预期的提示信息和结果。然而,为了确保系统的全面稳定性和质量,仍建议进行更多的综合性测试,包括性能测试、安全性测试和用户体验测试等,以进一步验证和改进系统的功能和性能。
本研究设计并实现了基于SSM的动车自动售货机管理系统。通过对系统进行功能测试和评估,得出以下结论:该系统在功能上经过验证,用户登录注册信息、产品信息管理、报修申请管理等功能都能正常运行;技术上具备稳定性和可扩展性,SSM框架简化开发,MySQL数据库支持数据存储与查询;从经济角度看,Java和MySQL均为免费且开源;操作上易用性好,基于SSM的动车自动售货机管理系统的设计与实现界面简洁明了,SSM的自动化部署与MySQL的管理工具提供便捷操作。基于SSM的动车自动售货机管理系统的设计与实现在功能、技术、经济和操作上均具有优势。该系统在提高大买家用户体质管理系统的便捷性的同时,也促进体质管理的发展。未来可以进一步扩展功能和优化性能,以满足用户需求并提供更好的用户体验。
在开发基于SSM的动车自动售货机管理系统的设计与实现的过程中,我们不仅仅是在实现技术功能,更是在探索如何利用技术创新来改善人们的出行体验。通过SSM和MySQL等技术的运用,成功构建了一个高效、稳定的系统,为用户提供了便捷、智能的动车自动售货机管理系统的设计与实现。这个过程不仅考验了个人的技术能力,更考验了创新意识和解决问题的能力。在不断优化系统功能和提升用户体验的过程中,深切感受到技术的推动力量,以及科技创新对社会发展的重要意义。让科技的力量持续推动社会进步,为构建更加智慧、可持续的体质管理系统完善做出贡献。
- 贾琴.Java编程语言的应用策略分析[J].集成电路应用,2024,41(10):84-85.DOI:10.19339/j.issn.1674-2583.2024.10.034.
- 张浩.SSM框架在Web应用开发中的设计与实现研究[J].电脑知识与技术,2023,19(08):52-54.DOI:10.14004/j.cnki.ckt.2023.0353.
- 许跃颖.基于敏捷开发的SSM Web应用开发措施[J].电子制作,2021,(16):45-46+22.DOI:10.16589/j.cnki.cn11-3571/tn.2021.16.016.
- 刘江涛,王亮亮,吴庆茹,等.基于B/S模式的铁路勘测设计案例信息化管理系统设计与实现[J].铁路计算机应用,2021,30(03):32-35.
- 陈杰,方国才,方水波.基于MySQL的多地多中心系统架构研究[J].机电工程技术,2025,54(03):175-181.
- 周春吟.JavaScript技术在Web前端开发中的应用研究[J].软件,2024,45(11):175-177.
- 李艳杰.MySQL数据库下存储过程的综合运用研究[J].现代信息科技,2023,7(11):80-82+88.
- 曾光辉,何波.混合教学模式在Java程序设计课程中的应用探索[J].科教文汇,2024,(24):79-82.DOI:10.16871/j.cnki.kjwh.2024.24.017.
- 马艳艳,吴晓光.计算机软件与数据库的设计策略分析[J].电子技术,2024,53(05):104-105.
- 曹裕豪.自动售货机新零售平台的设计与实现[D].扬州大学,2024.DOI:10.27441/d.cnki.gyzdu.2024.002454.
- 刘湘.自动售货机智能控制系统研究与设计[J].中国新技术新产品,2021,(15):63-65.DOI:10.13612/j.cnki.cntp.2021.15.021.
- 梁永馨,王凤越.自动售货机的发展现状及趋势[J].当代经济,2019,(02):80-83.
- Telenet Rolls Out Entertainment Marketplace, powered by Digital Vending Machine from Bango[J].Wireless News,2025,
- Houlihan K ,Bratberg J ,Scarpa C R , et al.Health and wellness twenty-four seven: Student preferences for and utilization of a university vending machine.[J].Journal of American college health : J of ACH,2025,11-11.
- 刘帅.售货机商品配置决策支持系统的研究与应用[D].佛山科学技术学院,2021.DOI:10.27960/d.cnki.gfskj.2021.000047.
- 孙豪.面向新零售的自动售货机监控系统设计与实现[D].东南大学,2020.DOI:10.27014/d.cnki.gdnau.2020.003761.
- 赵茹,万肖.基于移动支付的自动售货机实时监控系统设计[J].自动化与仪器仪表,2022,(01):95-99.DOI:10.14016/j.cnki.1001-9227.2022.01.095.
- 谭雪,王斌,朱建军,等.智能动车组自动售货机软件系统设计[J].铁道运输与经济,2024,46(01):59-66.DOI:10.16668/j.cnki.issn.1003-1421.2024.01.08.
- 杨帮雄.动车组列车智能乘员管理系统的构建[J].铁道运营技术,2024,30(04):10-13.DOI:10.13572/j.cnki.tdyy.2024.04.003.
- 沈靖宇.M便利店杭州公司自动售货机业务竞争战略研究[D].大连理工大学,2021.DOI:10.26991/d.cnki.gdllu.2021.001802.
在本文的最后,我要对许多人表示诚挚的感谢,他们为我本次论文基于SSM的动车自动售货机管理系统的设计与实现的设计与实现的研发和完成做出了重要的贡献。首先,我要感谢我的导师,您给予了我悉心的指导和支持,在选题和研究过程中提供了宝贵的意见和建议。您的专业知识和严谨态度使我受益匪浅,让我能够顺利地完成毕业设计。其次,我要感谢我的同学和朋友们,你们在我写作和排版过程中给予了热情的帮助和鼓励。与你们一起度过的大注册活是我宝贵的回忆,你们的友谊让我感到无比温暖和快乐。
此外,我也要感谢那些为我们提供参考和指导的学者和专家们。他们的研究成果为我们的论文提供了宝贵的指导,使我们能够更好地理解问题和展开思考。
最后,我要感谢我的家人和爱人,你们一直以来对我无条件的支持和理解让我能够专注于学业。你们的鼓励和陪伴是我坚持不懈的动力。
在这段时间里,我收获了很多宝贵的经验和知识。尽管我的能力有限,但我会继续努力去完善这篇论文,并且真诚地希望各位老师和同学们能够给予宝贵的指导与意见。
最后,再次向所有支持和帮助过我的人表示深深的感谢!我会将所学所得用于实践,为社会做出自己的贡献。
免费领取项目源码,请关注❥点赞收藏并私信博主+v,谢谢~
393

被折叠的 条评论
为什么被折叠?



