目 录
摘 要
随着信息技术与医疗健康领域的深度融合,人们对健康管理的需求日益增长。现代社会生活节奏加快,慢性病发病率上升,传统医疗服务模式已难以满足人们对健康监测与管理的全方位需求。本研究基于Spring、SpringMVC和MyBatis框架(SSM),设计并实现了一套健康监测与管理系统,以解决医患之间信息不对称、健康数据分散、医疗资源调配效率低等问题。系统采用B/S架构,实现了三类用户角色的差异化功能:管理员角色负责系统维护与资源调配;医生用户提供在线问诊与健康指导;注册用户可进行健康数据管理、在线咨询等操作。通过健康数据的采集、存储与分析,系统能够为用户提供个性化健康建议,实现健康状况的实时监测。
经过功能测试与性能评估,系统展现出良好的稳定性、可靠性与响应速度。实际应用表明,该系统有效提升了医疗资源利用效率,增强了医患沟通效果,提高了用户健康管理的主动性。研究结果对于推动智慧医疗发展、促进医疗服务模式创新具有积极意义,同时为健康中国战略的实施提供了技术支持。
关键词:基于SSM的健康监测与管理系统;SSM框架;Java语言
Abstract
With the deep integration of information technology and healthcare, people's demand for health management is increasing day by day. The pace of life in modern society is accelerating, and the incidence rate of chronic diseases is rising. The traditional medical service model has been difficult to meet people's all-round needs for health monitoring and management. This study designed and implemented a health monitoring and management system based on Spring, SpringMVC, and MyBatis framework (SSM) to address issues such as information asymmetry between doctors and patients, dispersed health data, and low efficiency in medical resource allocation. The system adopts a B/S architecture and implements differentiated functions for three types of user roles: the administrator role is responsible for system maintenance and resource allocation; Doctor users provide online consultations and health guidance; Registered users can perform operations such as health data management and online consultation. Through the collection, storage, and analysis of health data, the system can provide personalized health advice to users and achieve real-time monitoring of their health status.
After functional testing and performance evaluation, the system has demonstrated good stability, reliability, and response speed. Practical application has shown that the system effectively improves the efficiency of medical resource utilization, enhances the effectiveness of doctor-patient communication, and increases the initiative of users in health management. The research results have positive significance for promoting the development of smart healthcare and innovation in medical service models, while providing technical support for the implementation of the Healthy China strategy.
Keywords: Health monitoring and management system based on SSM; SSM framework; java language
第一章 绪 论
1.1研究背景及意义
随着全球人口老龄化和生活方式的变化,慢性病已成为现代社会中最主要的公共卫生问题之一,个体健康管理的需求不断增加。传统的医疗模式在应对这些挑战时存在许多局限性,尤其是在健康数据管理、医患沟通效率及医疗资源合理配置方面。此外,信息技术的迅猛发展,尤其是大数据、云计算和物联网技术的应用,为健康管理提供了新的解决方案。SSM(Spring、SpringMVC、MyBatis)作为一款高效、稳定的开发框架,具有良好的可扩展性和性能,已被广泛应用于各种行业信息系统的建设中。基于这一背景,本文设计并实现了一套健康监测与管理系统,通过信息化手段解决传统健康管理中的痛点问题。
本研究的意义在于,借助SSM框架开发的健康监测与管理系统为用户提供了便捷的健康管理平台,能够实时采集、分析并管理健康数据,帮助用户及时了解自身健康状况并获得个性化健康建议。该系统还优化了医患之间的沟通流程,打破了信息孤岛,提升了医疗服务效率和质量。对于医生来说,系统提供的健康数据和患者历史记录有助于做出更加精准的诊断决策。通过该系统的实施,可以有效提升医疗服务的智能化水平,推动健康管理模式的创新。该研究对于促进智慧医疗发展,推动医疗资源的优化配置,以及实现健康中国战略具有积极的推动作用。
1.2国内外研究现状
在我国,随着信息技术的快速发展,健康管理系统的研究与应用逐渐获得了关注。近年来,许多学者致力于健康监测系统的设计与开发,尤其是基于互联网+健康管理的创新应用。例如,一些基于移动互联网的健康管理平台,通过智能硬件设备采集用户的健康数据,并结合大数据分析,为用户提供个性化的健康建议。然而,国内的研究大多集中在健康数据的采集与分析阶段,缺乏全面的系统性设计,且很多系统的功能相对单一,难以实现医患间的高效互动。随着SSM框架的广泛应用,基于这一框架的健康监测与管理系统逐渐成为研究热点,但在实际应用中,如何结合具体需求进行系统的优化与创新,依然是亟待解决的挑战。
在国外,健康监测与管理系统的研究起步较早,许多国家已经形成了较为完善的健康管理服务体系。例如,美国的健康管理平台通过智能穿戴设备实时监测用户的健康数据,并利用人工智能技术提供健康分析与诊断支持。欧洲地区也已开展了多项基于物联网和大数据的健康管理项目,重点关注老龄化社会中慢性病的管理与预防。国外的研究多注重系统的智能化与大数据分析,通过云计算平台实现跨地域、跨设备的健康数据互通与共享。而基于SSM框架的健康监测系统,虽然在国外研究中尚处于探索阶段,但随着这一框架在开发中的优势逐渐显现,越来越多的研究开始考虑将其应用于健康管理系统中,推动了该领域技术的不断发展。
1.3论文组织结构
本论文共分为七个主要章节,具体结构如下:
1. 绪论:介绍研究背景与意义,回顾国内外研究现状,并概述论文的组织结构。
2. 相关技术介绍:详细介绍与本研究相关的技术,包括Java语言、B/S框架、SSM框架、Vue技术和MySQL数据库。
3. 需求分析:对系统的功能需求和非功能需求进行分析,明确用户和管理员的需求,并进行可行性分析,包括技术、操作和经济可行性。
4. 系统设计:涵盖系统架构设计、系统模块设计,并进行数据库的概念设计与表设计。
5. 系统实现:具体描述各个功能模块的实现过程,展示系统如何根据需求进行开发。
6. 系统测试:阐述测试的目的,分析测试结果并得出结论,以验证系统的稳定性和功能完整性。
7. 总结:总结研究的主要成果和贡献,指出存在的不足及未来的研究方向。
第二章 关键技术
2.1Java语言
Java语言是一种广泛使用的高级编程语言,具有平台无关性、面向对象特性和丰富的标准库。Java通过Java虚拟机(JVM)实现跨平台运行,开发者可以编写一次代码,在任何支持JVM的环境中执行[1]。Java的面向对象特性使得代码复用和模块化变得更加容易,促进了软件的维护和扩展。Java支持多线程编程,允许开发者在同一程序中同时执行多个任务,提升了应用程序的性能。
Java语言的语法结构简洁且易于理解,吸引了大量开发者。Java的标准库包含数据结构、输入输出处理、网络编程等众多功能模块。这使得开发者在构建应用程序时能够高效利用已有工具,减少重复劳动。Java广泛应用于企业级应用、移动应用、Web开发和大数据处理等领域。
2.2 B/S框架
B/S(Browser/Server)架构是一种基于浏览器和服务器的系统架构模式,用户通过浏览器与服务器进行交互。B/S架构简化了客户端的部署和管理,用户无需在本地安装复杂的软件,只需使用标准浏览器即可访问应用程序。服务器端负责处理业务逻辑和数据存储,客户端则主要负责展示用户界面和数据交互[2]。B/S架构的设计使得系统更新和维护集中在服务器端,降低了维护成本。
B/S架构通常采用Web技术进行实现,包括HTML、CSS和JavaScript等。用户在浏览器中发起请求,服务器响应并返回数据。数据传输通常通过HTTP或HTTPS协议进行,B/S架构的灵活性使其适用于在线购物、信息管理系统和社交网络等各类应用场景[3]。由于其易于扩展性,B/S架构可以方便地支持大规模用户访问,适应不断变化的业务需求。
2.3 SSM框架
SSM框架是Spring、Spring MVC和MyBatis的整合框架集,广泛应用于企业级Java Web应用的开发中。Spring作为一个轻量级的控制反转(IoC)和面向切面(AOP)的容器框架,提供了丰富的功能来管理Java对象[4]。Spring MVC则是一个基于Servlet的MVC设计模式实现的Web框架,负责处理HTTP请求、视图渲染和用户界面展示。MyBatis是一个持久层框架,它支持定制化SQL、存储过程以及高级映射,通过简单的XML或注解用于配置和原始映射,将接口和Java的POJOs(Plain Old Java Objects,简单的Java对象)映射成数据库中的记录[5]。
2.4 Vue技术
Vue是一种渐进式JavaScript框架,专注于构建用户界面。Vue采用组件化的开发模式,允许开发者将应用程序拆分为独立的、可重用的组件,从而提高了开发效率和代码的可维护性[4]。框架的核心库专注于视图层,支持数据绑定和DOM操作,提供了简洁的API。Vue的虚拟DOM机制提升了应用的性能,减少了实际DOM操作的次数。
Vue支持双向数据绑定,能够自动更新视图与模型之间的变化。开发者可以通过Vue的指令系统,简化数据展示和事件处理。Vue还支持路由管理和状态管理,使得开发复杂单页面应用变得更加容易[7]。借助Vue的生态系统,开发者能够使用多种工具和库来扩展功能,满足不同的业务需求。Vue在前端开发中逐渐成为主流选择,受到广泛关注和应用。
2.5 MySQL数据库
MySQL是一种开源关系型数据库管理系统,广泛应用于Web应用和企业级数据存储。MySQL支持结构化查询语言,允许开发者通过标准语句进行数据的创建、读取、更新和删除操作[8]。数据库通过表格形式组织数据,支持数据完整性和约束条件的定义。MySQL的存储引擎机制使得用户可以根据具体需求选择不同的存储引擎,以优化性能和功能。
MySQL具有高性能和可扩展性,支持大规模数据存储和高并发访问。系统提供了丰富的用户权限管理和数据加密安全特性。
第三章 系统分析
3.1系统可行性分析
3.1.1技术可行性
在当前阶段,软件开发技术已达到高度成熟,提供了多样化的工具和框架以应对各种复杂的业务需求。采用Java等成熟、稳定的编程语言进行开发,可以充分利用其面向对象、跨平台等特性,实现系统的模块化、可扩展性和可维护性。通过运用SSM等现代框架,可以简化开发流程,提升开发效率。在数据库的选择上,使用MySQL等关系型数据库,以满足数据存储和查询的需求。因此,从技术层面来看,开发健康监测与管理系统是完全可行的。
3.1.2经济可行性
在经济性考量方面,该系统的开发成本相对较低,主要得益于对开源框架和工具的充分利用,从而有效降低了开发成本。此外,系统的运行与维护成本亦相对低廉,通过采用Java等成熟技术,实现了系统的自动化部署与维护。基于上述经济因素,开发健康监测与管理系统在经济上是切实可行的。
3.1.3社会可行性
基于SSM框架的健康监测与管理系统具备良好的社会可行性。随着人口老龄化和慢性病增多,社会对健康管理服务的需求日益增长。该系统通过信息化手段,能够实时采集并分析健康数据,帮助用户更好地管理健康,同时促进医疗资源的合理配置。尤其是在医疗资源不足的地区,远程问诊和数据共享功能能有效弥补这一短板。此外,后疫情时代人们对在线健康管理的需求更为迫切,系统的推广有望提升整体医疗服务质量,推动健康中国战略的实现。
3.1.4操作可行性
系统的操作界面设计简洁明了,易于用户理解和操作。系统提供了详尽的操作指南和帮助文档,使得用户能够快速上手并熟练使用系统。系统还具备良好的容错性和错误提示功能,当用户操作失误时,能够及时给出提示信息,引导用户进行正确的操作。因此,从操作层面来看,健康监测与管理系统同样具备可行性。
3.2系统功能分析
3.2.1功能性分析
健康监测与管理系统划分为了前端模块和后端模块两大部分。
前端注册用户模块:
- 注册登录:用户可以通过手机号、邮箱等方式注册账户,系统提供安全的身份验证机制。注册后,用户可使用账户登录系统,进行个性化健康管理。
- 首页:登录后,用户进入系统首页,展示最新的健康资讯、公告和个人健康数据概览,界面简洁直观,方便用户快速获取所需信息。
- 通知公告:系统会定期发布健康相关的通知和公告,包括健康小贴士、系统更新、医生活动等内容,确保用户及时了解最新信息。
- 健康资讯:提供最新的健康新闻、疾病预防和健康管理建议等内容。用户可以浏览和收藏感兴趣的文章,以便日后查看。
- 医生信息:用户可以查看平台上医生的详细资料,包括医生简介、擅长领域、工作经验等,帮助用户选择适合的医生进行咨询或就诊。
- 我的账户:用户可以查看和编辑个人账户信息,包括个人资料、联系方式等。账户设置包括密码修改、隐私设置等安全功能。
- 个人中心:
个人首页:概览个人健康状况、历史记录等。
在线问诊:提供与医生的在线沟通功能。
医生诊断:记录医生的诊断结果及建议。
健康数据:展示用户的健康监测数据,如体重、血压、心率等。
收藏:用户可收藏喜欢的医生、健康资讯或文章。
评论管理:用户可对医生或健康资讯进行评价与反馈。
后端医生用户模块:
- 注册登录:医生用户通过注册并登录系统,创建个人账户并进行身份认证,确保只有经过验证的医疗专业人员能提供服务。
- 后台首页:医生登录后进入后台首页,能够快速查看患者预约情况、待处理的在线问诊记录和诊断任务,方便高效地进行日常管理。
- 医生信息管理:医生可以在后台管理个人信息,包括专业领域、职称、诊疗经验等内容,确保患者能够查看到准确的个人资料。
- 在线问诊管理:医生可查看并管理在线问诊记录,及时回复患者提出的健康问题,提供专业建议和解决方案。
- 医生诊断管理:医生在系统中记录和更新患者的诊断结果,包括病历、治疗方案及后续建议,确保患者的健康数据得到持续跟踪与管理。
后端管理员模块:
- 登录:管理员通过账户登录系统,确保只有授权人员能访问后台管理功能,保障系统安全。
- 后台首页:登录后,管理员进入后台首页,展示系统概况、各项功能模块的快捷入口以及系统的整体运行状态。
- 系统用户管理:管理员负责管理所有系统用户,包括医生、患者等角色的权限分配和信息更新,确保系统运作顺畅。
- 科室名称管理:管理员可以添加、修改或删除科室信息,确保科室信息的准确性,并方便用户查询和预约相关医生。
- 医生信息管理:管理员负责审核和管理平台上医生的个人信息,包括认证、职称、专业等,确保医生资料的真实性和完整性。
- 在线问诊管理:管理员可以查看和管理所有患者的在线问诊记录,确保问诊内容的及时处理和记录。
- 医生诊断管理:管理员可以审查和管理医生的诊断记录,确保诊断结果的准确性,并跟踪患者治疗的进展。
- 健康数据管理:管理员负责监控和管理系统中存储的健康数据,包括患者的体检数据、监测记录等,确保数据的完整性和安全性。
- 系统管理:管理员可对系统进行整体管理,包括用户权限控制、系统功能设置、数据备份等,保障系统的稳定运行。
- 通知公告管理:管理员发布和管理系统的通知公告,包括系统更新、健康活动等重要信息,确保所有用户及时接收到关键信息。
- 资源管理:管理员负责平台资源的管理,包括文章、视频、健康资料等内容的上传、编辑和删除,确保系统资源的更新与维护。
3.2.2非功能性分析
健康监测与管理系统的非功能性需求比如健康监测与管理系统的安全性怎么样,可靠性怎么样,性能怎么样,可拓展性怎么样等,具体可以表示在如下3-1表格中:
表3-1健康监测与管理系统非功能需求表
| 安全性 | 主要指健康监测与管理系统数据库的安装,数据库的使用和密码的设定必须合乎规范。 |
| 可靠性 | 可靠性是指健康监测与管理系统能够安装用户的指示进行操作,经过测试,可靠性90%以上。 |
| 性能 | 性能是影响健康监测与管理系统占据市场的必要条件,所以性能最好要佳才好。 |
| 可扩展性 | 比如数据库预留多个属性,比如接口的使用等确保了系统的非功能性需求。 |
| 易用性 | 用户只要跟着健康监测与管理系统的页面展示内容进行操作,就可以了。 |
| 可维护性 | 健康监测与管理系统开发的可维护性是非常重要的,经过测试,可维护性没有问题 |
3.3系统用例分析
健康监测与管理系统的完整UML用例图分别是图3-1、3-2、3-3。
注册用户角色用例如下图所示。

图3-1健康监测与管理系统注册用户角色用例图
医生用户角色用例如下图所示。

图3-2健康监测与管理系统医生用户角色用例图
管理员角色用例如下图所示。

图3-3健康监测与管理系统管理员角色用例图
3.4系统总体流程设计
3.4.1数据开发流程
系统开发流程的主要步骤,从需求分析到系统完成的全过程。流程包括需求分析、总体设计(结构、功能、数据)、详细设计(模块、编码)、模块整合与调用,以及测试、扩展和完善,最终完成系统的开发。本系统的开发流程如下图所示

图3-4系统开发流程图
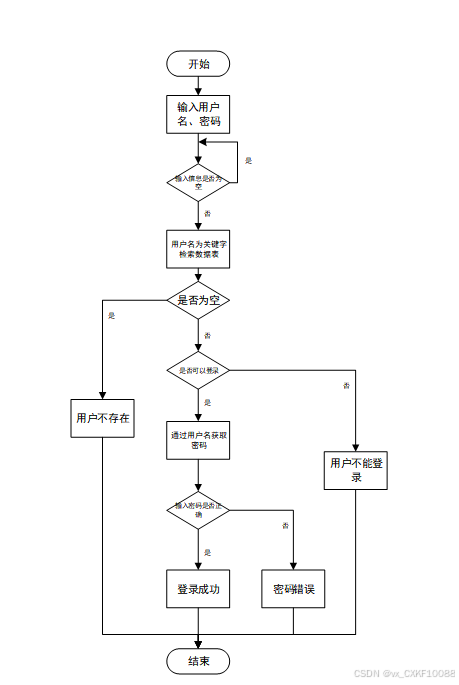
3.4.2用户登录流程
用户输入用户名和密码后,系统先检查输入是否为空,再验证用户名是否存在,若存在则通过用户名获取密码并校验。若密码正确则登录成功,否则提示密码错误。若用户名不存在或无法登录,提示用户操作无效。如下图所示。

图3-5登录流程图
3.4.3系统操作流程
用户首先进入系统登录界面,输入用户名和密码后,系统验证信息是否正确。若验证失败,返回登录界面重新输入,若验证成功,则进入功能界面,执行相应功能处理后结束操作流程。操作流程如下图所示。

图3-6系统操作流程图
3.4.4添加信息流程
管理员可以添加信息,用户添加可以自己权限内的信息,输入信息后,要想利用这个软件来进行系统的安全管理,首先需要登录到该软件中。添加信息流程如下图所示。

图3-7添加信息流程图
3.4.5修改信息流程
用户首先选择需要修改的记录,输入修改后的数据,系统判断输入数据是否合法。若数据不合法,提示重新输入,若数据合法,则将修改后的数据写入数据库,完成操作后流程结束。修改信息流程图如下图所示。

图3-8修改信息流程图
3.4.6删除信息流程
用户选择需要删除的记录后,系统判断是否确认删除。若未确认,返回选择环节,若确认删除,则更新数据库,删除对应记录,完成操作后流程结束。删除信息流程图如下图所示。

图3-9删除信息流程图
3.4.7系统业务流程图
业务流程图展示了内部业务联系和商品销售交易信息流动。健康监测与管理系统的业务流程和用户购买商品流程如图所示。

图3-10用户在线诊断流程图
第四章 总体设计
本章主要讨论的内容包括健康监测与管理系统的功能模块设计、数据库系统设计。
4.1系统架构设计
本健康监测与管理系统从架构上分为三层:表现层(UI)、业务逻辑层(BLL)以及数据层(DL)。

图4-1健康监测与管理系统架构设计图
表现层(UI):也称为用户界面层,它负责与用户进行直接的交互。一个优秀的UI设计能够显著提升用户的体验,确保用户在使用健康监测与管理系统时感到舒适和便捷。为了确保良好的兼容性,UI界面设计需要适应不同版本的平台和各种屏幕尺寸的分辨率。此外,UI交互功能必须合理设计,确保用户的操作能够得到相应的反馈和结果,这要求表现层与业务逻辑层之间保持良好的通信和协同工作。
业务逻辑层(BLL):这一层主要处理健康监测与管理系统的数据和业务逻辑。当用户通过表现层提交数据时,业务逻辑层会接收这些数据,进行处理,并将结果传递给数据层进行存储或查询。同时,当系统需要从数据层读取数据时,业务逻辑层会处理这些数据,并将其传递给表现层进行展示。
数据层(DL):虽然本健康监测与管理系统的数据存储在服务端的MySQL数据库中,但数据层仍然作为一个独立的部分存在。它的主要功能是存储和管理健康监测与管理系统的数据。数据层与MySQL数据库进行交互,执行数据的增、删、改、查等操作,确保数据的完整性和安全性。
这三个层次相互独立但又紧密协作,共同构成了健康监测与管理系统的完整架构。通过合理的分层设计,可以提高系统的可维护性、可扩展性和可重用性,为用户提供更好的服务和体验。
4.2系统模块设计
在上一章节中主要对系统的功能性需求和非功能性需求进行分析,并且根据需求分析了本健康监测与管理系统中的用例。那么接下来就要开始对本健康监测与管理系统的架构、主要功能和数据库开始进行设计。健康监测与管理系统根据前面章节的需求分析得出,健康监测与管理系统的功能模块图如下图所示。

图4-2健康监测与管理系统功能模块图
4.3数据库设计
数据库设计一般包括需求分析、概念模型设计、数据库表建立三大过程,其中需求分析前面章节已经阐述,概念模型设计有概念模型和逻辑结构设计两部分。
4.3.1数据库概念结构设计
下面是整个健康监测与管理系统中主要的数据库表总E-R实体关系图。

图4-3健康监测与管理系统总E-R关系图
4.3.2数据库逻辑结构设计
通过上一小节中健康监测与管理系统中总E-R关系图上得出一共需要创建多个数据表。在此主要罗列几个主要的数据库表结构设计。
表 4-1-access_token(登陆访问时长)
| 编号 | 字段名 | 类型 | 长度 | 是否非空 | 是否主键 | 注释 |
| 1 | token_id | int | 是 | 是 | 临时访问牌ID | |
| 2 | token | varchar | 64 | 否 | 否 | 临时访问牌 |
| 3 | info | text | 65535 | 否 | 否 | 信息 |
| 4 | maxage | int | 是 | 否 | 最大寿命:默认2小时 | |
| 5 | create_time | timestamp | 是 | 否 | 创建时间 | |
| 6 | update_time | timestamp | 是 | 否 | 更新时间 | |
| 7 | user_id | int | 是 | 否 | 用户编号 |
表 4-2-article(文章)
| 编号 | 字段名 | 类型 | 长度 | 是否非空 | 是否主键 | 注释 |
| 1 | article_id | mediumint | 是 | 是 | 文章id | |
| 2 | title | varchar | 125 | 是 | 是 | 标题 |
| 3 | type | varchar | 64 | 是 | 否 | 文章分类 |
| 4 | hits | int | 是 | 否 | 点击数 | |
| 5 | praise_len | int | 是 | 否 | 点赞数 | |
| 6 | create_time | timestamp | 是 | 否 | 创建时间 | |
| 7 | update_time | timestamp | 是 | 否 | 更新时间 | |
| 8 | source | varchar | 255 | 否 | 否 | 来源 |
| 9 | url | varchar | 255 | 否 | 否 | 来源地址 |
| 10 | tag | varchar | 255 | 否 | 否 | 标签 |
| 11 | content | longtext | 4294967295 | 否 | 否 | 正文 |
| 12 | img | varchar | 255 | 否 | 否 | 封面图 |
| 13 | description | text | 65535 | 否 | 否 | 文章描述 |
表 4-3-article_type(文章分类)
| 编号 | 字段名 | 类型 | 长度 | 是否非空 | 是否主键 | 注释 |
| 1 | type_id | smallint | 是 | 是 | 分类ID | |
| 2 | display | smallint | 是 | 否 | 显示顺序 | |
| 3 | name | varchar | 16 | 是 | 否 | 分类名称 |
| 4 | father_id | smallint | 是 | 否 | 上级分类ID | |
| 5 | description | varchar | 255 | 否 | 否 | 描述 |
| 6 | icon | text | 65535 | 否 | 否 | 分类图标 |
| 7 | url | varchar | 255 | 否 | 否 | 外链地址 |
| 8 | create_time | timestamp | 是 | 否 | 创建时间 | |
| 9 | update_time | timestamp | 是 | 否 | 更新时间 |
表 4-4-auth(用户权限管理)
| 编号 | 字段名 | 类型 | 长度 | 是否非空 | 是否主键 | 注释 |
| 1 | auth_id | int | 是 | 是 | 授权ID | |
| 2 | user_group | varchar | 64 | 否 | 否 | 用户组 |
| 3 | mod_name | varchar | 64 | 否 | 否 | 模块名 |
| 4 | table_name | varchar | 64 | 否 | 否 | 表名 |
| 5 | page_title | varchar | 255 | 否 | 否 | 页面标题 |
| 6 | path | varchar | 255 | 否 | 否 | 路由路径 |
| 7 | parent | varchar | 64 | 否 | 否 | 父级菜单 |
| 8 | parent_sort | int | 是 | 否 | 父级菜单排序 | |
| 9 | position | varchar | 32 | 否 | 否 | 位置 |
| 10 | mode | varchar | 32 | 是 | 否 | 跳转方式 |
| 11 | add | tinyint | 是 | 否 | 是否可增加 | |
| 12 | del | tinyint | 是 | 否 | 是否可删除 | |
| 13 | set | tinyint | 是 | 否 | 是否可修改 | |
| 14 | get | tinyint | 是 | 否 | 是否可查看 | |
| 15 | field_add | text | 65535 | 否 | 否 | 添加字段 |
| 16 | field_set | text | 65535 | 否 | 否 | 修改字段 |
| 17 | field_get | text | 65535 | 否 | 否 | 查询字段 |
| 18 | table_nav_name | varchar | 500 | 否 | 否 | 跨表导航名称 |
| 19 | table_nav | varchar | 500 | 否 | 否 | 跨表导航 |
| 20 | option | text | 65535 | 否 | 否 | 配置 |
| 21 | create_time | timestamp | 是 | 否 | 创建时间 | |
| 22 | update_time | timestamp | 是 | 否 | 更新时间 |
表 4-5-code_token(验证码)
| 编号 | 字段名 | 类型 | 长度 | 是否非空 | 是否主键 | 注释 |
| 1 | code_token_id | int | 是 | 是 | 验证码ID | |
| 2 | token | varchar | 255 | 否 | 否 | 令牌 |
| 3 | code | varchar | 255 | 否 | 否 | 验证码 |
| 4 | expire_time | timestamp | 是 | 否 | 失效时间 | |
| 5 | create_time | timestamp | 是 | 否 | 创建时间 | |
| 6 | update_time | timestamp | 是 | 否 | 更新时间 |
表 4-6-collect(收藏)
| 编号 | 字段名 | 类型 | 长度 | 是否非空 | 是否主键 | 注释 |
| 1 | collect_id | int | 是 | 是 | 收藏ID | |
| 2 | user_id | int | 是 | 是 | 收藏人ID | |
| 3 | source_table | varchar | 255 | 否 | 否 | 来源表 |
| 4 | source_field | varchar | 255 | 否 | 否 | 来源字段 |
| 5 | source_id | int | 是 | 否 | 来源ID | |
| 6 | title | varchar | 255 | 否 | 否 | 标题 |
| 7 | img | varchar | 255 | 否 | 否 | 封面 |
| 8 | create_time | timestamp | 是 | 否 | 创建时间 | |
| 9 | update_time | timestamp | 是 | 否 | 更新时间 |
表 4-7-comment(评论)
| 编号 | 字段名 | 类型 | 长度 | 是否非空 | 是否主键 | 注释 |
| 1 | comment_id | int | 是 | 是 | 评论ID | |
| 2 | user_id | int | 是 | 是 | 评论人ID | |
| 3 | reply_to_id | int | 是 | 否 | 回复评论ID | |
| 4 | content | longtext | 4294967295 | 否 | 否 | 内容 |
| 5 | nickname | varchar | 255 | 否 | 否 | 昵称 |
| 6 | avatar | varchar | 255 | 否 | 否 | 头像地址 |
| 7 | create_time | timestamp | 是 | 否 | 创建时间 | |
| 8 | update_time | timestamp | 是 | 否 | 更新时间 | |
| 9 | source_table | varchar | 255 | 否 | 否 | 来源表 |
| 10 | source_field | varchar | 255 | 否 | 否 | 来源字段 |
| 11 | source_id | int | 是 | 否 | 来源ID |
表 4-8-department_name(科室名称)
| 编号 | 字段名 | 类型 | 长度 | 是否非空 | 是否主键 | 注释 |
| 1 | department_name_id | int | 是 | 是 | 科室名称ID | |
| 2 | department_name | varchar | 64 | 否 | 否 | 科室名称 |
| 3 | create_time | datetime | 是 | 否 | 创建时间 | |
| 4 | update_time | timestamp | 是 | 否 | 更新时间 |
表 4-9-doctor_diagnosis(医生诊断)
| 编号 | 字段名 | 类型 | 长度 | 是否非空 | 是否主键 | 注释 |
| 1 | doctor_diagnosis_id | int | 是 | 是 | 医生诊断ID | |
| 2 | user_account | int | 否 | 否 | 用户账号 | |
| 3 | user_name | varchar | 64 | 否 | 否 | 用户姓名 |
| 4 | user_phone | varchar | 64 | 否 | 否 | 用户电话 |
| 5 | doctor_account_number | int | 否 | 否 | 医生账号 | |
| 6 | doctors_name | varchar | 64 | 否 | 否 | 医生姓名 |
| 7 | department_name | varchar | 64 | 否 | 否 | 科室名称 |
| 8 | inquiry_time | datetime | 否 | 否 | 问诊时间 | |
| 9 | disease_description | text | 65535 | 否 | 否 | 病症描述 |
| 10 | diagnostic_report | varchar | 255 | 否 | 否 | 诊断报告 |
| 11 | diagnostic_results | text | 65535 | 否 | 否 | 诊断结果 |
| 12 | the_doctor_recommended | text | 65535 | 否 | 否 | 医生建议 |
| 13 | create_time | datetime | 是 | 否 | 创建时间 | |
| 14 | update_time | timestamp | 是 | 否 | 更新时间 | |
| 15 | source_table | varchar | 255 | 否 | 否 | 来源表 |
| 16 | source_id | int | 否 | 否 | 来源ID | |
| 17 | source_user_id | int | 否 | 否 | 来源用户 |
表 4-10-doctor_information(医生信息)
| 编号 | 字段名 | 类型 | 长度 | 是否非空 | 是否主键 | 注释 |
| 1 | doctor_information_id | int | 是 | 是 | 医生信息ID | |
| 2 | doctor_account_number | int | 否 | 否 | 医生账号 | |
| 3 | doctors_name | varchar | 64 | 否 | 否 | 医生姓名 |
| 4 | department_name | varchar | 64 | 否 | 否 | 科室名称 |
| 5 | years_of_employment | varchar | 64 | 否 | 否 | 从业年限 |
| 6 | areas_of_expertise | varchar | 64 | 否 | 否 | 擅长领域 |
| 7 | doctors_photo | varchar | 255 | 否 | 否 | 医生照片 |
| 8 | doctor_introduction | text | 65535 | 否 | 否 | 医生简介 |
| 9 | hits | int | 是 | 否 | 点击数 | |
| 10 | praise_len | int | 是 | 否 | 点赞数 | |
| 11 | collect_len | int | 是 | 否 | 收藏数 | |
| 12 | comment_len | int | 是 | 否 | 评论数 | |
| 13 | online_consultation_limit_times | int | 是 | 否 | 问诊限制次数 | |
| 14 | create_time | datetime | 是 | 否 | 创建时间 | |
| 15 | update_time | timestamp | 是 | 否 | 更新时间 |
表 4-11-doctor_user(医生用户)
| 编号 | 字段名 | 类型 | 长度 | 是否非空 | 是否主键 | 注释 |
| 1 | doctor_user_id | int | 是 | 是 | 医生用户ID | |
| 2 | doctors_name | varchar | 64 | 否 | 否 | 医生姓名 |
| 3 | doctors_phone | varchar | 16 | 否 | 否 | 医生电话 |
| 4 | department_name | varchar | 64 | 否 | 否 | 科室名称 |
| 5 | years_of_employment | double | 否 | 否 | 从业年限 | |
| 6 | areas_of_expertise | varchar | 64 | 否 | 否 | 擅长领域 |
| 7 | examine_state | varchar | 16 | 是 | 否 | 审核状态 |
| 8 | user_id | int | 是 | 否 | 用户ID | |
| 9 | create_time | datetime | 是 | 否 | 创建时间 | |
| 10 | update_time | timestamp | 是 | 否 | 更新时间 |
表 4-12-health_data(健康数据)
| 编号 | 字段名 | 类型 | 长度 | 是否非空 | 是否主键 | 注释 |
| 1 | health_data_id | int | 是 | 是 | 健康数据ID | |
| 2 | user_account | int | 否 | 否 | 用户账号 | |
| 3 | user_name | varchar | 64 | 否 | 否 | 用户姓名 |
| 4 | user_phone | varchar | 64 | 否 | 否 | 用户电话 |
| 5 | user_gender | varchar | 64 | 否 | 否 | 用户性别 |
| 6 | user_age | varchar | 64 | 否 | 否 | 用户年龄 |
| 7 | record_date | date | 否 | 否 | 记录日期 | |
| 8 | weight_quantity | double | 否 | 否 | 体重数量 | |
| 9 | number_of_heart_rates | double | 否 | 否 | 心率数量 | |
| 10 | blood_pressure_quantity | double | 否 | 否 | 血压数量 | |
| 11 | blood_sugar_quantity | double | 否 | 否 | 血糖数量 | |
| 12 | note_information | text | 65535 | 否 | 否 | 备注信息 |
| 13 | create_time | datetime | 是 | 否 | 创建时间 | |
| 14 | update_time | timestamp | 是 | 否 | 更新时间 |
表 4-13-hits(用户点击)
| 编号 | 字段名 | 类型 | 长度 | 是否非空 | 是否主键 | 注释 |
| 1 | hits_id | int | 是 | 是 | 点赞ID | |
| 2 | user_id | int | 是 | 否 | 点赞人 | |
| 3 | create_time | timestamp | 是 | 否 | 创建时间 | |
| 4 | update_time | timestamp | 是 | 否 | 更新时间 | |
| 5 | source_table | varchar | 255 | 否 | 否 | 来源表 |
| 6 | source_field | varchar | 255 | 否 | 否 | 来源字段 |
| 7 | source_id | int | 是 | 否 | 来源ID |
表 4-14-notice(公告)
| 编号 | 字段名 | 类型 | 长度 | 是否非空 | 是否主键 | 注释 |
| 1 | notice_id | mediumint | 是 | 是 | 公告ID | |
| 2 | title | varchar | 125 | 是 | 否 | 标题 |
| 3 | content | longtext | 4294967295 | 否 | 否 | 正文 |
| 4 | create_time | timestamp | 是 | 否 | 创建时间 | |
| 5 | update_time | timestamp | 是 | 否 | 更新时间 |
表 4-15-online_consultation(在线问诊)
| 编号 | 字段名 | 类型 | 长度 | 是否非空 | 是否主键 | 注释 |
| 1 | online_consultation_id | int | 是 | 是 | 在线问诊ID | |
| 2 | user_account | int | 否 | 否 | 用户账号 | |
| 3 | user_name | varchar | 64 | 否 | 否 | 用户姓名 |
| 4 | user_phone | varchar | 64 | 否 | 否 | 用户电话 |
| 5 | doctor_account_number | int | 否 | 否 | 医生账号 | |
| 6 | doctors_name | varchar | 64 | 否 | 否 | 医生姓名 |
| 7 | department_name | varchar | 64 | 否 | 否 | 科室名称 |
| 8 | inquiry_time | datetime | 否 | 否 | 问诊时间 | |
| 9 | disease_description | text | 65535 | 否 | 否 | 病症描述 |
| 10 | doctor_diagnosis_limit_times | int | 是 | 否 | 诊断限制次数 | |
| 11 | create_time | datetime | 是 | 否 | 创建时间 | |
| 12 | update_time | timestamp | 是 | 否 | 更新时间 | |
| 13 | source_table | varchar | 255 | 否 | 否 | 来源表 |
| 14 | source_id | int | 否 | 否 | 来源ID | |
| 15 | source_user_id | int | 否 | 否 | 来源用户 |
表 4-16-praise(点赞)
| 编号 | 字段名 | 类型 | 长度 | 是否非空 | 是否主键 | 注释 |
| 1 | praise_id | int | 是 | 是 | 点赞ID | |
| 2 | user_id | int | 是 | 是 | 点赞人 | |
| 3 | create_time | timestamp | 是 | 否 | 创建时间 | |
| 4 | update_time | timestamp | 是 | 否 | 更新时间 | |
| 5 | source_table | varchar | 255 | 否 | 否 | 来源表 |
| 6 | source_field | varchar | 255 | 否 | 否 | 来源字段 |
| 7 | source_id | int | 是 | 否 | 来源ID | |
| 8 | status | tinyint | 是 | 否 | 点赞状态:1为点赞,0已取消 |
表 4-17-registered_user(注册用户)
| 编号 | 字段名 | 类型 | 长度 | 是否非空 | 是否主键 | 注释 |
| 1 | registered_user_id | int | 是 | 是 | 注册用户ID | |
| 2 | user_name | varchar | 64 | 否 | 否 | 用户姓名 |
| 3 | user_phone | varchar | 16 | 否 | 否 | 用户电话 |
| 4 | user_gender | varchar | 64 | 否 | 否 | 用户性别 |
| 5 | user_age | double | 否 | 否 | 用户年龄 | |
| 6 | examine_state | varchar | 16 | 是 | 否 | 审核状态 |
| 7 | user_id | int | 是 | 否 | 用户ID | |
| 8 | create_time | datetime | 是 | 否 | 创建时间 | |
| 9 | update_time | timestamp | 是 | 否 | 更新时间 |
表 4-18-slides(轮播图)
| 编号 | 字段名 | 类型 | 长度 | 是否非空 | 是否主键 | 注释 |
| 1 | slides_id | int | 是 | 是 | 轮播图ID | |
| 2 | title | varchar | 64 | 否 | 否 | 标题 |
| 3 | content | varchar | 255 | 否 | 否 | 内容 |
| 4 | url | varchar | 255 | 否 | 否 | 链接 |
| 5 | img | varchar | 255 | 否 | 否 | 轮播图 |
| 6 | hits | int | 是 | 否 | 点击量 | |
| 7 | create_time | timestamp | 是 | 否 | 创建时间 | |
| 8 | update_time | timestamp | 是 | 否 | 更新时间 |
表 4-19-upload(文件上传)
| 编号 | 字段名 | 类型 | 长度 | 是否非空 | 是否主键 | 注释 |
| 1 | upload_id | int | 是 | 是 | 上传ID | |
| 2 | name | varchar | 64 | 否 | 否 | 文件名 |
| 3 | path | varchar | 255 | 否 | 否 | 访问路径 |
| 4 | file | varchar | 255 | 否 | 否 | 文件路径 |
| 5 | display | varchar | 255 | 否 | 否 | 显示顺序 |
| 6 | father_id | int | 否 | 否 | 父级ID | |
| 7 | dir | varchar | 255 | 否 | 否 | 文件夹 |
| 8 | type | varchar | 32 | 否 | 否 | 文件类型 |
表 4-20-user(用户账户)
| 编号 | 字段名 | 类型 | 长度 | 是否非空 | 是否主键 | 注释 |
| 1 | user_id | int | 是 | 是 | 用户ID | |
| 2 | state | smallint | 是 | 否 | 账户状态:(1可用|2异常|3已冻结|4已注销) | |
| 3 | user_group | varchar | 32 | 否 | 否 | 所在用户组 |
| 4 | login_time | timestamp | 是 | 否 | 上次登录时间 | |
| 5 | phone | varchar | 11 | 否 | 否 | 手机号码 |
| 6 | phone_state | smallint | 是 | 否 | 手机认证:(0未认证|1审核中|2已认证) | |
| 7 | username | varchar | 16 | 是 | 否 | 用户名 |
| 8 | nickname | varchar | 16 | 否 | 否 | 昵称 |
| 9 | password | varchar | 64 | 是 | 否 | 密码 |
| 10 | | varchar | 64 | 否 | 否 | 邮箱 |
| 11 | email_state | smallint | 是 | 否 | 邮箱认证:(0未认证|1审核中|2已认证) | |
| 12 | avatar | varchar | 255 | 否 | 否 | 头像地址 |
| 13 | open_id | varchar | 255 | 否 | 否 | 针对获取用户信息字段 |
| 14 | create_time | timestamp | 是 | 否 | 创建时间 |
表 4-21-user_group(用户组)
| 编号 | 字段名 | 类型 | 长度 | 是否非空 | 是否主键 | 注释 |
| 1 | group_id | mediumint | 是 | 是 | 用户组ID | |
| 2 | display | smallint | 是 | 否 | 显示顺序 | |
| 3 | name | varchar | 16 | 是 | 否 | 名称 |
| 4 | description | varchar | 255 | 否 | 否 | 描述 |
| 5 | source_table | varchar | 255 | 否 | 否 | 来源表 |
| 6 | source_field | varchar | 255 | 否 | 否 | 来源字段 |
| 7 | source_id | int | 是 | 否 | 来源ID | |
| 8 | register | smallint | 否 | 否 | 注册位置 | |
| 9 | create_time | timestamp | 是 | 否 | 创建时间 | |
| 10 | update_time | timestamp | 是 | 否 | 更新时间 |
第五章 详细设计与实现
健康监测与管理系统的详细设计与实现主要是根据前面的健康监测与管理系统的需求分析和健康监测与管理系统的总体设计来设计页面并实现业务逻辑。主要从健康监测与管理系统界面实现、业务逻辑实现这两部分进行介绍。
5.1前端注册用户模块
5.1.1注册模块
用户可以通过手机号、邮箱等方式注册账户,系统提供安全的身份验证机制。注册模块展示如下图所示。
图5-1注册模块图
5.1.2登录模块
注册后,用户可使用账户登录系统,进行个性化健康管理。登录模块如下图所示。
图5-2登录模块图
5.1.3首页模块
登录后,用户进入系统首页,展示最新的健康资讯、公告和个人健康数据概览,界面简洁直观,方便用户快速获取所需信息。模块如下图所示:

图5-3首页模块图
5.1.4健康资讯模块
提供最新的健康新闻、疾病预防和健康管理建议等内容。用户可以浏览和收藏感兴趣的文章,以便日后查看。模块如下图所示:

图5-4健康资讯模块图
5.1.5医生信息模块
用户可以查看平台上医生的详细资料,包括医生简介、擅长领域、工作经验等,帮助用户选择适合的医生进行咨询或就诊。模块如下图所示。

图5-5医生信息模块图
5.1.6通知公告模块
通知公告模块主要包括网站公告、关于我们、联系方式和网站介绍四个部分。网站公告用于展示平台的最新动态、系统更新和活动通知,确保用户及时获取重要信息;关于我们则介绍平台的背景、理念和发展历程,增强用户的信任感;联系方式提供了平台的电话、邮箱等联系方式,方便用户在需要时进行咨询;网站介绍则帮助用户了解平台的功能和使用指南,提升用户的使用体验。模块如下图所示。

图5-6通知公告模块图
5.1.7个人中心模块
提供个人首页展示,用户可以查看在线问诊、医生诊断、健康数据、收藏、评论管理,方便用户跟踪个人活动和喜好。模块如下图所示。

图5-7个人中心模块图
5.2后端医生用户功能模块
5.2.1医生信息管理模块
医生可以在后台管理个人信息,包括擅长领域、从业年限、医生介绍等内容,确保患者能够查看到准确的个人资料。模块如下图所示。

图5-8医生信息模块图
5.2.2在线问诊管理模块
医生可查看并管理在线问诊记录,及时回复患者提出的健康问题,提供专业建议和诊断报告。模块如下图所示。

图5-9在线诊断管理模块图
5.2.3医生诊断管理模块
医生在系统中记录和更新患者的诊断结果,下载诊断报告,包括病历、治疗方案及后续建议,确保患者的健康数据得到持续跟踪与管理。模块如下图所示。

图5-10医生诊断管理模块图
5.3后端管理员功能模块
5.3.1系统用户模块
管理员负责管理所有系统用户,包括医生、患者等角色的权限分配和信息更新,确保系统运作顺畅。模块如下图所示。

图5-11系统用户模块图
5.3.2科室名称管理模块
管理员可以添加、修改或删除科室信息,确保科室信息的准确性,并方便用户查询和预约相关医生。模块如下图所示。

图5-12科室名称管理添加模块图
5.3.3医生信息管理模块
管理员负责审核和管理平台上医生的个人信息,包括认证、职称、专业等,确保医生资料的真实性和完整性。模块如下图所示。

图5-13医生信息管理模块图
5.3.4在线问诊管理模块
管理员可以对任务进度进行删除、查询、查看详情以及审核,以监控任务的完成情况和质量。模块如下图所示。

图5-14在线问诊管理模块图
5.3.5医生诊断管理模块
管理员可以审查和管理医生的诊断记录,确保诊断结果的准确性,并跟踪患者治疗的进展。模块如下图所示。

图5-15医生诊断管理模块图
5.3.6资源管理模块
资源管理模块主要包括健康资讯和资讯分类两个部分。健康资讯用于发布和管理平台上的各种健康相关文章、视频等内容,帮助用户获取最新的健康知识和资讯;资讯分类则用于对健康资讯进行分类管理,确保用户能够根据自己的兴趣或需求快速查找和访问相关信息。模块如下图所示。

图5-16资源管理模块图
5.3.7系统管理模块
系统管理中的轮播插图功能用于管理网站首页的轮播图内容。管理员可以上传、删除或编辑轮播插图,确保首页展示最新的活动、重要公告或促销信息。通过轮播插图,平台可以吸引用户注意力,并有效地传达关键信息。模块如下图所示。

图5-17系统管理模块图
第六章 系统测试
6.1系统测试的目的
测试的主要目的是确保系统的功能和性能满足预期的需求,同时识别和修复潜在的缺陷。通过系统测试,可以验证各个功能模块的正确性和稳定性,确保系统在不同使用场景下的表现符合设计要求。测试目的包括确认系统功能的完整性、验证数据处理的准确性、评估系统的性能和安全性[10]。测试还可以提高用户满意度,保证用户在使用系统时获得流畅和可靠的体验。通过全面的测试,可以降低后期维护成本,减少系统上线后出现故障的风险,从而保障系统的长期稳定运行。
6.2测试方法
在本系统中,测试方法主要依赖于测试用例的设计与执行。测试用例是根据系统需求文档编写的,覆盖所有功能模块及其边界情况。每个测试用例包含输入数据、预期结果和实际结果的对比,以验证系统的功能是否按预期工作。
常见的测试用例包括功能测试用例、边界测试用例和异常测试用例。功能测试用例针对系统的各项功能进行验证;边界测试用例则侧重于输入数据的边界条件,验证系统在极端情况下是否能够稳定运行;异常测试用例则用于验证系统在处理错误输入或异常情况时的反应。本文选择功能测试用例进行系统测试。
在测试执行过程中,记录每个用例的执行结果,并根据实际结果与预期结果的对比,判断系统是否存在缺陷。通过系统化的测试用例执行,可以有效提高测试的覆盖率和效率,为系统的最终上线提供保障。
6.3测试用例
6.3.1用户登录功能测试
表6-1 用户登录功能测试表
| 用例名称 | 用户登录系统 |
| 目的 | 测试用户通过正确的用户名和密码可否登录功能 |
| 前提 | 未登录的情况下 |
| 测试流程 | 1) 进入登录页面 2) 输入正确的用户名和密码 |
| 预期结果 | 用户名和密码正确的时候,跳转到登录成功界面,反之则显示错误信息,提示重新输入 |
| 实际结果 | 实际结果与预期结果一致 |
6.3.2创建数据测试
在系统中,创建功能也是基础功能之一,因此创建功能的测试很有代表性。在此章节主要列举在创建时各种情况下系统结果的测试。由于系统涉及创建功能操作过多,因此将多处统称创建功能。
创建数据用例如表6-2 所示。
表6-2 创建数据测试用例
| 测试用例编号 | YL_05 | |
| 测试用例名称 | 系统使用者进行创建数据 | |
| 测试用例描述 | 使用者输入要创建的数据 | |
| 系统入口 | 浏览器 | |
| 步骤 | 预期结果 | 实际结果 |
| 输入完整并且格式正确的数据 | 提示“创建成功”,并显示所有数据 | 预期结果 |
| 核心位置数据但非必要位置不输入数据 | 提示“创建成功”,并显示所有数据 | 预期结果 |
| 核心数据位置不输入数据 | 提示“创建失败” | 预期结果 |
6.3.3修改数据测试
在系统中,修改功能是系统主要实现功能,因此修改功能的测试很有代表性。在此章节主要列举在修改时各种情况下系统结果的测试。由于系统涉及修改功能操作过多,因此将多处数据表记录修改和状态修改统称修改功能。
修改数据用例如表6-3所示。
表6-3 修改数据测试用例
| 测试用例编号 | YL_06 | |
| 测试用例名称 | 系统使用者进行修改数据 | |
| 测试用例描述 | 使用者对可修改的数据项进行修改 | |
| 系统入口 | 浏览器 | |
| 步骤 | 预期结果 | 实际结果 |
| 将现有数据修改成正确的数据 | 提示“修改成功”,并显示所有数据 | 预期结果 |
| 将现有数据修改成错误的数据 | 提示“修改失败” | 预期结果 |
6.3.4查询数据测试
在系统中,查询功能是使用系统使用最多也是最基础的功能,因此查询功能的测试很有代表性。在此章节主要列举在查询时各种情况下系统结果的测试。
查询数据用例如表6-4所示。
表6-4 查询数据测试用例
| 测试用例编号 | YL_05 | |
| 测试用例名称 | 系统使用者进行查询数据 | |
| 测试用例描述 | 全部查询以及输入关键词查询 | |
| 系统入口 | 浏览器 | |
| 步骤 | 预期结果 | 实际结果 |
| 界面自动查询全部 | 显示对应所有记录 | 预期结果 |
| 输入已存在且能匹配成功的关键字 | 显示所查询到的数据 | 预期结果 |
| 输入不存在的关键字 | 显示数据界面为空 | 预期结果 |
6.4测试结果
在本次测试的过程主要针对所有功能下的添加操作,修改操作和删除操作,并以真实数据一一进行相关功能项目的输入,最终能够保证每个项目涉及的功能都能够正常运行,因此能够保证本次设计的,已实现的功能能够正常运行并且相关数据库的信息也同样保证正确。
结 论
本文基于SSM框架设计并实现了一套健康监测与管理系统,系统通过整合Spring、Spring MVC和MyBatis,提供了高效且稳定的健康管理平台。用户可以实时监控健康数据,进行在线问诊,管理员则能管理用户和医生信息、健康数据等内容。系统的健康监测功能帮助用户跟踪体重、血压等指标,及时发现潜在健康问题。而在线问诊和健康咨询则为用户提供了个性化的健康指导。尽管系统已具备较好的功能,仍有优化空间。健康数据分析部分可以进一步提升精准度,在线问诊功能在处理复杂病情时仍有局限,未来可考虑加强与医疗机构的合作,提供更专业的远程医疗服务。
总体而言,基于SSM框架的健康管理系统提供了一个便捷的健康监测和管理平台,具有较高的实用价值,未来可通过引入人工智能等技术,进一步提升系统智能化水平。
参考文献
- 尹应荆.JAVA编程语言在计算机软件开发中的应用[J].石河子科技,2023,(05):45-47.
- 刘江涛,王亮亮,吴庆茹,等.基于B/S模式的铁路勘测设计案例信息化管理系统设计与实现[J].铁路计算机应用,2021,30(03):32-35.
- 张丹丹,李弘.基于B/S架构的办公管理系统设计与开发[J].铁路通信信号工程技术,2024,21(09):44-48+106.
- 曹华山. SSM框架在Web应用开发中的设计与实现 [J]. 无线互联科技, 2021, 18 (11): 108-109.
- 张浩. SSM框架在Web应用开发中的设计与实现研究 [J]. 电脑知识与技术, 2023, 19 (08): 52-54.
- 赵媛.基于Vue的Web系统前端性能优化分析[J].电脑编程技巧与维护,2024,(09):44-46.
- 秦冬.浅析Vue框架在前端开发中的应用[J].信息与电脑(理论版),2024,36(13):61-63.
- 李艳杰.MySQL数据库下存储过程的综合运用研究[J].现代信息科技,2023,7(11):80-82+88.
- 周晓玉,崔文超.基于Web技术的数据库应用系统设计[J].信息与电脑(理论版),2023,35(09):189-191.
- 李俊萌.计算机软件测试技术与开发应用策略分析[J].信息记录材料,2023,24(03):50-52.
- 陈晓丹,李浩源,曾伟超,等.基于超宽带雷达深度学习的人体健康监测系统研究[J].仪表技术,2025,(02):58-62.DOI:10.19432/j.cnki.issn1006-2394.2025.02.020.
- Fisher L .Cultivating Compassion in Health and Social Care:Psychological and Practical Perspectives[M].Taylor & Francis:2025-03-31. DOI:10.4324/9781003427247.
- Foundation R D C .Developing Commercial Health Insurance During the 14th Five-Year Plan period[M].Taylor & Francis:2025-03-31. DOI:10.4324/9781003564935.
- 陆慧.林坚:探索老龄化健康管理“小营模式”的领路人[J].中国社区医师,2025,41(04):168.
- 宋霖葑.全人健康管理模式对社区老年冠心病患者的影响[D].昆明理工大学,2024.
- 张笑天,李明月,兰青,等.如何推进农村重点疾病人群基本卫生保健模式的改进:以人为本整合型健康管理政策证据简报[J].中国全科医学,2024,27(16):1924-1929.
- 阎妍,刘薇.以人为本视域下的疾病诊疗到健康管理[J].健康体检与管理,2024,5(02):194-198.
- 王钰民,陈文佳,季城.体卫融合视域下老年健康管理引人育才的痛点思考与范式转变[J].山东体育科技,2024,46(01):73-78.DOI:10.14105/j.cnki.1009-9840.2024.01.005.
- 郭莹莹,何嫕琦,周俊耀,等.基于RepNet的自闭症健康监测方法研究[J].机电工程技术,2024,53(02):20-23.
- 冯跃飞,李湘,付元媛,等.老年人健康智能监测提醒算法的设计与实现[J].医疗卫生装备,2023,44(08):29-33.DOI:10.19745/j.1003-8868.2023157.
致 谢
健康监测与管理系统设计与实现工作已结束,虽然过程中充满挑战,但内心充满自豪和满足。感谢大学四年间教导我的所有老师,他们的专业知识与人生智慧让我成长为能独立完成系统的学生。特别感谢指导老师,他耐心解答疑惑,引导我解决问题,提升自主解决能力。室友和同学们的宝贵建议和支持也让我取得长足进步。未来,我将继续努力追求卓越,不辜负所学所悟和老师期望。坚信坚定信念和不懈努力,未来定能取得更辉煌成就。期待更美好未来!
健康监测与管理系统设计与实现不仅是技术挑战,挫折和困难是成长的垫脚石,让我更深入理解问题,精确找到解决方案。每次解决问题,都感到满足和自豪。
对于未来,我充满期待和信心。无论道路多崎岖,只要保持坚定信念,持续努力,定能取得更大成就。期待将知识和技能运用到实际中,为社会做出更大贡献。
最后,感谢所有帮助和支持我的人。你们的教诲、鼓励和支持让我有今天的成就。我会继续努力,不辜负期望,为实现更美好的未来而奋斗。


1090

被折叠的 条评论
为什么被折叠?



