摘要
随着移动互联网技术的发展,微信小程序作为一种便捷的应用形式,在各类服务平台中得到了广泛应用。本文设计并实现了一个基于微信小程序的打车平台系统,旨在为用户提供便捷、高效的打车服务。平台采用了SpringBoot框架进行后台开发,利用其高效的开发模式和丰富的生态支持,实现了系统的高可扩展性和可维护性。通过该平台,用户可以通过微信小程序进行打车请求、查看车辆信息、进行代驾服务预定等操作。司机用户则能够接单、查看订单详情,并进行服务反馈。管理员可以管理系统用户、车辆信息、订单处理、车费结算等各项任务,确保平台的顺畅运营。
系统的设计考虑了用户体验,提供了简洁直观的界面,确保用户可以快速完成各种操作。后台管理模块采用了SpringBoot与MySQL数据库的结合,使得系统的数据处理能力强大且稳定,同时保证了数据的实时性与一致性。平台还引入了高效的实时数据同步机制,确保用户与司机的需求可以即时匹配,提升了平台的响应速度。
通过系统的实现,可以有效提高出行服务的效率,优化传统打车模式,提供更加个性化的服务。同时,平台的设计具有较强的扩展性,可以根据不同地区和需求进行二次开发和功能扩展。本文还探讨了系统在实施过程中遇到的挑战与解决方案,并提出了对未来系统优化的方向。
关键词: 微信小程序;打车平台;SpringBoot;系统设计;实时数据
Abstract
With the development of mobile Internet technology, WeChat applet, as a convenient application form, has been widely used in various service platforms. This article designs and implements a ride hailing platform system based on WeChat mini programs, aiming to provide users with convenient and efficient ride hailing services. The platform adopts the SpringBoot framework for backend development, utilizing its efficient development mode and rich ecological support to achieve high scalability and maintainability of the system. Through this platform, users can request a ride, view vehicle information, and make reservations for chauffeur services through WeChat mini programs. Driver users can accept orders, view order details, and provide service feedback. Administrators can manage various tasks such as system users, vehicle information, order processing, and fare settlement to ensure the smooth operation of the platform.
The design of the system takes into account user experience, providing a simple and intuitive interface to ensure that users can quickly complete various operations. The backend management module adopts the combination of SpringBoot and MySQL database, which makes the system's data processing capability powerful and stable, while ensuring the real-time and consistency of data. The platform has also introduced an efficient real-time data synchronization mechanism to ensure that the needs of users and drivers can be matched in real time, thereby improving the platform's response speed.
Through the implementation of the system, the efficiency of travel services can be effectively improved, traditional taxi models can be optimized, and more personalized services can be provided. Meanwhile, the platform's design has strong scalability, allowing for secondary development and functional expansion according to different regions and needs. This article also explores the challenges and solutions encountered during the implementation of the system, and proposes directions for future system optimization.
Key words: WeChat Mini Program; Taxi platform; SpringBoot; System design; Real-time data
目录
1绪论
随着智能手机的普及与互联网技术的发展,移动应用已经成为日常生活中不可或缺的一部分。尤其是基于微信小程序的应用,凭借其便捷的操作方式和无需下载安装的特点,逐渐成为各类服务平台的重要载体。打车行业,作为现代城市交通的重要组成部分,传统的打车方式存在诸多不便,如排队等候时间长、缺乏透明的计费系统等问题,亟待一种更加高效、便捷的解决方案。基于微信小程序的打车平台,凭借其集成化、便捷化的优势,能够在一定程度上解决这些问题,提供更为流畅的用户体验和便捷的出行服务。
当前,移动互联网技术的应用逐步深入各行各业,尤其在交通领域,打车平台的兴起极大地改变了人们的出行方式。相比传统的打车方式,微信小程序的打车平台能够快速响应用户需求,缩短等车时间,提高司机与乘客之间的匹配效率,增强了交通出行的灵活性和便利性。此外,微信小程序平台能够实现信息的实时更新与查询,为用户提供更加透明和精准的计费系统,从而提升了用户的信任度和满意度。
设计与实现基于微信小程序的打车平台,不仅能够推动传统出行方式的改革,提升平台运营效率,还能促进打车行业的智能化发展。通过对平台的功能设计、系统架构及技术实现的研究,能够为类似服务平台的开发与优化提供有益的借鉴与参考。同时,这一研究对加强城市交通管理、提升出行服务质量以及推动社会经济的数字化转型具有重要的现实意义。
随着智能手机的普及和移动互联网的迅速发展,基于移动应用的打车平台已成为全球交通行业的一个重要组成部分。最早的打车平台起源于美国,尤其是像Uber和Lyft等公司,它们在2010年代初期的快速发展对全球出行方式产生了深远的影响。
Uber成立于2009年,由Travis Kalanick和Garrett Camp创办,它推出了一种基于智能手机应用的打车服务模式,改变了传统的打车方式。Uber不仅解决了传统出租车行业的供需不平衡问题,还借助实时定位和自动化支付的技术,极大地提高了用户体验,节省了时间,降低了运营成本。随着Uber的成功,类似的打车平台在全球范围内得到了广泛应用,Lyft、滴滴出行(在中国)等平台也相继崛起。
打车平台的技术架构经历了多个发展阶段。最初,这些平台依赖于简单的手机应用与传统的GPS定位系统,帮助用户找到附近的出租车。后来,随着云计算、大数据和人工智能等技术的成熟,这些平台开始集成更多的智能功能,如智能调度、需求预测、路线优化等。基于大数据分析和机器学习算法,打车平台能够实时预测供需情况,合理调配车辆资源,提高出行效率。
现如今,打车平台的研究焦点逐渐从基础的打车服务拓展到更加复杂的出行生态系统,例如共享出行、自动驾驶、车联网等领域。以Uber为例,近年来,Uber不仅着眼于拓展全球市场,还在自动驾驶技术、飞行汽车、智能交通系统等方面进行了大量投资,推动了整个出行产业的智能化、自动化发展。另一方面,Lyft也在不断发展其业务,通过优化其调度系统,进一步提升了用户的打车体验。
中国的打车平台起步较晚,但发展速度极为迅猛。2012年,滴滴出行成立,并推出了基于智能手机的打车服务。其创新性的"约车"模式迅速打破了传统出租车行业的格局,成为国内最早的代表性平台之一。滴滴出行的成功启示了国内出行平台的崛起,也带动了后续打车服务的数字化、信息化进程。
在国内,打车平台的研究与发展主要集中在如何提高平台运营效率、优化用户体验、确保数据安全等方面。随着智能手机和移动互联网的普及,很多国内平台开始借助大数据分析和云计算技术进行调度系统优化。比如,滴滴出行利用大数据分析预测打车需求,合理分配车辆资源,减少乘客等待时间;同时,通过大数据对用户行为进行分析,为用户提供个性化推荐,提升了用户体验。
随着技术的发展,国内的打车平台不仅限于传统的出租车服务,还开始扩展到共享单车、共享电动汽车等多个领域。尤其是共享出行的模式,成为国内出行服务研究的重点方向。比如,ofo和摩拜等共享单车平台的崛起,吸引了大量用户的使用和投资,也为平台的可持续发展提供了思路。
近年来,打车平台的竞争愈发激烈,平台间的资源整合和市场竞争也促使了打车平台在技术上的进一步创新。2018年,滴滴出行提出了“滴滴智能出行”战略,旨在通过AI技术进一步优化出行服务体验。滴滴的智能调度系统借助深度学习算法,能够实时分析海量的出行数据,并快速优化路线和车辆分配。此外,国内也有多家技术公司致力于打车平台的智能化改造,尤其是对于后台系统的管理与数据分析能力不断加强。
在技术研究方面,基于Spring Boot框架的开发模式在国内逐渐被采用,尤其是在后台系统开发中,Spring Boot以其快速开发、简化配置和高效的扩展性,得到了许多打车平台的青睐。MySQL作为数据库管理系统,凭借其高效、稳定和开源的特点,成为了许多平台数据存储的首选,广泛应用于打车平台的业务逻辑处理和数据管理中。
近年来,国内打车平台也开始向自动驾驶技术等新兴领域拓展。例如,滴滴出行在自动驾驶技术上持续投入,并在2019年启动了自动驾驶出租车试运营项目,探索未来出行服务的新形态。这些新的技术不仅推动了打车平台的创新,还为未来的出行服务提供了新的方向和研究课题。
总的来说,国内外打车平台的研究和应用经历了从简单到复杂、从传统到智能化的演变过程,随着大数据、云计算、人工智能等技术的不断发展,未来的打车平台将向更加智能、高效和个性化的方向发展。国内的打车平台也逐步朝着更为智能化和综合化的服务模式转型,为用户提供更丰富、更高效的出行体验。
2相关技术介绍
B/S(Browser/Server)架构是一种基于浏览器和服务器的应用架构模式。它以Web浏览器作为客户端,服务器端通过Web技术提供应用服务。客户端通过浏览器与服务器进行交互,用户无需安装专门的客户端应用程序,只需要通过互联网连接即可访问应用程序[1]。在B/S架构中,客户端主要承担用户界面的呈现和基本的输入输出功能,而核心的业务处理、数据存储等操作则由服务器端完成。这种架构的核心优势在于无需在每个客户端机器上安装或更新软件,只要用户的浏览器符合要求,就可以使用系统。
B/S(Browser/Server)架构是一种网络架构模型,其主要特点是客户端通过浏览器与服务器进行通信,所有的业务逻辑和数据处理都在服务器端完成,客户端仅负责展示数据[2]。B/S架构本质上是一种客户端-服务器模式的变体,它通过将传统的C/S(Client/Server)架构中的客户端功能移到浏览器中,简化了客户端的开发和维护工作。在B/S架构中,用户通过浏览器发送请求,浏览器负责展示从服务器获取的数据,服务器则处理请求并返回响应。该架构避免了安装和配置客户端软件的麻烦,也减少了对客户端硬件的依赖,适合于需要大规模部署和跨平台支持的应用系统。
B/S模式三层结构图如图2-1所示。

图2-1 B/S模式三层结构图
2.2 SpringBoot框架
SpringBoot是一个用于简化Spring应用开发的开源框架,通过减少开发人员配置和依赖的复杂性,使得开发者能够快速构建基于Spring的生产级应用。SpringBoot基于Spring框架之上,提供了一种自配置的方式,使得开发者可以以最少的配置来启动和开发Spring应用[3]。它通过约定优于配置的原则,将常见的配置预设,使得开发人员能够聚焦于业务逻辑的实现,而不必过多关注繁琐的配置和环境搭建。
SpringBoot框架的核心特点之一是其自动配置功能。它能够根据项目中已存在的类和库,自动推断出开发环境的配置需求,减少了手动配置的工作量。SpringBoot还提供了嵌入式Web服务器支持(如Tomcat、Jetty等),使得应用可以以独立的Java应用形式运行,不再依赖外部的Web容器。这种特性使得SpringBoot特别适合于微服务架构的构建。SpringBoot还通过其提供的启动器(Starters)简化了常见功能的集成,例如数据库连接、消息队列、缓存、认证与授权等,从而提升了开发效率[4]。
2.3 Vue技术
Vue.js是一款用于构建用户界面的渐进式JavaScript框架,提供一种灵活而高效的方式来开发单页面应用(SPA)。Vue的设计理念是通过尽量简化开发过程,提供一种声明式的方式来构建用户界面[5]。Vue.js通过数据驱动的视图模型,允许开发者以声明式语法绑定数据与视图,使得应用的状态和界面表现更加简洁和可维护。它的核心思想是通过组件化开发将复杂的UI拆分为可重用的独立模块,从而提升了代码的模块化、可维护性和可扩展性。
Vue.js具备响应式数据绑定和虚拟DOM的特性。响应式数据绑定意味着当数据变化时,Vue会自动更新与之绑定的DOM元素,从而实现视图的实时更新。虚拟DOM则是Vue.js的一种优化手段,通过将对DOM的操作抽象为一个虚拟的DOM树来提高性能,减少实际DOM操作的开销[6]。Vue还提供了丰富的插件和工具,如Vue Router用于路由管理,Vuex用于状态管理,方便开发者构建复杂的前端应用。Vue的灵活性和简洁性使其成为现代Web开发中常用的前端框架之一。
2.4 MySQL数据库
MySQL是一种开源的关系型数据库管理系统(RDBMS),基于SQL(结构化查询语言)进行数据操作。作为一个被广泛使用的数据库系统,MySQL具有高度的性能、可扩展性和可靠性。MySQL使用表格结构来存储数据,每个表由多个列和行组成,数据通过SQL查询语言进行操作[7]。MySQL支持多种数据类型,如整数、浮动小数、字符串、日期等,以满足不同应用场景对数据存储的需求。在实际应用中,MySQL通常用于存储和管理结构化数据,通过索引、视图、触发器等功能提升数据查询的效率和数据的完整性。
MySQL支持ACID事务特性(原子性、一致性、隔离性、持久性),确保数据库操作的可靠性和数据的一致性。它还支持多种存储引擎,其中InnoDB是最常用的存储引擎,具备事务支持、行级锁定和外键约束等特性,适用于高并发、高可靠性的数据存储需求。MySQL可以通过主从复制、分区和分库分表等技术实现横向扩展,以应对大规模数据存储和高负载的应用需求。MySQL还具有灵活的权限管理机制,支持用户角色管理、细粒度的权限控制等,保障数据的安全性。
2.5微信开发者工具
微信开发者工具是一款专为小程序开发而设计的应用,它不断改进,提供了便捷的操作方式,并且在开发过程中可以通过微信扫描二维码来访问,从而实现快速、准确的小程序开发和调试。
根据用户的需求,我们将采用不同的屏幕大小来制作小程序。
在完成了视图布置之后,可以通过执行编辑功能,快速更改当前的视图界面。
控制台:方便调试打印输出信息。
将代码上传至腾讯服务器,并在审核过程中填写版本号和备注信息,以确保代码的安全性和准确性。
通过查看资源文件,我们可以快速地调整相关项目的文件目录,从而实现断点调试。
使用远程调试技术,无论是在手机端还是PC端,都能够轻松地进行开发工作。
本地数据存储:显示的是本地存储的数据。
通过使用子父层级结构,我们可以更容易地进行视图调试。
微信的代码体积应该保持在2M 以内,而且在开发过程中,应该严格检查合法域名信息,并且为小程序的后台配置服务器域名。
微信开发者工具已经成为了开发过程中不可或缺的一部分,并且正在不断地改进和完善。
2.6小程序框架介绍
这款微信小程序的设计旨在帮助用户快速、便捷地创建出一款拥有完全独特 特色的应用。它由一套完善的框架结构,将用户界面、操作界面、功能界面等多种功能完美结合,使用户只需要一点点的操作,就能轻松实现微信小程序的创建。框架的核心功能是一个快速的数据绑定机制,它能够轻松地将用户的信息和界面进行一致性的管理。它不仅支持对用户信息的实时监控,还能够根据用户的需求,实现对界面的快速调整和优化,从而使用户能够轻松地构建强大的微信小程序。
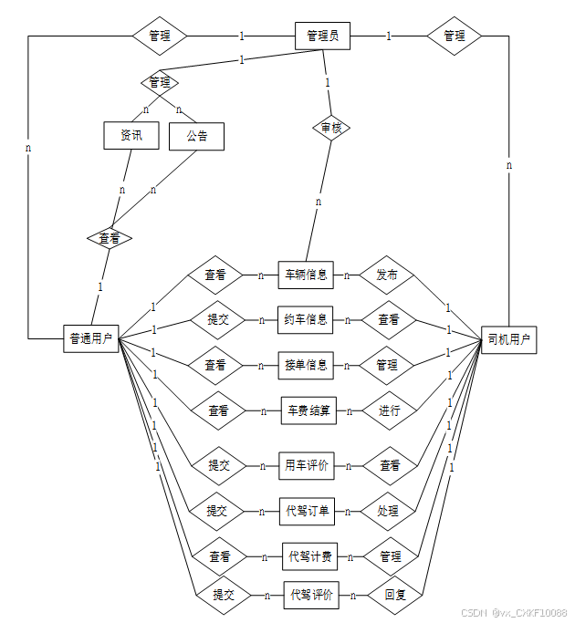
3需求分析
系统采用当前主流的SpringBoot和Vue.js开发框架,具备良好的技术基础。这些技术已被广泛应用于多种商业项目,具备成熟的文档和社区支持,便于开发获取必要的资源与解决方案。个人拥有丰富的相关技术经验,能够有效应对潜在技术挑战。所需的软硬件资源易于获取,且具备良好的兼容性,降低了技术实现的难度。
系统具备直观友好的用户界面,支持简便的导航和功能访问,极大地提升了用户的使用体验。系统提供了自定义的工作流程和角色权限管理,使不同层级的用户能够快速上手,完成各自的任务。
系统所使用的软件为开源技术,降低了使用费用,同时硬件成本较低,使得整体初始投入相对合理,具备较高性价比。因此,系统在经济上是完全可行的。
在毕业设计中,非功能性需求分析是也是很重要的。它主要关注系统除了基本功能外的其他特性,如性能、安全性、易用性、可维护性等,这些特性对于确保系统的稳定运行和用户满意度至关重要。
性能:系统需要能够处理高并发请求,确保在多个用户同时操作时仍能保持稳定运行。
安全性:系统必须采取严格的措施来保护敏感数据,防止数据泄露和非法访问。
易用性:系界面友好直观,操作流程简化,提升用户体验。
可维护性:代码结构清晰,文档完备,便于后续开发与问题排查。
功能需求分析是对系统所需功能进行详细描述的过程,明确系统的目标、功能模块及其相互关系。在此阶段,结合用户需求、业务流程和技术架构,识别系统必须实现的各项功能,并对其优先级、实现方式和约束条件进行梳理。通过功能需求分析,确保系统设计能够满足实际需求,且具有良好的可用性、可维护性和扩展性,为后续的系统开发和测试提供明确的指导和依据。
首页:展示平台的核心功能和信息,包括车辆和服务的推荐、平台公告等。
新闻资讯:查看与打车平台相关的新闻资讯和行业动态,帮助用户了解最新的打车政策和平台信息。
车辆信息:用户可以查看平台内提供的所有车辆信息,了解可用车辆的类型、价格等详细内容。
代驾服务:普通用户可以选择代驾服务,查看代驾司机的详细信息以及代驾费用。
平台公告:查看平台发布的最新公告和重要信息,了解平台的服务、活动以及政策调整。
我的(个人信息管理):包括个人信息、收藏、约车信息、接单信息、车费结算、用车评价等内容。
基本信息:用户可以查看和编辑自己的个人信息。
收藏:保存常用的车辆、代驾服务、约车地点等信息,方便后续使用。
约车信息:查看和管理自己的历史约车记录,包括约车时间、地点和车辆状态等。
接单信息:如果是代驾用户,还可以查看自己的代驾接单记录。
车费结算:用户可以查看每次用车的费用详情,确保费用结算的透明和准确。
用车评价:对使用过的打车服务进行评价,包括车辆、司机、服务态度等各方面。
代驾订单:查看自己请求的代驾服务订单,了解订单的状态和进度。
代驾计费:查看和支付代驾服务的费用,确保费用计算和支付的准确性。
代驾评价:对代驾服务进行评价,帮助平台提升服务质量和用户体验。
普通用户用例图如图3-1所示。
图3-1 普通用户用例图
首页:展示平台的关键功能和信息,包括接单情况、代驾服务的请求等。
新闻资讯:查看平台的新闻资讯和行业动态,帮助司机了解平台的运营、政策及行业趋势。
车辆信息:司机可以查看自己车辆的相关信息,并更新车辆状态,如是否空闲、是否维修等。
代驾服务:司机可以选择代驾服务的接单,查看订单详情和接单要求。
平台公告:查看平台发布的公告,及时了解平台运营的最新消息及政策变化。
我的(个人信息管理):包括个人信息、收藏、车辆信息、约车信息、接单信息、车费结算、用车评价、代驾服务等内容。
基本信息:查看和编辑自己的司机个人信息。
收藏:保存自己常接的路线、客户等信息,方便后续接单。
车辆信息:查看并管理自己的车辆信息,确保车辆状态的准确性。
约车信息:查看和管理自己的约车记录,包括接单的时间、地点等。
接单信息:查看自己接单的记录,了解每次接单的具体情况。
车费结算:查看每次接单后的车费结算情况,确保费用的准确和透明。
用车评价:查看乘客对自己服务的评价,了解自己在服务中的表现。
代驾服务:查看并接取代驾订单,根据需求提供代驾服务。
代驾订单:查看自己接取的代驾订单的详细信息,包括代驾起始地点、目的地和费用等。
代驾计费:了解代驾服务的收费标准及费用计算。
代驾评价:查看乘客对代驾服务的评价,帮助自己提升服务质量。
司机用户用例图如图3-2所示。
图3-2 司机用户用例图
后台首页:展示平台的总体运营状态、各项关键数据统计,以及系统的实时动态。
系统用户:管理员可以管理平台的用户信息,包括普通用户、司机和其他系统用户的注册、权限分配和账号管理。
车辆信息管理:管理员可以查看和编辑平台内所有车辆的详细信息,如车辆类型、车主信息、车辆状态等。
约车信息管理:管理平台内所有的用户约车信息,包括约车的状态、时间、地点和车辆分配等。
接单信息管理:管理员可以查看司机接单的详细记录,包括接单时间、地点、司机与乘客信息等。
车费结算管理:负责平台内所有车费结算的管理,确保收费的准确性和透明度。
用车评价管理:管理员可以查看和管理乘客及司机的用车评价,处理用户反馈和意见。
代驾服务管理:管理员可以管理代驾服务的提供、订单处理以及用户与代驾司机的匹配。
代驾订单管理:管理代驾订单,包括订单的创建、分配、状态更新等。
代驾计费管理:管理员负责代驾服务的计费和结算,确保代驾费用的合理性与合规性。
代驾评价管理:查看代驾服务的评价与反馈,确保服务质量和用户体验。
系统管理(轮播图):管理员可以管理平台首页的轮播图内容,包括图片的上传、更新和展示。
平台公告管理:发布平台的最新公告和通知,确保用户及时了解平台运营和政策变动。
资源管理(新闻资讯、资讯分类):管理员可以管理平台发布的新闻资讯内容,创建、修改和分类资讯,以保持信息的及时性和相关性。
管理员用例图如图3-3所示。

图3-3管理员用例图
3.4.1增加数据流程
系统中的所有用户都可以实现增加数据功能,图3-4显示的就是在增加数据时的流程。

图3-4增加数据流程图
3.4.2修改数据流程
在录入系统信息的时候如果信息有错,可以对系统中的数据进行编辑。图3-5显示的就是修改数据的流程。

图3-5修改数据流程图
3.4.3删除数据流程
在系统中经常会出现一些过期的数据,比如用户注销等,那就可以直接删除这些数据,图3-6就是删除数据时的流程图。

图3-6删除数据流程图
4系统设计
系统由表现层、业务逻辑层、数据访问层和数据库服务器组成。表现层通过浏览器(如IE、Chrome、Firefox)与用户交互,采用FreeMarker、Bootstrap、jQuery等技术实现界面呈现。业务逻辑层负责处理系统的核心业务逻辑,通过分模块设计实现功能分离。数据访问层使用MyBatis框架连接数据库,执行数据的增删改查操作。数据库服务器采用MySQL进行数据存储和管理,为系统提供稳定的数据库支持。整个架构通过Tomcat服务器完成用户请求的接收和处理,确保系统的高效运行[8]。整个系统架构如图4-1所示。

图4-1 系统架构图

图4-2 系统功能结构图
4.3开发流程设计
系统对管理模块和系统使用的数据库进行分析,编写代开发,规划和操作是构建信息管理应用程序的必要三步曲,它决定了系统是否能够真正实现预设功能以及是否可以在成功设计后实施。在开发过程中,每个阶段必须严格按照线性顺序进行开发,并且在相应阶段生成的每个工作都可以通过技术进行验证和检查。确保一个阶段完成后是正确的,不会造成下一阶段拖拽现象,使系统完成设计功能后得到保证。
从系统的成功开发经验来看,上述方法效果最为明显,最大程度地降低了系统开发的复杂性。如图4-3所示。

图4-3开发系统流程图
数据库设计是系统开发中至关重要的环节,为系统提供高效、规范的数据存储和管理方案。设计过程包括需求分析、实体设计、表设计和逻辑结构设计。首先,通过分析业务需求,确定系统的核心实体及其属性,同时明确实体间的关系。接着,将实体抽象为具体的数据库表,为每张表定义字段名、数据类型、主键和外键,通过主外键关系和关联表设计,保证数据的完整性和一致性。最后,数据库逻辑设计进一步优化表之间的关系,通过索引、视图和存储过程提升查询效率和操作性能。整个设计需严格遵循规范,避免数据冗余和冲突,确保系统在高并发访问和复杂数据处理场景下的稳定性和高效性。
数据库实体设计是数据库设计的关键步骤,对实际业务逻辑中涉及的实体及其属性进行抽象建模,明确系统中的主要信息对象及其关系[9]。在实体设计中,根据需求分析确定系统的核心实体,如用户、角色、权限等,提取实体的主要属性,如用户的ID、姓名、联系方式,名称、类型等,同时定义各实体之间的关系,包括一对一、一对多、多对多等。在设计过程中,注重实体的完整性、规范性和唯一性,确保设计能够满足系统功能需求,并为后续的表设计提供清晰的结构框架。实体设计需遵循数据库设计的标准化要求,避免数据冗余和不必要的复杂度。
系统全局E-R图如图4-4所示。

图4-4系统E-R图
数据库表设计基于实体设计,将抽象的实体映射为具体的表结构。设计过程中,为每个实体定义表名、字段名及数据类型 [10]。根据业务需求,合理定义主键、外键及约束条件,确保表之间的关联性,例如通过外键建立用户表和角色表之间的关系。表设计时注重数据存储的完整性、一致性,并通过索引优化查询效率,最终确保数据库结构能够支持系统的功能需求。以下是系统的数据库表设计展示。
| 编号 | 字段名 | 类型 | 长度 | 是否非空 | 是否主键 | 注释 |
| 1 | token_id | int | 是 | 是 | 临时访问牌ID | |
| 2 | token | varchar | 64 | 否 | 否 | 临时访问牌 |
| 3 | info | text | 65535 | 否 | 否 | 信息 |
| 4 | maxage | int | 是 | 否 | 最大寿命:默认2小时 | |
| 5 | create_time | timestamp | 是 | 否 | 创建时间 | |
| 6 | update_time | timestamp | 是 | 否 | 更新时间 | |
| 7 | user_id | int | 是 | 否 | 用户编号 |
表 4-2-article(文章)
| 编号 | 字段名 | 类型 | 长度 | 是否非空 | 是否主键 | 注释 |
| 1 | article_id | mediumint | 是 | 是 | 文章id | |
| 2 | title | varchar | 125 | 是 | 是 | 标题 |
| 3 | type | varchar | 64 | 是 | 否 | 文章分类 |
| 4 | hits | int | 是 | 否 | 点击数 | |
| 5 | praise_len | int | 是 | 否 | 点赞数 | |
| 6 | create_time | timestamp | 是 | 否 | 创建时间 | |
| 7 | update_time | timestamp | 是 | 否 | 更新时间 | |
| 8 | source | varchar | 255 | 否 | 否 | 来源 |
| 9 | url | varchar | 255 | 否 | 否 | 来源地址 |
| 10 | tag | varchar | 255 | 否 | 否 | 标签 |
| 11 | content | longtext | 4294967295 | 否 | 否 | 正文 |
| 12 | img | varchar | 255 | 否 | 否 | 封面图 |
| 13 | description | text | 65535 | 否 | 否 | 文章描述 |
表 4-3-article_type(文章分类)
| 编号 | 字段名 | 类型 | 长度 | 是否非空 | 是否主键 | 注释 |
| 1 | type_id | smallint | 是 | 是 | 分类ID | |
| 2 | display | smallint | 是 | 否 | 显示顺序 | |
| 3 | name | varchar | 16 | 是 | 否 | 分类名称 |
| 4 | father_id | smallint | 是 | 否 | 上级分类ID | |
| 5 | description | varchar | 255 | 否 | 否 | 描述 |
| 6 | icon | text | 65535 | 否 | 否 | 分类图标 |
| 7 | url | varchar | 255 | 否 | 否 | 外链地址 |
| 8 | create_time | timestamp | 是 | 否 | 创建时间 | |
| 9 | update_time | timestamp | 是 | 否 | 更新时间 |
表 4-4-auth(用户权限管理)
| 编号 | 字段名 | 类型 | 长度 | 是否非空 | 是否主键 | 注释 |
| 1 | auth_id | int | 是 | 是 | 授权ID | |
| 2 | user_group | varchar | 64 | 否 | 否 | 用户组 |
| 3 | mod_name | varchar | 64 | 否 | 否 | 模块名 |
| 4 | table_name | varchar | 64 | 否 | 否 | 表名 |
| 5 | page_title | varchar | 255 | 否 | 否 | 页面标题 |
| 6 | path | varchar | 255 | 否 | 否 | 路由路径 |
| 7 | parent | varchar | 64 | 否 | 否 | 父级菜单 |
| 8 | parent_sort | int | 是 | 否 | 父级菜单排序 | |
| 9 | position | varchar | 32 | 否 | 否 | 位置 |
| 10 | mode | varchar | 32 | 是 | 否 | 跳转方式 |
| 11 | add | tinyint | 是 | 否 | 是否可增加 | |
| 12 | del | tinyint | 是 | 否 | 是否可删除 | |
| 13 | set | tinyint | 是 | 否 | 是否可修改 | |
| 14 | get | tinyint | 是 | 否 | 是否可查看 | |
| 15 | field_add | text | 65535 | 否 | 否 | 添加字段 |
| 16 | field_set | text | 65535 | 否 | 否 | 修改字段 |
| 17 | field_get | text | 65535 | 否 | 否 | 查询字段 |
| 18 | table_nav_name | varchar | 500 | 否 | 否 | 跨表导航名称 |
| 19 | table_nav | varchar | 500 | 否 | 否 | 跨表导航 |
| 20 | option | text | 65535 | 否 | 否 | 配置 |
| 21 | create_time | timestamp | 是 | 否 | 创建时间 | |
| 22 | update_time | timestamp | 是 | 否 | 更新时间 |
表 4-5-car_information(约车信息)
| 编号 | 字段名 | 类型 | 长度 | 是否非空 | 是否主键 | 注释 |
| 1 | car_information_id | int | 是 | 是 | 约车信息ID | |
| 2 | vehicle_picture | varchar | 255 | 否 | 否 | 车辆图片 |
| 3 | vehicle_no | varchar | 64 | 否 | 否 | 车辆编号 |
| 4 | license_plate_number | varchar | 64 | 否 | 否 | 车牌号码 |
| 5 | vehicle_model | varchar | 64 | 否 | 否 | 车辆型号 |
| 6 | manned_number | varchar | 64 | 否 | 否 | 可载人数 |
| 7 | driver_user | int | 否 | 否 | 司机用户 | |
| 8 | driver_phone | varchar | 64 | 否 | 否 | 司机电话 |
| 9 | reservation_quantity | varchar | 64 | 是 | 否 | 预约数量 |
| 10 | ordinary_user | int | 否 | 否 | 普通用户 | |
| 11 | user_phone | varchar | 64 | 否 | 否 | 用户电话 |
| 12 | appointment_number | varchar | 64 | 否 | 否 | 预约编号 |
| 13 | taxi_starting_point | varchar | 64 | 否 | 否 | 打车起点 |
| 14 | taxi_end | varchar | 64 | 否 | 否 | 打车终点 |
| 15 | kilometer_price | varchar | 64 | 否 | 否 | 公里价格 |
| 16 | order_receiving_information_limit_times | int | 是 | 否 | 接单限制次数 | |
| 17 | create_time | datetime | 是 | 否 | 创建时间 | |
| 18 | update_time | timestamp | 是 | 否 | 更新时间 | |
| 19 | source_table | varchar | 255 | 否 | 否 | 来源表 |
| 20 | source_id | int | 否 | 否 | 来源ID | |
| 21 | source_user_id | int | 否 | 否 | 来源用户 |
表 4-6-charges_for_driving(代驾计费)
| 编号 | 字段名 | 类型 | 长度 | 是否非空 | 是否主键 | 注释 |
| 1 | charges_for_driving_id | int | 是 | 是 | 代驾计费ID | |
| 2 | driver_user | int | 否 | 否 | 司机用户 | |
| 3 | driver_phone | varchar | 64 | 否 | 否 | 司机电话 |
| 4 | drivers_name | varchar | 64 | 否 | 否 | 司机姓名 |
| 5 | ordinary_user | int | 否 | 否 | 普通用户 | |
| 6 | user_phone | varchar | 64 | 否 | 否 | 用户电话 |
| 7 | car_pick_up_location | varchar | 64 | 否 | 否 | 取车地点 |
| 8 | target_location | varchar | 64 | 否 | 否 | 目标地点 |
| 9 | order_number | varchar | 64 | 否 | 否 | 订单编号 |
| 10 | kilometer_price | double | 否 | 否 | 公里价格 | |
| 11 | driving_kilometer | double | 否 | 否 | 驾驶公里 | |
| 12 | charges_for_driving | varchar | 64 | 否 | 否 | 代驾费用 |
| 13 | pay_state | varchar | 16 | 是 | 否 | 支付状态 |
| 14 | pay_type | varchar | 16 | 否 | 否 | 支付类型: 微信、支付宝、网银 |
| 15 | evaluation_of_driving_limit_times | int | 是 | 否 | 代驾评价限制次数 | |
| 16 | create_time | datetime | 是 | 否 | 创建时间 | |
| 17 | update_time | timestamp | 是 | 否 | 更新时间 | |
| 18 | source_table | varchar | 255 | 否 | 否 | 来源表 |
| 19 | source_id | int | 否 | 否 | 来源ID | |
| 20 | source_user_id | int | 否 | 否 | 来源用户 |
表 4-7-code_token(验证码)
| 编号 | 字段名 | 类型 | 长度 | 是否非空 | 是否主键 | 注释 |
| 1 | code_token_id | int | 是 | 是 | 验证码ID | |
| 2 | token | varchar | 255 | 否 | 否 | 令牌 |
| 3 | code | varchar | 255 | 否 | 否 | 验证码 |
| 4 | expire_time | timestamp | 是 | 否 | 失效时间 | |
| 5 | create_time | timestamp | 是 | 否 | 创建时间 | |
| 6 | update_time | timestamp | 是 | 否 | 更新时间 |
表 4-8-collect(收藏)
| 编号 | 字段名 | 类型 | 长度 | 是否非空 | 是否主键 | 注释 |
| 1 | collect_id | int | 是 | 是 | 收藏ID | |
| 2 | user_id | int | 是 | 是 | 收藏人ID | |
| 3 | source_table | varchar | 255 | 否 | 否 | 来源表 |
| 4 | source_field | varchar | 255 | 否 | 否 | 来源字段 |
| 5 | source_id | int | 是 | 否 | 来源ID | |
| 6 | title | varchar | 255 | 否 | 否 | 标题 |
| 7 | img | varchar | 255 | 否 | 否 | 封面 |
| 8 | create_time | timestamp | 是 | 否 | 创建时间 | |
| 9 | update_time | timestamp | 是 | 否 | 更新时间 |
表 4-9-comment(评论)
| 编号 | 字段名 | 类型 | 长度 | 是否非空 | 是否主键 | 注释 |
| 1 | comment_id | int | 是 | 是 | 评论ID | |
| 2 | user_id | int | 是 | 是 | 评论人ID | |
| 3 | reply_to_id | int | 是 | 否 | 回复评论ID | |
| 4 | content | longtext | 4294967295 | 否 | 否 | 内容 |
| 5 | nickname | varchar | 255 | 否 | 否 | 昵称 |
| 6 | avatar | varchar | 255 | 否 | 否 | 头像地址 |
| 7 | create_time | timestamp | 是 | 否 | 创建时间 | |
| 8 | update_time | timestamp | 是 | 否 | 更新时间 | |
| 9 | source_table | varchar | 255 | 否 | 否 | 来源表 |
| 10 | source_field | varchar | 255 | 否 | 否 | 来源字段 |
| 11 | source_id | int | 是 | 否 | 来源ID |
表 4-10-driver_user(司机用户)
| 编号 | 字段名 | 类型 | 长度 | 是否非空 | 是否主键 | 注释 |
| 1 | driver_user_id | int | 是 | 是 | 司机用户ID | |
| 2 | drivers_name | varchar | 64 | 否 | 否 | 司机姓名 |
| 3 | driver_phone | varchar | 16 | 否 | 否 | 司机电话 |
| 4 | examine_state | varchar | 16 | 是 | 否 | 审核状态 |
| 5 | user_id | int | 是 | 否 | 用户ID | |
| 6 | create_time | datetime | 是 | 否 | 创建时间 | |
| 7 | update_time | timestamp | 是 | 否 | 更新时间 |
表 4-11-driving_order(代驾订单)
| 编号 | 字段名 | 类型 | 长度 | 是否非空 | 是否主键 | 注释 |
| 1 | driving_order_id | int | 是 | 是 | 代驾订单ID | |
| 2 | driver_user | int | 否 | 否 | 司机用户 | |
| 3 | driver_phone | varchar | 64 | 否 | 否 | 司机电话 |
| 4 | drivers_name | varchar | 64 | 否 | 否 | 司机姓名 |
| 5 | ordinary_user | int | 否 | 否 | 普通用户 | |
| 6 | user_phone | varchar | 64 | 否 | 否 | 用户电话 |
| 7 | car_pick_up_location | varchar | 64 | 否 | 否 | 取车地点 |
| 8 | target_location | varchar | 64 | 否 | 否 | 目标地点 |
| 9 | order_number | varchar | 64 | 否 | 否 | 订单编号 |
| 10 | kilometer_price | double | 否 | 否 | 公里价格 | |
| 11 | examine_state | varchar | 16 | 是 | 否 | 审核状态 |
| 12 | examine_reply | varchar | 255 | 否 | 否 | 审核回复 |
| 13 | charges_for_driving_limit_times | int | 是 | 否 | 代驾计费限制次数 | |
| 14 | create_time | datetime | 是 | 否 | 创建时间 | |
| 15 | update_time | timestamp | 是 | 否 | 更新时间 | |
| 16 | source_table | varchar | 255 | 否 | 否 | 来源表 |
| 17 | source_id | int | 否 | 否 | 来源ID | |
| 18 | source_user_id | int | 否 | 否 | 来源用户 |
表 4-12-driving_service(代驾服务)
| 编号 | 字段名 | 类型 | 长度 | 是否非空 | 是否主键 | 注释 |
| 1 | driving_service_id | int | 是 | 是 | 代驾服务ID | |
| 2 | photo_of_driver | varchar | 255 | 否 | 否 | 司机照片 |
| 3 | driver_user | int | 否 | 否 | 司机用户 | |
| 4 | drivers_name | varchar | 64 | 否 | 否 | 司机姓名 |
| 5 | driver_phone | varchar | 64 | 否 | 否 | 司机电话 |
| 6 | driving_experience | varchar | 64 | 否 | 否 | 驾车经验 |
| 7 | drivers_position | varchar | 64 | 否 | 否 | 司机位置 |
| 8 | kilometer_price | double | 否 | 否 | 公里价格 | |
| 9 | driver_profile | longtext | 4294967295 | 否 | 否 | 司机简介 |
| 10 | hits | int | 是 | 否 | 点击数 | |
| 11 | praise_len | int | 是 | 否 | 点赞数 | |
| 12 | collect_len | int | 是 | 否 | 收藏数 | |
| 13 | comment_len | int | 是 | 否 | 评论数 | |
| 14 | driving_order_limit_times | int | 是 | 否 | 代驾预约限制次数 | |
| 15 | create_time | datetime | 是 | 否 | 创建时间 | |
| 16 | update_time | timestamp | 是 | 否 | 更新时间 |
表 4-13-evaluation_of_driving(代驾评价)
| 编号 | 字段名 | 类型 | 长度 | 是否非空 | 是否主键 | 注释 |
| 1 | evaluation_of_driving_id | int | 是 | 是 | 代驾评价ID | |
| 2 | driver_user | int | 否 | 否 | 司机用户 | |
| 3 | ordinary_user | int | 否 | 否 | 普通用户 | |
| 4 | order_number | varchar | 64 | 否 | 否 | 订单编号 |
| 5 | this_single_evaluation | varchar | 64 | 否 | 否 | 本单评价 |
| 6 | evaluation_details | text | 65535 | 否 | 否 | 评价详情 |
| 7 | create_time | datetime | 是 | 否 | 创建时间 | |
| 8 | update_time | timestamp | 是 | 否 | 更新时间 | |
| 9 | source_table | varchar | 255 | 否 | 否 | 来源表 |
| 10 | source_id | int | 否 | 否 | 来源ID | |
| 11 | source_user_id | int | 否 | 否 | 来源用户 |
表 4-14-evaluation_of_vehicle_use(用车评价)
| 编号 | 字段名 | 类型 | 长度 | 是否非空 | 是否主键 | 注释 |
| 1 | evaluation_of_vehicle_use_id | int | 是 | 是 | 用车评价ID | |
| 2 | vehicle_no | varchar | 64 | 否 | 否 | 车辆编号 |
| 3 | license_plate_number | varchar | 64 | 否 | 否 | 车牌号码 |
| 4 | driver_user | int | 否 | 否 | 司机用户 | |
| 5 | ordinary_user | int | 否 | 否 | 普通用户 | |
| 6 | appointment_number | varchar | 64 | 否 | 否 | 预约编号 |
| 7 | this_single_evaluation | varchar | 64 | 否 | 否 | 本单评价 |
| 8 | evaluation_details | text | 65535 | 否 | 否 | 评价详情 |
| 9 | create_time | datetime | 是 | 否 | 创建时间 | |
| 10 | update_time | timestamp | 是 | 否 | 更新时间 | |
| 11 | source_table | varchar | 255 | 否 | 否 | 来源表 |
| 12 | source_id | int | 否 | 否 | 来源ID | |
| 13 | source_user_id | int | 否 | 否 | 来源用户 |
表 4-15-fare_settlement(车费结算)
| 编号 | 字段名 | 类型 | 长度 | 是否非空 | 是否主键 | 注释 |
| 1 | fare_settlement_id | int | 是 | 是 | 车费结算ID | |
| 2 | vehicle_no | varchar | 64 | 否 | 否 | 车辆编号 |
| 3 | license_plate_number | varchar | 64 | 否 | 否 | 车牌号码 |
| 4 | driver_user | int | 否 | 否 | 司机用户 | |
| 5 | ordinary_user | int | 否 | 否 | 普通用户 | |
| 6 | appointment_number | varchar | 64 | 否 | 否 | 预约编号 |
| 7 | reservation_quantity | varchar | 64 | 是 | 否 | 预约数量 |
| 8 | kilometer_price | varchar | 64 | 否 | 否 | 公里价格 |
| 9 | taxi_starting_point | varchar | 64 | 否 | 否 | 打车起点 |
| 10 | taxi_end | varchar | 64 | 否 | 否 | 打车终点 |
| 11 | driving_kilometers | double | 否 | 否 | 行驶公里 | |
| 12 | travel_expenses | varchar | 64 | 否 | 否 | 行驶费用 |
| 13 | pay_state | varchar | 16 | 是 | 否 | 支付状态 |
| 14 | pay_type | varchar | 16 | 否 | 否 | 支付类型: 微信、支付宝、网银 |
| 15 | evaluation_of_vehicle_use_limit_times | int | 是 | 否 | 用车评价限制次数 | |
| 16 | create_time | datetime | 是 | 否 | 创建时间 | |
| 17 | update_time | timestamp | 是 | 否 | 更新时间 | |
| 18 | source_table | varchar | 255 | 否 | 否 | 来源表 |
| 19 | source_id | int | 否 | 否 | 来源ID | |
| 20 | source_user_id | int | 否 | 否 | 来源用户 |
表 4-16-hits(用户点击)
| 编号 | 字段名 | 类型 | 长度 | 是否非空 | 是否主键 | 注释 |
| 1 | hits_id | int | 是 | 是 | 点赞ID | |
| 2 | user_id | int | 是 | 否 | 点赞人 | |
| 3 | create_time | timestamp | 是 | 否 | 创建时间 | |
| 4 | update_time | timestamp | 是 | 否 | 更新时间 | |
| 5 | source_table | varchar | 255 | 否 | 否 | 来源表 |
| 6 | source_field | varchar | 255 | 否 | 否 | 来源字段 |
| 7 | source_id | int | 是 | 否 | 来源ID |
表 4-17-notice(公告)
| 编号 | 字段名 | 类型 | 长度 | 是否非空 | 是否主键 | 注释 |
| 1 | notice_id | mediumint | 是 | 是 | 公告ID | |
| 2 | title | varchar | 125 | 是 | 否 | 标题 |
| 3 | content | longtext | 4294967295 | 否 | 否 | 正文 |
| 4 | create_time | timestamp | 是 | 否 | 创建时间 | |
| 5 | update_time | timestamp | 是 | 否 | 更新时间 |
表 4-18-order_receiving_information(接单信息)
| 编号 | 字段名 | 类型 | 长度 | 是否非空 | 是否主键 | 注释 |
| 1 | order_receiving_information_id | int | 是 | 是 | 接单信息ID | |
| 2 | vehicle_no | varchar | 64 | 否 | 否 | 车辆编号 |
| 3 | license_plate_number | varchar | 64 | 否 | 否 | 车牌号码 |
| 4 | vehicle_model | varchar | 64 | 否 | 否 | 车辆型号 |
| 5 | manned_number | varchar | 64 | 否 | 否 | 可载人数 |
| 6 | driver_user | int | 否 | 否 | 司机用户 | |
| 7 | driver_phone | varchar | 64 | 否 | 否 | 司机电话 |
| 8 | reservation_quantity | varchar | 64 | 是 | 否 | 预约数量 |
| 9 | ordinary_user | int | 否 | 否 | 普通用户 | |
| 10 | user_phone | varchar | 64 | 否 | 否 | 用户电话 |
| 11 | appointment_number | varchar | 64 | 否 | 否 | 预约编号 |
| 12 | kilometer_price | varchar | 64 | 否 | 否 | 公里价格 |
| 13 | taxi_starting_point | varchar | 64 | 否 | 否 | 打车起点 |
| 14 | taxi_end | varchar | 64 | 否 | 否 | 打车终点 |
| 15 | fare_settlement_limit_times | int | 是 | 否 | 车费结算限制次数 | |
| 16 | create_time | datetime | 是 | 否 | 创建时间 | |
| 17 | update_time | timestamp | 是 | 否 | 更新时间 | |
| 18 | source_table | varchar | 255 | 否 | 否 | 来源表 |
| 19 | source_id | int | 否 | 否 | 来源ID | |
| 20 | source_user_id | int | 否 | 否 | 来源用户 |
表 4-19-ordinary_user(普通用户)
| 编号 | 字段名 | 类型 | 长度 | 是否非空 | 是否主键 | 注释 |
| 1 | ordinary_user_id | int | 是 | 是 | 普通用户ID | |
| 2 | user_name | varchar | 64 | 否 | 否 | 用户姓名 |
| 3 | user_phone | varchar | 16 | 否 | 否 | 用户电话 |
| 4 | examine_state | varchar | 16 | 是 | 否 | 审核状态 |
| 5 | user_id | int | 是 | 否 | 用户ID | |
| 6 | create_time | datetime | 是 | 否 | 创建时间 | |
| 7 | update_time | timestamp | 是 | 否 | 更新时间 |
表 4-20-praise(点赞)
| 编号 | 字段名 | 类型 | 长度 | 是否非空 | 是否主键 | 注释 |
| 1 | praise_id | int | 是 | 是 | 点赞ID | |
| 2 | user_id | int | 是 | 是 | 点赞人 | |
| 3 | create_time | timestamp | 是 | 否 | 创建时间 | |
| 4 | update_time | timestamp | 是 | 否 | 更新时间 | |
| 5 | source_table | varchar | 255 | 否 | 否 | 来源表 |
| 6 | source_field | varchar | 255 | 否 | 否 | 来源字段 |
| 7 | source_id | int | 是 | 否 | 来源ID | |
| 8 | status | tinyint | 是 | 否 | 点赞状态:1为点赞,0已取消 |
表 4-21-slides(轮播图)
| 编号 | 字段名 | 类型 | 长度 | 是否非空 | 是否主键 | 注释 |
| 1 | slides_id | int | 是 | 是 | 轮播图ID | |
| 2 | title | varchar | 64 | 否 | 否 | 标题 |
| 3 | content | varchar | 255 | 否 | 否 | 内容 |
| 4 | url | varchar | 255 | 否 | 否 | 链接 |
| 5 | img | varchar | 255 | 否 | 否 | 轮播图 |
| 6 | hits | int | 是 | 否 | 点击量 | |
| 7 | create_time | timestamp | 是 | 否 | 创建时间 | |
| 8 | update_time | timestamp | 是 | 否 | 更新时间 |
表 4-22-upload(文件上传)
| 编号 | 字段名 | 类型 | 长度 | 是否非空 | 是否主键 | 注释 |
| 1 | upload_id | int | 是 | 是 | 上传ID | |
| 2 | name | varchar | 64 | 否 | 否 | 文件名 |
| 3 | path | varchar | 255 | 否 | 否 | 访问路径 |
| 4 | file | varchar | 255 | 否 | 否 | 文件路径 |
| 5 | display | varchar | 255 | 否 | 否 | 显示顺序 |
| 6 | father_id | int | 否 | 否 | 父级ID | |
| 7 | dir | varchar | 255 | 否 | 否 | 文件夹 |
| 8 | type | varchar | 32 | 否 | 否 | 文件类型 |
表 4-23-user(用户账户)
| 编号 | 字段名 | 类型 | 长度 | 是否非空 | 是否主键 | 注释 |
| 1 | user_id | int | 是 | 是 | 用户ID | |
| 2 | state | smallint | 是 | 否 | 账户状态:(1可用|2异常|3已冻结|4已注销) | |
| 3 | user_group | varchar | 32 | 否 | 否 | 所在用户组 |
| 4 | login_time | timestamp | 是 | 否 | 上次登录时间 | |
| 5 | phone | varchar | 11 | 否 | 否 | 手机号码 |
| 6 | phone_state | smallint | 是 | 否 | 手机认证:(0未认证|1审核中|2已认证) | |
| 7 | username | varchar | 16 | 是 | 否 | 用户名 |
| 8 | nickname | varchar | 16 | 否 | 否 | 昵称 |
| 9 | password | varchar | 64 | 是 | 否 | 密码 |
| 10 | | varchar | 64 | 否 | 否 | 邮箱 |
| 11 | email_state | smallint | 是 | 否 | 邮箱认证:(0未认证|1审核中|2已认证) | |
| 12 | avatar | varchar | 255 | 否 | 否 | 头像地址 |
| 13 | open_id | varchar | 255 | 否 | 否 | 针对获取用户信息字段 |
| 14 | create_time | timestamp | 是 | 否 | 创建时间 |
表 4-24-user_group(用户组)
| 编号 | 字段名 | 类型 | 长度 | 是否非空 | 是否主键 | 注释 |
| 1 | group_id | mediumint | 是 | 是 | 用户组ID | |
| 2 | display | smallint | 是 | 否 | 显示顺序 | |
| 3 | name | varchar | 16 | 是 | 否 | 名称 |
| 4 | description | varchar | 255 | 否 | 否 | 描述 |
| 5 | source_table | varchar | 255 | 否 | 否 | 来源表 |
| 6 | source_field | varchar | 255 | 否 | 否 | 来源字段 |
| 7 | source_id | int | 是 | 否 | 来源ID | |
| 8 | register | smallint | 否 | 否 | 注册位置 | |
| 9 | create_time | timestamp | 是 | 否 | 创建时间 | |
| 10 | update_time | timestamp | 是 | 否 | 更新时间 |
表 4-25-vehicle_information(车辆信息)
| 编号 | 字段名 | 类型 | 长度 | 是否非空 | 是否主键 | 注释 |
| 1 | vehicle_information_id | int | 是 | 是 | 车辆信息ID | |
| 2 | vehicle_picture | varchar | 255 | 否 | 否 | 车辆图片 |
| 3 | vehicle_position | varchar | 64 | 否 | 否 | 车辆位置 |
| 4 | vehicle_no | varchar | 64 | 否 | 否 | 车辆编号 |
| 5 | license_plate_number | varchar | 64 | 否 | 否 | 车牌号码 |
| 6 | vehicle_model | varchar | 64 | 否 | 否 | 车辆型号 |
| 7 | manned_number | varchar | 64 | 否 | 否 | 可载人数 |
| 8 | driver_user | int | 否 | 否 | 司机用户 | |
| 9 | driver_phone | varchar | 64 | 否 | 否 | 司机电话 |
| 10 | number_of_reservations | varchar | 64 | 否 | 否 | 可预约数 |
| 11 | kilometer_price | double | 否 | 否 | 公里价格 | |
| 12 | vehicle_details | longtext | 4294967295 | 否 | 否 | 车辆详情 |
| 13 | hits | int | 是 | 否 | 点击数 | |
| 14 | praise_len | int | 是 | 否 | 点赞数 | |
| 15 | collect_len | int | 是 | 否 | 收藏数 | |
| 16 | comment_len | int | 是 | 否 | 评论数 | |
| 17 | car_information_limit_times | int | 是 | 否 | 约车限制次数 | |
| 18 | create_time | datetime | 是 | 否 | 创建时间 | |
| 19 | update_time | timestamp | 是 | 否 | 更新时间 |
5系统实现
该功能展示了平台上可用的各类车辆信息。用户可以查看不同类型的车辆(如经济型、舒适型、豪华型等)的详细信息,包括车辆品牌、座位数、车主评价等。用户可以根据需求选择适合自己的车辆类型,确保出行体验符合预期。界面如图5-1所示。

图5-1车辆信息界面
用户如果选择了代驾服务,可以通过代驾订单功能查看当前代驾的详细信息,包括代驾司机的身份、实时位置、预估到达时间等。用户可以查看和管理自己的代驾需求,确保代驾服务的顺利进行。界面如图5-2所示。

图5-2代驾订单界面
在需要代驾时,用户可以通过代驾服务功能申请代驾。此功能适用于那些在无法驾驶时需要寻找代驾司机的用户。用户只需提供起始地点和目的地,平台会匹配附近的代驾司机进行服务。界面如图5-3所示。

图5-3代驾服务界面
用户在资讯页面浏览新闻资讯信息。通过分类标签筛选资讯类型,点击标题查看详细文章,页面提供评论区供用户交流心得。新闻资讯界面如图5-4所示。

图5-4新闻资讯界面
车费结算功能帮助司机查看和管理自己的收入。每次完成订单后,司机可以在此查看乘客支付的金额、平台抽成、服务费等详细费用信息。该功能确保司机能够清晰了解自己的每一笔收入,并及时进行收入提现。界面如图5-5所示。

图5-5车费结算界面
代驾计费功能帮助司机清晰了解代驾服务的收费标准。此模块展示了代驾行程中的收费构成,如起步价、按里程计费、时间费用等。司机可以根据这些费用标准,合理估算自己的收入并做出相应调整。界面如图5-6所示。

图5-6代驾计费界面
司机可以在用车评价功能中查看乘客对自己的评价。该模块展示了乘客对司机服务的评分,包括服务态度、驾驶安全、车况等方面。司机能够根据乘客的反馈进行自我改进,提升服务质量。界面如图5-7所示。

图5-7用车评价界面
在“系统用户”模块下,管理员可以管理系统上的三类用户:管理员、普通用户和司机用户。管理员可以进行用户的增、删、改、查操作,包括设置权限、修改用户信息等。系统用户界面如图5-8所示。

图5-8系统用户界面
管理员点击“约车信息管理”这一菜单会显示约车信息列表这个子菜单,点击“约车信息列表”可以查看约车信息详情和接单,可以进行查询、重置、删除等操作。约车信息管理界面如图5-9所示。

图5-9约车信息管理界面
管理员点击“系统管理-轮播图管理”菜单,可以对前台展示的轮播图进行设置,系统管理界面如图5-10所示。

图5-10系统管理界面
管理员点击“平台公告管理”这个菜单,可以对系统中的平台公告进行管理,包括平台公告的增删改查等操作。平台公告管理界面如图5-11所示。

图5-11平台公告管理界面
管理员在资讯管理页面查看所有新闻资讯文章,支持新增、编辑和删除操作。点击“新增”填写标题、内容并上传图片,选择分类后发布。可批量删除过期文章。资讯管理界面如图5-12所示。

图5-12资讯管理界面
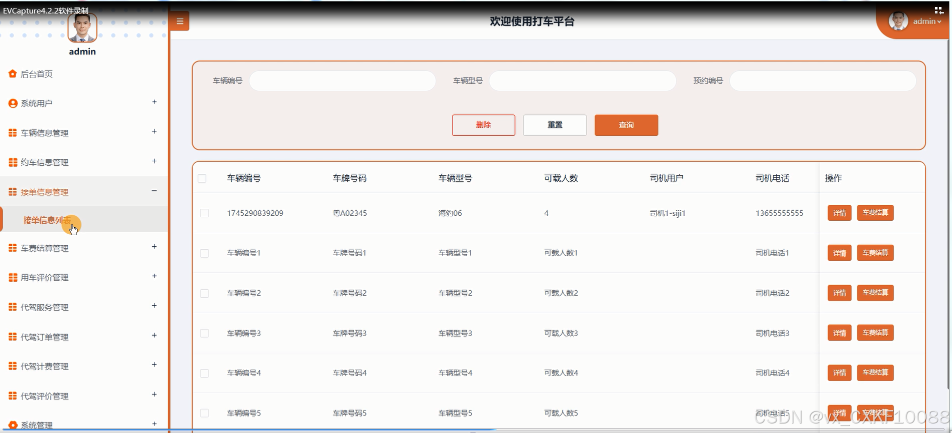
管理员点击“接单信息管理”这一菜单会显示接单信息列表这个子菜单,点击“接单信息列表”可以查看接单信息详情和车费结算情况,可以进行查询、重置、删除等操作。接单信息管理界面如图5-13所示。

图5-13接单信息管理界面
6系统测试
系统测试的主要目的是确保系统的功能、性能和稳定性满足需求规格说明书中的要求,并验证系统在实际使用环境中的可用性和可靠性。通过测试,可以发现软件中的缺陷、漏洞和潜在问题,确保系统运行的准确性、完整性和安全性。在功能测试中,目的是验证系统各功能模块是否按设计实现预期功能,例如用户登录、信息管理、数据查询等核心功能是否准确执行。性能测试的目的是验证系统在高并发、数据量大等压力场景下的响应时间和处理能力,确保系统具备良好的性能。兼容性测试的目的是确保系统在不同的硬件、软件和浏览器环境中能正常运行。测试还包括对异常处理和边界条件的验证,确保系统在异常场景下能够正确处理和恢复。最终,通过测试确保系统可以安全稳定地部署上线,为用户提供可靠的服务。
系统测试采用多种测试方法,以全面验证系统的功能和性能。功能测试采用黑盒测试方法,通过设计测试用例直接验证系统功能是否符合需求,无需了解内部代码逻辑。例如,设计用例验证用户登录模块,通过输入合法和非法的用户名与密码,检查系统响应是否符合预期。性能测试采用压力测试和负载测试方法,通过模拟高并发用户访问、数据处理的场景,评估系统的响应时间、吞吐量和稳定性。兼容性测试通过在不同操作系统、浏览器和硬件设备上运行系统,验证其在不同环境中的适应性[11]。异常测试通过设计边界条件和异常输入,检查系统对非法数据和操作的处理能力。测试用例的设计需覆盖系统的所有功能模块和接口,确保测试过程的全面性。通过系统测试方法的综合应用,可以有效发现问题,并为系统的优化和改进提供依据。
用户登录功能测试:
表6.1 用户登录功能测试表
| 测试名称 | 测试功能 | 操作过程 | 预期结果 | 测试结果 |
| 用户登录模块测试 | 用户登录成功的情况 | 点击前登录界面输入账号和密码分别输入admin和admin后点击“登录”按钮。 | 登录成功并调整到用户界面 | 正确 |
车辆信息添加功能测试:
表6.2 车辆信息添加功能测试表
| 测试名称 | 测试功能 | 操作过程 | 预期结果 | 测试结果 |
| 车辆信息添加模块测试 | 车辆信息添加成功的情况 | 在车辆信息页面中,输入车辆信息信息,输入正确的车辆信息后然后点击“提交”按钮。 | 提示添加成功 | 正确 |
| 车辆信息添加模块测试 | 车辆信息添加失败的情况 | 在车辆信息页面中不填写车辆信息,其他信息正常输入“提交”按钮。 | 提示“添加失败,车辆信息不能为空” | 正确 |
查询新闻资讯功能模块测试:
表6.3 查询新闻资讯功能测试表
| 测试名称 | 测试功能 | 操作过程 | 预期结果 | 测试结果 |
| 查询新闻资讯功能测试 | 查询成功的情况 | 在新闻资讯界面输入新闻资讯标题进行查询 | 查询成功 | 正确 |
代驾服务添加功能测试:
表6.4 代驾服务添加功能测试表
| 测试名称 | 测试功能 | 操作过程 | 预期结果 | 测试结果 |
| 代驾服务添加模块测试 | 代驾服务添加成功的情况 | 在代驾服务页面中,输入代驾服务信息,输入正确的信息后然后点击“提交”按钮。 | 提示添加成功 | 正确 |
| 代驾服务添加模块测试 | 代驾服务添加失败的情况 | 在代驾服务页面中不填写代驾服务,其他信息正常输入“提交”按钮。 | 提示“添加失败,信息不能为空” | 正确 |
经过系统全面的功能测试、性能测试和可靠性测试,本系统在测试环境下运行良好,功能模块均按照设计要求实现,核心功能表现稳定,未发现严重功能缺陷或阻塞性问题。所有关键测试用例均通过,覆盖率达到预期目标,验证了系统的功能性、稳定性和兼容性。
7总结
经过一个学期的毕业设计的实现完成已接近尾声,到目前为止,当我回想起整个学期的系统开发日,收获颇丰。毕业设计的主要任务是建立一个智能化的打车平台,主要使用springboot+vue+小程序框架和Mysql数据库的开发工具,对系统的每个功能模块进行相对应的操作,最后,系统调试结果表明系统基本可以满足功能要求。
打车平台的开发对我大学学习的改进有很大帮助。它使我能够学习计算机知识的相关技术方面问题及与人交往的沟通交流方面,让我意识到无论我们做什么,我们都需要坚持不懈,努力工作,只有这样尝试了并且坚持去做了,我们才可以成功,才可以获得成功的喜悦,如果没有尝试,只是想,那连成功的机会都没有,实际操作进行做了,才会越来越近的靠近成功,随着道路一路向前,未来的路是美好的。
在项目的设计过程中,我克服了各种困难,并且在面对这些困难,我积极的面对,想办法解决问题,并且更好的掌握了理论知识和动手操作实践能力,从系统的开发到设计完成,我完成了一个更全面、更完善、更安全的系统,这也让我取得了很大的成就感,也使我对未来的生活更有信心。
参考文献
- 刘江涛,王亮亮,吴庆茹,等.基于B/S模式的铁路勘测设计案例信息化管理系统设计与实现[J].铁路计算机应用,2021,30(03):32-35.
- 张丹丹,李弘.基于B/S架构的办公管理系统设计与开发[J].铁路通信信号工程技术,2024,21(09):44-48+106.
- 王志亮,纪松波.基于SpringBoot的Web前端与数据库的接口设计[J].工业控制计算机,2023,36(03):51-53.
- 熊永平.基于SpringBoot框架应用开发技术的分析与研究[J].电脑知识与技术,2021,15(36):76-77.
- 赵媛.基于Vue的Web系统前端性能优化分析[J].电脑编程技巧与维护,2024,(09):44-46.
- 秦冬.浅析Vue框架在前端开发中的应用[J].信息与电脑(理论版),2024,36(13):61-63.
- 李艳杰.MySQL数据库下存储过程的综合运用研究[J].现代信息科技,2023,7(11):80-82+88.
- 陈倩怡,何军.Vue+Springboot+MyBatis技术应用解析[J].电脑编程技巧与维护,2020,(01):14-15+28.
- 周晓玉,崔文超.基于Web技术的数据库应用系统设计[J].信息与电脑(理论版),2023,35(09):189-191.
- 马艳艳,吴晓光.计算机软件与数据库的设计策略分析[J].电子技术,2024,53(05):104-105.
- 李俊萌.计算机软件测试技术与开发应用策略分析[J].信息记录材料,2023,24(03):50-52.
- Wang Q ,Zheng L ,Hong R .Exploration on the Teaching Model of Java Programming and Practice for Students with No Programming Background[J].Advances in Educational Technology and Psychology,2024,8(6):
- 段瑞,李方一.Java项目任务教学研究与设计[C]//河南省民办教育协会.2024年高等教育发展论坛论文集(上册).绵阳城市学院;,2024:287-288.DOI:10.26914/c.cnkihy.2024.009751.
- Ullenboom C .Java Programming Exercises:Volume Two: Java Standard Library[M].CRC Press:2024-03-30.
- Davi V .Designing Hexagonal Architecture with Java:Build maintainable and long-lasting applications with Java and Quarkus[M].Packt Publishing Limited:2023-09-29.DOI:10.0000/9781837630714.
- 傅瑜竹.XL出行平台用户运营策略研究[D].华中农业大学,2024.DOI:10.27158/d.cnki.ghznu.2024.001974.
- 石崇仟.考虑消费者满意度的网约车平台优化研究[D].山西大学,2024.DOI:10.27284/d.cnki.gsxiu.2024.002891.
- 葛亮,张健,韩思远.聚合模式下网约车平台服务评价研究——以主要聚合平台为例[J].时代汽车,2024,(05):171-173.
- 马立娜.移动出行服务平台的决策研究[D].上海财经大学,2023.DOI:10.27296/d.cnki.gshcu.2023.000054.
- 万金,祁娜.针对视障人群的打车出行APP设计研究[J].鞋类工艺与设计,2023,3(06):162-164.
致谢
本论文的完成离不开众多导师、同学以及亲友的支持与帮助。在此,首先向我的导师表示最诚挚的感谢。在整个研究和写作过程中,导师以严谨治学的态度和丰富的专业知识给予了我无私的指导,从论文选题到最终定稿的每一个环节,都为我提供了宝贵的建议与意见,使我得以不断完善研究内容、拓展学术视野。导师耐心细致的指导不仅帮助我解决了许多学术难题,也让我在研究能力与学术写作方面得到了显著的提升。导师的鼓励与支持是我完成这篇论文的重要动力,也让我深刻体会到学术研究的严谨性与意义。
我还要感谢在学习生活中给予我帮助和支持的同学、朋友以及家人。论文撰写过程中,许多同学与我共同探讨问题,分享经验与资料,使我的研究更加全面深入。朋友们的关心和陪伴让我在繁忙的研究过程中能够调节心情,保持良好的状态。特别感谢我的家人,他们始终给予我无条件的理解和支持,为我创造了安心学习与研究的环境。正是因为有了大家的帮助和支持,我才能克服论文写作中的重重困难并顺利完成。再次向所有支持和帮助过我的人表达衷心的感谢。
663

被折叠的 条评论
为什么被折叠?



