摘 要
图书借阅管理系统是现代教育信息化建设中的重要组成部分,其核心目的是提高图书馆的管理效率和优化借阅服务。基于Flask框架开发的图书借阅管理平台为用户提供了一个简洁高效的操作界面,使得图书的借阅、归还、信息更新和资源管理更加便捷。系统通过合理的模块划分,分别为学生和管理员提供不同的功能服务。学生可以方便地浏览图书资讯、查看借阅记录并进行借阅操作,而管理员则能够高效地管理图书资源、处理借阅记录、发布公告等。通过对图书信息的管理和借阅记录的追踪,减少了人工操作的复杂性,提升了数据处理的准确性与时效性。借助Flask框架的灵活性,系统能够根据需求进行扩展和优化,具备较强的适应性和可维护性。系统不仅改善了图书馆的管理方式,也提升了用户的借阅体验,尤其是在图书借阅的便捷性和管理效率方面做出了显著贡献。未来,该平台有潜力通过进一步的数据管理和优化功能,提升图书借阅服务的整体水平,满足更多用户需求,推动图书馆管理向更加智能化、自动化的方向发展。
关键词:图书借阅管理,Flask框架
Abstract
The book borrowing management system is an important component of modern educational informatization construction, with the core purpose of improving library management efficiency and optimizing borrowing services. The book borrowing management platform developed based on the Flask framework provides users with a simple and efficient operating interface, making book borrowing, returning, information updating, and resource management more convenient. The system provides different functional services for students and administrators through reasonable module division. Students can conveniently browse book information, view borrowing records, and perform borrowing operations, while administrators can efficiently manage book resources, process borrowing records, and publish announcements. By managing book information and tracking borrowing records, the complexity of manual operations has been reduced, and the accuracy and timeliness of data processing have been improved. With the flexibility of Flask framework, the system can be extended and optimized according to requirements, with strong adaptability and maintainability. The system not only improves the management of the library, but also enhances the borrowing experience for users, especially making significant contributions to the convenience and management efficiency of book borrowing. In the future, the platform has the potential to enhance the overall level of book borrowing services through further data management and optimization functions, meet the needs of more users, and promote the development of library management towards a more intelligent and automated direction.
Keywords: Book borrowing management, Flask framework
目 录
第1章绪 论
1.1研究背景
随着信息技术的飞速发展,传统的图书馆管理方式已逐渐难以适应现代社会日益增长的管理需求。手动管理图书资源和借阅记录的方式不仅效率低下,还容易造成信息丢失和数据更新滞后。为了应对这些问题,越来越多的图书馆开始引入信息化管理手段,通过开发图书借阅管理系统来提升工作效率,优化图书借阅的流程。Flask作为一种轻量级的Web框架,其简洁、灵活、易于扩展的特点使其成为开发图书借阅管理系统的理想选择。Flask框架能够实现后端的数据处理与前端的用户交互,并为系统的后续扩展提供了很好的支持。
在现代社会,图书资源的管理需求日益增长,如何高效管理图书借阅信息,提高资源利用率,优化用户体验,成为了各大图书馆面临的重要问题。传统的借阅管理系统往往依赖人工处理和纸质记录,随着书籍数量和借阅量的增加,这种管理方式显得越来越不适应。因此,开发一个基于Web框架的图书借阅管理系统,以提高管理效率和借阅体验,已经成为现代图书馆建设的迫切需求。
1.2研究目的和意义
本研究设计与实现一个基于Flask框架的图书借阅管理系统,系统包括图书信息管理、借阅记录管理、图书查询与评论、借阅归还提醒等功能。系统的开发目标是简化图书借阅流程,提高借阅管理效率,同时提供便捷的借阅服务给学生用户和管理员。Flask框架凭借其简洁的架构和灵活的特性,能够帮助系统实现高效的功能实现和良好的用户体验。通过该系统,学生可以方便地查询图书、借阅和归还图书,而管理员可以高效地管理图书信息、借阅记录和用户信息。
本研究的意义在于,通过采用Flask框架,可以有效地将传统图书馆管理流程数字化、自动化,从而减少人工操作、降低错误率,提高图书馆整体运营效率。随着图书资源的日益丰富和管理需求的不断增加,基于Flask框架的系统能够提供一个低成本、高效率的解决方案,满足现代图书馆管理的需求。
1.3国内外研究现状
国内外在图书馆管理领域的研究已经取得了一定的成果。国内的研究多集中在如何利用信息技术提升图书馆的管理效率。杨艳红在《信息化背景下图书借阅系统的构建研究》中提出,图书馆信息化建设能有效提高管理效率,尤其是在图书借阅的管理中,通过自动化系统减少人工干预,能够更好地满足用户需求[1]。李静和王威在《基于无感通行的图书馆自助借还系统构建》中指出,图书馆自助借还系统的出现极大地简化了借阅流程,提升了读者的使用体验[2]。
国外研究则更多关注智能化系统和数据分析技术在图书借阅管理中的应用。Liu J在《Exploring the Foreign Language Book Borrowing Habits of University Instructors and Prospective Teachers》中探讨了大学教师在外语图书借阅方面的习惯,提出利用数据分析优化图书馆的资源配置[3]。Zhang H在《Machine Learning Algorithms for Predicting and Estimating Book Borrowing in University Libraries》中提出,借助机器学习技术对图书借阅量进行预测,可以为图书馆资源的优化配置提供理论支持[4]。
近年来,Flask框架在图书馆管理系统中的应用逐渐得到关注。肖曼等人在《基于Flask框架的“珠游”系统》中展示了Flask框架在Web系统开发中的优势,强调了其在模块化设计与系统扩展性方面的优势。此外,许多图书馆信息管理系统正在向智能化和自动化方向发展,基于Flask框架的图书借阅管理系统正是这一发展趋势的体现[5]。
1.4本文主要内容
本文的主要内容包括基于Flask框架的图书借阅管理系统的设计与实现。系统设计过程中,本文首先介绍了Flask框架的特点与应用优势,Flask因其轻量化、模块化以及良好的扩展性,成为构建图书借阅管理系统的理想选择。在系统功能设计方面,本文将系统分为用户管理、图书信息管理、借阅记录管理、归还提醒与评论管理等模块。用户通过系统界面可以查询图书、借阅书籍,并能够查看自己的借阅记录和评论其他读者的书籍。管理员则通过后台管理界面,能够维护图书信息、管理借阅记录、设置借阅归还提醒。
在系统实现部分,本文使用Flask框架结合SQLAlchemy ORM实现了数据存储与管理。系统支持多种查询功能,如按书名、作者、ISBN查询图书信息,同时也提供了借阅记录查询与管理功能,确保借阅流程的顺畅。为了提高用户体验,系统还集成了归还提醒功能,用户可以收到归还图书的通知,避免逾期归还。此外,管理员可以通过系统后台发布图书馆公告,更新图书信息,并进行其他管理操作。
最后,本文对系统进行了全面测试,测试结果表明系统能够高效完成图书查询、借阅、归还等功能,用户界面简洁直观,操作便捷。系统的稳定性和高效性得到了验证,能够满足实际应用中的基本需求。未来,系统可进一步扩展数据分析功能,对图书借阅趋势进行分析,并根据分析结果优化图书资源的配置。
1.5论文结构与章节安排
本论文共分为五个章节,具体安排如下:
第一章:绪论
本章主要介绍论文的研究背景、研究目的和意义,并简要回顾了国内外相关领域的研究现状。通过阐述图书借阅管理的现状以及Flask框架在该领域的应用,明确了本研究的意义和目标。本章还对论文的研究方法和论文结构进行了概述。
第二章:系统设计与架构
本章详细介绍了基于Flask框架的图书借阅管理系统的整体设计与架构。包括系统需求分析、系统功能模块划分、技术选型以及系统的架构设计。通过需求分析,明确了系统的各项功能需求,并根据Flask框架的特性进行了模块化设计,使系统具有较高的灵活性与可扩展性。
第三章:系统实现
本章详细描述了图书借阅管理系统的具体实现过程,包括数据库设计、前端页面设计与后端开发。首先,介绍了数据库设计的思路和具体表结构的设计;然后,详细讲解了系统前端页面的开发及其与后端的交互。最后,介绍了后端的Flask框架的应用,包括各个功能模块的实现,如图书信息管理、借阅记录管理、用户管理等。
第四章:系统测试与分析
本章主要介绍了系统的测试工作。通过对系统的功能性、稳定性、兼容性等方面进行全面测试,验证了系统在实际使用中的性能表现。测试包括用户登录、图书借阅、归还、评论、查询等功能的测试,测试结果表明系统能够稳定运行并满足预期功能。通过分析测试数据,对系统的优化方向进行了讨论。
第五章:总结与展望
本章对论文的研究工作进行了总结,回顾了图书借阅管理系统的设计与实现过程,并提出了本研究的创新点及不足之处。最后,展望了该系统未来的改进方向与发展潜力,如进一步提升系统的智能化和自动化水平,加入更多的数据分析功能,以更好地满足图书馆的管理需求。
第2章关键技术介绍
2.1MySQL数据库的介绍
作为一款流行的开源关系型数据库管理系统,MySQL以其高性能、可靠性和易于使用的特点成为本系统的数据存储解决方案。它支持复杂的查询和事务处理,适用于存储和管理大量的模块信息、用户数据以及交互记录[6]。通过优化表结构设计和索引策略,MySQL能够快速响应系统的读写请求,保障数据的一致性和完整性,同时为数据分析和报表生成提供了坚实的基础[7]。
2.2B/S架构的介绍
B/S体系,即Browser/Server体系,是一种常见的网络应用程序架构。其工作原理基于客户端与服务器之间的请求-响应模型。用户通过浏览器向服务器发送请求,服务器接收到请求后进行处理,并生成相应的响应结果,最终将响应返回给客户端。浏览器接收到服务器返回的响应后,解析其中的标记语言(如HTML),并根据CSS样式表和JavaScript脚本来渲染页面,呈现给用户。用户可以与页面进行交互,例如点击链接、填写表单等操作,这些操作会触发新的请求,循环执行上述过程[8]。
2.3Python语言
Python是一种简洁易读、跨平台且功能强大的编程语言。它拥有庞大而活跃的社区,提供了丰富的第三方库和框架,如NumPy、Pandas和Django,使开发人员能够快速构建各种应用程序。Python在数据处理和科学计算方面表现出色,通过相关库和工具,可以进行数据分析、机器学习和科学计算等任务[9]。此外,Python广泛应用于Web开发、自动化脚本、网络爬虫等领域,其多样性使其成为一个全能的编程语言[10]。无论你是初学者还是有经验的开发者,Python的简单语法、跨平台性以及强大的社区支持都能为你提供高效、优雅和可靠的编程体验。总之,Python是一个强大而灵活的编程语言,深受开发人员喜爱,并在各个领域得到广泛应用。
2.4Flask框架
Flask是一个轻量级的可定制框架,使用Python语言编写,较其他同类型框架更为灵活、轻便、安全且容易上手。它可以很好地结合MVC模式进行开发,开发人员分工合作,小型团队在短时间内就可以完成功能丰富的中小型网站或Web服务的实现。另外,Flask还有很强的定制性,用户可以根据自己的需求来添加相应的功能,在保持核心功能简单的同时实现功能的丰富与扩展,其强大的插件库可以让用户实现个性化的网站定制,开发出功能强大的网站。
Flask是目前十分流行的web框架,采用Python编程语言来实现相关功能。它被称为微框架(microframework),“微”并不是意味着把整个Web应用放入到一个Pythonk文件,微框架中的“微”是指Flask旨在保持代码简洁且易于扩展,Flask框架的主要特征是核心构成比较简单,但具有很强的扩展性和兼容性,程序员可以使用Python语言快速实现一个网站或Web服务。
第3章系统分析
3.1可行性分析
在开展基于Flask框架的图书借阅管理系统开发之前,进行全面的可行性分析是至关重要的。可行性分析包括技术可行性、经济可行性、操作可行性和法律可行性等方面,评估项目实施的可行性和风险,为项目的顺利开展提供理论支持和实践依据。
3.1.1技术可行性
本系统采用Flask框架进行开发,Flask具有高灵活性、可扩展性,能够满足图书借阅管理系统的功能需求。数据库使用MySQL,它是一个稳定、可靠的开源关系型数据库,能够高效处理大量数据和复杂的查询操作,保证数据的完整性与一致性。
3.1.2经济可行性
Flask和MySQL均为开源技术,不需要支付许可费用,降低了开发成本。Python开发者的招聘成本相对较低,开发周期较短,预计在3到6个月内完成,符合项目预算要求。此外,系统的后期维护成本也较为合理。
3.1.3操作可行性
系统的界面设计简洁,操作流程符合用户习惯。学生用户能够方便地进行图书查询、借阅和归还操作,管理员则能高效地管理图书信息和借阅记录。系统易于使用,符合实际操作需求。
3.1.4法律可行性
本系统遵守数据保护和隐私法律法规,用户的个人信息将受到加密保护,确保数据安全和隐私不被泄露,符合相关法律要求。
3.2系统功能需求分析
本系统的主要目的是实现图书借阅管理的自动化与智能化,提供学生和管理员两个角色的功能模块。以下是系统的功能需求分析:
1. 用户管理
系统应提供用户注册、登录和管理功能。学生用户能够通过注册账号并登录系统来使用借阅功能。管理员则需要一个后台管理界面进行用户的审核和管理,包括查看用户信息、修改用户权限等。
2. 图书信息管理
管理员能够管理图书信息,包括添加、删除、修改图书信息(如书名、作者、ISBN、类别等)。此外,图书信息应包括可借阅状态,系统能够实时更新图书的借阅情况,确保数据的准确性。
3. 图书借阅与归还
学生用户可以浏览图书信息,并进行借阅操作。借阅时,系统会记录借阅时间、应归还时间等信息。管理员可以查看借阅记录,处理归还操作,并进行归还提醒。系统应自动根据借阅时间计算并提醒用户归还图书,避免逾期。
4. 借阅记录管理
系统应记录所有借阅操作,包括借书时间、归还时间、借阅的图书及借阅者信息。管理员可以查看所有借阅记录,并能够对借阅记录进行搜索、排序和管理。
5. 图书查询功能
学生和管理员均可通过系统提供的查询功能快速查找图书。用户可以通过图书名称、作者、ISBN等条件进行精确查询,确保借阅操作的高效进行。
6. 评论与评分功能
学生在借阅图书后,可以对图书进行评价和评分,分享自己的阅读心得。管理员可查看图书的评论和评分情况,了解读者对图书的反馈。
7. 系统安全与权限管理
系统需确保数据的安全性,用户的个人信息及借阅记录应加密存储。不同角色的用户(学生和管理员)应有不同的权限,学生用户仅能进行借阅、归还等操作,而管理员则具有管理用户、图书和借阅记录的权限。
8. 数据统计与分析
管理员可以查看借阅情况的统计数据,如每本图书的借阅频率、借阅总量等,为图书馆管理提供数据支持,帮助管理员优化图书资源的配置。
9. 系统设置与通知
管理员可以进行系统设置,如修改系统配置、更新公告等。系统还应能够向学生发送提醒通知,如归还提醒、图书借阅成功通知等。
3.3系统用例分析
3.3.1学生用户用例分析
学生用户在图书借阅管理系统中主要负责图书的查询、借阅、归还和评论等操作。通过系统,学生可以查看图书信息、借阅图书并跟踪归还时间。借还完成后,学生可以对图书进行评论和评分。系统还提供个人信息管理功能,允许学生查看和更新个人资料,同时通过提醒功能告知借阅和归还的相关信息,如到期归还提醒等。这些功能旨在提高学生的图书管理效率和使用体验。学生用户角色用例图如下所示。

图3-1 学生用户用例图
3.3.2管理员用例分析
管理员在图书借阅管理系统中负责图书信息的管理、用户的管理以及借阅记录的监督。管理员可以添加、修改或删除图书信息,确保图书资源的及时更新和准确性。同时,管理员可以查看所有用户的借阅记录、归还状态,并处理逾期未归还的图书。管理员还能够发布公告、管理用户权限,并对图书的评论进行审核。系统通过这些功能,使管理员能够高效地管理图书馆资源和服务,保证系统的顺畅运行。管理员角色用例图如下所示。

图3-2 管理员用例图
3.4非功能需求分析
系统非功能需求指的是性能需求,即对一个系统的性能需求进行分析和定义的过程。在进行性能需求分析时,因此图书借阅管理系统的设计与实现主要需要考虑以下几个方面的性能需求:
响应时间:响应时间是指系统在接收到请求后,作出响应的时间。根据具体的业务需求和用户体验要求,可以确定系统在不同场景下的响应时间要求。
吞吐量:吞吐量是指系统在一定时间内处理的事务或请求的数量。根据业务需求和用户量的估计,可以确定系统需要支持的最大吞吐量。
并发用户数:并发用户数是指系统在同时使用的用户数量。根据预期的用户量和并发访问需求,可以确定系统需要支持的最大并发用户数。
可扩展性:可扩展性是指系统在面对用户量增加或并发访问需求增加时,能否通过增加硬件资源或调整系统架构来满足需求。根据预期的用户增长和扩展计划,可以确定系统需要具备的可扩展性要求。
故障处理能力:系统对故障的处理能力是指在出现错误或故障时,系统能够快速、准确地识别、定位并处理故障的能力。根据业务的重要性和对故障处理的要求,可以确定系统需要具备的故障处理能力。
安全性:系统在性能需求分析中,也需考虑安全方面的需求,如数据的保密性、完整性和可用性等。根据具体的安全需求和合规要求,可以确定系统需要满足的安全性需求。
通过对这些性能需求进行详细分析和定义,可以为图书借阅管理系统的设计和开发提供指导,确保系统在满足预期的性能需求的同时,具备良好的性能和可靠性。
3.5系统业务流程分析
图书借阅管理系统支撑整个机构不同层面的多种职能,而各功能模块间存在着多种关联信息,组成一个有机整体,并针对模块数据自身特点和面临的现实条件,对系统进行流程图设计。活动图是一种用于对系统的动态行为建模的另一种常用图表,通常用于可视化展示系统中各个活动的执行顺序、流程控制和数据交互,展现从一个活动到另一个活动的控制流,活动图在本质上是一种流程图;但活动图着重表现从一个活动到另一个活动的控制流。因此,这里列举了2个业务活动图。
(1)用户登录查询的业务流程如下。
用户注册登录,系统从数据库获取用户数据信息,登录成功用户进入查询页面,用户输入查询关键字,数据库查询用户所输入的关键字,查询成功显示查询的模块信息,查询失败不显示。用户登录查询功能的活动图如图3-3所示。

图3-3 用户登录查询活动图
(2)管理员添加信息的业务流程如下。
此活动图描述了管理员添加信息。管理员可以通过信息管理模块页面选择要添加的基本信息。添加成功传入数据库中,失败则不添加。管理员可以保存信息并更新系统中的信息。管理员添加信息功能的活动图如图3-4所示。

图3-4 管理员添加信息活动图
第4章系统设计
4.1系统架构设计
图书借阅管理系统的架构设计包括客户端、服务器端、安全性和权限控制、扩展性和性能优化、高可用性和容错性等方面。客户端通过Web浏览器访问系统,而服务器端负责接收和处理请求,并提供功能和数据。系统采用分层架构,包括表现层、业务逻辑层、数据访问层和数据库。同时,系统需考虑与其他系统的集成、安全性和权限控制、扩展性和性能优化、高可用性和容错性等方面的问题。这样的架构设计将确保系统的稳定性、可扩展性和安全性,为用户提供稳定、高效的使用体验。系统架构图如下图所示。

图4-1 系统架构图
4.2功能模块设计
通过整体功能模块设计,我们将根据需求分析的结果,将系统的功能划分为不同的模块。每个模块负责实现特定的功能,并与其他模块进行协作。我们将详细定义每个模块的输入、输出、处理逻辑和相互依赖关系。系统总体功能模块图如下图所示。

图4-2 系统功能模块图
4.3数据库设计
4.3.1概念设计
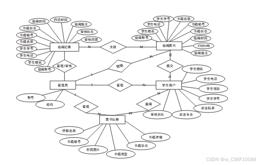
借助先进的系统,E-R图使其他用户可以快速轻松地了解系统的功能以及他们之间的关系。根据图书借阅管理系统分析结果,本图书借阅管理系统总体E-R图如下图所示。

图4-3 系统总体E-R图
4.3.2逻辑设计
所有系统的应用数据相互区分。一旦在相应的系统中实现,它们将与自己相应的网络和服务器通信。所以这个系统可以连接这些数据。当我们选择桥梁截面时,以下将简要介绍如何建立系统。在单击上一个按键的时候,就会自动在对话框中弹出数据源的名字,之后再单击下一个按键时,就在填写相对应的身份验证和登录信息。按照系统功能设计的特点与职能模块的分类,图书借阅管理系统的总体设计和实施过程一共涉及到了几个资料表格。
根据E-R图,建立各个实体的数据表。由于本系统数据库数据表数量较多,所以只选取部分表单作为案列,如下所示:
表 4-1-access_token(登陆访问时长)
| 编号 | 字段名 | 类型 | 长度 | 是否非空 | 是否主键 | 注释 |
| 1 | token_id | int | 是 | 是 | 临时访问牌ID | |
| 2 | token | varchar | 64 | 否 | 否 | 临时访问牌 |
| 3 | info | text | 65535 | 否 | 否 | 信息 |
| 4 | maxage | int | 是 | 否 | 最大寿命:默认2小时 | |
| 5 | create_time | timestamp | 是 | 否 | 创建时间 | |
| 6 | update_time | timestamp | 是 | 否 | 更新时间 | |
| 7 | user_id | int | 是 | 否 | 用户编号 |
表 4-2-article(文章)
| 编号 | 字段名 | 类型 | 长度 | 是否非空 | 是否主键 | 注释 |
| 1 | article_id | mediumint | 是 | 是 | 文章id | |
| 2 | title | varchar | 125 | 是 | 是 | 标题 |
| 3 | type | varchar | 64 | 是 | 否 | 文章分类 |
| 4 | hits | int | 是 | 否 | 点击数 | |
| 5 | praise_len | int | 是 | 否 | 点赞数 | |
| 6 | create_time | timestamp | 是 | 否 | 创建时间 | |
| 7 | update_time | timestamp | 是 | 否 | 更新时间 | |
| 8 | source | varchar | 255 | 否 | 否 | 来源 |
| 9 | url | varchar | 255 | 否 | 否 | 来源地址 |
| 10 | tag | varchar | 255 | 否 | 否 | 标签 |
| 11 | content | longtext | 4294967295 | 否 | 否 | 正文 |
| 12 | img | varchar | 255 | 否 | 否 | 封面图 |
| 13 | description | text | 65535 | 否 | 否 | 文章描述 |
表 4-3-article_type(文章分类)
| 编号 | 字段名 | 类型 | 长度 | 是否非空 | 是否主键 | 注释 |
| 1 | type_id | smallint | 是 | 是 | 分类ID | |
| 2 | display | smallint | 是 | 否 | 显示顺序 | |
| 3 | name | varchar | 16 | 是 | 否 | 分类名称 |
| 4 | father_id | smallint | 是 | 否 | 上级分类ID | |
| 5 | description | varchar | 255 | 否 | 否 | 描述 |
| 6 | icon | text | 65535 | 否 | 否 | 分类图标 |
| 7 | url | varchar | 255 | 否 | 否 | 外链地址 |
| 8 | create_time | timestamp | 是 | 否 | 创建时间 | |
| 9 | update_time | timestamp | 是 | 否 | 更新时间 |
表 4-4-auth(用户权限管理)
| 编号 | 字段名 | 类型 | 长度 | 是否非空 | 是否主键 | 注释 |
| 1 | auth_id | int | 是 | 是 | 授权ID | |
| 2 | user_group | varchar | 64 | 否 | 否 | 用户组 |
| 3 | mod_name | varchar | 64 | 否 | 否 | 模块名 |
| 4 | table_name | varchar | 64 | 否 | 否 | 表名 |
| 5 | page_title | varchar | 255 | 否 | 否 | 页面标题 |
| 6 | path | varchar | 255 | 否 | 否 | 路由路径 |
| 7 | parent | varchar | 64 | 否 | 否 | 父级菜单 |
| 8 | parent_sort | int | 是 | 否 | 父级菜单排序 | |
| 9 | position | varchar | 32 | 否 | 否 | 位置 |
| 10 | mode | varchar | 32 | 是 | 否 | 跳转方式 |
| 11 | add | tinyint | 是 | 否 | 是否可增加 | |
| 12 | del | tinyint | 是 | 否 | 是否可删除 | |
| 13 | set | tinyint | 是 | 否 | 是否可修改 | |
| 14 | get | tinyint | 是 | 否 | 是否可查看 | |
| 15 | field_add | text | 65535 | 否 | 否 | 添加字段 |
| 16 | field_set | text | 65535 | 否 | 否 | 修改字段 |
| 17 | field_get | text | 65535 | 否 | 否 | 查询字段 |
| 18 | table_nav_name | varchar | 500 | 否 | 否 | 跨表导航名称 |
| 19 | table_nav | varchar | 500 | 否 | 否 | 跨表导航 |
| 20 | option | text | 65535 | 否 | 否 | 配置 |
| 21 | create_time | timestamp | 是 | 否 | 创建时间 | |
| 22 | update_time | timestamp | 是 | 否 | 更新时间 |
表 4-5-book_information(图书信息)
| 编号 | 字段名 | 类型 | 长度 | 是否非空 | 是否主键 | 注释 |
| 1 | book_information_id | int | 是 | 是 | 图书信息ID | |
| 2 | book_name | varchar | 64 | 否 | 否 | 书籍名称 |
| 3 | book_number | varchar | 64 | 否 | 否 | 书籍编号 |
| 4 | cover_image | varchar | 255 | 否 | 否 | 封面图片 |
| 5 | book_types | varchar | 64 | 否 | 否 | 书籍类型 |
| 6 | book_status | varchar | 64 | 否 | 否 | 书籍状态 |
| 7 | author_name | varchar | 64 | 否 | 否 | 作者名称 |
| 8 | book_details | longtext | 4294967295 | 否 | 否 | 书籍详情 |
| 9 | hits | int | 是 | 否 | 点击数 | |
| 10 | praise_len | int | 是 | 否 | 点赞数 | |
| 11 | collect_len | int | 是 | 否 | 收藏数 | |
| 12 | comment_len | int | 是 | 否 | 评论数 | |
| 13 | borrowing_record_limit_times | int | 是 | 否 | 借阅书籍限制次数 | |
| 14 | create_time | datetime | 是 | 否 | 创建时间 | |
| 15 | update_time | timestamp | 是 | 否 | 更新时间 |
表 4-6-book_type(书籍类型)
| 编号 | 字段名 | 类型 | 长度 | 是否非空 | 是否主键 | 注释 |
| 1 | book_type_id | int | 是 | 是 | 书籍类型ID | |
| 2 | book_type | varchar | 64 | 否 | 否 | 书籍类型 |
| 3 | create_time | datetime | 是 | 否 | 创建时间 | |
| 4 | update_time | timestamp | 是 | 否 | 更新时间 |
表 4-7-borrowing_record(借阅记录)
| 编号 | 字段名 | 类型 | 长度 | 是否非空 | 是否主键 | 注释 |
| 1 | borrowing_record_id | int | 是 | 是 | 借阅记录ID | |
| 2 | borrowing_account | int | 否 | 否 | 借阅账号 | |
| 3 | student_name | varchar | 64 | 否 | 否 | 学生姓名 |
| 4 | student_phone | varchar | 64 | 否 | 否 | 学生电话 |
| 5 | student_number | varchar | 64 | 否 | 否 | 学生学号 |
| 6 | book_name | varchar | 64 | 否 | 否 | 书籍名称 |
| 7 | book_number | varchar | 64 | 否 | 否 | 书籍编号 |
| 8 | book_status | varchar | 64 | 否 | 否 | 书籍状态 |
| 9 | borrowing_time | datetime | 否 | 否 | 借阅时间 | |
| 10 | return_time | datetime | 否 | 否 | 归还时间 | |
| 11 | borrowing_notes | text | 65535 | 否 | 否 | 借阅备注 |
| 12 | examine_state | varchar | 16 | 是 | 否 | 审核状态 |
| 13 | examine_reply | varchar | 255 | 否 | 否 | 审核回复 |
| 14 | return_records_limit_times | int | 是 | 否 | 归还书籍限制次数 | |
| 15 | return_reminder_limit_times | int | 是 | 否 | 提醒归还限制次数 | |
| 16 | create_time | datetime | 是 | 否 | 创建时间 | |
| 17 | update_time | timestamp | 是 | 否 | 更新时间 | |
| 18 | source_table | varchar | 255 | 否 | 否 | 来源表 |
| 19 | source_id | int | 否 | 否 | 来源ID | |
| 20 | source_user_id | int | 否 | 否 | 来源用户 |
表 4-8-code_token(验证码)
| 编号 | 字段名 | 类型 | 长度 | 是否非空 | 是否主键 | 注释 |
| 1 | code_token_id | int | 是 | 是 | 验证码ID | |
| 2 | token | varchar | 255 | 否 | 否 | 令牌 |
| 3 | code | varchar | 255 | 否 | 否 | 验证码 |
| 4 | expire_time | timestamp | 是 | 否 | 失效时间 | |
| 5 | create_time | timestamp | 是 | 否 | 创建时间 | |
| 6 | update_time | timestamp | 是 | 否 | 更新时间 |
表 4-9-collect(收藏)
| 编号 | 字段名 | 类型 | 长度 | 是否非空 | 是否主键 | 注释 |
| 1 | collect_id | int | 是 | 是 | 收藏ID | |
| 2 | user_id | int | 是 | 是 | 收藏人ID | |
| 3 | source_table | varchar | 255 | 否 | 否 | 来源表 |
| 4 | source_field | varchar | 255 | 否 | 否 | 来源字段 |
| 5 | source_id | int | 是 | 否 | 来源ID | |
| 6 | title | varchar | 255 | 否 | 否 | 标题 |
| 7 | img | varchar | 255 | 否 | 否 | 封面 |
| 8 | create_time | timestamp | 是 | 否 | 创建时间 | |
| 9 | update_time | timestamp | 是 | 否 | 更新时间 |
表 4-10-comment(评论)
| 编号 | 字段名 | 类型 | 长度 | 是否非空 | 是否主键 | 注释 |
| 1 | comment_id | int | 是 | 是 | 评论ID | |
| 2 | user_id | int | 是 | 是 | 评论人ID | |
| 3 | reply_to_id | int | 是 | 否 | 回复评论ID | |
| 4 | content | longtext | 4294967295 | 否 | 否 | 内容 |
| 5 | nickname | varchar | 255 | 否 | 否 | 昵称 |
| 6 | avatar | varchar | 255 | 否 | 否 | 头像地址 |
| 7 | create_time | timestamp | 是 | 否 | 创建时间 | |
| 8 | update_time | timestamp | 是 | 否 | 更新时间 | |
| 9 | source_table | varchar | 255 | 否 | 否 | 来源表 |
| 10 | source_field | varchar | 255 | 否 | 否 | 来源字段 |
| 11 | source_id | int | 是 | 否 | 来源ID |
表 4-11-faculty_name(院系名称)
| 编号 | 字段名 | 类型 | 长度 | 是否非空 | 是否主键 | 注释 |
| 1 | faculty_name_id | int | 是 | 是 | 院系名称ID | |
| 2 | faculty_name | varchar | 64 | 否 | 否 | 院系名称 |
| 3 | create_time | datetime | 是 | 否 | 创建时间 | |
| 4 | update_time | timestamp | 是 | 否 | 更新时间 |
表 4-12-hits(用户点击)
| 编号 | 字段名 | 类型 | 长度 | 是否非空 | 是否主键 | 注释 |
| 1 | hits_id | int | 是 | 是 | 点赞ID | |
| 2 | user_id | int | 是 | 否 | 点赞人 | |
| 3 | create_time | timestamp | 是 | 否 | 创建时间 | |
| 4 | update_time | timestamp | 是 | 否 | 更新时间 | |
| 5 | source_table | varchar | 255 | 否 | 否 | 来源表 |
| 6 | source_field | varchar | 255 | 否 | 否 | 来源字段 |
| 7 | source_id | int | 是 | 否 | 来源ID |
表 4-13-notice(公告)
| 编号 | 字段名 | 类型 | 长度 | 是否非空 | 是否主键 | 注释 |
| 1 | notice_id | mediumint | 是 | 是 | 公告ID | |
| 2 | title | varchar | 125 | 是 | 否 | 标题 |
| 3 | content | longtext | 4294967295 | 否 | 否 | 正文 |
| 4 | create_time | timestamp | 是 | 否 | 创建时间 | |
| 5 | update_time | timestamp | 是 | 否 | 更新时间 |
表 4-14-praise(点赞)
| 编号 | 字段名 | 类型 | 长度 | 是否非空 | 是否主键 | 注释 |
| 1 | praise_id | int | 是 | 是 | 点赞ID | |
| 2 | user_id | int | 是 | 是 | 点赞人 | |
| 3 | create_time | timestamp | 是 | 否 | 创建时间 | |
| 4 | update_time | timestamp | 是 | 否 | 更新时间 | |
| 5 | source_table | varchar | 255 | 否 | 否 | 来源表 |
| 6 | source_field | varchar | 255 | 否 | 否 | 来源字段 |
| 7 | source_id | int | 是 | 否 | 来源ID | |
| 8 | status | tinyint | 是 | 否 | 点赞状态:1为点赞,0已取消 |
表 4-15-professional_name(专业名称)
| 编号 | 字段名 | 类型 | 长度 | 是否非空 | 是否主键 | 注释 |
| 1 | professional_name_id | int | 是 | 是 | 专业名称ID | |
| 2 | professional_name | varchar | 64 | 否 | 否 | 专业名称 |
| 3 | create_time | datetime | 是 | 否 | 创建时间 | |
| 4 | update_time | timestamp | 是 | 否 | 更新时间 |
表 4-16-return_records(归还记录)
| 编号 | 字段名 | 类型 | 长度 | 是否非空 | 是否主键 | 注释 |
| 1 | return_records_id | int | 是 | 是 | 归还记录ID | |
| 2 | borrowing_account | int | 否 | 否 | 借阅账号 | |
| 3 | student_name | varchar | 64 | 否 | 否 | 学生姓名 |
| 4 | student_number | varchar | 64 | 否 | 否 | 学生学号 |
| 5 | book_name | varchar | 64 | 否 | 否 | 书籍名称 |
| 6 | book_number | varchar | 64 | 否 | 否 | 书籍编号 |
| 7 | return_book_time | date | 否 | 否 | 还书时间 | |
| 8 | return_remarks | text | 65535 | 否 | 否 | 归还备注 |
| 9 | examine_state | varchar | 16 | 是 | 否 | 审核状态 |
| 10 | examine_reply | varchar | 255 | 否 | 否 | 审核回复 |
| 11 | create_time | datetime | 是 | 否 | 创建时间 | |
| 12 | update_time | timestamp | 是 | 否 | 更新时间 | |
| 13 | source_table | varchar | 255 | 否 | 否 | 来源表 |
| 14 | source_id | int | 否 | 否 | 来源ID | |
| 15 | source_user_id | int | 否 | 否 | 来源用户 |
表 4-17-return_reminder(归还提醒)
| 编号 | 字段名 | 类型 | 长度 | 是否非空 | 是否主键 | 注释 |
| 1 | return_reminder_id | int | 是 | 是 | 归还提醒ID | |
| 2 | borrowing_account | int | 否 | 否 | 借阅账号 | |
| 3 | student_name | varchar | 64 | 否 | 否 | 学生姓名 |
| 4 | student_number | varchar | 64 | 否 | 否 | 学生学号 |
| 5 | book_name | varchar | 64 | 否 | 否 | 书籍名称 |
| 6 | book_number | varchar | 64 | 否 | 否 | 书籍编号 |
| 7 | reminder_time | datetime | 否 | 否 | 提醒时间 | |
| 8 | reminder_content | text | 65535 | 否 | 否 | 提醒内容 |
| 9 | create_time | datetime | 是 | 否 | 创建时间 | |
| 10 | update_time | timestamp | 是 | 否 | 更新时间 | |
| 11 | source_table | varchar | 255 | 否 | 否 | 来源表 |
| 12 | source_id | int | 否 | 否 | 来源ID | |
| 13 | source_user_id | int | 否 | 否 | 来源用户 |
表 4-18-slides(轮播图)
| 编号 | 字段名 | 类型 | 长度 | 是否非空 | 是否主键 | 注释 |
| 1 | slides_id | int | 是 | 是 | 轮播图ID | |
| 2 | title | varchar | 64 | 否 | 否 | 标题 |
| 3 | content | varchar | 255 | 否 | 否 | 内容 |
| 4 | url | varchar | 255 | 否 | 否 | 链接 |
| 5 | img | varchar | 255 | 否 | 否 | 轮播图 |
| 6 | hits | int | 是 | 否 | 点击量 | |
| 7 | create_time | timestamp | 是 | 否 | 创建时间 | |
| 8 | update_time | timestamp | 是 | 否 | 更新时间 |
表 4-19-student_users(学生用户)
| 编号 | 字段名 | 类型 | 长度 | 是否非空 | 是否主键 | 注释 |
| 1 | student_users_id | int | 是 | 是 | 学生用户ID | |
| 2 | student_name | varchar | 64 | 否 | 否 | 学生姓名 |
| 3 | student_phone | varchar | 16 | 否 | 否 | 学生电话 |
| 4 | student_gender | varchar | 64 | 否 | 否 | 学生性别 |
| 5 | student_number | varchar | 64 | 否 | 否 | 学生学号 |
| 6 | school_department | varchar | 64 | 否 | 否 | 就读院系 |
| 7 | study_professional | varchar | 64 | 否 | 否 | 就读专业 |
| 8 | examine_state | varchar | 16 | 是 | 否 | 审核状态 |
| 9 | user_id | int | 是 | 否 | 用户ID | |
| 10 | create_time | datetime | 是 | 否 | 创建时间 | |
| 11 | update_time | timestamp | 是 | 否 | 更新时间 |
表 4-20-upload(文件上传)
| 编号 | 字段名 | 类型 | 长度 | 是否非空 | 是否主键 | 注释 |
| 1 | upload_id | int | 是 | 是 | 上传ID | |
| 2 | name | varchar | 64 | 否 | 否 | 文件名 |
| 3 | path | varchar | 255 | 否 | 否 | 访问路径 |
| 4 | file | varchar | 255 | 否 | 否 | 文件路径 |
| 5 | display | varchar | 255 | 否 | 否 | 显示顺序 |
| 6 | father_id | int | 否 | 否 | 父级ID | |
| 7 | dir | varchar | 255 | 否 | 否 | 文件夹 |
| 8 | type | varchar | 32 | 否 | 否 | 文件类型 |
表 4-21-user(用户账户)
| 编号 | 字段名 | 类型 | 长度 | 是否非空 | 是否主键 | 注释 |
| 1 | user_id | int | 是 | 是 | 用户ID | |
| 2 | state | smallint | 是 | 否 | 账户状态:(1可用|2异常|3已冻结|4已注销) | |
| 3 | user_group | varchar | 32 | 否 | 否 | 所在用户组 |
| 4 | login_time | timestamp | 是 | 否 | 上次登录时间 | |
| 5 | phone | varchar | 11 | 否 | 否 | 手机号码 |
| 6 | phone_state | smallint | 是 | 否 | 手机认证:(0未认证|1审核中|2已认证) | |
| 7 | username | varchar | 16 | 是 | 否 | 用户名 |
| 8 | nickname | varchar | 16 | 否 | 否 | 昵称 |
| 9 | password | varchar | 64 | 是 | 否 | 密码 |
| 10 | | varchar | 64 | 否 | 否 | 邮箱 |
| 11 | email_state | smallint | 是 | 否 | 邮箱认证:(0未认证|1审核中|2已认证) | |
| 12 | avatar | varchar | 255 | 否 | 否 | 头像地址 |
| 13 | open_id | varchar | 255 | 否 | 否 | 针对获取用户信息字段 |
| 14 | create_time | timestamp | 是 | 否 | 创建时间 |
表 4-22-user_group(用户组)
| 编号 | 字段名 | 类型 | 长度 | 是否非空 | 是否主键 | 注释 |
| 1 | group_id | mediumint | 是 | 是 | 用户组ID | |
| 2 | display | smallint | 是 | 否 | 显示顺序 | |
| 3 | name | varchar | 16 | 是 | 否 | 名称 |
| 4 | description | varchar | 255 | 否 | 否 | 描述 |
| 5 | source_table | varchar | 255 | 否 | 否 | 来源表 |
| 6 | source_field | varchar | 255 | 否 | 否 | 来源字段 |
| 7 | source_id | int | 是 | 否 | 来源ID | |
| 8 | register | smallint | 否 | 否 | 注册位置 | |
| 9 | create_time | timestamp | 是 | 否 | 创建时间 | |
| 10 | update_time | timestamp | 是 | 否 | 更新时间 |
第5章系统实现
5.1用户注册模块的实现
用户可以通过注册功能创建个人账号,填写包括用户名、密码、邮箱或手机号等基本信息完成注册流程。系统会对输入信息进行校验,确保唯一性和格式正确性,并将用户数据存储至数据库中,同时发送验证邮件或短信以确认账户有效性。
注册流程图如下图5-1所示。

图5-1 注册流程图
用户注册界面如下图所示。
图5-2 用户注册界面
5.2用户登录模块的实现
系统前台上注册后的用户是可以通过自己的账户名和密码进行登录的,当用户输入完整的自己的账户名和密码信息并点击“登录”按钮后,将会首先验证输入的有没有空数据,再次验证输入的账户名、密码和数据库中当前保存的用户信息是否一致,只有在一致后将会登录成功并自动跳转到系统的首页中;否则将会提示相应错误信息。
登录流程图如下图所示。

图5-3 登录流程图
用户登录界面如下图所示。
图5-4 用户登录界面
5.3学生用户模块的实现
5.3.1首页界面
学生用户首页提供了公告、图书资讯和图书信息等内容,方便学生查看最新动态和图书详情。同时,个人账户和个人中心帮助学生管理借阅记录、账户信息和设置,提升了图书管理的便捷性。界面如下图所示。
图5-5 首页界面
5.3.2图书信息
图书信息页面提供了一个图书信息列表,用户可以通过搜索功能快速找到自己感兴趣的图书。在图书的详情页,用户可以进行点赞和收藏操作,表示对图书的喜爱或便于日后查找。此外,用户还可以借阅图书,并且可以在评论区发表个人看法或推荐。界面如下图所示。
图5-6 图书信息界面
图5-7 图书信息详情界面
图5-8 借阅图书界面
5.3.3 个人中心
个人中心界面允许用户管理个人信息、查看借阅和归还记录、接收归还提醒、管理收藏的图书以及评论内容,功能简洁实用,便于用户高效操作。界面如下图所示。
图5-9 个人中心界面
学生用户查看借阅记录界面如下图所示。
图5-10借阅记录界面
学生查看归还提醒界面如下图所示。
图5-11 归还记录界面
5.4 管理员功能模块的实现
5.4.1首页
管理员首页界面提供了系统的全面管理功能,包括对系统用户、院系名称、专业名称等的管理。管理员可以通过图书信息管理模块维护书籍数据,书籍类型管理用于分类图书。借阅记录管理和归还记录管理帮助管理员跟踪书籍的借还情况,归还提醒管理则确保及时提醒用户归还图书。系统管理模块用于整体系统设置,网站公告管理可以发布通知和更新信息,而资源管理则集中管理平台的资源,确保系统运行的高效和顺畅。界面如下图所示。
图5-12 首页界面
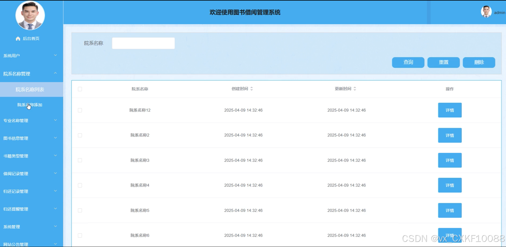
5.4.2院系名称管理
院系名称管理界面主要包括院系名称列表和院系名称添加功能。在院系名称列表中,管理员可以进行查询、重置和删除操作,方便管理已有的院系信息。同时,管理员也可以查看院系的详细信息。在院系名称添加部分,管理员可以通过填写相关信息后点击提交进行添加,或者选择取消操作以退出添加过程。界面如下图所示。
图5-13 院系名称列表界面
5.4.3图书信息管理
图书信息管理界面包括图书信息列表和图书信息添加功能。管理员可以在列表中进行图书的查询、重置条件、删除记录、查看图书详情,并查看该图书下的评论及回复内容。添加图书时,通过填写必要信息后点击提交即可完成添加操作。界面如下图所示。
图5-14图书信息列表界面
图5-15 图书信息添加界面
5.4.4借阅记录管理
借阅记录管理界面主要包括借阅记录列表和管理功能。在借阅记录列表中,管理员可以查询、重置查询条件、删除记录、查看借阅详情等操作。管理员还可以审核借阅请求,进行书籍归还操作,以及提醒用户按时归还图书。界面如下图所示。
图5-16 借阅记录列表界面
图5-17提醒归还界面
5.4.5归还记录管理
院系名称管理界面主要包括院系名称列表和院系名称添加功能。在院系名称列表中,管理员可以进行查询、重置和删除操作,方便管理已有的院系信息。同时,管理员也可以查看院系的详细信息。在院系名称添加部分,管理员可以通过填写相关信息后点击提交进行添加,或者选择取消操作以退出添加过程。界面如下图所示。
图5-18归还记录界面
5.4.6资源管理
资源管理界面主要包括图书资讯和资讯分类两大功能。管理员可以通过图书资讯管理发布、编辑和更新与图书相关的新闻或动态,而资讯分类则帮助管理员对不同类型的资讯进行分类管理。界面如下图所示。
图5-19新闻资讯界面
第6章系统测试
6.1测试目的
在对该系统进行完详细设计和编码之后,就要对图书借阅管理系统的程序进行测试,检测程序是否运行无误,反复进行测试和修改,使之最后成为完整的软件,满足用户的需求,实现预期的功能。系统测试的目的在于确保软件正常运作,并实现其应有的功能,促进行中出现的错误和逻辑问题。系统测试不但可以找见程序运行中的系统错误,还可以找见程序运行的需要改进的地方,并去协助改良程序运行使其获得最高幅度的完备。世界一流的安装测试员可以增加软件品质,将软件系统错误概率降至最少。
6.2测试用例
系统功能测试用例如下表所示。
表6-1 系统功能测试用例表
| 用户类型 | 功能模块 | 操作项 | 预期结果 | 测试流程 | 测试结果 |
| 学生 | 首页 | 查看公告、图书资讯、借阅记录等信息 | 能够正常展示首页信息,包括公告和图书资讯 | 打开首页,浏览公告和图书资讯,点击查看借阅记录 | 首页展示正常,公告和图书资讯均能正常加载 |
| 学生 | 图书资讯 | 查看图书资讯详情,搜索和筛选资讯 | 能够搜索和查看图书资讯,并点击查看详情 | 进入图书资讯页面,使用搜索框进行筛选并查看图书资讯详情 | 搜索框工作正常,能够筛选出相关资讯并查看详情 |
| 学生 | 借阅记录 | 查看自己的借阅记录,查看借阅详情 | 能够查看历史借阅记录并查看书籍详情 | 点击借阅记录,查看历史借阅的书籍详情 | 历史借阅记录和借阅详情展示正常 |
| 管理员 | 后台首页 | 查看后台首页,管理系统概况 | 能够看到系统概况,进行其他管理操作 | 进入后台首页,查看系统统计和管理信息 | 后台首页能够加载系统概况信息,操作流畅 |
| 管理员 | 院系名称管理 | 添加、删除、修改院系名称 | 成功添加、删除或修改院系名称 | 进入院系名称管理页面,添加或删除院系名称,进行修改操作 | 院系名称添加、删除、修改功能正常,操作无误 |
| 管理员 | 图书信息管理 | 添加、修改、删除图书信息 | 成功添加、修改或删除图书信息 | 进入图书信息管理页面,添加、修改或删除图书数据 | 图书信息的添加、修改、删除功能都能正常执行 |
6.3测试结果
本次测试涵盖了学生用户和管理员用户在系统中的各项功能,验证了图书信息管理、借阅记录、院系管理、资讯功能等模块的正常运行。在学生功能模块中,用户能够正常访问首页并浏览公告和图书资讯,图书资讯模块的搜索和筛选功能也能顺利工作,借阅记录模块能够展示学生的借阅历史并查看书籍详情,所有功能均按预期运行。在管理员功能模块中,管理员能够顺利查看后台首页的系统统计信息,院系名称管理模块支持添加、修改和删除院系名称,图书信息管理模块同样能正常进行图书信息的增删改操作,所有模块的操作流程顺畅,界面响应迅速。整体来看,系统的各项功能均能够顺利执行,用户体验较好。测试过程中未出现严重的功能缺陷或性能问题,但建议进一步优化用户提示信息,并在部分管理模块中加入批量操作功能,以提升操作效率。
结 论
在现代教育环境中,图书借阅管理系统的设计与实施具有重要意义。基于Flask框架开发的图书借阅管理系统提供了一种高效、便捷的方式来管理图书馆内的图书信息、借阅记录及相关资源。Flask作为一个轻量级的Web框架,以其简洁和灵活性成为开发该类系统的理想选择。系统通过提供用户界面,能够使学生用户方便地借阅和归还图书,同时管理员能够高效地管理图书、用户信息以及借阅记录。图书信息管理模块使管理员可以对图书的基本信息进行维护,确保数据的准确性和更新速度,而借阅记录管理则能够帮助管理员追踪图书借出和归还的情况,减少人工管理的繁琐与错误。
图书资讯和院系管理功能的加入,使得系统不仅限于传统的借阅管理,还能提供学术资源的信息更新与展示,进一步增强了图书馆的服务功能。通过系统的图书分类管理,用户能够快速检索到所需资源,提升了图书借阅的效率。在用户操作方面,系统对学生和管理员提供了不同的功能模块,确保了不同角色的用户能够根据自己的需求完成相应操作。管理员能够查看并管理用户借阅记录,实施图书归还提醒,并对图书信息进行及时更新与调整。学生则可以通过简单的操作界面,查询并借阅自己所需的图书,享受更为便捷的借阅体验。
该系统的开发不仅优化了图书馆的管理流程,还提高了信息处理的自动化和精准度。通过Flask框架的构建,系统能够灵活地进行模块扩展和功能调整,满足日益增长的图书管理需求。在未来的进一步发展中,系统可以通过增加数据分析功能,进一步优化图书资源的分配与管理,提升用户体验,使得图书借阅管理更加智能化和高效化。
参考文献
- 杨艳红.信息化背景下图书借阅系统的构建研究[J].赤峰学院学报(自然科学版),2022,38(03):39-42.DOI:10.13398/j.cnki.issn1673-260x.2022.03.005.
- 李静,王威.基于无感通行的图书馆自助借还系统构建[J].产业与科技论坛,2022,21(11):45-47.
- Liu J .Exploring the Foreign Language Book Borrowing Habits of University Instructors and Prospective Teachers (2012–2022)[J].International Journal of Linguistics,2024,16(5):165-188.
- Zhang H .Machine Learning Algorithms for Predicting and Estimating Book Borrowing in University Libraries:Regular Papers[J].Journal of Advanced Computational Intelligence and Intelligent Informatics,2024,28(5):1204-1209.
- 肖曼,曾狄仪,袁小语,等.基于Flask框架的“珠游”系统[J].现代计算机,2024,30(17):112-116.
- 杨硕,史亚平.基于Python+Flask的在线考试系统设计与实现[J].电脑知识与技术,2025,21(02):47-49+56.DOI:10.14004/j.cnki.ckt.2025.0046.
- 梁银艳.公共图书馆提升图书低借阅率研究——以东莞图书馆为例[J].图书馆学刊,2024,46(12):94-98.DOI:10.14037/j.cnki.tsgxk.2024.12.016.
- 王朝辉.基于Flask框架的测试集成系统设计与实现[J].科技创新与应用,2024,14(33):115-118.DOI:10.19981/j.CN23-1581/G3.2024.33.028.
- 吴小凤,王天淼,朱文秀.基于Flask框架的监控平台可视化设计研究[J].工业控制计算机,2024,37(03):90-91.
- 姜小云,吴俞,张永莉.基于Flask的气象装备远程维修指导系统设计与实现[J].电子设计工程,2023,31(23):50-53.DOI:10.14022/j.issn1674-6236.2023.23.011.
- 邓敏,卢宁.基于数据挖掘的图书馆借阅量预测研究[J].微型电脑应用,2023,39(11):221-224.
- 杨洪涛.Flask中ORM模型的应用及研究[J].电脑编程技巧与维护,2023,(10):49-51+75.DOI:10.16184/j.cnki.comprg.2023.10.002.
- 孙娟.基于Flask微服务封装的openstack共享发布平台[J].家庭影院技术,2023,(16):48-50.
- 陈曦.基于Flask框架的病理图像主动学习标注系统的研究与实现[D].西安电子科技大学,2023.DOI:10.27389/d.cnki.gxadu.2023.002171.
- 孟彩霞,林俊豪.基于Flask的分布式漏洞扫描系统研究与设计[J].警察技术,2023,(03):68-72.
- 杨巧艳.探讨图书馆优化图书借阅管理路径[J].文化产业,2023,(04):95-97.
- 王晶.基于数字化技术的现代图书管理研究[J].湖北开放职业学院学报,2021,34(18):98-99.
- 雷艳萍.图书馆优化图书借阅管理路径探索[J].办公室业务,2021,(03):154-155.
- 刘航兵,高校图书借阅管理系统V1.0.陕西省,陕西弈聪软件信息技术股份有限公司,2021-01-25.
- Prakash J A ,Patro K K ,Ingle P , et al.BreastCancerNet: Flask-Enabled Attention-Driven Hybrid Dual DNN Framework for Real-Time Breast Cancer Prediction.[J].IEEE journal of biomedical and health informatics,2025,PP
致 谢
在这篇论文即将完成之际,我想用真挚的心意向一些特别的人们表达我的感激之情。
我要衷心感谢我的父母和家人。他们一直以来给予我无私的支持和鼓励,是我坚强的后盾。他们的理解与支持让我能够专注于学业,并为我提供了一个温暖的家庭环境。没有他们,我无法顺利完成这篇论文。
接下来,我要感谢我的导师。感谢您在整个研究过程中给予我的耐心指导和宝贵建议。您的专业知识和经验对我产生了深远的影响。您的教诲和指导使我能够更好地理解和运用所学知识,在研究中取得了显著的进展。我非常感激您的辛勤付出和悉心指导。
此外,我要感谢我的同学和朋友们。在这段学习旅程中,你们给予了我无尽的支持和鼓励。我们一起度过了难忘的时光,互相帮助、相互学习。你们的智慧和见解为我提供了新的思路和灵感,使我的论文更加丰富和有深度。
最后,我要感谢所有为这篇论文提供支持和帮助的人们,包括实验室的工作人员、图书馆的工作人员以及其他相关专业领域的专家和学者。你们的专业知识和资源为我的研究提供了重要的支持和参考,使我能够深入探索和展示我的观点。
在完成这篇论文的过程中,我不仅获得了学术上的收获,还结交了许多宝贵的友谊和支持。再次向所有给予我帮助和支持的人们表示衷心的感谢!
1万+

被折叠的 条评论
为什么被折叠?



