目 录
摘 要
现代社会生活节奏加快,工作压力增大,人们越来越关注健康。中医养生文化,作为传统健康维护方式,受到更多关注。通过互联网传播中医知识、提供在线咨询和个性化健康管理方案,满足大众需求。开发的中医养生文化传播系统,推动了中医文化的普及与发展,为用户提供了便捷、高效、个性化的健康服务体验。
该系统采用了Spring Boot框架结合响应式技术进行构建,确保了系统的高效率与良好的用户体验。Spring Boot简化了基于Spring的应用开发,使得开发者可以轻松创建独立运行的生产级Spring应用,而响应式技术则保证了在处理数据流时的弹性和快速响应能力。本系统主要功能涵盖了养生产品展示与销售、养生知识分享、健康专家在线咨询、四季养生指导等多个方面。用户能够方便地进行养生产品的购买、获取专业的养生建议、参与养生知识的交流互动,甚至根据自身情况定制专属的健康管理方案。系统还支持体质测试、养生档案管理等高级功能,进一步丰富了用户的健康管理选项。管理员和中医专家则可以通过后台管理系统对内容进行管理和优化,确保信息的质量和服务的专业性。
关键词:中医养生文化传播系统;SpringBoot框架;响应式
Abstract
In modern society, the pace of life has accelerated, and work pressure has increased, leading people to pay more attention to health. Traditional Chinese medicine for health preservation, as a method of maintaining health, is receiving greater attention. By spreading TCM knowledge through the internet, providing online consultations, and offering personalized health management plans, it meets the needs of the public. The development of a TCM health preservation culture dissemination system has promoted the popularization and development of TCM culture, providing users with convenient, efficient, and personalized health service experiences.
The system is built using the Spring Boot framework combined with responsive technology, ensuring high efficiency and a good user experience. Spring Boot simplifies Spring-based application development, allowing developers to easily create production-level Spring applications that run independently. Responsive technology ensures flexibility and rapid response when processing data streams. The main functions of this system cover various aspects such as showcasing and selling health products, sharing health knowledge, online consultations with health experts, and seasonal health guidance. Users can conveniently purchase health products, receive professional health advice, participate in the exchange and interaction of health knowledge, and even customize personalized health management plans based on their own conditions. The system also supports advanced features like physical constitution testing and health record management, further enriching users' health management options. Administrators and traditional Chinese medicine experts can manage and optimize content through the backend management system, ensuring the quality of information and the professionalism of services.
Key words: TCM health care culture dissemination system; SpringBoot framework; responsive
第一章 绪 论
1.1研究背景及意义
在当今全球化与信息化迅速发展的背景下,公众健康意识显著增强,人们越来越倾向于寻求自然、安全且有效的健康管理方式。中医养生文化作为中华民族几千年传承下来的宝贵财富,以其独特的理论体系和丰富的实践经验,在现代社会中展现出不可替代的价值。传统中医养生文化的传播受限于地域、时间以及专业人员的不足,难以满足现代人日益增长的健康需求。互联网技术的发展为解决这一矛盾提供了新的思路和手段。通过构建一个基于网络平台的中医养生文化传播系统,不仅能够突破上述限制,实现中医养生知识的广泛传播,还能借助大数据分析等现代信息技术,为用户提供个性化的健康服务,促进中医养生文化的现代化转型和发展。
开发这样一个中医养生文化传播系统具有深远的意义。它有助于提升公众对中医养生文化的认知和理解,使更多的人能够受益于中医养生的方法和理念,从而提高全民健康水平。系统的建设推动了中医与现代科技的深度融合,不仅促进了中医养生知识和技术的创新发展,也为中医药事业的现代化和国际化奠定了基础。通过整合养生产品销售、在线咨询服务、个性化健康管理方案制定等多种功能于一体,不仅可以满足用户的多样化需求,还有助于形成完整的产业链条,为社会提供更多的就业机会。研究并开发基于JavaWeb技术的中医养生文化传播系统,不仅是对传统文化的一种传承与发展,更是适应时代发展需求、推动健康中国战略实施的重要举措。
1.2国内外研究现状
1.2.1国内研究现状
2020年,吴海滨等人研究了中医养生与饮茶文化的融合,探讨了两者之间的联系和互补性。可能缺乏对中医养生与饮茶文化融合的具体实践案例和效果评估[1]。井晓宁等人探讨了大健康理念下中医养生文化的推广路径,分析了当前推广中存在的问题和挑战。可能缺乏对推广路径的具体实施策略和效果评估[2]。
2021年,张心雨研究了河北扁鹊医学文化的传播,分析了其历史背景、传播方式和影响[3]。陈立群探讨了大健康理念下中医传统运动养生文化的对外传播,分析了传播策略、效果和影响因素。缺乏对中医传统运动养生文化对外传播的具体案例和受众接受度的研究[4]。
2022年,席秦等人从茶文化视角探讨了夯实中医基础知识的重要性,并提出了相关策略。缺乏对中医基础知识与茶文化之间关系的深入研究和实证分析[5]。
2023年,唐心怡研究了中医养生文化在城市湿地公园景观设计中的应用,探讨了两者之间的融合方式和效果[6]。宋亚倩对基于问题导向式教学法设计了留学生中医养生文化的教学方案,分析了教学效果和存在的问题[7]。杨翼龙研究了融媒体时代中医健康生活方式的传播,分析了传播渠道、效果和影响因素[8]。周莉等人以TikTok为例分析了中医养生文化的对外传播现状及策略,提出了改进建议。
缺乏对TikTok平台上中医养生文化传播的深入分析和数据支持[9]。
2024年,周莉等人在大翻译背景下研究了荆楚中医茶饮养生文化的国际传播策略,分析了传播效果和影响因素[10]。 李峰介绍了针灸作为中医养生妙法的历史背景和传承价值[11]。张哲等人在中医养生文化背景下研究了康养床具的设计,探讨了设计原则和实际应用[12]。张超研究设计了基于JavaWeb的非物质文化遗产信息管理数字化平台,旨在推动非遗文化的数字化保护与传承[13]。苑荣与许心蓝则以泉州市蟳埔村为例,设计并实现了基于JavaWeb的乡村智慧旅游系统,为乡村旅游的智慧化发展提供了技术支撑[14]。彭加乐等人则构建了基于JavaWeb的徽文化资源数字化平台,实现了徽文化资源的数字化整合与展示[15]。这三篇文献均聚焦于JavaWeb技术在文化信息管理领域的应用,为相关领域的数字化发展提供了有益参考。
在国内,中医养生文化正经历着从传统向现代的转型。随着人们健康意识的增强,中医养生文化在旅游、影视、新媒体等多个领域得到了广泛应用。政府、高校和研究机构也在积极推动中医养生文化的传承与创新,通过教学设计、景观设计等方式,使中医养生文化更加贴近人们的生活,满足多元化的健康需求。
1.2.2国外研究现状
2022年,Feng DouDou, Li YingBo指出了在国际中文教育背景下中医药文化健康知识传播策略的重要性和研究方法。文章以中医药院校留学生为研究对象,分析了中医药文化健康知识在国际中文教育中的传播现状和挑战,并提出了相应的传播策略和建议[16]。2023年,Wan Zhang, Yajun Li指出了通过国际中文教育促进中医药文化国内外传播的重要性和方法。文章通过分析国际中文教育在文化传播中的作用和优势,探讨了如何通过国际中文教育推动中医药文化在国内外的广泛传播和深入发展[17]。2024年,Song Zhen指出了日本中医药文化的传播现状及其对泰安地区中医药文化发展的启示。文章通过分析日本中医药文化的传播特点和成功经验,提出了泰安地区中医药文化发展的策略和建议,旨在推动泰安地区中医药文化的传承与创新发展[18]。
在国外,中医养生文化的传播虽然起步较晚,但近年来呈现出快速发展的趋势。尤其是在日本等国家,中医养生文化已经深入人心,成为当地人们追求健康生活的重要选择。国际中文教育也成为推动中医养生文化国际传播的重要平台,为中医养生文化走向世界提供了更多机遇。然而,如何在不同文化背景下实现中医养生文化的有效传播,仍是当前面临的重要挑战。
综上所述,本设计采用SpringBoot、VUE框架及HeidiSQL数据库开发,可供用户和管理员使用。用户功能包括:注册登录、首页浏览、养生论坛、养生文章、养生知识、公告信息等;管理员功能则包括登录、用户信息管理、养生文章管理、养生知识管理、论坛管理及系统公告、轮播图等。
1.3论文组织结构
本论文共分为七个主要章节,具体结构如下:
1. 绪论:介绍研究背景与意义,回顾国内外研究现状,并概述论文的组织结构。
2. 相关技术介绍:详细介绍与本研究相关的技术,包括Java语言、B/S框架、SpringBoot框架、Vue技术和MySQL数据库。
3. 需求分析:对系统的功能需求和非功能需求进行分析,明确用户和管理员的需求,并进行可行性分析,包括技术、操作和经济可行性。
4. 系统设计:涵盖系统架构设计、系统模块设计,并进行数据库的概念设计与表设计。
5. 系统实现:具体描述各个功能模块的实现过程,展示系统如何根据需求进行开发。
6. 系统测试:阐述测试的目的,分析测试结果并得出结论,以验证系统的稳定性和功能完整性。
7. 总结:总结研究的主要成果和贡献,指出存在的不足及未来的研究方向。
第二章 关键技术
2.1Java语言
Java语言是一种广泛使用的高级编程语言,具有平台无关性、面向对象特性和丰富的标准库。Java通过Java虚拟机(JVM)实现跨平台运行,开发者可以编写一次代码,在任何支持JVM的环境中执行。Java的面向对象特性使得代码复用和模块化变得更加容易,促进了软件的维护和扩展。Java支持多线程编程,允许开发者在同一程序中同时执行多个任务,提升了应用程序的性能。
Java语言的语法结构简洁且易于理解,吸引了大量开发者。Java的标准库包含数据结构、输入输出处理、网络编程等众多功能模块。这使得开发者在构建应用程序时能够高效利用已有工具,减少重复劳动。Java广泛应用于企业级应用、移动应用、Web开发和大数据处理等领域。
2.2 B/S框架
B/S(Browser/Server)架构是一种基于浏览器和服务器的系统架构模式,用户通过浏览器与服务器进行交互。B/S架构简化了客户端的部署和管理,用户无需在本地安装复杂的软件,只需使用标准浏览器即可访问应用程序。服务器端负责处理业务逻辑和数据存储,客户端则主要负责展示用户界面和数据交互。B/S架构的设计使得系统更新和维护集中在服务器端,降低了维护成本。
B/S架构通常采用Web技术进行实现,包括HTML、CSS和JavaScript等。用户在浏览器中发起请求,服务器响应并返回数据。数据传输通常通过HTTP或HTTPS协议进行,B/S架构的灵活性使其适用于在线购物、信息管理系统和社交网络等各类应用场景。由于其易于扩展性,B/S架构可以方便地支持大规模用户访问,适应不断变化的业务需求。
2.3 SpringBoot框架
SpringBoot框架是基于Spring框架的开源项目,简化Java应用程序的开发过程。SpringBoot通过约定优于配置的理念,减少了传统Spring应用的繁琐配置,开发者可以快速搭建和部署应用程序。框架提供了一系列默认配置,支持自动化配置,简化了应用启动的复杂性。SpringBoot内置了嵌入式Web服务器,使得开发者能够独立运行Java应用,无需外部容器。
SpringBoot支持微服务架构,开发者可以轻松创建和管理多个微服务。框架集成了丰富的功能模块,包括安全、数据访问和消息中间件等,支持RESTful API和JSON数据格式的处理。SpringBoot还提供了强大的监控和管理功能,允许开发者实时监控应用的健康状态和性能指标。借助SpringBoot,开发者能够高效构建和维护现代企业级应用,满足复杂业务需求。
2.4 Vue技术
Vue.js是一个用于构建用户界面的渐进式JavaScript框架。与其他大型框架不同,Vue采用自底向上增量开发的设计。Vue的核心库只关注视图层,并且非常容易上手,同时也容易与第三方库或已有项目整合。另一方面,Vue完全有能力驱动采用单文件组件和Vue生态系统支持的库开发的复杂单页应用。
Vue.js提供了两个核心功能:响应式的数据绑定和组件化的系统。数据绑定使得Vue能够自动追踪依赖的数据变化,并在变化发生时更新DOM。这种机制大大简化了前端开发的复杂性,使得开发者能够更加专注于业务逻辑的实现。组件化系统则允许开发者将复杂的界面拆分成多个独立的、可复用的组件,每个组件都包含自己的HTML、CSS和JavaScript代码。这不仅提高了代码的可维护性和可测试性,还促进了团队之间的协作和代码复用。
2.5 MySQL数据库
MySQL是一种开源关系型数据库管理系统,广泛应用于Web应用和企业级数据存储。MySQL支持结构化查询语言,允许开发者通过标准语句进行数据的创建、读取、更新和删除操作。数据库通过表格形式组织数据,支持数据完整性和约束条件的定义。MySQL的存储引擎机制使得用户可以根据具体需求选择不同的存储引擎,以优化性能和功能。
MySQL具有高性能和可扩展性,支持大规模数据存储和高并发访问。系统提供了丰富的用户权限管理和数据加密安全特性。
第三章 系统分析
3.1系统可行性分析
3.1.1技术可行性
现代软件开发技术已经相当成熟,提供了丰富的工具和框架,可以应对各种复杂的业务需求。采用Java等成熟、稳定的语言进行开发,利用其面向对象、跨平台等特性,实现系统的模块化、可扩展性和可维护性。利用SpringBoot等现代框架,简化开发过程,提高开发效率。对于数据库的选择,使用MySQL等关系型数据库,以满足数据存储和查询的需求。因此,从技术层面来看,开发中医养生文化传播系统是完全可行的。
3.1.2经济可行性
系统的开发成本相对较低,可以利用开源框架和工具,降低开发成本。其次,系统的运行和维护成本也相对较低,可以采用Java等技术,实现系统的自动化部署和维护。因此,从经济层面来看,开发中医养生文化传播系统也是可行的。
3.1.3操作可行性
系统的操作界面设计简洁明了,易于用户理解和操作。系统提供了详尽的操作指南和帮助文档,使得用户能够快速上手并熟练使用系统。系统还具备良好的容错性和错误提示功能,当用户操作失误时,能够及时给出提示信息,引导用户进行正确的操作。因此,从操作层面来看,中医养生文化传播系统同样具备可行性。
3.2系统功能分析
3.2.1功能性分析
中医养生文化传播系统划分为了前端模块和后端模块两大部分。
前端养生用户模块:
- 注册登录:用户可以通过注册功能创建个人账户,输入必要的信息如用户名、密码、邮箱等。登录功能允许用户输入凭证来访问他们的个人资料和养生内容。系统支持密码找回和邮箱验证,确保用户账户的安全性。
- 首页:首页是用户访问平台后看到的第一个界面,展示养生产品、养生知识、健康专家推荐和四季养生建议。用户可以快速浏览各类信息,了解平台提供的服务和产品,同时获取健康生活的小贴士。
- 养生分享:用户可以在这个模块中点赞、收藏和评论其他用户的养生分享。此外,用户还可以发布自己的养生心得和经验,与社区成员互动,分享健康生活方式。
- 公告信息:此模块用于发布平台的最新消息、活动通知和重要更新。用户可以查看最新的公告,了解平台动态和参与相关活动。
- 养生知识:用户可以浏览各种养生知识文章,并对喜欢的内容进行点赞、收藏和评论。平台提供丰富的养生知识,帮助用户更好地了解如何保持健康。
- 留言板:用户可以在留言板上留言,与平台或其他用户交流心得和问题。留言板是用户互动和反馈的平台,有助于建立社区氛围。
- 养生产品:用户可以浏览养生产品,并通过“立即购买”或“加入购物车”功能进行购买。购买后,用户还可以对产品进行评论。养生产品模块为用户提供高质量的健康产品。
- 商城管理:用户可以查看和管理自己的地址、订单和购物车。商城管理功能使用户能够轻松跟踪和处理购买过程中的各个步骤,确保购物体验顺畅。
- 体质测试:用户可以通过调用第三方(活法儿)的测试软件进行体质测试,了解自己的身体状况和适合的养生方法。体质测试帮助用户个性化地选择养生方案。
- 健康专家:用户可以查看健康专家的资料,并对专家的建议进行点赞、收藏和评论。此外,用户还可以在线咨询专家,获取专业的健康指导和建议。
- 四季养生:用户可以浏览与四季相关的养生知识和建议,并进行点赞、收藏和评论。四季养生模块提供季节性养生指导,帮助用户适应气候变化,保持健康。
- 我的账户:用户可以在此模块修改个人资料和密码,确保账户信息的准确性和安全性。
- 个人中心:用户可以在个人中心查看养生档案统计、健康数据统计,并添加养生档案,如运动记录、饮食记录和身体指标。此外,用户还可以查看在线咨询、养生方案、订单配送、养生分享、留言板、收藏和评论管理。个人中心是用户管理个人健康数据和养生活动的集中地。
后端中医专家模块:
- 注册登录功能:用户在注册后需要等待管理员的审核,只有审核通过后才能进行登录操作,确保了系统的安全性。
- 后台首页概览:用户登录后可进入后台首页,这里提供了养生档案的统计信息、健康数据的统计图表,以及第三方体质测试软件的接入。此外,用户还可以点击个人头像来查看或修改个人信息和密码,方便用户管理自己的账户。
- 养生档案管理:管理员可以在此模块进行养生档案的查询和查看详细信息,以便更好地了解用户的健康状况。
- 运动记录管理:管理员可以对用户的运动记录进行删除和查询操作,点击详情可以为用户提供个性化的运动建议,并进行审核,以确保建议的准确性和适用性。
- 饮食记录管理:管理员可以对用户的饮食记录进行删除和查询操作,点击详情可以为用户提供个性化的饮食建议,并进行审核,以确保建议的科学性和合理性。
- 身体指标管理:管理员可以对用户的各项身体指标进行删除和查询操作,点击指标详情可以为用户提供健康建议,并进行审核,以确保建议的专业性和有效性。
- 健康专家管理:管理员可以在此模块进行健康专家的添加、删除和查询操作,点击专家详情可以查看专家的详细信息和用户评论,以便更好地管理专家资源。
- 在线咨询管理:管理员可以对用户的在线咨询进行查询和查看详细信息,审核回复后可以生成个性化的健康方案,帮助用户解决健康问题。
- 养生方案管理:管理员可以对养生方案进行查询和查看详细信息,确保方案的准确性和适用性,为用户提供科学的养生指导。
后端管理员模块:
- 登录功能:管理员可以通过输入正确的用户名和密码登录到后台管理系统,确保系统的安全性。
- 后台首页:展示商品销售金额统计、商品销售数量统计、养生档案统计、健康数据统计、养生方案统计、四季养生统计等关键数据。提供第三方体质测试软件的接入,方便管理员点击头像查看或修改个人信息和密码,确保个人信息的安全和隐私。
- 系统用户管理:系统支持管理员、养生用户、中医专家等不同类型的用户。管理员拥有管理所有用户状态的权限,包括增删改查等操作,以维护系统的正常运行和用户信息的准确性。
- 饮食类型管理:管理员可以进行饮食类型的添加、删除、查询操作,并查看饮食类型的详细信息,以满足不同用户的饮食需求。
- 养生档案管理:管理员可以对养生档案进行添加、删除、查询操作,并查看养生档案的详细信息,为用户提供个性化的养生建议。
- 运动记录管理:管理员可以对用户的运动记录进行删除、查询操作,并查看运动记录的详细信息,审核用户的运动情况,以确保运动计划的合理性和有效性。
- 饮食记录管理:管理员可以对用户的饮食记录进行删除、查询操作,并查看饮食记录的详细信息,审核用户的饮食习惯,以确保饮食计划的合理性和健康性。
- 身体指标管理:管理员可以对用户的各项身体指标进行删除、查询操作,并查看身体指标的详细信息,审核用户的健康状况,为用户提供科学的健康指导。
- 咨询类型管理:管理员可以对咨询类型进行添加、删除、查询操作,并查看咨询类型的详细信息,以满足不同用户的健康咨询需求。
- 健康专家管理:管理员可以对健康专家进行添加、删除、查询操作,并查看健康专家的详细信息以及用户的评论,以确保专家团队的专业性和服务质量。
- 在线咨询管理:管理员可以对在线咨询记录进行删除、查询操作,并查看在线咨询的详细信息,生成相应的养生方案,审核咨询内容,以确保咨询服务的质量和专业性。
- 养生方案管理:管理员可以对养生方案进行删除、查询操作,并查看养生方案的详细信息,为用户提供科学的养生指导。
- 四季分类管理:管理员可以对四季分类进行添加、删除、查询操作,并查看四季分类的详细信息,以满足不同季节的养生需求。
- 四季养生管理:管理员可以对四季养生内容进行添加、删除、查询操作,并查看四季养生的详细信息,查看用户的评论,以提供更贴合季节变化的养生建议。
- 系统管理:管理员可以对轮播图进行添加、删除、查询操作,并查看轮播图的详细信息,以吸引用户关注和提高用户体验。
- 留言管理:管理员可以对用户留言进行删除、查询操作,并查看留言的详细信息,回复用户的问题,提高用户满意度。
- 公告信息管理:管理员可以对公告信息进行添加、删除、查询操作,并查看公告信息的详细内容,及时向用户传达重要信息。
- 资源管理:管理员可以对养生知识和知识分类进行添加、删除、查询操作,并查看养生知识的详细信息以及用户的评论,丰富平台内容,提高用户粘性。
- 交流管理:管理员可以对养生分享和分享分类进行添加、删除、查询操作,并查看养生分享的详细信息以及用户的评论,促进用户间的交流和互动。
- 商城管理:管理员可以对养生产品和分类列表进行添加、删除、查询操作,并查看养生产品的详细信息以及用户的评论,管理订单列表和订单配送,确保商城运营的顺畅和用户的购物体验。
3.2.2非功能性分析
中医养生文化传播系统的非功能性需求比如中医养生文化传播系统的安全性怎么样,可靠性怎么样,性能怎么样,可拓展性怎么样等,具体可以表示在如下3-1表格中:
表3-1中医养生文化传播系统非功能需求表
| 安全性 | 主要指中医养生文化传播系统数据库的安装,数据库的使用和密码的设定必须合乎规范。 |
| 可靠性 | 可靠性是指中医养生文化传播系统能够安装用户的指示进行操作,经过测试,可靠性90%以上。 |
| 性能 | 性能是影响中医养生文化传播系统占据市场的必要条件,所以性能最好要佳才好。 |
| 可扩展性 | 比如数据库预留多个属性,比如接口的使用等确保了系统的非功能性需求。 |
| 易用性 | 用户只要跟着中医养生文化传播系统的页面展示内容进行操作,就可以了。 |
| 可维护性 | 中医养生文化传播系统开发的可维护性是非常重要的,经过测试,可维护性没有问题 |
3.3系统用例分析
中医养生文化传播系统的完整UML用例图分别是图3-1、3-2、3-3。
养生用户角色用例如下图所示。

图3-1中医养生文化传播系统养生用户角色用例图
管理员角色用例如下图所示。

图3-2中医养生文化传播系统管理员角色用例图
中医专家角色用例如下图所示。

图3-3中医养生文化传播系统中医专家角色用例图
3.4系统总体流程设计
3.4.1数据开发流程
系统开发流程的主要步骤,从需求分析到系统完成的全过程。流程包括需求分析、总体设计、详细设计、模块整合与调用,以及测试、扩展和完善,最终完成系统的开发。本系统的开发流程如下图所示

图3-4系统开发流程图
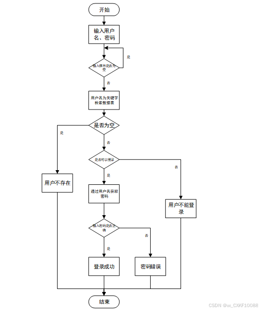
3.4.2用户登录流程
用户输入用户名和密码后,系统先检查输入是否为空,再验证用户名是否存在,若存在则通过用户名获取密码并校验。若密码正确则登录成功,否则提示密码错误。若用户名不存在或无法登录,提示用户操作无效。如下图所示。

图3-5登录流程图
3.4.3系统操作流程
用户首先进入系统登录界面,输入用户名和密码后,系统验证信息是否正确。若验证失败,返回登录界面重新输入,若验证成功,则进入功能界面,执行相应功能处理后结束操作流程。操作流程如下图所示。

图3-6系统操作流程图
3.4.4添加信息流程
管理员可以添加信息,用户添加可以自己权限内的信息,输入信息后,要想利用这个软件来进行系统的安全管理,首先需要登录到该软件中。添加信息流程如下图所示。

图3-7添加信息流程图
3.4.5修改信息流程
用户首先选择需要修改的记录,输入修改后的数据,系统判断输入数据是否合法。若数据不合法,提示重新输入,若数据合法,则将修改后的数据写入数据库,完成操作后流程结束。修改信息流程图如下图所示。

图3-8修改信息流程图
3.4.6删除信息流程
用户选择需要删除的记录后,系统判断是否确认删除。若未确认,返回选择环节,若确认删除,则更新数据库,删除对应记录,完成操作后流程结束。删除信息流程图如下图所示。

图3-9删除信息流程图
第四章 总体设计
本章主要讨论的内容包括中医养生文化传播系统的功能模块设计、数据库系统设计。
4.1系统架构设计
本中医养生文化传播系统从架构上分为三层:表现层(UI)、业务逻辑层(BLL)以及数据层(DL)。

图4-1中医养生文化传播系统架构设计图
表现层(UI):也称为用户界面层,它负责与用户进行直接的交互。一个优秀的UI设计能够显著提升用户的体验,确保用户在使用中医养生文化传播系统时感到舒适和便捷。为了确保良好的兼容性,UI界面设计需要适应不同版本的平台和各种屏幕尺寸的分辨率。此外,UI交互功能必须合理设计,确保用户的操作能够得到相应的反馈和结果,这要求表现层与业务逻辑层之间保持良好的通信和协同工作。
业务逻辑层(BLL):这一层主要处理中医养生文化传播系统的数据和业务逻辑。当用户通过表现层提交数据时,业务逻辑层会接收这些数据,进行处理,并将结果传递给数据层进行存储或查询。同时,当系统需要从数据层读取数据时,业务逻辑层会处理这些数据,并将其传递给表现层进行展示。
数据层(DL):虽然本中医养生文化传播系统的数据存储在服务端的MySQL数据库中,但数据层仍然作为一个独立的部分存在。它的主要功能是存储和管理中医养生文化传播系统的数据。数据层与MySQL数据库进行交互,执行数据的增、删、改、查等操作,确保数据的完整性和安全性。
这三个层次相互独立但又紧密协作,共同构成了中医养生文化传播系统的完整架构。通过合理的分层设计,可以提高系统的可维护性、可扩展性和可重用性,为用户提供更好的服务和体验。
4.2系统模块设计
在上一章节中主要对系统的功能性需求和非功能性需求进行分析,并且根据需求分析了本中医养生文化传播系统中的用例。那么接下来就要开始对本中医养生文化传播系统的架构、主要功能和数据库开始进行设计。中医养生文化传播系统根据前面章节的需求分析得出,中医养生文化传播系统的功能模块图如下图所示。

图4-2中医养生文化传播系统功能模块图
4.3数据库设计
数据库设计一般包括需求分析、概念模型设计、数据库表建立三大过程,其中需求分析前面章节已经阐述,概念模型设计有概念模型和逻辑结构设计两部分。
4.3.1数据库概念结构设计
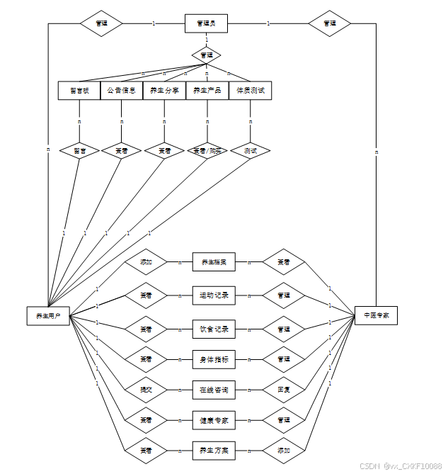
下面是整个中医养生文化传播系统中主要的数据库表总E-R实体关系图。

图4-3中医养生文化传播系统总E-R关系图
4.3.2数据库逻辑结构设计
通过上一小节中中医养生文化传播系统中总E-R关系图上得出一共需要创建多个数据表。在此主要罗列几个主要的数据库表结构设计。
| 编号 | 字段名 | 类型 | 长度 | 是否非空 | 是否主键 | 注释 |
| 1 | token_id | int | 是 | 是 | 临时访问牌ID | |
| 2 | token | varchar | 64 | 否 | 否 | 临时访问牌 |
| 3 | info | text | 65535 | 否 | 否 | 信息 |
| 4 | maxage | int | 是 | 否 | 最大寿命:默认2小时 | |
| 5 | create_time | timestamp | 是 | 否 | 创建时间 | |
| 6 | update_time | timestamp | 是 | 否 | 更新时间 | |
| 7 | user_id | int | 是 | 否 | 用户编号 |
表 4-2-address(收货地址)
| 编号 | 字段名 | 类型 | 长度 | 是否非空 | 是否主键 | 注释 |
| 1 | address_id | int | 是 | 是 | 收货地址 | |
| 2 | name | varchar | 32 | 否 | 否 | 姓名 |
| 3 | phone | varchar | 13 | 否 | 否 | 手机 |
| 4 | postcode | varchar | 8 | 否 | 否 | 邮编 |
| 5 | address | varchar | 255 | 是 | 否 | 地址 |
| 6 | user_id | mediumint | 是 | 否 | 用户ID | |
| 7 | create_time | timestamp | 是 | 否 | 创建时间 | |
| 8 | update_time | timestamp | 是 | 否 | 更新时间 | |
| 9 | default | tinyint | 是 | 否 | 默认判断 |
表 4-3-article(文章)
| 编号 | 字段名 | 类型 | 长度 | 是否非空 | 是否主键 | 注释 |
| 1 | article_id | mediumint | 是 | 是 | 文章id | |
| 2 | title | varchar | 125 | 是 | 是 | 标题 |
| 3 | type | varchar | 64 | 是 | 否 | 文章分类 |
| 4 | hits | int | 是 | 否 | 点击数 | |
| 5 | praise_len | int | 是 | 否 | 点赞数 | |
| 6 | create_time | timestamp | 是 | 否 | 创建时间 | |
| 7 | update_time | timestamp | 是 | 否 | 更新时间 | |
| 8 | source | varchar | 255 | 否 | 否 | 来源 |
| 9 | url | varchar | 255 | 否 | 否 | 来源地址 |
| 10 | tag | varchar | 255 | 否 | 否 | 标签 |
| 11 | content | longtext | 4294967295 | 否 | 否 | 正文 |
| 12 | img | varchar | 255 | 否 | 否 | 封面图 |
| 13 | description | text | 65535 | 否 | 否 | 文章描述 |
表 4-4-article_type(文章分类)
| 编号 | 字段名 | 类型 | 长度 | 是否非空 | 是否主键 | 注释 |
| 1 | type_id | smallint | 是 | 是 | 分类ID | |
| 2 | display | smallint | 是 | 否 | 显示顺序 | |
| 3 | name | varchar | 16 | 是 | 否 | 分类名称 |
| 4 | father_id | smallint | 是 | 否 | 上级分类ID | |
| 5 | description | varchar | 255 | 否 | 否 | 描述 |
| 6 | icon | text | 65535 | 否 | 否 | 分类图标 |
| 7 | url | varchar | 255 | 否 | 否 | 外链地址 |
| 8 | create_time | timestamp | 是 | 否 | 创建时间 | |
| 9 | update_time | timestamp | 是 | 否 | 更新时间 |
表 4-5-auth(用户权限管理)
| 编号 | 字段名 | 类型 | 长度 | 是否非空 | 是否主键 | 注释 |
| 1 | auth_id | int | 是 | 是 | 授权ID | |
| 2 | user_group | varchar | 64 | 否 | 否 | 用户组 |
| 3 | mod_name | varchar | 64 | 否 | 否 | 模块名 |
| 4 | table_name | varchar | 64 | 否 | 否 | 表名 |
| 5 | page_title | varchar | 255 | 否 | 否 | 页面标题 |
| 6 | path | varchar | 255 | 否 | 否 | 路由路径 |
| 7 | parent | varchar | 64 | 否 | 否 | 父级菜单 |
| 8 | parent_sort | int | 是 | 否 | 父级菜单排序 | |
| 9 | position | varchar | 32 | 否 | 否 | 位置 |
| 10 | mode | varchar | 32 | 是 | 否 | 跳转方式 |
| 11 | add | tinyint | 是 | 否 | 是否可增加 | |
| 12 | del | tinyint | 是 | 否 | 是否可删除 | |
| 13 | set | tinyint | 是 | 否 | 是否可修改 | |
| 14 | get | tinyint | 是 | 否 | 是否可查看 | |
| 15 | field_add | text | 65535 | 否 | 否 | 添加字段 |
| 16 | field_set | text | 65535 | 否 | 否 | 修改字段 |
| 17 | field_get | text | 65535 | 否 | 否 | 查询字段 |
| 18 | table_nav_name | varchar | 500 | 否 | 否 | 跨表导航名称 |
| 19 | table_nav | varchar | 500 | 否 | 否 | 跨表导航 |
| 20 | option | text | 65535 | 否 | 否 | 配置 |
| 21 | create_time | timestamp | 是 | 否 | 创建时间 | |
| 22 | update_time | timestamp | 是 | 否 | 更新时间 |
表 4-6-body_indicators(身体指标)
| 编号 | 字段名 | 类型 | 长度 | 是否非空 | 是否主键 | 注释 |
| 1 | body_indicators_id | int | 是 | 是 | 身体指标ID | |
| 2 | data_no | varchar | 64 | 否 | 否 | 数据编号 |
| 3 | health_users | int | 否 | 否 | 养生用户 | |
| 4 | user_name | varchar | 64 | 否 | 否 | 用户姓名 |
| 5 | users_mobile_phone | varchar | 64 | 否 | 否 | 用户手机 |
| 6 | user_gender | varchar | 64 | 否 | 否 | 用户性别 |
| 7 | user_age | varchar | 64 | 否 | 否 | 用户年龄 |
| 8 | record_date | date | 否 | 否 | 记录日期 | |
| 9 | blood_glucose_data | double | 否 | 否 | 血糖数据 | |
| 10 | blood_pressure_data | double | 否 | 否 | 血压数据 | |
| 11 | blood_lipid_data | double | 否 | 否 | 血脂数据 | |
| 12 | current_height | double | 否 | 否 | 当前身高 | |
| 13 | current_weight | double | 否 | 否 | 当前体重 | |
| 14 | bmi_value | varchar | 64 | 否 | 否 | BMI值 |
| 15 | health_advice | text | 65535 | 否 | 否 | 健康建议 |
| 16 | examine_state | varchar | 16 | 是 | 否 | 审核状态 |
| 17 | create_time | datetime | 是 | 否 | 创建时间 | |
| 18 | update_time | timestamp | 是 | 否 | 更新时间 | |
| 19 | source_table | varchar | 255 | 否 | 否 | 来源表 |
| 20 | source_id | int | 否 | 否 | 来源ID | |
| 21 | source_user_id | int | 否 | 否 | 来源用户 |
表 4-7-cart(购物车)
| 编号 | 字段名 | 类型 | 长度 | 是否非空 | 是否主键 | 注释 |
| 1 | cart_id | int | 是 | 是 | 购物车ID | |
| 2 | title | varchar | 64 | 否 | 否 | 标题 |
| 3 | img | varchar | 255 | 是 | 否 | 图片 |
| 4 | user_id | int | 是 | 否 | 用户ID | |
| 5 | create_time | timestamp | 是 | 否 | 创建时间 | |
| 6 | update_time | timestamp | 是 | 否 | 更新时间 | |
| 7 | state | int | 是 | 否 | 状态:使用中,已失效 | |
| 8 | price | double | 是 | 否 | 单价 | |
| 9 | price_ago | double | 是 | 否 | 原价 | |
| 10 | price_count | double | 是 | 否 | 总价 | |
| 11 | num | int | 是 | 否 | 数量 | |
| 12 | goods_id | mediumint | 是 | 是 | 商品id | |
| 13 | type | varchar | 64 | 是 | 否 | 商品分类 |
| 14 | description | varchar | 255 | 否 | 否 | 描述 |
表 4-8-chinese_medicine_expert(中医专家)
| 编号 | 字段名 | 类型 | 长度 | 是否非空 | 是否主键 | 注释 |
| 1 | chinese_medicine_expert_id | int | 是 | 是 | 中医专家ID | |
| 2 | name_of_traditional_chinese_medicine | varchar | 64 | 否 | 否 | 中医姓名 |
| 3 | chinese_medicine_mobile_phone | varchar | 16 | 是 | 是 | 中医手机 |
| 4 | tcm_qualification | varchar | 255 | 否 | 否 | 中医资质 |
| 5 | examine_state | varchar | 16 | 是 | 否 | 审核状态 |
| 6 | user_id | int | 是 | 否 | 用户ID | |
| 7 | create_time | datetime | 是 | 否 | 创建时间 | |
| 8 | update_time | timestamp | 是 | 否 | 更新时间 |
表 4-9-code_token(验证码)
| 编号 | 字段名 | 类型 | 长度 | 是否非空 | 是否主键 | 注释 |
| 1 | code_token_id | int | 是 | 是 | 验证码ID | |
| 2 | token | varchar | 255 | 否 | 否 | 令牌 |
| 3 | code | varchar | 255 | 否 | 否 | 验证码 |
| 4 | expire_time | timestamp | 是 | 否 | 失效时间 | |
| 5 | create_time | timestamp | 是 | 否 | 创建时间 | |
| 6 | update_time | timestamp | 是 | 否 | 更新时间 |
表 4-10-collect(收藏)
| 编号 | 字段名 | 类型 | 长度 | 是否非空 | 是否主键 | 注释 |
| 1 | collect_id | int | 是 | 是 | 收藏ID | |
| 2 | user_id | int | 是 | 是 | 收藏人ID | |
| 3 | source_table | varchar | 255 | 否 | 否 | 来源表 |
| 4 | source_field | varchar | 255 | 否 | 否 | 来源字段 |
| 5 | source_id | int | 是 | 否 | 来源ID | |
| 6 | title | varchar | 255 | 否 | 否 | 标题 |
| 7 | img | varchar | 255 | 否 | 否 | 封面 |
| 8 | create_time | timestamp | 是 | 否 | 创建时间 | |
| 9 | update_time | timestamp | 是 | 否 | 更新时间 |
表 4-11-comment(评论)
| 编号 | 字段名 | 类型 | 长度 | 是否非空 | 是否主键 | 注释 |
| 1 | comment_id | int | 是 | 是 | 评论ID | |
| 2 | user_id | int | 是 | 是 | 评论人ID | |
| 3 | reply_to_id | int | 是 | 否 | 回复评论ID | |
| 4 | content | longtext | 4294967295 | 否 | 否 | 内容 |
| 5 | nickname | varchar | 255 | 否 | 否 | 昵称 |
| 6 | avatar | varchar | 255 | 否 | 否 | 头像地址 |
| 7 | create_time | timestamp | 是 | 否 | 创建时间 | |
| 8 | update_time | timestamp | 是 | 否 | 更新时间 | |
| 9 | source_table | varchar | 255 | 否 | 否 | 来源表 |
| 10 | source_field | varchar | 255 | 否 | 否 | 来源字段 |
| 11 | source_id | int | 是 | 否 | 来源ID |
表 4-12-crowd_classification(人群分类)
| 编号 | 字段名 | 类型 | 长度 | 是否非空 | 是否主键 | 注释 |
| 1 | crowd_classification_id | int | 是 | 是 | 人群分类ID | |
| 2 | crowd_classification | varchar | 64 | 否 | 否 | 人群分类 |
| 3 | create_time | datetime | 是 | 否 | 创建时间 | |
| 4 | update_time | timestamp | 是 | 否 | 更新时间 |
表 4-13-eating_habits(饮食习惯)
| 编号 | 字段名 | 类型 | 长度 | 是否非空 | 是否主键 | 注释 |
| 1 | eating_habits_id | int | 是 | 是 | 饮食习惯ID | |
| 2 | health_users | int | 否 | 否 | 养生用户 | |
| 3 | user_name | varchar | 64 | 否 | 否 | 用户姓名 |
| 4 | users_mobile_phone | varchar | 64 | 否 | 否 | 用户手机 |
| 5 | user_gender | varchar | 64 | 否 | 否 | 用户性别 |
| 6 | user_age | varchar | 64 | 否 | 否 | 用户年龄 |
| 7 | type_of_diet | varchar | 64 | 否 | 否 | 饮食类型 |
| 8 | diet_date | date | 否 | 否 | 饮食日期 | |
| 9 | diet_title | varchar | 64 | 否 | 否 | 饮食标题 |
| 10 | food_intake | text | 65535 | 否 | 否 | 饮食食量 |
| 11 | food_details | text | 65535 | 否 | 否 | 食物详情 |
| 12 | dietary_recommendations | text | 65535 | 否 | 否 | 饮食建议 |
| 13 | examine_state | varchar | 16 | 是 | 否 | 审核状态 |
| 14 | create_time | datetime | 是 | 否 | 创建时间 | |
| 15 | update_time | timestamp | 是 | 否 | 更新时间 | |
| 16 | source_table | varchar | 255 | 否 | 否 | 来源表 |
| 17 | source_id | int | 否 | 否 | 来源ID | |
| 18 | source_user_id | int | 否 | 否 | 来源用户 |
表 4-14-forum(论坛)
| 编号 | 字段名 | 类型 | 长度 | 是否非空 | 是否主键 | 注释 |
| 1 | forum_id | mediumint | 是 | 是 | 论坛ID | |
| 2 | display | smallint | 是 | 否 | 排序 | |
| 3 | user_id | mediumint | 是 | 否 | 用户ID | |
| 4 | nickname | varchar | 16 | 否 | 否 | 昵称 |
| 5 | praise_len | int | 否 | 否 | 点赞数 | |
| 6 | hits | int | 是 | 否 | 访问数 | |
| 7 | title | varchar | 125 | 是 | 否 | 标题 |
| 8 | keywords | varchar | 125 | 否 | 否 | 关键词 |
| 9 | description | varchar | 255 | 否 | 否 | 描述 |
| 10 | url | varchar | 255 | 否 | 否 | 来源地址 |
| 11 | tag | varchar | 255 | 否 | 否 | 标签 |
| 12 | img | text | 65535 | 否 | 否 | 封面图 |
| 13 | content | longtext | 4294967295 | 否 | 否 | 正文 |
| 14 | create_time | timestamp | 是 | 否 | 创建时间 | |
| 15 | update_time | timestamp | 是 | 否 | 更新时间 | |
| 16 | avatar | varchar | 255 | 否 | 否 | 发帖人头像 |
| 17 | type | varchar | 64 | 是 | 否 | 论坛分类 |
| 18 | istop | int | 是 | 否 | 是否置顶 |
表 4-15-forum_type(论坛分类)
| 编号 | 字段名 | 类型 | 长度 | 是否非空 | 是否主键 | 注释 |
| 1 | type_id | smallint | 是 | 是 | 分类ID | |
| 2 | name | varchar | 16 | 是 | 否 | 分类名称 |
| 3 | description | varchar | 255 | 否 | 否 | 描述 |
| 4 | url | varchar | 255 | 否 | 否 | 外链地址 |
| 5 | father_id | smallint | 是 | 否 | 上级分类ID | |
| 6 | icon | varchar | 255 | 否 | 否 | 分类图标 |
| 7 | create_time | timestamp | 是 | 否 | 创建时间 | |
| 8 | update_time | timestamp | 是 | 否 | 更新时间 |
表 4-16-four_seasons_classification(四季分类)
| 编号 | 字段名 | 类型 | 长度 | 是否非空 | 是否主键 | 注释 |
| 1 | four_seasons_classification_id | int | 是 | 是 | 四季分类ID | |
| 2 | four_seasons_classification | varchar | 64 | 否 | 否 | 四季分类 |
| 3 | create_time | datetime | 是 | 否 | 创建时间 | |
| 4 | update_time | timestamp | 是 | 否 | 更新时间 |
表 4-17-four_seasons_health(四季养生)
| 编号 | 字段名 | 类型 | 长度 | 是否非空 | 是否主键 | 注释 |
| 1 | four_seasons_health_id | int | 是 | 是 | 四季养生ID | |
| 2 | heading | varchar | 64 | 否 | 否 | 养生标题 |
| 3 | health_picture | varchar | 255 | 否 | 否 | 养生图片 |
| 4 | four_seasons_classification | varchar | 64 | 否 | 否 | 四季分类 |
| 5 | suitable_for_the_crowd | varchar | 64 | 否 | 否 | 适合人群 |
| 6 | release_date | date | 否 | 否 | 发布日期 | |
| 7 | introduction_to_health_preservation | text | 65535 | 否 | 否 | 养生简介 |
| 8 | health_care_details | longtext | 4294967295 | 否 | 否 | 养生详情 |
| 9 | hits | int | 是 | 否 | 点击数 | |
| 10 | praise_len | int | 是 | 否 | 点赞数 | |
| 11 | collect_len | int | 是 | 否 | 收藏数 | |
| 12 | comment_len | int | 是 | 否 | 评论数 | |
| 13 | create_time | datetime | 是 | 否 | 创建时间 | |
| 14 | update_time | timestamp | 是 | 否 | 更新时间 |
表 4-18-goods(商品信息)
| 编号 | 字段名 | 类型 | 长度 | 是否非空 | 是否主键 | 注释 |
| 1 | goods_id | mediumint | 是 | 是 | 产品ID | |
| 2 | title | varchar | 125 | 否 | 否 | 标题 |
| 3 | img | text | 65535 | 否 | 否 | 封面图:用于显示于产品列表页 |
| 4 | description | varchar | 255 | 否 | 否 | 描述 |
| 5 | price_ago | double | 是 | 否 | 原价 | |
| 6 | price | double | 是 | 否 | 卖价 | |
| 7 | sales | int | 是 | 否 | 销量 | |
| 8 | inventory | int | 是 | 否 | 商品库存 | |
| 9 | type | varchar | 64 | 是 | 否 | 商品分类 |
| 10 | hits | int | 是 | 否 | 点击量 | |
| 11 | content | longtext | 4294967295 | 否 | 否 | 正文 |
| 12 | img_1 | text | 65535 | 否 | 否 | 主图1 |
| 13 | img_2 | text | 65535 | 否 | 否 | 主图2 |
| 14 | img_3 | text | 65535 | 否 | 否 | 主图3 |
| 15 | img_4 | text | 65535 | 否 | 否 | 主图4 |
| 16 | img_5 | text | 65535 | 否 | 否 | 主图5 |
| 17 | create_time | timestamp | 是 | 否 | 创建时间 | |
| 18 | update_time | timestamp | 是 | 否 | 更新时间 | |
| 19 | customize_field | text | 65535 | 否 | 否 | 自定义字段 |
| 20 | source_table | varchar | 255 | 否 | 否 | 来源表 |
| 21 | source_field | varchar | 255 | 否 | 否 | 来源字段 |
| 22 | source_id | int | 是 | 否 | 来源ID | |
| 23 | user_id | int | 否 | 否 | 添加人 |
表 4-19-goods_type(商品类型)
| 编号 | 字段名 | 类型 | 长度 | 是否非空 | 是否主键 | 注释 |
| 1 | type_id | int | 是 | 是 | 商品分类ID | |
| 2 | father_id | smallint | 是 | 否 | 上级分类ID | |
| 3 | name | varchar | 255 | 否 | 否 | 商品名称 |
| 4 | desc | varchar | 255 | 否 | 否 | 描述 |
| 5 | icon | varchar | 255 | 否 | 否 | 图标 |
| 6 | source_table | varchar | 255 | 否 | 否 | 来源表 |
| 7 | source_field | varchar | 255 | 否 | 否 | 来源字段 |
| 8 | create_time | timestamp | 是 | 否 | 创建时间 | |
| 9 | update_time | timestamp | 是 | 否 | 更新时间 |
表 4-20-health_file(养生档案)
| 编号 | 字段名 | 类型 | 长度 | 是否非空 | 是否主键 | 注释 |
| 1 | health_file_id | int | 是 | 是 | 养生档案ID | |
| 2 | file_number | varchar | 64 | 否 | 否 | 档案编号 |
| 3 | health_users | int | 否 | 否 | 养生用户 | |
| 4 | user_name | varchar | 64 | 否 | 否 | 用户姓名 |
| 5 | users_mobile_phone | varchar | 64 | 否 | 否 | 用户手机 |
| 6 | user_gender | varchar | 64 | 否 | 否 | 用户性别 |
| 7 | user_age | varchar | 64 | 否 | 否 | 用户年龄 |
| 8 | blood_sugar_condition | varchar | 64 | 否 | 否 | 血糖情况 |
| 9 | blood_pressure | varchar | 64 | 否 | 否 | 血压情况 |
| 10 | blood_lipid_situation | varchar | 64 | 否 | 否 | 血脂情况 |
| 11 | type_of_diet | varchar | 64 | 否 | 否 | 饮食类型 |
| 12 | allergy_history | text | 65535 | 否 | 否 | 过敏历史 |
| 13 | file_remarks | text | 65535 | 否 | 否 | 档案备注 |
| 14 | motion_record_limit_times | int | 是 | 否 | 运动记录限制次数 | |
| 15 | eating_habits_limit_times | int | 是 | 否 | 饮食记录限制次数 | |
| 16 | body_indicators_limit_times | int | 是 | 否 | 身体指标限制次数 | |
| 17 | create_time | datetime | 是 | 否 | 创建时间 | |
| 18 | update_time | timestamp | 是 | 否 | 更新时间 |
表 4-21-health_preserving_method(养生方法)
| 编号 | 字段名 | 类型 | 长度 | 是否非空 | 是否主键 | 注释 |
| 1 | health_preserving_method_id | int | 是 | 是 | 养生方法ID | |
| 2 | health_preserving_method | varchar | 64 | 否 | 否 | 养生方法 |
| 3 | create_time | datetime | 是 | 否 | 创建时间 | |
| 4 | update_time | timestamp | 是 | 否 | 更新时间 |
表 4-22-health_products(养生产品)
| 编号 | 字段名 | 类型 | 长度 | 是否非空 | 是否主键 | 注释 |
| 1 | health_products_id | int | 是 | 是 | 养生产品ID | |
| 2 | product_specifications | varchar | 64 | 否 | 否 | 产品规格 |
| 3 | collect_len | int | 是 | 否 | 收藏数 | |
| 4 | comment_len | int | 是 | 否 | 评论数 | |
| 5 | cart_title | varchar | 125 | 否 | 否 | 标题 |
| 6 | cart_img | text | 65535 | 否 | 否 | 封面图 |
| 7 | cart_description | varchar | 255 | 否 | 否 | 描述 |
| 8 | cart_price_ago | double | 是 | 否 | 原价 | |
| 9 | cart_price | double | 是 | 否 | 卖价 | |
| 10 | cart_inventory | int | 是 | 否 | 商品库存 | |
| 11 | cart_type | varchar | 64 | 是 | 否 | 商品分类 |
| 12 | cart_content | longtext | 4294967295 | 否 | 否 | 正文 |
| 13 | cart_img_1 | text | 65535 | 否 | 否 | 主图1 |
| 14 | cart_img_2 | text | 65535 | 否 | 否 | 主图2 |
| 15 | cart_img_3 | text | 65535 | 否 | 否 | 主图3 |
| 16 | cart_img_4 | text | 65535 | 否 | 否 | 主图4 |
| 17 | cart_img_5 | text | 65535 | 否 | 否 | 主图5 |
| 18 | create_time | datetime | 是 | 否 | 创建时间 | |
| 19 | update_time | timestamp | 是 | 否 | 更新时间 |
表 4-23-health_specialist(健康专家)
| 编号 | 字段名 | 类型 | 长度 | 是否非空 | 是否主键 | 注释 |
| 1 | health_specialist_id | int | 是 | 是 | 健康专家ID | |
| 2 | tcm_title | varchar | 64 | 是 | 是 | 中医标题 |
| 3 | cover_image | varchar | 255 | 否 | 否 | 封面图片 |
| 4 | type_of_consultation | varchar | 64 | 否 | 否 | 咨询类型 |
| 5 | chinese_medicine_expert | int | 否 | 否 | 中医专家 | |
| 6 | name_of_traditional_chinese_medicine | varchar | 64 | 否 | 否 | 中医姓名 |
| 7 | chinese_medicine_mobile_phone | varchar | 64 | 否 | 否 | 中医手机 |
| 8 | areas_of_expertise | text | 65535 | 否 | 否 | 擅长领域 |
| 9 | personal_introduction | longtext | 4294967295 | 否 | 否 | 个人介绍 |
| 10 | hits | int | 是 | 否 | 点击数 | |
| 11 | praise_len | int | 是 | 否 | 点赞数 | |
| 12 | collect_len | int | 是 | 否 | 收藏数 | |
| 13 | comment_len | int | 是 | 否 | 评论数 | |
| 14 | online_consultation_limit_times | int | 是 | 否 | 在线咨询限制次数 | |
| 15 | create_time | datetime | 是 | 否 | 创建时间 | |
| 16 | update_time | timestamp | 是 | 否 | 更新时间 |
表 4-24-health_users(养生用户)
| 编号 | 字段名 | 类型 | 长度 | 是否非空 | 是否主键 | 注释 |
| 1 | health_users_id | int | 是 | 是 | 养生用户ID | |
| 2 | user_name | varchar | 64 | 否 | 否 | 用户姓名 |
| 3 | users_mobile_phone | varchar | 16 | 是 | 是 | 用户手机 |
| 4 | user_gender | varchar | 64 | 否 | 否 | 用户性别 |
| 5 | user_age | double | 否 | 否 | 用户年龄 | |
| 6 | examine_state | varchar | 16 | 是 | 否 | 审核状态 |
| 7 | user_id | int | 是 | 否 | 用户ID | |
| 8 | create_time | datetime | 是 | 否 | 创建时间 | |
| 9 | update_time | timestamp | 是 | 否 | 更新时间 |
表 4-25-hits(用户点击)
| 编号 | 字段名 | 类型 | 长度 | 是否非空 | 是否主键 | 注释 |
| 1 | hits_id | int | 是 | 是 | 点赞ID | |
| 2 | user_id | int | 是 | 否 | 点赞人 | |
| 3 | create_time | timestamp | 是 | 否 | 创建时间 | |
| 4 | update_time | timestamp | 是 | 否 | 更新时间 | |
| 5 | source_table | varchar | 255 | 否 | 否 | 来源表 |
| 6 | source_field | varchar | 255 | 否 | 否 | 来源字段 |
| 7 | source_id | int | 是 | 否 | 来源ID |
表 4-26-logistics_delivery(物流配送)
| 编号 | 字段名 | 类型 | 长度 | 是否非空 | 是否主键 | 注释 |
| 1 | logistics_delivery_id | int | 是 | 是 | 物流配送ID | |
| 2 | order_number | varchar | 64 | 否 | 否 | 订单号 |
| 3 | product_name | varchar | 64 | 否 | 否 | 商品名称 |
| 4 | purchase_quantity | varchar | 64 | 否 | 否 | 购买数量 |
| 5 | total_transaction_amount | double | 否 | 否 | 交易总额 | |
| 6 | the_date_of_issuance | date | 否 | 否 | 发货日期 | |
| 7 | delivery_number | varchar | 30 | 否 | 否 | 配送订单 |
| 8 | ordinary_users | int | 否 | 否 | 普通用户 | |
| 9 | shipping_address | varchar | 64 | 否 | 否 | 收货地址 |
| 10 | delivery_status | varchar | 64 | 否 | 否 | 配送状态 |
| 11 | signing_status | varchar | 64 | 否 | 否 | 签收状态 |
| 12 | recommend | int | 是 | 否 | 智能推荐 | |
| 13 | contact_name | varchar | 255 | 否 | 否 | 联系人名字 |
| 14 | merchant_id | int | 否 | 否 | 商家id | |
| 15 | create_time | datetime | 是 | 否 | 创建时间 | |
| 16 | update_time | timestamp | 是 | 否 | 更新时间 |
表 4-27-message(留言板)
| 编号 | 字段名 | 类型 | 长度 | 是否非空 | 是否主键 | 注释 |
| 1 | message_id | int | 是 | 是 | 留言板ID | |
| 2 | user_id | int | 是 | 否 | 用户ID | |
| 3 | title | varchar | 64 | 否 | 否 | 标题 |
| 4 | content | longtext | 4294967295 | 是 | 否 | 内容 |
| 5 | nickname | varchar | 32 | 是 | 否 | 昵称 |
| 6 | avatar | varchar | 255 | 否 | 否 | 头像 |
| 7 | | varchar | 125 | 否 | 否 | 留言者邮箱 |
| 8 | phone | varchar | 11 | 否 | 否 | 留言者手机号码 |
| 9 | create_time | timestamp | 是 | 否 | 创建时间 | |
| 10 | update_time | timestamp | 是 | 否 | 更新时间 | |
| 11 | reply | longtext | 4294967295 | 否 | 否 | 回复 |
| 12 | reply_state | tinyint | 否 | 否 | 回复状态 |
表 4-28-motion_record(运动记录)
| 编号 | 字段名 | 类型 | 长度 | 是否非空 | 是否主键 | 注释 |
| 1 | motion_record_id | int | 是 | 是 | 运动记录ID | |
| 2 | health_users | int | 否 | 否 | 养生用户 | |
| 3 | user_name | varchar | 64 | 否 | 否 | 用户姓名 |
| 4 | users_mobile_phone | varchar | 64 | 否 | 否 | 用户手机 |
| 5 | user_gender | varchar | 64 | 否 | 否 | 用户性别 |
| 6 | user_age | varchar | 64 | 否 | 否 | 用户年龄 |
| 7 | sports_date | date | 否 | 否 | 运动日期 | |
| 8 | daily_steps | varchar | 64 | 否 | 否 | 每日步数 |
| 9 | sport_event | varchar | 64 | 否 | 否 | 运动项目 |
| 10 | duration_of_exercise | double | 否 | 否 | 运动时长 | |
| 11 | calorie_count | double | 否 | 否 | 卡路里量 | |
| 12 | sports_recommendations | text | 65535 | 否 | 否 | 运动建议 |
| 13 | examine_state | varchar | 16 | 是 | 否 | 审核状态 |
| 14 | create_time | datetime | 是 | 否 | 创建时间 | |
| 15 | update_time | timestamp | 是 | 否 | 更新时间 | |
| 16 | source_table | varchar | 255 | 否 | 否 | 来源表 |
| 17 | source_id | int | 否 | 否 | 来源ID | |
| 18 | source_user_id | int | 否 | 否 | 来源用户 |
表 4-29-notice(公告)
| 编号 | 字段名 | 类型 | 长度 | 是否非空 | 是否主键 | 注释 |
| 1 | notice_id | mediumint | 是 | 是 | 公告ID | |
| 2 | title | varchar | 125 | 是 | 否 | 标题 |
| 3 | content | longtext | 4294967295 | 否 | 否 | 正文 |
| 4 | create_time | timestamp | 是 | 否 | 创建时间 | |
| 5 | update_time | timestamp | 是 | 否 | 更新时间 |
表 4-30-online_consultation(在线咨询)
| 编号 | 字段名 | 类型 | 长度 | 是否非空 | 是否主键 | 注释 |
| 1 | online_consultation_id | int | 是 | 是 | 在线咨询ID | |
| 2 | consultation_number | varchar | 64 | 否 | 否 | 咨询编号 |
| 3 | tcm_title | varchar | 64 | 否 | 否 | 中医标题 |
| 4 | type_of_consultation | varchar | 64 | 否 | 否 | 咨询类型 |
| 5 | chinese_medicine_expert | int | 否 | 否 | 中医专家 | |
| 6 | name_of_traditional_chinese_medicine | varchar | 64 | 否 | 否 | 中医姓名 |
| 7 | chinese_medicine_mobile_phone | varchar | 64 | 否 | 否 | 中医手机 |
| 8 | health_users | int | 否 | 否 | 养生用户 | |
| 9 | user_name | varchar | 64 | 否 | 否 | 用户姓名 |
| 10 | users_mobile_phone | varchar | 64 | 否 | 否 | 用户手机 |
| 11 | date_of_consultation | date | 否 | 否 | 咨询日期 | |
| 12 | physical_characteristics | text | 65535 | 否 | 否 | 体质特征 |
| 13 | advisory_questions | text | 65535 | 否 | 否 | 咨询问题 |
| 14 | examine_state | varchar | 16 | 是 | 否 | 审核状态 |
| 15 | examine_reply | varchar | 255 | 否 | 否 | 审核回复 |
| 16 | regimen_limit_times | int | 是 | 否 | 生成方案限制次数 | |
| 17 | create_time | datetime | 是 | 否 | 创建时间 | |
| 18 | update_time | timestamp | 是 | 否 | 更新时间 | |
| 19 | source_table | varchar | 255 | 否 | 否 | 来源表 |
| 20 | source_id | int | 否 | 否 | 来源ID | |
| 21 | source_user_id | int | 否 | 否 | 来源用户 |
表 4-31-order(订单)
| 编号 | 字段名 | 类型 | 长度 | 是否非空 | 是否主键 | 注释 |
| 1 | order_id | int | 是 | 是 | 订单ID | |
| 2 | order_number | varchar | 64 | 否 | 否 | 订单号 |
| 3 | goods_id | mediumint | 是 | 是 | 商品ID | |
| 4 | title | varchar | 255 | 否 | 否 | 商品标题 |
| 5 | img | varchar | 255 | 否 | 否 | 商品图片 |
| 6 | price | double | 是 | 否 | 价格 | |
| 7 | price_ago | double | 是 | 否 | 原价 | |
| 8 | num | int | 是 | 否 | 数量 | |
| 9 | price_count | double | 是 | 否 | 总价 | |
| 10 | norms | varchar | 255 | 否 | 否 | 规格 |
| 11 | type | varchar | 64 | 是 | 否 | 商品分类 |
| 12 | contact_name | varchar | 32 | 否 | 否 | 联系人姓名 |
| 13 | contact_email | varchar | 125 | 否 | 否 | 联系人邮箱 |
| 14 | contact_phone | varchar | 11 | 否 | 否 | 联系人手机 |
| 15 | contact_address | varchar | 255 | 否 | 否 | 收件地址 |
| 16 | postal_code | varchar | 9 | 否 | 否 | 邮政编码 |
| 17 | user_id | int | 是 | 否 | 买家ID | |
| 18 | merchant_id | mediumint | 是 | 否 | 商家ID | |
| 19 | create_time | timestamp | 是 | 否 | 创建时间 | |
| 20 | update_time | timestamp | 是 | 否 | 更新时间 | |
| 21 | description | varchar | 255 | 否 | 否 | 描述 |
| 22 | state | varchar | 16 | 是 | 否 | 订单状态:待付款,待发货,待签收,已签收,待退款,已退款,已拒绝,已完成 |
| 23 | remark | text | 65535 | 否 | 否 | 订单备注 |
| 24 | delivery_state | varchar | 16 | 否 | 否 | 发货状态:未配送,已配送 |
| 25 | vip_discount | double | 否 | 否 | 折扣 |
表 4-32-praise(点赞)
| 编号 | 字段名 | 类型 | 长度 | 是否非空 | 是否主键 | 注释 |
| 1 | praise_id | int | 是 | 是 | 点赞ID | |
| 2 | user_id | int | 是 | 是 | 点赞人 | |
| 3 | create_time | timestamp | 是 | 否 | 创建时间 | |
| 4 | update_time | timestamp | 是 | 否 | 更新时间 | |
| 5 | source_table | varchar | 255 | 否 | 否 | 来源表 |
| 6 | source_field | varchar | 255 | 否 | 否 | 来源字段 |
| 7 | source_id | int | 是 | 否 | 来源ID | |
| 8 | status | tinyint | 是 | 否 | 点赞状态:1为点赞,0已取消 |
表 4-33-regimen(养生方案)
| 编号 | 字段名 | 类型 | 长度 | 是否非空 | 是否主键 | 注释 |
| 1 | regimen_id | int | 是 | 是 | 养生方案ID | |
| 2 | consultation_number | varchar | 64 | 否 | 否 | 咨询编号 |
| 3 | tcm_title | varchar | 64 | 否 | 否 | 中医标题 |
| 4 | type_of_consultation | varchar | 64 | 否 | 否 | 咨询类型 |
| 5 | chinese_medicine_expert | int | 否 | 否 | 中医专家 | |
| 6 | name_of_traditional_chinese_medicine | varchar | 64 | 否 | 否 | 中医姓名 |
| 7 | health_users | int | 否 | 否 | 养生用户 | |
| 8 | user_name | varchar | 64 | 否 | 否 | 用户姓名 |
| 9 | date_of_consultation | date | 否 | 否 | 咨询日期 | |
| 10 | physical_characteristics | text | 65535 | 否 | 否 | 体质特征 |
| 11 | advisory_questions | text | 65535 | 否 | 否 | 咨询问题 |
| 12 | reply_date | date | 否 | 否 | 回复日期 | |
| 13 | programme_document | varchar | 255 | 否 | 否 | 方案文件 |
| 14 | health_preserving_method | varchar | 64 | 否 | 否 | 养生方法 |
| 15 | chinese_medicine_reply | text | 65535 | 否 | 否 | 中医回复 |
| 16 | create_time | datetime | 是 | 否 | 创建时间 | |
| 17 | update_time | timestamp | 是 | 否 | 更新时间 | |
| 18 | source_table | varchar | 255 | 否 | 否 | 来源表 |
| 19 | source_id | int | 否 | 否 | 来源ID | |
| 20 | source_user_id | int | 否 | 否 | 来源用户 |
表 4-34-slides(轮播图)
| 编号 | 字段名 | 类型 | 长度 | 是否非空 | 是否主键 | 注释 |
| 1 | slides_id | int | 是 | 是 | 轮播图ID | |
| 2 | title | varchar | 64 | 否 | 否 | 标题 |
| 3 | content | varchar | 255 | 否 | 否 | 内容 |
| 4 | url | varchar | 255 | 否 | 否 | 链接 |
| 5 | img | varchar | 255 | 否 | 否 | 轮播图 |
| 6 | hits | int | 是 | 否 | 点击量 | |
| 7 | create_time | timestamp | 是 | 否 | 创建时间 | |
| 8 | update_time | timestamp | 是 | 否 | 更新时间 |
表 4-35-type_of_consultation(咨询类型)
| 编号 | 字段名 | 类型 | 长度 | 是否非空 | 是否主键 | 注释 |
| 1 | type_of_consultation_id | int | 是 | 是 | 咨询类型ID | |
| 2 | type_of_consultation | varchar | 64 | 否 | 否 | 咨询类型 |
| 3 | create_time | datetime | 是 | 否 | 创建时间 | |
| 4 | update_time | timestamp | 是 | 否 | 更新时间 |
表 4-36-type_of_diet(饮食类型)
| 编号 | 字段名 | 类型 | 长度 | 是否非空 | 是否主键 | 注释 |
| 1 | type_of_diet_id | int | 是 | 是 | 饮食类型ID | |
| 2 | type_of_diet | varchar | 64 | 否 | 否 | 饮食类型 |
| 3 | create_time | datetime | 是 | 否 | 创建时间 | |
| 4 | update_time | timestamp | 是 | 否 | 更新时间 |
表 4-37-upload(文件上传)
| 编号 | 字段名 | 类型 | 长度 | 是否非空 | 是否主键 | 注释 |
| 1 | upload_id | int | 是 | 是 | 上传ID | |
| 2 | name | varchar | 64 | 否 | 否 | 文件名 |
| 3 | path | varchar | 255 | 否 | 否 | 访问路径 |
| 4 | file | varchar | 255 | 否 | 否 | 文件路径 |
| 5 | display | varchar | 255 | 否 | 否 | 显示顺序 |
| 6 | father_id | int | 否 | 否 | 父级ID | |
| 7 | dir | varchar | 255 | 否 | 否 | 文件夹 |
| 8 | type | varchar | 32 | 否 | 否 | 文件类型 |
表 4-38-user(用户账户)
| 编号 | 字段名 | 类型 | 长度 | 是否非空 | 是否主键 | 注释 |
| 1 | user_id | int | 是 | 是 | 用户ID | |
| 2 | state | smallint | 是 | 否 | 账户状态:(1可用|2异常|3已冻结|4已注销) | |
| 3 | user_group | varchar | 32 | 否 | 否 | 所在用户组 |
| 4 | login_time | timestamp | 是 | 否 | 上次登录时间 | |
| 5 | phone | varchar | 11 | 否 | 否 | 手机号码 |
| 6 | phone_state | smallint | 是 | 否 | 手机认证:(0未认证|1审核中|2已认证) | |
| 7 | username | varchar | 16 | 是 | 否 | 用户名 |
| 8 | nickname | varchar | 16 | 否 | 否 | 昵称 |
| 9 | password | varchar | 64 | 是 | 否 | 密码 |
| 10 | | varchar | 64 | 否 | 否 | 邮箱 |
| 11 | email_state | smallint | 是 | 否 | 邮箱认证:(0未认证|1审核中|2已认证) | |
| 12 | avatar | varchar | 255 | 否 | 否 | 头像地址 |
| 13 | open_id | varchar | 255 | 否 | 否 | 针对获取用户信息字段 |
| 14 | create_time | timestamp | 是 | 否 | 创建时间 |
表 4-39-user_group(用户组)
| 编号 | 字段名 | 类型 | 长度 | 是否非空 | 是否主键 | 注释 |
| 1 | group_id | mediumint | 是 | 是 | 用户组ID | |
| 2 | display | smallint | 是 | 否 | 显示顺序 | |
| 3 | name | varchar | 16 | 是 | 否 | 名称 |
| 4 | description | varchar | 255 | 否 | 否 | 描述 |
| 5 | source_table | varchar | 255 | 否 | 否 | 来源表 |
| 6 | source_field | varchar | 255 | 否 | 否 | 来源字段 |
| 7 | source_id | int | 是 | 否 | 来源ID | |
| 8 | register | smallint | 否 | 否 | 注册位置 | |
| 9 | create_time | timestamp | 是 | 否 | 创建时间 | |
| 10 | update_time | timestamp | 是 | 否 | 更新时间 |
第五章 详细设计与实现
中医养生文化传播系统的详细设计与实现主要是根据前面的中医养生文化传播系统的需求分析和中医养生文化传播系统的总体设计来设计页面并实现业务逻辑。主要从中医养生文化传播系统界面实现、业务逻辑实现这两部分进行介绍。
5.1前端首页模块
首页是用户访问平台后看到的第一个界面,它主要展示养生产品、养生知识、健康专家推荐和四季养生建议。用户可以在这里快速浏览各类信息,了解平台提供的服务和产品,同时获取健康生活的小贴士,帮助自己在日常生活中更好地维护身体健康。前台首页模块展示如下图所示。

图5-1前台首页模块图
5.2用户注册模块
不是中医养生文化传播系统中正式用户的是可以在线进行注册的,当填写上自己的账号+设置密码+确认密码+昵称+邮箱+手机号+身份+用户姓名+用户性别等信息后再点击“注册”按钮后将会先验证输入的有没有空数据,再次验证密码和确认密码是否是一样的,最后验证输入的账户名和数据库表中已经注册的账户名是否重复,只有都验证没问题后即可用户注册成功。其用户注册模块展示如下图所示。

图5-2注册模块图
5.3登录模块
中医养生文化传播系统中的前台上注册后的用户是可以通过自己的用户名+密码进行登录的,当用户输入完整的自己的用户名+密码信息并点击“登录”按钮后,将会首先验证输入的有没有空数据,再次验证输入的用户名+密码和数据库中当前保存的用户信息是否一致,只有在一致后将会登录成功并自动跳转到中医养生文化传播系统的首页中,否则将会提示相应错误信息,登录模块如下图所示。

图5-3登录模块图
5.4前端养生用户功能模块
5.4.1养生分享模块
用户可以在这个模块中点赞、收藏和评论其他用户的养生分享。此外,用户还可以发布自己的养生心得和经验,与社区成员互动,分享健康生活方式。通过这种方式,用户不仅能够获得新的养生知识,还能通过社区的互助和交流,增强彼此之间的联系,共同促进健康。模块如下图所示:

图5-4养生分享模块图
5.4.2养生知识模块
用户可以浏览各种养生知识文章,并对喜欢的内容进行点赞、收藏和评论。平台提供丰富的养生知识,帮助用户更好地了解如何保持健康。通过阅读这些文章,用户可以学习到各种实用的养生技巧和方法,从而在日常生活中做出更健康的选择。模块如下图所示。

图5-5养生知识模块图
5.4.3养生产品模块
用户可以浏览养生产品,并通过“立即购买”或“加入购物车”功能进行购买。购买后,用户还可以对产品进行评论。养生产品模块为用户提供高质量的健康产品,满足用户对健康生活的需求,让用户在享受健康的同时,也能感受到购物的便捷和乐趣。模块如下图所示。

图5-6养生产品详情模块图
5.4.4体质测试模块
用户可以通过调用第三方(活法儿)的测试软件进行体质测试,了解自己的身体状况和适合的养生方法。体质测试帮助用户个性化地选择养生方案,从而更有效地维护和提升自己的健康水平。模块如下图所示。

图5-7体质测试模块图
5.4.5健康专家模块
用户可以查看健康专家的资料,并对专家的建议进行点赞、收藏和评论。此外,用户还可以在线咨询专家,获取专业的健康指导和建议。健康专家模块为用户提供了一个直接与专业人士交流的平台,帮助用户解决健康问题,提高生活质量。模块如下图所示。

图5-8健康专家详情模块图
5.4.6四季养生模块
用户可以浏览与四季相关的养生知识和建议,并进行点赞、收藏和评论。四季养生模块提供季节性养生指导,帮助用户适应气候变化,保持健康。通过这个模块,用户可以学习到如何根据不同季节调整自己的生活习惯和饮食结构,从而更好地维护身体健康。模块如下图所示。

图5-9四季养生模块图
5.4.7个人中心模块
用户可以在个人中心查看养生档案统计、健康数据统计,并添加养生档案,如运动记录、饮食记录和身体指标。此外,用户还可以查看在线咨询、养生方案、订单配送、养生分享、留言板、收藏和评论管理。个人中心是用户管理个人健康数据和养生活动的集中地,帮助用户全面了解自己的健康状况,制定个性化的养生计划。模块如下图所示。

图5-10个人中心模块图
5.5后端中医专家功能模块
5.5.1后台首页模块
用户登录后可进入后台首页,这里提供了养生档案的统计信息、健康数据的统计图表,以及第三方体质测试软件的接入。此外,用户还可以点击个人头像来查看或修改个人信息和密码,方便用户管理自己的账户。模块如下图所示。

图5-11后台首页模块图
5.5.2健康专家管理模块
管理员可以在此模块进行健康专家的添加、删除和查询操作,点击专家详情可以查看专家的详细信息和用户评论,以便更好地管理专家资源。模块如下图所示。

图5-12健康专家管理模块图
5.5.3在线咨询管理模块
管理员可以对用户的在线咨询进行查询和查看详细信息,审核回复后可以生成个性化的健康方案,帮助用户解决健康问题。模块如下图所示。

图5-13在线咨询管理模块图
5.6后端管理员功能模块
5.6.1养生档案管理模块
管理员可以对养生档案进行添加、删除、查询操作,并查看养生档案的详细信息,为用户提供个性化的养生建议。模块如下图所示。

图5-14养生档案管理模块图
5.6.2系统用户模块
系统用户管理功能允许管理员对系统中的用户进行全面管理。管理员可以添加用户、修改用户信息、设定用户角色以及处理用户账号的停用或删除。这一功能确保了系统用户信息的准确性和安全性,也方便管理员根据实际需要调整用户权限。流程图如下所示。

图5-15系统用户模块图
系统用户模块如下图所示。

图5-16系统用户模块图
5.6.3运动记录管理模块
管理员可以对用户的运动记录进行删除、查询操作,并查看运动记录的详细信息,审核用户的运动情况,以确保运动计划的合理性和有效性。模块如下图所示。

图5-17运动记录管理模块图
5.6.4咨询类型管理模块
管理员可以对咨询类型进行添加、删除、查询操作,并查看咨询类型的详细信息,以满足不同用户的健康咨询需求。模块如下图所示。

图5-18咨询类型管理模块图
5.6.5四季养生管理模块
管理员可以对四季养生内容进行添加、删除、查询操作,并查看四季养生的详细信息,查看用户的评论,以提供更贴合季节变化的养生建议。模块如下图所示。

图5-19四季养生管理添加模块图
5.6.6系统管理模块
管理员负责轮播图的管理,包括添加、删除、查询轮播图内容,并查看轮播图的详细信息。模块如下图所示。

图5-20轮播图管理模块图
5.6.7留言管理模块
管理员可以删除留言,查询留言详情,并对用户留言进行回复,以维护良好的用户互动和沟通。模块如下图所示。

图5-21留言管理模块图
5.6.8资源管理模块
管理员可以对养生知识和知识分类进行添加、删除、查询操作,并查看养生知识的详细信息以及用户的评论,丰富平台内容,提高用户粘性。模块如下图所示。

图5-22养生知识模块图
5.6.9交流管理模块
管理员可以对养生分享和分享分类进行添加、删除、查询操作,并查看养生分享的详细信息以及用户的评论,促进用户间的交流和互动。模块如下图所示。

图5-23交流管理模块图
5.6.10商城管理模块
管理员可以对养生产品和分类列表进行添加、删除、查询操作,并查看养生产品的详细信息以及用户的评论,管理订单列表和订单配送,确保商城运营的顺畅和用户的购物体验。模块如下图所示。

图5-24养生产品模块图
第六章 系统测试
6.1系统测试的目的
测试的主要目的是确保系统的功能和性能满足预期的需求,同时识别和修复潜在的缺陷。通过系统测试,可以验证各个功能模块的正确性和稳定性,确保系统在不同使用场景下的表现符合设计要求。测试目的包括确认系统功能的完整性、验证数据处理的准确性、评估系统的性能和安全性[10]。测试还可以提高用户满意度,保证用户在使用系统时获得流畅和可靠的体验。通过全面的测试,可以降低后期维护成本,减少系统上线后出现故障的风险,从而保障系统的长期稳定运行。
6.2测试方法
在本系统中,测试方法主要依赖于测试用例的设计与执行。测试用例是根据系统需求文档编写的,覆盖所有功能模块及其边界情况。每个测试用例包含输入数据、预期结果和实际结果的对比,以验证系统的功能是否按预期工作。
常见的测试用例包括功能测试用例、边界测试用例和异常测试用例。功能测试用例针对系统的各项功能进行验证;边界测试用例则侧重于输入数据的边界条件,验证系统在极端情况下是否能够稳定运行;异常测试用例则用于验证系统在处理错误输入或异常情况时的反应。本文选择功能测试用例进行系统测试。
在测试执行过程中,记录每个用例的执行结果,并根据实际结果与预期结果的对比,判断系统是否存在缺陷。通过系统化的测试用例执行,可以有效提高测试的覆盖率和效率,为系统的最终上线提供保障。
6.3测试用例
6.3.1用户登录功能测试
表6-1 用户登录功能测试表
| 用例名称 | 用户登录系统 |
| 目的 | 测试用户通过正确的用户名和密码可否登录功能 |
| 前提 | 未登录的情况下 |
| 测试流程 | 1) 进入登录页面 2) 输入正确的用户名和密码 |
| 预期结果 | 用户名和密码正确的时候,跳转到登录成功界面,反之则显示错误信息,提示重新输入 |
| 实际结果 | 实际结果与预期结果一致 |
6.3.2创建数据测试
在系统中,创建功能也是基础功能之一,因此创建功能的测试很有代表性。在此章节主要列举在创建时各种情况下系统结果的测试。由于系统涉及创建功能操作过多,因此将多处统称创建功能。
创建数据用例如表6-2 所示。
表6-2 创建数据测试用例
| 测试用例编号 | YL_05 | |
| 测试用例名称 | 系统使用者进行创建数据 | |
| 测试用例描述 | 使用者输入要创建的数据 | |
| 系统入口 | 浏览器 | |
| 步骤 | 预期结果 | 实际结果 |
| 输入完整并且格式正确的数据 | 提示“创建成功”,并显示所有数据 | 预期结果 |
| 核心位置数据但非必要位置不输入数据 | 提示“创建成功”,并显示所有数据 | 预期结果 |
| 核心数据位置不输入数据 | 提示“创建失败” | 预期结果 |
6.3.3修改数据测试
在系统中,修改功能是系统主要实现功能,因此修改功能的测试很有代表性。在此章节主要列举在修改时各种情况下系统结果的测试。由于系统涉及修改功能操作过多,因此将多处数据表记录修改和状态修改统称修改功能。
修改数据用例如表6-3所示。
表6-3 修改数据测试用例
| 测试用例编号 | YL_06 | |
| 测试用例名称 | 系统使用者进行修改数据 | |
| 测试用例描述 | 使用者对可修改的数据项进行修改 | |
| 系统入口 | 浏览器 | |
| 步骤 | 预期结果 | 实际结果 |
| 将现有数据修改成正确的数据 | 提示“修改成功”,并显示所有数据 | 预期结果 |
| 将现有数据修改成错误的数据 | 提示“修改失败” | 预期结果 |
6.3.4查询数据测试
在系统中,查询功能是使用系统使用最多也是最基础的功能,因此查询功能的测试很有代表性。在此章节主要列举在查询时各种情况下系统结果的测试。
查询数据用例如表6-4所示。
表6-4 查询数据测试用例
| 测试用例编号 | YL_05 | |
| 测试用例名称 | 系统使用者进行查询数据 | |
| 测试用例描述 | 全部查询以及输入关键词查询 | |
| 系统入口 | 浏览器 | |
| 步骤 | 预期结果 | 实际结果 |
| 界面自动查询全部 | 显示对应所有记录 | 预期结果 |
| 输入已存在且能匹配成功的关键字 | 显示所查询到的数据 | 预期结果 |
| 输入不存在的关键字 | 显示数据界面为空 | 预期结果 |
6.4测试结果
在本次测试的过程主要针对所有功能下的添加操作,修改操作和删除操作,并以真实数据一一进行相关功能项目的输入,最终能够保证每个项目涉及的功能都能够正常运行,因此能够保证本次设计的,已实现的功能能够正常运行并且相关数据库的信息也同样保证正确。
结 论
通过运用Spring Boot框架结合响应式技术,成功实现了中医养生文化传播系统的构建。系统集成了养生产品展示与销售、养生知识分享、健康专家在线咨询、四季养生指导等多功能模块,为用户提供全面的健康管理服务。开发过程中深入理解了如何将传统中医养生文化与现代信息技术有机结合,不仅提升了个人技术能力,也积累了跨学科项目开发的经验。
展望未来,随着人工智能和大数据分析技术的不断进步,有机会进一步优化系统功能,提供更加精准个性化的健康管理方案。期待能够探索更多创新方法,深化中医养生文化的传播与发展,让更多人受益于古老智慧与现代科技融合带来的健康福祉。面对日益增长的健康需求,持续改进系统性能,增强用户体验,成为推动中医养生文化走向世界的重要力量。
参考文献
- 吴海滨, 林基伟, 宋晓容, 程波敏, 徐明珍. 中医养生与饮茶文化的融合研究[J]. 福建茶叶, 2020, 42 (02): 17-18.
- 井晓宁, 白华. 大健康理念下中医养生文化推广路径的研究[J]. 北京印刷学院学报, 2021, 29 (03): 79-82.
- 张心雨. 河北扁鹊医学文化传播研究[D]. 河北大学, 2021.
- 陈立群. 大健康理念下中医传统运动养生文化对外传播研究[J]. 文化创新比较研究, 2021, 5 (29): 154-157+166.
- 席秦, 胡瑞斌. 茶文化视角下夯实中医基础知识的重要性及策略研究[J]. 福建茶叶, 2022, 44 (09): 117-119.
- 唐心怡. 中医养生文化在城市湿地公园景观设计中的应用研究[D]. 湖南农业大学, 2023.
- 宋亚倩. 基于问题导向式教学法的留学生中医养生文化教学设计[D]. 辽宁大学, 2023.
- 杨翼龙. 融媒体时代中医健康生活方式的传播研究[D]. 北京中医药大学, 2023.
- 周莉, 孙晓星. 中医养生文化对外传播现状及策略研究——以TikTok为例[J]. 国际公关, 2023, (18): 127-129.
- 周莉, 范梦倩. 大翻译背景下荆楚中医茶饮养生文化国际传播策略研究[J]. 国际公关, 2024, (03): 145-147.
- 李峰. 针灸——传承千年的中医养生妙法[J]. 健康必读, 2024, (26): 77.
- 张哲, 于娜. 中医养生文化背景下的康养床具设计研究[J]. 包装与设计, 2024, (05): 124-125.
- 张超. 基于JavaWeb的非物质文化遗产信息管理数字化平台设计[J]. 微型电脑应用, 2024, 40 (09): 60-64.
- 苑荣, 许心蓝. 基于JavaWeb的乡村智慧旅游系统的设计与实现——以泉州市蟳埔村为例[J]. 现代信息科技, 2024, 8 (24): 88-94.
- 彭加乐, 贾丙静, 段汉根, 黄心依. 基于JavaWeb的徽文化资源数字化平台[J]. 电脑知识与技术, 2024, 20 (25): 104-106.
- Feng DouDou, Li YingBo. Based on the International Chinese Education Background of Chinese Medicine Culture Health Knowledge Communication Strategy:Foreign Students in Chinese Medicine Colleges and Universities were Studied[A] 2022:
- Wan Zhang, Yajun Li. Research on Promoting the Spread of Traditional Chinese Medicine Culture at Home and Abroad through International Chinese Language Education[J]. Academic Journal of Humanities & Social Sciences, 2023, 6 (15):
- Song Zhen. The Spread of Traditional Chinese Medicine in Japan and Its Inspiration for the Development of Traditional Chinese Medicine Culture in Tai'an City[J]. Social Medicine and Health Management, 2024, 5 (1):
- 赵媛.基于Vue的Web系统前端性能优化分析[J].电脑编程技巧与维护,2024,(09):44-46.
- 秦冬.浅析Vue框架在前端开发中的应用[J].信息与电脑(理论版),2024,36(13):61-63.
致 谢
中医养生文化传播系统设计与实现工作已结束,虽然过程中充满挑战,但内心充满自豪和满足。感谢大学四年间教导我的所有老师,他们的专业知识与人生智慧让我成长为能独立完成系统的学生。特别感谢指导老师,他耐心解答疑惑,引导我解决问题,提升自主解决能力。室友和同学们的宝贵建议和支持也让我取得长足进步。未来,我将继续努力追求卓越,不辜负所学所悟和老师期望。坚信坚定信念和不懈努力,未来定能取得更辉煌成就。期待更美好未来!
此外,中医养生文化传播系统设计与实现不仅是技术挑战,挫折和困难是成长的垫脚石,让我更深入理解问题,精确找到解决方案。每次解决问题,都感到满足和自豪。
对于未来,我充满期待和信心。无论道路多崎岖,只要保持坚定信念,持续努力,定能取得更大成就。期待将知识和技能运用到实际中,为社会做出更大贡献。
最后,感谢所有帮助和支持我的人。你们的教诲、鼓励和支持让我有今天的成就。我会继续努力,不辜负期望,为实现更美好的未来而奋斗。
1660

被折叠的 条评论
为什么被折叠?



