摘 要
随着城市化进程的推进,传统社区管理方式在效率、透明度和服务响应速度上的不足日益凸显。例如,信息传递不及时、事务处理依赖人工、居民参与不便等问题普遍存在。为解决这些问题,基于Spring Boot的智能社区服务平台应运而生,旨在通过现代信息技术提升社区管理和服务水平。
该平台针对管理员、业主用户、来访人员和工作人员的不同需求,提供了定制化的功能。管理员可以通过平台进行用户管理、发布公告、处理维修请求等操作,提高管理效率和服务质量。业主用户则通过注册登录、个人信息维护、查看公告、在线提交报修请求等便捷服务。对于来访人员,平台支持来访登记和记录进出情况,增强了社区安全性。同时,工作人员可以进行请假 、申诉并通过平台进行考勤管理,确保服务质量。
采用Spring Boot框架实现快速开发与灵活部署微服务应用,结合Spring Security保障数据安全和个人隐私保护。前端使用Vue.js或React提供友好的用户体验,通过集成上述技术,本课题不仅解决了传统社区管理中的痛点,还推动了社区向智能化转型,提升了居民的生活质量和社区管理效率。
关键字:智能社区服务平台;SpringBoot框架;来访人员登记;维修上报
Abstract
With the advancement of urbanization, the shortcomings of traditional community management methods in terms of efficiency, transparency, and service response speed are becoming increasingly prominent. For example, problems such as untimely information transmission, reliance on manual transaction processing, and inconvenience in resident participation are commonly present. To address these issues, an intelligent community service platform based on Spring Boot has emerged, aimed at improving community management and service levels through modern information technology.
This platform provides customized features to meet the different needs of administrators, homeowners, visitors, and staff. Administrators can use the platform to manage users, publish announcements, process repair requests, and improve management efficiency and service quality. Owners and users can access convenient services such as registration and login, personal information maintenance, viewing announcements, and submitting repair requests online. For visitors, the platform supports registration and recording of entry and exit, enhancing community security. At the same time, staff can take leave, appeal, and manage attendance through the platform to ensure service quality.
Using the Spring Boot framework to achieve rapid development and flexible deployment of microservice applications, combined with Spring Security to ensure data security and personal privacy protection. The front-end uses Vue.js or React to provide a user-friendly experience. By integrating the above technologies, this project not only solves the pain points in traditional community management, but also promotes the transformation of communities towards intelligence, improving residents' quality of life and community management efficiency.
Keywords: Intelligent community service platform; SpringBoot framework; Visitor registration; Repair report
目 录
第1章 绪论
1.1 项目背景与意义
1.1.1 研究背景
随着城市化进程的加快和社会经济的发展,社区作为城市的基本单元,其管理和服务面临着新的挑战和机遇。传统的社区管理模式通常依赖于人工操作和纸质记录,这种方式不仅效率低下,而且信息透明度低、响应速度慢、居民参与度不高。尤其是在处理如报修服务、公告发布等日常事务时,往往需要耗费大量的人力物力,并且难以保证服务质量的一致性和及时性[1]。随着信息技术的发展,尤其是互联网技术和智能设备的普及,居民对于生活便捷性的要求也越来越高。更加希望能够通过在线的社区服务平台快速获取社区信息、提交服务请求并得到及时反馈,同时希望社区能够提供更加个性化、智能化的服务体验[2]。
1.1.2 研究目的意义
基于Spring Boot的智能社区服务平台主要是利用现代信息技术手段解决传统社区管理中的痛点,实现社区管理和服务的智能化升级。通过数字化管理和自动化流程,减少人工干预,提高工作效率,使得社区管理者能够更专注于服务质量和居民满意度的提升[3]。为居民提供一个透明的信息平台,使他们能够及时了解社区动态、服务进度等重要信息,增强居民对社区管理的信任感。提供便捷的在线服务功能,如在线报修、投诉反馈等,极大地方便了居民的生活,提升了居住体验。通过高效的沟通机制和互动平台,增进居民与管理者之间的交流,鼓励居民积极参与社区建设,共同营造和谐美好的生活环境[4]。
总体而言,基于Spring Boot的智能社区服务平台不仅解决了传统社区管理模式中的诸多不足,还通过技术创新推动了社区服务模式的转型升级,具有重要的现实意义和社会价值。
1.2.1国外研究现状
国外智慧社区的研究和建设已经取得了显著进展,尤其是在欧美等发达国家和地区。国外智慧社区的发展往往得到政府的支持,并且由社区主导,结合企业、非营利组织及居民共同参与[5]。例如,欧盟通过各种项目和资金支持智慧城市和智慧社区的建设在技术方面,国外智慧社区的研究主要集中在智能交通、智能环保、智能医疗等领域。这些技术的应用旨在实现资源的智能化管理和优化,提高生活质量。国外智慧社区建设特别强调居民的积极参与和资源共享。通过鼓励社区成员参与到社区规划和发展中,可以更好地满足他们的需求,促进社区内部资源的最大化利用[6]。有许多成功的案例展示了智慧社区如何改善居民的生活质量。例如,在北欧国家,一些社区采用了先进的节能技术和智能家居解决方案,不仅提高了居住舒适度,还降低了生活成本。
国外智慧社区的发展趋势是多方面的技术创新和社会参与相结合,致力于创建可持续发展的居住环境。这些实践经验为其他国家和地区提供了宝贵的参考。
1.2.2国内研究现状
近年来,政府高度重视智慧社区的建设,并出台了一系列政策措施来支持其发展。例如,“十三五”规划中就提出了要推进智慧城市建设,包括智慧社区在内的多个领域得到了重点支持。许多城市如北京、上海、深圳等都在积极探索和实施智慧社区项目。这些平台主要基于云计算、物联网能等先进技术,旨在为社区居民提供便捷、高效、智能化的服务[7]。以“邻里家”为例,这是一个集成了多种服务功能的智慧社区平台,它提供了包括社区公告、在线报修、生活缴费等多项便民服务。优点在于该平台能够有效整合社区资源,简化了居民的日常生活需求处理流程,提高了物业管理效率和服务质量。然而,不足之处是其覆盖范围有限,可能在一些老旧社区中难以推广使用,因为这些社区可能缺乏必要的硬件设施支持。另一个例子是“智享社区”,这个平台专注于提升社区安全性与居住体验,通过安装智能门禁系统、视频监控设备以及智能家居控制系统来实现。它的优势在于增强了社区的安全防护能力,并且让居民可以通过手机APP远程控制家中的电器设备,提升了生活的便利性和舒适度。但是,这种高度依赖技术的系统也面临着成本较高和技术维护复杂的问题,尤其是对于老年人或者不擅长使用智能设备的人群来说,可能存在一定的使用门槛[8]。
1.3 主要研究内容
在开发智能社区服务平台系统时,后端采用了Java作为编程语言,并利用了SpringBoot框架,这使得复杂的业务逻辑和数据操作得以高效完成。与此同时,系统的数据存储和管理通过MySQL数据库实现。结合Vue.js作为前端框架,具有数据绑定和组件化的特点,能够有效地提升用户体验和开发效率。
智能社区服务平台的主要研究内容涵盖了技术架构设计、功能模块开发、用户体验优化以及安全保障等多个方面。平台可以为管理员、业主用户、来访人员及工作人员提供注册登录、权限控制等功能。允许管理员发布、编辑或删除社区公告,居民可以查看相关公告信息。支持业主在线提交维修请求,跟踪维修进度;管理员分配维修任务给工作人员,并监控完成情况。提供来访人员的预约访问、记录访问情况的功能,增强社区安全性。工作人员可以在线请假和提交申诉信息等功能。
第2章开发环境及技术架构
2.1 开发环境
智能社区服务平台使用Java语言作为主要语言,前端使用Vue.js框架,后端基于SpringBoot框架开发而成,存储数据使用的是使用较为广泛的MySQL数据库。系统所使用的系统开发环境如下表2-1所示。
表2-1系统开发环境
| 操作系统版本: | Win10 |
| 数据库环境: | MySQL5.7 |
| JDK版本: | JDK1.8.0_191 |
| 主要技术: | Springboot2、Apache Tomcat8.5、Webpack 4.0、Vue.js、Element UI、Navicat、bootstrap…… |
| 浏览器: | Chrome |
本系统是基于SpringBoot、Mysql、Vue的前后端完全分离的社区服务系统。
2.2.1 B/S模式
B/S模式,即浏览器/服务器模式,是一种常见的网络应用架构模式。在B/S模式中,用户通过浏览器作为客户端与服务器进行交互。在浏览器/服务器(browser / Server Architecture)系统中,用户只需通过浏览器,就能够轻松地向分布在网络各处的众多服务器发送海量的请求。B/S系统大大地简化了客户端的工作,让用户体验更加便捷。
2.2.2 SpringBoot框架
Spring Boot,作为Spring生态系统中一颗璀璨的明星,以其“约定优于配置”的核心理念,极大地简化了Java应用的开发、部署与管理流程。它并非是对Spring框架的颠覆,而是在其基础上进行了深度封装与优化,旨在快速搭建独立的、生产级别的Spring应用。Spring Boot通过自动配置功能,减少了大量繁琐的配置工作,让开发者能够更加专注于业务逻辑的实现。同时,它集成了众多常用库,如数据库连接池、缓存、消息队列等,为开发者提供了一站式的解决方案。此外,Spring Boot还支持多种部署方式,无论是传统的WAR包部署,还是现代的容器化部署,都能轻松应对。因此,选择Spring Boot作为此系统的开发框架,不仅能够提升开发效率,还能确保系统的稳定性和可维护性。
2.2.3 VUE框架
Vue框架,作为一款风靡前端的JavaScript框架,以其渐进式、组件化的设计理念,为开发者构建高效、灵活的Web界面提供了强大支持。Vue不仅轻量且易于上手,其核心库专注于视图层,使得开发者能够轻松地将Vue集成到现有项目中,实现前后端分离的现代Web应用开发。其响应式的数据绑定和组件系统,让开发者能够高效地管理界面状态和用户交互,同时Vue丰富的生态系统也提供了众多插件和工具,进一步提升了开发效率和应用的性能。智能社区服务平台中引入Vue作为前端框架,不仅可以优化用户界面的渲染和交互体验,还能通过前后端分离的架构提升系统的可维护性和可扩展性,是构建此系统的理想选择。
第3章需求分析
3.1 可行性分析
通过综合考虑经济、操作、技术等因素,可以对智能社区服务平台的可行性进行全面评估。这将有助于确定项目的成功概率,并为项目规划提供坚实的基础。
3.1.1 技术可行性分析
Springboot作为目前流行的Java企业级应用开发框架,以其“约定优于配置”的原则,极大地简化了开发流程,降低了技术门槛。同时,结合MyBatis Plus这一强大的ORM框架,可以高效实现数据持久化操作。前端采用Vue框架,不仅提升了用户界面的交互体验,也实现了前后端分离的现代Web架构。MySQL数据库作为后端数据存储,以其高性能和稳定性为系统提供了可靠的数据支持。综上所述,从技术角度来看,该系统的开发具备高度可行性。
3.1.2 经济可行性分析
考虑到Springboot、Vue、MyBatis Plus及MySQL等均为开源技术,无需支付高昂的许可费用,大大降低了系统的开发成本。同时,这些技术拥有广泛的用户群体和成熟的社区支持,便于获取技术支持和资源共享。因此,从经济角度来看,该系统的开发同样具备可行性。
3.1.3 操作可行性分析
系统设计应遵循用户友好原则,确保用户能够轻松上手并高效使用。通过合理的界面布局、直观的操作流程以及详尽的帮助文档,可以大大降低用户的学习成本,提高系统的操作可行性。此外,系统还应具备完善的权限管理和数据安全机制,确保操作的安全性和合规性。
通过对应的功能做了需求分析以后,智能社区服务平台各角色主要包括的功能说明如下:
一、系统前台包含业主用户、来访人员,以下是两个角色的主要功能描述:
注册登录:业主用户和来访人员都 可以填写账号、密码、昵称、邮箱等信息进行注册,注册成功后可以登录系统。
1、业主用户首页:展示网站公告、社区资讯、维修上报、投诉反馈等,方便用户快速获取重要信息。
1.1 网站公告:可以点击查看公告,包括标题、内容、发布时间。
1.2 社区资讯:可以在此筛选感兴趣的资讯,可对内容进行点赞、收藏和评论。
1.3 维修上报:业主可以上报维修项目,管理员审核后会及时安排维修人员进行维修。
1.4 投诉反馈:点击投诉反馈可以填写投诉或者建议的内容并提交。
1.5 收藏:可查看用户收藏的公告或资讯。
1.6 评价管理:可查看评价的相关资讯及删除评论。
1.7 个人中心:包括维修上报(业主可以上报维修项目及查看上报记录)、投诉反馈(可以填写投诉或者建议的内容并提交查看)、收藏(可查看用户收藏的公告或资讯)、评价管理(可查看评价的相关资讯及删除评论)。
系统前台业主用户角色用例图如下所示。

图3-1 业主用户角色用例图
- 来访人员首页:展示网站公告、社区资讯、来访登记,方便用户快速获取重要信息。
2.1 网站公告:可以点击查看公告,包括标题、内容、发布时间。
2.2 社区资讯:可以在此筛选感兴趣的资讯,可对内容进行点赞、收藏和评论。
2.3 来访登记:点击来访登记可进行登记相关信息,如来访人员姓名、电话等来访信息。
2.4 个人中心:包括来访登记(可查看来访登记信息)、收藏(可查看用户收藏的公告或资讯)、评价管理(可查看评价的相关资讯及删除评论)。
系统前台来访人员角色用例图如下所示。

图3-2 来访人员角色用例图
二、系统后台用户包含管理员和工作人员,以下是两个角色的主要功能描述:
登录:管理员账号密码由系统生成,可使用账号密码可进行登录系统后台,使用系统功能进行管理。工作人员进行注册后可进行登录。两个角色用户都可对自己的个人资料和密码进行修改 。
- 管理员后台主页:展示系统用户、维修上报管理、投诉反馈管理、来访登记管理、请假信息管理、申诉信息管理、系统管理 、网站公告管理、资源管理。管理员都可以进行查看。
1.1系统用户:管理员管理所有系统用户的信息,并拥有所有的增删查改的权限。
1.2 维修上报管理:管理员可以查看业主可以上报维修项目,管理员审核后会及时安排维修人员进行维修并可查看相关进度。
1.3 投诉反馈管理:管理员可以查看所有投诉或建议,并进行审核及回复。
1.4 来访登记管理:管理员可以可查看所有来访登记信息。
1.5 请假信息管理:管理员可以查看所有的请假信息并进行审核回复及批准。
1.6 申诉信息管理:管理员点击可查看所有申诉信息并进行审核及回复。
1.7 系统管理:管理员可以对首页的轮播图进行新增和删除操作。
1.8 网站公告管理:管理员可以对网站公告进行新增和删除操作。
1.9 资源管理:管理员对系统的社区资讯和资讯分类进行管理,可以进行新增、删除、查看操作。
2. 工作人员后台主页:展示请假信息管理、申诉信息管理。工作人员可以点击查看请假信息管理、申诉信息管理。
1.1 请假信息管理:工作人员可以提交请假信息及查看请假信息的审核状态,提交的请假信息需要管理员审核。
1.2 申诉信息管理:工作人员可以提交申诉信息及查看申诉信息的审核状态,提交的申诉信息需要管理员审核。
系统后台管理员角色用例图如下所示。

图3-3 管理员角色用例图
系统后台工作人员角色用例图如下所示。

图3-4 工作人员角色用例图
通过上述功能需求的设计与实现,基于Spring Boot的智能社区服务平台不仅能够满足不同类型用户的需求,还能有效提升社区管理效率和服务质量,促进社区和谐发展。同时,采用现代化的技术架构确保了系统的可扩展性和灵活性,适应未来的发展需求。
3.3 性能需求分析
用户操作响应时间:系统应保证用户在操作系统时的响应速度,例如维修上报、投诉信息等操作应该迅速响应。
系统稳定性:系统应具备一定的容错能力和稳定性,防止因为意外情况导致系统崩溃。
数据安全:用户信息等敏感数据需要加密存储,确保数据安全性。
系统并发能力:系统应考虑到可能大量用户同时访问的情况,保证系统的并发处理能力。
日志记录:系统需要记录用户操作日志、异常日志等,便于排查问题和分析用户行为。
通过对上述性能需求的深入分析和精心设计,可以确保基于Spring Boot的智能社区服务平台能够在各种条件下保持高性能运行,提供稳定可靠的服务,从而满足不同角色用户的多样化需求。3.4 系统流程分析
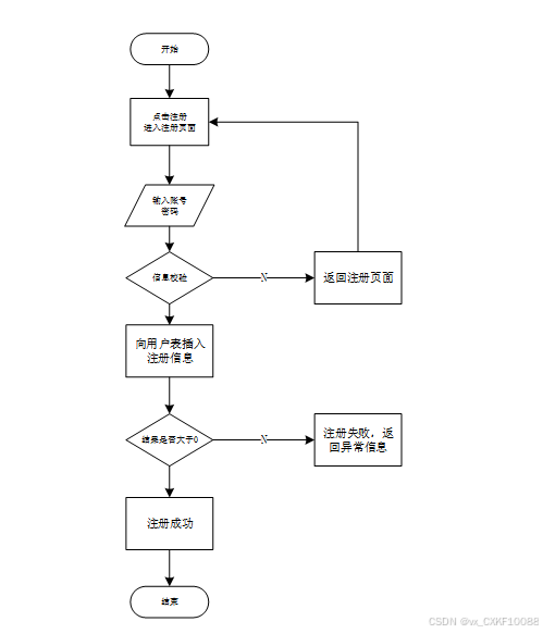
3.4.1 用户注册流程图
注册的过程,第一部分是账号的注册,第二部分是信息完善。在业务开展过程中,管理员可对用户信息进行修改等管理操作,注册流程如图3-5所示。

图3-5用户注册流程图
3.4.2 用户登录流程图
登录时,用户填写用户名、密码、选择身份进行登录,在登录过程中后端会对发送过来的信息进行验证和判断,具体的登录流程如图3-6用户登录流程图所示。

图3-6 用户登录流程图
第4章系统设计
4.1 系统功能设计
4.1.1 前台功能模块
智能社区服务平台采用前后端分离的设计,游客可以浏览系统前台信息,注册成为业主用户和来访人员登录后才可进行其他操作。系统前台功能模块图如下图所示。

图4-1系统前台功能模块图
4.1.2 后端功能模块
后台功能主要分为工作人员和管理员两大模块。系统后端功能模块图如下图所示。

图4-2系统后端功能模块图
数据库的设计是系统的设计中比较重要的一部分内容,数据库设计是一切系统设计的基础,首先需要进行概念模型E-R图的设计,然后进行关系模型物理模型的建立。
4.2.1 概念模型
本文在系统分析阶段就抽取了一些实体,根据实体之间的关系,经过分析进行系统E-R图的设计。智能社区服务平台总体E-R图如下图所示。

图4-3系统总体E-R图
4.2.2 物理模型
本系统采MySQL数据库管理系统对数据进行管理。下面是对各个表中的表中各个字段数据类型、大小等做简短描述。智能社区服务平台所需要的部分数据结构表如下表所示。
| 编号 | 名称 | 数据类型 | 长度 | 小数位 | 允许空值 | 主键 | 默认值 | 说明 |
| 1 | auth_id | int | 10 | 0 | N | Y | 授权ID: | |
| 2 | user_group | varchar | 64 | 0 | Y | N | 用户组: | |
| 3 | mod_name | varchar | 64 | 0 | Y | N | 模块名: | |
| 4 | table_name | varchar | 64 | 0 | Y | N | 表名: | |
| 5 | page_title | varchar | 255 | 0 | Y | N | 页面标题: | |
| 6 | path | varchar | 255 | 0 | Y | N | 路由路径: | |
| 7 | parent | varchar | 64 | 0 | Y | N | 父级菜单 | |
| 8 | parent_sort | int | 10 | 0 | N | N | 0 | 父级菜单排序 |
| 9 | position | varchar | 32 | 0 | Y | N | 位置: | |
| 10 | mode | varchar | 32 | 0 | N | N | _blank | 跳转方式: |
| 11 | add | tinyint | 3 | 0 | N | N | 1 | 是否可增加: |
| 12 | del | tinyint | 3 | 0 | N | N | 1 | 是否可删除: |
| 13 | set | tinyint | 3 | 0 | N | N | 1 | 是否可修改: |
| 14 | get | tinyint | 3 | 0 | N | N | 1 | 是否可查看: |
| 15 | field_add | text | 65535 | 0 | Y | N | 添加字段: | |
| 16 | field_set | text | 65535 | 0 | Y | N | 修改字段: | |
| 17 | field_get | text | 65535 | 0 | Y | N | 查询字段: | |
| 18 | table_nav_name | varchar | 500 | 0 | Y | N | 跨表导航名称: | |
| 19 | table_nav | varchar | 500 | 0 | Y | N | 跨表导航: | |
| 20 | option | text | 65535 | 0 | Y | N | 配置: | |
| 21 | create_time | timestamp | 19 | 0 | N | N | CURRENT_TIMESTAMP | 创建时间: |
| 22 | update_time | timestamp | 19 | 0 | N | N | CURRENT_TIMESTAMP | 更新时间: |
| 编号 | 名称 | 数据类型 | 长度 | 小数位 | 允许空值 | 主键 | 默认值 | 说明 |
| 1 | collect_id | int | 10 | 0 | N | Y | 收藏ID: | |
| 2 | user_id | int | 10 | 0 | N | N | 0 | 收藏人ID: |
| 3 | source_table | varchar | 255 | 0 | Y | N | 来源表: | |
| 4 | source_field | varchar | 255 | 0 | Y | N | 来源字段: | |
| 5 | source_id | int | 10 | 0 | N | N | 0 | 来源ID: |
| 6 | title | varchar | 255 | 0 | Y | N | 标题: | |
| 7 | img | varchar | 255 | 0 | Y | N | 封面: | |
| 8 | create_time | timestamp | 19 | 0 | N | N | CURRENT_TIMESTAMP | 创建时间: |
| 9 | update_time | timestamp | 19 | 0 | N | N | CURRENT_TIMESTAMP | 更新时间: |
| 编号 | 名称 | 数据类型 | 长度 | 小数位 | 允许空值 | 主键 | 默认值 | 说明 |
| 1 | comment_id | int | 10 | 0 | N | Y | 评论ID: | |
| 2 | user_id | int | 10 | 0 | N | N | 0 | 评论人ID: |
| 3 | reply_to_id | int | 10 | 0 | N | N | 0 | 回复评论ID:空为0 |
| 4 | content | longtext | 2147483647 | 0 | Y | N | 内容: | |
| 5 | nickname | varchar | 255 | 0 | Y | N | 昵称: | |
| 6 | avatar | varchar | 255 | 0 | Y | N | 头像地址:[0,255] | |
| 7 | create_time | timestamp | 19 | 0 | N | N | CURRENT_TIMESTAMP | 创建时间: |
| 8 | update_time | timestamp | 19 | 0 | N | N | CURRENT_TIMESTAMP | 更新时间: |
| 9 | source_table | varchar | 255 | 0 | Y | N | 来源表: | |
| 10 | source_field | varchar | 255 | 0 | Y | N | 来源字段: | |
| 11 | source_id | int | 10 | 0 | N | N | 0 | 来源ID: |
| 编号 | 名称 | 数据类型 | 长度 | 小数位 | 允许空值 | 主键 | 默认值 | 说明 |
| 1 | complaint_feedback_id | int | 10 | 0 | N | Y | 投诉反馈ID | |
| 2 | owners_account | int | 10 | 0 | Y | N | 0 | 业主账号 |
| 3 | owners_name | varchar | 64 | 0 | Y | N | 业主姓名 | |
| 4 | owners_phone_number | varchar | 64 | 0 | Y | N | 业主电话 | |
| 5 | owners_room_number | varchar | 64 | 0 | Y | N | 业主房号 | |
| 6 | feedback_time | datetime | 19 | 0 | Y | N | 反馈时间 | |
| 7 | feedback_type | varchar | 64 | 0 | Y | N | 反馈类型 | |
| 8 | feedback_content | text | 65535 | 0 | Y | N | 反馈内容 | |
| 9 | complaints | text | 65535 | 0 | Y | N | 投诉处理 | |
| 10 | examine_state | varchar | 16 | 0 | N | N | 未审核 | 审核状态 |
| 11 | examine_reply | varchar | 16 | 0 | Y | N | 审核回复 | |
| 12 | create_time | datetime | 19 | 0 | N | N | CURRENT_TIMESTAMP | 创建时间 |
| 13 | update_time | timestamp | 19 | 0 | N | N | CURRENT_TIMESTAMP | 更新时间 |
| 编号 | 名称 | 数据类型 | 长度 | 小数位 | 允许空值 | 主键 | 默认值 | 说明 |
| 1 | leave_information_id | int | 10 | 0 | N | Y | 请假信息ID | |
| 2 | staff_account | int | 10 | 0 | Y | N | 0 | 工作人员账号 |
| 3 | employee_name | varchar | 64 | 0 | Y | N | 工作人姓名 | |
| 4 | staff_phone_number | varchar | 64 | 0 | Y | N | 工作人电话 | |
| 5 | job_title | varchar | 64 | 0 | Y | N | 岗位名称 | |
| 6 | leave_time | datetime | 19 | 0 | Y | N | 请假时间 | |
| 7 | reason_for_leave | text | 65535 | 0 | Y | N | 请假原因 | |
| 8 | leave_remarks | text | 65535 | 0 | Y | N | 请假备注 | |
| 9 | examine_state | varchar | 16 | 0 | N | N | 未审核 | 审核状态 |
| 10 | examine_reply | varchar | 16 | 0 | Y | N | 审核回复 | |
| 11 | create_time | datetime | 19 | 0 | N | N | CURRENT_TIMESTAMP | 创建时间 |
| 12 | update_time | timestamp | 19 | 0 | N | N | CURRENT_TIMESTAMP | 更新时间 |
| 编号 | 名称 | 数据类型 | 长度 | 小数位 | 允许空值 | 主键 | 默认值 | 说明 |
| 1 | notice_id | mediumint | 8 | 0 | N | Y | 公告id: | |
| 2 | title | varchar | 125 | 0 | N | N | 标题: | |
| 3 | content | longtext | 2147483647 | 0 | Y | N | 正文: | |
| 4 | create_time | timestamp | 19 | 0 | N | N | CURRENT_TIMESTAMP | 创建时间: |
| 5 | update_time | timestamp | 19 | 0 | N | N | CURRENT_TIMESTAMP | 更新时间: |
| 编号 | 名称 | 数据类型 | 长度 | 小数位 | 允许空值 | 主键 | 默认值 | 说明 |
| 1 | owner_user_id | int | 10 | 0 | N | Y | 业主用户ID | |
| 2 | owners_name | varchar | 64 | 0 | Y | N | 业主姓名 | |
| 3 | owners_phone_number | varchar | 16 | 0 | Y | N | 业主电话 | |
| 4 | owners_gender | varchar | 64 | 0 | Y | N | 业主性别 | |
| 5 | owners_room_number | varchar | 64 | 0 | Y | N | 业主房号 | |
| 6 | collect_len | int | 10 | 0 | N | N | 0 | 收藏数 |
| 7 | examine_state | varchar | 16 | 0 | N | N | 已通过 | 审核状态 |
| 8 | user_id | int | 10 | 0 | N | N | 0 | 用户ID |
| 9 | create_time | datetime | 19 | 0 | N | N | CURRENT_TIMESTAMP | 创建时间 |
| 10 | update_time | timestamp | 19 | 0 | N | N | CURRENT_TIMESTAMP | 更新时间 |
| 编号 | 名称 | 数据类型 | 长度 | 小数位 | 允许空值 | 主键 | 默认值 | 说明 |
| 1 | praise_id | int | 10 | 0 | N | Y | 点赞ID: | |
| 2 | user_id | int | 10 | 0 | N | N | 0 | 点赞人: |
| 3 | create_time | timestamp | 19 | 0 | N | N | CURRENT_TIMESTAMP | 创建时间: |
| 4 | update_time | timestamp | 19 | 0 | N | N | CURRENT_TIMESTAMP | 更新时间: |
| 5 | source_table | varchar | 255 | 0 | Y | N | 来源表: | |
| 6 | source_field | varchar | 255 | 0 | Y | N | 来源字段: | |
| 7 | source_id | int | 10 | 0 | N | N | 0 | 来源ID: |
| 8 | status | bit | 1 | 0 | N | N | 1 | 点赞状态:1为点赞,0已取消 |
| 编号 | 名称 | 数据类型 | 长度 | 小数位 | 允许空值 | 主键 | 默认值 | 说明 |
| 1 | repair_report_id | int | 10 | 0 | N | Y | 维修上报ID | |
| 2 | owners_account | int | 10 | 0 | Y | N | 0 | 业主账号 |
| 3 | owners_name | varchar | 64 | 0 | Y | N | 业主姓名 | |
| 4 | owners_phone_number | varchar | 16 | 0 | Y | N | 业主电话 | |
| 5 | owners_room_number | varchar | 64 | 0 | Y | N | 业主房号 | |
| 6 | report_time | datetime | 19 | 0 | Y | N | 上报时间 | |
| 7 | repair_content | text | 65535 | 0 | Y | N | 维修内容 | |
| 8 | report_remarks | text | 65535 | 0 | Y | N | 上报备注 | |
| 9 | repair_and_treatment | text | 65535 | 0 | Y | N | 维修处理 | |
| 10 | examine_state | varchar | 16 | 0 | N | N | 未审核 | 审核状态 |
| 11 | examine_reply | varchar | 16 | 0 | Y | N | 审核回复 | |
| 12 | create_time | datetime | 19 | 0 | N | N | CURRENT_TIMESTAMP | 创建时间 |
| 13 | update_time | timestamp | 19 | 0 | N | N | CURRENT_TIMESTAMP | 更新时间 |
第5章系统实现
5.1 系统实现概述
本文研究的智能社区服务平台基于SpringBoot框架开发,旨在为管理员、业主用户、来访人员和工作人员提供高效便捷的服务。主要功能模块涵盖维修上报、投诉反馈、来访登记、请假信息管理、申诉信息管理、系统管理 、网站公告、资源管理等。整体设计追求简洁高效,以提升用户体验和系统运行效率为目标。
本设计的前端系统每个页面都具备必要的交互设计,较好地呈现了智能社区服务平台的基础功能,能够有效满足社区内不同角色的需求,提高管理效率和服务质量,促进社区和谐发展。
5.2.1业主用户注册界面
用户注册时,系统要求用户提供必要的信息,例如用户名、密码、电子邮件地址等。这些信息通常由用户在注册表单中输入,并通过前端验证确保格式的正确性。注册过程完成后,系统会为新用户创建一个账户。这包括分配一个唯一的用户ID和设置初始的权限或者角色。
5.1用户注册界面
用户输入用户名和密码以及验证码后,系统首先对这些输入进行基本的格式验证,确保用户名、密码符合系统设定的格式要求,验证码无误。会根据用户名查找系统中存储的用户信息数据库或者其他持久化存储方式。系统需要验证密码的正确性,验证成功即可成功登录。
-
-
-
-
-
- 5.2业主用户登录界面
-
-
-
-
业主可以通过访问社区的前台网站,轻松点击公告栏来浏览最新的社区通知和重要信息。公告页面设计直观,确保业主能够快速查看公告的详细内容。
-
-
-
-
-
- 5.3网站公告界面
-
-
-
-
在社区资讯界面,业主可以浏览到由物业管理或社区成员发布的各类资讯,为了便于查找,系统提供了分类筛选功能,用户可以根据自己的兴趣选择不同的类别查看资讯。此外,用户还可以对感兴趣的资讯进行点赞、收藏以及发表个人评论,增加了信息互动性和参与感。
-
-
-
-
-
- 5.4社区资讯界面
-
-
-
-
在维修上报界面,业主可以方便地提交家中或社区内需要维修的项目详情。提交后,系统会自动将维修请求发送给管理员进行审核,确保所有细节准确无误。此功能旨在提高报修流程的透明度和效率,确保业主的问题能够得到及时有效的解决。
-
-
-
-
-
- 5.5维修上报界面
-
-
-
-
在投诉反馈界面,业主用户可以点击进行投诉或建议的填写并提交,提交后管理员可以进行审核及回复跟进。
-
-
-
-
-
- 5.6投诉反馈界面
-
-
-
-
5.2.7来访人员注册界面
用户注册时,系统要求用户提供必要的信息,例如用户名、密码、电子邮箱、身份等。
-
-
-
-
-
- 5.7来访人员界面
-
-
-
-
来访人员可以通过点击来访登记功能,轻松进入信息填写页面,录入个人基本信息、来访事由等内容。提交后,系统会自动将这些信息发送给管理人员进行确认,确保社区安全可控。
-
-
-
-
-
- 5.8来访登记界面
-
-
-
-
在后台主页界面,展示系统用户、维修上报管理、投诉反馈管理、来访登记管理、请假信息管理、申诉信息管理、系统管理 、网站公告管理、资源管理。管理员都可以进行查看。
-
-
-
-
-
- 5.9后台主页界面
-
-
-
-
管理员在系统中具有最高权限,能够对所有用户的信息进行增加、删除、查询和修改操作,可以有效地维护系统的用户数据,包括业主、工作人员及临时访客等各类用户的信息更新与安全管理。
-
-
-
-
-
- 5.10系统用户管理界面
-
-
-
-
在维修上报管理界面,可以查看维修列表、点击详情可查看具体信息并进行审核以及回复,然后安排人员进行相关工作。
-
-
-
-
-
- 5.11维修上报管理界面
-
-
-
-
在投诉反馈界面,管理员可以查看所有投诉或者建议的信息列表,并进行审核及回复。
-
-
-
-
-
- 5.12投诉反馈界面
-
-
-
-
在来访登记管理界面,管理员能够一览所有来访记录,包括来访者的个人信息、来访事由及访问时间等详细信息。这使得管理员可以方便地进行监控和管理,确保社区的安全可控性。
-
-
-
-
-
- 5.13来访登记管理界面
-
-
-
-
在请假信息管理界面,管理员可以查看工作人员递交的请假单内容,并进行审核以及批准。
-
-
-
-
-
- 5.14请假信息管理界面
-
-
-
-
在系统管理界面,管理员可以进行轮播图的增删查改。
-
-
-
-
-
- 5.15系统管理界面
-
-
-
-
5.3.8请假信息添加界面
工作人员登录后端后,可以通过系统在线提交请假申请,填写请假类型、开始时间、结束时间以及请假事由等必要信息。提交后,申请会传至管理员进行审核,整个过程简便快捷,提高了工作效率。
-
-
-
-
-
- 5.16请假信息添加界面
-
-
-
-
5.3.9申述信息添加界面
工作人员可以通过系统提交申诉信息,详细填写包括岗位内容、具体申诉事由、申诉时间以及个人联系信息等,确保申诉内容的完整性和准确性。提交后,系统会将申诉信息传至管理员进行审查处理,保证问题能够得到及时的关注。
-
-
-
-
-
- 5.17申述信息添加界面
-
-
-
-
第6章系统测试
6.1 测试目的
在对该系统进行完详细设计和编码之后,就要对智能社区服务平台的程序进行测试,检测程序是否运行无误,反复进行测试和修改,使之最后成为完整的软件,满足用户的需求,实现预期的功能。系统测试的目的在于确保软件正常运作,并实现其应有的功能,促进行中出现的错误和逻辑问题。系统测试不但可以找见程序运行中的系统错误,还可以找见程序运行的需要改进的地方,并去协助改良程序运行使其获得最高幅度的完备。世界一流的安装测试员可以增加软件品质,将软件系统错误概率降至最少。
6.2 功能测试
本系统的主要功能就是业主用户登录后,可进行维修信息上报以及投诉反馈提交。管理员进行审核以及回复跟进。测试设计如下所示:
用户登录前首先需注册成为业主用户,使用账号和密码可进行登录。用户登录功能测试用例设计如下表所示:
表6-1 用户登录功功能测试用例
| 测试编号 | 测试目的 | 测试步骤 | 预期结果 | 实际结果 | 是否通过 |
| TC001 | 验证有效登录 | 1. 输入正确的用户名和密码 <br> 2. 点击登录按钮 | 显示登录成功,跳转至用户首页 | 登录成功,跳转至用户首页 | 通过 |
| TC002 | 验证空用户名登录 | 1. 不输入用户名,输入正确密码 <br> 2. 点击登录按钮 | 显示用户名不能为空提示信息 | 显示用户名不能为空提示信息 | 通过 |
| TC003 | 验证空密码登录 | 1. 输入正确用户名,不输入密码 <br> 2. 点击登录按钮 | 显示密码不能为空提示信息 | 显示密码不能为空提示信息 | 通过 |
| TC004 | 验证错误用户名登录 | 1. 输入错误的用户名和正确密码 <br> 2. 点击登录按钮 | 显示用户名或密码错误提示信息 | 显示用户名或密码错误提示信息 | 通过 |
| TC005 | 验证错误密码登录 | 1. 输入正确用户名和错误密码 <br> 2. 点击登录按钮 | 显示用户名或密码错误提示信息 | 显示用户名或密码错误提示信息 | 通过 |
- 维修上报模块功能测试
维修上报模块测试,维修上报包括填写维修信息,提交维修信息以及查看维修信息状态。维修上报展示功能测试用例设计如下表所示:
表6-2维修上报展示功能测试用例
| 测试编号 | 测试目的 | 测试步骤 | 预期结果 | 实际结果 | 是否通过 |
| TC001 | 验证正常填写维修信息 | 1. 进入维修上报页面 <br> 2.填写维修上报内容 | 能够正常显示维修内容 | 能够正常显示维修内容 | 通过 |
| TC002 | 验证正常提交维修上报信息 | 1. 进入维修上报页面 <br> 2. 点击提交进行维修信息提交 | 能够跳转至相应页面 | 能够跳转至相应页面 | 通过 |
| TC003 | 验证查看功能 | 1. 进入维修上报页面 <br> 2. 点击查看维修上报列表 | 显示符合查看维修上报列表 | 显示符合查看维修上报列表 | 通过 |
- 投诉反馈模块功能测试
投诉反馈模块测试,投诉反馈包括填写反馈信息,提交反馈信息以及查看反馈信息状态。投诉反馈展示功能测试用例设计如下表所示:
表6-3投诉反馈展示功能测试用例
| 测试编号 | 测试目的 | 测试步骤 | 预期结果 | 实际结果 | 是否通过 |
| TC001 | 验证正常填写反馈信息 | 1. 进入投诉反馈页面 <br> 2.填写投诉反馈内容 | 能够正常显示反馈内容 | 能够正常显示反馈内容 | 通过 |
| TC002 | 验证正常提交投诉反馈信息 | 1. 进入投诉反馈页面 <br> 2. 点击提交进行反馈信息提交 | 能够跳转至相应页面 | 能够跳转至相应页面 | 通过 |
| TC003 | 验证查看功能 | 1. 进入投诉反馈页面 <br> 2. 点击查看投诉反馈列表 | 显示符合查看投诉反馈列表 | 显示符合查看投诉反馈列表 | 通过 |
6.3 性能测试
- 兼容性测试
表6-4 兼容性测试用例
| 用例编号 | 测试类型 | 测试目标 | 操作过程 | 预期结果 |
| 兼容性_01 | 设备兼容性 | 测试系统在不同设备上的表现 | 在多种设备上访问系统并记录表现 | 系统在各种设备上都能正常加载和显示页面 |
| 兼容性_02 | 浏览器兼容性 | 测试系统在不同浏览器上的表现 | 在多种浏览器中访问系统并记录表现 | 系统在各种主流浏览器上都能正常加载和显示页面 |
| 兼容性_03 | 分辨率兼容性 | 测试系统在不同分辨率下的显示效果 | 在不同分辨率的设备上访问系统并记录表现 | 系统在各种分辨率下都能适应并正常显示内容 |
| 兼容性_04 | 操作系统兼容性 | 测试系统在不同操作系统上的运行情况 | 在不同操作系统上访问系统并记录表现 | 系统能够在常用操作系统上正常运行和显示 |
- 性能测试
表6-5 性能测试用例
| 用例编号 | 测试类型 | 测试目标 | 操作过程 | 预期结果 |
| 性能_01 | 负载测试 | 测试系统在正常负载下的性能 | 逐步增加用户数来模拟不同的负载情况 | 系统能够稳定处理并响应不同数量的用户请求 |
| 性能_02 | 压力测试 | 测试系统在极端负载下的性能 | 以超过系统承受极限的用户数来测试系统 | 系统能够在高负载情况下仍然保持正常运行 |
| 性能_03 | 并发测试 | 测试系统能同时处理多少并发用户请求 | 同时发送多个并发用户请求来测试系统性能 | 系统能够有效地处理多个并发请求 |
| 性能_04 | 数据量测试 | 测试系统在大数据量下的性能 | 向系统添加大量数据并测试系统响应时间 | 系统能够在大数据量情况下保持较快的响应时间 |
6.4 测试结果
全部测试用例都已通过,且不存在漏洞,实现了本论文开始时所作要求和期望。本系统运行稳定,使用流畅,可以满足客户需求。试运行后进行系统评估,可以认为该系统达到预定的目标要求,可以满足用户的需求,也满足了系统开发前所作目标。系统在经过大量重复测试后运行十分稳定,安全实用,功能模块已经达到预定目标所需。在规定的时间内实现系统的大部分功能,且满足要求,节省开发成本,有助于提高科学管理水平,符合本人经济情况。
简而言之,经过严格的测试,可以发现该系统的功能和性能非常出色,它的精度、可靠性、稳健性都达到了极高的水平,而且它还支持快速、精细的点击操作,使用者的使用感受更加良好。此外,它还支持各种主流浏览器,满足不同的使用要求。
第7章总结与展望
智能社区服务平台的研究内容涵盖需求分析、系统设计、技术实现、系统应用等方面,通过集成现代信息技术来提升社区管理效率和服务质量。该平台主要面向管理员、业主用户、来访人员及工作人员四类用户,提供了涵盖公告发布、维修上报、投诉反馈、来访人员登记等多个方面的功能模块。
该智能社区服务平台使用的开发环境是功能强大的Springboot+Vue,在大学的学科中重点学习了这两中技术,在对这些技术学习、熟悉之后,结合对系统进行的需求分析顺利的完成了本次项目的设计。在最初接到任务书的那一刻,比较迷茫,没有任何的思路,在经过了老师的指导以后,调查了一些相关的社区服务系统相关的资料后,慢慢的有了头绪,开始入手开题,明确了系统的内容,对系统进行可行性的分析,确定系统可行以及功能内容以后,就按照开题初步设计的内容进行完善,慢慢补充、学习,最终结束了程序的开发,也完成了论文的写作。这一过程,虽然艰辛,但也学习到了很多,对项目开发流程也有了一个新的认识,动手能力也得到了提高,这正是书本上所学习不到的。
经过开发本项目,让我非常有成就高,与此同时我对程序的开发更加感兴趣了,信息技术真的很强大,也很深奥,在以后工作中,我将会寻找与其相关工作,继续深入学习,开发出更优秀的项目。
参考文献
- [1]智能社区使命:落实国家智能设备+战略以不断完善智能智慧社区建设,助力新质生产力发展,引领智能时代,塑造未来生活[C]// 中国技术市场协会,中国国际科学技术合作协会,北京新闻文化研究所. 第二十四届科学家论坛论文集. 海南智控数物科技有限公司;, 2024: 6. DOI:10.26914/c.cnkihy.2024.058413.
- [2]金海卫,熊勇,黄勇刚,等. 智能决策平台设计及其在规模化社区运营应用 [J]. 物联网技术, 2023, 13 (10): 120-123. DOI:10.16667/j.issn.2095-1302.2023.10.033.
- [3]侯全武, 远大纵横智慧社区智能运行中心平台V1.0. 山西省, 山西远大纵横科技有限公司, 2023-09-25.
- [4]张宏宇,杨春丽. 智慧社区之项目实践 [J]. 智能建筑电气技术, 2023, 17 (05): 125-128. DOI:10.13857/j.cnki.cn11-5589/tu.2023.05.014.
- [5]孙倩. 智慧社区多元协同共治探究 [J]. 合作经济与科技, 2023, (08): 180-182. DOI:10.13665/j.cnki.hzjjykj.2023.08.057.
- [6]林科杏,赖善豪. 基于大数据的智能社区矫正信息化管理服务平台 [J]. 信息与电脑(理论版), 2022, 34 (20): 41-43.
- [7]徐亮, 社区前端设备感知智能管理系统(感知前端全生命周期监管平台). 山东省, 青岛文达通科技股份有限公司, 2022-07-29.
- [8]Gladys M ,F. B B C D ,Óscar M , et al. Intelligent Digital Platform for Community-Based Rural Tourism—A Novel Concept Development in Peru [J]. Sustainability, 2022, 14 (13): 7907-7907.
- [9]龚利锋. 基于问答社区的智能运维平台分析与比较[D]. 哈尔滨工业大学, 2022. DOI:10.27061/d.cnki.ghgdu.2022.001648.
- [10]深圳长城盛世家园二期社区:打造安全、便捷、智慧社区 [J]. 城乡建设, 2022, (10): 64-65.
- [11]祝伊成. 基于AI技术实现社区智能管理——以嘉兴花语江南小区为例 [J]. 中国高新科技, 2021, (24): 56-57. DOI:10.13535/j.cnki.10-1507/n.2021.24.24.
- [12]姚星宇. 基于社区问答的法律服务平台的设计与实现[D]. 华中科技大学, 2022. DOI:10.27157/d.cnki.ghzku.2022.000094.
- [13]程旺婕. 基于多中心治理的智慧社区养老服务提升路径研究 [J]. 经济研究导刊, 2021, (29): 63-65.
- [14]Jackson D . Wi-Fiber: Adair Grover highlights broadband mi.mec smart-infrastructure platform, support of myriad community services [J]. Urgent Communications, 2021,
致 谢
时光荏苒,我的论文即将完成,在研究和写作过程中,有许多人给予我支持和帮助,我的心中满是感慨与感恩。
我要向我的指导老师表达深深的谢意。在整个论文的撰写过程中,您给予了我悉心的指导和无尽的耐心。正是您专业的引领和耐心的解疑释惑,让我避免了许多不必要的错误。
同时,我也非常感谢我的同学们。在我遇到困难和挑战时,给予帮助和鼓励,让我能够坚持下去。在共同学习和研究过程中,我们相互交流、启发,一起度过了许多难忘的时光。
最后,我要感谢我的家人,这一路上的支持、理解和关爱,他们默默的付出让我能够全身心投入到项目中,也是我不断前进的动力。
再次向所有帮助过我的人表示最诚挚的感谢!
1412

被折叠的 条评论
为什么被折叠?



