目 录
摘 要
随着社会节奏的加快和生活压力的增加,心理健康问题日益成为全球关注的焦点,专业心理咨询的人数却因资源分布不均、服务成本高昂以及传统咨询模式的局限性而受到限制。因此,设计基于Java的心理咨询系统,系统集成了用户注册登录、治愈书籍推荐、心理评估、咨询师匹配、预约管理、心理报告生成等多项功能,既满足了求助用户的多样化需求,也为心理咨询师提供了高效的管理工具。此外,还引入了协同过滤推荐算法和智能匹配机制,进一步提升了用户体验和服务质量。通过采用前后端分离的技术架构,前端使用Vue框架以提高用户体验与界面响应速度,后端则依托SpringBoot框架的强大功能,使得系统具有高效性与可扩展性,这为管理员提供了优化用户体验强化后台的管理能力,确保了信息的安全性和操作的便捷性。通过平台的设计与实现,系统的功能设计与实现进行深入探讨,探索如何利用现代信息技术优化心理健康服务的可及性和专业性,为构建更加完善的心理健康服务体系提供技术支持与理论参考。
关键词:心理咨询系统;SpringBoot;Java技术;Vue。
Abstract
With the acceleration of social pace and the increase of life pressure, mental health issues have become a global focus of attention. However, the number of professional psychological counselors is limited due to uneven distribution of resources, high service costs, and limitations of traditional counseling models. Therefore, a Java based psychological counseling system is designed, which integrates multiple functions such as user registration and login, recommended healing books, psychological assessment, counselor matching, appointment management, and psychological report generation. It not only meets the diverse needs of seeking help users, but also provides efficient management tools for psychological counselors. In addition, collaborative filtering recommendation algorithms and intelligent matching mechanisms have been introduced to further enhance user experience and service quality. By adopting a front-end and back-end separation technology architecture, the front-end uses the Vue framework to improve user experience and interface response speed, while the back-end relies on the powerful features of the SpringBoot framework to make the system efficient and scalable. This provides administrators with optimized user experience and strengthened back-end management capabilities, ensuring information security and operational convenience. Through the design and implementation of the platform, as well as the functional design and implementation of the system, in-depth discussions are conducted to explore how to use modern information technology to optimize the accessibility and professionalism of mental health services, providing technical support and theoretical references for building a more comprehensive mental health service system.
Keywords: Psychological counseling system; SpringBoot;Java technology; Vue.
1绪 论
1.1研究背景
随着社会节奏的加快和生活压力的增加,心理健康问题日益成为全球关注的焦点。据世界卫生组织统计,全球约有近10亿人受到心理健康问题的影响,且逐渐成为影响个体生活质量与社会和谐发展的关键因素。面对日益增长的心理健康需求,传统心理咨询模式由于资源有限、成本高昂以及地域限制等问题,难以全面覆盖和满足大众的需求。因此,开发一个基于Java技术的心理咨询系统具有重要意义。该平台能够打破传统心理咨询的局限,结合现代Web开发技术。通过技术手段弥合心理咨询服务供需之间的鸿沟。系统集成了用户注册登录、心理评估测试、个性化书籍推荐、在线咨询预约及管理等多功能模块,为求助者提供一站式的心理健康服务体验。同时,也为心理咨询师配备了高效的管理工具,包括咨询记录维护、预约列表管理和心理报告生成等功能,极大提高了工作效率和服务质量。Java心理咨询系统的设计与应用将对于促进心理健康服务的普及与发展具有重要意义,有助于缓解当前心理健康服务供需不平衡的局面,推动社会整体心理健康水平的提升。
Java心理咨询系统基于Java、SpringBoot、Vue和MySQL数据库构建,展示了重要的创新意义和技术实践。SpringBoot简化了后端配置,确保系统稳定高效运行,Vue的灵活性和简洁性使其成为现代Web开发中常用的前端框架之一。通过MySQL的支持,系统能够处理大量数据并保证数据的一致性和安全性,为管理层提供了可靠的数据支持,有助于优化资源分配,提高了用户隐私保护和数据安全,确保每一位用户在一个安全、可靠的环境中寻求帮助和支持。利用现代信息技术优化心理健康服务,还为构建更加高效、个性化的心理健康服务体系提供了新的思路和实践指导,对促进社会心理健康水平的整体提升有着重要意义。
心理咨询系统在全球范围内正逐步获得关注,相关研究与应用不断扩展。在国际上,许多国家已经认识到心理健康服务的重要性,并积极探索通过技术手段提升服务质量与覆盖面。例如,在欧美地区,线上心理咨询平台日益普及,这些平台利用互联网的优势,为用户提供便捷的心理支持和咨询服务。同时,专业机构和高校也在持续开展关于心理咨询效果评估的研究,旨在提高咨询的专业性和有效性。
在国内,随着社会对心理健康重视程度的不断提升,心理咨询系统的开发与应用同样取得了显著进展。一些城市和地区开始尝试将现代化的信息技术融入传统心理咨询中,以期改善服务模式和服务效率。特别是针对特定人群的心理健康干预措施,如学生群体、职场人士等,已经展现出积极的效果。此外,围绕如何更好地保护用户隐私及数据安全,学术界与实践者之间也展开了广泛的讨论和合作。
整体来看,无论是国外还是国内,心理咨询系统的发展都致力于克服传统面对面咨询存在的时空限制,增强服务的个性化和灵活性。同时,对于如何整合多渠道资源,形成更加全面的心理健康服务体系,各方都在进行有益的探索。这种趋势有助于推动心理健康服务向更广泛的人群渗透,满足不同层次的需求,促进社会整体心理健康水平的提升。
2关键技术
2.1Java语言
Java语言是一种广泛使用的高级编程语言,具有平台无关性、面向对象特性和丰富的标准库。Java通过Java虚拟机(JVM)实现跨平台运行,开发者可以编写一次代码,在任何支持JVM的环境中执行[1]。Java的面向对象特性使得代码复用和模块化变得更加容易,促进了软件的维护和扩展。Java支持多线程编程,允许开发者在同一程序中同时执行多个任务,提升了应用程序的性能。
Java语言的语法结构简洁且易于理解,吸引了大量开发者。Java的标准库包含数据结构、输入输出处理、网络编程等众多功能模块。这使得开发者在构建应用程序时能够高效利用已有工具,减少重复劳动。Java广泛应用于企业级应用、移动应用、Web开发和大数据处理等领域。
2.2 B/S框架
B/S(Browser/Server)架构是一种基于浏览器和服务器的系统架构模式,用户通过浏览器与服务器进行交互。B/S架构简化了客户端的部署和管理,用户无需在本地安装复杂的软件,只需使用标准浏览器即可访问应用程序。服务器端负责处理业务逻辑和数据存储,客户端则主要负责展示用户界面和数据交互[2]。B/S架构的设计使得系统更新和维护集中在服务器端,降低了维护成本。
B/S架构通常采用Web技术进行实现,包括HTML、CSS和Java等。用户在浏览器中发起请求,服务器响应并返回数据。数据传输通常通过HTTP或HTTPS协议进行,B/S架构的灵活性使其适用于在线购物、信息管理系统和社交网络等各类应用场景[3]。由于其易于扩展性,B/S架构可以方便地支持大规模用户访问,适应不断变化的业务需求。
2.3 SpringBoot框架
SpringBoot框架是基于Spring框架的开源项目,简化Java应用程序的开发过程。SpringBoot通过约定优于配置的理念,减少了传统Spring应用的繁琐配置,开发者可以快速搭建和部署应用程序。框架提供了一系列默认配置,支持自动化配置,简化了应用启动的复杂性[4]。SpringBoot内置了嵌入式Web服务器,使得开发者能够独立运行Java应用,无需外部容器。
SpringBoot支持微服务架构,开发者可以轻松创建和管理多个微服务。框架集成了丰富的功能模块,包括安全、数据访问和消息中间件等,支持RESTful API和JSON数据格式的处理[5]。SpringBoot还提供了强大的监控和管理功能,允许开发者实时监控应用的健康状态和性能指标。借助SpringBoot,开发者能够高效构建和维护现代企业级应用,满足复杂业务需求。
2.4 Vue技术
Vue是一种渐进式Java框架,专注于构建用户界面。Vue采用组件化的开发模式,允许开发者将应用程序拆分为独立的、可重用的组件,从而提高了开发效率和代码的可维护性[6]。框架的核心库专注于视图层,支持数据绑定和DOM操作,提供了简洁的API。Vue的虚拟DOM机制提升了应用的性能,减少了实际DOM操作的次数。
Vue支持双向数据绑定,能够自动更新视图与模型之间的变化。开发者可以通过Vue的指令系统,简化数据展示和事件处理。Vue还支持路由管理和状态管理,使得开发复杂单页面应用变得更加容易[7]。借助Vue的生态系统,开发者能够使用多种工具和库来扩展功能,满足不同的业务需求。Vue在前端开发中逐渐成为主流选择,受到广泛关注和应用。
2.5 MySQL数据库
MySQL是一种开源的关系型数据库管理系统(RDBMS),基于SQL(结构化查询语言)进行数据操作。作为一个被广泛使用的数据库系统,MySQL具有高度的性能、可扩展性和可靠性。MySQL使用表格结构来存储数据,每个表由多个列和行组成,数据通过SQL查询语言进行操作[8]。MySQL支持多种数据类型,如整数、浮动小数、字符串、日期等,以满足不同应用场景对数据存储的需求。在实际应用中,MySQL通常用于存储和管理结构化数据,通过索引、视图、触发器等功能提升数据查询的效率和数据的完整性。
MySQL支持ACID事务特性(原子性、一致性、隔离性、持久性),确保数据库操作的可靠性和数据的一致性。它还支持多种存储引擎,其中InnoDB是最常用的存储引擎,具备事务支持、行级锁定和外键约束等特性,适用于高并发、高可靠性的数据存储需求。MySQL可以通过主从复制、分区和分库分表等技术实现横向扩展,以应对大规模数据存储和高负载的应用需求。MySQL还具有灵活的权限管理机制,支持管理用户角色管理、细粒度的权限控制等,保障数据的安全性。
3系统分析
本平台基于SpringBoot框架和Vue.js前端技术进行开发,采用MySQL数据库存储数据,技术架构清晰且成熟,具有高效性与可扩展性。SpringBoot提供了强大的后端支持,保证了系统的稳定性和高效处理能力;Vue.js作为前端框架,能实现快速响应和流畅的用户体验。该技术方案已经被广泛应用于多个领域,因此,平台在技术实现上具备可行性,并能够满足心理咨询系统的各项功能需求。
系统的开发成本相对较低,可以利用开源框架和工具,降低开发成本。其次,系统的运行和维护成本也相对较低,可以采用Java等技术,实现系统的自动化部署和维护。因此,从经济层面来看,开发心理咨询系统也是可行的。
平台强化了心理咨询师与读者之间的互动交流,促进了知识的共享与传播。这种双向互动有助于激发创作灵感,提升作品质量,进而形成良性的文化生态循环。最终,本项目的实施将有助于扩大数字阅读的受众基础,促进全民阅读习惯的养成,并为相关产业的发展提供新的思路与实践参考,共同构建更加丰富多彩的知识社会。
系统的操作界面设计简洁明了,易于用户理解和操作。系统提供了详尽的操作指南和帮助文档,使得用户能够快速上手并熟练使用系统。系统还具备良好的容错性和错误提示功能,当用户操作失误时,能够及时给出提示信息,引导用户进行正确的操作。因此,从操作层面来看,心理咨询系统同样具备可行性。
3.2系统功能分析
3.2.1功能性分析
心理咨询系统划分为了前端模块和后端模块两大部分。
前端求助用户模块:用户可注册登录进前台系统界面,用户系统界面由注册登录、首页、心理评估、网站公告、资讯中心、治愈书籍、咨询师信息、咨询匹配、我的账户和个人中心(个人首页、预约列表、咨询记录、心理报告、咨询匹配、分配咨询师、收藏、评论管理),为用户提供一个既专业又温暖的在线心理健康服务环境,满足不同用户的多样化需求。具体的功能如下:
注册登录:用户可通过前台系统的注册与登录界面轻松创建个人账户或安全登录。注册过程中,系统会收集必要的个人信息以确保服务的个性化和安全性。
首页:作为用户的第一个接触点,集成了网站公告、治愈书籍推荐、咨询师信息推荐等重要元素。采用协同过滤推荐算法,根据用户的历史浏览记录智能推荐感兴趣的治愈书籍,提升用户体验。
心理评估:内置多种心理素质测试问卷,用户完成答题后即可提交并查看专业的点评反馈,有助于自我认知和个人成长。
网站公告:定期更新网站公告板块,内容涵盖最新的通知、关于我们、联系方式及网站详细介绍等,确保用户能够及时获取平台的最新动态。
资讯中心:资讯中心汇聚了丰富的心理健康相关文章,支持用户深入阅读、点赞、收藏及评论等功能,激发用户的参与热情,营造积极向上的社区氛围。
治愈书籍:用户可以查看书籍的详细信息,包括书籍名称、类型、心理咨询师、出版社、书籍介绍等,并能对书籍进行评分、点赞、收藏以及发表评论,促进社区内的互动交流。
咨询师信息:咨询师信息列表提供全面的咨询师列表,用户可以根据个人需求筛选查看具体咨询师的详细资料,并能进行点赞、收藏、评论或直接预约,享受专属的心理咨询服务。
咨询匹配:用户可以提交具体的咨询问题和偏好需求,系统将基于这些信息精准匹配最适合的专业咨询师,提高咨询效率和服务质量。
我的账户:用户方便地修改个人资料和密码,确保个人信息的安全性和隐私保护。
个人中心:整合了个人首页、预约列表:用户可以查看所有已提交的预约请求并能查看详情以确认是否已得到相应咨询师的审核回复,确保预约流程透明且高效。
咨询记录:用户可以通过查询和重置功能轻松找到特定的咨询记录,并查看具体详情,如咨询师信息、咨询时长、心理状态等,便于回顾和反思。心理报告:用户能够访问生成的心理报告,获取专业的心理健康评估结果和建议,有助于自我理解和成长。咨询匹配:系统根据用户的咨询问题和个人偏好自动匹配合适的咨询师,用户可以查看匹配详情并调整自己的需求,提高咨询服务的精准度和满意度。分配咨询师:除了自动匹配外,用户还可以手动查询和查看由管理员分配的咨询师详情,确保每一步都能获得专业的指导和支持。收藏:允许用户将感兴趣的书籍、文章或咨询师添加到收藏夹,方便随时回顾和参考,增强个性化体验。评论管理:用户可以在个人中心集中管理自己对书籍、文章或咨询师发表的评论,便于随时修改观点或删除不再适用的评论内容,促进社区内的积极互动。
求助用户用例图如图3-1所示。

图3-1 求助用户用例图
后端系统模块:心理咨询师和管理员,分别在后台系统进行功能操作,具体详情的如下:
心理咨询师:可注册登录进后台系统界面,系统界面由后台首页、咨询师信息管理、预约列表管理、咨询记录管理、心理报告管理、资源管理、个人信息和修改密码组成,为心理咨询师提供了全面且细致的功能,确保他们能够高效地管理咨询事务并提供优质的服务。具体的功能如下:
注册登录:咨询师需通过专门的后台系统进行注册,并上传从业资格证书以验证专业身份。提交后,系统管理员将对资料进行审核,只有审核通过的咨询师才能获得登录权限,保障服务的专业性和可靠性。
后台首页:提供一个直观简洁的操作界面,展示关键信息如待处理预约、最新通知和快速访问链接等,帮助咨询师迅速了解当前工作状态并作出响应。
咨询师信息管理:咨询师信息列表查看咨询师个人的信息,支持查看详情(包括评论),支持更新咨询师信息,要求填写详细的个人资料如照片、姓名、性别、从业时间、可约时段、研究方向及详细介绍,确保咨询师的专业背景清晰呈现且信息更新及时准确。
预约列表管理:咨询师可以查看所有预约请求及其详情,对于每个预约请求都可以进行审核并回复,保证咨询服务安排合理有序,提升用户满意度。
咨询记录管理:咨询记录列表详细列出每次咨询的记录,包含双方的基本信息(如姓名、性别)、咨询时长、心理状态、压力水平等,支持过程记录与生成报告限次,有助于追踪咨询进展。生成报告:基于咨询内容自动生成详尽的评估报告,涵盖咨询双方基本信息、心理状态、压力水平、评分及治疗建议,为用户提供专业的健康指导。
心理报告管理:提供全面的心理报告管理工具,包括查询、查看详情、重置、删除及添加新报告等功能,确保心理报告的准确性和有效性,便于长期跟踪用户的心理健康状况。
资源管理:心理评估,提供详尽的心理评估工具,支持题库管理(查询、重置、删除、添加新题目类型、题目、选项及排序),并具备导出、导入和下载导入文档的功能,确保评估工具的有效性和灵活性。答题与点评,支持在线答题及提交后的专业点评反馈,促进用户的自我认知和个人成长,增强咨询服务的效果。
个人信息:允许咨询师更新个人资料,如联系方式、简介等。
修改密码:提供便捷安全的密码修改功能,保护账户的安全性。
心理咨询师用例图如图3-2所示。

图3-2 心理咨询师用例图
管理员:在系统中的角色至关重要,他们负责维护系统内容,后台系统由后台首页、系统用户、治愈书籍管理、咨询师信息管理、预约列表管理、咨询记录管理、心理报告管理、咨询匹配管理、分配咨询师管理、系统管理、网站公告管理和资源管理组成。具体的功能如下:
后台登录:管理员通过安全的入口进行登录,确保只有授权人员能够访问管理后台,保障数据的安全性和隐私性。
后台首页:提供一个直观的仪表盘,展示关键统计数据如预约列表统计、心理报告统计等,帮助管理员快速掌握系统运营状况,及时作出决策。
系统用户管理:管理员可以对不同类型的用户(管理员、求助用户、心理咨询师)进行使用状态和权限设置,特别是对于心理咨询师,需要管理员审核其从业资格证书后才能注册并登录系统,确保咨询师的专业资质与合法性。
治愈书籍管理:治愈书籍列表展示所有已添加的治愈书籍信息,便于管理员维护书籍资源的准确性和时效性。治愈书籍添加:允许管理员新增治愈书籍,需填写详细的书籍信息,包括书书籍名称、书籍类型、书籍作者、出版社及书籍介绍等,丰富平台内容,提升用户体验。
咨询师信息管理:提供全面的咨询师信息管理工具,包括查看详细信息、编辑资料、查看评论以及删除功能,确保每位咨询师的信息完整准确,并能迅速响应任何更新需求。
预约列表管理:管理员可以查看所有预约请求及其详情,支持审核回复,确保每一条预约都得到妥善处理,优化预约安排,提高服务质量。
咨询记录管理:包含详细的咨询记录列表,支持查询、查看详情等功能,帮助管理员监督咨询服务的质量和效果,确保用户获得专业的心理健康支持。
心理报告管理:提供心理报告的全方位管理功能,包括查询、查看详情、重置、删除及添加新报告等,确保心理报告的有效性和准确性,为用户提供科学的心理健康指导。
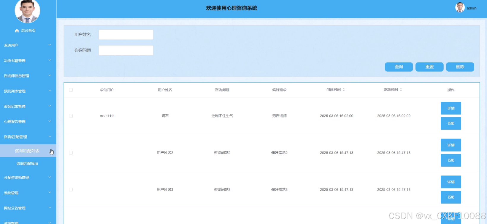
咨询匹配管理:咨询匹配列表显示所有已有的咨询匹配情况,管理员可以根据具体情况对求助者进行最适合的心理咨询师匹配,提升匹配效率和服务质量。咨询匹配添加:允许管理员手动添加新的咨询匹配关系,根据求助者的具体需求和偏好精准推荐合适的咨询师。
分配咨询师管理:管理员可以查看分配咨询师的列表,确保咨询师分配的合理性和公平性,提高服务满意度。
系统管理:轮播图管理,支持轮播图的查询、重置、删除及添加功能,增强网站的视觉吸引力和用户体验,提升品牌形象。
网站公告管理:提供网站公告的管理工具,包括查询、重置、删除及添加新公告等,确保用户能及时获取最新消息,保持信息透明度和互动性。
资源管理:资讯中心,提供详尽的资讯文章管理功能,支持查看详情和查看评论,保持内容的新鲜度和相关性,促进知识共享。中心分类:支持中心分类的详情查看,便于组织和管理不同类型的信息资源,提高信息检索效率。心理评估:包含题库管理(查询、重置、删除、添加新题目类型、题目、选项及排序),以及导出、导入和下载导入文档的功能,确保评估工具的有效性和灵活性,满足多样化的评估需求。
管理员用例图如图3-3所示。

图3-3 管理员用例图
3.2.2非功能性分析
心理咨询系统的非功能性需求比如心理咨询系统的安全性怎么样,可靠性怎么样,性能怎么样,可拓展性怎么样等,具体可以表示在如下3-1表格中:
表3-1心理咨询系统非功能需求表
| 安全性 | 主要指心理咨询系统数据库的安装,数据库的使用和密码的设定必须合乎规范。 |
| 可靠性 | 可靠性是指心理咨询系统能够安装用户的指示进行操作,经过测试,可靠性90%以上。 |
| 性能 | 性能是影响心理咨询系统占据市场的必要条件,所以性能最好要佳才好。 |
| 可扩展性 | 比如数据库预留多个属性,比如接口的使用等确保了系统的非功能性需求。 |
| 易用性 | 用户只要跟着心理咨询系统的页面展示内容进行操作,就可以了。 |
| 可维护性 | 心理咨询系统开发的可维护性是非常重要的,经过测试,可维护性没有问题 |
3.3系统总体流程设计
3.3.1数据开发流程
系统开发流程的主要步骤,从需求分析到系统完成的全过程。流程包括需求分析、总体设计(结构、功能、数据)、详细设计(模块、编码)、模块整合与调用,以及测试、扩展和完善,最终完成系统的开发。本系统的开发流程如下图所示

图 3-4系统开发流程图
3.3.2用户登录流程
用户输入用户名和密码后,系统先检查输入是否为空,再验证用户名是否存在,若存在则通过用户名获取密码并校验。若密码正确则登录成功,否则提示密码错误。若用户名不存在或无法登录,提示用户操作无效。如下图所示。

图 3-5登录流程图
3.3.3系统操作流程
用户首先进入系统登录界面,输入用户名和密码后,系统验证信息是否正确。若验证失败,返回登录界面重新输入,若验证成功,则进入功能界面,执行相应功能处理后结束操作流程。操作流程如下图所示。

图 3-6 系统操作流程图
3.3.4添加信息流程
管理员可以添加信息,用户添加可以自己权限内的信息,输入信息后,要想利用这个软件来进行系统的安全管理,首先需要登录到该软件中。添加信息流程如下图所示。

图 3-7 添加信息流程图
3.3.5修改信息流程
用户首先选择需要修改的记录,输入修改后的数据,系统判断输入数据是否合法。若数据不合法,提示重新输入,若数据合法,则将修改后的数据写入数据库,完成操作后流程结束。修改信息流程图如下图所示。

图 3-8 修改信息流程图
3.3.6删除信息流程
用户选择需要删除的记录后,系统判断是否确认删除。若未确认,返回选择环节,若确认删除,则更新数据库,删除对应记录,完成操作后流程结束。删除信息流程图如下图所示。

图 3-9删除信息流程图
4心理咨询系统 总体设计
本章主要讨论的内容包括心理咨询系统的功能模块设计、数据库系统设计。
4.1系统架构设计
本心理咨询系统从架构上分为三层:表现层(UI)、业务逻辑层(BLL)以及数据层(DL)。

图 4-1心理咨询系统架构设计图
表现层(UI):也称为用户界面层,它负责与用户进行直接的交互。一个优秀的UI设计能够显著提升用户的体验,确保用户在使用心理咨询系统时感到舒适和便捷。为了确保良好的兼容性,UI界面设计需要适应不同版本的平台和各种屏幕尺寸的分辨率。此外,UI交互功能必须合理设计,确保用户的操作能够得到相应的反馈和结果,这要求表现层与业务逻辑层之间保持良好的通信和协同工作。
业务逻辑层(BLL):这一层主要处理心理咨询系统的数据和业务逻辑。当用户通过表现层提交数据时,业务逻辑层会接收这些数据,进行处理,并将结果传递给数据层进行存储或查询。同时,当系统需要从数据层读取数据时,业务逻辑层会处理这些数据,并将其传递给表现层进行展示。
数据层(DL):虽然本心理咨询系统的数据存储在服务端的MySQL数据库中,但数据层仍然作为一个独立的部分存在。它的主要功能是存储和管理心理咨询系统的数据。数据层与MySQL数据库进行交互,执行数据的增、删、改、查等操作,确保数据的完整性和安全性。
这三个层次相互独立但又紧密协作,共同构成了心理咨询系统的完整架构。通过合理的分层设计,可以提高系统的可维护性、可扩展性和可重用性,为用户提供更好的服务和体验。
4.2系统模块设计
在上一章节中主要对系统的功能性需求和非功能性需求进行分析,并且根据需求分析了本心理咨询系统中的用例。那么接下来就要开始对本心理咨询系统的架构、主要功能和数据库开始进行设计。心理咨询系统根据前面章节的需求分析得出,心理咨询系统的功能模块图如下图所示。

图 4-2心理咨询系统功能模块图
4.3数据库设计
数据库设计一般包括需求分析、概念模型设计、数据库表建立三大过程,其中需求分析前面章节已经阐述,概念模型设计有概念模型和逻辑结构设计两部分。
4.3.1数据库概念结构设计
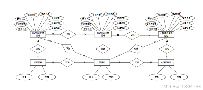
下面是整个心理咨询系统中主要的数据库表总E-R实体关系图。

图 4-3总E-R关系图
4.3.2数据库逻辑结构设计
通过上一小节中心理咨询系统中总E-R关系图上得出一共需要创建多个数据表。在此主要罗列几个主要的数据库表结构设计。
表 4-1-access_token(登陆访问时长)
| 编号 | 字段名 | 类型 | 长度 | 是否非空 | 是否主键 | 注释 |
| 1 | token_id | int | 是 | 是 | 临时访问牌ID | |
| 2 | token | varchar | 64 | 否 | 否 | 临时访问牌 |
| 3 | info | text | 65535 | 否 | 否 | 信息 |
| 4 | maxage | int | 是 | 否 | 最大寿命:默认2小时 | |
| 5 | create_time | timestamp | 是 | 否 | 创建时间 | |
| 6 | update_time | timestamp | 是 | 否 | 更新时间 | |
| 7 | user_id | int | 是 | 否 | 用户编号 |
表 4-2-appointment_list(预约列表)
| 编号 | 字段名 | 类型 | 长度 | 是否非空 | 是否主键 | 注释 |
| 1 | appointment_list_id | int | 是 | 是 | 预约列表ID | |
| 2 | consultant | int | 否 | 否 | 咨询师 | |
| 3 | name_of_consultant | varchar | 64 | 否 | 否 | 咨询师姓名 |
| 4 | gender_consultant | varchar | 64 | 否 | 否 | 咨询师性别 |
| 5 | reservation_user | int | 否 | 否 | 预约用户 | |
| 6 | user_name | varchar | 64 | 否 | 否 | 用户姓名 |
| 7 | appointment_time | datetime | 否 | 否 | 预约时间 | |
| 8 | examine_state | varchar | 16 | 是 | 否 | 审核状态 |
| 9 | examine_reply | varchar | 255 | 否 | 否 | 审核回复 |
| 10 | consulting_records_limit_times | int | 是 | 否 | 记录限制次数 | |
| 11 | create_time | datetime | 是 | 否 | 创建时间 | |
| 12 | update_time | timestamp | 是 | 否 | 更新时间 | |
| 13 | source_table | varchar | 255 | 否 | 否 | 来源表 |
| 14 | source_id | int | 否 | 否 | 来源ID | |
| 15 | source_user_id | int | 否 | 否 | 来源用户 |
表 4-3-article(文章)
| 编号 | 字段名 | 类型 | 长度 | 是否非空 | 是否主键 | 注释 |
| 1 | article_id | mediumint | 是 | 是 | 文章id | |
| 2 | title | varchar | 125 | 是 | 是 | 标题 |
| 3 | type | varchar | 64 | 是 | 否 | 文章分类 |
| 4 | hits | int | 是 | 否 | 点击数 | |
| 5 | praise_len | int | 是 | 否 | 点赞数 | |
| 6 | create_time | timestamp | 是 | 否 | 创建时间 | |
| 7 | update_time | timestamp | 是 | 否 | 更新时间 | |
| 8 | source | varchar | 255 | 否 | 否 | 来源 |
| 9 | url | varchar | 255 | 否 | 否 | 来源地址 |
| 10 | tag | varchar | 255 | 否 | 否 | 标签 |
| 11 | content | longtext | 4294967295 | 否 | 否 | 正文 |
| 12 | img | varchar | 255 | 否 | 否 | 封面图 |
| 13 | description | text | 65535 | 否 | 否 | 文章描述 |
表 4-4-article_type(文章分类)
| 编号 | 字段名 | 类型 | 长度 | 是否非空 | 是否主键 | 注释 |
| 1 | type_id | smallint | 是 | 是 | 分类ID | |
| 2 | display | smallint | 是 | 否 | 显示顺序 | |
| 3 | name | varchar | 16 | 是 | 否 | 分类名称 |
| 4 | father_id | smallint | 是 | 否 | 上级分类ID | |
| 5 | description | varchar | 255 | 否 | 否 | 描述 |
| 6 | icon | text | 65535 | 否 | 否 | 分类图标 |
| 7 | url | varchar | 255 | 否 | 否 | 外链地址 |
| 8 | create_time | timestamp | 是 | 否 | 创建时间 | |
| 9 | update_time | timestamp | 是 | 否 | 更新时间 |
表 4-5-assignment_consultant(分配咨询师)
| 编号 | 字段名 | 类型 | 长度 | 是否非空 | 是否主键 | 注释 |
| 1 | assignment_consultant_id | int | 是 | 是 | 分配咨询师ID | |
| 2 | help_users | int | 否 | 否 | 求助用户 | |
| 3 | user_name | varchar | 64 | 否 | 否 | 用户姓名 |
| 4 | advisory_questions | varchar | 64 | 否 | 否 | 咨询问题 |
| 5 | preference_demand | varchar | 64 | 否 | 否 | 偏好需求 |
| 6 | consultant | varchar | 64 | 否 | 否 | 咨询师 |
| 7 | available_period | varchar | 64 | 否 | 否 | 可约时段 |
| 8 | research_direction | varchar | 64 | 否 | 否 | 研究方向 |
| 9 | create_time | datetime | 是 | 否 | 创建时间 | |
| 10 | update_time | timestamp | 是 | 否 | 更新时间 | |
| 11 | source_table | varchar | 255 | 否 | 否 | 来源表 |
| 12 | source_id | int | 否 | 否 | 来源ID | |
| 13 | source_user_id | int | 否 | 否 | 来源用户 |
表 4-6-auth(用户权限管理)
| 编号 | 字段名 | 类型 | 长度 | 是否非空 | 是否主键 | 注释 |
| 1 | auth_id | int | 是 | 是 | 授权ID | |
| 2 | user_group | varchar | 64 | 否 | 否 | 用户组 |
| 3 | mod_name | varchar | 64 | 否 | 否 | 模块名 |
| 4 | table_name | varchar | 64 | 否 | 否 | 表名 |
| 5 | page_title | varchar | 255 | 否 | 否 | 页面标题 |
| 6 | path | varchar | 255 | 否 | 否 | 路由路径 |
| 7 | parent | varchar | 64 | 否 | 否 | 父级菜单 |
| 8 | parent_sort | int | 是 | 否 | 父级菜单排序 | |
| 9 | position | varchar | 32 | 否 | 否 | 位置 |
| 10 | mode | varchar | 32 | 是 | 否 | 跳转方式 |
| 11 | add | tinyint | 是 | 否 | 是否可增加 | |
| 12 | del | tinyint | 是 | 否 | 是否可删除 | |
| 13 | set | tinyint | 是 | 否 | 是否可修改 | |
| 14 | get | tinyint | 是 | 否 | 是否可查看 | |
| 15 | field_add | text | 65535 | 否 | 否 | 添加字段 |
| 16 | field_set | text | 65535 | 否 | 否 | 修改字段 |
| 17 | field_get | text | 65535 | 否 | 否 | 查询字段 |
| 18 | table_nav_name | varchar | 500 | 否 | 否 | 跨表导航名称 |
| 19 | table_nav | varchar | 500 | 否 | 否 | 跨表导航 |
| 20 | option | text | 65535 | 否 | 否 | 配置 |
| 21 | create_time | timestamp | 是 | 否 | 创建时间 | |
| 22 | update_time | timestamp | 是 | 否 | 更新时间 |
表 4-7-code_token(验证码)
| 编号 | 字段名 | 类型 | 长度 | 是否非空 | 是否主键 | 注释 |
| 1 | code_token_id | int | 是 | 是 | 验证码ID | |
| 2 | token | varchar | 255 | 否 | 否 | 令牌 |
| 3 | code | varchar | 255 | 否 | 否 | 验证码 |
| 4 | expire_time | timestamp | 是 | 否 | 失效时间 | |
| 5 | create_time | timestamp | 是 | 否 | 创建时间 | |
| 6 | update_time | timestamp | 是 | 否 | 更新时间 |
表 4-8-collect(收藏)
| 编号 | 字段名 | 类型 | 长度 | 是否非空 | 是否主键 | 注释 |
| 1 | collect_id | int | 是 | 是 | 收藏ID | |
| 2 | user_id | int | 是 | 是 | 收藏人ID | |
| 3 | source_table | varchar | 255 | 否 | 否 | 来源表 |
| 4 | source_field | varchar | 255 | 否 | 否 | 来源字段 |
| 5 | source_id | int | 是 | 否 | 来源ID | |
| 6 | title | varchar | 255 | 否 | 否 | 标题 |
| 7 | img | varchar | 255 | 否 | 否 | 封面 |
| 8 | create_time | timestamp | 是 | 否 | 创建时间 | |
| 9 | update_time | timestamp | 是 | 否 | 更新时间 |
表 4-9-comment(评论)
| 编号 | 字段名 | 类型 | 长度 | 是否非空 | 是否主键 | 注释 |
| 1 | comment_id | int | 是 | 是 | 评论ID | |
| 2 | user_id | int | 是 | 是 | 评论人ID | |
| 3 | reply_to_id | int | 是 | 否 | 回复评论ID | |
| 4 | content | longtext | 4294967295 | 否 | 否 | 内容 |
| 5 | nickname | varchar | 255 | 否 | 否 | 昵称 |
| 6 | avatar | varchar | 255 | 否 | 否 | 头像地址 |
| 7 | create_time | timestamp | 是 | 否 | 创建时间 | |
| 8 | update_time | timestamp | 是 | 否 | 更新时间 | |
| 9 | source_table | varchar | 255 | 否 | 否 | 来源表 |
| 10 | source_field | varchar | 255 | 否 | 否 | 来源字段 |
| 11 | source_id | int | 是 | 否 | 来源ID |
表 4-10-consultant_information(咨询师信息)
| 编号 | 字段名 | 类型 | 长度 | 是否非空 | 是否主键 | 注释 |
| 1 | consultant_information_id | int | 是 | 是 | 咨询师信息ID | |
| 2 | photo_of_consultant | varchar | 255 | 否 | 否 | 咨询师照片 |
| 3 | consultant | int | 否 | 否 | 咨询师 | |
| 4 | name_of_consultant | varchar | 64 | 否 | 否 | 咨询师姓名 |
| 5 | gender_consultant | varchar | 64 | 否 | 否 | 咨询师性别 |
| 6 | working_time | varchar | 64 | 否 | 否 | 从业时间 |
| 7 | available_period | varchar | 64 | 否 | 否 | 可约时段 |
| 8 | research_direction | varchar | 64 | 否 | 否 | 研究方向 |
| 9 | detailed_introduction | longtext | 4294967295 | 否 | 否 | 详细介绍 |
| 10 | praise_len | int | 是 | 否 | 点赞数 | |
| 11 | collect_len | int | 是 | 否 | 收藏数 | |
| 12 | comment_len | int | 是 | 否 | 评论数 | |
| 13 | appointment_list_limit_times | int | 是 | 否 | 预约限制次数 | |
| 14 | create_time | datetime | 是 | 否 | 创建时间 | |
| 15 | update_time | timestamp | 是 | 否 | 更新时间 |
表 4-11-consulting_matching(咨询匹配)
| 编号 | 字段名 | 类型 | 长度 | 是否非空 | 是否主键 | 注释 |
| 1 | consulting_matching_id | int | 是 | 是 | 咨询匹配ID | |
| 2 | help_users | int | 否 | 否 | 求助用户 | |
| 3 | user_name | varchar | 64 | 否 | 否 | 用户姓名 |
| 4 | advisory_questions | varchar | 64 | 否 | 否 | 咨询问题 |
| 5 | preference_demand | varchar | 64 | 否 | 否 | 偏好需求 |
| 6 | assignment_consultant_limit_times | int | 是 | 否 | 匹配限制次数 | |
| 7 | create_time | datetime | 是 | 否 | 创建时间 | |
| 8 | update_time | timestamp | 是 | 否 | 更新时间 |
表 4-12-consulting_records(咨询记录)
| 编号 | 字段名 | 类型 | 长度 | 是否非空 | 是否主键 | 注释 |
| 1 | consulting_records_id | int | 是 | 是 | 咨询记录ID | |
| 2 | consultant | int | 否 | 否 | 咨询师 | |
| 3 | name_of_consultant | varchar | 64 | 否 | 否 | 咨询师姓名 |
| 4 | gender_consultant | varchar | 64 | 否 | 否 | 咨询师性别 |
| 5 | reservation_user | int | 否 | 否 | 预约用户 | |
| 6 | user_name | varchar | 64 | 否 | 否 | 用户姓名 |
| 7 | duration_of_consultation | varchar | 64 | 否 | 否 | 咨询时长 |
| 8 | psychological_state | varchar | 64 | 否 | 否 | 心理状态 |
| 9 | pressure_level | varchar | 64 | 否 | 否 | 压力水平 |
| 10 | process_records | text | 65535 | 否 | 否 | 过程记录 |
| 11 | psychological_report_limit_times | int | 是 | 否 | 生成报告限制次数 | |
| 12 | create_time | datetime | 是 | 否 | 创建时间 | |
| 13 | update_time | timestamp | 是 | 否 | 更新时间 | |
| 14 | source_table | varchar | 255 | 否 | 否 | 来源表 |
| 15 | source_id | int | 否 | 否 | 来源ID | |
| 16 | source_user_id | int | 否 | 否 | 来源用户 |
表 4-13-evaluation(测评问卷)
| 编号 | 字段名 | 类型 | 长度 | 是否非空 | 是否主键 | 注释 |
| 1 | exam_id | mediumint | 是 | 是 | 问卷id | |
| 2 | name | varchar | 32 | 是 | 否 | 问卷名称 |
| 3 | duration | int | 否 | 否 | 答题时长 | |
| 4 | status | varchar | 10 | 否 | 否 | 状态:启用、禁用 |
| 5 | create_time | timestamp | 是 | 否 | 创建时间 | |
| 6 | update_time | timestamp | 是 | 否 | 更新时间 |
表 4-14-evaluation_question(题目)
| 编号 | 字段名 | 类型 | 长度 | 是否非空 | 是否主键 | 注释 |
| 1 | exam_question_id | mediumint | 是 | 是 | 题目ID | |
| 2 | type | varchar | 20 | 否 | 否 | 类型 |
| 3 | title | varchar | 255 | 否 | 否 | 题目 |
| 4 | question_item | varchar | 500 | 否 | 否 | 选项 |
| 5 | question_order | int | 否 | 否 | 排序 | |
| 6 | exam_id | mediumint | 是 | 是 | 所属问卷 | |
| 7 | create_time | timestamp | 是 | 否 | 创建时间 | |
| 8 | update_time | timestamp | 是 | 否 | 更新时间 |
表 4-15-evaluation_user_answer(用户答题)
| 编号 | 字段名 | 类型 | 长度 | 是否非空 | 是否主键 | 注释 |
| 1 | user_answer_id | mediumint | 是 | 是 | 用户答题ID | |
| 2 | user_id | mediumint | 是 | 否 | 用户ID | |
| 3 | exam_id | mediumint | 是 | 是 | 考试ID | |
| 4 | score | double | 否 | 否 | 分数 | |
| 5 | answers | text | 65535 | 否 | 否 | 答案 |
| 6 | comment_state | tinyint | 否 | 否 | 点评状态 | |
| 7 | nickname | varchar | 255 | 否 | 否 | 提交人 |
| 8 | create_time | timestamp | 是 | 否 | 创建时间 | |
| 9 | update_time | timestamp | 是 | 否 | 更新时间 | |
| 10 | comment_desc | varchar | 255 | 否 | 否 | 评语 |
表 4-16-healing_books(治愈书籍)
| 编号 | 字段名 | 类型 | 长度 | 是否非空 | 是否主键 | 注释 |
| 1 | healing_books_id | int | 是 | 是 | 治愈书籍ID | |
| 2 | book_name | varchar | 64 | 否 | 否 | 书籍名称 |
| 3 | picture_of_books | varchar | 255 | 否 | 否 | 书籍图片 |
| 4 | book_type | varchar | 64 | 否 | 否 | 书籍类型 |
| 5 | book_author | varchar | 64 | 否 | 否 | 书籍作者 |
| 6 | publishing_house | varchar | 64 | 否 | 否 | 出版社 |
| 7 | book_introduction | longtext | 4294967295 | 否 | 否 | 书籍介绍 |
| 8 | hits | int | 是 | 否 | 点击数 | |
| 9 | praise_len | int | 是 | 否 | 点赞数 | |
| 10 | collect_len | int | 是 | 否 | 收藏数 | |
| 11 | comment_len | int | 是 | 否 | 评论数 | |
| 12 | recommend | int | 是 | 否 | 智能推荐 | |
| 13 | create_time | datetime | 是 | 否 | 创建时间 | |
| 14 | update_time | timestamp | 是 | 否 | 更新时间 |
表 4-17-help_users(求助用户)
| 编号 | 字段名 | 类型 | 长度 | 是否非空 | 是否主键 | 注释 |
| 1 | help_users_id | int | 是 | 是 | 求助用户ID | |
| 2 | user_name | varchar | 64 | 否 | 否 | 用户姓名 |
| 3 | user_gender | varchar | 64 | 否 | 否 | 用户性别 |
| 4 | users_mobile_phone | varchar | 16 | 否 | 否 | 用户手机 |
| 5 | examine_state | varchar | 16 | 是 | 否 | 审核状态 |
| 6 | user_id | int | 是 | 否 | 用户ID | |
| 7 | create_time | datetime | 是 | 否 | 创建时间 | |
| 8 | update_time | timestamp | 是 | 否 | 更新时间 |
表 4-18-hits(用户点击)
| 编号 | 字段名 | 类型 | 长度 | 是否非空 | 是否主键 | 注释 |
| 1 | hits_id | int | 是 | 是 | 点赞ID | |
| 2 | user_id | int | 是 | 否 | 点赞人 | |
| 3 | create_time | timestamp | 是 | 否 | 创建时间 | |
| 4 | update_time | timestamp | 是 | 否 | 更新时间 | |
| 5 | source_table | varchar | 255 | 否 | 否 | 来源表 |
| 6 | source_field | varchar | 255 | 否 | 否 | 来源字段 |
| 7 | source_id | int | 是 | 否 | 来源ID |
表 4-19-notice(公告)
| 编号 | 字段名 | 类型 | 长度 | 是否非空 | 是否主键 | 注释 |
| 1 | notice_id | mediumint | 是 | 是 | 公告ID | |
| 2 | title | varchar | 125 | 是 | 否 | 标题 |
| 3 | content | longtext | 4294967295 | 否 | 否 | 正文 |
| 4 | create_time | timestamp | 是 | 否 | 创建时间 | |
| 5 | update_time | timestamp | 是 | 否 | 更新时间 |
表 4-20-praise(点赞)
| 编号 | 字段名 | 类型 | 长度 | 是否非空 | 是否主键 | 注释 |
| 1 | praise_id | int | 是 | 是 | 点赞ID | |
| 2 | user_id | int | 是 | 是 | 点赞人 | |
| 3 | create_time | timestamp | 是 | 否 | 创建时间 | |
| 4 | update_time | timestamp | 是 | 否 | 更新时间 | |
| 5 | source_table | varchar | 255 | 否 | 否 | 来源表 |
| 6 | source_field | varchar | 255 | 否 | 否 | 来源字段 |
| 7 | source_id | int | 是 | 否 | 来源ID | |
| 8 | status | tinyint | 是 | 否 | 点赞状态:1为点赞,0已取消 |
表 4-21-psychological_counselor(心理咨询师)
| 编号 | 字段名 | 类型 | 长度 | 是否非空 | 是否主键 | 注释 |
| 1 | psychological_counselor_id | int | 是 | 是 | 心理咨询师ID | |
| 2 | name_of_consultant | varchar | 64 | 否 | 否 | 咨询师姓名 |
| 3 | gender_consultant | varchar | 64 | 否 | 否 | 咨询师性别 |
| 4 | consultant_mobile_phone | varchar | 16 | 是 | 是 | 咨询师手机 |
| 5 | qualification_certificate | varchar | 255 | 否 | 否 | 从业资格证 |
| 6 | examine_state | varchar | 16 | 是 | 否 | 审核状态 |
| 7 | user_id | int | 是 | 否 | 用户ID | |
| 8 | create_time | datetime | 是 | 否 | 创建时间 | |
| 9 | update_time | timestamp | 是 | 否 | 更新时间 |
表 4-22-psychological_report(心理报告)
| 编号 | 字段名 | 类型 | 长度 | 是否非空 | 是否主键 | 注释 |
| 1 | psychological_report_id | int | 是 | 是 | 心理报告ID | |
| 2 | consultant | int | 否 | 否 | 咨询师 | |
| 3 | name_of_consultant | varchar | 64 | 否 | 否 | 咨询师姓名 |
| 4 | gender_consultant | varchar | 64 | 否 | 否 | 咨询师性别 |
| 5 | reservation_user | int | 否 | 否 | 预约用户 | |
| 6 | user_name | varchar | 64 | 否 | 否 | 用户姓名 |
| 7 | psychological_state | varchar | 64 | 否 | 否 | 心理状态 |
| 8 | pressure_level | varchar | 64 | 否 | 否 | 压力水平 |
| 9 | psychological_score | double | 否 | 否 | 心理评分 | |
| 10 | assessment_report | text | 65535 | 否 | 否 | 评估报告 |
| 11 | treatment_recommendations | text | 65535 | 否 | 否 | 治疗建议 |
| 12 | create_time | datetime | 是 | 否 | 创建时间 | |
| 13 | update_time | timestamp | 是 | 否 | 更新时间 | |
| 14 | source_table | varchar | 255 | 否 | 否 | 来源表 |
| 15 | source_id | int | 否 | 否 | 来源ID | |
| 16 | source_user_id | int | 否 | 否 | 来源用户 |
表 4-23-score(评分)
| 编号 | 字段名 | 类型 | 长度 | 是否非空 | 是否主键 | 注释 |
| 1 | score_id | int | 是 | 是 | 评分ID | |
| 2 | user_id | int | 是 | 否 | 评分人 | |
| 3 | nickname | varchar | 64 | 否 | 否 | 昵称 |
| 4 | score_num | double | 是 | 否 | 评分 | |
| 5 | create_time | timestamp | 是 | 否 | 创建时间 | |
| 6 | update_time | timestamp | 是 | 否 | 更新时间 | |
| 7 | source_table | varchar | 255 | 否 | 否 | 来源表 |
| 8 | source_field | varchar | 255 | 否 | 否 | 来源字段 |
| 9 | source_id | int | 是 | 否 | 来源ID |
表 4-24-slides(轮播图)
| 编号 | 字段名 | 类型 | 长度 | 是否非空 | 是否主键 | 注释 |
| 1 | slides_id | int | 是 | 是 | 轮播图ID | |
| 2 | title | varchar | 64 | 否 | 否 | 标题 |
| 3 | content | varchar | 255 | 否 | 否 | 内容 |
| 4 | url | varchar | 255 | 否 | 否 | 链接 |
| 5 | img | varchar | 255 | 否 | 否 | 轮播图 |
| 6 | hits | int | 是 | 否 | 点击量 | |
| 7 | create_time | timestamp | 是 | 否 | 创建时间 | |
| 8 | update_time | timestamp | 是 | 否 | 更新时间 |
表 4-25-upload(文件上传)
| 编号 | 字段名 | 类型 | 长度 | 是否非空 | 是否主键 | 注释 |
| 1 | upload_id | int | 是 | 是 | 上传ID | |
| 2 | name | varchar | 64 | 否 | 否 | 文件名 |
| 3 | path | varchar | 255 | 否 | 否 | 访问路径 |
| 4 | file | varchar | 255 | 否 | 否 | 文件路径 |
| 5 | display | varchar | 255 | 否 | 否 | 显示顺序 |
| 6 | father_id | int | 否 | 否 | 父级ID | |
| 7 | dir | varchar | 255 | 否 | 否 | 文件夹 |
| 8 | type | varchar | 32 | 否 | 否 | 文件类型 |
表 4-26-user(用户账户)
| 编号 | 字段名 | 类型 | 长度 | 是否非空 | 是否主键 | 注释 |
| 1 | user_id | int | 是 | 是 | 用户ID | |
| 2 | state | smallint | 是 | 否 | 账户状态:(1可用|2异常|3已冻结|4已注销) | |
| 3 | user_group | varchar | 32 | 否 | 否 | 所在用户组 |
| 4 | login_time | timestamp | 是 | 否 | 上次登录时间 | |
| 5 | phone | varchar | 11 | 否 | 否 | 手机号码 |
| 6 | phone_state | smallint | 是 | 否 | 手机认证:(0未认证|1审核中|2已认证) | |
| 7 | username | varchar | 16 | 是 | 否 | 用户名 |
| 8 | nickname | varchar | 16 | 否 | 否 | 昵称 |
| 9 | password | varchar | 64 | 是 | 否 | 密码 |
| 10 | | varchar | 64 | 否 | 否 | 邮箱 |
| 11 | email_state | smallint | 是 | 否 | 邮箱认证:(0未认证|1审核中|2已认证) | |
| 12 | avatar | varchar | 255 | 否 | 否 | 头像地址 |
| 13 | open_id | varchar | 255 | 否 | 否 | 针对获取用户信息字段 |
| 14 | create_time | timestamp | 是 | 否 | 创建时间 |
表 4-27-user_group(用户组)
| 编号 | 字段名 | 类型 | 长度 | 是否非空 | 是否主键 | 注释 |
| 1 | group_id | mediumint | 是 | 是 | 用户组ID | |
| 2 | display | smallint | 是 | 否 | 显示顺序 | |
| 3 | name | varchar | 16 | 是 | 否 | 名称 |
| 4 | description | varchar | 255 | 否 | 否 | 描述 |
| 5 | source_table | varchar | 255 | 否 | 否 | 来源表 |
| 6 | source_field | varchar | 255 | 否 | 否 | 来源字段 |
| 7 | source_id | int | 是 | 否 | 来源ID | |
| 8 | register | smallint | 否 | 否 | 注册位置 | |
| 9 | create_time | timestamp | 是 | 否 | 创建时间 | |
| 10 | update_time | timestamp | 是 | 否 | 更新时间 |
5心理咨询系统 详细设计与实现
5.1求助用户功能实现
5.1.1求助用户注册登录
用户可通过前台系统的注册与登录界面轻松创建个人账户或安全登录。注册过程中,系统会收集必要的个人信息以确保服务的个性化和安全性。注册登录展示如下图所示。

图 5-1注册登录界面
作为用户的第一个接触点,集成了网站公告、治愈书籍推荐、咨询师信息推荐等重要元素。采用协同过滤推荐算法,根据用户的历史浏览记录智能推荐感兴趣的治愈书籍,提升用户体验。首页展示如下图所示。

图 5-2首页界面
内置多种心理素质测试问卷,用户完成答题后即可提交并查看专业的点评反馈,有助于自我认知和个人成长。心理评估展示如下图所示。

图 5-3心理评估界面
资讯中心汇聚了丰富的心理健康相关文章,支持用户深入阅读、点赞、收藏及评论等功能,激发用户的参与热情,营造积极向上的社区氛围。资讯中心展示如下图所示。

图 5-4资讯中心界面
咨询师信息列表提供全面的咨询师列表,用户可以根据个人需求筛选查看具体咨询师的详细资料,并能进行点赞、收藏、评论或直接预约,享受专属的心理咨询服务。咨询师信息展示如下图所示。

图 5-5咨询师信息界面
整合了个人首页、预约列表、咨询记录、心理报告、咨询匹配、分配咨询师、收藏、和评论管理模块。为求助用户创造了一个更加专业、便捷的心理健康服务平台,满足了不同用户的需求。个人中心展示如下图所示。

图 5-6个人中心界面
5.2后端心理咨询师功能
咨询师需通过专门的后台系统进行注册,并上传从业资格证书以验证专业身份。提交后,系统管理员将对资料进行审核,只有审核通过的咨询师才能获得登录权限,保障服务的专业性和可靠性。心理咨询师注册账号如下图所示。

图 5-7心理咨询师注册登录界面
咨询师信息列表查看咨询师个人的信息,支持查看详情(包括评论),支持更新咨询师信息,要求填写详细的个人资料如照片、姓名、性别、从业时间、可约时段、研究方向及详细介绍,确保咨询师的专业背景清晰呈现且信息更新及时准确。咨询师信息管理如下图所示。

图 5-8咨询师信息管理界面
咨询师可以查看所有预约请求及其详情,对于每个预约请求都可以进行审核并回复,保证咨询服务安排合理有序,提升用户满意度。预约列表管理如下图所示。

图 5-9预约列表管理界面
心理评估,提供详尽的心理评估工具,支持题库管理(查询、重置、删除、添加新题目类型、题目、选项及排序),并具备导出、导入和下载导入文档的功能,确保评估工具的有效性和灵活性。答题与点评,支持在线答题及提交后的专业点评反馈,促进用户的自我认知和个人成长,增强咨询服务的效果。资源管理如下图所示。

图 5-10资源管理界面
管理员通过安全的入口进行登录,确保只有授权人员能够访问管理后台,保障数据的安全性和隐私性。管理员登录如下图所示。

图 5-11管理员登录界面
提供一个直观简洁的操作界面,展示关键信息如待处理预约、最新通知和快速访问链接等,帮助咨询师迅速了解当前工作状态并作出响应。后台首页如下图所示。

图 5-12后台首页界面
咨询匹配列表显示所有已有的咨询匹配情况,管理员可以根据具体情况对求助者进行最适合的心理咨询师匹配,提升匹配效率和服务质量。咨询匹配添加:允许管理员手动添加新的咨询匹配关系,根据求助者的具体需求和偏好精准推荐合适的咨询师。咨询匹配管理如下图所示。

图 5-13咨询匹配管理界面
轮播图管理,支持轮播图的查询、重置、删除及添加功能,增强网站的视觉吸引力和用户体验,提升品牌形象。系统管理如下图所示。

图 5-14系统管理界面
提供网站公告的管理工具,包括查询、重置、删除及添加新公告等,确保用户能及时获取最新消息,保持信息透明度和互动性。网站公告管理如下图所示。

图 5-15网站公告管理界面
资讯中心,提供详尽的资讯文章管理功能,支持查看详情和查看评论,保持内容的新鲜度和相关性,促进知识共享。中心分类:支持中心分类的详情查看,便于组织和管理不同类型的信息资源,提高信息检索效率。心理评估:包含题库管理,确保评估工具的有效性和灵活性,满足多样化的评估需求。资源管理如下图所示。

图 5-16资源管理界面
6系统测试
6.1系统测试的目的
测试的主要目的是确保系统的功能和性能满足预期的需求,同时识别和修复潜在的缺陷。通过系统测试,可以验证各个功能模块的正确性和稳定性,确保系统在不同使用场景下的表现符合设计要求。测试目的包括确认系统功能的完整性、验证数据处理的准确性、评估系统的性能和安全性[10]。测试还可以提高用户满意度,保证用户在使用系统时获得流畅和可靠的体验。通过全面的测试,可以降低后期维护成本,减少系统上线后出现故障的风险,从而保障系统的长期稳定运行。
6.2测试方法
在本系统中,测试方法主要依赖于测试用例的设计与执行。测试用例是根据系统需求文档编写的,覆盖所有功能模块及其边界情况。每个测试用例包含输入数据、预期结果和实际结果的对比,以验证系统的功能是否按预期工作。
常见的测试用例包括功能测试用例、边界测试用例和异常测试用例。功能测试用例针对系统的各项功能进行验证;边界测试用例则侧重于输入数据的边界条件,验证系统在极端情况下是否能够稳定运行;异常测试用例则用于验证系统在处理错误输入或异常情况时的反应。本文选择功能测试用例进行系统测试。
在测试执行过程中,记录每个用例的执行结果,并根据实际结果与预期结果的对比,判断系统是否存在缺陷。通过系统化的测试用例执行,可以有效提高测试的覆盖率和效率,为系统的最终上线提供保障。
6.3测试用例
6.3.1用户登录功能测试
表6-1 用户登录功能测试表
| 用例名称 | 用户登录系统 |
| 目的 | 测试用户通过正确的用户名和密码可否登录功能 |
| 前提 | 未登录的情况下 |
| 测试流程 | 1) 进入登录页面 2) 输入正确的用户名和密码 |
| 预期结果 | 用户名和密码正确的时候,跳转到登录成功界面,反之则显示错误信息,提示重新输入 |
| 实际结果 | 实际结果与预期结果一致 |
在系统中,创建功能也是基础功能之一,因此创建功能的测试很有代表性。在此章节主要列举在创建时各种情况下系统结果的测试。由于系统涉及创建功能操作过多,因此将多处统称创建功能。
创建数据用例如表6-2 所示。
表6-2 创建数据测试用例
| 测试用例编号 | YL_02 | |
| 测试用例名称 | 系统使用者进行创建数据 | |
| 测试用例描述 | 使用者输入要创建的数据 | |
| 系统入口 | 浏览器 | |
| 步骤 | 预期结果 | 实际结果 |
| 输入完整并且格式正确的数据 | 提示“创建成功”,并显示所有数据 | 预期结果 |
| 核心位置数据但非必要位置不输入数据 | 提示“创建成功”,并显示所有数据 | 预期结果 |
| 核心数据位置不输入数据 | 提示“创建失败” | 预期结果 |
6.3.3修改数据测试
在系统中,修改功能是系统主要实现功能,因此修改功能的测试很有代表性。在此章节主要列举在修改时各种情况下系统结果的测试。由于系统涉及修改功能操作过多,因此将多处数据表记录修改和状态修改统称修改功能。
修改数据用例如表6-3所示。
表6-3 修改数据测试用例
| 测试用例编号 | YL_03 | |
| 测试用例名称 | 系统使用者进行修改数据 | |
| 测试用例描述 | 使用者对可修改的数据项进行修改 | |
| 系统入口 | 浏览器 | |
| 步骤 | 预期结果 | 实际结果 |
| 将现有数据修改成正确的数据 | 提示“修改成功”,并显示所有数据 | 预期结果 |
| 将现有数据修改成错误的数据 | 提示“修改失败” | 预期结果 |
6.3.4查询数据测试
在系统中,查询功能是使用系统使用最多也是最基础的功能,因此查询功能的测试很有代表性。在此章节主要列举在查询时各种情况下系统结果的测试。
查询数据用例如表6-4所示。
表6-4 查询数据测试用例
| 测试用例编号 | YL_04 | |
| 测试用例名称 | 系统使用者进行查询数据 | |
| 测试用例描述 | 全部查询以及输入关键词查询 | |
| 系统入口 | 浏览器 | |
| 步骤 | 预期结果 | 实际结果 |
| 界面自动查询全部 | 显示对应所有记录 | 预期结果 |
| 输入已存在且能匹配成功的关键字 | 显示所查询到的数据 | 预期结果 |
| 输入不存在的关键字 | 显示数据界面为空 | 预期结果 |
6.4测试结果
在本次测试的过程主要针对所有功能下的添加操作,修改操作和删除操作,并以真实数据一一进行相关功能项目的输入,最终能够保证每个项目涉及的功能都能够正常运行,因此能够保证本次设计的,已实现的功能能够正常运行并且相关数据库的信息也同样保证正确。
6.5测试结论
经过本次系统测试,心理咨询系统的各项功能均得到了全面的验证。测试结果显示,系统在不同使用场景下均能稳定运行,功能和性能均达到了预期的设计要求。特别是在数据创建、数据修改以及数据查询等核心功能上,系统展现出了良好的稳定性和准确性。在测试过程中,我们发现了少量潜在的缺陷,并及时进行了修复。这些修复工作进一步提升了系统的可靠性和用户体验。通过全面的测试用例执行,我们确保了系统的测试覆盖率达到了较高水平,为系统的最终上线提供了坚实的保障。
综上所述,本次系统测试取得了圆满成功。心理咨询系统的功能和性能均达到了预期目标,为系统的后续开发和维护奠定了坚实的基础。
7总 结
本研究围绕基于基于Java心理咨询系统展开的,从需求分析到系统实现与测试,全面完成了系统开发。在需求分析阶段,通过可行性分析明确了系统的技术、操作和经济可行性,并详细梳理了求助用户、心理咨询师和管理员的功能需求。系统总体流程设计涵盖了数据开发、用户登录、系统操作以及信息的增删改查流程,为后续设计与实现奠定了基础。系统设计部分,采用B/S架构结合Java、SpringBoot框架、Vue技术和MySQL数据库构建系统架构,详细地设计了注册、登录、信息管理等核心功能的时序图,并完成了数据库的实体与表设计。系统实现阶段,求助用户能够便捷地注册登录、进行心理评估、预约咨询师并管理个人健康档案;心理咨询师则可通过后台高效管理咨询信息、预约列表及生成专业报告,确保服务的专业性和及时性;管理员负责系统维护,包括用户管理、资源更新及安全监控,保障系统的稳定运行与数据安全,三者协同工作,共同构建了一个全面且高效的心理健康服务平台。各功能模块均通过界面交互实现,操作流程清晰。系统测试阶段,通过测试环境搭建、测试方法选择以及对登录、注册、查看心理咨询信息等功能的测试,验证了系统的稳定性和可靠性,测试结论表明系统功能符合设计预期。系统的开发提供了一个高效、灵活且易于维护的心理咨询平台,进一步优化用户体验,不仅拓宽了心理健康服务的可及性,也促进了心理健康服务模式的创新发展,对提升社会整体心理健康水平具有积极意义。
参考文献
- 尹应荆.JAVA编程语言在计算机软件开发中的应用[J].石河子科技,2023,(05):45-47.
- 刘江涛,王亮亮,吴庆茹,等.基于B/S模式的铁路勘测设计案例信息化管理系统设计与实现[J].铁路计算机应用,2021,30(03):32-35.
- 张丹丹,李弘.基于B/S架构的办公管理系统设计与开发[J].铁路通信信号工程技术,2024,21(09):44-48+106.
- 王志亮,纪松波.基于SpringBoot的Web前端与数据库的接口设计[J].工业控制计算机,2023,36(03):51-53.
- 熊永平.基于SpringBoot框架应用开发技术的分析与研究[J].电脑知识与技术,2021,15(36):76-77.
- 赵媛.基于Vue的Web系统前端性能优化分析[J].电脑编程技巧与维护,2024,(09):44-46.
- 秦冬.浅析Vue框架在前端开发中的应用[J].信息与电脑(理论版),2024,36(13):61-63.
- 李艳杰.MySQL数据库下存储过程的综合运用研究[J].现代信息科技,2023,7(11):80-82+88.
- 周晓玉,崔文超.基于Web技术的数据库应用系统设计[J].信息与电脑(理论版),2023,35(09):189-191.
- 李俊萌.计算机软件测试技术与开发应用策略分析[J].信息记录材料,2023,24(03):50-52.
- Java Sunrise Coffee: Better Beans, and Better Coffee [J]. M2 Presswire, 2025,
- Salunke V S ,Ouda A . A Performance Benchmark for the PostgreSQL and MySQL Databases [J]. Future Internet, 2024, 16 (10): 382-382.
- Shao W ,Liu K . Design and Implementation of Online Ordering System Based on SpringBoot [J]. Journal of Big Data and Computing, 2024, 2 (3):
- 杨惠烽,徐莉. 基于Android手机局部定位的心理咨询系统的设计与开发 [J]. 晋中学院学报, 2024, 41 (03): 15-19.
- 徐振强. 基于检索的心理咨询对话式问答系统的设计与实现[D]. 北京邮电大学, 2024.
- 牛浩然. 面向心理领域的测评咨询系统研究与实现[D]. 东北石油大学, 2024.
- 陈志波. 基于知识图谱的心理咨询问答系统分析与设计[D]. 阜阳师范大学, 2023.
- 闫笑. 基于深度学习的心理咨询机器人软件系统的设计与实现[D]. 中北大学, 2023.
- 易云恒. 基于深度学习的心理咨询系统的研究与开发[D]. 广西民族大学, 2023.
- 温正垚. 面向心理咨询的智能对话系统研究[D]. 福建农林大学, 2023.
- 王华杰. 在线心理评测与咨询系统的设计与实现[D]. 北京邮电大学, 2021.
致 谢
心理咨询系统的设计与实现工作已结束,虽然过程中充满挑战,但内心充满自豪和满足。感谢大学四年间教导我的所有老师,他们的专业知识与人生智慧让我成长为能独立完成系统的读者。特别感谢指导老师,他耐心解答疑惑,引导我解决问题,提升自主解决能力。室友和同学们的宝贵建议和支持也让我取得长足进步。未来,我将继续努力追求卓越,不辜负所学所悟和老师期望。坚信坚定信念和不懈努力,未来定能取得更辉煌成就。期待更美好未来!
此外,心理咨询系统的设计与实现不仅是技术挑战,挫折和困难是成长的垫脚石,让我更深入理解问题,精确找到解决方案。每次解决问题,都感到满足和自豪。
对于未来,我充满期待和信心。无论道路多崎岖,只要保持坚定信念,持续努力,定能取得更大成就。期待将知识和技能运用到实际中,为社会做出更大贡献。
最后,感谢所有帮助和支持我的人。你们的教诲、鼓励和支持让我有今天的成就。我会继续努力,不辜负期望,为实现更美好的未来而奋斗。
代码:
连接数据库的文件在Resources 文件夹下的application.yml文件,代码如下:
server:
port: 5000
servlet:
context-path: /api
spring:
mvc:
static-path-pattern: /upload/**
resources:
static-locations: file:此处填写地址/project93355/server/src/main/resources/static
datasource:
jdbc:mysql://127.0.0.1:3306/projectxxxxx?serverTimezone=GMT%2B8&useSSL=false&characterEncoding=utf-8
username: root
password: root
driver-class-name: com.mysql.cj.jdbc.Driver
type: com.alibaba.druid.pool.DruidDataSource
jackson:
property-naming-strategy: CAMEL_CASE_TO_LOWER_CASE_WITH_UNDERSCORES
default-property-inclusion: ALWAYS
time-zone: GMT+8
date-format: yyyy-MM-dd HH:mm:ss
servlet:
项目启动文件Application.java,代码如下:
@SpringBootApplication(exclude = {DataSourceAutoConfiguration.class})
@EnableJpaRepositories
@MapperScan("com.project.demo.dao")
public class Application {
public static void main(String[] args) {
SpringApplication.run(Application.class,args);
}
}
修改数据代码如下:
@PostMapping("/set")
@Transactional
public Map<String, Object> set(HttpServletRequest request) throws IOException {
service.update(service.readQuery(request), service.readConfig(request), service.readBody(request.getReader()));
return success(1);
}
删除一条数据代码如下:
@RequestMapping(value = "/del")
@Transactional
public Map<String, Object> del(HttpServletRequest request) {
service.delete(service.readQuery(request), service.readConfig(request));
return success(1);
}
public void delete(Map<String,String> query,Map<String,String> config){
QueryWrapper wrapper = new QueryWrapper<E>();
toWhereWrapper(query, "0".equals(config.get(FindConfig.GROUP_BY)),wrapper);
baseMapper.delete(wrapper);
log.info("[{}] - 删除操作:{}",wrapper.getSqlSelect());
}
通过请求的参数获取列表数据,代码如下:
@RequestMapping("/get_list")
public Map<String, Object> getList(HttpServletRequest request) {
Map<String, Object> map = service.selectToPage(service.readQuery(request), service.readConfig(request));
return success(map);
}
获取某个组下面的数量,代码如下:
@RequestMapping(value = {"/count_group", "/count"})
public Map<String, Object> count(HttpServletRequest request) {
Integer value= service.selectSqlToInteger(service.groupCount(service.readQuery(request), service.readConfig(request)));
return success(value);
}
注册页登录代码如下:
/**
* 注册
* @param user
* @return
*/
@PostMapping("register")
public Map<String, Object> signUp(@RequestBody User user) {
// 查询用户
Map<String, String> query = new HashMap<>();
Map<String,Object> map = JSON.parseObject(JSON.toJSONString(user));
query.put("username",user.getUsername());
List list = service.selectBaseList(service.select(query, new HashMap<>()));
if (list.size()>0){
return error(30000, "用户已存在");
}
map.put("password",service.encryption(String.valueOf(map.get("password"))));
service.insert(map);
return success(1);
}
MD5加密,代码如下:
public String encryption(String plainText) {
String re_md5 = new String();
try {
MessageDigest md = MessageDigest.getInstance("MD5");
md.update(plainText.getBytes());
byte b[] = md.digest();
int i;
StringBuffer buf = new StringBuffer("");
for (int offset = 0; offset < b.length; offset++) {
i = b[offset];
if (i < 0)
i += 256;
if (i < 16)
buf.append("0");
buf.append(Integer.toHexString(i));
}
re_md5 = buf.toString();
} catch (Exception e) {
e.printStackTrace();
}
return re_md5;
}
登录页代码如下:
/**
* 登录
* @param data
* @param httpServletRequest
* @return
*/
@PostMapping("login")
public Map<String, Object> login(@RequestBody Map<String, String> data, HttpServletRequest httpServletRequest) {
log.info("[执行登录接口]");
String username = data.get("username");
String email = data.get("email");
String phone = data.get("phone");
String password = data.get("password");
List resultList = null;
Map<String, String> map = new HashMap<>();
if(username != null && "".equals(username) == false){
map.put("username", username);
resultList = service.selectBaseList(service.select(map, new HashMap<>()));
}
else if(email != null && "".equals(email) == false){
map.put("email", email);
resultList = service.selectBaseList(service.select(map, new HashMap<>()));
}
找回密码,接收用户输入的用户名、密码、验证码,并进行条件判断,代码如下:
/**
* 找回密码
* @param form
* @return
*/
@PostMapping("forget_password")
public Map<String, Object> forgetPassword(@RequestBody User form,HttpServletRequest request) {
JSONObject ret = new JSONObject();
String username = form.getUsername();
String code = form.getCode();
String password = form.getPassword();
// 判断条件
if(code == null || code.length() == 0){
return error(30000, "验证码不能为空");
}
if(username == null || username.length() == 0){
return error(30000, "用户名不能为空");
}
if(password == null || password.length() == 0){
return error(30000, "密码不能为空");
}
免费领取项目源码,请关注❥点赞收藏并私信博主,谢谢~
814

被折叠的 条评论
为什么被折叠?



