摘 要
随着信息技术的不断发展,传统的幼儿园管理模式逐渐暴露出许多效率低下、管理不便的问题,尤其在管理各类信息如幼儿信息、教学安排、家长互动等方面亟需改善。因此,开发一款适用于汉中市南郑区城关幼儿园的日常管理平台,通过信息化手段提升管理效率与服务质量,已经成为当务之急。该平台将为管理员(园长)、家长用户、教师用户提供不同功能模块,满足各自的需求,从而实现信息的高效共享与管理。该平台设计包含三个主要用户角色:管理员(园长)、家长用户和教师用户。管理员(园长)可通过后台系统进行系统用户管理、幼儿信息管理、饮食安全管理、教学安排管理等操作。此外,平台还支持教学资源管理、留言反馈与通知公告管理,确保信息的及时传递与反馈。家长用户则可以通过平台查看通知公告、新闻资讯、教学安排等内容,并能通过留言反馈功能与教师互动。教师用户则负责幼儿信息管理、教学安排、教学资源的管理工作,确保教学活动的顺利进行。
该平台的设计不仅提高了管理效率,还增强了家长与教师之间的互动,促进了幼儿园内部信息的透明化和实时化,为幼儿园的管理与服务质量提升提供了有力支持。
关键词:Spring Boot;幼儿园日常管理;MySQL;Vue
ABSTRACT
With the continuous development of information technology, the traditional kindergarten management model has gradually exposed many problems of low efficiency and inconvenient management, especially in managing various types of information such as children's information, teaching arrangements, and parental interaction, which urgently need to be improved. Therefore, developing a daily management platform suitable for Chengguan Kindergarten in Nanzheng District, Hanzhong City, with the aim of improving management efficiency and service quality through information technology, has become an urgent task. This platform will provide different functional modules for administrators, parent users, and teacher users to meet their respective needs, thereby achieving efficient sharing and management of information. The platform design includes three main user roles: administrator, parent user, and teacher user. Administrators can perform system user management, child information management, food safety management, teaching arrangement management, and other operations through the backend system. In addition, the platform also supports teaching resource management, message feedback, and notification announcement management to ensure timely transmission and feedback of information. Parents and users can view notifications, news, teaching arrangements, and other content through the platform, and interact with teachers through the feedback function. Teacher users are responsible for managing children's information, arranging teaching, and managing teaching resources to ensure the smooth progress of teaching activities.
The design of this platform not only improves management efficiency, but also enhances interaction between parents and teachers, promotes transparency and real-time information within the kindergarten, and provides strong support for improving the management and service quality of the kindergarten.
key word: Spring Boot; Daily management of kindergarten; MySQL; Vue
目 录
1绪论
1.1课题研究背景及意义
随着社会对学前教育质量要求的不断提升,幼儿园管理的效率和服务水平成为了家长和社会关注的重要议题。然而,传统的幼儿园管理模式仍然存在许多问题,例如信息流通不畅、家长与教师沟通不够及时、教学资源管理混乱等。这些问题不仅影响了教育质量,也增加了管理者的工作负担。因此,开发一款集成化的日常管理平台显得尤为重要,能够帮助幼儿园提升管理效率、增强家长与教师的互动,并实现信息资源的高效整合。
在这种背景下,设计一款适用于汉中市南郑区城关幼儿园的管理平台,具有重要的现实意义。该平台通过信息技术手段,将幼儿信息、教学安排、饮食安全等管理内容进行统一集成,支持管理员(园长)、教师和家长等不同用户角色的需求。通过优化管理流程,平台不仅能够提高管理效率,还能够确保教学资源和家园互动的及时更新与反馈,推动幼儿园管理工作的数字化转型,进而提升幼儿园的整体服务质量和教学效果。
该平台的应用将有效弥补传统管理方式的不足,提升各方对教育资源的使用效率,为幼儿园的可持续发展和社会满意度提供有力保障。
1.2国内外发展现状分析
在中国,随着教育改革的不断推进,幼儿园信息化建设逐渐得到重视。许多地区已经开始尝试引入数字化管理平台,尤其是在大城市和经济较发达地区,幼儿园管理信息化的应用较为广泛。国内一些先进的幼儿园管理系统通常包括幼儿信息管理、教师管理、家长互动、教学资源共享等功能。例如,部分平台能够实现幼儿健康状况、饮食安全的实时跟踪,教师可以在平台上安排课程计划,家长则可以通过平台查看通知公告、课程安排等信息,并进行留言互动。然而,虽然许多幼儿园已引入信息化管理,但整体普及程度和系统的成熟度仍有较大差距。特别是在中小城市和乡镇地区,许多幼儿园仍然依赖传统的纸质记录和人工管理,信息化应用尚处于起步阶段。此外,现有的管理平台大多功能较为单一,且缺乏与家长、教师的有效互动,无法充分满足不同用户的需求。
国外在幼儿园管理信息化方面起步较早,尤其是在欧美和一些发达国家,数字化管理平台的应用已经较为成熟。许多国家的幼儿园管理系统不仅包括学籍管理、教学安排、资源共享等常规功能,还将家园互动、教学评价、学习进度追踪等纳入系统,形成了完整的信息化管理闭环。例如,美国、英国等国家的部分幼儿园已经能够通过在线平台进行实时的家园互动,家长可以随时查看孩子的学习进度、饮食安全、健康状况等信息,教师也能通过平台进行个性化的教育建议和反馈。国外的幼儿园管理平台往往更加注重用户体验,界面设计简洁直观,功能设计也更加人性化,能够满足多元化的管理需求。与此同时,平台的智能化水平较高,能够通过数据分析预测儿童的学习和成长轨迹,帮助教师制定更合适的教学方案。
总体来看,国内外幼儿园管理平台的发展虽然起点不同,但都朝着信息化、智能化的方向迈进。国内在这一领域虽然起步较晚,但随着教育数字化的推进,越来越多的幼儿园开始尝试数字化管理系统,尤其是对家长互动和教学资源的管理已有了初步的探索。然而,国内幼儿园管理平台在系统功能的全面性、智能化应用以及用户体验上,仍有提升空间。通过借鉴国外成功经验,并结合国内的实际情况,未来的幼儿园管理平台将更加注重个性化服务与智能化管理,推动教育质量的进一步提升
1.3论文组织结构
本论文共分为七个主要章节,具体结构如下:
1. 绪论:介绍研究背景与意义,回顾国内外研究现状,并概述论文的组织结构。
2. 相关技术介绍:详细介绍与本研究相关的技术,包括Java语言、B/S框架、SpringBoot框架、Vue技术和MySQL数据库。
3. 需求分析:对系统的功能需求和非功能需求进行分析,明确用户和管理员(园长)的需求,并进行可行性分析,包括技术、操作和经济可行性。
4. 系统设计:涵盖系统架构设计、总体流程设计和功能设计,并进行数据库的概念设计与表设计。
5. 系统实现:具体描述各个功能模块的实现过程,展示系统如何根据需求进行开发。
6. 系统测试:阐述测试的目的、方法和内容,分析测试结果并得出结论,以验证系统的稳定性和功能完整性。
7. 总结:总结研究的主要成果和贡献,指出存在的不足及未来的研究方向。
2相关技术简介
2.1Java语言
Java语言是一种广泛使用的高级编程语言,具有平台无关性、面向对象特性和丰富的标准库[1]。Java通过Java虚拟机(JVM)实现跨平台运行,开发者可以编写一次代码,在任何支持JVM的环境中执行。Java的面向对象特性使得代码复用和模块化变得更加容易,促进了软件的维护和扩展。Java支持多线程编程,允许开发者在同一程序中同时执行多个任务,提升了应用程序的性能。
Java语言的语法结构简洁且易于理解,吸引了大量开发者[2]。Java的标准库包含数据结构、输入输出处理、网络编程等众多功能模块。这使得开发者在构建应用程序时能够高效利用已有工具,减少重复劳动。Java广泛应用于企业级应用、移动应用、Web开发和大数据处理等领域。
2.2 B/S框架
B/S(Browser/Server)架构是一种基于浏览器和服务器的系统架构模式,用户通过浏览器与服务器进行交互。B/S架构简化了客户端的部署和管理,用户无需在本地安装复杂的软件,只需使用标准浏览器即可访问应用程序。服务器端负责处理业务逻辑和数据存储,客户端则主要负责展示用户界面和数据交互[3]。B/S架构的设计使得系统更新和维护集中在服务器端,降低了维护成本。
B/S架构通常采用Web技术进行实现,包括HTML、CSS和JavaScript等。用户在浏览器中发起请求,服务器响应并返回数据。数据传输通常通过HTTP或HTTPS协议进行,B/S架构的灵活性使其适用于在线购物、信息管理系统和社交网络等各类应用场景[4]。由于其易于扩展性,B/S架构可以方便地支持大规模用户访问,适应不断变化的业务需求。
2.3 SpringBoot框架
SpringBoot框架是基于Spring框架的开源项目,简化Java应用程序的开发过程。SpringBoot通过约定优于配置的理念,减少了传统Spring应用的繁琐配置,开发者可以快速搭建和部署应用程序。框架提供了一系列默认配置,支持自动化配置,简化了应用启动的复杂性[5]。SpringBoot内置了嵌入式Web服务器,使得开发者能够独立运行Java应用,无需外部容器。
SpringBoot支持微服务架构,开发者可以轻松创建和管理多个微服务。框架集成了丰富的功能模块,包括安全、数据访问和消息中间件等,支持RESTful API和JSON数据格式的处理[6]。SpringBoot还提供了强大的监控和管理功能,允许开发者实时监控应用的健康状态和性能指标。借助SpringBoot,开发者能够高效构建和维护现代企业级应用,满足复杂业务需求。
2.4 Vue技术
Vue是一种渐进式JavaScript框架,专注于构建用户界面。Vue采用组件化的开发模式,允许开发者将应用程序拆分为独立的、可重用的组件,从而提高了开发效率和代码的可维护性[7]。框架的核心库专注于视图层,支持数据绑定和DOM操作,提供了简洁的API。Vue的虚拟DOM机制提升了应用的性能,减少了实际DOM操作的次数。
Vue支持双向数据绑定,能够自动更新视图与模型之间的变化。开发者可以通过Vue的指令系统,简化数据展示和事件处理。Vue还支持路由管理和状态管理,使得开发复杂单页面应用变得更加容易[8]。借助Vue的生态系统,开发者能够使用多种工具和库来扩展功能,满足不同的业务需求。Vue在前端开发中逐渐成为主流选择,受到广泛关注和应用。
2.5 MySQL数据库
MySQL是一种开源关系型数据库管理系统,广泛应用于Web应用和企业级数据存储。MySQL支持结构化查询语言,允许开发者通过标准语句进行数据的创建、读取、更新和删除操作[9]。数据库通过表格形式组织数据,支持数据完整性和约束条件的定义。MySQL的存储引擎机制使得用户可以根据具体需求选择不同的存储引擎,以优化性能和功能。
MySQL具有高性能和可扩展性,支持大规模数据存储和高并发访问。系统提供了丰富的用户权限管理和数据加密安全特性。MySQL能够与多种编程语言和框架兼容,广泛应用于内容管理系统、电子商务平台和数据分析等各种场景。
3系统需求分析
3.1系统功能需求分析
本论文设计并实现了一套汉中市南郑区城关幼儿园日常管理平台,为管理员(园长)、家长用户、教师用户提供便捷高效的幼儿园日常管理服务。系统通过三种角色(管理员(园长)、家长用户、教师用户)的功能模块划分,满足不同用户群体的需求,确保系统的高效性、便捷性和全面性。
1.家长用户功能:
- 注册与登录:家长用户通过注册账号并填写必要信息后,完成账户创建。注册成功后可用用户名和密码登录。如果忘记密码,可以通过手机或邮箱找回,确保账户的安全性。
- 首页:登录后,家长进入平台首页,能快速查看通知公告、新闻资讯、教学安排等关键信息,简洁的页面设计帮助家长轻松导航。
- 通知公告:家长可以查看幼儿园发布的重要通知和公告,内容包括活动安排、安全提示等,并能对公告进行评论和反馈,确保信息及时传达和互动。
- 新闻资讯:该功能展示了育儿、教育、健康等相关的最新资讯,家长可按分类筛选感兴趣的内容,帮助他们了解更多教育相关的信息。
- 留言反馈:家长可通过留言功能直接向教师或管理员提问或反馈问题,确保幼儿园能够及时回应并处理家长的关切。
- 教学安排:家长可以查看孩子的教学安排,包括课程内容和时间表,帮助他们了解孩子的学习情况,并与教师合作进行家庭教育。
- 我的账户:家长可以在此管理个人信息、修改密码、更新联系方式等,平台提供账户安全设置,确保信息的隐私与安全。
- 个人中心:在个人中心中,家长可以方便地访问各项服务,包括:
个人首页:展示家长及孩子的基本信息,查看孩子的学习和健康状况。
幼儿信息:家长可以查看或编辑孩子的个人档案,包括年龄、班级、健康记录等。
饮食安全:家长可查看孩子的饮食记录,确保饮食安全,并能及时反馈孩子的饮食问题。
收藏与评论管理:家长可以收藏有用的信息或文章,也可以管理自己对平台内容的评论。
2.教师用户功能:
登录:教师用户使用用户名和密码登录系统。如果忘记密码,平台支持通过手机或邮箱进行找回,确保账户安全并方便教师随时访问平台。
后台首页:登录后,教师进入平台的后台首页,展示关键管理信息和操作入口,包括幼儿信息、教学安排和教学资源等模块,帮助教师快速访问和处理日常工作内容。
幼儿信息管理:教师可以查看和更新幼儿的基本信息,包括个人档案、健康记录、表现评估等。此功能有助于教师了解每个孩子的成长和学习情况,及时提供个性化教育支持。
教学安排管理:教师可通过该功能管理和查看每日教学计划,包括课程安排、教学目标和活动时间表。此模块帮助教师组织教学活动,确保教学进度的顺利进行。
教学资源管理:教师可以上传、更新和共享教学资源,如教材、课件、学习资料等。该功能有助于教师资源的整合和共享,提升教学质量,并方便教师之间的协作与交流。
3.管理员(园长)功能:
- 登录:管理员通过用户名和密码登录系统。如果忘记密码,平台支持通过邮箱或手机找回密码,确保账户安全和便捷登录。
- 后台首页:登录后,管理员进入平台的后台首页,首页展示关键管理信息和操作入口,帮助管理员快速查看和处理系统用户管理、幼儿信息、饮食安全、教学安排等重要模块。
- 系统用户管理:管理员可以管理平台的用户,包括管理员、家长用户和教师用户。可以查看、添加、删除或修改用户信息,确保系统的正常运作和权限分配。
- 幼儿信息管理:管理员负责管理幼儿的个人信息和健康记录,确保所有数据准确无误。平台提供便捷的编辑和查询功能,帮助管理员快速更新幼儿信息。
- 饮食安全管理:该功能帮助管理员查看和管理幼儿的饮食记录和安全情况,确保孩子们的饮食符合健康标准,并能够及时处理反馈问题。
- 教学安排管理:管理员可查看和调整教学计划及课程安排,确保教师按时进行教学活动。此功能帮助协调教学安排,确保教育质量和计划的落实。
- 教学资源管理:管理员可以上传和管理教学资源,如教材、课件等,也可控制资源的访问权限,确保资源的有效利用和安全管理。
- 系统管理:管理员可管理平台的轮插图内容,定期更新首页显示的宣传图片,确保平台信息的动态更新和视觉吸引力。
- 留言管理:管理员通过留言管理功能查看家长和教师的反馈,并能及时回应或处理相关问题,确保家园互动的顺畅。
- 通知公告管理:管理员可发布和管理幼儿园的通知公告,内容包括活动安排、节假日通知、安全提醒等,确保信息及时传达给家长和教师。
- 资源管理:管理员管理平台的新闻资讯和资讯分类,确保教育相关的最新资讯能够及时发布,并能根据类别进行整理,方便用户查阅。
3.2系统非功能性分析
汉中市南郑区城关幼儿园日常管理平台在撰写系统毕业论文时,非功能性需求分析是一个重要的部分。非功能性需求主要关注的是系统如何运行,而不是它具体完成什么功能。这些需求包括性能、可用性、安全性、可维护性、可扩展性、易用性等方面。以下是一个关于汉中市南郑区城关幼儿园日常管理平台非功能性需求分析的概要。
性能需求:系统需确保快速响应和高吞吐量,以支持大量用户同时访问,即使在高峰时段也能保持流畅的操作体验,避免因延迟或卡顿影响用户体验。
可用性:安系统必须具备高可用性,采用冗余部署、负载均衡等策略,确保即使部分组件故障也能迅速恢复服务,减少服务中断时间,保障用户业务的连续性。
安全性:鉴于系统处理用户敏感信息,如个人信息等,必须实施严格的安全措施,包括数据加密、访问控制、防攻击机制等,以保护用户数据免受未授权访问或泄露。
可维护性:系统设计应注重可维护性,采用模块化、标准化的架构,提供详尽的开发文档和用户手册,确保系统易于理解和维护,降低长期运维成本。
可扩展性:随着业务的发展,系统可能需要扩展功能或提升性能。因此,系统需具备灵活的可扩展性,能够轻松添加新模块、优化性能,以应对未来增长的需求。
易用性:用户界面应直观易用,符合用户习惯,提供清晰的导航和友好的操作反馈,帮助用户快速上手并高效完成任务,提升整体用户满意度。
3.3系统可行性分析
通过汉中市南郑区城关幼儿园日常管理平台的可行性分析,我们可以从技术可行性、经济可行性、操作可行性三个维度进行深入探讨,以确保系统的开发与应用具有坚实的可行性基础。
3.3.1技术可行性
Springboot作为目前流行的Java企业级应用开发框架,以其“约定优于配置”的原则,极大地简化了开发流程,降低了技术门槛。同时,结合MyBatis Plus这一强大的ORM框架,可以高效实现数据持久化操作。前端采用Vue框架,不仅提升了用户界面的交互体验,也实现了前后端分离的现代Web架构。MySQL数据库作为后端数据存储,以其高性能和稳定性为系统提供了可靠的数据支持。综上所述,从技术角度来看,该系统的开发具备高度可行性。
3.3.2经济可行性
考虑到Springboot、Vue、MyBatis Plus及MySQL等均为开源技术,无需支付高昂的许可费用,大大降低了系统的开发成本。同时,这些技术拥有广泛的用户群体和成熟的社区支持,便于获取技术支持和资源共享。此外,系统的实施将显著提升汉中市南郑区城关幼儿园日常管理平台的效率和用户体验,从而带来潜在的经济效益。因此,从经济角度来看,汉中市南郑区城关幼儿园日常管理平台的开发同样具备可行性。
3.3.3操作可行性
系统设计应遵循用户友好原则,确保用户能够轻松上手并高效使用。通过合理的界面布局、直观的操作流程以及详尽的帮助文档,可以大大降低用户的学习成本,提高系统的操作可行性。此外,系统还应具备完善的权限管理和数据安全机制,确保操作的安全性和合规性。
从技术、经济、操作三个维度来看,汉中市南郑区城关幼儿园日常管理平台的开发均具备高度的可行性。
3.4系统用例分析
汉中市南郑区城关幼儿园日常管理平台用例分析主要从家长用户、教师用户、管理员这些实体展开描述。
3.4.1家长用户用例分析
家长用户具备注册登录、首页、通知公告、新闻资讯、留言反馈、教学安排、我的账户、个人中心(个人首页、幼儿信息、饮食安全、收藏、评论管理)等需求用例,详细用例图如图3-1所示。

图3-1家长用户用例图
3.4.2管理员(园长)用例分析
管理员具备登录、后台首页、系统用户、幼儿信息管理、饮食安全管理、教学安排管理、教学资源管理、系统管理、留言管理、通知公告管理、资源管理等需求用例。详细用例图如图3-2所示。

图3-2管理员用例图
3.4.3教师用户用例分析
教师用户具备登录、后台首页、幼儿信息管理、教学安排管理、教学资源管理等需求用例。详细用例图如图3-3所示。

图3-3教师用户用例图
4系统设计
4.1系统架构设计
系统采用SpringBoot 框架开发,该系统分为VIEW层、Controller层、Model层、DAO层和持久化数据存储层,VIEW层支持电脑浏览器访问系统。VIEW 层与 Controller 层紧密结合并系协同工作,共同完成前台页面的数据展示;Controller层为控制层,通过接收前端请求的参数进行业务处理,返回指定的路径或数据;Model层主要是服务层,用于业务逻辑处理;DAO 和持久化层,主要用于访问数据库和持久化数据[10]。整个系统架构如图4-1所示。

图4-1 系统架构图。
4.2系统结构设计
汉中市南郑区城关幼儿园日常管理平台的整体结构设计如图4-2所示。

图4-3整体功能结构设计图
4.3系统功能设计
4.3.1系统开发流程
汉中市南郑区城关幼儿园日常管理平台开发时,首先进行需求分析,进而对系统进行总体的设计规划,设计系统功能模块,数据库的选择等,本系统的开发流程如图4-4所示。

图4-4系统开发流程图
4.3.2 用户登录流程
为了保证系统的安全性,要使用本系统对系统信息进行管理,必须先登陆到系统中。如图4-5所示。

图4-5 登录流程图
4.3.3 系统操作流程
用户打开并进入系统后,会先显示登录界面,输入正确的用户名和密码,系统自动检测信息,若信息无误,则用户会进入系统功能界面,进行操作,否则会提示错误无法登录,操作流程如图4-6所示。

图4-6 系统操作流程图
4.3.4 添加信息流程
管理员(园长)可以对通知公告、新闻资讯等进行信息的添加,用户可以对自己权限内的信息进行添加,输入信息后,系统会自行验证输入的信息和数据,若信息正确,会将其添加到数据库内,若信息有误,则会提示重新输入信息,添加信息流程如图4-7所示。

图4-7 添加信息流程图
4.3.5 修改信息流程
管理员(园长)可以对通知公告、新闻资讯等进行的修改,用户可以对自己权限内的信息进行修改,首先进入修改信息界面,输入修改信息数据,系统进行数据的判断验证,修改信息合法则修改成功,信息更新至数据库,信息不合法则修改失败,重新输入。修改信息流程图如图4-8所示。

图4-8 修改信息流程图
4.3.6 删除信息流程
管理员(园长)可以对通知公告、新闻资讯等进行信息的删除,对要删除的信息进行选中后,点击删除按钮,系统会询问是否确定,若点击确定,则系统会删除掉选中的信息,并在数据库内对信息进行删除,删除信息流程图如图4-9所示。

图4-9 删除信息流程图
4.4数据库设计
在进行数据库设计时,概念设计帮助明确系统的整体结构和需求。在这一阶段,需要确定实体、属性以及它们之间的关系,为后续的数据库表设计奠定基础。接下来,将深入探讨数据库表设计的具体细节,实现更高效的数据存储和管理。
4.4.1 概念设计
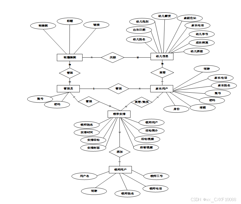
概念设计是数据库设计的第一步,其主要目标是对系统的数据需求进行全面的理解和抽象[11]。在这一阶段,通过建立实体-关系模型(ER模型)来识别系统中的关键实体、属性及其相互关系。概念设计的输出是一个清晰的ER图,作为后续数据库表设计的基础。以下将展示系统的全局E-R图。

图4-10数据库E-R图
4.4.2数据库表设计
这一阶段的重点是将概念模型转换为实际的数据库结构,包括表的创建、字段的定义及数据类型的选择。每个实体通常对应于数据库中的一张表,而实体的属性则转化为表的列[12]。以下是系统的数据库表设计展示。
表 4-1-access_token(登陆访问时长)
| 编号 | 字段名 | 类型 | 长度 | 是否非空 | 是否主键 | 注释 |
| 1 | token_id | int | 是 | 是 | 临时访问牌ID | |
| 2 | token | varchar | 64 | 否 | 否 | 临时访问牌 |
| 3 | info | text | 65535 | 否 | 否 | 信息 |
| 4 | maxage | int | 是 | 否 | 最大寿命:默认2小时 | |
| 5 | create_time | timestamp | 是 | 否 | 创建时间 | |
| 6 | update_time | timestamp | 是 | 否 | 更新时间 | |
| 7 | user_id | int | 是 | 否 | 用户编号 |
表 4-2-article(文章)
| 编号 | 字段名 | 类型 | 长度 | 是否非空 | 是否主键 | 注释 |
| 1 | article_id | mediumint | 是 | 是 | 文章id | |
| 2 | title | varchar | 125 | 是 | 是 | 标题 |
| 3 | type | varchar | 64 | 是 | 否 | 文章分类 |
| 4 | hits | int | 是 | 否 | 点击数 | |
| 5 | praise_len | int | 是 | 否 | 点赞数 | |
| 6 | create_time | timestamp | 是 | 否 | 创建时间 | |
| 7 | update_time | timestamp | 是 | 否 | 更新时间 | |
| 8 | source | varchar | 255 | 否 | 否 | 来源 |
| 9 | url | varchar | 255 | 否 | 否 | 来源地址 |
| 10 | tag | varchar | 255 | 否 | 否 | 标签 |
| 11 | content | longtext | 4294967295 | 否 | 否 | 正文 |
| 12 | img | varchar | 255 | 否 | 否 | 封面图 |
| 13 | description | text | 65535 | 否 | 否 | 文章描述 |
表 4-3-article_type(文章分类)
| 编号 | 字段名 | 类型 | 长度 | 是否非空 | 是否主键 | 注释 |
| 1 | type_id | smallint | 是 | 是 | 分类ID | |
| 2 | display | smallint | 是 | 否 | 显示顺序 | |
| 3 | name | varchar | 16 | 是 | 否 | 分类名称 |
| 4 | father_id | smallint | 是 | 否 | 上级分类ID | |
| 5 | description | varchar | 255 | 否 | 否 | 描述 |
| 6 | icon | text | 65535 | 否 | 否 | 分类图标 |
| 7 | url | varchar | 255 | 否 | 否 | 外链地址 |
| 8 | create_time | timestamp | 是 | 否 | 创建时间 | |
| 9 | update_time | timestamp | 是 | 否 | 更新时间 |
表 4-4-auth(用户权限管理)
| 编号 | 字段名 | 类型 | 长度 | 是否非空 | 是否主键 | 注释 |
| 1 | auth_id | int | 是 | 是 | 授权ID | |
| 2 | user_group | varchar | 64 | 否 | 否 | 用户组 |
| 3 | mod_name | varchar | 64 | 否 | 否 | 模块名 |
| 4 | table_name | varchar | 64 | 否 | 否 | 表名 |
| 5 | page_title | varchar | 255 | 否 | 否 | 页面标题 |
| 6 | path | varchar | 255 | 否 | 否 | 路由路径 |
| 7 | parent | varchar | 64 | 否 | 否 | 父级菜单 |
| 8 | parent_sort | int | 是 | 否 | 父级菜单排序 | |
| 9 | position | varchar | 32 | 否 | 否 | 位置 |
| 10 | mode | varchar | 32 | 是 | 否 | 跳转方式 |
| 11 | add | tinyint | 是 | 否 | 是否可增加 | |
| 12 | del | tinyint | 是 | 否 | 是否可删除 | |
| 13 | set | tinyint | 是 | 否 | 是否可修改 | |
| 14 | get | tinyint | 是 | 否 | 是否可查看 | |
| 15 | field_add | text | 65535 | 否 | 否 | 添加字段 |
| 16 | field_set | text | 65535 | 否 | 否 | 修改字段 |
| 17 | field_get | text | 65535 | 否 | 否 | 查询字段 |
| 18 | table_nav_name | varchar | 500 | 否 | 否 | 跨表导航名称 |
| 19 | table_nav | varchar | 500 | 否 | 否 | 跨表导航 |
| 20 | option | text | 65535 | 否 | 否 | 配置 |
| 21 | create_time | timestamp | 是 | 否 | 创建时间 | |
| 22 | update_time | timestamp | 是 | 否 | 更新时间 |
表 4-5-code_token(验证码)
| 编号 | 字段名 | 类型 | 长度 | 是否非空 | 是否主键 | 注释 |
| 1 | code_token_id | int | 是 | 是 | 验证码ID | |
| 2 | token | varchar | 255 | 否 | 否 | 令牌 |
| 3 | code | varchar | 255 | 否 | 否 | 验证码 |
| 4 | expire_time | timestamp | 是 | 否 | 失效时间 | |
| 5 | create_time | timestamp | 是 | 否 | 创建时间 | |
| 6 | update_time | timestamp | 是 | 否 | 更新时间 |
表 4-6-collect(收藏)
| 编号 | 字段名 | 类型 | 长度 | 是否非空 | 是否主键 | 注释 |
| 1 | collect_id | int | 是 | 是 | 收藏ID | |
| 2 | user_id | int | 是 | 是 | 收藏人ID | |
| 3 | source_table | varchar | 255 | 否 | 否 | 来源表 |
| 4 | source_field | varchar | 255 | 否 | 否 | 来源字段 |
| 5 | source_id | int | 是 | 否 | 来源ID | |
| 6 | title | varchar | 255 | 否 | 否 | 标题 |
| 7 | img | varchar | 255 | 否 | 否 | 封面 |
| 8 | create_time | timestamp | 是 | 否 | 创建时间 | |
| 9 | update_time | timestamp | 是 | 否 | 更新时间 |
表 4-7-comment(评论)
| 编号 | 字段名 | 类型 | 长度 | 是否非空 | 是否主键 | 注释 |
| 1 | comment_id | int | 是 | 是 | 评论ID | |
| 2 | user_id | int | 是 | 是 | 评论人ID | |
| 3 | reply_to_id | int | 是 | 否 | 回复评论ID | |
| 4 | content | longtext | 4294967295 | 否 | 否 | 内容 |
| 5 | nickname | varchar | 255 | 否 | 否 | 昵称 |
| 6 | avatar | varchar | 255 | 否 | 否 | 头像地址 |
| 7 | create_time | timestamp | 是 | 否 | 创建时间 | |
| 8 | update_time | timestamp | 是 | 否 | 更新时间 | |
| 9 | source_table | varchar | 255 | 否 | 否 | 来源表 |
| 10 | source_field | varchar | 255 | 否 | 否 | 来源字段 |
| 11 | source_id | int | 是 | 否 | 来源ID |
表 4-8-food_safety(饮食安全)
| 编号 | 字段名 | 类型 | 长度 | 是否非空 | 是否主键 | 注释 |
| 1 | food_safety_id | int | 是 | 是 | 饮食安全ID | |
| 2 | recording_time | date | 否 | 否 | 记录时间 | |
| 3 | food_today | varchar | 64 | 否 | 否 | 今日食品 |
| 4 | purchase_time | date | 否 | 否 | 采购时间 | |
| 5 | buyers | varchar | 64 | 否 | 否 | 采购商家 |
| 6 | purchase_quantity | varchar | 64 | 否 | 否 | 采购数量 |
| 7 | purchase_details | text | 65535 | 否 | 否 | 采购明细 |
| 8 | create_time | datetime | 是 | 否 | 创建时间 | |
| 9 | update_time | timestamp | 是 | 否 | 更新时间 |
表 4-9-hits(用户点击)
| 编号 | 字段名 | 类型 | 长度 | 是否非空 | 是否主键 | 注释 |
| 1 | hits_id | int | 是 | 是 | 点赞ID | |
| 2 | user_id | int | 是 | 否 | 点赞人 | |
| 3 | create_time | timestamp | 是 | 否 | 创建时间 | |
| 4 | update_time | timestamp | 是 | 否 | 更新时间 | |
| 5 | source_table | varchar | 255 | 否 | 否 | 来源表 |
| 6 | source_field | varchar | 255 | 否 | 否 | 来源字段 |
| 7 | source_id | int | 是 | 否 | 来源ID |
表 4-10-infant_information(幼儿信息)
| 编号 | 字段名 | 类型 | 长度 | 是否非空 | 是否主键 | 注释 |
| 1 | infant_information_id | int | 是 | 是 | 幼儿信息ID | |
| 2 | childs_name | varchar | 64 | 否 | 否 | 幼儿姓名 |
| 3 | date_of_birth | date | 否 | 否 | 出生日期 | |
| 4 | child_gender | varchar | 64 | 否 | 否 | 幼儿性别 |
| 5 | childrens_native_place | varchar | 64 | 否 | 否 | 幼儿籍贯 |
| 6 | home_address | varchar | 64 | 否 | 否 | 家庭住址 |
| 7 | parents_phone | varchar | 64 | 否 | 否 | 家长电话 |
| 8 | infant_student_number | varchar | 64 | 否 | 否 | 幼儿学号 |
| 9 | childrens_class | varchar | 64 | 否 | 否 | 幼儿班级 |
| 10 | the_growth_file | varchar | 255 | 否 | 否 | 成长档案 |
| 11 | create_time | datetime | 是 | 否 | 创建时间 | |
| 12 | update_time | timestamp | 是 | 否 | 更新时间 |
表 4-11-message(留言板)
| 编号 | 字段名 | 类型 | 长度 | 是否非空 | 是否主键 | 注释 |
| 1 | message_id | int | 是 | 是 | 留言板ID | |
| 2 | user_id | int | 是 | 否 | 用户ID | |
| 3 | title | varchar | 64 | 否 | 否 | 标题 |
| 4 | content | longtext | 4294967295 | 是 | 否 | 内容 |
| 5 | nickname | varchar | 32 | 是 | 否 | 昵称 |
| 6 | avatar | varchar | 255 | 否 | 否 | 头像 |
| 7 | | varchar | 125 | 否 | 否 | 留言者邮箱 |
| 8 | phone | varchar | 11 | 否 | 否 | 留言者手机号码 |
| 9 | create_time | timestamp | 是 | 否 | 创建时间 | |
| 10 | update_time | timestamp | 是 | 否 | 更新时间 | |
| 11 | reply | longtext | 4294967295 | 否 | 否 | 回复 |
| 12 | reply_state | tinyint | 否 | 否 | 回复状态 |
表 4-12-notice(公告)
| 编号 | 字段名 | 类型 | 长度 | 是否非空 | 是否主键 | 注释 |
| 1 | notice_id | mediumint | 是 | 是 | 公告ID | |
| 2 | title | varchar | 125 | 是 | 否 | 标题 |
| 3 | content | longtext | 4294967295 | 否 | 否 | 正文 |
| 4 | create_time | timestamp | 是 | 否 | 创建时间 | |
| 5 | update_time | timestamp | 是 | 否 | 更新时间 |
表 4-13-parent_user(家长用户)
| 编号 | 字段名 | 类型 | 长度 | 是否非空 | 是否主键 | 注释 |
| 1 | parent_user_id | int | 是 | 是 | 家长用户ID | |
| 2 | parents_name | varchar | 64 | 否 | 否 | 家长姓名 |
| 3 | parents_phone | varchar | 64 | 否 | 否 | 家长电话 |
| 4 | examine_state | varchar | 16 | 是 | 否 | 审核状态 |
| 5 | user_id | int | 是 | 否 | 用户ID | |
| 6 | create_time | datetime | 是 | 否 | 创建时间 | |
| 7 | update_time | timestamp | 是 | 否 | 更新时间 |
表 4-14-praise(点赞)
| 编号 | 字段名 | 类型 | 长度 | 是否非空 | 是否主键 | 注释 |
| 1 | praise_id | int | 是 | 是 | 点赞ID | |
| 2 | user_id | int | 是 | 是 | 点赞人 | |
| 3 | create_time | timestamp | 是 | 否 | 创建时间 | |
| 4 | update_time | timestamp | 是 | 否 | 更新时间 | |
| 5 | source_table | varchar | 255 | 否 | 否 | 来源表 |
| 6 | source_field | varchar | 255 | 否 | 否 | 来源字段 |
| 7 | source_id | int | 是 | 否 | 来源ID | |
| 8 | status | tinyint | 是 | 否 | 点赞状态:1为点赞,0已取消 |
表 4-15-slides(轮播图)
| 编号 | 字段名 | 类型 | 长度 | 是否非空 | 是否主键 | 注释 |
| 1 | slides_id | int | 是 | 是 | 轮播图ID | |
| 2 | title | varchar | 64 | 否 | 否 | 标题 |
| 3 | content | varchar | 255 | 否 | 否 | 内容 |
| 4 | url | varchar | 255 | 否 | 否 | 链接 |
| 5 | img | varchar | 255 | 否 | 否 | 轮播图 |
| 6 | hits | int | 是 | 否 | 点击量 | |
| 7 | create_time | timestamp | 是 | 否 | 创建时间 | |
| 8 | update_time | timestamp | 是 | 否 | 更新时间 |
表 4-16-teacher_user(教师用户)
| 编号 | 字段名 | 类型 | 长度 | 是否非空 | 是否主键 | 注释 |
| 1 | teacher_user_id | int | 是 | 是 | 教师用户ID | |
| 2 | teachers_name | varchar | 64 | 否 | 否 | 教师姓名 |
| 3 | teachers_telephone | varchar | 64 | 否 | 否 | 教师电话 |
| 4 | teachers_work_number | varchar | 64 | 否 | 否 | 教师工号 |
| 5 | examine_state | varchar | 16 | 是 | 否 | 审核状态 |
| 6 | user_id | int | 是 | 否 | 用户ID | |
| 7 | create_time | datetime | 是 | 否 | 创建时间 | |
| 8 | update_time | timestamp | 是 | 否 | 更新时间 |
表 4-17-teaching_arrangement(教学安排)
| 编号 | 字段名 | 类型 | 长度 | 是否非空 | 是否主键 | 注释 |
| 1 | teaching_arrangement_id | int | 是 | 是 | 教学安排ID | |
| 2 | teacher_user | int | 否 | 否 | 教师用户 | |
| 3 | teachers_name | varchar | 64 | 否 | 否 | 教师姓名 |
| 4 | schedule_time | date | 否 | 否 | 安排时间 | |
| 5 | schedule_activities | varchar | 64 | 否 | 否 | 安排活动 |
| 6 | schedule_cover | varchar | 255 | 否 | 否 | 安排封面 |
| 7 | puzzle_video | varchar | 255 | 否 | 否 | 益智视频 |
| 8 | activity_video | varchar | 255 | 否 | 否 | 活动视频 |
| 9 | activity_profile | text | 65535 | 否 | 否 | 活动简介 |
| 10 | diet_details | text | 65535 | 否 | 否 | 饮食详情 |
| 11 | summary_of_the_situation | text | 65535 | 否 | 否 | 情况总结 |
| 12 | praise_len | int | 是 | 否 | 点赞数 | |
| 13 | collect_len | int | 是 | 否 | 收藏数 | |
| 14 | comment_len | int | 是 | 否 | 评论数 | |
| 15 | create_time | datetime | 是 | 否 | 创建时间 | |
| 16 | update_time | timestamp | 是 | 否 | 更新时间 |
表 4-18-teaching_resources(教学资源)
| 编号 | 字段名 | 类型 | 长度 | 是否非空 | 是否主键 | 注释 |
| 1 | teaching_resources_id | int | 是 | 是 | 教学资源ID | |
| 2 | teacher_user | int | 否 | 否 | 教师用户 | |
| 3 | teachers_name | varchar | 64 | 否 | 否 | 教师姓名 |
| 4 | teachers_work_number | varchar | 64 | 否 | 否 | 教师工号 |
| 5 | resource_name | varchar | 64 | 否 | 否 | 资源名称 |
| 6 | resource_type | varchar | 64 | 否 | 否 | 资源类型 |
| 7 | resource_courseware | varchar | 255 | 否 | 否 | 资源课件 |
| 8 | resource_cover | varchar | 255 | 否 | 否 | 资源封面 |
| 9 | resource_profile | text | 65535 | 否 | 否 | 资源简介 |
| 10 | praise_len | int | 是 | 否 | 点赞数 | |
| 11 | collect_len | int | 是 | 否 | 收藏数 | |
| 12 | comment_len | int | 是 | 否 | 评论数 | |
| 13 | create_time | datetime | 是 | 否 | 创建时间 | |
| 14 | update_time | timestamp | 是 | 否 | 更新时间 |
表 4-19-upload(文件上传)
| 编号 | 字段名 | 类型 | 长度 | 是否非空 | 是否主键 | 注释 |
| 1 | upload_id | int | 是 | 是 | 上传ID | |
| 2 | name | varchar | 64 | 否 | 否 | 文件名 |
| 3 | path | varchar | 255 | 否 | 否 | 访问路径 |
| 4 | file | varchar | 255 | 否 | 否 | 文件路径 |
| 5 | display | varchar | 255 | 否 | 否 | 显示顺序 |
| 6 | father_id | int | 否 | 否 | 父级ID | |
| 7 | dir | varchar | 255 | 否 | 否 | 文件夹 |
| 8 | type | varchar | 32 | 否 | 否 | 文件类型 |
表 4-20-user(用户账户)
| 编号 | 字段名 | 类型 | 长度 | 是否非空 | 是否主键 | 注释 |
| 1 | user_id | int | 是 | 是 | 用户ID | |
| 2 | state | smallint | 是 | 否 | 账户状态:(1可用|2异常|3已冻结|4已注销) | |
| 3 | user_group | varchar | 32 | 否 | 否 | 所在用户组 |
| 4 | login_time | timestamp | 是 | 否 | 上次登录时间 | |
| 5 | phone | varchar | 11 | 否 | 否 | 手机号码 |
| 6 | phone_state | smallint | 是 | 否 | 手机认证:(0未认证|1审核中|2已认证) | |
| 7 | username | varchar | 16 | 是 | 否 | 用户名 |
| 8 | nickname | varchar | 16 | 否 | 否 | 昵称 |
| 9 | password | varchar | 64 | 是 | 否 | 密码 |
| 10 | | varchar | 64 | 否 | 否 | 邮箱 |
| 11 | email_state | smallint | 是 | 否 | 邮箱认证:(0未认证|1审核中|2已认证) | |
| 12 | avatar | varchar | 255 | 否 | 否 | 头像地址 |
| 13 | open_id | varchar | 255 | 否 | 否 | 针对获取用户信息字段 |
| 14 | create_time | timestamp | 是 | 否 | 创建时间 |
表 4-21-user_group(用户组)
| 编号 | 字段名 | 类型 | 长度 | 是否非空 | 是否主键 | 注释 |
| 1 | group_id | mediumint | 是 | 是 | 用户组ID | |
| 2 | display | smallint | 是 | 否 | 显示顺序 | |
| 3 | name | varchar | 16 | 是 | 否 | 名称 |
| 4 | description | varchar | 255 | 否 | 否 | 描述 |
| 5 | source_table | varchar | 255 | 否 | 否 | 来源表 |
| 6 | source_field | varchar | 255 | 否 | 否 | 来源字段 |
| 7 | source_id | int | 是 | 否 | 来源ID | |
| 8 | register | smallint | 否 | 否 | 注册位置 | |
| 9 | create_time | timestamp | 是 | 否 | 创建时间 | |
| 10 | update_time | timestamp | 是 | 否 | 更新时间 |
5系统实现
5.1家长用户功能实现
5.1.1首页
登录后,家长进入平台首页,能快速查看通知公告、新闻资讯、教学安排等关键信息,简洁的页面设计帮助家长轻松导航。首页界面如图5-1所示。

图5-1首页界面图
5.1.2新闻资讯
该功能展示了育儿、教育、健康等相关的最新资讯,家长可按分类筛选感兴趣的内容,帮助他们了解更多教育相关的信息,家长用户对喜欢的资讯可进行点赞、收藏、评论等操作。新闻资讯列表界面如图5-2所示。

图5-2新闻资讯列表界面图
5.1.3留言反馈
家长可通过留言功能直接向教师或管理员(园长)提问或反馈问题,确保幼儿园能够及时回应并处理家长的关切。留言反馈界面如下图5-3所示。

图5-3留言反馈界面图
5.1.4教学安排
家长可以查看孩子的教学安排,包括课程内容和时间表,帮助他们了解孩子的学习情况,并与教师合作进行家庭教育。报修申请界面如图5-4所示。

图5-4教学安排界面图
5.1.5通知公告
家长可以查看幼儿园发布的重要通知和公告、联系方式等,内容包括活动安排、安全提示等,并能对公告进行评论和反馈,确保信息及时传达和互动。通知公告界面如图5-5所示。

图5-5通知公告界面图
5.1.6个人中心
点击系统左上角的“个人中心”菜单按钮,可以管理、查看个人首页、幼儿信息、饮食安全、收藏、评论管理等,个人中心为家长提供了更全面的孩子相关信息管理。个人中心界面如图5-6所示。

图5-6个人中心界面图
5.2管理员(园长)功能实现
5.2.1系统用户
管理员(园长)可以管理平台的用户,包括管理员、家长用户和教师用户。可以查看、添加、删除或修改用户信息,确保系统的正常运作和权限分配。系统用户界面如下图5-7所示。

图5-7系统用户界面图
5.2.2幼儿信息管理
管理员(园长)负责添加、删除和管理幼儿的个人信息,确保所有数据准确无误。平台提供便捷的编辑和查询功能,帮助管理员快速更新幼儿信息。幼儿信息列表界面如下图5-8所示、幼儿信息添加界面如下图5-9所示。

图5-8幼儿信息列表界面图

图5-9幼儿信息添加界面图
5.2.3饮食安全管理界面
该功能帮助管理员(园长)查看和管理幼儿的饮食记录和安全情况,确保孩子们的饮食符合健康标准,并能够及时处理反馈问题。管理员可对饮食安全列表进行管理,对饮食安全信息进行添加和删除等操作。饮食安全列表界面如下图5-10所示、饮食安全添加界面如下图5-11所示。

图5-10饮食安全管理界面图

图5-11饮食安全添加界面图
5.2.4系统管理界面
管理员(园长)可管理平台的轮插图内容,对其进行添加和删除等操作。定期更新首页显示的宣传图片,确保平台信息的动态更新和视觉吸引力。系统管理界面如下图5-12所示。

图5-12系统管理界面图
5.2.5 资源管理界面
管理员(园长)管理平台的新闻资讯和资讯分类,确保教育相关的最新资讯能够及时发布,并能根据类别进行整理,方便用户查阅。资源管理界面如下图5-13所示。

图5-13资源管理界面图
5.3教师用户功能实现
5.3.1幼儿信息管理界面
教师可以查看幼儿的基本信息,包括幼儿姓名、年龄、班级、出生日期等。此功能有助于教师了解每个孩子的成长和学习情况,及时提供个性化教育支持。幼儿信息管理界面如下图5-14所示。

图5-14幼儿信息管理界面图
5.3.2教学安排管理界面
教师可通过该功能添加、管理和查看教学安排,包括安排活动内容、活动时间、益智视频等。此模块帮助教师组织教学活动,确保教学进度的顺利进行。教学安排管理界面如下图5-15所示。

图5-15教学安排管理界面图
5.3.3教学资源管理界面
教师可以上传添加、更新和共享教学资源,如教材、课件、学习资料等。该功能有助于教师资源的整合和共享,提升教学质量,并方便教师之间的协作与交流。教学安排管理界面如下图5-16所示。

图5-16教学资源管理界面图
6系统测试
6.1测试目的
测试的主要目的是确保系统的功能和性能满足预期的需求,同时识别和修复潜在的缺陷。通过系统测试,可以验证各个功能模块的正确性和稳定性,确保系统在不同使用场景下的表现符合设计要求。测试目的包括确认系统功能的完整性、验证数据处理的准确性、评估系统的性能和安全性。测试还可以提高用户满意度,保证用户在使用系统时获得流畅和可靠的体验。通过全面的测试,可以降低后期维护成本,减少系统上线后出现故障的风险,从而保障系统的长期稳定运行。
6.2测试方法
在本系统中,测试方法主要依赖于测试用例的设计与执行。测试用例是根据系统需求文档编写的,覆盖所有功能模块及其边界情况。每个测试用例包含输入数据、预期结果和实际结果的对比,以验证系统的功能是否按预期工作。
常见的测试用例包括功能测试用例、边界测试用例和异常测试用例[13]。功能测试用例针对系统的各项功能进行验证;边界测试用例则侧重于输入数据的边界条件,验证系统在极端情况下是否能够稳定运行;异常测试用例则用于验证系统在处理错误输入或异常情况时的反应。本文选择功能测试用例进行系统测试。
在测试执行过程中,记录每个用例的执行结果,并根据实际结果与预期结果的对比,判断系统是否存在缺陷。通过系统化的测试用例执行,可以有效提高测试的覆盖率和效率,为系统的最终上线提供保障。
6.3测试内容
通过对系统中所含的主要实体对象及其功能操作进行测试用例设计。以下是详细的测试:
表6-1用户注册登录测试表
用户注册登录测试用例:
| 用例说明 | 测试目的 | 测试步骤 | 预期结果 | 输出结果 | 通过情况 |
| 用户注册、登录 | 测试用户正确注册、登录 |
| 用户注册成功,登录成功 | 结果输出符合预期 | 通过 |
表6-2留言反馈添加测试表
留言反馈添加用例:
| 用例说明 | 测试目的 | 测试步骤 | 预期结果 | 输出结果 | 通过情况 |
| 留言反馈添加 | 测试用户留言反馈添加功能 |
| 用户留言反馈添加成功 | 结果输出符合预期 | 通过 |
表6-3新闻资讯评论测试表
新闻资讯评论测试用例:
| 用例说明 | 测试目的 | 测试步骤 | 预期结果 | 输出结果 | 通过情况 |
| 新闻资讯评论 | 测试用户新闻资讯评论功能 | 1、在首页点击新闻资讯并看详情; 2、点击评论,输入相关信息点击提交 | 生成新的评论信息 | 结果输出符合预期 | 通过 |
表6-4新闻资讯添加测试表
管理员新闻资讯添加测试用例:
| 用例说明 | 测试目的 | 测试步骤 | 预期结果 | 输出结果 | 通过情况 |
| 新闻资讯添加测试 | 测试管理员添加新闻资讯功能 |
| 新闻资讯添加成功 | 结果输出符合预期 | 通过 |
表6-5通知公告删除测试表
通知公告删除测试用例:
| 用例说明 | 测试目的 | 测试步骤 | 预期结果 | 输出结果 | 通过情况 |
| 通知公告删除测试 | 测试通知公告删除功能 |
| 通知公告删除成功,前端不在展示该通知公告 | 结果输出符合预期 | 通过 |
6.4测试结论
经过上述测试,并对测试数据结果综合分析。汉中市南郑区城关幼儿园日常管理平台具备简便,数据透明等特性。完全符合汉中市南郑区城关幼儿园日常管理平台的要求。
7结论
本论文设计了一个基于Spring Boot框架的幼儿园日常管理平台,目的是提高管理效率和服务质量。平台为管理员(园长)、教师和家长提供了多种功能,如幼儿信息管理、教学安排、饮食安全、留言反馈等。通过这些功能,平台实现了信息流通的高效性和家园互动的增强。Spring Boot作为开发框架,提供了高效的开发流程和系统的稳定性,同时具备良好的扩展性和安全性,为平台的运行提供了技术保障。研究表明,信息化平台能有效优化幼儿园管理,提升教育质量,并为未来的技术升级和智能化功能的引入奠定了基础。该平台的应用不仅有助于提升家长和教师的互动,也为幼儿园管理的数字化转型提供了重要的实践参考。
参考文献
- 刘江涛,王亮亮,吴庆茹,等.基于B/S模式的铁路勘测设计案例信息化管理系统设计与实现[J].铁路计算机应用,2021,30(03):32-35.
- 张丹丹,李弘.基于B/S架构的办公管理系统设计与开发[J].铁路通信信号工程技术,2024,21(09):44-48+106.
- 王志亮,纪松波.基于SpringBoot的Web前端与数据库的接口设计[J].工业控制计算机,2023,36(03):51-53.
- 熊永平.基于SpringBoot框架应用开发技术的分析与研究[J].电脑知识与技术,2021,15(36):76-77.
- 赵媛.基于Vue的Web系统前端性能优化分析[J].电脑编程技巧与维护,2024,(09):44-46.
- 秦冬.浅析Vue框架在前端开发中的应用[J].信息与电脑(理论版),2024,36(13):61-63.
- 李艳杰.MySQL数据库下存储过程的综合运用研究[J].现代信息科技,2023,7(11):80-82+88.
- 陈倩怡,何军.Vue+Springboot+MyBatis技术应用解析[J].电脑编程技巧与维护,2020,(01):14-15+28.
- 周晓玉,崔文超.基于Web技术的数据库应用系统设计[J].信息与电脑(理论版),2023,35(09):189-191.
- 马艳艳,吴晓光.计算机软件与数据库的设计策略分析[J].电子技术,2024,53(05):104-105..
- 李俊萌.计算机软件测试技术与开发应用策略分析[J].信息记录材料,2023,24(03):50-52.
- 胥露露.幼儿园儿童博物馆教育资源整合与利用策略探索[J].读写算,2025,(09):121-123.
- 赵莹莹.幼儿园日常生活中的协同互动策略探究[J].江西教育,2025,(12):88-89.
- Brandis W ,Bernstein B .Selection and Control:Teachers' Ratings of Children in the Infant School[M].Taylor & Francis:2025-03-14. DOI:10.4324/9781003614494.
- Gahagan M D ,Gahagan A G .Talk Reform:Explorations in Language for Infant School Children[M].Taylor & Francis:2025-03-14. DOI:10.4324/9781003612155.
- 王海霞.幼儿园户外区域游戏与日常生活教学结合的策略[J].山西教育(幼教),2025,(02):86-87.
- 李乔.基于情感管理的幼儿园管理工作思考[J].读写算,2025,(06):25-27.
- 陈珍珍.幼儿园文化理念建构与变革的实践[J].幼儿100(教师版),2025,(02):66-69.
- 吴佳晨.精细化理念下幼儿园管理的探索和实践[J].好家长,2025,(11):7-8.
- 周晨曦.德育在幼儿园日常教育活动中的一体化实践研究[J].求知导刊,2024,(26):104-106.DOI:10.14161/j.cnki.qzdk.2024.26.026.
致 谢
本论文的完成离不开众多导师、同学以及亲友的支持与帮助。在此,首先向我的导师表示最诚挚的感谢。在整个研究和写作过程中,导师以严谨治学的态度和丰富的专业知识给予了我无私的指导,从论文选题到最终定稿的每一个环节,都为我提供了宝贵的建议与意见,使我得以不断完善研究内容、拓展学术视野。导师耐心细致的指导不仅帮助我解决了许多学术难题,也让我在研究能力与学术写作方面得到了显著的提升。导师的鼓励与支持是我完成这篇论文的重要动力,也让我深刻体会到学术研究的严谨性与意义。
我还要感谢在学习生活中给予我帮助和支持的同学、朋友以及家人。论文撰写过程中,许多同学与我共同探讨问题,分享经验与资料,使我的研究更加全面深入。朋友们的关心和陪伴让我在繁忙的研究过程中能够调节心情,保持良好的状态。特别感谢我的家人,他们始终给予我无条件的理解和支持,为我创造了安心学习与研究的环境。正是因为有了大家的帮助和支持,我才能克服论文写作中的重重困难并顺利完成。再次向所有支持和帮助过我的人表达衷心的感谢。
附录
系统核心代码设计
用户注册
注册页UserController.java,传入user对象,并将"user_id"、 "state"、 "user_group"、"login_time"、"phone"、"phone_state"、 "username"、"nickname"、"password"、"email"、"email_state"、"avatar"、"create_time"输入,重点是 "username"、"nickname"、"password"必须输入,通过获取username,数据库查询是否有该用户,如果存在,则提示“用户已存在”,否则执行将UserId置为空(数据库表中该字段已设置自动递增),代码如图所示。

注册核心代码图
用户登录
登录页,首先传入"username"、"email"、"phone"、"password",用户可通过用户名、邮箱、手机号进行登陆,通过判断resultList来确定查询结果,然后执行查询用户组UserGroup,用户组里面不存在,依然报“用户不存在”,执行完以上代码,最后涉及到用户带有“审核”的,会查询examine_state(用户的审核状态),数据库表user_group中含有source_table和source_field进行查询,以上步骤完成,对输入的密码进行存储Token到数据库,匹对账号和密码,数据库中的AccessToken为令牌,用于身份认证,代码如图所示。

用户登录核心代码图
修改密码
修改密码,通过请求data,获取旧密码,并将新密码重新赋值,期间都是需要通过加密,代码如图所示。

修改密码核心代码图
修改数据
修改一个数据,原理与add基本一致,不同点在于通过readConfig()读取关键字,以及通过readQuery()获取URL后面?指定位置的标识,转成Map对象后,执行update操作,同样通过拼接的sql语句执行,执行过程读取query,toWhereSql()语句完成数据库操作,body为修改对象的值,代码如图所示。

修改数据核心代码图
删除数据
删除一条数据,通过readQuery(),获取URL后面的对象地址,删除FROM具体的table,query删除查询FindConfig语句,代码如图示。

删除数据核心代码图
获取列表
通过请求的参数获取列表数据,代码如图所示。

获取列表核心代码图
图片上传
通过请求的参数获取列表数据,代码如图4-13所示。

图片上传核心代码图
免费领取项目源码,请关注❥点赞收藏并私信博主,谢谢~
幼儿园管理平台设计与实现
1613

被折叠的 条评论
为什么被折叠?



