目 录
摘 要
本系统是一款基于SpringBoot框架的户外运动装备推荐平台,致力在通过智能推荐算法为用户提供个性化的购物体验。用户通过注册登录后,能够在首页查看天气预报、装备推荐、运动资讯等内容,并根据自身的兴趣进行搜索、点赞、评论等互动。同时,装备中心通过协同过滤算法,结合用户的历史购买数据,智能推荐相关产品,帮助用户轻松找到心仪的商品。通过订单管理、收货地址、购物车等功能,用户可以方便地完成购买及支付流程。
商家用户和管理员也可以通过后台进行管理操作,商家可以查看商品销售情况,处理订单配送等,管理员则负责用户和商家账号的审核、系统管理、商城管理等多个方面的维护工作。通过留言反馈、社区论坛等功能,用户与商家、管理员之间的互动得到有效促进,平台内容和服务的不断优化。
关键词:SpringBoot框架;户外运动;装备推荐。
Abstract
This system is an outdoor sports equipment recommendation platform based on the SpringBoot framework, dedicated to providing users with personalized shopping experiences through intelligent recommendation algorithms. After registering and logging in, users can view weather forecasts, equipment recommendations, sports information, and other content on the homepage, and interact with others through searches, likes, comments, and other activities based on their interests. At the same time, the equipment center uses collaborative filtering algorithms and combines users' historical purchase data to intelligently recommend relevant products, helping users easily find their desired products. Through order management, shipping address, shopping cart and other functions, users can easily complete the purchase and payment process.
Merchant users and administrators can also perform management operations through the backend. Merchants can view product sales, process order delivery, etc. Administrators are responsible for maintaining user and merchant accounts, system management, mall management, and other aspects. Through functions such as message feedback and community forums, the interaction between users, merchants, and administrators is effectively promoted, and the platform's content and services are continuously optimized.
Key words:SpringBoot framework; outdoor sport; Equipment recommendation.
第一章 绪 论
1.1研究背景及意义
随着户外运动的普及,越来越多的人开始关注运动装备的选择和使用。用户在面对众多的装备品牌和种类时,往往需要耗费大量时间和精力进行挑选。为了满足用户个性化的需求,提供更加精准的产品推荐成为行业的趋势。在这种背景下,构建一款具备智能推荐功能的户外运动装备推荐系统显得尤为重要。该系统通过对用户行为数据的分析,为用户提供个性化、精准的装备推荐,帮助他们更高效地找到适合的产品。
同时,随着电商平台的快速发展,商家和平台运营方面临着如何提升用户体验和优化运营效率的挑战。通过构建一套完善的管理后台,商家可以实时查看销售数据、管理订单以及进行产品调整,提升服务质量。而管理员则能够通过管理系统对用户、商家以及商品等进行有效监控和调整,保证平台的正常运营。该系统不仅能够为用户提供高效便捷的购物体验,也为商家和管理员提供了强有力的管理支持,推动了户外运动装备行业的发展。
1.2国内外研究现状
在国外,户外运动装备的推荐系统已经逐渐发展成为电商平台的重要组成部分。早期的推荐系统主要依靠基于内容的推荐方式,用户通过填写个人需求,系统根据装备的属性和特点进行推荐。然而,随着数据量的增加和用户行为的复杂化,国外的户外运动装备推荐系统逐渐转向更为先进的算法,如协同过滤、基于行为的推荐系统等。这些系统能够通过分析用户的购买历史、浏览记录等数据,提供个性化的装备推荐,提升了用户的购买效率和满意度。例如,像Amazon、REI等知名电商平台都已经应用了类似的推荐技术,通过精准的产品推荐吸引了大量的户外运动爱好者。
在国内,随着户外运动的兴起,许多电商平台也开始重视用户体验和个性化推荐。国内的一些电商平台如京东、淘宝等已经将推荐系统应用于体育和户外装备的销售,利用用户的购买历史和行为数据进行智能推荐。这些平台不仅仅注重推荐算法的优化,还融入了社交分享和用户评价机制,提升了推荐的准确性和可信度。此外,国内的一些专业户外运动平台也在尝试结合社交互动和论坛讨论等元素,通过社区化的方式进行装备推荐,增强了用户之间的互动与信息交换,帮助用户做出更为明智的购买决策。
总体来看,虽然国内外在户外运动装备推荐系统的研究与应用上都取得了显著进展,但在算法的精度和个性化程度上仍然有进一步提升的空间。随着用户需求的多样化和技术的不断发展,未来的推荐系统将更加智能化和精准化。国内的电商平台虽然在应用上取得了一些成效,但与国外先进平台相比,仍然存在一定的差距。为了满足不断增长的市场需求,提升推荐系统的性能,成为了国内外研究和实践的重要方向。
1.3论文组织结构
本论文共分为七个主要章节,具体结构如下:
1. 绪论:介绍研究背景与意义,回顾国内外研究现状,并概述论文的组织结构。
2. 相关技术介绍:详细介绍与本研究相关的技术,包括Java语言、B/S框架、SpringBoot框架、Vue技术和MySQL数据库。
3. 需求分析:对系统的功能需求和非功能需求进行分析,明确用户和管理员的需求,并进行可行性分析,包括技术、操作和经济可行性。
4. 系统设计:涵盖系统架构设计、系统模块设计,并进行数据库的概念设计与表设计。
5. 系统实现:具体描述各个功能模块的实现过程,展示系统如何根据需求进行开发。
6. 系统测试:阐述测试的目的,分析测试结果并得出结论,以验证系统的稳定性和功能完整性。
7. 总结:总结研究的主要成果和贡献,指出存在的不足及未来的研究方向。
第二章 关键技术
2.1Java语言
Java语言是一种广泛使用的高级编程语言,具有平台无关性、面向对象特性和丰富的标准库。Java通过Java虚拟机(JVM)实现跨平台运行,开发者可以编写一次代码,在任何支持JVM的环境中执行[1]。Java的面向对象特性使得代码复用和模块化变得更加容易,促进了软件的维护和扩展。Java支持多线程编程,允许开发者在同一程序中同时执行多个任务,提升了应用程序的性能。
Java语言的语法结构简洁且易于理解,吸引了大量开发者。Java的标准库包含数据结构、输入输出处理、网络编程等众多功能模块。这使得开发者在构建应用程序时能够高效利用已有工具,减少重复劳动。Java广泛应用于企业级应用、移动应用、Web开发和大数据处理等领域。
2.2 B/S框架
B/S(Browser/Server)架构是一种基于浏览器和服务器的系统架构模式,用户通过浏览器与服务器进行交互。B/S架构简化了客户端的部署和管理,用户无需在本地安装复杂的软件,只需使用标准浏览器即可访问应用程序。服务器端负责处理业务逻辑和数据存储,客户端则主要负责展示用户界面和数据交互[2]。B/S架构的设计使得系统更新和维护集中在服务器端,降低了维护成本。
B/S架构通常采用Web技术进行实现,包括HTML、CSS和JavaScript等。用户在浏览器中发起请求,服务器响应并返回数据。数据传输通常通过HTTP或HTTPS协议进行,B/S架构的灵活性使其适用于在线购物、信息管理系统和社交网络等各类应用场景[3]。由于其易于扩展性,B/S架构可以方便地支持大规模用户访问,适应不断变化的业务需求。
2.3 SpringBoot框架
SpringBoot框架是基于Spring框架的开源项目,简化Java应用程序的开发过程。SpringBoot通过约定优于配置的理念,减少了传统Spring应用的繁琐配置,开发者可以快速搭建和部署应用程序。框架提供了一系列默认配置,支持自动化配置,简化了应用启动的复杂性[4]。SpringBoot内置了嵌入式Web服务器,使得开发者能够独立运行Java应用,无需外部容器。
SpringBoot支持微服务架构,开发者可以轻松创建和管理多个微服务。框架集成了丰富的功能模块,包括安全、数据访问和消息中间件等,支持RESTful API和JSON数据格式的处理[5]。SpringBoot还提供了强大的监控和管理功能,允许开发者实时监控应用的健康状态和性能指标。借助SpringBoot,开发者能够高效构建和维护现代企业级应用,满足复杂业务需求。
2.4 Vue技术
Vue是一种渐进式JavaScript框架,专注于构建用户界面。Vue采用组件化的开发模式,允许开发者将应用程序拆分为独立的、可重用的组件,从而提高了开发效率和代码的可维护性[6]。框架的核心库专注于视图层,支持数据绑定和DOM操作,提供了简洁的API。Vue的虚拟DOM机制提升了应用的性能,减少了实际DOM操作的次数。
Vue支持双向数据绑定,能够自动更新视图与模型之间的变化。开发者可以通过Vue的指令系统,简化数据展示和事件处理。Vue还支持路由管理和状态管理,使得开发复杂单页面应用变得更加容易[7]。借助Vue的生态系统,开发者能够使用多种工具和库来扩展功能,满足不同的业务需求。Vue在前端开发中逐渐成为主流选择,受到广泛关注和应用。
2.5 MySQL数据库
MySQL是一种开源关系型数据库管理系统,广泛应用于Web应用和企业级数据存储。MySQL支持结构化查询语言,允许开发者通过标准语句进行数据的创建、读取、更新和删除操作[8]。数据库通过表格形式组织数据,支持数据完整性和约束条件的定义。MySQL的存储引擎机制使得用户可以根据具体需求选择不同的存储引擎,以优化性能和功能。
MySQL具有高性能和可扩展性,支持大规模数据存储和高并发访问。系统提供了丰富的用户权限管理和数据加密安全特性。
2.6微信开发者工具
微信开发者工具是一款专为小程序开发而设计的应用,它不断改进,提供了便捷的操作方式,并且在开发过程中可以通过微信扫描二维码来访问,从而实现快速、准确的小程序开发和调试。
根据用户的需求,我们将采用不同的屏幕大小来制作小程序。
在完成了视图布置之后,可以通过执行编辑功能,快速更改当前的视图界面。
控制台:方便调试打印输出信息。
将代码上传至腾讯服务器,并在审核过程中填写版本号和备注信息,以确保代码的安全性和准确性。
通过查看资源文件,我们可以快速地调整相关项目的文件目录,从而实现断点调试。
使用远程调试技术,无论是在手机端还是PC端,都能够轻松地进行开发工作。
本地数据存储:显示的是本地存储的数据。
通过使用子父层级结构,我们可以更容易地进行视图调试。
微信的代码体积应该保持在2M 以内,而且在开发过程中,应该严格检查合法域名信息,并且为小程序的后台配置服务器域名。
微信开发者工具已经成为了开发过程中不可或缺的一部分,并且正在不断地改进和完善。
2.7小程序框架以及目录结构介绍
这款微信小程序的设计旨在帮助用户快速、便捷地创建出一款拥有完全独特色的应用。它由一套完善的框架结构,将用户界面、操作界面、功能界面等多种功能完美结合,使用户只需要一点点的操作,就能轻松实现微信小程序的创建。框架的核心功能是一个快速的数据绑定机制,它能够轻松地将用户的信息和界面进行一致性的管理。它不仅支持对用户信息的实时监控,还能够根据用户的需求,实现对界面的快速调整和优化,从而使用户能够轻松地构建强大的微信小程序。
2.8协同过滤算法介绍
协同过滤法是一种广泛应用于推荐系统中的技术,通过分析用户与物品之间的互动行为,来预测用户可能感兴趣的物品。在此方法中,主要有两种类型:基于用户的协同过滤和基于物品的协同过滤。基于用户的协同过滤通过寻找与目标用户兴趣相似的其他用户,进而推荐这些用户喜欢的物品。而基于物品的协同过滤则是根据用户之前的行为,推荐与他们已喜爱物品相似的其他物品。
协同过滤法的优点在于其能够在没有明确物品内容的情况下,根据用户的历史行为和其他用户的行为来进行推荐,从而提供个性化的建议。通过这种方式,系统能够根据用户的偏好,推荐他们可能未曾关注但可能感兴趣的装备。尽管协同过滤法存在冷启动问题和稀疏矩阵问题,但在实际应用中,通过合适的数据处理和算法优化,可以有效提升推荐的准确性与用户体验。
第三章 系统分析
3.1系统可行性分析
3.1.1技术可行性
从技术角度来看,SpringBoot作为一种轻量级、快速构建的Java框架,能够提高开发效率,降低系统的复杂程度,易于维护和升级。同时,MySQL作为关系型数据库,能够支持平台数据的存储与管理,保障系统的稳定性和高效性。此外,系统还支持微信小程序的接入,方便用户通过移动端进行便捷的登录、浏览和购买,进一步提升了用户体验。因此,本系统具有技术可行性。
3.1.2操作可行性
系统设计应遵循用户友好原则,确保用户能够轻松上手并高效使用。通过合理的界面布局、直观的操作流程以及详尽的帮助文档,可以大大降低用户的学习成本,提高系统的操作可行性。此外,系统还应具备完善的权限管理和数据安全机制,确保操作的安全性和合规性。同时,系统应兼容微信小程序,提供无缝的移动端体验,方便用户随时随地访问和操作,进一步提升系统的易用性和便捷性。
3.1.3经济可行性
SpringBoot的轻量级特性能够加速开发进程,减少人力资源的投入,而微信小程序的接入则能够利用现有的用户基础,降低推广成本。结合MySQL数据库,系统能够高效存储和管理数据,确保平台的长期运营稳定。因此,该系统在开发、运营和推广过程中具备较高的经济可行性。
3.2系统功能分析
3.2.1功能性分析
户外运动装备推荐系统划分为了前端模块和后端模块两大部分。
前端注册用户模块:
注册登录:用户在小程序中注册后,可以通过微信授权进行登录。登录页面提供微信登录按钮,用户点击后可通过微信授权进行快捷登录,无需手动输入账号和密码。此功能已通过微信真机测试,确保在各类设备上稳定运行。
首页:首页展示了多种功能模块,包括天气预报、装备中心、运动资讯等。通过协同过滤算法,首页智能推荐用户可能感兴趣的装备,推荐内容基于用户点击和购买记录,推荐商品按分类点击量从高到低排序。首页还包含轮播图、导航栏、搜索框等,帮助用户快速访问所需功能。
反馈投诉:用户可以在此模块查看并搜索各类反馈和投诉内容。用户可以在前台输入标题和留言内容,提交在线留言或反馈,管理员将在后台查看并回复这些留言。此功能确保用户的问题能得到及时解决,并促进平台与用户之间的互动。
推荐搭配:用户可以查看详细的推荐搭配信息,包括搭配的标题、运动等级、适用场景、发布时间等。此功能还支持搜索功能,用户可以根据兴趣查找搭配内容。同时,用户可以对搭配进行点赞、收藏、评论、回复、删除等操作,参与互动并提供反馈。
天气预报:用户可以在此功能中查看即时天气、48小时天气预报等详细信息。速读天气功能让用户快速浏览当天的主要天气情况,简洁明了。此功能帮助用户了解天气变化,方便安排户外活动。
装备中心:装备中心提供了丰富的商品信息,包括封面图、价格、库存、销量、商家用户、装备品牌、装备重量、适用场景、用户评分、热门标签、商品属性等。用户可以查看商品详情,加入购物车或直接购买。购买过程中,用户可以选择微信、支付宝等支付方式,还能咨询客服。购买后,用户可以对商品进行评论,系统会自动屏蔽敏感词,确保评论健康。
通知公告:此模块展示了平台的公告信息,包括网站公告、关于我们、联系方式等重要内容。用户可以查看平台的运营动态、活动通知等,帮助用户及时了解平台相关信息。
购物车:购物车页面展示了用户已添加商品的详细信息,包括商品名称、数量、价格等。用户可以在购物车中修改商品数量或删除不需要的商品。此外,购物车页面底部展示商品推荐,帮助用户发现更多感兴趣的商品,用户可选择结算并进行支付。
社区论坛:用户可以在社区论坛查看并参与互动,浏览其他用户发布的帖子。每个帖子都支持点赞、收藏、评论、回复、删除等操作。用户还可以发布新帖子,上传封面图、输入标题和正文内容,并选择分类和标签,丰富社区互动。
运动资讯:运动资讯模块提供了最新的行业动态、活动信息、装备推荐等内容。用户可以查看资讯文章的详细信息,进行点赞、收藏、评论、回复和删除等操作。通过搜索功能,用户可以快速查找自己感兴趣的资讯文章,保持与运动行业的紧密联系。
我的:在“我的”模块,用户可以随时修改自己的基本信息,如昵称、头像、联系方式等。此功能允许用户个性化自己的账户设置,确保平台体验符合用户需求。
我的订单:用户可以在“我的订单”中查看所有历史订单的详细信息,包括待付款、已付款、已取消等状态。订单页面提供搜索功能,帮助用户快速查找特定订单。用户还可以取消或删除不需要的订单,灵活管理购物记录。
收货地址:用户可以新增、编辑和删除收货地址。通过此功能,用户可以灵活管理自己的收货地址,确保订单配送到正确的地点。支持多地址管理,方便用户在多个地址之间进行切换。
收藏:用户可以查看自己收藏的商品、资讯等内容,并对不再需要的收藏进行删除。此功能帮助用户管理和快速访问自己感兴趣的商品或资讯,方便做出后续购买或浏览决定。
评论:在“我的评论”模块,用户可以查看自己在平台上发布的评论,了解每条评论的详细内容。用户可以删除不再需要的评论,保持自己账户的整洁和健康。
反馈投诉:用户可以查看自己发布的留言和反馈内容,并进行搜索查找。用户可以查看留言的详细内容,方便了解平台对其反馈的处理情况,确保及时跟进自己的问题。
社区论坛:用户可以查看自己发布的帖子及相关评论,并进行删除、修改或其他操作。通过搜索功能,用户可以快速找到自己发布的内容,并在社区内参与更多讨论和互动。
订单配送:此功能展示用户订单的配送状态,包括预计送达时间、配送进度等。用户可以查看订单的详细配送信息,并进行签收确认。支持订单查询、重置配送状态等操作,确保订单按时准确到达。
后端商家用户模块:
注册登录:商家用户在平台注册时需要提供相关信息并提交审核,管理员会对其注册信息进行审核,审核通过后,商家用户可以进行后台登录。商家支持前台和后台两种登录方式,后台登录后可以进行商品管理、订单管理等操作,确保商家能够方便地管理自己的商城。
后台首页:商家用户登录后台后,首页展示了商品销售金额和销售数量的统计数据,帮助商家实时了解产品销售情况。商家还可以在首页查看和修改个人资料、登录密码等信息,确保账户信息安全,并能够方便地进行个人设置和维护。
交流管理:此模块帮助商家用户管理与平台及客户之间的交流。商家用户可以在后台与管理员或其他商家沟通,处理相关问题、反馈和建议,确保交流顺畅,提高商家的运营效率。
商城管理:商城管理模块是商家管理店铺的重要工具,包含了商城中心、分类列表、订单列表等功能,商家可以在此模块进行商品管理、订单管理、分类管理等操作,以便更好地服务客户并提高销售效率。
商城中心:商城中心为商家提供了商品管理的主要入口,商家可以在此查看商品的详细信息,包括价格、库存、销量等。商家还可以查看商品的评论,进行商品的增删改查操作。此外,商家可以查看商品的审核状态,确认商品是否通过平台审核,确保商品信息的准确性和合法性。
分类列表:商家可以在分类列表中查看商品的分类信息。此功能支持分类的增删改查操作,商家可以根据市场需求和商品种类进行灵活的分类调整。通过搜索功能,商家可以快速查找并管理分类,确保商品展示更为精准,提升用户购物体验。
订单列表:订单列表模块展示了所有用户购买商家商品的订单详情。商家可以在此查看各个订单的具体信息,包括订单状态、用户信息、商品详情等。同时,商家可以通过订单号、商品名称、联系人姓名等信息进行搜索,快速定位特定订单。商家还可以对订单进行安排配送,进行重置、删除等操作,确保订单处理及时准确。
订单配送:订单配送模块帮助商家管理订单的配送状态。商家可以查看订单的配送详情,包括签收状态、配送进度等。商家可以选择并修改配送状态,如“待取货”、“配送中”、“已完成”等,以便准确追踪订单的物流进度。此功能还支持订单配送状态的搜索、查询、重置和删除操作,确保配送环节的高效管理态。
后端管理员模块:
登录:管理员可以通过输入正确的用户名和密码来登录系统,确保只有授权的人员能够访问管理界面。
后台首页:管理员登录后,后台首页展示了各类重要的统计信息,包括商品销售金额、商品销售数量统计、以及装备热度榜的统计柱状图。通过这些数据,管理员能够实时监控平台的整体销售表现与热门产品。首页还允许管理员修改个人资料及登录密码,以确保账户安全和信息的更新。
系统用户:在系统用户管理模块中,管理员能够管理不同类型的用户账号,包括管理员、注册用户和商家用户。管理员可以查看用户的详细信息,修改账户状态(如激活或禁用),并对商家用户的注册申请进行审核。此功能也支持用户账号的增删改查操作,确保用户管理的便捷与高效。
品牌分类管理:品牌分类管理模块允许管理员查看、添加、修改或删除品牌分类。管理员可以根据需要进行品牌分类的搜索、查询和重置操作,确保平台上的品牌信息准确且结构合理,提升购物体验。
运动场景管理:运动场景管理模块主要帮助管理员管理不同的运动场景类型,包括服装、鞋子、帐篷、工具等分类。管理员可以查看场景类型的详情,添加新的运动场景类型,并支持搜索、查询、重置和删除操作,确保场景分类的清晰和适应性,提升用户购物的针对性。
推荐搭配管理:推荐搭配管理模块使管理员能够查看并管理推荐搭配的内容。管理员可以查看每个搭配的详情及用户评论,进行搭配内容的增删改查操作。同时,管理员可以搜索、查询、重置和删除推荐搭配,确保用户看到的搭配符合平台的最新推荐标准。
装备热度榜管理:装备热度榜管理模块允许管理员查看和修改装备热度榜的详细信息,并能够根据用户需求添加新的热度榜项。管理员还可以调整装备的排名,并进行搜索、查询、重置、删除等操作,确保热度榜信息的实时更新和准确性。
系统管理:系统管理模块包括多个管理子项,如轮播图管理、敏感词管理等。管理员可以查看、修改、添加或删除轮播图信息,确保商城首页展示的信息与时俱进。同时,管理员可以管理平台上的敏感词,避免不当内容出现,确保平台内容的规范性。
留言管理:留言管理模块用于管理用户的反馈和投诉。管理员可以查看用户留言的详情,并提供回复,确保问题得到及时处理。此功能还支持留言的搜索、查询、重置和删除操作,提升用户互动的管理效率。
通知公告管理:通知公告管理模块允许管理员发布和管理平台的公告信息。管理员可以查看公告的详情,进行公告的添加、删除、查询和修改操作,确保重要信息及时传达给用户。管理员还可以对公告进行搜索、查询、重置等操作。
资源管理:资源管理模块包括运动资讯管理和资讯分类管理。管理员可以查看并修改资讯的详细内容,以及管理用户评论,确保资讯的准确性和互动性。此外,管理员还可以对资讯分类进行增删改查操作,以便更好地组织和展示资讯。
交流管理:交流管理模块包括社区论坛和论坛分类管理。管理员可以查看论坛内容及评论,进行帖子管理(包括添加、删除、置顶等),确保社区环境的健康与有序。管理员还可以管理论坛的分类信息,支持分类的增删改查操作,提升论坛的组织性和用户体验。
商城管理:商城管理模块包含商城中心、分类列表和订单列表等功能。管理员可以管理商城的商品信息,查看商品的详情、审核状态,并进行商品的增删改查操作。此外,管理员可以管理商品的分类和订单详情,包括搜索、查询和重置等功能。
商城中心:商城中心为管理员提供了商品的管理入口,管理员可以查看商品的详细信息、进行商品的审核,并且可以执行商品的增删改查操作。此外,管理员可以查看商品的审核状态,确保商品信息的合法性和准确性。
分类列表:管理员可以查看商品分类列表,进行分类信息的增删改查操作,灵活调整分类,确保商品展示清晰且符合市场需求。
订单列表:订单列表展示了平台上所有用户的订单信息。管理员可以查看各订单的详情,包括用户信息、商品详情等,并且可以通过订单号、商品名称、联系人姓名等信息进行搜索。管理员还可以对订单状态进行调整,确保订单处理及时准确。
订单配送:订单配送模块允许管理员查看订单的配送详情,包括签收状态、配送进度等。管理员可以修改配送状态,如“待取货”、“配送中”或“已完成”,并支持订单配送状态的搜索、查询、重置和删除操作,确保配送环节高效顺畅。
操作日志:操作日志模块记录了系统内所有用户的操作记录。管理员可以查看用户的日志详情,并通过输入操作角色、操作人或操作模块进行搜索,查看特定操作的记录。管理员还可以对日志列表进行查询、重置和删除操作,确保操作记录的可追溯性与系统透明度。
3.2.2非功能性分析
户外运动装备推荐系统的非功能性需求比如户外运动装备推荐系统的安全性怎么样,可靠性怎么样,性能怎么样,可拓展性怎么样等,具体可以表示在如下3-1表格中:
表3-1户外运动装备推荐系统非功能需求表
| 安全性 | 主要指户外运动装备推荐系统数据库的安装,数据库的使用和密码的设定必须合乎规范。 |
| 可靠性 | 可靠性是指户外运动装备推荐系统能够安装用户的指示进行操作,经过测试,可靠性90%以上。 |
| 性能 | 性能是影响户外运动装备推荐系统占据市场的必要条件,所以性能最好要佳才好。 |
| 可扩展性 | 比如数据库预留多个属性,比如接口的使用等确保了系统的非功能性需求。 |
| 易用性 | 用户只要跟着户外运动装备推荐系统的页面展示内容进行操作,就可以了。 |
| 可维护性 | 户外运动装备推荐系统开发的可维护性是非常重要的,经过测试,可维护性没有问题 |
3.3系统用例分析
户外运动装备推荐系统的完整UML用例图分别是图3-1、3-2、3-3。
注册用户角色用例如下图所示。

图3-1户外运动装备推荐系统注册用户角色用例图
管理员角色用例如下图所示。

图3-2户外运动装备推荐系统管理员角色用例图
商家用户角色用例如下图所示。

图3-3户外运动装备推荐系统商家用户员角色用例图
第四章 系统总体设计
本章主要讨论的内容包括户外运动装备推荐系统的功能模块设计、数据库系统设计。
4.1系统架构设计
在系统架构设计中,我将确定系统的整体结构和组件之间的关系。这包括选择适当的架构风格,划分系统的层次结构,并定义各个模块的职责和交互方式。架构图如下图所示。

图4-1户外运动装备推荐系统架构设计图
表示层(Presentation Layer):负责与用户进行交互,将系统的功能和数据以易于理解和操作的方式展示给用户。通常包括用户界面、页面设计和用户输入验证等。
业务逻辑层(Business Logic Layer):处理系统的核心业务逻辑,包括对用户请求的处理、业务规则的执行以及数据的处理和转换。它独立于表现层和数据层,实现了业务逻辑的封装和复用。
数据层(Data Layer):负责数据的存储、访问和管理,包括数据库和持久化机制。数据层提供了对数据的增删改查操作,并与业务逻辑层进行交互,使系统能够有效地存储和检索数据。
这三个层次相互独立,通过明确的接口和协议进行通信,实现了系统的模块化和可扩展性。表现层负责将用户的请求传递给业务逻辑层,业务逻辑层处理请求并返回结果,最后数据层负责与数据库交互并提供数据支持。这种分层架构有助于实现系统的可维护性、灵活性和可测试性。
4.2系统模块设计
在上一章节中主要对系统的功能性需求和非功能性需求进行分析,并且根据需求分析了本户外运动装备推荐系统中的用例。那么接下来就要开始对本户外运动装备推荐系统的架构、主要功能和数据库开始进行设计。户外运动装备推荐系统根据前面章节的需求分析得出,户外运动装备推荐系统的功能模块图如下图所示。

图4-2户外运动装备推荐系统功能模块图
4.3系统总体流程设计
4.3.1注册时序图
用户通过注册模块发送注册请求,系统完成注册后返回确认信息。随后,用户通过登录模块发送登录请求,系统验证用户信息后允许访问目标系统。用户完成操作后可选择退出,系统终止会话。注册时序图,如图下所示。

图4-3注册时序图
4.3.2登录时序图
管理员输入登录信息后,登录界面将信息传递至前台管理界面,随后通过 SSM框架读取数据库中的用户信息并返回。系统验证信息,若验证成功则登录成功,若验证失败则返回错误提示。登录时序图如图下所示。

图 4–4登录时序图
4.3.3管理员修改用户信息时序图
管理员输入登录信息后,进入用户信息管理模块,选择增删改查操作并提交命令至数据库。数据库执行操作后返回成功状态,系统显示用户管理界面并提示操作成功。管理员修改用户信息时序图如图下所示。

图 4–5管理员修改用户信息时序图
4.3.4管理员管理系统信息时序图
管理员通过访问系统发起请求,系统接收访问后转向系统信息模块进行管理操作。管理完成后,系统返回管理结果至系统,最终反馈给管理员,管理员可选择退出。管理员管理系统信息时序图如图下所示。

图 4–6管理员管理系统信息时序图
4.3.5系统操作流程
用户首先进入系统登录界面,输入用户名和密码后,系统验证信息是否正确。若验证失败,返回登录界面重新输入,若验证成功,则进入功能界面,执行相应功能处理后结束操作流程。操作流程如下图所示。

图4-4系统操作流程图
4.3.6系统业务流程图
业务流程图展示了内部业务联系和商品销售交易信息流动。户外运动装备推荐系统 的业务流程和用户购买商品流程如图所示。

图 3-9用户购买商品流程图
4.4系统活动图设计
系统须支撑整个机构不同层面的多种职能,而各功能模块间存在着多种关联信息,组成一个有机整体,并针对就业数据自身特点和面临的现实条件,对系统进行流程图设计。活动图是一种用于对系统的动态行为建模的另一种常用图表,通常用于可视化展示系统中各个活动的执行顺序、流程控制和数据交互,展现从一个活动到另一个活动的控制流,活动图在本质上是一种流程图;但活动图着重表现从一个活动到另一个活动的控制流。因此,这里列举了2个业务活动图。
(1)用户登录查询的业务流程如下。
用户注册登录,系统从数据库获取用户数据信息,登录成功用户进入查询页面,用户输入查询关键字,数据库查询用户所输入的关键字,查询成功显示查询的模块信息,查询失败不显示。用户登录查询功能的活动图如下图所示。

图4-5用户登录查询活动图
(2)管理员添加信息的业务流程如下。
此活动图描述了管理员添加信息。管理员可以通过信息管理模块页面选择要添加的基本信息。添加成功传入数据库中,失败则不添加。管理员可以保存信息并更新系统中的信息。管理员添加信息功能的活动图如下图所示。

图4-6管理员添加信息活动图
4.5数据库设计
数据库设计是系统开发中至关重要的环节,为系统提供高效、规范的数据存储和管理方案。设计过程包括需求分析、实体设计、表设计和逻辑结构设计。首先,通过分析业务需求,确定系统的核心实体及其属性,同时明确实体间的关系。接着,将实体抽象为具体的数据库表,为每张表定义字段名、数据类型、主键和外键,通过主外键关系和关联表设计,保证数据的完整性和一致性。最后,数据库逻辑设计进一步优化表之间的关系,通过索引、视图和存储过程提升查询效率和操作性能。整个设计需严格遵循规范,避免数据冗余和冲突,确保系统在高并发访问和复杂数据处理场景下的稳定性和高效性。
4.5.1数据库概念结构设计
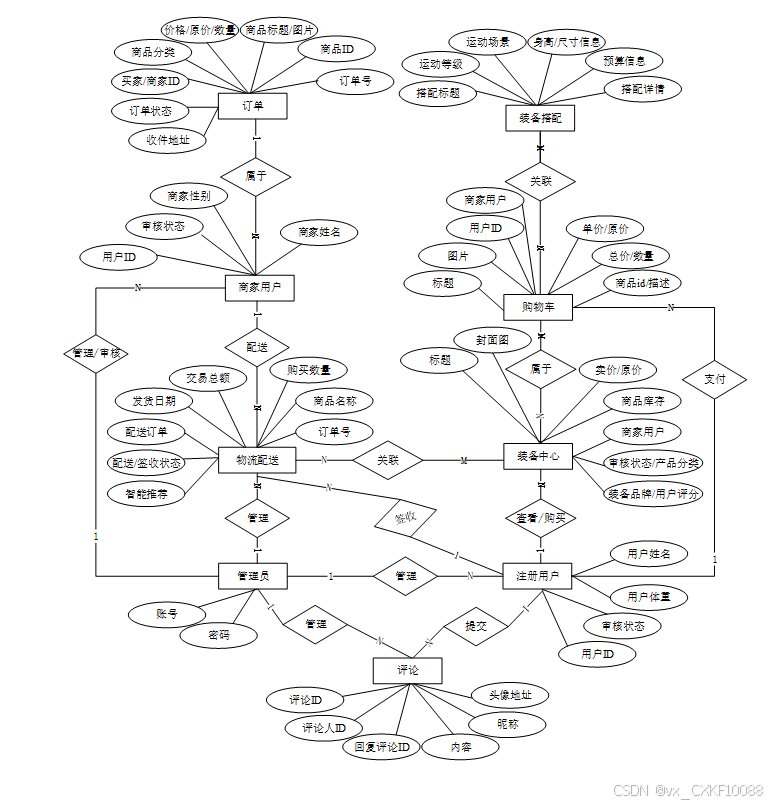
下面是整个户外运动装备推荐系统中主要的数据库表总E-R实体关系图。

图4-7户外运动装备推荐系统总E-R关系图
4.5.2数据库逻辑结构设计
通过上一小节中户外运动装备推荐系统中总E-R关系图上得出一共需要创建多个数据表。在此主要罗列几个主要的数据库表结构设计。
第五章 详细设计与实现
5.1前端首页模块
首页展示了多种功能模块,包括天气预报、装备中心、运动资讯等。通过协同过滤算法,首页智能推荐用户可能感兴趣的装备,推荐内容基于用户点击和购买记录,推荐商品按分类点击量从高到低排序。首页还包含轮播图、导航栏、搜索框等,帮助用户快速访问所需功能。前台首页模块展示如下图所示。

图5-1前台首页模块图
5.2用户注册模块
不是户外运动装备推荐系统中正式用户的是可以在线进行注册的,当填写上自己的账号+设置密码+确认密码+昵称+邮箱+身份等信息后再点击“注册”按钮后将会先验证输入的有没有空数据,再次验证密码和确认密码是否是一样的,最后验证输入的账户名和数据库表中已经注册的账户名是否重复,只有都验证没问题后即可用户注册成功。其用户注册模块展示如下图所示。

图5-2注册模块图
5.3登录模块
户外运动装备推荐系统中的前台上用户在小程序中注册后,可以通过微信授权进行登录。登录页面提供微信登录按钮,用户点击后可通过微信授权进行快捷登录,无需手动输入账号和密码。此功能已通过微信真机测试,确保在各类设备上稳定运行。用户也可以通过自己的用户名+密码进行登录的,当用户输入完整的自己的用户名+密码信息并点击“登录”按钮后,将会首先验证输入的有没有空数据,再次验证输入的用户名+密码和数据库中当前保存的用户信息是否一致,只有在一致后将会登录成功并自动跳转到户外运动装备推荐系统的首页中,否则将会提示相应错误信息,登录模块如下图所示。

图5-3登录模块图
5.4前端注册用户功能模块
5.4.1反馈投诉模块
用户可以在此模块查看并搜索各类反馈和投诉内容。用户可以在前台输入标题和留言内容,提交在线留言或反馈,管理员将在后台查看并回复这些留言。此功能确保用户的问题能得到及时解决,并促进平台与用户之间的互动。模块如下图所示:

图5-4发布反馈内容模块图
5.4.2推荐搭配模块
用户可以查看详细的推荐搭配信息,包括搭配的标题、运动等级、适用场景、发布时间等。此功能还支持搜索功能,用户可以根据兴趣查找搭配内容。同时,用户可以对搭配进行点赞、收藏、评论、回复、删除等操作,参与互动并提供反馈。模块如下图所示:

图5-5推荐搭配模块图
5.4.3天气预报模块
用户可以在此功能中查看即时天气、48小时天气预报等详细信息。速读天气功能让用户快速浏览当天的主要天气情况,简洁明了。此功能帮助用户了解天气变化,方便安排户外活动。模块如下图所示。

图5-6天气预报详情模块图
5.4.4装备中心模块
装备中心提供了丰富的商品信息,包括封面图、价格、库存、销量、商家用户、装备品牌、装备重量、适用场景、用户评分、热门标签、商品属性等。用户可以查看商品详情,加入购物车或直接购买。购买过程中,用户可以选择微信、支付宝等支付方式,还能咨询客服。购买后,用户可以对商品进行评论,系统会自动屏蔽敏感词,确保评论健康。模块如下图所示。

图5-7汽车信息详情模块图

图5-8装备中心详情模块图

图5-9立即购买模块图

图5-10支付商品费用模块图
5.4.5购物车模块
购物车页面展示了用户已添加商品的详细信息,包括商品名称、数量、价格等。用户可以在购物车中修改商品数量或删除不需要的商品。此外,购物车页面底部展示商品推荐,帮助用户发现更多感兴趣的商品,用户可选择结算并进行支付。模块如下图所示。

图5-11购物车模块图
5.4.6社区论坛模块
用户可以在社区论坛查看并参与互动,浏览其他用户发布的帖子。每个帖子都支持点赞、收藏、评论、回复、删除等操作。用户还可以发布新帖子,上传封面图、输入标题和正文内容,并选择分类和标签,丰富社区互动。模块如下图所示。

图5-12发表论坛帖子模块图
5.4.7我的-我的订单模块
用户可以在“我的订单”中查看所有历史订单的详细信息,包括待付款、已付款、已取消等状态。订单页面提供搜索功能,帮助用户快速查找特定订单。用户还可以取消或删除不需要的订单,灵活管理购物记录。模块如下图所示。

图5-13我的订单模块图
5.4.8我的-订单配送模块
此功能展示用户订单的配送状态,包括预计送达时间、配送进度等。用户可以查看订单的详细配送信息,并进行签收确认。支持订单查询、重置配送状态等操作,确保订单按时准确到达。模块如下图所示。

图5-14订单配送模块图
5.5后端商家用户功能模块
5.5.1后台首页模块
商家用户登录后台后,首页展示了商品销售金额和销售数量的统计数据,帮助商家实时了解产品销售情况。商家还可以在首页查看和修改个人资料、登录密码等信息,确保账户信息安全,并能够方便地进行个人设置和维护。模块如下图所示:

图5-15后台首页模块图
5.5.2商城管理-订单列表模块
订单列表模块展示了所有用户购买商家商品的订单详情。商家可以在此查看各个订单的具体信息,包括订单状态、用户信息、商品详情等。同时,商家可以通过订单号、商品名称、联系人姓名等信息进行搜索,快速定位特定订单。商家还可以对订单进行安排配送,进行重置、删除等操作,确保订单处理及时准确。模块如下图所示:

图5-16订单列表配送模块图
5.5.3商城管理-商城中心模块
商城中心为商家提供了商品管理的主要入口,商家可以在此查看商品的详细信息,包括价格、库存、销量等。商家还可以查看商品的评论,进行商品的增删改查操作。此外,商家可以查看商品的审核状态,确认商品是否通过平台审核,确保商品信息的准确性和合法性。模块如下图所示:

图5-17添加商城中心模块图
5.6后端管理员功能模块
5.6.1后台首页模块
管理员登录后,后台首页展示了各类重要的统计信息,包括商品销售金额、商品销售数量统计、以及装备热度榜的统计柱状图。通过这些数据,管理员能够实时监控平台的整体销售表现与热门产品。首页还允许管理员修改个人资料及登录密码,以确保账户安全和信息的更新。模块如下图所示。

图5-18后台首页模块图
5.6.2系统用户模块
在系统用户管理模块中,管理员能够管理不同类型的用户账号,包括管理员、注册用户和商家用户。管理员可以查看用户的详细信息,修改账户状态(如激活或禁用),并对商家用户的注册申请进行审核。此功能也支持用户账号的增删改查操作,确保用户管理的便捷与高效。流程图如下所示。

图5-19系统用户流程图
系统用户模块如下图所示。

图5-20审核商家用户账号模块图
5.6.3运动场景管理模块
运动场景管理模块主要帮助管理员管理不同的运动场景类型,包括服装、鞋子、帐篷、工具等分类。管理员可以查看场景类型的详情,添加新的运动场景类型,并支持搜索、查询、重置和删除操作,确保场景分类的清晰和适应性,提升用户购物的针对性。模块如下图所示。

图5-21添加运动场景模块图
5.6.4品牌分类管理模块
品牌分类管理模块允许管理员查看、添加、修改或删除品牌分类。管理员可以根据需要进行品牌分类的搜索、查询和重置操作,确保平台上的品牌信息准确且结构合理,提升购物体验。模块如下图所示。

图5-22添加品牌分类模块图
5.6.5推荐搭配管理模块
推荐搭配管理模块使管理员能够查看并管理推荐搭配的内容。管理员可以查看每个搭配的详情及用户评论,进行搭配内容的增删改查操作。同时,管理员可以搜索、查询、重置和删除推荐搭配,确保用户看到的搭配符合平台的最新推荐标准。模块如下图所示。

图5-23添加推荐搭配模块图
5.6.6装备热度榜管理模块
装备热度榜管理模块允许管理员查看和修改装备热度榜的详细信息,并能够根据用户需求添加新的热度榜项。管理员还可以调整装备的排名,并进行搜索、查询、重置、删除等操作,确保热度榜信息的实时更新和准确性。模块如下图所示。

图5-24修改装备热度榜详情模块图
5.6.7系统管理模块
系统管理模块包括多个管理子项,如轮播图管理、敏感词管理等。管理员可以查看、修改、添加或删除轮播图信息,确保商城首页展示的信息与时俱进。同时,管理员可以管理平台上的敏感词,避免不当内容出现,确保平台内容的规范性。模块如下图所示。

图5-25添加轮播图模块图
5.6.8资源管理模块
资源管理模块包括运动资讯管理和资讯分类管理。管理员可以查看并修改资讯的详细内容,以及管理用户评论,确保资讯的准确性和互动性。此外,管理员还可以对资讯分类进行增删改查操作,以便更好地组织和展示资讯。模块如下图所示。

图5-26运动资讯管理模块图

图5-27添加运动资讯模块图
5.6.9商城管理-商城中心模块
商城中心为管理员提供了商品的管理入口,管理员可以查看商品的详细信息、进行商品的审核,并且可以执行商品的增删改查操作。此外,管理员可以查看商品的审核状态,确保商品信息的合法性和准确性。模块如下图所示。

图5-28审核商城中心模块图

图5-29修改商城中心模块图
第六章 系统测试
6.1系统测试的目的
测试的主要目的是确保系统的功能和性能满足预期的需求,同时识别和修复潜在的缺陷。通过系统测试,可以验证各个功能模块的正确性和稳定性,确保系统在不同使用场景下的表现符合设计要求。测试目的包括确认系统功能的完整性、验证数据处理的准确性、评估系统的性能和安全性[10]。测试还可以提高用户满意度,保证用户在使用系统时获得流畅和可靠的体验。通过全面的测试,可以降低后期维护成本,减少系统上线后出现故障的风险,从而保障系统的长期稳定运行。
6.2测试方法
在本系统中,测试方法主要依赖于测试用例的设计与执行。测试用例是根据系统需求文档编写的,覆盖所有功能模块及其边界情况。每个测试用例包含输入数据、预期结果和实际结果的对比,以验证系统的功能是否按预期工作。
常见的测试用例包括功能测试用例、边界测试用例和异常测试用例。功能测试用例针对系统的各项功能进行验证;边界测试用例则侧重于输入数据的边界条件,验证系统在极端情况下是否能够稳定运行;异常测试用例则用于验证系统在处理错误输入或异常情况时的反应。本文选择功能测试用例进行系统测试。
在测试执行过程中,记录每个用例的执行结果,并根据实际结果与预期结果的对比,判断系统是否存在缺陷。通过系统化的测试用例执行,可以有效提高测试的覆盖率和效率,为系统的最终上线提供保障。
6.3测试用例
6.3.1用户登录功能测试
表6-1 用户登录功能测试表
| 用例名称 | 用户登录系统 |
| 目的 | 测试用户通过正确的用户名和密码可否登录功能 |
| 前提 | 未登录的情况下 |
| 测试流程 | 1) 进入登录页面 2) 输入正确的用户名和密码 |
| 预期结果 | 用户名和密码正确的时候,跳转到登录成功界面,反之则显示错误信息,提示重新输入 |
| 实际结果 | 实际结果与预期结果一致 |
6.3.2创建数据测试
在系统中,创建功能也是基础功能之一,因此创建功能的测试很有代表性。在此章节主要列举在创建时各种情况下系统结果的测试。由于系统涉及创建功能操作过多,因此将多处统称创建功能。
创建数据用例如表6-2 所示。
表6-2 创建数据测试用例
| 测试用例编号 | YL_05 | |
| 测试用例名称 | 系统使用者进行创建数据 | |
| 测试用例描述 | 使用者输入要创建的数据 | |
| 系统入口 | 浏览器 | |
| 步骤 | 预期结果 | 实际结果 |
| 输入完整并且格式正确的数据 | 提示“创建成功”,并显示所有数据 | 预期结果 |
| 核心位置数据但非必要位置不输入数据 | 提示“创建成功”,并显示所有数据 | 预期结果 |
| 核心数据位置不输入数据 | 提示“创建失败” | 预期结果 |
6.3.3修改数据测试
在系统中,修改功能是系统主要实现功能,因此修改功能的测试很有代表性。在此章节主要列举在修改时各种情况下系统结果的测试。由于系统涉及修改功能操作过多,因此将多处数据表记录修改和状态修改统称修改功能。
修改数据用例如表6-3所示。
表6-3 修改数据测试用例
| 测试用例编号 | YL_06 | |
| 测试用例名称 | 系统使用者进行修改数据 | |
| 测试用例描述 | 使用者对可修改的数据项进行修改 | |
| 系统入口 | 浏览器 | |
| 步骤 | 预期结果 | 实际结果 |
| 将现有数据修改成正确的数据 | 提示“修改成功”,并显示所有数据 | 预期结果 |
| 将现有数据修改成错误的数据 | 提示“修改失败” | 预期结果 |
6.3.4查询数据测试
在系统中,查询功能是使用系统使用最多也是最基础的功能,因此查询功能的测试很有代表性。在此章节主要列举在查询时各种情况下系统结果的测试。
查询数据用例如表6-4所示。
表6-4 查询数据测试用例
| 测试用例编号 | YL_05 | |
| 测试用例名称 | 系统使用者进行查询数据 | |
| 测试用例描述 | 全部查询以及输入关键词查询 | |
| 系统入口 | 浏览器 | |
| 步骤 | 预期结果 | 实际结果 |
| 界面自动查询全部 | 显示对应所有记录 | 预期结果 |
| 输入已存在且能匹配成功的关键字 | 显示所查询到的数据 | 预期结果 |
| 输入不存在的关键字 | 显示数据界面为空 | 预期结果 |
6.4测试结果
在本次测试的过程主要针对所有功能下的添加操作,修改操作和删除操作,并以真实数据一一进行相关功能项目的输入,最终能够保证每个项目涉及的功能都能够正常运行,因此能够保证本次设计的,已实现的功能能够正常运行并且相关数据库的信息也同样保证正确。
结 论
本论文设计并实现了一个基于SpringBoot框架的户外运动装备推荐系统,系统利用协同过滤法进行产品推荐,能够根据用户的行为数据和偏好,提供个性化的装备推荐。通过使用MySQL数据库进行数据存储与管理,保证了平台的高效性与稳定性。在微信小程序的支持下,用户能够在移动端便捷地进行产品浏览和购买,提升了系统的易用性与用户体验。
在实现过程中,深刻理解了如何构建高效且易维护的推荐系统,掌握了前后端分离的架构设计,并通过实际开发积累了宝贵的经验。通过与用户需求的紧密结合,系统成功地为用户提供了更加精准的推荐,提升了购物的便利性与效率。
未来,随着用户需求的不断变化,推荐系统将不断优化,进一步提高推荐的精准度与实时性。可以考虑加入更多维度的数据分析与优化算法,使系统能够适应更加复杂的用户需求。同时,随着技术的进步,平台将进一步完善,提供更加丰富的功能与服务,为用户带来更优质的体验。
参考文献
- 尹应荆.JAVA编程语言在计算机软件开发中的应用[J].石河子科技,2023,(05):45-47.
- 刘江涛,王亮亮,吴庆茹,等.基于B/S模式的铁路勘测设计案例信息化管理系统设计与实现[J].铁路计算机应用,2021,30(03):32-35.
- 张丹丹,李弘.基于B/S架构的办公管理系统设计与开发[J].铁路通信信号工程技术,2024,21(09):44-48+106.
- 王志亮,纪松波.基于SpringBoot的Web前端与数据库的接口设计[J].工业控制计算机,2023,36(03):51-53.
- 熊永平.基于SpringBoot框架应用开发技术的分析与研究[J].电脑知识与技术,2021,15(36):76-77.
- 赵媛.基于Vue的Web系统前端性能优化分析[J].电脑编程技巧与维护,2024,(09):44-46.
- 秦冬.浅析Vue框架在前端开发中的应用[J].信息与电脑(理论版),2024,36(13):61-63.
- 李艳杰.MySQL数据库下存储过程的综合运用研究[J].现代信息科技,2023,7(11):80-82+88.
- 周晓玉,崔文超.基于Web技术的数据库应用系统设计[J].信息与电脑(理论版),2023,35(09):189-191.
- 李俊萌.计算机软件测试技术与开发应用策略分析[J].信息记录材料,2023,24(03):50-52.
- Java Sunrise Coffee: Better Beans, and Better Coffee [J]. M2 Presswire, 2025,
- Salunke V S ,Ouda A . A Performance Benchmark for the PostgreSQL and MySQL Databases [J]. Future Internet, 2024, 16 (10): 382-382.
- Shao W ,Liu K . Design and Implementation of Online Ordering System Based on SpringBoot [J]. Journal of Big Data and Computing, 2024, 2 (3):
- 王艺璇. “码住”运动装备 “下单”健康生活[N]. 南京日报, 2024-10-28 (A04).
- 赵琛,马悦涵. 户外运动热潮涌动,“玩家”购买装备该注意啥?[N]. 工人日报, 2024-08-30 (004).
- 齐志明,王伟健,张文. 感受夏日户外运动的乐趣[N]. 人民日报, 2024-07-31 (019).
- 王敏. 健康中国背景下户外运动驿站服务内容体系构建研究[D]. 安徽工程大学, 2024.
- 王璇,盖煜. 露营热带火户外装备销售[N]. 乌鲁木齐晚报(汉), 2024-05-16 (007).
- 金盼,姜腾达. 浅析户外运动与运动休闲管理的发展趋势 [J]. 文体用品与科技, 2023, (22): 55-57.
- 黎竹,刘旺. 徒步热来袭 户外装备加速破圈[N]. 中国经营报, 2023-04-03 (D02).
- 邱超奕. 户外运动装备产业加快成长[N]. 人民日报, 2022-10-26 (017).
- 张志锋. 户外运动及装备租赁的产品服务系统设计研究[D]. 华东理工大学, 2020.
致 谢
本研究旨在构建并实施户外运动装备推荐系统,项目已成功完成。尽管在项目执行过程中遇到了一系列挑战,但项目完成所带来的成就感与自豪感溢于言表。在此,我衷心感谢在大学四年学习生涯中指导我的各位教师,他们所传授的专业知识与生活智慧,为我独立完成系统设计提供了坚实基础。特别要感谢我的指导教师,他以其深厚的学术造诣和耐心的指导,帮助我解决了诸多难题,并提升了我的自主解决问题的能力。同时,室友和同学们的宝贵建议与支持,也极大地促进了我的个人成长。展望未来,我将持续追求卓越,以不负所学、所悟及教师们的殷切期望。坚信凭借坚定的信念与不懈的努力,未来必将取得更加辉煌的成就。我期待着一个更加美好的未来。
此外,本户外运动装备推荐系统的构建与实施不仅是一次技术上的挑战,更是个人成长的催化剂。在面对挫折与困难时,我将其视为成长的垫脚石,这促使我更深入地理解问题,并精确地找到解决方案。每一次问题的解决,都让我感受到莫大的满足与自豪。
对于未来,我满怀期待与信心。无论前路如何崎岖,只要保持坚定的信念并持续努力,我坚信必将取得更大的成就。我期待将所学知识与技能应用于实践,为社会贡献自己的力量。
最后,我要向所有给予我帮助与支持的人表示最深的谢意。你们的教诲、鼓励与支持是我取得今日成就的重要因素。我将继续努力,不辜负大家的期望,为实现更加美好的未来而不懈奋斗。
附 录
代码:
连接数据库的文件在Resources 文件夹下的application.yml文件,代码如下:
server:
port: 5000
servlet:
context-path: /api
spring:
mvc:
static-path-pattern: /upload/**
resources:
static-locations: file:此处填写地址/project93355/server/src/main/resources/static
datasource:
jdbc:mysql://127.0.0.1:3306/projectxxxxx?serverTimezone=GMT%2B8&useSSL=false&characterEncoding=utf-8
username: root
password: root
driver-class-name: com.mysql.cj.jdbc.Driver
type: com.alibaba.druid.pool.DruidDataSource
jackson:
property-naming-strategy: CAMEL_CASE_TO_LOWER_CASE_WITH_UNDERSCORES
default-property-inclusion: ALWAYS
time-zone: GMT+8
date-format: yyyy-MM-dd HH:mm:ss
servlet:
项目启动文件Application.java,代码如下:
@SpringBootApplication(exclude = {DataSourceAutoConfiguration.class})
@EnableJpaRepositories
@MapperScan("com.project.demo.dao")
public class Application {
public static void main(String[] args) {
SpringApplication.run(Application.class,args);
}
}
修改数据代码如下:
@PostMapping("/set")
@Transactional
public Map<String, Object> set(HttpServletRequest request) throws IOException {
service.update(service.readQuery(request), service.readConfig(request), service.readBody(request.getReader()));
return success(1);
}
删除一条数据代码如下:
@RequestMapping(value = "/del")
@Transactional
public Map<String, Object> del(HttpServletRequest request) {
service.delete(service.readQuery(request), service.readConfig(request));
return success(1);
}
public void delete(Map<String,String> query,Map<String,String> config){
QueryWrapper wrapper = new QueryWrapper<E>();
toWhereWrapper(query, "0".equals(config.get(FindConfig.GROUP_BY)),wrapper);
baseMapper.delete(wrapper);
log.info("[{}] - 删除操作:{}",wrapper.getSqlSelect());
}
通过请求的参数获取列表数据,代码如下:
@RequestMapping("/get_list")
public Map<String, Object> getList(HttpServletRequest request) {
Map<String, Object> map = service.selectToPage(service.readQuery(request), service.readConfig(request));
return success(map);
}
获取某个组下面的数量,代码如下:
@RequestMapping(value = {"/count_group", "/count"})
public Map<String, Object> count(HttpServletRequest request) {
Integer value= service.selectSqlToInteger(service.groupCount(service.readQuery(request), service.readConfig(request)));
return success(value);
}
注册页登录代码如下:
/**
* 注册
* @param user
* @return
*/
@PostMapping("register")
public Map<String, Object> signUp(@RequestBody User user) {
// 查询用户
Map<String, String> query = new HashMap<>();
Map<String,Object> map = JSON.parseObject(JSON.toJSONString(user));
query.put("username",user.getUsername());
List list = service.selectBaseList(service.select(query, new HashMap<>()));
if (list.size()>0){
return error(30000, "用户已存在");
}
map.put("password",service.encryption(String.valueOf(map.get("password"))));
service.insert(map);
return success(1);
}
MD5加密,代码如下:
public String encryption(String plainText) {
String re_md5 = new String();
try {
MessageDigest md = MessageDigest.getInstance("MD5");
md.update(plainText.getBytes());
byte b[] = md.digest();
int i;
StringBuffer buf = new StringBuffer("");
for (int offset = 0; offset < b.length; offset++) {
i = b[offset];
if (i < 0)
i += 256;
if (i < 16)
buf.append("0");
buf.append(Integer.toHexString(i));
}
re_md5 = buf.toString();
} catch (Exception e) {
e.printStackTrace();
}
return re_md5;
}
登录页代码如下:
/**
* 登录
* @param data
* @param httpServletRequest
* @return
*/
@PostMapping("login")
public Map<String, Object> login(@RequestBody Map<String, String> data, HttpServletRequest httpServletRequest) {
log.info("[执行登录接口]");
String username = data.get("username");
String email = data.get("email");
String phone = data.get("phone");
String password = data.get("password");
List resultList = null;
Map<String, String> map = new HashMap<>();
if(username != null && "".equals(username) == false){
map.put("username", username);
resultList = service.selectBaseList(service.select(map, new HashMap<>()));
}
else if(email != null && "".equals(email) == false){
map.put("email", email);
resultList = service.selectBaseList(service.select(map, new HashMap<>()));
}
找回密码,接收用户输入的用户名、密码、验证码,并进行条件判断,代码如下:
/**
* 找回密码
* @param form
* @return
*/
@PostMapping("forget_password")
public Map<String, Object> forgetPassword(@RequestBody User form,HttpServletRequest request) {
JSONObject ret = new JSONObject();
String username = form.getUsername();
String code = form.getCode();
String password = form.getPassword();
// 判断条件
if(code == null || code.length() == 0){
return error(30000, "验证码不能为空");
}
if(username == null || username.length() == 0){
return error(30000, "用户名不能为空");
}
if(password == null || password.length() == 0){
return error(30000, "密码不能为空");
}
免费领取项目源码,请关注❥点赞收藏并私信博主,谢谢~
763

被折叠的 条评论
为什么被折叠?



