摘要
在当今信息化快速发展的背景下,医疗行业的数字化转型已成为提升医疗服务效率与质量的关键因素之一。随着医院规模的不断扩大和患者需求的日益多样化,传统的药品管理模式已难以满足现代医院管理的需求。手工记录不仅耗时费力,而且容易出错,导致药品管理不精确、信息更新滞后等问题频发。因此,设计了一个基于SpringBoot与Vue框架构建的医院药品管理系统,并采用MySQL数据库进行数据存储,通过集成先进的技术架构,提升医院药品的管理效率。系统利用SpringBoot框架的强大功能,药品从采购到使用的整个流程涉及多个环节和角色,包括供应商、药师、医生以及患者等,各环节之间的信息共享和协同工作。通过信息化手段优化药品管理流程,实现药品的高效入库、出库、盘点及预警等功能,确保药品信息的实时更新与准确传递。此外,系统的权限管理和操作日志功能进一步增强了数据的安全性和可追溯性,为医院药品管理提供了一个全面、高效、安全的解决方案。这不仅有助于提高医院内部的工作效率,还能改善患者的就医体验,促进医疗资源的合理配置和使用。
关键词: 医院药品管理系统;SpringBoot;Vue;MySQL数据库。
Abstract
In the context of rapid development of information technology today, the digital transformation of the medical industry has become one of the key factors in improving the efficiency and quality of medical services. With the continuous expansion of hospital scale and the increasing diversity of patient demands, traditional drug management models are no longer able to meet the needs of modern hospital management. Manual recording is not only time-consuming and labor-intensive, but also prone to errors, leading to frequent problems such as inaccurate drug management and delayed information updates. Therefore, a hospital drug management system based on SpringBoot and Vue framework was designed, and MySQL database was used for data storage. By integrating advanced technology architecture, the management efficiency of hospital drugs was improved. The system utilizes the powerful features of the SpringBoot framework, and the entire process of drug procurement to use involves multiple links and roles, including suppliers, pharmacists, doctors, and patients, with information sharing and collaborative work between each link. Optimize the drug management process through information technology, achieve efficient warehousing, outbound, inventory, and warning functions of drugs, and ensure real-time updates and accurate transmission of drug information. In addition, the system's permission management and operation log functions further enhance the security and traceability of data, providing a comprehensive, efficient, and secure solution for hospital drug management. This not only helps to improve the internal work efficiency of the hospital, but also enhances the patient's medical experience and promotes the rational allocation and use of medical resources.
Key words:Hospital drug management system; SpringBoot; Vue; MySQL database.
目录
1绪论
随着信息技术的迅猛发展,传统药品管理模式因手工记录和处理方式,导致效率低下、错误频发。特别是在大型医疗机构中,药品从采购到使用涉及多个环节与角色,信息共享不畅成为制约服务质量的关键因素。在此背景下,基于SpringBoot开发了医院药品管理系统,SpringBoot作为后端开发框架,提供了强大的配置管理能力,使得系统易于扩展和维护;Vue则以其灵活的数据绑定机制和组件化开发模式,极大地提升了前端开发效率和用户体验。MySQL数据库的选用保证了数据存储的安全性和高效性,支持大规模用户的同时访问和交互。利用SpringBoot框架,系统构建了一个稳定且易于扩展的管理环境,通过集成化的平台优化药品管理流程,实现了药品入库、出库、盘点及库存预警等功能的自动化处理,同时支持不同用户角色(如管理员、药师、医生、客户)的特定需求。系统的权限管理和操作日志功能进一步增强了数据的安全性和可追溯性,确保每个操作都有迹可循。通过这一全面、安全的解决方案,不仅能够提高医院内部的工作效率,还能改善患者的就医体验,促进医疗资源的合理配置和高效利用,从而推动整个医疗行业向更加智能化、信息化的方向发展。
医院药品管理系统基于SpringBoot、Vue和MySQL数据库构建,展示了重要的创新意义和技术实践。SpringBoot简化了后端配置,确保系统稳定高效运行,Vue的灵活性和简洁性使其成为现代Web开发中常用的前端框架之一。通过MySQL的支持,系统能够处理大量数据并保证数据的一致性和安全性,为管理层提供了可靠的数据支持,有助于优化资源分配。
SpringBoot医院药品管理系统的研究致力于通过将现代信息技术应用于医院药品管理系统管理,系统采用模块化设计,确保了良好的扩展性和维护性,能够灵活应对未来功能升级的需求。这一系统的研究和应用不仅不仅改善了患者就医体验,也为现代医疗行业的智能化管理提供了坚实的基础,推动医疗服务向更高水平发展。
在国内外,医院药品管理系统的发展已经取得了显著的进步,并且呈现出多样化的特点和技术实现方式。
在国内,随着医疗信息化的推进,医院药品管理系统逐渐成为提升医疗服务效率和质量的重要工具。早期的研究多集中在如何将传统的手工操作转换为电子化流程,例如南昌大学的一项研究表明,通过信息化手段优化药品采购、入库、出库等环节,可以有效提高管理效率和服务质量。近年来,随着技术的发展,系统不仅实现了基本的药品信息管理和库存控制,还加入了数据分析、智能预警等功能。此外,为了满足不同用户的需求,如药师、医生、患者等,系统设计更加注重用户体验和个性化服务。
在国外,尤其是欧美发达国家,医院药品管理系统的应用更为普及和技术成熟。这些系统通常采用先进的信息技术,如云计算、大数据分析等,以支持更复杂的业务需求和更高的安全性要求。例如,在美国的一些大型医疗机构中,药品管理系统不仅仅是一个内部使用的工具,它还与外部供应链紧密相连,实现了药品从供应商到患者的全程追踪。此外,国外的研究也强调了系统之间的互操作性,以及如何利用标准化的数据格式和接口来促进信息共享和协同工作。
总的而言,无论是国内还是国外,医院药品管理系统都在朝着更加智能化、集成化和服务化的方向发展。未来的研究可能会更多地关注于如何进一步提升系统的安全性和可靠性,以及如何更好地利用新兴技术来改善医疗服务的质量和效率。同时,随着全球范围内对健康数据隐私保护意识的增强,确保药品管理系统符合最新的法规标准也将是研究的一个重要方面。
2相关技术介绍
B/S(Browser/Server)架构是一种基于浏览器和服务器的应用架构模式。它以Web浏览器作为客户端,服务器端通过Web技术提供应用服务。客户端通过浏览器与服务器进行交互,系统用户无需安装专门的客户端应用程序,只需要通过互联网连接即可访问应用程序[1]。在B/S架构中,客户端主要承担注册用户界面的呈现和基本的输入输出功能,而核心的业务处理、数据存储等操作则由服务器端完成。这种架构的核心优势在于无需在每个系统用户的客户端机器上安装或更新软件,只要系统用户的浏览器符合要求,就可以使用系统。
B/S(Browser/Server)架构是一种网络架构模型,其主要特点是客户端通过浏览器与服务器进行通信,所有的业务逻辑和数据处理都在服务器端完成,客户端仅负责展示数据[2]。B/S架构本质上是一种客户端-服务器模式的变体,它通过将传统的C/S(Client/Server)架构中的客户端功能移到浏览器中,简化了客户端的开发和维护工作。在B/S架构中,系统用户通过浏览器发送请求,浏览器负责展示从服务器获取的数据,服务器则处理请求并返回响应。该架构避免了安装和配置客户端软件的麻烦,也减少了对客户端硬件的依赖,适合于需要大规模部署和跨平台支持的应用系统。
B/S模式三层结构图如图2-1所示。

图2-1 B/S模式三层结构图
SpringBoot是一个用于简化Spring应用开发的开源框架,通过减少开发人员配置和依赖的复杂性,使得开发者能够快速构建基于Spring的生产级应用。SpringBoot基于Spring框架之上,提供了一种自配置的方式,使得开发者可以以最少的配置来启动和开发Spring应用[3]。它通过约定优于配置的原则,将常见的配置预设,使得开发人员能够聚焦于业务逻辑的实现,而不必过多关注繁琐的配置和环境搭建。
SpringBoot框架的核心特点之一是其自动配置功能。它能够根据项目中已存在的类和库,自动推断出开发环境的配置需求,减少了手动配置的工作量。SpringBoot还提供了嵌入式Web服务器支持(如Tomcat、Jetty等),使得应用可以以独立的Java应用形式运行,不再依赖外部的Web容器。这种特性使得SpringBoot特别适合于微服务架构的构建。SpringBoot还通过其提供的启动器(Starters)简化了常见功能的集成,例如数据库连接、消息队列、缓存、认证与授权等,从而提升了开发效率[4]。
2.3 Vue技术
Vue.js是一款用于构建注册用户界面的渐进式JavaScript框架,提供一种灵活而高效的方式来开发单页面应用(SPA)。Vue的设计理念是通过尽量简化开发过程,提供一种声明式的方式来构建注册用户界面[5]。Vue.js通过数据驱动的视图模型,允许开发者以声明式语法绑定数据与视图,使得应用的状态和界面表现更加简洁和可维护。它的核心思想是通过组件化开发将复杂的UI拆分为可重用的独立模块,从而提升了代码的模块化、可维护性和可扩展性。
Vue.js具备虚拟DOM的特性,Vue会自动更新与之绑定的DOM元素,从而实现视图的实时更新。虚拟DOM则是Vue.js的一种优化手段,通过将对DOM的操作抽象为一个虚拟的DOM树来提高性能,减少实际DOM操作的开销[6]。Vue还提供了丰富的插件和工具,如Vue Router用于路由管理,Vuex用于状态管理,方便开发者构建复杂的前端应用。Vue的灵活性和简洁性使其成为现代Web开发中常用的前端框架之一。
2.4 MySQL数据库
MySQL是一种开源的关系型数据库管理系统(RDBMS),基于SQL(结构化查询语言)进行数据操作。作为一个被广泛使用的数据库系统,MySQL具有高度的性能、可扩展性和可靠性。MySQL使用表格结构来存储数据,每个表由多个列和行组成,数据通过SQL查询语言进行操作[7]。MySQL支持多种数据类型,如整数、浮动小数、字符串、日期等,以满足不同应用场景对数据存储的需求。在实际应用中,MySQL通常用于存储和管理结构化数据,通过索引、视图、触发器等功能提升数据查询的效率和数据的完整性。
MySQL支持ACID事务特性(原子性、一致性、隔离性、持久性),确保数据库操作的可靠性和数据的一致性。它还支持多种存储引擎,其中InnoDB是最常用的存储引擎,具备事务支持、行级锁定和外键约束等特性,适用于高并发、高可靠性的数据存储需求。MySQL可以通过主从复制、分区和分库分表等技术实现横向扩展,以应对大规模数据存储和高负载的应用需求。MySQL还具有灵活的权限管理机制,支持管理用户角色管理、细粒度的权限控制等,保障数据的安全性。
3需求分析
从技术可行性角度来看,所选技术能够充分满足当前应用需求。B/S架构具有良好的跨平台特性,借助浏览器端渲染与服务器端处理,能够实现不同操作系统和设备上的无缝访问。SpringBoot框架基于成熟的Spring生态,自动配置机制降低了开发与部署的复杂度,支持高效开发和微服务架构的实现。MySQL数据库在数据存储、查询优化方面具有强大能力,其ACID事务特性与高并发支持能够保证数据一致性与系统稳定性,且广泛应用于多种行业,具备可扩展性和高效性。
从操作可行性角度,所有选用的技术都有良好的文档支持和广泛的开发社区。B/S架构的实施依赖于常见的Web技术,技术栈成熟,操作流程规范,适合企业级应用的快速部署与运维。SpringBoot框架简化了Spring应用的配置与开发,集成了嵌入式Web服务器,使得开发者能够快速启动项目,减少了对开发环境和部署环境的依赖。Vue.js以组件化的设计思想,极大提升了前端开发的效率与代码复用性,操作简便。MySQL数据库提供了易于管理的注册用户界面,操作界面直观,支持多种操作系统,适合日常的数据库管理和维护工作。
从经济可行性角度,所有选用的技术均为开源软件,降低了开发与部署成本。B/S架构减少了客户端软件的安装和更新需求,减轻了IT维护成本。SpringBoot框架通过减少配置和自动化部署,降低了开发和运营的时间成本。Vue.js提供了快速开发的能力,减少了前端开发的人员需求。MySQL作为开源数据库,不仅在授权成本上具有优势,而且通过其高效的查询与事务处理能力,可以在保证性能的同时降低硬件资源的投入,实现资源的高效利用。
1.可用性需求
系统必须具备高可用性,以确保其在各种使用场景下能够稳定运行。为满足可用性要求,系统应当具备自恢复能力和冗余机制,避免因单点故障而导致的服务中断。具体而言,系统的部署架构应支持负载均衡和集群配置,通过多个实例的协作提高整体系统的可用性。系统应提供详尽的监控与告警机制,能够实时追踪系统运行状态,及时发现潜在问题并触发自动恢复操作或通知管理员。在用户体验方面,系统需要提供清晰的错误提示信息,并能够在发生异常时通过回滚操作或其他容错机制,保证用户的操作不受到严重影响。
2.可靠性需求
可靠性要求系统在长时间运行中保持稳定,能够有效应对各种可能的故障和压力。系统设计应支持高可用的数据库架构,采用数据库主从复制、分片等技术以实现数据的可靠存储与访问。应用层应具备容错能力,在面对硬件故障、网络中断等意外情况时,能够保持系统的正常服务或在故障恢复后迅速恢复数据和业务流程。系统应具备日志记录功能,能够全面记录操作过程和异常信息,从而为问题追踪与系统优化提供数据支持。系统的可靠性还需要通过压力测试和稳定性测试来验证,确保在大规模用户访问及高并发场景下能够正常运行,不发生崩溃或数据丢失现象。
3.安全性需求
系统的安全性需求必须得到高度重视,确保系统和用户数据的保密性、完整性和可用性。为实现数据安全,系统应采用加密技术,特别是在用户认证、敏感数据传输和存储过程中,采用SSL/TLS协议进行加密通信,确保数据在传输过程中不被窃取或篡改。系统应支持用户身份验证与授权管理,采用如OAuth、JWT等安全机制防止未授权访问。访问控制应细化到资源级别,确保不同角色的用户只能访问其权限范围内的功能。为了防止恶意攻击,系统还应加强对常见攻击方式(如SQL注入、XSS攻击、CSRF攻击等)的防护,通过输入验证、输出转义、会话管理等技术措施提高系统的安全性。系统应定期进行安全审计与漏洞扫描,及时发现并修补可能的安全漏洞,保障系统的长期安全运营。
功能需求分析是对系统所需功能进行详细描述的过程,明确系统的目标、功能模块及其相互关系。在此阶段,结合用户需求、业务流程和技术架构,识别系统必须实现的各项功能,并对其优先级、实现方式和约束条件进行梳理。通过功能需求分析,确保系统设计能够满足实际需求,且具有良好的可用性、可维护性和扩展性,为后续的系统开发和测试提供明确的指导和依据。
客户用户可注册登录进系统界面,系统界面由注册登录、首页、客户信息、就诊记录组成,具体的功能如下:
注册登录:用户注册时需提供必要的个人信息,如用户名、密码、电子邮箱等,并通过验证码验证确保信息的准确性。登录功能允许已注册用户输入正确的用户名和密码进入系统,支持找回密码功能以应对忘记密码的情况。
注册登录:注册功能允许新用户创建个人账户,通过填写必要的个人信息如姓名、联系方式、电子邮箱等,并设置安全的登录密码完成。
首页(个人信息、修改密码):个人信息,用户可以在此查看和编辑自己的基本信息,以保证个人信息的准确性和时效性。修改密码,为保障账户的安全性,用户可以通过此功能轻松修改登录密码,通常需要验证当前密码后才能进行更改。
客户信息:用户能够浏览所有保存在系统中的本人的资料,包括基本联系信息、医疗历史等详细信息。删除、导出、打印客户信息,方便用户使用资料。
就诊记录:查看就诊记录:提供一个便捷的方式让用户查阅特定客户的历次就诊详情,包括诊断结果、处方药物等信息。模块中还有一些删除、导出、打印等功能操作,即对于已经处理完毕或者无需保留的就诊记录,用户可以选择性地从系统中删除。允许用户将所需的就诊记录导出为电子文件,便于分享给其他医疗机构或作为个人健康档案的一部分。支持用户快速生成纸质版的就诊记录,适合需要提交给保险公司或用于其他正式用途的情况。
客户用户用例图如图3-1所示。

图3-1 普通用户用例图
医生用户可注册登录进系统界面,系统界面由注册登录、首页,药品信息、出库申请、客户信息和就诊记录组成,具体的功能如下:
注册登录:医生可以通过注册创建个人账户,填写必要的个人信息如姓名、联系方式、科室等,并设置安全的登录密码。登录功能允许已注册医生通过输入正确的用户名和密码进入系统,确保账户的安全性和私密性。
首页(个人信息、修改密码):个人信息,医生可以查看并编辑自己的基本信息,包括但不限于联系方式、地址等,保证个人信息的准确性和时效性。修改密码,为了保障账户的安全性,医生可以通过此功能轻松修改登录密码,通常需要验证当前密码后才能进行更改。
药品信息:医生能够浏览所有药品的信息,包括药品名称、分类、规格、生产厂家、批准文号及有效日期等详细资料。这有助于医生在开具处方时做出更加科学合理的决策。
出库申请:查看出库申请详情,医生可以查看自己提交的所有出库申请的详细情况,包括每项申请的具体内容(如药品信息、申请数量);出库申请提交,当需要为患者开药时,医生可以根据实际需求对所需药品进行出库申请,需填写药品名称、分类、规格、生产厂家、批准文号、有效日期等信息,确保药品使用的准确性和安全性。提交后等待药师给出的审核及回复。
客户信息:查看客户资料,医生可以查阅患者的个人信息,包括工号或学号、姓名、性别、年龄、电话等基本资料,以便更好地了解患者背景。录入就诊详情:医生有权根据实际就诊情况,记录就诊时间、就诊内容、处方内容等重要信息,方便后续查询和参考。系统还支持医生直接在系统中添加新的患者信息,并录入相关就诊记录,简化工作流程。
就诊记录管理:医生可以回顾每位患者的历次就诊详情,包括诊断结果、处方药物等信息,有助于全面了解患者的健康状况和发展趋势。此外,医生还可以在此基础上为患者制定个性化的治疗方案。
医生用户用例图如图3-2所示。

图3-2 医生用户用例图
药师用户可注册登录进系统界面,系统界面由注册登录、首页、供应商、药品信息、药品入库、出库申请和药品盘点组成,具体的功能如下:
注册登录:药师注册功能允许新药师创建个人账户,并设置安全的登录密码完成。登录功能则为已注册的药师提供访问系统的方法,通过输入正确的用户名和密码进入系统,确保账户的安全性和私密性。
首页(数据统计、个人信息、修改密码):数据统计,首页展示关键的数据概览,如药品库存情况、供应商信息统计、出库申请状态等,帮助药师快速了解重要信息。个人信息,药师可以查看并编辑自己的基本信息,以保证个人信息的准确性和时效性。修改密码,为了保障账户的安全性,药师可以通过此功能轻松修改登录密码,通常需要验证当前密码后才能进行更改。
供应商:查看详情,药师可以查看每个供应商的详细信息,包括供应商名称、地址、联系人、联系方式、供应产品列表及对供应商的评价内容。新增添加、支持药师根据实际情况新增供应商信息,需填写供应商名称、地址、联系人、联系方式、供应的产品列表以及初步的评价内容。
药品信息:查看详情,药师能够查阅每种药品的详细资料,包括药品名称、分类、库存量、规格、生产厂家、批准文号及有效日期等。新增入库:当有新的药品到达时,药师可以通过填写药品名称、分类、规格、药师用户、药师姓名、供应商名称、入库日期、药品单价、入库数量及备注等信息来记录入库操作。盘点:药师可以定期对药品进行盘点,记录药品名称、分类、当前库存量、规格、盘点日期、盘点数量以及盘点的具体内容,还有导出、打印、删除等操作功能,便于药师更好地管理药品信息和库存信息。
药品入库:详情查看药师可以查看所有之前录入的药品入库记录的详细情况,便于追踪药品来源和库存变化。
出库申请:药师可以查看医生提交的出库申请,审核这些申请并给出回复。这包括检查申请的合理性、库存是否充足等,并根据具体情况批准或拒绝请求。
药品盘点:药师可以随时查看药品的盘点记录,了解不同时间点的库存状况。盘点模块还配备以下功能,如:删除,对于不再需要或者错误录入的盘点记录,药师有权从系统中删除。导出,支持将盘点记录导出为电子文档,便于存档或进一步分析。打印,方便药师直接生成纸质版的盘点报告,适合用于内部审计或其他正式用途。
药师用户用例图如图3-3所示。

图3-3药师用户用例图
管理员在医院药品管理系统中的角色至关重要,他们负责维护系统内容,系统由首页、用户管理、权限管理、操作日志、供应商、药品分类、药品信息、药品入库、出库申请、药品盘点、客户信息和就诊记录组成,超级管理员拥有所有的增删查改权限,能够更有效地管理和优化平台资源,保障平台运行的高效性和安全性,确保系统的高效运行和管理工作的顺利开展。具体详情如下:
登录:管理员通过输入特定的用户名和密码登录系统后台,确保只有授权人员能够访问管理界面。
首页(数据统计、个人信息、修改密码):数据统计,首页提供关键数据概览,如用户数量、药品库存情况、供应商信息、出库申请状态等,帮助管理员快速了解重要信息。个人信息,管理员可以查看并编辑自己的基本信息,包括但不限于联系方式、地址等,保证个人信息的准确性和时效性。修改密码,管理员可以通过此功能轻松修改登录密码。
用户管理(管理员、医生用户、药师用户、客户用户):管理员能够查看、添加、编辑和删除各类用户的详细信息,包括他们的角色、权限设置等,以便于系统的管理和维护。
权限管理:权限列表展示所有可用权限及其分配情况,允许管理员根据需求调整不同用户组的权限设置。选择用户组修改权限:管理员可以选择特定的用户组,并为他们设置或修改权限,如添加权限、删除权限、修改权限、查询权限等操作,确保每个用户仅能访问其职责范围内的资源。
操作日志:日志列表,记录所有用户在系统中的操作行为,管理员可以查看这些日志以监控系统使用情况,发现潜在的安全威胁或错误操作。
供应商管理:管理员可以查看和管理所有供应商的信息,包括查看详情(供应商名称、地址、联系人、联系方式、供应产品、评价内容)以及新增供应商信息等功能。
药品分类:查看详情,管理员可以查看系统中已有的所有药品分类详情;添加药品分类:支持管理员根据实际需求添加新的药品分类,便于后续药品信息的组织和检索。
药品信息:模块由多项功能组成,具体如下:查看详情,管理员可以查阅每种药品的详细资料,包括药品名称、分类、规格、生产厂家、批准文号、有效日期等。药品库存低于10预警,当某种药品库存降至警戒值时,系统将自动发出预警通知,提醒及时补充库存。新增药品,允许管理员录入新药品的信息,包括药品名称、分类、库存量、规格、生产厂家、批准文号、有效日期、剂型、采购价格、销售价格及图片等。入库、出库申请、盘点:管理员可执行药品的入库、处理出库申请、进行盘点操作,并查看相关详情、导出、打印或删除记录等。
出库申请:管理员可以查看医生提交的出库申请详情,包括药品名称、分类、规格、医生用户、所属科室、申请时间等。管理员负责审核出库申请,同时也可以新增、查看详细信息、导出、打印或删除不合适的申请记录。
客户信息:管理员可以查看、添加、编辑和删除客户的个人信息,如工号或学号、姓名、性别、年龄、电话等。
就诊记录:管理员能够查看每位患者的历次就诊详情,包括诊断结果、处方药物等信息,以便全面了解患者健康状况。
管理员用例图如图3-4所示。

图3-4管理员用例图
3.4.1数据开发流程
系统开发流程的主要步骤,从需求分析到系统完成的全过程。流程包括需求分析、总体设计(结构、功能、数据)、详细设计(模块、编码)、模块整合与调用,以及测试、扩展和完善,最终完成系统的开发。本系统的开发流程如图所示

图3-5系统开发流程图
3.4.2用户登录流程
用户输入注册用户名和密码后,系统先检查输入是否为空,再验证注册用户名是否存在,若存在则通过注册用户名获取密码并校验。若密码正确则登录成功,否则提示密码错误。若注册用户名不存在或无法登录,提示注册用户操作无效。如图所示。

图3-6登录流程图
3.4.3系统操作流程
用户首先进入系统登录界面,输入注册用户名和密码后,系统验证信息是否正确。若验证失败,返回登录界面重新输入;若验证成功,则进入功能界面,执行相应功能处理后结束操作流程。操作流程如图所示。

图3-7 系统操作流程图
3.4.4添加信息流程
管理员可以添加信息,注册用户添加可以自己权限内的信息,输入信息后,要想利用这个软件来进行系统的安全管理,首先需要登录到该软件中。添加信息流程如图所示。

图3-8 添加信息流程图
3.4.5修改信息流程
用户首先选择需要修改的记录,输入修改后的数据,系统判断输入数据是否合法。若数据不合法,提示重新输入;若数据合法,则将修改后的数据写入数据库,完成操作后流程结束。修改信息流程图如图所示。

图3-9 修改信息流程图
3.4.6删除信息流程
用户选择需要删除的记录后,系统判断是否确认删除。若未确认,返回选择环节;若确认删除,则更新数据库,删除对应记录,完成操作后流程结束。删除信息流程图如图所示。

图3-10删除信息流程图
4系统设计
系统由表现层、业务逻辑层、数据访问层和数据库服务器组成。表现层通过浏览器(如IE、Chrome、Firefox)与注册用户交互,采用FreeMarker、Bootstrap、jQuery等技术实现界面呈现。业务逻辑层负责处理系统的核心业务逻辑,通过分模块设计实现功能分离。数据访问层使用MyBatis框架连接数据库,执行数据的增删改查操作。数据库服务器采用MySQL进行数据存储和管理,为系统提供稳定的数据库支持。整个架构通过Tomcat服务器完成用户请求的接收和处理,确保系统的高效运行[8]。整个系统架构如图4-1所示。

图4-1 系统架构图
系统功能结构图如图4-2所示。

图4-2 系统功能结构图
教师用户通过注册模块发送注册请求,系统完成注册后返回确认信息。随后,注册用户通过登录模块发送登录请求,系统验证注册用户信息后允许访问目标系统。注册用户完成操作后可选择退出,系统终止会话。注册时序图,如图4-3所示。

图4-3 注册时序图
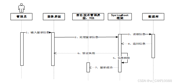
4.2.2登录时序图
管理员输入登录信息后,登录界面将信息传递至前台管理界面,随后通过SpringBoot框架读取数据库中的注册用户信息并返回。系统验证信息,若验证成功则登录成功,若验证失败则返回错误提示。登录时序图如图4-4所示。

图4-4登录时序图
4.2.3管理员修改注册用户信息时序图
管理员输入登录信息后,进入注册用户信息管理模块,选择增删改查操作并提交命令至数据库。数据库执行操作后返回成功状态,系统显示注册用户管理界面并提示操作成功。管理员修改注册用户信息时序图如图4-5所示。

图4-5管理员修改注册用户信息时序图
4.2.4管理员管理系统信息时序图
管理员通过访问系统发起请求,系统接收访问后转向系统信息模块进行管理操作。管理完成后,系统返回管理结果至系统,最终反馈给管理员,管理员可选择退出。管理员管理系统信息时序图如图4-6所示。

图4-6管理员管理系统信息时序图
数据库设计是系统开发中至关重要的环节,为系统提供高效、规范的数据存储和管理方案。设计过程包括需求分析、实体设计、表设计和逻辑结构设计。首先,通过分析业务需求,确定系统的核心实体及其属性,同时明确实体间的关系。接着,将实体抽象为具体的数据库表,为每张表定义字段名、数据类型、主键和外键,通过主外键关系和关联表设计,保证数据的完整性和一致性。最后,数据库逻辑设计进一步优化表之间的关系,通过索引、视图和存储过程提升查询效率和操作性能。整个设计需严格遵循规范,避免数据冗余和冲突,确保系统在高并发访问和复杂数据处理场景下的稳定性和高效性。
4.3.1数据库实体设计
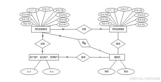
数据库实体设计是数据库设计的关键步骤,对实际业务逻辑中涉及的实体及其属性进行抽象建模,明确系统中的主要信息对象及其关系。在实体设计中,根据需求分析确定系统的核心实体,如注册用户、权限等,提取实体的主要属性,如注册用户的ID、姓名、联系方式、名称、类型等,同时定义各实体之间的关系,包括一对一、一对多、多对多等。在设计过程中,注重实体的完整性、规范性和唯一性,确保设计能够满足系统功能需求,并为后续的表设计提供清晰的结构框架。实体设计需遵循数据库设计的标准化要求,避免数据冗余和不必要的复杂度。以下将展示系统的全局E-R图。
系统全局E-R图如图4-7所示。

4.3.2数据库表设计
数据库表设计基于实体设计,将抽象的实体映射为具体的表结构。设计过程中,为每个实体定义表名、字段名及数据类型 。根据业务需求,合理定义主键、外键及约束条件,确保表之间的关联性,例如通过外键建立用户表和角色表之间的关系。表设计时注重数据存储的完整性、一致性,并通过索引优化查询效率,最终确保数据库结构能够支持系统的功能需求。以下是系统的数据库表设计展示。
表 4-1-access_token(登陆访问时长)
| 编号 | 字段名 | 类型 | 长度 | 是否非空 | 是否主键 | 注释 |
| 1 | token_id | int | 是 | 是 | 临时访问牌ID | |
| 2 | token | varchar | 64 | 否 | 否 | 临时访问牌 |
| 3 | info | text | 65535 | 否 | 否 | 信息 |
| 4 | maxage | int | 是 | 否 | 最大寿命:默认2小时 | |
| 5 | create_time | timestamp | 是 | 否 | 创建时间 | |
| 6 | update_time | timestamp | 是 | 否 | 更新时间 | |
| 7 | user_id | int | 是 | 否 | 用户编号 |
表 4-2-auth(用户权限管理)
| 编号 | 字段名 | 类型 | 长度 | 是否非空 | 是否主键 | 注释 |
| 1 | auth_id | int | 是 | 是 | 授权ID | |
| 2 | user_group | varchar | 64 | 否 | 否 | 用户组 |
| 3 | mod_name | varchar | 64 | 否 | 否 | 模块名 |
| 4 | table_name | varchar | 64 | 否 | 否 | 表名 |
| 5 | page_title | varchar | 255 | 否 | 否 | 页面标题 |
| 6 | path | varchar | 255 | 否 | 否 | 路由路径 |
| 7 | parent | varchar | 64 | 否 | 否 | 父级菜单 |
| 8 | parent_sort | int | 是 | 否 | 父级菜单排序 | |
| 9 | position | varchar | 32 | 否 | 否 | 位置 |
| 10 | mode | varchar | 32 | 是 | 否 | 跳转方式 |
| 11 | add | tinyint | 是 | 否 | 是否可增加 | |
| 12 | del | tinyint | 是 | 否 | 是否可删除 | |
| 13 | set | tinyint | 是 | 否 | 是否可修改 | |
| 14 | get | tinyint | 是 | 否 | 是否可查看 | |
| 15 | field_add | text | 65535 | 否 | 否 | 添加字段 |
| 16 | field_set | text | 65535 | 否 | 否 | 修改字段 |
| 17 | field_get | text | 65535 | 否 | 否 | 查询字段 |
| 18 | table_nav_name | varchar | 500 | 否 | 否 | 跨表导航名称 |
| 19 | table_nav | varchar | 500 | 否 | 否 | 跨表导航 |
| 20 | option | text | 65535 | 否 | 否 | 配置 |
| 21 | create_time | timestamp | 是 | 否 | 创建时间 | |
| 22 | update_time | timestamp | 是 | 否 | 更新时间 |
表 4-3-classification_of_drugs(药品分类)
| 编号 | 字段名 | 类型 | 长度 | 是否非空 | 是否主键 | 注释 |
| 1 | classification_of_drugs_id | int | 是 | 是 | 药品分类ID | |
| 2 | classification_of_drugs | varchar | 64 | 否 | 否 | 药品分类 |
| 3 | create_time | datetime | 是 | 否 | 创建时间 | |
| 4 | update_time | timestamp | 是 | 否 | 更新时间 |
表 4-4-code_token(验证码)
| 编号 | 字段名 | 类型 | 长度 | 是否非空 | 是否主键 | 注释 |
| 1 | code_token_id | int | 是 | 是 | 验证码ID | |
| 2 | token | varchar | 255 | 否 | 否 | 令牌 |
| 3 | code | varchar | 255 | 否 | 否 | 验证码 |
| 4 | expire_time | timestamp | 是 | 否 | 失效时间 | |
| 5 | create_time | timestamp | 是 | 否 | 创建时间 | |
| 6 | update_time | timestamp | 是 | 否 | 更新时间 |
表 4-5-customer_information(客户信息)
| 编号 | 字段名 | 类型 | 长度 | 是否非空 | 是否主键 | 注释 |
| 1 | customer_information_id | int | 是 | 是 | 客户信息ID | |
| 2 | patient_name | varchar | 64 | 否 | 否 | 病人姓名 |
| 3 | patient_gender | varchar | 64 | 否 | 否 | 病人性别 |
| 4 | patient_age | varchar | 64 | 否 | 否 | 病人年龄 |
| 5 | patient_phone | varchar | 64 | 否 | 否 | 病人电话 |
| 6 | id_number | varchar | 64 | 否 | 否 | 身份证号 |
| 7 | visit_records_limit_times | int | 是 | 否 | 录入就诊限制次数 | |
| 8 | create_time | datetime | 是 | 否 | 创建时间 | |
| 9 | update_time | timestamp | 是 | 否 | 更新时间 |
表 4-6-doctor_user(医生用户)
| 编号 | 字段名 | 类型 | 长度 | 是否非空 | 是否主键 | 注释 |
| 1 | doctor_user_id | int | 是 | 是 | 医生用户ID | |
| 2 | doctors_name | varchar | 64 | 否 | 否 | 医生姓名 |
| 3 | gender_of_doctor | varchar | 64 | 否 | 否 | 医生性别 |
| 4 | doctors_phone | varchar | 64 | 否 | 否 | 医生电话 |
| 5 | department | varchar | 64 | 否 | 否 | 所属科室 |
| 6 | examine_state | varchar | 16 | 是 | 否 | 审核状态 |
| 7 | user_id | int | 是 | 否 | 用户ID | |
| 8 | create_time | datetime | 是 | 否 | 创建时间 | |
| 9 | update_time | timestamp | 是 | 否 | 更新时间 |
表 4-7-drug_information(药品信息)
| 编号 | 字段名 | 类型 | 长度 | 是否非空 | 是否主键 | 注释 |
| 1 | drug_information_id | int | 是 | 是 | 药品信息ID | |
| 2 | drug_name | varchar | 64 | 是 | 是 | 药品名称 |
| 3 | classification_of_drugs | varchar | 64 | 否 | 否 | 药品分类 |
| 4 | drug_inventory | double | 否 | 否 | 药品库存 | |
| 5 | drug_specifications | varchar | 64 | 否 | 否 | 药品规格 |
| 6 | manufacturer | varchar | 64 | 否 | 否 | 生产厂家 |
| 7 | approval_number | varchar | 64 | 否 | 否 | 批准文号 |
| 8 | effective_date | date | 否 | 否 | 有效日期 | |
| 9 | pharmaceutical_dosage_form | varchar | 64 | 否 | 否 | 药品剂型 |
| 10 | purchase_price | double | 否 | 否 | 采购价格 | |
| 11 | sales_price | double | 否 | 否 | 销售价格 | |
| 12 | pictures_of_medicines | varchar | 255 | 否 | 否 | 药品图片 |
| 13 | drug_storage_limit_times | int | 是 | 否 | 入库限制次数 | |
| 14 | outbound_application_limit_times | int | 是 | 否 | 出库申请限制次数 | |
| 15 | drug_inventory_record_limit_times | int | 是 | 否 | 盘点限制次数 | |
| 16 | create_time | datetime | 是 | 否 | 创建时间 | |
| 17 | update_time | timestamp | 是 | 否 | 更新时间 |
表 4-8-drug_inventory_record(药品盘点记录)
| 编号 | 字段名 | 类型 | 长度 | 是否非空 | 是否主键 | 注释 |
| 1 | drug_inventory_record_id | int | 是 | 是 | 药品盘点记录ID | |
| 2 | drug_name | varchar | 64 | 否 | 否 | 药品名称 |
| 3 | classification_of_drugs | varchar | 64 | 否 | 否 | 药品分类 |
| 4 | drug_inventory | double | 否 | 否 | 药品库存 | |
| 5 | drug_specifications | varchar | 64 | 否 | 否 | 药品规格 |
| 6 | pharmacist_user | int | 否 | 否 | 药师用户 | |
| 7 | pharmacists_name | varchar | 64 | 否 | 否 | 药师姓名 |
| 8 | counting_date | date | 否 | 否 | 盘点日期 | |
| 9 | count_quantity | double | 否 | 否 | 盘点数量 | |
| 10 | inventory_content | text | 65535 | 否 | 否 | 盘点内容 |
| 11 | create_time | datetime | 是 | 否 | 创建时间 | |
| 12 | update_time | timestamp | 是 | 否 | 更新时间 | |
| 13 | source_table | varchar | 255 | 否 | 否 | 来源表 |
| 14 | source_id | int | 否 | 否 | 来源ID | |
| 15 | source_user_id | int | 否 | 否 | 来源用户 |
表 4-9-drug_storage(药品入库)
| 编号 | 字段名 | 类型 | 长度 | 是否非空 | 是否主键 | 注释 |
| 1 | drug_storage_id | int | 是 | 是 | 药品入库ID | |
| 2 | drug_name | varchar | 64 | 否 | 否 | 药品名称 |
| 3 | classification_of_drugs | varchar | 64 | 否 | 否 | 药品分类 |
| 4 | drug_specifications | varchar | 64 | 否 | 否 | 药品规格 |
| 5 | pharmacist_user | int | 否 | 否 | 药师用户 | |
| 6 | pharmacists_name | varchar | 64 | 否 | 否 | 药师姓名 |
| 7 | supplier_name | varchar | 64 | 否 | 否 | 供应商名称 |
| 8 | receipt_date | date | 否 | 否 | 入库日期 | |
| 9 | drug_unit_price | double | 否 | 否 | 药品单价 | |
| 10 | receipt_quantity | double | 否 | 否 | 入库数量 | |
| 11 | receipt_remarks | varchar | 64 | 否 | 否 | 入库备注 |
| 12 | create_time | datetime | 是 | 否 | 创建时间 | |
| 13 | update_time | timestamp | 是 | 否 | 更新时间 | |
| 14 | source_table | varchar | 255 | 否 | 否 | 来源表 |
| 15 | source_id | int | 否 | 否 | 来源ID | |
| 16 | source_user_id | int | 否 | 否 | 来源用户 |
表 4-10-hits(用户点击)
| 编号 | 字段名 | 类型 | 长度 | 是否非空 | 是否主键 | 注释 |
| 1 | hits_id | int | 是 | 是 | 点赞ID | |
| 2 | user_id | int | 是 | 否 | 点赞人 | |
| 3 | create_time | timestamp | 是 | 否 | 创建时间 | |
| 4 | update_time | timestamp | 是 | 否 | 更新时间 | |
| 5 | source_table | varchar | 255 | 否 | 否 | 来源表 |
| 6 | source_field | varchar | 255 | 否 | 否 | 来源字段 |
| 7 | source_id | int | 是 | 否 | 来源ID |
表 4-11-operation_log(操作日志表)
| 编号 | 字段名 | 类型 | 长度 | 是否非空 | 是否主键 | 注释 |
| 1 | operation_log_id | int | 是 | 是 | 操作日志ID | |
| 2 | user_group | varchar | 64 | 否 | 否 | 用户角色 |
| 3 | user_name | varchar | 64 | 否 | 否 | 用户账号 |
| 4 | routes | varchar | 64 | 否 | 否 | 模块名称 |
| 5 | create_time | datetime | 是 | 否 | 创建时间 | |
| 6 | update_time | timestamp | 是 | 否 | 更新时间 |
表 4-12-outbound_application(出库申请)
| 编号 | 字段名 | 类型 | 长度 | 是否非空 | 是否主键 | 注释 |
| 1 | outbound_application_id | int | 是 | 是 | 出库申请ID | |
| 2 | drug_name | varchar | 64 | 否 | 否 | 药品名称 |
| 3 | classification_of_drugs | varchar | 64 | 否 | 否 | 药品分类 |
| 4 | drug_specifications | varchar | 64 | 否 | 否 | 药品规格 |
| 5 | doctor_user | int | 否 | 否 | 医生用户 | |
| 6 | name_of_doctor | varchar | 64 | 否 | 否 | 医生名称 |
| 7 | department | varchar | 64 | 否 | 否 | 所属科室 |
| 8 | application_time | date | 否 | 否 | 申请时间 | |
| 9 | number_of_applications | double | 否 | 否 | 申请数量 | |
| 10 | application_remarks | varchar | 64 | 否 | 否 | 申请备注 |
| 11 | examine_state | varchar | 16 | 是 | 否 | 审核状态 |
| 12 | examine_reply | varchar | 16 | 否 | 否 | 审核回复 |
| 13 | create_time | datetime | 是 | 否 | 创建时间 | |
| 14 | update_time | timestamp | 是 | 否 | 更新时间 | |
| 15 | source_table | varchar | 255 | 否 | 否 | 来源表 |
| 16 | source_id | int | 否 | 否 | 来源ID | |
| 17 | source_user_id | int | 否 | 否 | 来源用户 |
表 4-13-pharmacist_user(药师用户)
| 编号 | 字段名 | 类型 | 长度 | 是否非空 | 是否主键 | 注释 |
| 1 | pharmacist_user_id | int | 是 | 是 | 药师用户ID | |
| 2 | pharmacists_name | varchar | 64 | 否 | 否 | 药师姓名 |
| 3 | pharmacist_gender | varchar | 64 | 否 | 否 | 药师性别 |
| 4 | pharmacist_phone | varchar | 64 | 否 | 否 | 药师电话 |
| 5 | department | varchar | 64 | 否 | 否 | 所属科室 |
| 6 | examine_state | varchar | 16 | 是 | 否 | 审核状态 |
| 7 | user_id | int | 是 | 否 | 用户ID | |
| 8 | create_time | datetime | 是 | 否 | 创建时间 | |
| 9 | update_time | timestamp | 是 | 否 | 更新时间 |
表 4-14-score(评分)
| 编号 | 字段名 | 类型 | 长度 | 是否非空 | 是否主键 | 注释 |
| 1 | score_id | int | 是 | 是 | 评分ID | |
| 2 | user_id | int | 是 | 否 | 评分人 | |
| 3 | nickname | varchar | 64 | 否 | 否 | 昵称 |
| 4 | score_num | double | 是 | 否 | 评分 | |
| 5 | create_time | timestamp | 是 | 否 | 创建时间 | |
| 6 | update_time | timestamp | 是 | 否 | 更新时间 | |
| 7 | source_table | varchar | 255 | 否 | 否 | 来源表 |
| 8 | source_field | varchar | 255 | 否 | 否 | 来源字段 |
| 9 | source_id | int | 是 | 否 | 来源ID |
表 4-15-supplier(供应商)
| 编号 | 字段名 | 类型 | 长度 | 是否非空 | 是否主键 | 注释 |
| 1 | supplier_id | int | 是 | 是 | 供应商ID | |
| 2 | supplier_name | varchar | 64 | 否 | 否 | 供应商名称 |
| 3 | supplier_address | varchar | 64 | 否 | 否 | 供应商地址 |
| 4 | contact | varchar | 64 | 否 | 否 | 联系人 |
| 5 | contact_information | varchar | 64 | 否 | 否 | 联系方式 |
| 6 | supply_products | varchar | 64 | 否 | 否 | 供应产品 |
| 7 | evaluation_content | text | 65535 | 否 | 否 | 评价内容 |
| 8 | create_time | datetime | 是 | 否 | 创建时间 | |
| 9 | update_time | timestamp | 是 | 否 | 更新时间 |
表 4-16-upload(文件上传)
| 编号 | 字段名 | 类型 | 长度 | 是否非空 | 是否主键 | 注释 |
| 1 | upload_id | int | 是 | 是 | 上传ID | |
| 2 | name | varchar | 64 | 否 | 否 | 文件名 |
| 3 | path | varchar | 255 | 否 | 否 | 访问路径 |
| 4 | file | varchar | 255 | 否 | 否 | 文件路径 |
| 5 | display | varchar | 255 | 否 | 否 | 显示顺序 |
| 6 | father_id | int | 否 | 否 | 父级ID | |
| 7 | dir | varchar | 255 | 否 | 否 | 文件夹 |
| 8 | type | varchar | 32 | 否 | 否 | 文件类型 |
表 4-17-user(用户账户)
| 编号 | 字段名 | 类型 | 长度 | 是否非空 | 是否主键 | 注释 |
| 1 | user_id | int | 是 | 是 | 用户ID | |
| 2 | state | smallint | 是 | 否 | 账户状态:(1可用|2异常|3已冻结|4已注销) | |
| 3 | user_group | varchar | 32 | 否 | 否 | 所在用户组 |
| 4 | login_time | timestamp | 是 | 否 | 上次登录时间 | |
| 5 | phone | varchar | 11 | 否 | 否 | 手机号码 |
| 6 | phone_state | smallint | 是 | 否 | 手机认证:(0未认证|1审核中|2已认证) | |
| 7 | username | varchar | 16 | 是 | 否 | 用户名 |
| 8 | nickname | varchar | 16 | 否 | 否 | 昵称 |
| 9 | password | varchar | 64 | 是 | 否 | 密码 |
| 10 | | varchar | 64 | 否 | 否 | 邮箱 |
| 11 | email_state | smallint | 是 | 否 | 邮箱认证:(0未认证|1审核中|2已认证) | |
| 12 | avatar | varchar | 255 | 否 | 否 | 头像地址 |
| 13 | open_id | varchar | 255 | 否 | 否 | 针对获取用户信息字段 |
| 14 | create_time | timestamp | 是 | 否 | 创建时间 |
表 4-18-user_group(用户组)
| 编号 | 字段名 | 类型 | 长度 | 是否非空 | 是否主键 | 注释 |
| 1 | group_id | mediumint | 是 | 是 | 用户组ID | |
| 2 | display | smallint | 是 | 否 | 显示顺序 | |
| 3 | name | varchar | 16 | 是 | 否 | 名称 |
| 4 | description | varchar | 255 | 否 | 否 | 描述 |
| 5 | source_table | varchar | 255 | 否 | 否 | 来源表 |
| 6 | source_field | varchar | 255 | 否 | 否 | 来源字段 |
| 7 | source_id | int | 是 | 否 | 来源ID | |
| 8 | register | smallint | 否 | 否 | 注册位置 | |
| 9 | create_time | timestamp | 是 | 否 | 创建时间 | |
| 10 | update_time | timestamp | 是 | 否 | 更新时间 |
表 4-19-visit_records(就诊记录)
| 编号 | 字段名 | 类型 | 长度 | 是否非空 | 是否主键 | 注释 |
| 1 | visit_records_id | int | 是 | 是 | 就诊记录ID | |
| 2 | patient_name | varchar | 64 | 否 | 否 | 病人姓名 |
| 3 | patient_gender | varchar | 64 | 否 | 否 | 病人性别 |
| 4 | patient_age | varchar | 64 | 否 | 否 | 病人年龄 |
| 5 | patient_phone | varchar | 64 | 否 | 否 | 病人电话 |
| 6 | id_number | varchar | 64 | 否 | 否 | 身份证号 |
| 7 | doctor_user | int | 否 | 否 | 医生用户 | |
| 8 | doctors_name | varchar | 64 | 否 | 否 | 医生姓名 |
| 9 | visit_time | date | 否 | 否 | 就诊时间 | |
| 10 | contents | text | 65535 | 否 | 否 | 就诊内容 |
| 11 | content_of_prescription | text | 65535 | 否 | 否 | 处方内容 |
| 12 | create_time | datetime | 是 | 否 | 创建时间 | |
| 13 | update_time | timestamp | 是 | 否 | 更新时间 | |
| 14 | source_table | varchar | 255 | 否 | 否 | 来源表 |
| 15 | source_id | int | 否 | 否 | 来源ID | |
| 16 | source_user_id | int | 否 | 否 | 来源用户 |
5系统实现
用户注册时需提供必要的个人信息,如用户名、密码、电子邮箱等,并通过验证码验证确保信息的准确性。登录功能允许已注册用户输入正确的用户名和密码进入系统,支持找回密码功能以应对忘记密码的情况。注册登录展示如下图所示。

图5-1注册登录界面
首页(个人信息、修改密码):个人信息,用户可以在此查看和编辑自己的基本信息,为保障账户的安全性,用户可以通过此功能轻松修改登录密码,通常需要验证当前密码后才能进行更改。首页界面如下图所示。

图5-2首页界面
客户信息:用户能够浏览所有保存在系统中的本人的资料,包括基本联系信息、医疗历史等详细信息。删除、导出、打印客户信息,方便用户使用资料。客户信息界面如下图所示。

图5-3客户信息界面
查看就诊记录:提供一个便捷的方式让用户查阅特定客户的历次就诊详情,包括诊断结果、处方药物等信息。模块中还有一些删除、导出、打印等功能操作,即对于已经处理完毕或者无需保留的就诊记录,用户可以选择性地从系统中删除。允许用户将所需的就诊记录导出为电子文件,便于分享给其他医疗机构或作为个人健康档案的一部分。支持用户快速生成纸质版的就诊记录,适合需要提交给保险公司或用于其他正式用途的情况。就诊记录界面如下图所示。

图5-4就诊记录界面
个人信息,医生可以查看并编辑自己的基本信息,包括但不限于联系方式、地址等,保证个人信息的准确性和时效性。修改密码,为了保障账户的安全性,医生可以通过此功能轻松修改登录密码,通常需要验证当前密码后才能进行更改。注册登录展示如下图所示。

图5-5首页界面
药品信息:医生能够浏览所有药品的信息,包括药品名称、分类、规格、生产厂家、批准文号及有效日期等详细资料。这有助于医生在开具处方时做出更加科学合理的决策。药品信息如下图所示。

图5-6药品信息界面
查看出库申请详情,医生可以查看自己提交的所有出库申请的详细情况,出库申请提交,当需要为患者开药时,医生可以根据实际需求对所需药品进行出库申请,确保药品使用的准确性和安全性。提交后等待药师给出的审核及回复。出库申请如下图所示。

图5-7出库申请界面
查看客户资料,医生可以查阅患者的个人信息,包括工号或学号、姓名、性别、年龄、电话等基本资料,以便更好地了解患者背景。录入就诊详情:医生有权根据实际就诊情况,记录就诊时间、就诊内容、处方内容等重要信息,方便后续查询和参考。系统还支持医生直接在系统中添加新的患者信息,并录入相关就诊记录,简化工作流程。客户信息如下图所示。

图5-8客户信息界面
查看详情,药师可以查看每个供应商的详细信息,包括供应商名称、地址、联系人、联系方式、供应产品列表及对供应商的评价内容。新增添加、支持药师根据实际情况新增供应商信息,需填写供应商名称、地址、联系人、联系方式、供应的产品列表以及初步的评价内容。供应商展示如下图所示。

图5-9供应商界面
查看详情,药师能够查阅每种药品的详细资料,包括药品名称、分类、库存量、规格、生产厂家、批准文号及有效日期等。还有导出、打印、删除等操作功能,便于药师更好地管理药品信息和库存信息。药品信息展示如下图所示。

图5-10药品信息界面
用户管理(管理员、医生用户、药师用户、客户用户):管理员能够查看、添加、编辑和删除各类用户的详细信息,包括他们的角色、权限设置等,以便于系统的管理和维护。用户管理界面如下图所示。

图5-11用户管理界面
操作日志:日志列表,记录所有用户在系统中的操作行为,管理员可以查看这些日志以监控系统使用情况,发现潜在的安全威胁或错误操作。操作日志界面如下图所示。

图5-12操作日志界面
查看详情,管理员可以查看系统中已有的所有药品分类详情;添加药品分类:支持管理员根据实际需求添加新的药品分类,便于后续药品信息的组织和检索。药品分类界面如下图所示。

图5-13药品分类界面
模块由多项功能组成,具体如下:查看详情,管理员可以查阅每种药品的详细资料。药品库存低于10预警,当某种药品库存降至警戒值时,系统将自动发出预警通知,提醒及时补充库存。新增药品,允许管理员录入新药品的信息。入库、出库申请、盘点:管理员可执行药品的入库、处理出库申请、进行盘点操作,并查看相关详情、导出、打印或删除记录等。药品信息界面如下图所示。

图5-14药品信息界面
6系统测试
系统的测试环境如表6-1所示。
表6-1 测试环境
| 类别 | 配置项 | 详细信息 |
| 硬件环境 | 服务器CPU | Intel Xeon E5-2680 v4 |
| 内存 | 32GB DDR4 | |
| 硬盘 | 1TB SSD | |
| 网络带宽 | 100Mbps | |
| 软件环境 | 操作系统 | Windows Server 2019 |
| 数据库 | MySQL 8.0 | |
| Web服务器 | Tomcat 9.0 | |
| 开发框架 | SpringBoot 2.5 | |
| 前端框架 | Vue.js 2.6 | |
| Java版本 | JDK 11 | |
| 浏览器 | Chrome 88, Firefox 85 |
系统测试的主要目的是确保系统的功能、性能和稳定性满足需求规格说明书中的要求,并验证系统在实际使用环境中的可用性和可靠性。通过测试,可以发现软件中的缺陷、漏洞和潜在问题,确保系统运行的准确性、完整性和安全性。在功能测试中,目的是验证系统各功能模块是否按设计实现预期功能,例如注册用户登录、信息管理、数据查询等核心功能是否准确执行。性能测试的目的是验证系统在高并发、数据量大等压力场景下的响应时间和处理能力,确保系统具备良好的性能。兼容性测试的目的是确保系统在不同的硬件、软件和浏览器环境中能正常运行。测试还包括对异常处理和边界条件的验证,确保系统在异常场景下能够正确处理和恢复。最终,通过测试确保系统可以安全稳定地部署上线,为注册用户提供可靠的服务。
系统测试采用多种测试方法,以全面验证系统的功能和性能。功能测试采用黑盒测试方法,通过设计测试用例直接验证系统功能是否符合需求,无需了解内部代码逻辑。例如,设计用例验证注册用户登录模块,通过输入合法和非法的注册用户名与密码,检查系统响应是否符合预期。性能测试采用压力测试和负载测试方法,通过模拟高并发注册用户访问、数据处理的场景,评估系统的响应时间、吞吐量和稳定性。兼容性测试通过在不同操作系统、浏览器和硬件设备上运行系统,验证其在不同环境中的适应性。异常测试通过设计边界条件和异常输入,检查系统对非法数据和操作的处理能力。测试用例的设计需覆盖系统的所有功能模块和接口,确保测试过程的全面性。通过系统测试方法的综合应用,可以有效发现问题,并为系统的优化和改进提供依据。
系统的测试用例表格如下图所示。
表6-2 系统测试用例表
| 测试项 | 测试用例 | 问题 | 结论 |
| 登录功能测试 | 打开登录页面 输入正确的注册用户名和密码 点击“登录”按钮 | 无 | 符合预期 |
| 登录功能测试 | 打开登录页面 输入错误的注册用户名 输入正确的密码 点击“登录”按钮 | 无 | 符合预期 |
| 登录功能测试 | 打开登录页面 输入正确的注册用户名 输入错误的密码 点击“登录”按钮 | 无 | 符合预期 |
| 登录功能测试 | 打开登录页面 输入不存在的注册用户名和密码 点击“登录”按钮 | 无 | 符合预期 |
| 注册功能测试 | 打开注册页面 输入合法的注册用户名、密码、邮箱等信息 点击“注册”按钮 | 无 | 符合预期 |
| 注册功能测试 | 打开注册页面 输入已存在的注册用户名 输入其他合法信息 点击“注册”按钮 | 无 | 符合预期 |
| 注册功能测试 | 打开注册页面 输入合法注册用户名但密码不符合要求(如长度不足) 点击“注册”按钮 | 无 | 符合预期 |
| 注册功能测试 | 打开注册页面 输入合法注册用户名和密码但邮箱格式错误 点击“注册”按钮 | 无 | 符合预期 |
| 查看 医院药品管理系统信息测试 | 登录系统 进入 医院药品管理系统信息页面 浏览 医院药品管理系统图片等信息 | 无 | 符合预期 |
| 查看 医院药品管理系统信息测试 | 登录系统 进入 医院药品管理系统信息页面 使用搜索栏输入关键词搜索 医院药品管理系统信息 | 无 | 符合预期 |
| 查看 医院药品管理系统信息测试 | 登录系统 进入 医院药品管理系统信息页面 点击 医院药品管理系统详情查看完整信息 | 无 | 符合预期 |
| 查看 医院药品管理系统信息测试 | 登录系统 进入 医院药品管理系统信息页面 不输入任何搜索条件直接点击搜索 | 无 | 符合预期 |
经过对系统登录、注册、查看 医院药品管理系统信息用户功能的测试,所有测试用例均按照既定步骤执行完毕。测试结果显示,各功能模块在正常输入和异常输入条件下均表现出预期的行为。登录功能能够准确识别注册用户名和密码的正确性,并对错误输入给予相应提示。注册功能对注册用户输入的合法性进行了有效校验,确保了注册信息的规范性。查看 医院药品管理系统信息功能能够正常展示医院药品管理系统的基本信息,并支持搜索和详情查看操作。整体而言,测试过程中未发现功能缺陷,系统运行稳定,各项功能均符合设计预期。
经过系统全面的功能测试、性能测试和可靠性测试,本系统在测试环境下运行良好,功能模块均按照设计要求实现,核心功能表现稳定,未发现严重功能缺陷或阻塞性问题。所有关键测试用例均通过,覆盖率达到预期目标,验证了系统的功能性、稳定性和兼容性。
7总结
本研究围绕基于SpringBoot的医院药品管理系统展开,从需求分析到系统实现与测试,全面完成了系统开发。在需求分析阶段,通过可行性分析明确了系统的技术、操作和经济可行性,并详细梳理了 客户用户、医生用户、 药师用户和管理员的功能需求。系统总体流程设计涵盖了数据开发、用户登录、系统操作以及信息的增删改查流程,为后续设计与实现奠定了基础。系统设计部分,采用B/S架构结合SpringBoot框架、Vue技术和MySQL数据库构建系统架构,详细地设计了注册、登录、信息管理等核心功能的时序图,并完成了数据库的实体与表设计。系统实现阶段,管理员负责全面管理用户、权限及药品信息,确保系统的安全与高效运行;医生用户专注于患者就诊记录和药品出库申请,提升诊疗效率;药师用户则处理药品入库、盘点及出库审核,保障药品管理的精确性;客户用户享有注册登录、查看个人信息及就诊记录等功能,享受便捷医疗服务。各角色通过系统紧密协作,共同优化医疗资源管理与服务流程。各功能模块均通过界面交互实现,操作流程清晰。系统测试阶段,通过测试环境搭建、测试方法选择以及对登录、注册、查看医院药品管理系统信息等功能的测试,验证了系统的稳定性和可靠性,测试结论表明系统功能符合设计预期。系统的开发提供了一个高效、灵活且易于维护的医院药品管理系统,进一步优化优化了药品从采购到使用的全流程管理,还改善了患者就医体验,促进了医疗资源的合理配置和高效利用,为现代医疗服务向智能化、信息化方向发展奠定了坚实基础。
参考文献
- 张丹丹,李弘.基于B/S架构的办公管理系统设计与开发[J].铁路通信信号工程技术,2024,21(09):44-48+106.
- 刘江涛,王亮亮,吴庆茹,等.基于B/S模式的铁路勘测设计案例信息化管理系统设计与实现[J].铁路计算机应用,2021,30(03):32-35.
- 王志亮,纪松波.基于SpringBoot的Web前端与数据库的接口设计[J].工业控制计算机,2023,36(03):51-53
- 熊永平.基于SpringBoot框架应用开发技术的分析与研究[J].电脑知识与技术,2021,15(36):76-77.
- 赵媛.基于Vue的Web系统前端性能优化分析[J].电脑编程技巧与维护,2024,(09):44-46.
- 秦冬.浅析Vue框架在前端开发中的应用[J].信息与电脑(理论版),2024,36(13):61-63.
- 李艳杰.MySQL数据库下存储过程的综合运用研究[J].现代信息科技,2023,7(11):80-82+88.
- 陈倩怡,何军.Vue+SpringBoot+MyBatis技术应用解析[J].电脑编程技巧与维护,2020,(01):14-15+28.
- 周晓玉,崔文超.基于Web技术的数据库应用系统设计[J].信息与电脑(理论版),2023,35(09):189-191.
- 马艳艳,吴晓光.计算机软件与数据库的设计策略分析[J].电子技术,2024,53(05):104-105.
- 李俊萌.计算机软件测试技术与开发应用策略分析[J].信息记录材料,2023,24(03):50-52.
- 尹应荆.JAVA编程语言在计算机软件开发中的应用[J].石河子科技,2023,(05):45-47.
- Java Sunrise Coffee: Better Beans, and Better Coffee [J]. M2 Presswire, 2025,
- Salunke V S ,Ouda A . A Performance Benchmark for the PostgreSQL and MySQL Databases [J]. Future Internet, 2024, 16 (10): 382-382.
- Shao W ,Liu K . Design and Implementation of Online Ordering System Based on SpringBoot [J]. Journal of Big Data and Computing, 2024, 2 (3):
- 张国荣. 基于区块链技术的药品管理系统的设计与实现[D]. 江西师范大学, 2024.
- 汤晓航. 信息化管理系统在医院药品管理中对工作效率的影响 [J]. 智慧健康, 2024, 10 (06): 8-11.
- 田雅轩,王迎利. 区块链技术在药品品种档案管理系统中的应用探索与实践 [J]. 中国医药导刊, 2022, 24 (10): 1009-1015.
- 刘嘉富,李研琼. 基于Web的药品管理系统的设计与实现 [J]. 电脑知识与技术, 2021, 17 (07): 71-74.
- 王莉. 药库管理系统在医院药品管理中的作用 [J]. 中国社区医师, 2021, 37 (01): 192-193.
致谢
本论文的完成离不开众多导师、同学以及亲友的支持与帮助。在此,首先向我的导师表示最诚挚的感谢。在整个研究和写作过程中,导师以严谨治学的态度和丰富的专业知识给予了我无私的指导,从论文选题到最终定稿的每一个环节,都为我提供了宝贵的建议与意见,使我得以不断完善研究内容、拓展学术视野。导师耐心细致的指导不仅帮助我解决了许多学术难题,也让我在研究能力与学术写作方面得到了显著的提升。导师的鼓励与支持是我完成这篇论文的重要动力,也让我深刻体会到学术研究的严谨性与意义。
我还要感谢在学习中给予我帮助和支持的同学、朋友以及家人。论文撰写过程中,许多同学与我共同探讨问题,分享经验与资料,使我的研究更加全面深入。朋友们的关心和陪伴让我在繁忙的研究过程中能够调节心情,保持良好的状态。特别感谢我的家人,他们始终给予我无条件的理解和支持,为我创造了安心学习与研究的环境。正是因为有了大家的帮助和支持,我才能克服论文写作中的重重困难并顺利完成。再次向所有支持和帮助过我的人表达衷心的感谢。
附录
系统核心代码设计
注册用户注册
注册页UserController.java,传入user对象,并将"user_id"、 "state"、 "user_group"、"login_time"、"phone"、"phone_state"、 "username"、"nickname"、"password"、"email"、"email_state"、"avatar"、"create_time"输入,重点是 "username"、"nickname"、"password"必须输入,通过获取username,数据库查询是否有该注册用户,如果存在,则提示“注册用户已存在”,否则执行将UserId置为空(数据库表中该字段已设置自动递增),代码如图所示。

图注册核心代码图
注册用户登录
登录页,首先传入"username"、"email"、"phone"、"password",注册用户可通过注册用户名、邮箱、手机号进行登陆,通过判断resultList来确定查询结果,然后执行查询注册用户组UserGroup,注册用户组里面不存在,依然报“注册用户不存在”,执行完以上代码,最后涉及到注册用户带有“审核”的,会查询examine_state(注册用户的审核状态),数据库表user_group中含有source_table和source_field进行查询,以上步骤完成,对输入的密码进行存储Token到数据库,匹对账号和密码,数据库中的AccessToken为令牌,用于身份认证,代码如图所示。

注册用户登录核心代码图
修改密码
修改密码,通过请求data,获取旧密码,并将新密码重新赋值,期间都是需要通过加密,代码如图所示。

修改密码核心代码图
修改数据
修改一个数据,原理与add基本一致,不同点在于通过readConfig()读取关键字,以及通过readQuery()获取URL后面?指定位置的标识,转成Map对象后,执行update操作,同样通过拼接的sql语句执行,执行过程读取query,toWhereSql()语句完成数据库操作,body为修改对象的值,代码如图所示。

修改数据核心代码图
删除数据
删除一条数据,通过readQuery(),获取URL后面的对象地址,删除FROM具体的table,query删除查询FindConfig语句,代码如图示。

图4-11删除数据核心代码图
获取列表
通过请求的参数获取列表数据,代码如图所示。

图获取列表核心代码图
图片上传
通过请求的参数获取列表数据,代码如图4-13所示。

图片上传核心代码图
免费领取项目源码,请关注❥点赞收藏并私信博主,谢谢~

被折叠的 条评论
为什么被折叠?



