摘 要
随着信息技术的快速发展,医疗行业的管理数字化、智能化已成为提升医疗服务质量的重要途径。本文旨在设计并实现一套功能齐全且用户友好的医院信息管理系统,通过信息化手段,帮助医院各类用户高效管理医疗资源,从而优化医院运营,提高患者就医体验。该系统采用Spring Boot框架结合Java语言进行后端开发,利用HTML、CSS和JavaScript等技术构建前端界面,以MySQL数据库作为数据存储核心,借助Apache Shiro框架进行用户身份验证和权限管理,提高系统安全性,并运用RESTful API实现前后端分离的架构。根据医院管理的实际需求与痛点的分析,系统主要面向病人、医生、护士、药师和管理员等不同角色,实现了包括注册登录、数据分析、用户管理、医生介绍管理、预约管理、病历管理、检测通知管理、检测结果管理、药品仓库管理、开药信息管理、病床信息管理、出入院登记、财务报表等核心功能,基本满足整个医院导诊、就诊、检测、开药等业务流程,有效提升管理效率和服务质量。最终经过功能验证和性能测试,确保系统在实际应用中的可行性和高效性。本文的研究不仅为医院信息管理提供了一个完整的解决方案,推动医疗行业的数字化转型,同时可以为今后类似项目的开发提供了宝贵参考,具有良好的实践意义和推广价值。
关键词:医院信息管理系统;Spring Boot;Java;医院管理
Abstract
With the rapid development of information technology, digital and intelligent management in the medical industry has become an important way to improve the quality of medical services. This article aims to design and implement a fully functional and user-friendly hospital information management system, which uses information technology to help various users of the hospital efficiently manage medical resources, optimize hospital operations, and improve patient medical experience. The system adopts the Spring Boot framework combined with Java language for backend development, using technologies such as HTML, CSS, and JavaScript to build the front-end interface. MySQL database is used as the data storage core, and the Apache Shiro framework is used for user authentication and permission management to improve system security. RESTful API is also used to implement a front-end and back-end separation architecture. Based on the analysis of the actual needs and pain points of hospital management, the system mainly targets different roles such as patients, doctors, nurses, pharmacists, and administrators, and implements core functions including registration and login, data analysis, user management, doctor introduction management, appointment management, medical record management, testing notification management, testing result management, drug warehouse management, medication dispensing information management, bed information management, entrance and exit registration, financial statements, etc. It basically meets the entire hospital's guidance, medical treatment, testing, medication dispensing and other business processes, effectively improving management efficiency and service quality. After functional verification and performance testing, the feasibility and efficiency of the system in practical applications are ensured. This study not only provides a complete solution for hospital information management and promotes the digital transformation of the medical industry, but also provides valuable reference for the development of similar projects in the future, with good practical significance and promotion value.
Keywords:Hospital Information Management System; Spring Boot;Java;Hospital management
1绪论
1.1开发背景
在当今社会,医疗行业面临着信息化程度低、管理效率不足、患者体验差等诸多挑战。传统医院管理模式已无法适应快速增长的患者需求与复杂的医疗服务流程。医院的管理不仅涉及到日常的门诊、住院服务,还包括医生的排班、药品库存、财务管理等多个方面。这些复杂的管理需求使得医院亟需一个高效的、集成化的信息管理系统,以支持日常决策与长期规划。同时,患者对医疗服务质量的要求越来越高,期待能够在就医过程中享受更好的体验,从而推动医疗管理的转型和升级。因此,开发一套高效、便捷的医院信息管理系统显得尤为必要。通过引入信息化手段,提升医院内部管理的效率,优化患者就医体验,加强医患之间的互动和沟通。
1.2开发意义
本研究的主要目的是设计并实现一套基于现代技术的医院信息管理系统,以满足医院在信息化管理上的多重需求。基于Spring Boot的医院信息管理系统的研发,可以为医院数字化转型提供一个切实可行的解决方案,促进医疗服务质量的提升,加强医患之间的互动与透明度,提升整个医疗系统的运作效率,具有重要的实践价值和应用前景。本系统通过信息化手段提高医院内部信息传递的效率,优化医院管理流程,促进各类资源的合理配置。同时构建了一个综合性的医疗服务平台,为患者提供更为便捷的导诊就诊、预约挂号、病历查询等服务,提高患者的满意度和就医体验。借助系统能够增强医院的数据管理能力,对医院日常运营数据进行统计和分析,为管理决策提供可靠依据,推动医院的科学化管理。系统还采用了Apache Shiro框架进行用户身份验证和权限管理,确保系统的安全性和用户数据的隐私,提高了系统安全保障性。此外,该研究成果也为其他医疗机构的信息化建设提供了借鉴,推动整个行业的技术进步和服务创新,促使医疗行业完成数字化转型升级。
1.3国内外研究现状
1.3.1国内研究现状
随着国内医疗体制改革的深入推进,国家对医院信息化建设的支持力度加大,资金、政策等资源相继投入,在一定程度上推动了医院信息系统的快速发展。各大医院都在构建信息化项目,致力于打破信息孤岛,选择实施集成化的信息管理系统,实现门诊、住院、药品、财务等多模块的无缝连接,以提高工作效率;并在此基础上增加了数据分析功能,以支持科学决策。随着智能手机的普及,国内研究注重开发移动应用程序,推出的移动医疗APP,使患者能够在线预约、查询病历和支付就医费用,有效缩短排队等候时间,提升患者满意度。同时,在信息化的过程中,数据安全和患者隐私保护问题日益突出。关于医院信息化系统的开发也更加重视数据加密、防火墙及其他安全机制的建设。通过实施基于角色的数据访问控制机制,确保只有经授权的医护人员能够访问患者的敏感信息,显著提高了数据安全性。然而,大多数中小型医院由于资金、技术等多方面限制,信息化程度仍较低,不同系统间的互联互通问题依然突出。此外,国内部分医院的信息管理系统往往缺乏用户友好的界面和灵活的功能设置,难以满足用户的实际需求。
1.3.2国外研究现状
与国内相比,国外在医院信息管理系统的研究与应用方面起步较早,特别是欧美国家的医院普遍使用电子健康记录(EHR)系统,已经形成了相对成熟的管理体系,通过整合患者信息,实现医疗服务的个性化和精准化。例如,美国的Mayo Clinic通过全面的信息化系统管理患者数据,显著提高了诊疗效率并改善了患者的服务体验。国外关于数据标准化、系统互联互通等方面的研究相对较为深入,通过利用大数据技术对患者信息进行深入分析,已有不少国外医院开始探索应用人工智能在疾病预测、个性化治疗及优化医疗资源配置等方面的可能性。如加州大学旧金山分校使用机器学习技术对大量患者的数据进行分析,从中发现了某些疾病早期症状与患者健康信息的潜在关联,有效提高了疾病筛查的效率。此外,远程医疗在新冠疫情后迅速普及,各国的医院都建立了自己的远程医疗平台,可以提供在线咨询和诊疗服务。比如,英国的NHS推出的远程咨询服务,让患者可以通过视频和医生进行交流,显著减轻了医院的就诊压力,并为患者提供了更为便捷的就医选择。
尽管国外在医院信息管理系统方面已经取得了显著成就,但仍面临信息安全、数据隐私等挑战。整体来看,国内外在医院信息管理系统的发展上已经形成了一定的闭环,但仍需结合具体的实施场景、政策支持与技术创新以实现更高效、更安全的医疗管理模式。
2 相关技术介绍
2.1SpringBoot技术框架
SpringBoot是Spring家族中的一个重要成员,它简化了Spring应用的初始搭建和开发过程[1]。通过提供一系列默认配置和自动装配机制,SpringBoot使得开发者能够更快地构建出生产级别的Spring应用。它支持多种开发工具和框架,如Maven、Gradle等,并且可以与多种数据库和缓存技术无缝集成[2]。SpringBoot的简洁性和高效性使其成为开发企业级应用的首选框架之一。在本次毕业设计中,SpringBoot框架为医院信息管理系统的后端开发提供了强大的支持。
2.2MySQL数据库
MySQL是一款开源的关系型数据库管理系统,它以其高性能、高可靠性和易用性而著称。MySQL支持多种存储引擎,如InnoDB、MyISAM等,能够满足不同应用场景的需求[3]。它提供了丰富的SQL语法和函数,使得开发者能够方便地进行数据查询、更新和删除操作。MySQL还支持事务处理、索引优化和复制等高级功能,为数据的完整性和安全性提供了有力保障。在本次毕业设计中,MySQL数据库作为医院信息管理系统的数据存储核心,承担着存储和管理各类系统重要数据的任务。而且通过合理的数据库设计和优化,确保了系统的数据访问效率和数据安全性[4]。
2.3Java开发语言
JAVA是一种广泛使用的编程语言,具有跨平台、面向对象、安全性高等特点。JAVA语言提供了丰富的类库和API,使得开发者能够轻松地进行网络编程、数据库操作、图形界面开发等任务[5]。JAVA还支持多线程编程和分布式计算,为开发高性能和可扩展的应用提供了有力支持[6]。所以本次毕设选择了JAVA作为医院信息管理系统的开发语言。通过利用JAVA的面向对象特性和丰富的类库资源,成功实现了系统的各个功能模块,并保证了系统的稳定性和可扩展性。而且JAVA的跨平台特性也使得此次毕业设计能够在不同的操作系统和硬件平台上运行,为用户提供了更加便捷的使用体验。
2.4Shiro安全框架
Shiro是一个强大而灵活的安全框架,用于身份验证、授权、加密和会话管理。Shiro能够提供简单易懂的API,开发人员可以较为方便地集成身份验证和权限管理。同时支持多种认证方式,包括基于用户名密码、OAuth等,满足不同安全需求。Shiro还提供强大的会话管理功能,可以有效保护用户的数据和信息。Shiro能够与Spring Boot等框架无缝集成,为本系统提供安全保障。
3 系统分析
3.1可行性分析
3.1.1技术可行性
基于Spring Boot框架开发医院信息管理系统具有显著优势。Spring Boot以其简洁的配置、高效的性能以及强大的集成能力,为快速构建稳定、可扩展的Web应用提供了坚实基础[7]。结合MySQL数据库的高效存储与检索能力,以及Java语言的广泛应用与成熟生态,系统能够实现复杂的数据处理与业务逻辑[8]。此外,前端采用JavaScript等技术,可确保用户界面的流畅与互动性,技术实现路径清晰可行。
3.1.2经济可行性
该系统开发成本相对较低,主要投入在于人力与硬件资源。Spring Boot及MySQL均为开源技术,无需额外购买软件许可,降低了开发成本。如果系统上线可通过提供便捷、高效的医疗服务,可吸引大量用户,进而通过广告、增值服务等方式实现盈利,具有良好的经济回报预期。此外,系统维护成本适中,便于长期运营与迭代升级。
3.1.3操作可行性
系统界面简洁友好,操作流程简单,用户无需复杂培训即可上手。系统功能模块化设计操作简便,便于用户快速完成操作。且系统支持多角色协同操作,管理员和用户登录系统后均可根据权限进行相应操作,有效提升管理效率和用户体验。
3.2系统功能需求
本医院信息管理系统根据使用者划分,主要包含病人用户病人用户、医生用户、护士用户、药师用户和管理员等五大角色,每个角色对应的主要功能说明如下所示:
3.2.1病人用户主要功能
- 注册登录:提供注册和登录系统的功能,病人用户可以通过注册拥有系统账户,注册成功后可使用账号+密码登录系统前台。
- 首页:提供系统搜索功能和系统功能导航栏,展示平台的轮播图、最新动态、热门信息、推荐信息等内容。
- 公告信息:提供系统相关的公告信息,保证病人用户及时了解平台动态。
- 医疗资讯:提供医疗资讯的相关新闻、文章展示和热门资讯推荐,让病人用户快速获取最新资讯,支持点赞、收藏、评论医疗资讯。
- 导诊台:提供导诊台服务功能,为病人用户提供个性化指导,分析病因以推荐合适科室,实现智能导诊分诊。
- 医生介绍:提供医生介绍展示,支持关键字、排序搜索,病人用户可以浏览医生介绍,并点赞、收藏和评论医生介绍,实现预约功能。
- 我的账户:提供管理个人资料功能,病人用户可修改自己的账户信息和密码信息。
- 个人中心:提供个人首页、预约信息、病历信息、检测通知、检测结果、开药信息、发药记录、住院登记、出院登记、收藏等子菜单功能链接,病人用户可根据需求对其进行管理。
3.2.2医生用户主要功能
- 登录:医生用户的账户信息由管理员在后台添加,可使用账号密码登录系统后台,实现权限内管理操作,支持更新个人资料和修改密码。
- 后台首页:医生用户登录后台的起始界面,该界面主要展示系统重要信息概览和数据统计分析信息(包括药品仓库、病床信息等统计图),提供导诊台功能。
- 医生介绍管理:医生用户可搜索和浏览自己的医生介绍信息,支持查看其评论内容。
- 预约信息管理:医生用户可搜索和浏览自己的预约信息,包括查询、删除预约信息,负责审核预约信息,提供病历、检测、开药及住院等操作。
- 病历信息管理:医生用户可管理自己的病历信息,包括查询、更新、删除病历信息。
- 检测通知管理:医生用户可搜索和浏览自己添加的检测通知信息,支持更新检测通知。
- 检测项目管理:医生用户可搜索和浏览检测项目。
- 检测结果管理:医生用户可搜索和浏览检测通知信息。
- 药品仓库管理:医生用户可搜索和浏览药品仓库信息。
- 开药信息管理:医生用户可搜索和浏览自己的开药信息,支持更新开药信息。
- 发药记录管理:医生用户可搜索和浏览自己的发药记录信息,支持更新发药记录。
- 病床信息管理:医生用户可搜索和浏览自己的病床信息,支持更新病床信息,提供出院、开药、检测等操作。
- 住院登记管理:医生用户可搜索和浏览自己的住院登记信息,支持更新住院登记信息。
- 出院登记管理:医生用户可搜索和浏览自己的出院登记信息,支持更新出院登记信息。
3.2.3护士用户主要功能
- 登录:护士用户的账户信息由管理员在后台添加,可使用账号密码登录系统后台,实现权限内搜索和浏览操作,支持更新个人资料和修改密码。
- 后台首页:护士用户登录后台的起始界面,该界面主要展示系统重要信息概览和数据统计分析信息(包括病床信息统计图),提供导诊台功能。
- 病历信息管理:护士用户可搜索和浏览病历信息。
- 检测通知管理:护士用户可搜索和浏览自己的检测通知信息,提供检测结果操作,负责更新检测结果信息。
- 检测结果管理:护士用户可搜索和浏览自己的检测通知信息,支持更新检测结果。
- 病床信息管理:护士用户可搜索和浏览病床信息。
- 住院登记管理:护士用户可搜索和浏览住院登记信息。
- 出院登记管理:护士用户可搜索和浏览出院登记信息。
3.2.4药师用户主要功能
- 登录:药师用户的账户信息由管理员在后台添加,可使用账号密码登录系统后台,实现权限内管理操作,支持更新个人资料和修改密码。
- 后台首页:药师用户登录后台的起始界面,该界面主要展示系统重要信息概览和数据统计分析信息(包括药品仓库统计图),提供导诊台功能。
- 药品仓库管理:药师用户可管理药品仓库信息,支持新增、编辑、删除和查询药品仓库,提供采购入库操作。
- 开药信息管理:药师用户可搜索和浏览提交给自己的开药信息,负责审核开药信息,提供发药操作。
- 发药记录管理:药师用户可管理自己的发药记录信息,支持新增、编辑、删除和查询发药记录。
- 药品入库管理:药师用户可搜索和浏览自己的药品入库信息,支持更新药品入库信息。
3.2.5管理员主要功能
- 登录:管理员可直接使用账号密码登录系统后台,实现权限内管理操作,支持更新个人资料和修改密码。
- 后台首页:管理员登录后台的起始界面,该界面主要展示系统重要信息概览和数据统计分析信息(包括药品仓库、病床信息、财务报表等统计图),提供导诊台功能。
- 系统用户:管理员可管理包括病人用户、医生用户、护士用户、药师用户和管理员等所有系统用户信息,支持用户权限管理和角色设置,可增改删查系统用户信息。
- 科室管理:管理员可管理所有科室信息,包括新增、编辑、删除和查询科室信息。
- 医生介绍管理:管理员可管理所有医生介绍信息的发布、下架、更新等操作,提供搜索功能,支持查看和管控其评论内容。
- 预约信息管理:管理员可管理所有预约信息,包括查询、删除预约信息,提供病历、检测、开药及住院等操作。
- 病历信息管理:管理员可管理所有病历信息,包括查询、更新、删除病历信息。
- 检测通知管理:管理员可管理所有检测通知信息,包括查询、更新、删除检测通知,提供检测结果、支付等操作。
- 检测项目管理:管理员可管理所有检测项目的添加、删除、更新等操作,提供搜索功能。
- 检测结果管理:管理员可管理所有检测通知信息,包括查询、更新、删除检测通知。
- 药品仓库管理:管理员可管理所有药品仓库信息,支持新增、编辑、删除和查询药品仓库,提供采购入库操作。
- 开药信息管理:管理员可管理所有开药信息,包括查询、更新、删除开药信息,提供发药、支付等操作。
- 发药记录管理:管理员可管理所有发药记录信息,支持新增、编辑、删除和查询发药记录,提供支付等操作。
- 病床信息管理:管理员可管理所有病床信息,包括添加、编辑、删除和查询病床信息,提供出院、开药、检测等操作。
- 住院登记管理:管理员可管理所有住院登记信息,包括查询、更新、删除住院登记。
- 出院登记管理:管理员可管理所有出院登记信息,包括查询、更新、删除出院登记。
- 财务报表管理:管理员可管理所有财务报表信息,支持新增、编辑、删除和查询财务报表。
- 药品入库管理:管理员可管理所有药品入库信息,包括查询、更新、删除药品入库信息。
- 系统管理:管理员可管理系统的轮播图信息,包括新增、编辑、删除轮播图,提供搜索功能,支持图片附带链接。
- 公告信息管理:管理员可管理平台发布的公告信息,包括新增、编辑、删除公告信息,提供搜索功能。
- 资源管理:管理员可管理医疗资讯和资讯分类的新增、编辑、删除等操作,提供搜索功能,支持对医疗资讯的评论管控和查看。
3.3非功能性需求分析
在基于SpringBoot的医院信息管理系统的设计中,非功能性需求分析是也是很重要的。它主要关注系统除了基本功能外的其他特性,如性能、安全性、易用性、可维护性等,这些特性对于确保系统的稳定运行和用户满意度至关重要。
性能:系统需要能够处理高并发请求,确保在多个用户同时操作时仍能保持稳定运行。
安全性:系统必须采取严格的措施来保护敏感数据,如用户信息、交易数据及病历数据等,防止数据泄露和非法访问。
易用性:系界面友好直观,操作流程简化,提升用户体验。
可维护性:代码结构清晰,文档完备,便于后续开发与问题排查。
3.4系统用户用例分析
3.4.1病人用户用例图
在医院信息管理系统中病人用户包含注册登录、首页、公告信息、医疗资讯、导诊台、医生介绍、我的账户、个人中心等功能。病人用户用例图如下所示:

图3-1 病人用户用例图
医院信息管理系统中医生用户涵盖了登录、后台首页、医生介绍管理、预约信息管理、病历信息管理、检测通知管理、检测项目管理、检测结果管理、药品仓库管理、开药信息管理、发药记录管理、病床信息管理、住院登记管理、出院登记管理等功能。医生用户用例图如下所示:

图3-2 医生用户用例图
医院信息管理系统中护士用户拥有病历信息管理、检测通知管理、检测结果管理、病床信息管理、住院登记管理、出院登记管理等功能。护士用户用例图如下所示:

图3-3 护士用户用例图
医院信息管理系统中药师用户包含了登录、后台首页、药品仓库管理、开药信息管理、发药记录管理、药品入库管理等功能。药师用户用例图如下所示:

图3-4 药师用户用例图
3.4.5管理员用例图
医院信息管理系统中管理员则集成了登录、后台首页、系统用户、科室管理、医生介绍管理、预约信息管理、病历信息管理、检测通知管理、检测项目管理、检测结果管理、药品仓库管理、开药信息管理、发药记录管理、病床信息管理、住院登记管理、出院登记管理、财务报表管理、药品入库管理、系统管理、公告信息管理、资源管理等功能。管理员用例图如下所示:

图3-5 管理员用例图
3.5系统流程分析
3.5.1系统操作流程图
用户打开浏览器,输入系统的网址,访问应用程序的系统界面。用户在首页可选择进行注册或登录。如果用户已注册,可直接进入登录页面;如果未注册,则可选择注册。登录后,用户可进入系统功能界面,根据提示可实现各项操作。系统操作流程图如下图所示。

图3-6 系统操作流程图
3.5.2系统登录流程图
当用户进入登录页面,输入用户名和密码等信息,此时系统将进行基本的输入验证,确认用户名和密码不为空,点击“登录”按钮提交登录请求后,系统将进一步研究用户名和密码是否匹配,验证成功则可成功登录,跳转至用户主界面;反之,提示错误返回登录界面。登录流程图如下图所示。

图3-7 登录流程图
3.5.3用户注册流程图
用户点击“注册”按钮,系统跳转至注册页面,用户需填写并提交必要的注册信息(如用户名、密码、邮箱、电话号码等),系统将对注册信息验证,确保必填字段不为空,密码符合复杂度要求等,并检查用户名和邮箱是否已被使用,系统验证无误后,将提示用户注册成功。用户注册流程图如下图所示。

图3-8 注册流程图
4 系统设计
4.1系统设计原则
在设计基于SpringBoot的医院信息管理系统时,主要遵循以下系统设计原则:
单一职责原则(SRP):每个模块或组件应只负责单一的功能,减少模块之间的耦合,方便后期的维护和扩展。
分层架构:系统采用分层架构设计,将表现层、业务逻辑层和数据访问层分开,实现功能模块的分离与复用。
可扩展性:设计时考虑未来可能的功能扩展,确保系统结构能够灵活应对需求的变化。
用户体验优先:系统设计考虑用户的使用习惯与操作便利性,通过简洁明了的界面和流畅的交互,提高用户体验。
4.2功能模块设计
整个医院信息管理系统是由多个功能模块组合而成的,根据用户需求分析,本系统主要可以划分为病人用户和管理员等两大模块。各模块又可细分为不同的子功能设计,实现多角色协作,负责不同的职能,每个角色对应的功能模块如图所示。
图4-1 系统功能结构图
4.3数据库设计
4.3.1概念设计
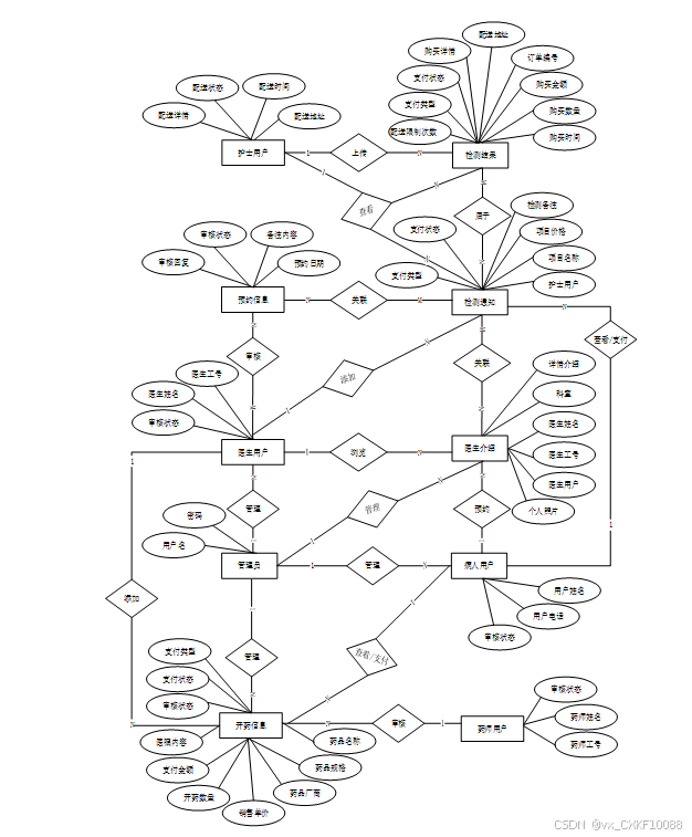
借助系统总体E-R图可以使其他用户快速轻松地了解系统的功能以及他们之间的关系。根据医院信息管理系统各个实体和属性的分析结果,本医院信息管理系统总体E-R实体关系图如下所示。
图4-2 系统总体ER图
4.3.2逻辑设计
通过上一小节医院信息管理系统中总E-R关系图上得出一共需要创建很多个数据表。在此主要罗列几个主要的数据库表结构设计。
介绍了一些根据各类别主要数据库表的设计结构以及基本功能建立数据库表:
表4-1 appointment_information(预约信息)
| 编号 | 字段名 | 类型 | 长度 | 是否非空 | 是否主键 | 注释 |
| 1 | appointment_information_id | int | 是 | 是 | 预约信息ID | |
| 2 | appointment_number | varchar | 64 | 否 | 否 | 预约编号 |
| 3 | doctor_users | int | 否 | 否 | 医生用户 | |
| 4 | doctors_id | varchar | 64 | 否 | 否 | 医生工号 |
| 5 | doctors_name | varchar | 64 | 否 | 否 | 医生姓名 |
| 6 | department | varchar | 64 | 否 | 否 | 科室 |
| 7 | appointment_date | date | 否 | 否 | 预约日期 | |
| 8 | patient_users | int | 否 | 否 | 病人用户 | |
| 9 | patient_name | varchar | 64 | 否 | 否 | 病人姓名 |
| 10 | patient_gender | varchar | 64 | 否 | 否 | 病人性别 |
| 11 | contact_number | varchar | 64 | 否 | 否 | 联系电话 |
| 12 | home_address | varchar | 64 | 否 | 否 | 家庭住址 |
| 13 | patients_age | varchar | 64 | 否 | 否 | 病人年龄 |
| 14 | remarks_content | text | 65535 | 否 | 否 | 备注内容 |
| 15 | examine_state | varchar | 16 | 是 | 否 | 审核状态 |
| 16 | examine_reply | varchar | 16 | 否 | 否 | 审核回复 |
| 17 | medical_record_information_limit_times | int | 是 | 否 | 病历限制次数 | |
| 18 | detection_notification_limit_times | int | 是 | 否 | 检测限制次数 | |
| 19 | medication_information_limit_times | int | 是 | 否 | 开药限制次数 | |
| 20 | inpatient_registration_limit_times | int | 是 | 否 | 住院限制次数 | |
| 21 | create_time | datetime | 是 | 否 | 创建时间 | |
| 22 | update_time | timestamp | 是 | 否 | 更新时间 | |
| 23 | source_table | varchar | 255 | 否 | 否 | 来源表 |
| 24 | source_id | int | 否 | 否 | 来源ID | |
| 25 | source_user_id | int | 否 | 否 | 来源用户 |
表4-2 bed_information(病床信息)
| 编号 | 字段名 | 类型 | 长度 | 是否非空 | 是否主键 | 注释 |
| 1 | bed_information_id | int | 是 | 是 | 病床信息ID | |
| 2 | ward_name | varchar | 64 | 是 | 是 | 病房名称 |
| 3 | remaining_beds | double | 否 | 否 | 剩余床位 | |
| 4 | ward_address | varchar | 64 | 否 | 否 | 病房地址 |
| 5 | create_time | datetime | 是 | 否 | 创建时间 | |
| 6 | update_time | timestamp | 是 | 否 | 更新时间 |
表4-3 detection_notification(检测通知)
| 编号 | 字段名 | 类型 | 长度 | 是否非空 | 是否主键 | 注释 |
| 1 | detection_notification_id | int | 是 | 是 | 检测通知ID | |
| 2 | test_number | varchar | 64 | 否 | 否 | 检测编号 |
| 3 | doctor_users | int | 否 | 否 | 医生用户 | |
| 4 | doctors_id | varchar | 64 | 否 | 否 | 医生工号 |
| 5 | doctors_name | varchar | 64 | 否 | 否 | 医生姓名 |
| 6 | department | varchar | 64 | 否 | 否 | 科室 |
| 7 | patient_users | int | 否 | 否 | 病人用户 | |
| 8 | patient_name | varchar | 64 | 否 | 否 | 病人姓名 |
| 9 | patient_gender | varchar | 64 | 否 | 否 | 病人性别 |
| 10 | contact_number | varchar | 64 | 否 | 否 | 联系电话 |
| 11 | home_address | varchar | 64 | 否 | 否 | 家庭住址 |
| 12 | patients_age | varchar | 64 | 否 | 否 | 病人年龄 |
| 13 | nurse_users | int | 否 | 否 | 护士用户 | |
| 14 | entry_name | varchar | 64 | 否 | 否 | 项目名称 |
| 15 | project_price | varchar | 64 | 否 | 否 | 项目价格 |
| 16 | testing_remarks | text | 65535 | 否 | 否 | 检测备注 |
| 17 | pay_state | varchar | 16 | 是 | 否 | 支付状态 |
| 18 | pay_type | varchar | 16 | 否 | 否 | 支付类型: 微信、支付宝、网银 |
| 19 | detection_result_limit_times | int | 是 | 否 | 检测结果限制次数 | |
| 20 | create_time | datetime | 是 | 否 | 创建时间 | |
| 21 | update_time | timestamp | 是 | 否 | 更新时间 | |
| 22 | source_table | varchar | 255 | 否 | 否 | 来源表 |
| 23 | source_id | int | 否 | 否 | 来源ID | |
| 24 | source_user_id | int | 否 | 否 | 来源用户 |
表4-4 detection_result(检测结果)
| 编号 | 字段名 | 类型 | 长度 | 是否非空 | 是否主键 | 注释 |
| 1 | detection_result_id | int | 是 | 是 | 检测结果ID | |
| 2 | test_number | varchar | 64 | 是 | 是 | 检测编号 |
| 3 | doctor_users | int | 否 | 否 | 医生用户 | |
| 4 | doctors_id | varchar | 64 | 否 | 否 | 医生工号 |
| 5 | doctors_name | varchar | 64 | 否 | 否 | 医生姓名 |
| 6 | department | varchar | 64 | 否 | 否 | 科室 |
| 7 | patient_users | int | 否 | 否 | 病人用户 | |
| 8 | patient_name | varchar | 64 | 否 | 否 | 病人姓名 |
| 9 | patient_gender | varchar | 64 | 否 | 否 | 病人性别 |
| 10 | contact_number | varchar | 64 | 否 | 否 | 联系电话 |
| 11 | home_address | varchar | 64 | 否 | 否 | 家庭住址 |
| 12 | patients_age | varchar | 64 | 否 | 否 | 病人年龄 |
| 13 | entry_name | varchar | 64 | 否 | 否 | 项目名称 |
| 14 | project_price | varchar | 64 | 否 | 否 | 项目价格 |
| 15 | nurse_users | int | 否 | 否 | 护士用户 | |
| 16 | result_file | varchar | 255 | 否 | 否 | 结果文件 |
| 17 | result_description | text | 65535 | 否 | 否 | 结果描述 |
| 18 | create_time | datetime | 是 | 否 | 创建时间 | |
| 19 | update_time | timestamp | 是 | 否 | 更新时间 | |
| 20 | source_table | varchar | 255 | 否 | 否 | 来源表 |
| 21 | source_id | int | 否 | 否 | 来源ID | |
| 22 | source_user_id | int | 否 | 否 | 来源用户 |
表4-5 discharge_registration(出院登记)
| 编号 | 字段名 | 类型 | 长度 | 是否非空 | 是否主键 | 注释 |
| 1 | discharge_registration_id | int | 是 | 是 | 出院登记ID | |
| 2 | hospitalization_number | varchar | 64 | 是 | 是 | 住院号 |
| 3 | doctor_users | int | 否 | 否 | 医生用户 | |
| 4 | doctors_id | varchar | 64 | 否 | 否 | 医生工号 |
| 5 | doctors_name | varchar | 64 | 否 | 否 | 医生姓名 |
| 6 | department | varchar | 64 | 否 | 否 | 科室 |
| 7 | patient_users | int | 否 | 否 | 病人用户 | |
| 8 | patient_name | varchar | 64 | 否 | 否 | 病人姓名 |
| 9 | patient_gender | varchar | 64 | 否 | 否 | 病人性别 |
| 10 | contact_number | varchar | 64 | 否 | 否 | 联系电话 |
| 11 | home_address | varchar | 64 | 否 | 否 | 家庭住址 |
| 12 | patients_age | varchar | 64 | 否 | 否 | 病人年龄 |
| 13 | nurse_users | int | 否 | 否 | 护士用户 | |
| 14 | ward_name | varchar | 64 | 否 | 否 | 病房名称 |
| 15 | ward_address | varchar | 64 | 否 | 否 | 病房地址 |
| 16 | select_bed | varchar | 64 | 否 | 否 | 选定床位 |
| 17 | matters_needing_attention | text | 65535 | 否 | 否 | 注意事项 |
| 18 | create_time | datetime | 是 | 否 | 创建时间 | |
| 19 | update_time | timestamp | 是 | 否 | 更新时间 | |
| 20 | source_table | varchar | 255 | 否 | 否 | 来源表 |
| 21 | source_id | int | 否 | 否 | 来源ID | |
| 22 | source_user_id | int | 否 | 否 | 来源用户 |
表4-6 doctors_introduction(医生介绍)
| 编号 | 字段名 | 类型 | 长度 | 是否非空 | 是否主键 | 注释 |
| 1 | doctors_introduction_id | int | 是 | 是 | 医生介绍ID | |
| 2 | personal_photo | varchar | 255 | 否 | 否 | 个人照片 |
| 3 | doctor_users | int | 否 | 否 | 医生用户 | |
| 4 | doctors_id | varchar | 64 | 否 | 否 | 医生工号 |
| 5 | doctors_name | varchar | 64 | 否 | 否 | 医生姓名 |
| 6 | department | varchar | 64 | 否 | 否 | 科室 |
| 7 | details_introduction | longtext | 4294967295 | 否 | 否 | 详情介绍 |
| 8 | hits | int | 是 | 否 | 点击数 | |
| 9 | collect_len | int | 是 | 否 | 收藏数 | |
| 10 | comment_len | int | 是 | 否 | 评论数 | |
| 11 | appointment_information_limit_times | int | 是 | 否 | 预约限制次数 | |
| 12 | create_time | datetime | 是 | 否 | 创建时间 | |
| 13 | update_time | timestamp | 是 | 否 | 更新时间 |
表4-7 doctor_users(医生用户)
| 编号 | 字段名 | 类型 | 长度 | 是否非空 | 是否主键 | 注释 |
| 1 | doctor_users_id | int | 是 | 是 | 医生用户ID | |
| 2 | doctors_id | varchar | 64 | 是 | 是 | 医生工号 |
| 3 | doctors_name | varchar | 64 | 否 | 否 | 医生姓名 |
| 4 | examine_state | varchar | 16 | 是 | 否 | 审核状态 |
| 5 | user_id | int | 是 | 否 | 用户ID | |
| 6 | create_time | datetime | 是 | 否 | 创建时间 | |
| 7 | update_time | timestamp | 是 | 否 | 更新时间 |
表4-8 drugs_warehousing(药品入库)
| 编号 | 字段名 | 类型 | 长度 | 是否非空 | 是否主键 | 注释 |
| 1 | drugs_warehousing_id | int | 是 | 是 | 药品入库ID | |
| 2 | warehouse_entry_number | varchar | 64 | 否 | 否 | 入库单号 |
| 3 | drug_name | varchar | 64 | 否 | 否 | 药品名称 |
| 4 | drug_specifications | varchar | 64 | 否 | 否 | 药品规格 |
| 5 | pharmaceutical_manufacturers | varchar | 64 | 否 | 否 | 药品厂商 |
| 6 | purchase_quantity | double | 否 | 否 | 采购数量 | |
| 7 | purchase_unit_price | double | 否 | 否 | 采购单价 | |
| 8 | purchase_amount | double | 否 | 否 | 采购金额 | |
| 9 | storage_date | date | 否 | 否 | 入库日期 | |
| 10 | pharmacist_users | int | 否 | 否 | 药师用户 | |
| 11 | create_time | datetime | 是 | 否 | 创建时间 | |
| 12 | update_time | timestamp | 是 | 否 | 更新时间 | |
| 13 | source_table | varchar | 255 | 否 | 否 | 来源表 |
| 14 | source_id | int | 否 | 否 | 来源ID | |
| 15 | source_user_id | int | 否 | 否 | 来源用户 |
表4-9 drug_dispensing_record(发药记录)
| 编号 | 字段名 | 类型 | 长度 | 是否非空 | 是否主键 | 注释 |
| 1 | drug_dispensing_record_id | int | 是 | 是 | 发药记录ID | |
| 2 | prescription_number | varchar | 64 | 否 | 否 | 处方编号 |
| 3 | doctor_users | int | 否 | 否 | 医生用户 | |
| 4 | doctors_id | varchar | 64 | 否 | 否 | 医生工号 |
| 5 | doctors_name | varchar | 64 | 否 | 否 | 医生姓名 |
| 6 | department | varchar | 64 | 否 | 否 | 科室 |
| 7 | patient_users | int | 否 | 否 | 病人用户 | |
| 8 | patient_name | varchar | 64 | 否 | 否 | 病人姓名 |
| 9 | patient_gender | varchar | 64 | 否 | 否 | 病人性别 |
| 10 | contact_number | varchar | 64 | 否 | 否 | 联系电话 |
| 11 | home_address | varchar | 64 | 否 | 否 | 家庭住址 |
| 12 | patients_age | varchar | 64 | 否 | 否 | 病人年龄 |
| 13 | drug_name | varchar | 64 | 否 | 否 | 药品名称 |
| 14 | drug_specifications | varchar | 64 | 否 | 否 | 药品规格 |
| 15 | pharmaceutical_manufacturers | varchar | 64 | 否 | 否 | 药品厂商 |
| 16 | sales_unit_price | varchar | 64 | 否 | 否 | 销售单价 |
| 17 | quantity_of_medication_prescribed | double | 否 | 否 | 开药数量 | |
| 18 | payment_amount | varchar | 64 | 否 | 否 | 支付金额 |
| 19 | pharmacist_users | int | 否 | 否 | 药师用户 | |
| 20 | medical_advice_content | text | 65535 | 否 | 否 | 医嘱内容 |
| 21 | create_time | datetime | 是 | 否 | 创建时间 | |
| 22 | update_time | timestamp | 是 | 否 | 更新时间 | |
| 23 | source_table | varchar | 255 | 否 | 否 | 来源表 |
| 24 | source_id | int | 否 | 否 | 来源ID | |
| 25 | source_user_id | int | 否 | 否 | 来源用户 |
表4-10 drug_warehouse(药品仓库)
| 编号 | 字段名 | 类型 | 长度 | 是否非空 | 是否主键 | 注释 |
| 1 | drug_warehouse_id | int | 是 | 是 | 药品仓库ID | |
| 2 | drug_name | varchar | 64 | 是 | 是 | 药品名称 |
| 3 | drug_specifications | varchar | 64 | 否 | 否 | 药品规格 |
| 4 | pharmaceutical_manufacturers | varchar | 64 | 否 | 否 | 药品厂商 |
| 5 | inventory_quantity | double | 否 | 否 | 库存数量 | |
| 6 | sales_unit_price | double | 否 | 否 | 销售单价 | |
| 7 | drug_details | longtext | 4294967295 | 否 | 否 | 药品详情 |
| 8 | drugs_warehousing_limit_times | int | 是 | 否 | 采购入库限制次数 | |
| 9 | create_time | datetime | 是 | 否 | 创建时间 | |
| 10 | update_time | timestamp | 是 | 否 | 更新时间 |
表4-11 financial_statements(财务报表)
| 编号 | 字段名 | 类型 | 长度 | 是否非空 | 是否主键 | 注释 |
| 1 | financial_statements_id | int | 是 | 是 | 财务报表ID | |
| 2 | registration_date | date | 否 | 否 | 登记日期 | |
| 3 | income | double | 否 | 否 | 收入 | |
| 4 | expenditure | double | 否 | 否 | 支出 | |
| 5 | profit | varchar | 64 | 否 | 否 | 利润 |
| 6 | create_time | datetime | 是 | 否 | 创建时间 | |
| 7 | update_time | timestamp | 是 | 否 | 更新时间 |
表4-12 inpatient_registration(住院登记)
| 编号 | 字段名 | 类型 | 长度 | 是否非空 | 是否主键 | 注释 |
| 1 | inpatient_registration_id | int | 是 | 是 | 住院登记ID | |
| 2 | hospitalization_number | varchar | 64 | 否 | 否 | 住院号 |
| 3 | doctor_users | int | 否 | 否 | 医生用户 | |
| 4 | doctors_id | varchar | 64 | 否 | 否 | 医生工号 |
| 5 | doctors_name | varchar | 64 | 否 | 否 | 医生姓名 |
| 6 | department | varchar | 64 | 否 | 否 | 科室 |
| 7 | patient_users | int | 否 | 否 | 病人用户 | |
| 8 | patient_name | varchar | 64 | 否 | 否 | 病人姓名 |
| 9 | patient_gender | varchar | 64 | 否 | 否 | 病人性别 |
| 10 | contact_number | varchar | 64 | 否 | 否 | 联系电话 |
| 11 | home_address | varchar | 64 | 否 | 否 | 家庭住址 |
| 12 | patients_age | varchar | 64 | 否 | 否 | 病人年龄 |
| 13 | nurse_users | int | 否 | 否 | 护士用户 | |
| 14 | ward_name | varchar | 64 | 否 | 否 | 病房名称 |
| 15 | ward_address | varchar | 64 | 否 | 否 | 病房地址 |
| 16 | select_bed | varchar | 64 | 是 | 否 | 选定床位 |
| 17 | remarks_content | text | 65535 | 否 | 否 | 备注内容 |
| 18 | discharge_registration_limit_times | int | 是 | 否 | 出院限制次数 | |
| 19 | medication_information_limit_times | int | 是 | 否 | 开药限制次数 | |
| 20 | detection_notification_limit_times | int | 是 | 否 | 检测限制次数 | |
| 21 | create_time | datetime | 是 | 否 | 创建时间 | |
| 22 | update_time | timestamp | 是 | 否 | 更新时间 | |
| 23 | source_table | varchar | 255 | 否 | 否 | 来源表 |
| 24 | source_id | int | 否 | 否 | 来源ID | |
| 25 | source_user_id | int | 否 | 否 | 来源用户 |
表4-13 medical_record_information(病历信息)
| 编号 | 字段名 | 类型 | 长度 | 是否非空 | 是否主键 | 注释 |
| 1 | medical_record_information_id | int | 是 | 是 | 病历信息ID | |
| 2 | medical_record_number | varchar | 64 | 否 | 否 | 病历编号 |
| 3 | doctor_users | int | 否 | 否 | 医生用户 | |
| 4 | doctors_id | varchar | 64 | 否 | 否 | 医生工号 |
| 5 | doctors_name | varchar | 64 | 否 | 否 | 医生姓名 |
| 6 | department | varchar | 64 | 否 | 否 | 科室 |
| 7 | patient_users | int | 否 | 否 | 病人用户 | |
| 8 | patient_name | varchar | 64 | 否 | 否 | 病人姓名 |
| 9 | patient_gender | varchar | 64 | 否 | 否 | 病人性别 |
| 10 | contact_number | varchar | 64 | 否 | 否 | 联系电话 |
| 11 | home_address | varchar | 64 | 否 | 否 | 家庭住址 |
| 12 | patients_age | varchar | 64 | 否 | 否 | 病人年龄 |
| 13 | medical_record_description | longtext | 4294967295 | 否 | 否 | 病历描述 |
| 14 | create_time | datetime | 是 | 否 | 创建时间 | |
| 15 | update_time | timestamp | 是 | 否 | 更新时间 | |
| 16 | source_table | varchar | 255 | 否 | 否 | 来源表 |
| 17 | source_id | int | 否 | 否 | 来源ID | |
| 18 | source_user_id | int | 否 | 否 | 来源用户 |
表4-14 medication_information(开药信息)
| 编号 | 字段名 | 类型 | 长度 | 是否非空 | 是否主键 | 注释 |
| 1 | medication_information_id | int | 是 | 是 | 开药信息ID | |
| 2 | prescription_number | varchar | 64 | 否 | 否 | 处方编号 |
| 3 | doctor_users | int | 否 | 否 | 医生用户 | |
| 4 | doctors_id | varchar | 64 | 否 | 否 | 医生工号 |
| 5 | doctors_name | varchar | 64 | 否 | 否 | 医生姓名 |
| 6 | department | varchar | 64 | 否 | 否 | 科室 |
| 7 | patient_users | int | 否 | 否 | 病人用户 | |
| 8 | patient_name | varchar | 64 | 否 | 否 | 病人姓名 |
| 9 | patient_gender | varchar | 64 | 否 | 否 | 病人性别 |
| 10 | contact_number | varchar | 64 | 否 | 否 | 联系电话 |
| 11 | home_address | varchar | 64 | 否 | 否 | 家庭住址 |
| 12 | patients_age | varchar | 64 | 否 | 否 | 病人年龄 |
| 13 | drug_name | varchar | 64 | 否 | 否 | 药品名称 |
| 14 | drug_specifications | varchar | 64 | 否 | 否 | 药品规格 |
| 15 | pharmaceutical_manufacturers | varchar | 64 | 否 | 否 | 药品厂商 |
| 16 | sales_unit_price | varchar | 64 | 否 | 否 | 销售单价 |
| 17 | quantity_of_medication_prescribed | double | 否 | 否 | 开药数量 | |
| 18 | payment_amount | varchar | 64 | 否 | 否 | 支付金额 |
| 19 | pharmacist_users | int | 否 | 否 | 药师用户 | |
| 20 | medical_advice_content | text | 65535 | 否 | 否 | 医嘱内容 |
| 21 | examine_state | varchar | 16 | 是 | 否 | 审核状态 |
| 22 | pay_state | varchar | 16 | 是 | 否 | 支付状态 |
| 23 | pay_type | varchar | 16 | 否 | 否 | 支付类型: 微信、支付宝、网银 |
| 24 | drug_dispensing_record_limit_times | int | 是 | 否 | 发药限制次数 | |
| 25 | create_time | datetime | 是 | 否 | 创建时间 | |
| 26 | update_time | timestamp | 是 | 否 | 更新时间 | |
| 27 | source_table | varchar | 255 | 否 | 否 | 来源表 |
| 28 | source_id | int | 否 | 否 | 来源ID | |
| 29 | source_user_id | int | 否 | 否 | 来源用户 |
表4-15 nurse_users(护士用户)
| 编号 | 字段名 | 类型 | 长度 | 是否非空 | 是否主键 | 注释 |
| 1 | nurse_users_id | int | 是 | 是 | 护士用户ID | |
| 2 | nurse_job_number | varchar | 64 | 是 | 是 | 护士工号 |
| 3 | nurses_name | varchar | 64 | 否 | 否 | 护士姓名 |
| 4 | examine_state | varchar | 16 | 是 | 否 | 审核状态 |
| 5 | user_id | int | 是 | 否 | 用户ID | |
| 6 | create_time | datetime | 是 | 否 | 创建时间 | |
| 7 | update_time | timestamp | 是 | 否 | 更新时间 |
表4-16 patient_users(病人用户)
| 编号 | 字段名 | 类型 | 长度 | 是否非空 | 是否主键 | 注释 |
| 1 | patient_users_id | int | 是 | 是 | 病人用户ID | |
| 2 | patient_name | varchar | 64 | 否 | 否 | 病人姓名 |
| 3 | patient_gender | varchar | 64 | 否 | 否 | 病人性别 |
| 4 | contact_number | varchar | 64 | 否 | 否 | 联系电话 |
| 5 | home_address | varchar | 64 | 否 | 否 | 家庭住址 |
| 6 | patients_age | double | 否 | 否 | 病人年龄 | |
| 7 | examine_state | varchar | 16 | 是 | 否 | 审核状态 |
| 8 | user_id | int | 是 | 否 | 用户ID | |
| 9 | create_time | datetime | 是 | 否 | 创建时间 | |
| 10 | update_time | timestamp | 是 | 否 | 更新时间 |
表4-17 pharmacist_users(药师用户)
| 编号 | 字段名 | 类型 | 长度 | 是否非空 | 是否主键 | 注释 |
| 1 | pharmacist_users_id | int | 是 | 是 | 药师用户ID | |
| 2 | pharmacist_id | varchar | 64 | 是 | 是 | 药师工号 |
| 3 | pharmacists_name | varchar | 64 | 否 | 否 | 药师姓名 |
| 4 | examine_state | varchar | 16 | 是 | 否 | 审核状态 |
| 5 | user_id | int | 是 | 否 | 用户ID | |
| 6 | create_time | datetime | 是 | 否 | 创建时间 | |
| 7 | update_time | timestamp | 是 | 否 | 更新时间 |
表4-18 testing_items(检测项目)
| 编号 | 字段名 | 类型 | 长度 | 是否非空 | 是否主键 | 注释 |
| 1 | testing_items_id | int | 是 | 是 | 检测项目ID | |
| 2 | entry_name | varchar | 64 | 是 | 是 | 项目名称 |
| 3 | project_price | double | 否 | 否 | 项目价格 | |
| 4 | create_time | datetime | 是 | 否 | 创建时间 | |
| 5 | update_time | timestamp | 是 | 否 | 更新时间 |
5 系统实现
5.1病人用户主要功能实现
5.1.1用户注册模块
病人用户点击注册,进入注册页面,填写好账号、密码、确认密码、昵称、邮箱、身份:病人用户、用户姓名、用户性别、用户电话等字段值,点击下方注册按钮,提示注册成功后,系统将自动跳转回到登录页面。注册界面如下图所示。
图5-1 注册界面
5.1.2用户登录模块
用户点击“登录”按钮,输入用户名、密码、验证码登录系统,登录时前端会自动校验用户名与密码以及该用户是否审核通过,审核通过的用户输入正确登录成功,输入错误会有提示信息。登录界面如下图所示。
图5-2 登录界面
5.1.3首页模块
首页模块主要提供系统搜索功能和系统功能导航栏,展示平台的轮播图、最新动态、热门信息、推荐信息等内容。界面如下图所示。
图5-3 首页界面
5.1.4导诊台模块
导诊台模块主要为用户提供导诊台服务功能,为病人用户提供个性化指导,分析病因以推荐合适科室,实现智能导诊分诊。界面如下图所示。
图5-4 导诊台界面
5.1.5医生介绍模块
医生介绍模块主要为用户提供医生介绍展示,支持关键字、排序搜索,病人用户可以浏览医生介绍,并点赞、收藏和评论医生介绍,实现预约功能。界面如下图所示。
图5-5 医生介绍界面
5.1.6个人中心模块
个人中心模块主要为用户提供个人首页、预约信息、病历信息、检测通知、检测结果、开药信息、发药记录、住院登记、出院登记、收藏等子菜单功能链接,病人用户可根据需求对其进行管理。具体包括,病人用户可查询确认预约信息审核情况;快速查阅病历信息、检测通知、检测结果、开药信息、发药记录及出入院登记等信息;可支付检测和开药费用;可查看和删除已收藏的系统信息。界面如下图所示。
图5-6 个人中心界面
5.2医生用户主要功能实现
5.2.1预约信息管理模块
医生用户可搜索和浏览自己的预约信息,包括查询、删除预约信息,负责审核预约信息,提供病历、检测、开药及住院等操作界面如下图所示。
图5-7 预约信息管理界面
5.2.2病历信息管理模块
医生用户可管理自己的病历信息,包括查询、更新、删除病历信息。界面如下图所示。
图5-8 病历信息添加界面
5.2.3病床信息管理模块
医生用户可搜索和浏览自己的病床信息,支持更新病床信息,提供出院、开药、检测等操作。界面如下图所示。
图5-9 病床信息管理界面
5.3护士用户主要功能实现
5.3.1检测通知管理模块
护士用户可搜索和浏览自己的检测通知信息,提供检测结果操作,负责更新检测结果信息。界面如下图所示。
图5-10 检测通知管理界面
5.3.2检测结果管理模块
护士用户可搜索和浏览自己的检测通知信息,支持更新检测结果。界面如下图所示。
图5-11 检测结果添加界面
5.4药师用户主要功能实现
5.4.1药品仓库管理模块
药师用户可管理药品仓库信息,支持新增、编辑、删除和查询药品仓库,提供采购入库操作。界面如下图所示。
图5-12 药品仓库管理界面图
5.4.2开药信息管理模块
药师用户可搜索和浏览提交给自己的开药信息,负责审核开药信息,提供发药操作。界面如下图所示。
图5-13 开药信息审核界面图
5.5管理员主要功能实现
5.5.1后台首页模块
管理员登录后台的起始界面,该界面主要展示系统重要信息概览和数据统计分析信息(包括药品仓库、病床信息、财务报表等统计图),提供导诊台功能。界面如下图所示。
图5-14 后台首页界面图
5.5.2系统用户模块
管理员可管理包括病人用户、医生用户、护士用户、药师用户和管理员等所有系统用户信息,支持用户权限管理和角色设置,可增改删查系统用户信息。界面如下图所示。
图5-15 系统用户界面图
5.5.3医生介绍管理模块
管理员可管理所有医生介绍信息的发布、下架、更新等操作,提供搜索功能,支持查看和管控其评论内容。界面如下图所示。
图5-16 医生介绍管理界面图
6 系统测试
6.1测试目的
在这个产品被投入使用前,首先需要进行试用,这是重要的环节。考虑到某个部分的开发没有缺陷情况下,把各种模块拼接,也有一定概率就存在矛盾。这就好比每个人都很独特,但聚在一起就显得杂乱无章,需要保证有默契的配合。对于测试,要看它的各项内容是否契合的原则[10]。若与最初定下的标准有一定程度上的出入,那么就需要做出一些调整,让最终的大方向朝着目标前进。
测试是为了发现在开发的程序中所存在的问题,测试这一工作是非常艰巨的,而又是非常困难的,这一部分在程序的设计中占有很大比例,可以说一个程序的开发工作量要是占据了百分至六十,那么剩下的百分之四十必然是测试这一部分,甚至更高。
6.2测试用例
用户注册功能测试用例如下表所示。
表6-1 用户注册功能测试表
| 测试编号 | 测试描述 | 预期结果 | 测试方法 | 测试结果 |
| TC_01 | 正常用户注册 | 用户注册成功,跳转至登录页面 | 输入所有必填项并提交 | 符合预期 |
| TC_02 | 注册时用户名已存在 | 提示“用户名已被注册” | 输入已存在的用户名 | 符合预期 |
| TC_03 | 注册时邮箱格式错误 | 提示“邮箱格式不正确” | 输入错误格式的邮箱 | 符合预期 |
| TC_04 | 必填项未填写 | 提示“请填写所有必填信息” | 不填写必要信息 | 符合预期 |
- 用户登录功能测试
用户登录功能测试用例如下表所示。
表6-2 用户登录功能测试表
| 测试编号 | 测试描述 | 预期结果 | 测试方法 | 测试结果 |
| TC_01 | 正常用户登录 | 用户成功登录,进入用户首页 | 输入有效的用户名和密码 | 符合预期 |
| TC_02 | 输入错误密码进行登录 | 提示“用户名或密码错误” | 输入有效用户名,错误密码 | 符合预期 |
| TC_03 | 输入未注册的用户名登录 | 提示“用户不存在” | 输入未注册的用户名 | 符合预期 |
| TC_04 | 密码为空时登录 | 提示“请填写密码” | 仅输入用户名 | 符合预期 |
- 医生介绍管理功能测试
医生介绍管理功能测试用例如下表所示。
表6-3 医生介绍管理功能测试表
| 测试编号 | 测试描述 | 预期结果 | 测试方法 | 测试结果 |
| TC_01 | 查看医生介绍列表 | 成功显示所有医生介绍内容 | 进入医生介绍管理页面 | 符合预期 |
| TC_02 | 管理员添加新医生介绍内容 | 成功添加医生介绍内容并提示“信息已添加” | 进入医生介绍添加界面,输入医生介绍并提交 | 符合预期 |
| TC_03 | 搜索特定医生介绍内容 | 成功显示符合条件的医生介绍内容 | 输入医生介绍名称进行搜索 | 符合预期 |
| TC_04 | 删除医生介绍内容 | 成功删除医生介绍,并提示“信息已删除” | 选择医生介绍内容并执行删除操作 | 符合预期 |
| TC_05 | 编辑医生介绍内容 | 成功编辑医生介绍内容并提示“修改成功” | 进入详情页界面,修改某一医生介绍内容并提交 | 符合预期 |
- 预约信息管理功能测试
预约信息管理功能测试用例如下表所示。
表6-4 预约信息管理功能测试表
| 测试编号 | 测试描述 | 预期结果 | 测试方法 | 测试结果 |
| TC_01 | 查看预约信息列表 | 成功显示所有预约信息内容 | 进入预约信息管理页面 | 符合预期 |
| TC_02 | 病人用户添加新预约信息内容 | 成功添加预约信息内容并提示“信息已添加” | 进入预约信息添加界面,输入预约信息内容并提交 | 符合预期 |
| TC_03 | 搜索特定预约信息内容 | 成功显示符合条件的预约信息内容 | 输入预约信息名称进行搜索 | 符合预期 |
| TC_04 | 删除预约信息内容 | 成功删除预约信息内容,并提示“信息已删除” | 选择预约信息并执行删除操作 | 符合预期 |
| TC_05 | 编辑预约信息内容 | 成功编辑预约信息并提示“修改成功” | 进入详情页界面,修改某一预约信息内容并提交 | 符合预期 |
| TC_06 | 医生用户审核预约信息 | 成功审核预约信息并提示“提交成功” | 进入详情页更新预约信息审核状态并提交 | 符合预期 |
- 检测通知管理功能测试
检测通知管理功能测试用例如下表所示。
表6-5 检测通知管理功能测试表
| 测试编号 | 测试描述 | 预期结果 | 测试方法 | 测试结果 |
| TC_01 | 查看检测通知列表 | 成功显示所有检测通知信息 | 进入检测通知管理页面 | 符合预期 |
| TC_02 | 医生用户添加新检测通知 | 成功添加检测通知信息并提示“信息已添加” | 进入检测通知添加界面,输入检测通知信息并提交 | 符合预期 |
| TC_03 | 搜索特定检测通知 | 成功显示符合条件的检测通知信息 | 输入检测通知名称进行搜索 | 符合预期 |
| TC_04 | 删除检测通知 | 成功删除检测通知信息,并提示“信息已删除” | 选择检测通知并执行删除操作 | 符合预期 |
| TC_05 | 编辑检测通知 | 成功编辑检测通知并提示“修改成功” | 进入详情页界面,修改某一检测通知信息并提交 | 符合预期 |
- 检测结果管理功能测试
检测结果管理功能测试用例如下表所示。
表6-6 检测结果管理功能测试表
| 测试编号 | 测试描述 | 预期结果 | 测试方法 | 测试结果 |
| TC_01 | 查看检测结果列表 | 成功显示所有检测结果内容 | 进入检测结果管理页面 | 符合预期 |
| TC_02 | 护士用户添加新检测结果内容 | 成功添加检测结果并提示“信息已添加” | 进入检测结果添加界面,输入检测结果内容并提交 | 符合预期 |
| TC_03 | 搜索特定检测结果内容 | 成功显示符合条件的检测结果内容 | 输入检测结果名称进行搜索 | 符合预期 |
| TC_04 | 删除检测结果内容 | 成功删除检测结果内容,并提示“信息已删除” | 选择检测结果并执行删除操作 | 符合预期 |
| TC_05 | 编辑检测结果内容 | 成功编辑检测结果并提示“修改成功” | 进入详情页界面,修改某一检测结果内容并提交 | 符合预期 |
- 开药信息管理功能测试
开药信息管理功能测试用例如下表所示。
表6-7 开药信息管理功能测试表
| 测试编号 | 测试描述 | 预期结果 | 测试方法 | 测试结果 |
| TC_01 | 查看开药信息列表 | 成功显示所有开药信息内容 | 进入开药信息管理页面 | 符合预期 |
| TC_02 | 医生用户添加新开药信息内容 | 成功添加开药信息内容并提示“信息已添加” | 进入开药信息添加界面,输入开药信息内容并提交 | 符合预期 |
| TC_03 | 搜索特定开药信息内容 | 成功显示符合条件的开药信息内容 | 输入开药信息名称进行搜索 | 符合预期 |
| TC_04 | 删除开药信息内容 | 成功删除开药信息内容,并提示“信息已删除” | 选择开药信息并执行删除操作 | 符合预期 |
| TC_05 | 编辑开药信息内容 | 成功编辑开药信息并提示“修改成功” | 进入详情页界面,修改某一开药信息内容并提交 | 符合预期 |
| TC_06 | 药师用户审核开药信息 | 成功审核开药信息并提示“提交成功” | 进入详情页更新开药信息审核状态并提交 | 符合预期 |
在本次测试中主要对用户注册、用户登录、医生介绍管理、预约信息管理、检测通知管理、检测结果管理及开药信息管理等模块业务流程操作,进行测试分析并编写测试用例,经过严格的测试,全部测试用例都已通过,验证所有操作都能够正常运行,因此能够保证本次设计且已实现的功能能够正常运行,操作简单,使用流畅,能够满足管理业务需求,同时确保相关数据库的信息也同样正确无误,实现了本论文开始时所作要求和期望。
结 论
本医院信息管理系统毕业设计项目已成功落下帷幕,这一成果不仅是对开发者技术实力与业务理解能力的全面展现,也是对传统医疗行业数字化转型的一次积极探索。
本次毕业设计充分利用了Spring Boot框架的灵活性与高效性,通过模块化设计与微服务架构,实现了医院信息的全面管理、精准搜索与便捷导诊、挂诊、开药、检测、病历管理及出入院登记等功能。系统界面友好直观,操作流程简洁明了,为用户提供了极佳的使用体验。同时,通过深入挖掘用户需求与市场趋势,系统不仅满足了用户的实际需求,还通过数据分析与可视化展示等功能,为管理者的市场洞察与决策支持提供了有力工具。通过对数据库索引、缓存机制等精心优化,系统性能得到了显著提升,确保了高并发场景下的稳定运行。而且通过实施严格的数据加密策略、访问控制机制及日志审计功能,系统有效防范了数据泄露与非法访问等安全风险。
总的来说,通过本次研究,成功基于Spring Boot搭建了一套功能齐全且操作简便的医院信息管理系统,实现了丰富的功能并取得了一定的成果。在未来的发展中,将继续优化系统功能和用户体验,不断提升系统的性能和稳定性,为医院信息管理系统的长期发展和用户需求提供更好的服务和支持。
参考文献
- 韦珍娜,陈宇佳. 基于SpringBoot的服装租赁系统设计 [J]. 电脑编程技巧与维护, 2025, (01): 35-38. DOI:10.16184/j.cnki.comprg.2025.01.005.
- 姚佰允,张豪,杜瑞庆. 基于SpringBoot与Vue的学院人员管理系统设计与实现 [J]. 无线互联科技, 2025, 22 (02): 78-83.
- 谢海明,张佐中,林顺福.基于自动化技术的MySQL故障处理系统的设计与实现[J].电脑知识与技术,2024,20(33):73-75.DOI:10.14004/j.cnki.ckt.2024.1721.
- 陈芳.基于MySQL数据库的数据录入系统设计研究[J].科技资讯,2024,22(20):35-37.DOI:10.16661/j.cnki.1672-3791.2405-5042-7194.
- 谢帅虎.基于Java语言的翻页功能接口程序设计与实现[J].数字通信世界,2024,(11):92-94.
- 贾琴.Java编程语言的应用策略分析[J].集成电路应用,2024,41(10):84-85.DOI:10.19339/j.issn.1674-2583.2024.10.034.
- 张靖旭,曾晓晶,郭玉坤. 基于SpringBoot的校园植物信息网建设研究 [J]. 信息与电脑(理论版), 2024, 36 (22): 119-121.
- 戴亚哲,李尤,赵利宏,等. 基于SpringBoot+Vue的文旅平台设计与研究 [J]. 无线互联科技, 2024, 21 (21): 70-72.
- 朴明,邱翠花,苗子. 基于SpringBoot+小程序的信息采集系统设计与实现 [J]. 电子技术, 2024, 53 (10): 47-49.
- 赵彩霞,张栽培,杨璇.基于Java编程导航学习平台开发设计的研究[J].家电维修,2024,(03):62-64.
- Byongcheon C ,Cheolho Y .An empirical study on the intention to switch to cloud-based hospital information systems in Korea: a push–pull–mooring model perspective[J].Journal of Science and Technology Policy Management,2025,16(3):432-453.
- 武利龙,于海燕,袁飞.基于大数据分析的医院信息管理系统优化研究[J].信息与电脑,2025,37(01):65-67.
- Xiaoqian H .Application and Practice of Medical Record System in Hospital Information Management System[J].Scientific and Social Research,2024,6(12):296-302.
- 赵辉.医院信息管理系统的设计与实现[J].信息与电脑,2024,36(24):73-75.
- 张卫军,李云侠.医院综合信息管理系统的总体设计及实践研究[J].电子元器件与信息技术,2024,8(11):45-47.DOI:10.19772/j.cnki.2096-4455.2024.11.014.
- 黄娟.基于SpringBoot和Vue.js的医院数据提取管理平台的设计与实现[J].信息与电脑(理论版),2023,35(22):91-93.
- 黄赛英.基于Springboot的医院档案管理系统设计[J].集成电路应用,2023,40(11):384-385.DOI:10.19339/j.issn.1674-2583.2023.11.176.
- 游国强.网上预约挂号系统的设计与实现[D].华中科技大学,2022.DOI:10.27157/d.cnki.ghzku.2022.004182.
- 王曼维,杨荻,李岩,等.基于SpringBoot框架的智慧医疗问诊系统设计与实现[J].中国医学装备,2022,19(03):133-136.
- 胡小勇.基于SpringBoot的医院门诊管理信息系统的设计与实现[D].华中科技大学,2021.DOI:10.27157/d.cnki.ghzku.2021.001118.
致 谢
在完成本次 Spring Boot 医院信息管理系统毕业设计的过程中,我收获了诸多宝贵的经验,也感受到了成长的喜悦,也深刻体会到理论与实践相结合的重要性。在这里我特别感谢我毕设的导师。在整个毕设过程中老师不但给我指明方向也给予我专业的指导,给了我很大的帮助也让我在探索中不断突破自我不断提升我的专业能力,更让我学会了如何以科学的方法解决问题。
我也感谢学校为我提供了一个良好的学习环境和丰富的资源支持。让我得以接触到前沿的技术知识和开发工具,为毕业设计的顺利开展奠定了坚实基础。在开发过程中,我遇到了许多技术难题,但通过查阅大量文献资料和反复实践,我逐渐找到了解决方法。这一过程不仅锻炼了我的自主学习能力,也让我深刻体会到知识的力量。
最后我要感谢我的家人和亲朋们。在我为毕业设计忙碌的日子里,他们始终给予我无条件的支持和鼓励。他们的理解让我能够在紧张的学习中保持良好的心态,专注于项目的每一个细节。这份毕业设计是我大病人用户活的完美收官,也是我人生旅程中的一个重要里程碑。我将带着这份成长和感恩,继续在未来的道路上努力前行。
附 录
注册页UserController.java,传入user对象,并将"user_id"、 "state"、 "user_group"、"login_time"、"phone"、"phone_state"、 "username"、"nickname"、"password"、"email"、"email_state"、"avatar"、"create_time"输入,重点是 "username"、"nickname"、"password"必须输入,通过获取username,数据库查询是否有该用户,如果存在,则提示“用户已存在”,否则执行将UserId置为空(数据库表中该字段已设置自动递增),代码如图所示。

注册核心代码图
登录页,首先传入"username"、"email"、"phone"、"password",用户可通过用户名、邮箱、手机号进行登陆,通过判断resultList来确定查询结果,然后执行查询用户组UserGroup,用户组里面不存在,依然报“用户不存在”,执行完以上代码,最后涉及到用户带有“审核”的,会查询examine_state(用户的审核状态),数据库表user_group中含有source_table和source_field进行查询,以上步骤完成,对输入的密码进行存储Token到数据库,匹对账号和密码,数据库中的AccessToken为令牌,用于身份认证,代码如图所示。

用户登录核心代码图
修改密码,通过请求data,获取旧密码,并将新密码重新赋值,期间都是需要通过加密,代码如图所示。

修改密码核心代码图
添加数据
新增一条数据,通过post传入一个json对象,然后经过request.getReader(),最后经过readBody()转成一个Map,含有String和Object,key用的是字段名,Object存放数据,最终得到Map,insert用拼装sql,读取body,组装成一个insert对象,runCountSql()语句,代码如图所示。

添加数据核心代码图
修改一个数据,原理与add基本一致,不同点在于通过readConfig()读取关键字,以及通过readQuery()获取URL后面?指定位置的标识,转成Map对象后,执行update操作,同样通过拼接的sql语句执行,执行过程读取query,toWhereSql()语句完成数据库操作,body为修改对象的值,代码如图所示。

修改数据核心代码图
删除一条数据,通过readQuery(),获取URL后面的对象地址,删除FROM具体的table,query删除查询FindConfig语句,代码如图示。

删除数据核心代码图
通过请求的参数获取列表数据,代码如图所示。

获取列表核心代码图
通过请求的参数获取列表数据,代码如图所示。

图片上传核心代码图
免费领取项目源码,请关注❥点赞收藏并私信博主,谢谢~

被折叠的 条评论
为什么被折叠?



