目 录
摘 要
随着电子商务和快递服务的快速发展,冷链物流逐渐成为保证食品和药品安全的重要环节。本研究将通过信息化手段构建一个高效便捷的冷链监控平台,以提高冷链物流的管理效率和透明度。本系统采用SpringBoot框架实现业务逻辑和数据处理,数据库选用MySQL进行数据存储与管理。系统分为配送用户、车辆员用户和管理员三大核心部分,主要涵盖了系统用户、货物分类管理、库存货物管理、订单中心管理、订单发货管理、车辆分类管理以及车辆信息管理等功能,实现对货物订单信息的全面管理。该平台不仅能有效实现对冷链物流的实时监控和管理,还能提升各类用户的操作体验,最终为冷链物流行业的精细化和信息化管理提供技术支持,推动整个行业向着智能化、数字化的方向发展。
关键词:冷链监控平台;SpringBoot;Java;库存物流管理
Abstract
With the rapid development of e-commerce and express delivery services, cold chain logistics has gradually become an important link in ensuring food and drug safety. This study will build an efficient and convenient cold chain monitoring platform through information technology to improve the management efficiency and transparency of cold chain logistics. This system uses the SpringBoot framework to implement business logic and data processing, and MySQL is used for data storage and management. The system is divided into three core parts: delivery users, vehicle operator users, and administrators. It mainly covers functions such as system users, goods classification management, inventory management, order center management, order shipment management, vehicle classification management, and vehicle information management, achieving comprehensive management of goods order information. This platform can not only effectively achieve real-time monitoring and management of cold chain logistics, but also enhance the operational experience of various users, ultimately providing technical support for the refinement and information management of the cold chain logistics industry, and promoting the development of the entire industry towards intelligence and digitization.
Key Words: cold chain monitoring platform; SpringBoot;Java;Inventory logistics management.
1 绪论
随着全球化进程的加速以及消费者对食品和药品安全要求的提高,冷链物流逐渐成为保障商品质量的重要环节。冷链物流是指在物流全过程中,针对如食品、药品等易腐商品,通过严格的温控措施与监测技术,确保商品在运输、存储等环节中保持适宜的温度和环境条件。随着人们对生活质量的要求提高,冷链物流的重要性逐渐凸显。在此背景下,冷链监控平台应运而生。然而,现有监控系统往往存在用户体验差、信息更新不及时及信息透明度不足等问题,亟需一个高效、可扩展的解决方案,以提高全行业的管理水平和响应速度。
基于Spring Boot框架的冷链监控平台设计与实现,通过信息化手段,将冷链物流中的各个环节连接起来,有效整合各类信息,实现实时信息数据的传递与共享,简化冷链监控流程,优化物流资源的配置,帮助企业实现精细管理和决策,提升整体管理效率和质量。同时,冷链监控平台的构建为配送用户、车辆员和管理员提供友好的操作界面和便捷的功能,能够优化用户体验,提升用户满意度。该研究的成果还将为冷链物流行业提供切实可行的技术支持,推动行业标准的建立和技术的进步,增强市场竞争力,促使整个行业向着智能化、数字化的方向发展。
近年来,随着食品安全意识的提升和市场需求的不断增长,我国冷链物流相关研究逐渐增多,主要集中在技术应用、管理模式和信息系统方面。国内研究者重点关注物联网、区块链和大数据等新兴技术在冷链物流中的应用,开展了冷链物流的环境监控技术研究,通过传感器和物联网技术实现实时监测。例如,浙江大学的研究团队开发了一种基于物联网的冷链物流监控系统,能够通过手机端实时查看货物温度,已在多个食品运输企业中应用,大幅度降低了食品损耗率。国内同样重视冷链物流的管理体系研究,主要研究如何利用智能化手段优化冷链布局和运输路线,以提高效率,提出了基于多目标优化的冷链物流管理模型,有效提升运输效率和降低运营成本。此外,企业也在积极探索冷链管理的数字化转型,如京东物流其冷链分支通过大数据分析优化配送路线,实现冷链设施智能调度,形成了较为完整的冷链物流体系。
国外方面,关于冷链物流的研究早在20世纪就开始兴起,尤其是在欧美等发达国家。国外学者对于冷链物流的研究主要集中在技术创新、标准化以及法规方面。例如,德国的冷链物流协会(DGTL)发布了一系列关于温控物流的行业标准,促进了用户信任度的提升。国外研究还积极探索新技术的应用,如在冷链运输中实现智能化监控,通过开发基于区块链的冷链管理系统,有效追溯冷链运输过程中货物的状态,提升整个供应链的透明度和安全性。此外,美国的生鲜连锁超市采用自动化温度监控系统,以实时追踪冷链状况,并通过数据分析预测潜在的风险,有效提高了物流的安全性和效率。如沃尔玛使用的基于传感器的冷链管理系统,能够实时监控温度和其他环境指标。当运输过程中温度超过预设范围时,系统会立即通知相关人员进行调整。冷链管理系统的实施不仅保障了食品安全,同时还降低了食品因温度不合格而造成的损失。
总体而言,无论是国内还是国外,冷链物流的研究与实践都表明了对技术应用的重视以及对提高货物安全性的关注。通过对现有研究的分析,可以看出,建立一个集成化的冷链监控平台将是未来发展的重要方向,为本研究提供了理论支撑和实践参考。
本论文共分为七个主要章节,具体结构如下:
第一部分绪论,介绍研究背景与意义,回顾国内外研究现状,并概述论文的组织结构。
第二部分相关技术介绍,详细介绍与本研究相关的技术,包括Java语言、B/S框架、SpringBoot框架和MySQL数据库等技术。
第三部分需求分析,对系统的功能需求和非功能需求进行分析,明确用户和管理员的需求,并进行可行性分析,包括技术、操作和经济可行性。
第四部分系统设计,涵盖系统架构设计、总体流程设计和功能设计,并进行数据库的概念设计与表设计。
第五部分系统实现,具体描述各个功能模块的实现过程,展示系统如何根据需求进行开发。
第六部分系统测试,阐述测试的目的、方法和内容,分析测试结果并得出结论,以验证系统的稳定性和功能完整性。
最后,结论部分,总结研究的主要成果和贡献,指出存在的不足及未来的研究方向。
2 相关技术介绍
Java语言是一种广泛使用的高级编程语言,具有平台无关性、面向对象特性和丰富的标准库[1]。Java的面向对象特性使得代码复用和模块化变得更加容易,促进了软件的维护和扩展。Java支持多线程编程,允许开发者在同一程序中同时执行多个任务,提升了应用程序的性能。Java语言的语法结构简洁且易于理解,吸引了大量开发者[2]。Java的标准库包含数据结构、输入输出处理、网络编程等众多功能模块。这使得开发者在构建应用程序时能够高效利用已有工具,减少重复劳动。Java广泛应用于企业级应用、移动应用、Web开发和大数据处理等领域。
B/S(Browser/Server)架构是一种基于浏览器和服务器的系统架构模式,用户通过浏览器与服务器进行交互。B/S架构简化了客户端的部署和管理,用户无需在本地安装复杂的软件,只需使用标准浏览器即可访问应用程序。服务器端负责处理业务逻辑和数据存储,客户端则主要负责展示用户界面和数据交互[3]。B/S架构通常采用Web技术进行实现,包括HTML、CSS和JavaScript等。用户在浏览器中发起请求,服务器响应并返回数据。数据传输通常通过HTTP或HTTPS协议进行,B/S架构的灵活性使其适用于在线购物、信息管理系统和社交网络等各类应用场景[4]。由于其易于扩展性,B/S架构可以方便地支持大规模用户访问,适应不断变化的业务需求。
SpringBoot框架是基于Spring框架的开源项目,简化Java应用程序的开发过程。SpringBoot通过约定优于配置的理念,减少了传统Spring应用的繁琐配置,开发者可以快速搭建和部署应用程序。框架提供了一系列默认配置,支持自动化配置,简化了应用启动的复杂性[5]。SpringBoot内置了嵌入式Web服务器,使得开发者能够独立运行Java应用,无需外部容器。SpringBoot支持微服务架构,开发者可以轻松创建和管理多个微服务。框架集成了丰富的功能模块,包括安全、数据访问和消息中间件等,支持RESTful API和JSON数据格式的处理[6]。SpringBoot还提供了强大的监控和管理功能,允许开发者实时监控应用的健康状态和性能指标。借助SpringBoot,开发者能够高效构建和维护现代企业级应用,满足复杂业务需求。
MySQL是一种开源关系型数据库管理系统,广泛应用于Web应用和企业级数据存储。MySQL支持结构化查询语言,允许开发者通过标准语句进行数据的创建、读取、更新和删除操作[7]。数据库通过表格形式组织数据,支持数据完整性和约束条件的定义。MySQL的存储引擎机制使得用户可以根据具体需求选择不同的存储引擎,以优化性能和功能。MySQL具有高性能和可扩展性,支持大规模数据存储和高并发访问。系统提供了丰富的用户权限管理和数据加密安全特性。MySQL能够与多种编程语言和框架兼容,广泛应用于内容管理系统、电子商务平台和数据分析等各种场景。
3 系统分析
系统采用当前主流的Java编程语言及SpringBoot开发框架,结合MySQL数据库,具备良好的技术基础。这些技术已被广泛应用于多种商业项目,具备成熟的文档和社区支持,便于开发获取必要的资源与解决方案。另个人拥有丰富的相关技术经验,能够有效应对潜在技术挑战。所需的软硬件资源易于获取,且具备良好的兼容性,降低了技术实现的难度。
系统具备直观友好的用户界面,支持简便的导航和功能访问,极大地提升了用户的使用体验。系统提供了自定义的工作流程和角色权限管理,使不同层级的用户能够快速上手,完成各自的任务。
系统所使用的软件为开源技术,能够降低了开发和使用费用,同时硬件成本较低,使得整体初始投入相对合理,具备较高性价比。在开发完成上线后,可通过广告或其他增值服务支持系统后期运维成本。因此,系统在经济上是完全可行的。
3.2.1 用例模型
本文将对系统按照角色模块进行需求分析。UML(统一建模语言)用例图是需求分析阶段常用的工具,通过直观的图形方式表示系统的功能需求和参与者。每个用例图包含一系列用例,即系统能够执行的特定功能,以及与之交互的参与者。根据用户分析,本冷链监控平台可以划分为配送用户角色、车辆员用户角色和管理员角色,各角色的用例图如下所示。
- 配送用户角色用例
本冷链监控平台的配送用户角色模块主要包含注册登录、后台首页、库存货物管理、订单中心管理、订单发货管理等功能。配送用户角色用例图如下图3.1 所示。

图3.1 配送用户角色用例图
- 车辆员用户角色用例
本冷链监控平台的车辆员用户角色模块含有登录、后台首页、、库存货物管理、车辆分类管理、车辆信息管理等功能。车辆员用户角色用例图如下图3.2 所示。

图3.2 车辆员用户角色用例图
- 管理员角色用例
本冷链监控平台的管理员角色模块则涵盖了登录、后台首页、系统用户、货物分类管理、库存货物管理、订单中心管理、订单发货管理、车辆分类管理、车辆信息管理等功能。管理员角色用例图如下图3.3 所示。

图3.3 管理员角色用例图
3.2.2 功能分析
按照用户需求和角色用例图分析,可以得出本冷链监控平台主要划分为配送用户模块、车辆员用户模块和管理员模块三大部分,各角色功能模块详细说明如下所示。
- 配送用户功能模块
注册登录:提供注册和登录系统的功能,配送用户可创建账户,注册成功后可使用账号和密码登录系统,实现权限内管理操作,支持修改个人资料和密码信息。
后台首页:配送用户登录后台的起始界面,该界面主要展示系统重要信息概览。
库存货物管理:配送用户可搜索和浏览库存货物信息,查看库存货物的详细内容。
订单中心管理:配送用户可管搜索和浏览订单中心信息,提供发货操作,负责更新订单发货信息。
订单发货管理:配送用户可管理自己的订单发货信息,支持查询、更新、删除订单发货信息。
- 车辆员用户功能模块
登录:提供登录功能,车辆员用户账户由管理员添加,可使用账号密码登录系统后台,实现权限内管理操作,支持修改个人资料和密码信息。
后台首页:车辆员用户登录后台的起始界面,该界面主要展示系统重要信息概览。
库存货物管理:车辆员用户可搜索和浏览库存货物信息,查看库存货物的详细内容。
车辆分类管理:车辆员用户可管理自己的车辆分类信息,包括新增、编辑、删除和查询车辆分类。
车辆信息管理:车辆员用户可管理自己的车辆信息的添加、删除、更新等操作,提供搜索功能。
- 管理员功能模块
登录:提供登录功能,管理员可直接使用账号密码登录系统后台,实现权限内管理操作,支持修改个人资料和密码信息。
后台首页:管理员登录后台的起始界面,该界面主要展示系统重要信息概览。
系统用户:管理员可管理包括配送用户、车辆员用户和管理员等所有系统用户信息,支持用户权限管理和角色设置,可增改删查和审核封禁系统用户信息。
货物分类管理:管理员可管理所有货物分类信息,包括新增、编辑、删除和查询货物分类。
库存货物管理:管理员可管理所有库存货物的添加、删除、更新等操作,提供搜索功能,实现下单操作,负责更新订单下单信息。
订单中心管理:管理员可管理所有订单中心信息,支持查询、更新、删除订单中心,提供发货操作。
订单发货管理:管理员可管理所有订单发货信息,支持查询、更新、删除订单发货信息。
车辆分类管理:管理员可管理所有车辆分类信息,包括新增、编辑、删除和查询车辆分类。
车辆信息管理:管理员可管理所有车辆信息的添加、删除、更新等操作,提供搜索功能。
- 可用性
系统应具备高可用性,用户在任何时间都能顺畅访问。系统的正常运行时间应达到99.9%以上,用户不会因系统故障而影响操作体验。用户界面设计应简洁明了,降低操作复杂性。
- 可靠性
系统需要具备高可靠性,在故障发生时能够快速恢复。系统应具备故障检测机制,自动识别并处理潜在问题。在并发操作情况下,系统应能确保数据的一致性并定期备份,避免出现数据冲突或数据丢失现象。
- 安全性
系统应实现严格的安全控制,保护用户数据的隐私和完整性。用户信息应加密存储,传输过程中的数据也需采用加密协议,防止数据泄露。系统应具备权限管理功能,不同用户只能访问相应的数据和功能。
- 可扩展性
系统设计应具备良好的可扩展性,模块化设计使得新功能可以方便地集成,系统能够支持更高的用户负载而无需重构基础架构。
- 性能
系统的响应时间应控制在合理范围内,通常不超过2秒。系统应支持至少500名并发用户进行操作,且不影响系统性能。
- 兼容性
系统应支持主流浏览器(如Chrome、Firefox、Safari、Edge)和移动设备的访问,确保用户在不同设备上具有一致的体验。如果需要与第三方系统(如支付接口、物流系统)集成,系统的API应遵循RESTful标准,并提供良好的文档支持。
4 系统设计
冷链监控平台采用SpringBoot 框架开发,该系统分为VIEW层、Controller层、Model层、DAO层和持久化数据存储层,VIEW层支持电脑浏览器访问系统。VIEW 层与 Controller 层紧密结合并系协同工作,共同完成前台页面的数据展示;Controller层为控制层,通过接收前端请求的参数进行业务处理,返回指定的路径或数据;Model层主要是服务层,用于业务逻辑处理;DAO 和持久化层,主要用于访问数据库和持久化数据[8]。整个系统架构如图4.1所示。

图4.1 系统架构图
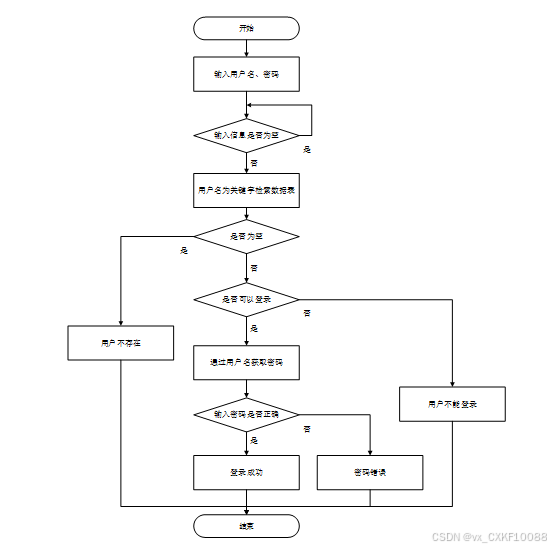
用户输入用户名和密码后,系统先检查输入是否为空,再验证用户名是否存在,若存在则通过用户名获取密码并校验。若密码正确则登录成功,否则提示密码错误。若用户名不存在或无法登录,提示用户操作无效。如图4.2所示。

图4.2 登录流程图
管理员可以添加信息,用户添加可以自己权限内的信息,输入信息后,要想利用这个软件来进行系统的安全管理,首先需要登录到该软件中。添加信息流程如图4.3所示。

图4.3 添加信息流程图
用户首先选择需要修改的记录,输入修改后的数据,系统判断输入数据是否合法。若数据不合法,提示重新输入;若数据合法,则将修改后的数据写入数据库,完成操作后流程结束。修改信息流程图如图4.4所示。

图4.4 修改信息流程图
用户选择需要删除的记录后,系统判断是否确认删除。若未确认,返回选择环节;若确认删除,则更新数据库,删除对应记录,完成操作后流程结束。删除信息流程图如图4.5所示。

图4.5 删除信息流程图
根据需求分析的结果,可以将冷链监控平台的功能划分为不同的模块。该系统主要可以划分为配送用户、车辆员用户和管理员三大模块,每个模块负责实现特定的功能,又可细分不同子模块,并与其他模块进行协作。本冷链监控平台的功能结构图如图4.6所示。

图4.6 系统功能结构图
4.4.1 数据库概念设计
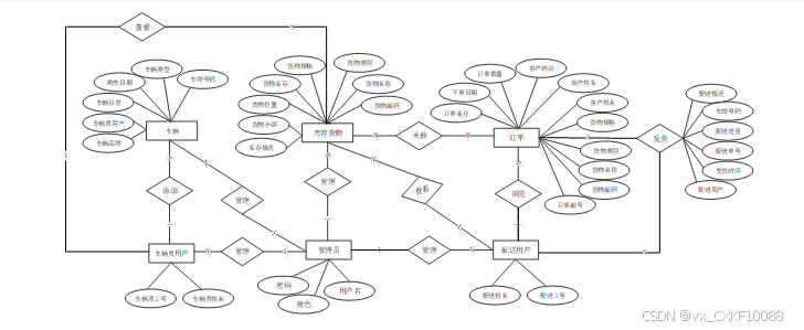
概念设计是数据库设计的第一步,其主要目标是对系统的数据需求进行全面的理解和抽象。在进行数据库设计时,概念设计可以帮助明确系统的整体结构和需求[9]。在这一阶段,需要确定实体、属性以及它们之间的关系,为后续的数据库表设计奠定基础。接下来,将深入探讨数据库表设计的具体细节,实现更高效的数据存储和管理。本冷链监控平台全局E-R图如图4.7所示。

图4.7 系统总体E-R图
数据库表设计的重点是将概念模型转换为实际的数据库结构,包括表的创建、字段的定义及数据类型的选择。每个实体通常对应于数据库中的一张表,而实体的属性则转化为表的列[10]。以下是系统的数据库表设计具体内容展示,在此主要罗列部分主要功能数据表结构。
表4.1 distribution_user(配送用户)
| 编号 | 字段名 | 类型 | 长度 | 是否非空 | 是否主键 | 注释 |
| 1 | distribution_user_id | int | 是 | 是 | 配送用户ID | |
| 2 | delivery_no | varchar | 64 | 是 | 是 | 配送工号 |
| 3 | delivery_name | varchar | 64 | 否 | 否 | 配送姓名 |
| 4 | examine_state | varchar | 16 | 是 | 否 | 审核状态 |
| 5 | user_id | int | 是 | 否 | 用户ID |
表4.2 inventory_goods(库存货物)
| 编号 | 字段名 | 类型 | 长度 | 是否非空 | 是否主键 | 注释 |
| 1 | inventory_goods_id | int | 是 | 是 | 库存货物ID | |
| 2 | cargo_code | varchar | 64 | 否 | 否 | 货物编码 |
| 3 | name_of_goods | varchar | 64 | 否 | 否 | 货物名称 |
| 4 | category_of_goods | varchar | 64 | 否 | 否 | 货物类别 |
| 5 | cargo_specifications | varchar | 64 | 否 | 否 | 货物规格 |
| 6 | goods_inventory | double | 否 | 否 | 货物库存 | |
| 7 | cargo_location | varchar | 64 | 否 | 否 | 货物位置 |
| 8 | cargo_introduction | text | 65535 | 否 | 否 | 货物介绍 |
| 9 | inventory | text | 65535 | 否 | 否 | 库存情况 |
| 10 | order_center_limit_times | int | 是 | 否 | 下单限制次数 |
表4.3 order_center(订单中心)
| 编号 | 字段名 | 类型 | 长度 | 是否非空 | 是否主键 | 注释 |
| 1 | order_center_id | int | 是 | 是 | 订单中心ID | |
| 2 | order_number | varchar | 64 | 否 | 否 | 订单编号 |
| 3 | cargo_code | varchar | 64 | 否 | 否 | 货物编码 |
| 4 | name_of_goods | varchar | 64 | 否 | 否 | 货物名称 |
| 5 | category_of_goods | varchar | 64 | 否 | 否 | 货物类别 |
| 6 | cargo_specifications | varchar | 64 | 否 | 否 | 货物规格 |
| 7 | customer_name | varchar | 64 | 否 | 否 | 客户姓名 |
| 8 | customer_phone | varchar | 16 | 否 | 否 | 客户电话 |
| 9 | customer_address | varchar | 64 | 否 | 否 | 客户地址 |
| 10 | order_quantity | double | 否 | 否 | 订单数量 | |
| 11 | order_date | date | 否 | 否 | 下单日期 | |
| 12 | order_remarks | text | 65535 | 否 | 否 | 订单备注 |
| 13 | order_shipment_limit_times | int | 是 | 否 | 发货限制次数 |
表4.4 order_shipment(订单发货)
| 编号 | 字段名 | 类型 | 长度 | 是否非空 | 是否主键 | 注释 |
| 1 | order_shipment_id | int | 是 | 是 | 订单发货ID | |
| 2 | order_number | varchar | 64 | 否 | 否 | 订单编号 |
| 3 | cargo_code | varchar | 64 | 否 | 否 | 货物编码 |
| 4 | name_of_goods | varchar | 64 | 否 | 否 | 货物名称 |
| 5 | category_of_goods | varchar | 64 | 否 | 否 | 货物类别 |
| 6 | cargo_specifications | varchar | 64 | 否 | 否 | 货物规格 |
| 7 | customer_name | varchar | 64 | 否 | 否 | 客户姓名 |
| 8 | customer_phone | varchar | 64 | 否 | 否 | 客户电话 |
| 9 | customer_address | varchar | 64 | 否 | 否 | 客户地址 |
| 10 | order_quantity | double | 否 | 否 | 订单数量 | |
| 11 | order_date | date | 否 | 否 | 下单日期 | |
| 12 | distribution_user | int | 否 | 否 | 配送用户 | |
| 13 | delivery_time | datetime | 否 | 否 | 发货时间 | |
| 14 | distribution_number | varchar | 64 | 否 | 否 | 配送单号 |
| 15 | delivery_progress | varchar | 64 | 否 | 否 | 配送进度 |
| 16 | license_plate | varchar | 64 | 否 | 否 | 车牌号码 |
| 17 | distribution | text | 65535 | 否 | 否 | 配送情况 |
表4.5 vehicle_classification(车辆分类)
| 编号 | 字段名 | 类型 | 长度 | 是否非空 | 是否主键 | 注释 |
| 1 | vehicle_classification_id | int | 是 | 是 | 车辆分类ID | |
| 2 | vehicle_user | int | 否 | 否 | 车辆员用户 | |
| 3 | vehicle_type | varchar | 64 | 是 | 是 | 车辆类型 |
表4.6 vehicle_information(车辆信息)
| 编号 | 字段名 | 类型 | 长度 | 是否非空 | 是否主键 | 注释 |
| 1 | vehicle_information_id | int | 是 | 是 | 车辆信息ID | |
| 2 | vehicle_user | int | 否 | 否 | 车辆员用户 | |
| 3 | vehicle_brand | varchar | 64 | 否 | 否 | 车辆品牌 |
| 4 | license_plate | varchar | 64 | 是 | 是 | 车牌号码 |
| 5 | vehicle_type | varchar | 64 | 否 | 否 | 车辆类型 |
| 6 | purchase_date | date | 否 | 否 | 购车日期 | |
| 7 | vehicle_information | text | 65535 | 否 | 否 | 车辆信息 |
表4.7 vehicle_user(车辆员用户)
| 编号 | 字段名 | 类型 | 长度 | 是否非空 | 是否主键 | 注释 |
| 1 | vehicle_user_id | int | 是 | 是 | 车辆员用户ID | |
| 2 | name_of_vehicle_officer | varchar | 64 | 否 | 否 | 车辆员姓名 |
| 3 | vehicle_employee_number | varchar | 64 | 是 | 是 | 车辆员工号 |
| 4 | examine_state | varchar | 16 | 是 | 否 | 审核状态 |
| 5 | user_id | int | 是 | 否 | 用户ID |
5 系统实现
5.1 配送用户功能实现
5.1.1 用户注册模块
用户可以通过注册功能创建个人账户,便于使用系统提供的各项服务。用户在注册界面,填写用户名、密码、邮箱、手机号等基本信息,点击“注册”按钮,系统进行数据校验,若信息有效,则创建账户。界面如下图所示。

图5.1 用户注册界面
注册关键代码:
/**
* 注册
* @param user
* @return
*/
@PostMapping("register")
public Map<String, Object> signUp(@RequestBody User user) {
// 查询用户
Map<String, String> query = new HashMap<>();
Map<String,Object> map = JSON.parseObject(JSON.toJSONString(user));
query.put("username",user.getUsername());
List list = service.selectBaseList(service.select(query, new HashMap<>()));
if (list.size()>0){
return error(30000, "用户已存在");
}
map.put("password",service.encryption(String.valueOf(map.get("password"))));
service.insert(map);
return success(1);
}
5.1.2 用户登录模块
用户通过登录功能访问其个人账户,实现权限内操作。用户需在登录界面输入已注册的用户名或邮箱及密码进行登录。用户成功登录后,系统将用户引导至首页,显示个性化内容。若登录失败,系统会提示错误信息(如用户名或密码错误)。界面如下图所示。

图5.2 用户登录界面
登录关键代码:
/**
* 登录
* @param data
* @param httpServletRequest
* @return
*/
@PostMapping("login")
public Map<String, Object> login(@RequestBody Map<String, String> data, HttpServletRequest httpServletRequest) {
log.info("[执行登录接口]");
String username = data.get("username");
String email = data.get("email");
String phone = data.get("phone");
String password = data.get("password");
List resultList = null;
Map<String, String> map = new HashMap<>();
if(username != null && "".equals(username) == false){
map.put("username", username);
resultList = service.selectBaseList(service.select(map, new HashMap<>()));
}
else if(email != null && "".equals(email) == false){
map.put("email", email);
resultList = service.selectBaseList(service.select(map, new HashMap<>()));
}
else if(phone != null && "".equals(phone) == false){
map.put("phone", phone);
resultList = service.selectBaseList(service.select(map, new HashMap<>()));
}else{
return error(30000, "账号或密码不能为空");
}
if (resultList == null || password == null) {
return error(30000, "账号或密码不能为空");
}
//判断是否有这个用户
if (resultList.size()<=0){
return error(30000,"用户不存在");
}
User byUsername = (User) resultList.get(0);
Map<String, String> groupMap = new HashMap<>();
groupMap.put("name",byUsername.getUserGroup());
List groupList = userGroupService.selectBaseList(userGroupService.select(groupMap, new HashMap<>()));
if (groupList.size()<1){
return error(30000,"用户组不存在");
}
UserGroup userGroup = (UserGroup) groupList.get(0);
//查询用户审核状态
if (!StringUtils.isEmpty(userGroup.getSourceTable())){
String res = service.selectExamineState(userGroup.getSourceTable(),byUsername.getUserId());
if (res==null){
return error(30000,"用户不存在");
}
if (!res.equals("已通过")){
return error(30000,"该用户审核未通过");
}
}
//查询用户状态
if (byUsername.getState()!=1){
return error(30000,"用户非可用状态,不能登录");
}
String md5password = service.encryption(password);
if (byUsername.getPassword().equals(md5password)) {
// 存储Token到数据库
AccessToken accessToken = new AccessToken();
accessToken.setToken(UUID.randomUUID().toString().replaceAll("-", ""));
accessToken.setUser_id(byUsername.getUserId());
Duration duration = Duration.ofSeconds(7200L);
redisTemplate.opsForValue().set(accessToken.getToken(), accessToken,duration);
// 返回用户信息
JSONObject user = JSONObject.parseObject(JSONObject.toJSONString(byUsername));
user.put("token", accessToken.getToken());
JSONObject ret = new JSONObject();
ret.put("obj",user);
return success(ret);
} else {
return error(30000, "账号或密码不正确");
}
}
5.1.3 库存货物管理模块
配送用户可搜索和浏览库存货物信息,查看库存货物的详细内容。界面如下图所示。

图5.3 库存货物详情页界面
查阅库存货物信息关键代码:
@RequestMapping("/get_list")
public Map<String, Object> getList(HttpServletRequest request) {
Map<String, Object> map = service.selectToPage(service.readQuery(request), service.readConfig(request));
return success(map);
}
5.1.4 订单中心管理模块
配送用户可管搜索和浏览订单中心信息,提供发货操作,负责更新订单发货信息。界面如下图所示。

图5.4 订单中心管理界面
5.1.5 订单发货管理模块
配送用户可管理自己的订单发货信息,支持查询、更新、删除订单发货信息。界面如下图所示。

图5.5 订单发货添加界面
添加订单发货信息关键代码:
@PostMapping("/add")
@Transactional
public Map<String, Object> add(HttpServletRequest request) throws IOException {
service.insert(service.readBody(request.getReader()));
return success(1);
}
public Map<String, Object> addMap(Map<String,Object> map){
service.insert(map);
return success(1);
}
5.2 车辆员用户功能实现
车辆员用户可管理自己的车辆分类信息,包括新增、编辑、删除和查询车辆分类。界面如下图所示。

图5.6 车辆分类管理界面
5.2.2 车辆信息管理模块
车辆员用户可管理自己的车辆信息的添加、删除、更新等操作,提供搜索功能。界面如下图所示。

图5.7 车辆信息添加界面
添加车辆信息关键代码:
@PostMapping("/add")
@Transactional
public Map<String, Object> add(HttpServletRequest request) throws IOException {
service.insert(service.readBody(request.getReader()));
return success(1);
}
public Map<String, Object> addMap(Map<String,Object> map){
service.insert(map);
return success(1);
}
5.3 管理员功能实现
5.3.1 系统用户模块
管理员可管理包括配送用户、车辆员用户和管理员等所有系统用户信息,支持用户权限管理和角色设置,可增改删查和审核封禁系统用户信息。界面如下图所示。

图5.8 系统用户界面
管理系统用户信息关键代码:
@PostMapping("/add")
@Transactional
public Map<String, Object> add(HttpServletRequest request) throws IOException {
service.insert(service.readBody(request.getReader()));
return success(1);
}
public Map<String, Object> addMap(Map<String,Object> map){
service.insert(map);
return success(1);
}
@RequestMapping(value = "/del")
@Transactional
public Map<String, Object> del(HttpServletRequest request) {
service.delete(service.readQuery(request), service.readConfig(request));
return success(1);
}
public void delete(Map<String,String> query,Map<String,String> config){
QueryWrapper wrapper = new QueryWrapper<E>();
toWhereWrapper(query, "0".equals(config.get(FindConfig.GROUP_BY)),wrapper);
baseMapper.delete(wrapper);
log.info("[{}] - 删除操作:{}",wrapper.getSqlSelect());
}
管理员可管理所有货物分类信息,包括新增、编辑、删除和查询货物分类。界面如下图所示。

图5.9 货物分类管理界面
管理员可管理所有库存货物的添加、删除、更新等操作,提供搜索功能,实现下单操作,负责更新订单下单信息。管理界面如下图所示。

图5.10 库存货物管理界面
管理库存货物信息关键代码:
@RequestMapping("/get_list")
public Map<String, Object> getList(HttpServletRequest request) {
Map<String, Object> map = service.selectToPage(service.readQuery(request), service.readConfig(request));
return success(map);
}
@PostMapping("/add")
@Transactional
public Map<String, Object> add(HttpServletRequest request) throws IOException {
service.insert(service.readBody(request.getReader()));
return success(1);
}
public Map<String, Object> addMap(Map<String,Object> map){
service.insert(map);
return success(1);
}
@PostMapping("/set")
@Transactional
public Map<String, Object> set(HttpServletRequest request) throws IOException {
service.update(service.readQuery(request), service.readConfig(request), service.readBody(request.getReader()));
return success(1);
}
管理员可管理所有订单中心信息,支持查询、更新、删除订单中心,提供发货操作。界面如下图所示。

图5.11 订单中心添加界面
添加订单信息关键代码:
@PostMapping("/add")
@Transactional
public Map<String, Object> add(HttpServletRequest request) throws IOException {
service.insert(service.readBody(request.getReader()));
return success(1);
}
public Map<String, Object> addMap(Map<String,Object> map){
service.insert(map);
return success(1);
}
5.3.5 订单发货管理模块
管理员可管理所有订单发货信息,支持查询、更新、删除订单发货信息。资源管理界面如下图所示。

图5.12 订单发货管理界面
管理订单发货信息关键代码:
@RequestMapping("/get_obj")
public Map<String, Object> obj(HttpServletRequest request) {
List resultList = service.selectBaseList(service.select(service.readQuery(request), service.readConfig(request)));
if (resultList.size() > 0) {
JSONObject jsonObject = new JSONObject();
jsonObject.put("obj",resultList.get(0));
return success(jsonObject);
} else {
return success(null);
}
}
@PostMapping("/set")
@Transactional
public Map<String, Object> set(HttpServletRequest request) throws IOException {
service.update(service.readQuery(request), service.readConfig(request), service.readBody(request.getReader()));
return success(1);
}
6 系统测试
测试的主要目的是确保系统的功能和性能满足预期的需求,同时识别和修复潜在的缺陷。通过系统测试,可以验证各个功能模块的正确性和稳定性,确保系统在不同使用场景下的表现符合设计要求。测试目的包括确认系统功能的完整性、验证数据处理的准确性、评估系统的性能和安全性。测试还可以提高用户满意度,保证用户在使用系统时获得流畅和可靠的体验。通过全面的测试,可以降低后期维护成本,减少系统上线后出现故障的风险,从而保障系统的长期稳定运行。
在本系统中,测试方法主要依赖于测试用例的设计与执行。测试用例是根据系统需求文档编写的,覆盖所有功能模块及其边界情况[11]。每个测试用例包含输入数据、预期结果和实际结果的对比,以验证系统的功能是否按预期工作。
用户注册功能测试用例表是用来验证用户能否成功注册成为系统用户的测试用例。用户注册功能测试用例如下表所示。
表6.1 用户注册功能测试用例
| 测试描述 | 测试用例 | 预期结果 | 结论 |
| 正常用户注册 | 根据提示输入完整正确的注册信息并点击注册 | 注册成功,跳转至登录页面 | 与预期一致 |
| 注册时用户名已存在 | 输入已存在的用户名 | 提示用户名已存在 | 与预期一致 |
| 注册时邮箱格式错误 | 输入无效的邮箱格式 | 提示邮箱格式错误 | 与预期一致 |
| 注册时必填信息未填写 | 注册信息未填写完整 | 提示请输入完整信息 | 与预期一致 |
用户登录功能测试用例表是用来验证用户能否成功登录成为系统用户的测试用例。用户登录功能测试用例如下表所示。
表6.2 用户登录功能测试用例
| 测试描述 | 测试用例 | 预期结果 | 结论 |
| 正常用户登录 | 输入正确的用户名和密码 | 登录成功,跳转至系统首页 | 与预期一致 |
| 登录时用户名错误 | 输入错误的用户名 | 提示用户名或密码错误 | 与预期一致 |
| 登录时密码错误 | 输入错误的密码 | 提示用户名或密码错误 | 与预期一致 |
库存货物管理功能测试用例表是用来验证管理员、配送用户或车辆员用户能否正确管理库存货物信息的测试用例。库存货物管理功能测试用例如下表所示。
表6.3 库存货物管理功能测试用例
| 测试描述 | 测试用例 | 预期结果 | 结论 |
| 库存货物查看功能测试 | 打开库存货物管理页面 | 页面正常加载,显示库存货物列表及操作选项 | 与预期一致 |
| 库存货物搜索功能测试 | 输入关键字搜索特定库存货物内容 | 目标库存货物成功显示在界面中 | 与预期一致 |
| 库存货物添加功能测试 | 点击添加库存货物,输入添加内容并提交 | 成功加载到库存货物添加界面,信息输入并保存添加成功 | 与预期一致 |
| 库存货物修改功能测试 | 选择修改库存货物内容,输入修改内容并提交 | 加载到目标库存货物编辑界面,信息输入并保存更新成功 | 与预期一致 |
| 库存货物删除功能测试 | 选择库存货物内容,点击删除按钮 | 库存货物成功从库存货物列表中删除 | 与预期一致 |
订单中心管理功能测试用例表是用来验证管理员或配送用户能否正确管理订单中心信息的测试用例。订单中心管理功能测试用例如下表所示。
表6.5 订单中心管理功能测试用例
| 测试描述 | 测试用例 | 预期结果 | 结论 |
| 订单中心查看功能测试 | 打开订单中心管理页面 | 页面正常加载,显示订单中心列表及操作选项 | 与预期一致 |
| 订单中心搜索功能测试 | 输入关键字搜索特定订单中心内容 | 目标订单中心成功显示在界面中 | 与预期一致 |
| 订单中心添加功能测试 | 点击添加订单中心,输入添加内容并提交 | 成功加载到订单中心添加界面,信息输入并保存添加成功 | 与预期一致 |
| 订单中心修改功能测试 | 选择修改订单中心内容,输入修改内容并提交 | 加载到目标订单中心编辑界面,信息输入并保存更新成功。 | 与预期一致 |
| 订单中心删除功能测试 | 选择订单中心内容,点击删除按钮 | 订单中心成功从订单中心列表中删除 | 与预期一致 |
订单发货管理功能测试用例表是用来验证管理员或配送用户能否正确管理订单发货信息的测试用例。订单发货管理功能测试用例如下表所示。
表6.3 订单发货管理功能测试用例
| 测试描述 | 测试用例 | 预期结果 | 结论 |
| 订单发货查看功能测试 | 打开订单发货管理页面 | 页面正常加载,显示订单发货列表及操作选项 | 与预期一致 |
| 订单发货搜索功能测试 | 输入关键字搜索特定订单发货内容 | 目标订单发货成功显示在界面中 | 与预期一致 |
| 订单发货添加功能测试 | 点击添加订单发货,输入添加内容并提交 | 成功加载到订单发货添加界面,信息输入并保存添加成功 | 与预期一致 |
| 订单发货修改功能测试 | 选择修改订单发货内容,输入修改内容并提交 | 加载到目标订单发货编辑界面,信息输入并保存更新成功 | 与预期一致 |
| 订单发货删除功能测试 | 选择订单发货内容,点击删除按钮 | 订单发货成功从订单发货列表中删除 | 与预期一致 |
车辆信息管理功能测试用例表是用来验证管理员或车辆员用户能否正确管理车辆信息信息的测试用例。车辆信息管理功能测试用例如下表所示。
表6.5 车辆信息管理功能测试用例
| 测试描述 | 测试用例 | 预期结果 | 结论 |
| 车辆信息查看功能测试 | 打开车辆信息管理页面 | 页面正常加载,显示车辆信息列表及操作选项 | 与预期一致 |
| 车辆信息搜索功能测试 | 输入关键字搜索特定车辆信息内容 | 目标车辆信息成功显示在界面中 | 与预期一致 |
| 车辆信息添加功能测试 | 点击添加车辆信息,输入添加内容并提交 | 成功加载到车辆信息添加界面,信息输入并保存添加成功 | 与预期一致 |
| 车辆信息修改功能测试 | 选择修改车辆信息内容,输入修改内容并提交 | 加载到目标车辆信息编辑界面,信息输入并保存更新成功。 | 与预期一致 |
| 车辆信息删除功能测试 | 选择车辆信息内容,点击删除按钮 | 车辆信息成功从车辆信息列表中删除 | 与预期一致 |
通过对用户注册、用户登录、库存货物管理、订单中心管理、订单发货管理、车辆信息管理等核心功能的测试,所有关键功能模块均能按照预期工作,系统主要业务逻辑和操作无误。用户能够成功注册并登录系统实现各项操作。管理员可以快速增改删查库存货物和订单中心信息,配送用户和车辆员用户能够搜索和浏览库存货物信息;配送用户可以确认订单信息,更新订单发货信息;车辆员用户可以顺利添加自己的车辆信息。同时在测试过程中未发现明显的用户体验问题,所有操作均能够顺利完成且反馈及时准确。同时,系统能够在不同操作下保持稳定运行,未出现异常崩溃或数据丢失现象。
7总结与展望
本文基于SpringBoot技术设计并实现了一个冷链监控平台系统,旨在解决传统冷链监控领域管理中信息不透明、操作繁琐及用户联动性差等问题。通过对国内外冷链监控系统发展的分析,本文总结了当前行业的现状,并提出了系统的设计目标。系统使用SpringBoot框架实现业务逻辑,数据库选用MySQL进行数据存储。系统功能涵盖配送用户模块、车辆员用户模块和管理员模块等三大部分,配送用户可通过平台快速获取和浏览库存货物和订单信息,高效处理和更新订单发货。车辆员用户可以确认库存货物和添加自己的车辆信息。管理员则负责管理和更新系统各类信息,保证系统正常运转。通过功能测试,系统各项功能均运行正常,达到了预期设计目标。
系统的实现为冷链监控领域提供了一个高效、透明且用户友好的解决方案。通过优化信息共享流程和简化管理操作,系统显著提升了用户体验和管理效率。同时,系统的模块化设计和可扩展性为未来功能升级提供了便利。测试结果表明,系统在功能完整性、操作流畅性及数据安全性方面均表现良好。未来,可进一步引入人工智能、大数据和区块链等技术,以增强系统的智能化和数据可信度。本文的研究为冷链监控领域的数字化转型提供了参考,具有一定的理论价值和实践意义。
参考文献
- 冯志林.Java EE程序设计与开发实践教程[M].机械工业出版社:202105.353.
- 尹应荆.JAVA编程语言在计算机软件开发中的应用[J].石河子科技,2023,(05):45-47.
- 刘江涛,王亮亮,吴庆茹,等.基于B/S模式的铁路勘测设计案例信息化管理系统设计与实现[J].铁路计算机应用,2021,30(03):32-35.
- 张丹丹,李弘.基于B/S架构的办公管理系统设计与开发[J].铁路通信信号工程技术,2024,21(09):44-48+106.
- 王志亮,纪松波.基于SpringBoot的Web前端与数据库的接口设计[J].工业控制计算机,2023,36(03):51-53.
- 熊永平.基于SpringBoot框架应用开发技术的分析与研究[J].电脑知识与技术,2021,15(36):76-77.
- 李艳杰.MySQL数据库下存储过程的综合运用研究[J].现代信息科技,2023,7(11):80-82+88.
- 陈倩怡,何军.Vue+Springboot+MyBatis技术应用解析[J].电脑编程技巧与维护,2020,(01):14-15+28.
- 周晓玉,崔文超.基于Web技术的数据库应用系统设计[J].信息与电脑(理论版),2023,35(09):189-191.
- 马艳艳,吴晓光.计算机软件与数据库的设计策略分析[J].电子技术,2024,53(05):104-105.
- 李俊萌.计算机软件测试技术与开发应用策略分析[J].信息记录材料,2023,24(03):50-52.
- 秦翔,魏永涛.区块链技术与冷链物流结合产生的效应及应用研究[J].江苏通信,2025,41(01):121-125.
- 张文祺,徐圣凯,秦宗毅,等.冷链运输智能监控系统的设计与实现[J].河北省科学院学报,2025,42(01):21-25+75.DOI:10.16191/j.cnki.hbkx.2025.01.003.
- 崔百冰.生鲜农产品冷链物流发展问题分析及其策略研究[J].全国流通经济,2025,(03):45-48.DOI:10.16834/j.cnki.issn1009-5292.2025.03.004.
- Shao W ,Liu K.Design and Implementation of Online Ordering System Based on SpringBoot[J].Journal of Big Data and Computing,2024,2(3):
- Zhenhua H ,Liang C ,Bin L .Application of integrating reinforcement learning and intelligent scheduling in logistics distribution[J].Intelligent Decision Technologies,2024,18(1):57-74.
- 钱宝健,汪鹏,曹如权.基于Spring Boot的物流寄查系统设计与实现[J].电脑编程技巧与维护,2023,(09):63-65+69.DOI:10.16184/j.cnki.comprg.2023.09.009.
- Yan M .Design of agricultural product cold chain transportation monitoring system based on Internet of Things technology[J].Proceedings of the Indian National Science Academy,2023,89(1):235-246.
- 王芳芳.基于WebGIS的生鲜农产品物流配送系统设计与实现[D].长江大学,2022.DOI:10.26981/d.cnki.gjhsc.2022.000193.
- 董汉磊,刘保罗,陈卓,等.基于Java的B/S物流管理系统设计与实现[J].长江信息通信,2021,34(05):84-86.
致 谢
在本项目的实施过程中,许多人给予了我无私的支持和帮助,令我深感感谢。
我要衷心感谢我的指导老师。不仅在项目的初期提供了宝贵的建议,还在整个过程中给予了我细致入微的指导。专业知识和严谨态度始终激励着我,让我在遇到困难时能够保持信心,继续前行。每一次的讨论都让我对项目有了更深刻的理解,帮助我克服了许多技术难题。
我也要感谢参与用户测试的同学们。你们的反馈和建议为我们系统的优化提供了重要的参考,帮助我们更好地理解用户需求。正是因为有了你们的参与,我们才能够不断改进,提升系统的用户体验。感谢所有支持我的家人和朋友。你们的理解与鼓励让我在项目的紧张时刻始终能够保持积极的心态,成为我前进的动力。每当我遇到挑战时,想到你们的支持,我就能够重新振作,继续努力。最后,我要感谢所有在我职业发展过程中给予帮助的人。每一次的交流与分享都让我受益匪浅,拓宽了我的视野,让我在这条道路上走得更加坚定。
项目的完成不仅是我个人努力的结果,更是许多人共同支持与协作的成果。在此,我再次向所有关心和支持我的人表达衷心的感谢。希望未来我们能够继续携手,共同创造更多的价值和成就。
免费领取项目源码,请关注❥点赞收藏并私信博主,谢谢~
831

被折叠的 条评论
为什么被折叠?



