目 录
摘 要
在数字化快速发展的时代,各行各业都在寻求通过信息技术提高管理效率和服务质量,名士会所也不例外。本研究聚焦于基于Java语言,并采用SpringBoot框架设计与实现的名士会所会员管理系统。系统为会员提供便捷的服务体验,同时简化管理员的管理工作。传统的会员管理模式通常依赖人工处理,效率低下且容易出错,在信息更新、预约管理和活动组织等方面存在较大局限性。随着互联网技术的发展,利用先进的Web技术和数据库管理系统来优化这些流程已成为趋势。SpringBoot因其轻量级、易于部署和强大的社区支持而成为开发此类系统的理想选择。
会员用户功能丰富,包括网站公告、新闻资讯获取、反馈建议提交、积分商城兑换等。会员可以通过系统预订健身房、游泳池和会议室资源,以及报名参加各类活动。管理员系统提供了后台管理功能,涵盖了从用户管理到资源调度的各个方面,如充值信息管理、积分商城管理、预约及活动信息管理等。这不仅提高了管理效率,也增强了服务的透明度和响应速度。系统通过集成多种功能于一体,有效提升了名士会所的服务水平和竞争力。
关键词:名士会所会员管理系统;SpringBoot框架;Java
Abstract
In the era of rapid digital development, various industries are seeking to improve management efficiency and service quality through information technology, and Mingshi Club is no exception. This study focuses on the design and implementation of a membership management system for Mingshi Club based on Java language and using the SpringBoot framework. The system provides convenient service experience for members and simplifies the management work of administrators. The traditional membership management model usually relies on manual processing, which is inefficient and prone to errors, and has significant limitations in information updates, appointment management, and event organization. With the development of Internet technology, using advanced Web technology and database management system to optimize these processes has become a trend. SpringBoot is an ideal choice for developing such systems due to its lightweight, easy to deploy, and strong community support.
Member users have rich functions, including website announcements, news and information acquisition, feedback and suggestion submission, and points mall redemption. Members can book gym, swimming pool, and conference room resources through the system, as well as register for various activities. The administrator system provides backend management functions, covering various aspects from user management to resource scheduling, such as recharge information management, points mall management, appointment and activity information management, etc. This not only improves management efficiency, but also enhances service transparency and response speed. The system has effectively improved the service level and competitiveness of the Mingshi Club by integrating multiple functions into one.
Keywords: Mingshi Club Member Management System; SpringBoot framework; Java
随着信息技术的迅猛发展和互联网应用的普及,传统的会员管理模式已难以满足现代服务业对效率和服务质量的需求。本研究的目的在于设计并实现一个基于Java语言及SpringBoot框架的名士会所会员管理系统,以期通过技术手段提升服务体验和管理效率。系统将涵盖会员注册登录、资源预约(包括健身房、游泳池和会议室等)、活动参与以及积分商城兑换等功能模块,为会员提供全面而便捷的服务体验。同时,系统还配备了强大的后台管理功能,使管理员能够高效地进行用户信息管理、资源调度、信息发布等操作,确保系统的稳定运行和数据的安全性。通过这一系统的设计与实现,希望能够为名士会所提供一套完整的解决方案,帮助其实现从传统管理模式向现代化数字管理模式的转变。
在当今竞争激烈的市场环境中,服务质量与管理效率已成为企业获取竞争优势的重要因素。对于名士会所而言,实施本会员管理系统不仅能够显著提升其服务质量和运营效率,还能极大地增强会员的满意度和忠诚度,促进会员间的互动与交流,进而推动会所的可持续发展。系统的成功开发与应用,为其他类似机构提供了宝贵的技术参考和实践经验,有助于推动整个行业向数字化、智能化方向迈进。通过对会员行为数据的收集与分析,管理者可以更精准地把握会员需求,制定个性化的服务策略,从而进一步提升服务水平和市场竞争力。长远来看,这不仅有利于优化资源配置,降低运营成本,还能通过技术创新开辟新的业务增长点,为行业的未来发展注入新动力。本研究具有重要的理论价值和实际应用前景。
在国内,会员管理系统的研究与应用近年来得到了快速发展,这主要得益于互联网技术的普及和电子商务行业的蓬勃兴起。许多企业和机构开始重视通过数字化手段提升客户关系管理(CRM)能力,以增强市场竞争力。目前,国内已有不少基于Java等编程语言开发的会员管理系统案例,这些系统大多集成了在线注册登录、积分兑换、活动报名等功能,并且越来越多地采用了SpringBoot框架来简化开发流程和提高系统的可维护性。尽管市场上存在大量的会员管理系统产品和服务,但在用户体验优化、个性化服务提供以及数据安全保护等方面仍存在较大的改进空间。
在国外,会员管理系统的研究与实践同样呈现出多样化的特点,尤其在美国和欧洲等地,由于市场成熟度较高,对于会员管理系统的要求也更为严格。国外的研究更多地集中在提高系统的灵活性和可扩展性,以适应不同规模企业的需求。国外非常重视系统的易用性和服务质量,强调通过细致入微的设计来提升用户体验。与此同时,面对日益增长的数据保护需求,国外的会员管理系统特别关注数据安全措施的实施,确保遵守当地严格的隐私保护法规。总体而言,国外的会员管理系统不仅注重功能上的完备性,还致力于通过优化交互设计和增强系统安全性,为用户提供更加安全可靠的服务体验。
本论文共分为七个主要章节,具体结构如下:
1. 绪论:介绍选题目的与意义,回顾国内外研究现状,并概述论文的组织结构。
2. 相关技术介绍:详细介绍与本研究相关的技术,包括Java语言、B/S框架、SpringBoot框架、Vue技术和MySQL数据库。
3. 需求分析:对系统的功能需求和非功能需求进行分析,明确用户和管理员的需求,并进行可行性分析,包括技术、操作和经济可行性。
4. 系统设计:涵盖系统架构设计、系统模块设计,并进行数据库的概念设计与表设计。
5. 系统实现:具体描述各个功能模块的实现过程,展示系统如何根据需求进行开发。
6. 系统测试:阐述测试的目的,分析测试结果并得出结论,以验证系统的稳定性和功能完整性。
7. 总结:总结研究的主要成果和贡献,指出存在的不足及未来的研究方向。
Java语言是一种广泛使用的高级编程语言,具有平台无关性、面向对象特性和丰富的标准库。Java通过Java虚拟机(JVM)实现跨平台运行,开发者可以编写一次代码,在任何支持JVM的环境中执行[1]。Java的面向对象特性使得代码复用和模块化变得更加容易,促进了软件的维护和扩展。Java支持多线程编程,允许开发者在同一程序中同时执行多个任务,提升了应用程序的性能。
Java语言的语法结构简洁且易于理解,吸引了大量开发者。Java的标准库包含数据结构、输入输出处理、网络编程等众多功能模块。这使得开发者在构建应用程序时能够高效利用已有工具,减少重复劳动。Java广泛应用于企业级应用、移动应用、Web开发和大数据处理等领域。
B/S(Browser/Server)架构是一种基于浏览器和服务器的系统架构模式,用户通过浏览器与服务器进行交互。B/S架构简化了客户端的部署和管理,用户无需在本地安装复杂的软件,只需使用标准浏览器即可访问应用程序。服务器端负责处理业务逻辑和数据存储,客户端则主要负责展示用户界面和数据交互[2]。B/S架构的设计使得系统更新和维护集中在服务器端,降低了维护成本。
B/S架构通常采用Web技术进行实现,包括HTML、CSS和JavaScript等。用户在浏览器中发起请求,服务器响应并返回数据。数据传输通常通过HTTP或HTTPS协议进行,B/S架构的灵活性使其适用于在线购物、信息管理系统和社交网络等各类应用场景[3]。由于其易于扩展性,B/S架构可以方便地支持大规模用户访问,适应不断变化的业务需求。
SpringBoot框架是基于Spring框架的开源项目,简化Java应用程序的开发过程。SpringBoot通过约定优于配置的理念,减少了传统Spring应用的繁琐配置,开发者可以快速搭建和部署应用程序。框架提供了一系列默认配置,支持自动化配置,简化了应用启动的复杂性[4]。SpringBoot内置了嵌入式Web服务器,使得开发者能够独立运行Java应用,无需外部容器。
SpringBoot支持微服务架构,开发者可以轻松创建和管理多个微服务。框架集成了丰富的功能模块,包括安全、数据访问和消息中间件等,支持RESTful API和JSON数据格式的处理[5]。SpringBoot还提供了强大的监控和管理功能,允许开发者实时监控应用的健康状态和性能指标。借助SpringBoot,开发者能够高效构建和维护现代企业级应用,满足复杂业务需求。
Vue是一种渐进式JavaScript框架,专注于构建用户界面。Vue采用组件化的开发模式,允许开发者将应用程序拆分为独立的、可重用的组件,从而提高了开发效率和代码的可维护性[6]。框架的核心库专注于视图层,支持数据绑定和DOM操作,提供了简洁的API。Vue的虚拟DOM机制提升了应用的性能,减少了实际DOM操作的次数。
Vue支持双向数据绑定,能够自动更新视图与模型之间的变化。开发者可以通过Vue的指令系统,简化数据展示和事件处理。Vue还支持路由管理和状态管理,使得开发复杂单页面应用变得更加容易[7]。借助Vue的生态系统,开发者能够使用多种工具和库来扩展功能,满足不同的业务需求。Vue在前端开发中逐渐成为主流选择,受到广泛关注和应用。
MySQL是一种开源关系型数据库管理系统,广泛应用于Web应用和企业级数据存储。MySQL支持结构化查询语言,允许开发者通过标准语句进行数据的创建、读取、更新和删除操作[8]。数据库通过表格形式组织数据,支持数据完整性和约束条件的定义。MySQL的存储引擎机制使得用户可以根据具体需求选择不同的存储引擎,以优化性能和功能。
MySQL具有高性能和可扩展性,支持大规模数据存储和高并发访问。系统提供了丰富的用户权限管理和数据加密安全特性。
现代软件开发技术已经相当成熟,提供了丰富的工具和框架,可以应对各种复杂的业务需求。采用Java等成熟、稳定的语言进行开发,利用其面向对象、跨平台等特性,实现系统的模块化、可扩展性和可维护性。利用SpringBoot等现代框架,简化开发过程,提高开发效率。对于数据库的选择,使用MySQL等关系型数据库,以满足数据存储和查询的需求。因此,从技术层面来看,开发名士会所会员管理系统是完全可行的。
系统的开发成本相对较低,可以利用开源框架和工具,降低开发成本。其次,系统的运行和维护成本也相对较低,可以采用Java等技术,实现系统的自动化部署和维护。因此,从经济层面来看,开发名士会所会员管理系统也是可行的。
名士会所会员管理系统提升了会员服务的便捷性,使用户能轻松预约设施和管理个人账户。系统通过网站公告、新闻资讯及在线预约等功能增强用户体验,同时优化了会所管理流程。系统的实施不仅创造了就业机会,还提高了公众对健康生活方式的参与度,增强了社区凝聚力。因此,开发名士会所会员管理系统不仅是可行的,而且具有显著的社会价值。
系统的操作界面设计简洁明了,易于用户理解和操作。系统提供了详尽的操作指南和帮助文档,使得用户能够快速上手并熟练使用系统。系统还具备良好的容错性和错误提示功能,当用户操作失误时,能够及时给出提示信息,引导用户进行正确的操作。因此,从操作层面来看,名士会所会员管理系统同样具备可行性。
名士会所会员管理系统划分为了前端模块和后端模块两大部分。
前端会员用户模块:
- 注册登录:用户可以通过系统进行注册,但需要管理员审核通过后才能完成整个注册流程并使用系统。这一机制确保了会员身份的真实性与安全性。
- 首页:提供一个综合信息展示平台,让用户快速了解会所提供的主要服务和最新动态,促进信息的有效传播。
- 网站公告:用户可以查看会所的重要通知和更新,保证会员能够及时获取关键信息,提高沟通效率。
- 新闻资讯:分享行业新闻或健康生活相关资讯,增加会员的知识面和参与感,丰富用户体验。
- 反馈建议:为会员提供了一个向会所管理层提交意见和建议的渠道,有助于改进服务质量,增强用户满意度。
- 积分商城:会员可以使用积累的积分兑换礼品或享受特定服务,增强会员粘性和满意度,激励更多互动。
- 健身房信息:详细介绍健身房设施和服务内容,会员可以根据自身需求选择适合的健身项目,提升健康管理。
- 游泳池信息:提供游泳池相关的开放时间、课程安排等信息,便于会员规划自己的运动计划,享受水上活动的乐趣。
- 会议室信息:介绍会议室的配置情况及预订规则,满足会员商务会议或其他活动的需求,支持多样化用途。
- 活动信息:列出即将举行的各类活动详情,并设置提醒功能,当报名时间超过结束时间时自动提示“报名已结束”,避免无效操作,确保活动组织有序。
- 我的账号:会员可以查看和编辑个人资料、修改密码,确保个人信息的安全性和准确性,维护用户隐私。
- 个人中心:集中管理个人在会所的所有活动记录,包括充值信息、兑换历史、预约情况(健身房、游泳池、会议室)、活动报名状态、消息通知、反馈记录、收藏夹以及评论管理等,提供一站式的便捷服务体验,简化用户操作流程。
后端管理员模块:
- 登录:后端管理员模块的登录功能是整个系统安全的第一道防线,它允许系统管理员通过输入预设的用户名和密码来验证身份,确保只有授权的管理员能够访问后台管理系统。
- 后台首页:登录成功后,管理员将进入后台首页,提供一个综合视图,展示系统的关键指标和最新动态,帮助管理员快速了解系统的运行状态。
- 系统用户:管理所有注册用户的账户信息,包括审核新用户的注册申请、编辑用户资料及权限设置等操作。
- 充值信息管理:处理和跟踪会员的充值记录,确保资金流动透明化,并能及时解决可能出现的财务问题。
- 积分商城管理:维护积分商城的商品和服务列表,更新商品信息,调整兑换规则,保证会员可以顺利使用积分兑换心仪物品。
- 兑换记录管理:查看和管理会员的积分兑换历史,便于追踪每个会员的消费行为并进行必要的售后服务。
- 健身房信息管理:编辑和发布关于健身房的所有相关信息,如设备介绍、开放时间、课程安排等,确保会员获取准确的信息。
- 预约健身房管理:管理会员对健身房的预约情况,协调资源分配,避免过度预订或资源浪费。
- 游泳池信息管理:维护有关游泳池的所有信息,包括设施介绍、开放时间表、课程安排等,为会员提供详尽的服务指南。
- 预约游泳池管理:监督会员对游泳池的预约请求,优化时间安排,确保每位会员都能享受到高质量的游泳体验。
- 会议室信息管理:管理和更新会议室的相关信息,如配置详情、预订政策等,满足会员对于商务或其他活动的需求。
- 预约会议室管理:负责会议室的预约流程,确保会议和其他活动能够有序进行,同时最大化利用空间资源。
- 活动信息管理:创建和发布各类活动的详细信息,吸引会员参与,促进社区互动。
- 报名活动管理:监控活动的报名情况,根据需要调整活动规模或时间安排,保证活动顺利举行。
- 消息通知管理:通过系统向会员发送重要通知和提醒,如活动变更、服务更新等,保持与会员的良好沟通。
- 系统管理:管理和更新会所网站或应用上的轮播图内容,用于展示重要活动、推荐服务或宣传信息,增强视觉吸引力和信息传达效果。
- 留言管理:收集和回复会员在系统中的留言,及时解答疑问或处理投诉,增强用户满意度。
- 网站公告管理:发布公告以传达重要信息给所有会员,提高信息传播效率,确保会员知晓最新的会所动态。
- 资源管理:管理和更新网站上的新闻资讯内容及其分类,为会员提供有价值的信息资源,丰富其知识面。
- 权限管理:设定不同角色的访问权限,确保敏感信息的安全性和系统的稳定性,防止未经授权的操作。
名士会所会员管理系统的非功能性需求比如名士会所会员管理系统的安全性怎么样,可靠性怎么样,性能怎么样,可拓展性怎么样等,具体可以表示在如下3-1表格中:
表3-1名士会所会员管理系统非功能需求表
| 安全性 | 主要指名士会所会员管理系统数据库的安装,数据库的使用和密码的设定必须合乎规范。 |
| 可靠性 | 可靠性是指名士会所会员管理系统能够安装用户的指示进行操作,经过测试,可靠性90%以上。 |
| 性能 | 性能是影响名士会所会员管理系统占据市场的必要条件,所以性能最好要佳才好。 |
| 可扩展性 | 比如数据库预留多个属性,比如接口的使用等确保了系统的非功能性需求。 |
| 易用性 | 用户只要跟着名士会所会员管理系统的页面展示内容进行操作,就可以了。 |
| 可维护性 | 名士会所会员管理系统开发的可维护性是非常重要的,经过测试,可维护性没有问题 |
名士会所会员管理系统的完整UML用例图分别是图3-1、3-2。
会员用户角色用例如下图所示。

-
-
-
-
- 名士会所会员管理系统会员用户角色用例图
-
-
-
管理员角色用例如下图所示。

系统开发流程的主要步骤,从需求分析到系统完成的全过程。流程包括需求分析、总体设计(结构、功能、数据)、详细设计(模块、编码)、模块整合与调用,以及测试、扩展和完善,最终完成系统的开发。本系统的开发流程如下图所示

-
-
-
-
- 系统开发流程图
-
- 用户登录流程
-
-
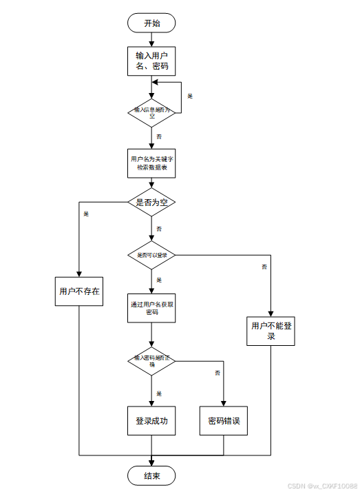
用户输入用户名和密码后,系统先检查输入是否为空,再验证用户名是否存在,若存在则通过用户名获取密码并校验。若密码正确则登录成功,否则提示密码错误。若用户名不存在或无法登录,提示用户操作无效。如下图所示。

-
-
-
-
- 登录流程图
-
- 系统操作流程
-
-
用户首先进入系统登录界面,输入用户名和密码后,系统验证信息是否正确。若验证失败,返回登录界面重新输入,若验证成功,则进入功能界面,执行相应功能处理后结束操作流程。操作流程如下图所示。

-
-
-
-
- 系统操作流程图
-
- 添加信息流程
-
-
管理员可以添加信息,用户添加可以自己权限内的信息,输入信息后,要想利用这个软件来进行系统的安全管理,首先需要登录到该软件中。添加信息流程如下图所示。

-
-
-
-
- 添加信息流程图
-
-
-
用户首先选择需要修改的记录,输入修改后的数据,系统判断输入数据是否合法。若数据不合法,提示重新输入,若数据合法,则将修改后的数据写入数据库,完成操作后流程结束。修改信息流程图如下图所示。

-
-
-
-
- 修改信息流程图
-
- 删除信息流程
-
-
用户选择需要删除的记录后,系统判断是否确认删除。若未确认,返回选择环节,若确认删除,则更新数据库,删除对应记录,完成操作后流程结束。删除信息流程图如下图所示。

-
-
-
-
- 删除信息流程图
-
-
-
-
总体设计
本章主要讨论的内容包括名士会所会员管理系统的功能模块设计、数据库系统设计。
本名士会所会员管理系统从架构上分为三层:表现层(UI)、业务逻辑层(BLL)以及数据层(DL)。

-
-
-
-
- 名士会所会员管理系统架构设计图
-
-
-
表现层(UI):也称为用户界面层,它负责与用户进行直接的交互。一个优秀的UI设计能够显著提升用户的体验,确保用户在使用名士会所会员管理系统时感到舒适和便捷。为了确保良好的兼容性,UI界面设计需要适应不同版本的平台和各种屏幕尺寸的分辨率。此外,UI交互功能必须合理设计,确保用户的操作能够得到相应的反馈和结果,这要求表现层与业务逻辑层之间保持良好的通信和协同工作。
业务逻辑层(BLL):这一层主要处理名士会所会员管理系统的数据和业务逻辑。当用户通过表现层提交数据时,业务逻辑层会接收这些数据,进行处理,并将结果传递给数据层进行存储或查询。同时,当系统需要从数据层读取数据时,业务逻辑层会处理这些数据,并将其传递给表现层进行展示。
数据层(DL):虽然本名士会所会员管理系统的数据存储在服务端的MySQL数据库中,但数据层仍然作为一个独立的部分存在[9]。它的主要功能是存储和管理名士会所会员管理系统的数据。数据层与MySQL数据库进行交互,执行数据的增、删、改、查等操作,确保数据的完整性和安全性。
这三个层次相互独立但又紧密协作,共同构成了名士会所会员管理系统的完整架构。通过合理的分层设计,可以提高系统的可维护性、可扩展性和可重用性,为用户提供更好的服务和体验。
在上一章节中主要对系统的功能性需求和非功能性需求进行分析,并且根据需求分析了本名士会所会员管理系统中的用例。那么接下来就要开始对本名士会所会员管理系统的架构、主要功能和数据库开始进行设计。名士会所会员管理系统根据前面章节的需求分析得出,名士会所会员管理系统的功能模块图如下图所示。

-
-
-
-
- 名士会所会员管理系统功能模块图
-
-
- 数据库设计
-
数据库设计一般包括需求分析、概念模型设计、数据库表建立三大过程,其中需求分析前面章节已经阐述,概念模型设计有概念模型和逻辑结构设计两部分。
-
-
- 数据库概念结构设计
-
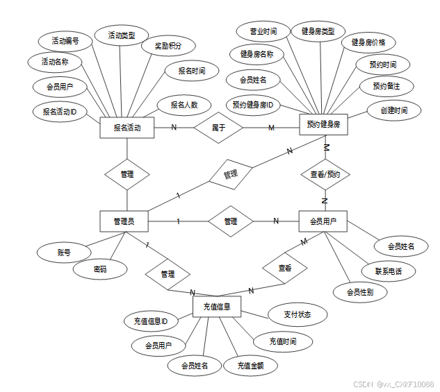
下面是整个名士会所会员管理系统中主要的数据库表总E-R实体关系图。

-
-
-
-
- 名士会所会员管理系统总E-R关系图
-
- 数据库逻辑结构设计
-
-
通过上一小节中名士会所会员管理系统中总E-R关系图上得出一共需要创建多个数据表。在此主要罗列几个主要的数据库表结构设计。
| 编号 | 字段名 | 类型 | 长度 | 是否非空 | 是否主键 | 注释 |
| 1 | token_id | int | 是 | 是 | 临时访问牌ID | |
| 2 | token | varchar | 64 | 否 | 否 | 临时访问牌 |
| 3 | info | text | 65535 | 否 | 否 | 信息 |
| 4 | maxage | int | 是 | 否 | 最大寿命:默认2小时 | |
| 5 | create_time | timestamp | 是 | 否 | 创建时间 | |
| 6 | update_time | timestamp | 是 | 否 | 更新时间 | |
| 7 | user_id | int | 是 | 否 | 用户编号 |
表 4-2-activity_information(活动信息)
| 编号 | 字段名 | 类型 | 长度 | 是否非空 | 是否主键 | 注释 |
| 1 | activity_information_id | int | 是 | 是 | 活动信息ID | |
| 2 | event_name | varchar | 64 | 否 | 否 | 活动名称 |
| 3 | activity_number | varchar | 64 | 否 | 否 | 活动编号 |
| 4 | activity_type | varchar | 64 | 否 | 否 | 活动类型 |
| 5 | activity_pictures | varchar | 255 | 否 | 否 | 活动图片 |
| 6 | start_time | date | 否 | 否 | 开始时间 | |
| 7 | end_time | date | 否 | 否 | 结束时间 | |
| 8 | activity_time | date | 否 | 否 | 活动时间 | |
| 9 | bonus_points | double | 否 | 否 | 奖励积分 | |
| 10 | number_of_participants | double | 否 | 否 | 参与人数 | |
| 11 | activity_venue | varchar | 64 | 否 | 否 | 活动场地 |
| 12 | activity_details | text | 65535 | 否 | 否 | 活动详情 |
| 13 | hits | int | 是 | 否 | 点击数 | |
| 14 | praise_len | int | 是 | 否 | 点赞数 | |
| 15 | collect_len | int | 是 | 否 | 收藏数 | |
| 16 | comment_len | int | 是 | 否 | 评论数 | |
| 17 | registration_activities_limit_times | int | 是 | 否 | 报名限制次数 | |
| 18 | create_time | datetime | 是 | 否 | 创建时间 | |
| 19 | update_time | timestamp | 是 | 否 | 更新时间 |
表 4-3-article(文章)
| 编号 | 字段名 | 类型 | 长度 | 是否非空 | 是否主键 | 注释 |
| 1 | article_id | mediumint | 是 | 是 | 文章id | |
| 2 | title | varchar | 125 | 是 | 是 | 标题 |
| 3 | type | varchar | 64 | 是 | 否 | 文章分类 |
| 4 | hits | int | 是 | 否 | 点击数 | |
| 5 | praise_len | int | 是 | 否 | 点赞数 | |
| 6 | create_time | timestamp | 是 | 否 | 创建时间 | |
| 7 | update_time | timestamp | 是 | 否 | 更新时间 | |
| 8 | source | varchar | 255 | 否 | 否 | 来源 |
| 9 | url | varchar | 255 | 否 | 否 | 来源地址 |
| 10 | tag | varchar | 255 | 否 | 否 | 标签 |
| 11 | content | longtext | 4294967295 | 否 | 否 | 正文 |
| 12 | img | varchar | 255 | 否 | 否 | 封面图 |
| 13 | description | text | 65535 | 否 | 否 | 文章描述 |
表 4-4-article_type(文章分类)
| 编号 | 字段名 | 类型 | 长度 | 是否非空 | 是否主键 | 注释 |
| 1 | type_id | smallint | 是 | 是 | 分类ID | |
| 2 | display | smallint | 是 | 否 | 显示顺序 | |
| 3 | name | varchar | 16 | 是 | 否 | 分类名称 |
| 4 | father_id | smallint | 是 | 否 | 上级分类ID | |
| 5 | description | varchar | 255 | 否 | 否 | 描述 |
| 6 | icon | text | 65535 | 否 | 否 | 分类图标 |
| 7 | url | varchar | 255 | 否 | 否 | 外链地址 |
| 8 | create_time | timestamp | 是 | 否 | 创建时间 | |
| 9 | update_time | timestamp | 是 | 否 | 更新时间 |
表 4-5-auth(用户权限管理)
| 编号 | 字段名 | 类型 | 长度 | 是否非空 | 是否主键 | 注释 |
| 1 | auth_id | int | 是 | 是 | 授权ID | |
| 2 | user_group | varchar | 64 | 否 | 否 | 用户组 |
| 3 | mod_name | varchar | 64 | 否 | 否 | 模块名 |
| 4 | table_name | varchar | 64 | 否 | 否 | 表名 |
| 5 | page_title | varchar | 255 | 否 | 否 | 页面标题 |
| 6 | path | varchar | 255 | 否 | 否 | 路由路径 |
| 7 | parent | varchar | 64 | 否 | 否 | 父级菜单 |
| 8 | parent_sort | int | 是 | 否 | 父级菜单排序 | |
| 9 | position | varchar | 32 | 否 | 否 | 位置 |
| 10 | mode | varchar | 32 | 是 | 否 | 跳转方式 |
| 11 | add | tinyint | 是 | 否 | 是否可增加 | |
| 12 | del | tinyint | 是 | 否 | 是否可删除 | |
| 13 | set | tinyint | 是 | 否 | 是否可修改 | |
| 14 | get | tinyint | 是 | 否 | 是否可查看 | |
| 15 | field_add | text | 65535 | 否 | 否 | 添加字段 |
| 16 | field_set | text | 65535 | 否 | 否 | 修改字段 |
| 17 | field_get | text | 65535 | 否 | 否 | 查询字段 |
| 18 | table_nav_name | varchar | 500 | 否 | 否 | 跨表导航名称 |
| 19 | table_nav | varchar | 500 | 否 | 否 | 跨表导航 |
| 20 | option | text | 65535 | 否 | 否 | 配置 |
| 21 | create_time | timestamp | 是 | 否 | 创建时间 | |
| 22 | update_time | timestamp | 是 | 否 | 更新时间 |
表 4-6-book_a_gym(预约健身房)
| 编号 | 字段名 | 类型 | 长度 | 是否非空 | 是否主键 | 注释 |
| 1 | book_a_gym_id | int | 是 | 是 | 预约健身房ID | |
| 2 | member_user | int | 否 | 否 | 会员用户 | |
| 3 | member_name | varchar | 64 | 否 | 否 | 会员姓名 |
| 4 | contact_phone | varchar | 64 | 否 | 否 | 联系电话 |
| 5 | member_gender | varchar | 64 | 否 | 否 | 会员性别 |
| 6 | name_of_gym | varchar | 64 | 否 | 否 | 健身房名称 |
| 7 | gym_phone | varchar | 64 | 否 | 否 | 健身房电话 |
| 8 | business_hours | datetime | 否 | 否 | 营业时间 | |
| 9 | type_of_gym | varchar | 64 | 否 | 否 | 健身房类型 |
| 10 | gym_price | double | 否 | 否 | 健身房价格 | |
| 11 | appointment_time | datetime | 否 | 否 | 预约时间 | |
| 12 | appointment_remarks | text | 65535 | 否 | 否 | 预约备注 |
| 13 | create_time | datetime | 是 | 否 | 创建时间 | |
| 14 | update_time | timestamp | 是 | 否 | 更新时间 | |
| 15 | source_table | varchar | 255 | 否 | 否 | 来源表 |
| 16 | source_id | int | 否 | 否 | 来源ID | |
| 17 | source_user_id | int | 否 | 否 | 来源用户 |
表 4-7-code_token(验证码)
| 编号 | 字段名 | 类型 | 长度 | 是否非空 | 是否主键 | 注释 |
| 1 | code_token_id | int | 是 | 是 | 验证码ID | |
| 2 | token | varchar | 255 | 否 | 否 | 令牌 |
| 3 | code | varchar | 255 | 否 | 否 | 验证码 |
| 4 | expire_time | timestamp | 是 | 否 | 失效时间 | |
| 5 | create_time | timestamp | 是 | 否 | 创建时间 | |
| 6 | update_time | timestamp | 是 | 否 | 更新时间 |
表 4-8-collect(收藏)
| 编号 | 字段名 | 类型 | 长度 | 是否非空 | 是否主键 | 注释 |
| 1 | collect_id | int | 是 | 是 | 收藏ID | |
| 2 | user_id | int | 是 | 是 | 收藏人ID | |
| 3 | source_table | varchar | 255 | 否 | 否 | 来源表 |
| 4 | source_field | varchar | 255 | 否 | 否 | 来源字段 |
| 5 | source_id | int | 是 | 否 | 来源ID | |
| 6 | title | varchar | 255 | 否 | 否 | 标题 |
| 7 | img | varchar | 255 | 否 | 否 | 封面 |
| 8 | create_time | timestamp | 是 | 否 | 创建时间 | |
| 9 | update_time | timestamp | 是 | 否 | 更新时间 |
表 4-9-comment(评论)
| 编号 | 字段名 | 类型 | 长度 | 是否非空 | 是否主键 | 注释 |
| 1 | comment_id | int | 是 | 是 | 评论ID | |
| 2 | user_id | int | 是 | 是 | 评论人ID | |
| 3 | reply_to_id | int | 是 | 否 | 回复评论ID | |
| 4 | content | longtext | 4294967295 | 否 | 否 | 内容 |
| 5 | nickname | varchar | 255 | 否 | 否 | 昵称 |
| 6 | avatar | varchar | 255 | 否 | 否 | 头像地址 |
| 7 | create_time | timestamp | 是 | 否 | 创建时间 | |
| 8 | update_time | timestamp | 是 | 否 | 更新时间 | |
| 9 | source_table | varchar | 255 | 否 | 否 | 来源表 |
| 10 | source_field | varchar | 255 | 否 | 否 | 来源字段 |
| 11 | source_id | int | 是 | 否 | 来源ID |
表 4-10-exchange_records(兑换记录)
| 编号 | 字段名 | 类型 | 长度 | 是否非空 | 是否主键 | 注释 |
| 1 | exchange_records_id | int | 是 | 是 | 兑换记录ID | |
| 2 | member_user | int | 否 | 否 | 会员用户 | |
| 3 | member_name | varchar | 64 | 否 | 否 | 会员姓名 |
| 4 | contact_phone | varchar | 64 | 否 | 否 | 联系电话 |
| 5 | member_gender | varchar | 64 | 否 | 否 | 会员性别 |
| 6 | name_of_commodity | varchar | 64 | 否 | 否 | 商品名称 |
| 7 | commodity_number | varchar | 64 | 否 | 否 | 商品编号 |
| 8 | redeem_points | double | 否 | 否 | 兑换积分 | |
| 9 | redemption_time | date | 否 | 否 | 兑换时间 | |
| 10 | redeem_remarks | text | 65535 | 否 | 否 | 兑换备注 |
| 11 | examine_state | varchar | 16 | 是 | 否 | 审核状态 |
| 12 | examine_reply | varchar | 255 | 否 | 否 | 审核回复 |
| 13 | create_time | datetime | 是 | 否 | 创建时间 | |
| 14 | update_time | timestamp | 是 | 否 | 更新时间 | |
| 15 | source_table | varchar | 255 | 否 | 否 | 来源表 |
| 16 | source_id | int | 否 | 否 | 来源ID | |
| 17 | source_user_id | int | 否 | 否 | 来源用户 |
表 4-11-gym_information(健身房信息)
| 编号 | 字段名 | 类型 | 长度 | 是否非空 | 是否主键 | 注释 |
| 1 | gym_information_id | int | 是 | 是 | 健身房信息ID | |
| 2 | name_of_gym | varchar | 64 | 否 | 否 | 健身房名称 |
| 3 | gym_phone | varchar | 16 | 否 | 否 | 健身房电话 |
| 4 | business_hours | datetime | 否 | 否 | 营业时间 | |
| 5 | type_of_gym | varchar | 64 | 否 | 否 | 健身房类型 |
| 6 | gym_price | double | 否 | 否 | 健身房价格 | |
| 7 | gym_pictures | varchar | 255 | 否 | 否 | 健身房图片 |
| 8 | gym_details | text | 65535 | 否 | 否 | 健身房详情 |
| 9 | hits | int | 是 | 否 | 点击数 | |
| 10 | praise_len | int | 是 | 否 | 点赞数 | |
| 11 | collect_len | int | 是 | 否 | 收藏数 | |
| 12 | comment_len | int | 是 | 否 | 评论数 | |
| 13 | book_a_gym_limit_times | int | 是 | 否 | 预约限制次数 | |
| 14 | create_time | datetime | 是 | 否 | 创建时间 | |
| 15 | update_time | timestamp | 是 | 否 | 更新时间 |
表 4-12-hits(用户点击)
| 编号 | 字段名 | 类型 | 长度 | 是否非空 | 是否主键 | 注释 |
| 1 | hits_id | int | 是 | 是 | 点赞ID | |
| 2 | user_id | int | 是 | 否 | 点赞人 | |
| 3 | create_time | timestamp | 是 | 否 | 创建时间 | |
| 4 | update_time | timestamp | 是 | 否 | 更新时间 | |
| 5 | source_table | varchar | 255 | 否 | 否 | 来源表 |
| 6 | source_field | varchar | 255 | 否 | 否 | 来源字段 |
| 7 | source_id | int | 是 | 否 | 来源ID |
表 4-13-integral_mall(积分商城)
| 编号 | 字段名 | 类型 | 长度 | 是否非空 | 是否主键 | 注释 |
| 1 | integral_mall_id | int | 是 | 是 | 积分商城ID | |
| 2 | name_of_commodity | varchar | 64 | 否 | 否 | 商品名称 |
| 3 | commodity_number | varchar | 64 | 否 | 否 | 商品编号 |
| 4 | redeem_points | double | 否 | 否 | 兑换积分 | |
| 5 | commodity_picture | varchar | 255 | 否 | 否 | 商品图片 |
| 6 | commodity_details | text | 65535 | 否 | 否 | 商品详情 |
| 7 | redemption_rules | text | 65535 | 否 | 否 | 兑换规则 |
| 8 | hits | int | 是 | 否 | 点击数 | |
| 9 | praise_len | int | 是 | 否 | 点赞数 | |
| 10 | collect_len | int | 是 | 否 | 收藏数 | |
| 11 | comment_len | int | 是 | 否 | 评论数 | |
| 12 | exchange_records_limit_times | int | 是 | 否 | 兑换限制次数 | |
| 13 | create_time | datetime | 是 | 否 | 创建时间 | |
| 14 | update_time | timestamp | 是 | 否 | 更新时间 |
表 4-14-meeting_room_information(会议室信息)
| 编号 | 字段名 | 类型 | 长度 | 是否非空 | 是否主键 | 注释 |
| 1 | meeting_room_information_id | int | 是 | 是 | 会议室信息ID | |
| 2 | meeting_room_name | varchar | 64 | 否 | 否 | 会议室名称 |
| 3 | meeting_room_number | varchar | 64 | 否 | 否 | 会议室编号 |
| 4 | meeting_room_type | varchar | 64 | 否 | 否 | 会议室类型 |
| 5 | picture_of_conference_room | varchar | 255 | 否 | 否 | 会议室图片 |
| 6 | conference_room_price | double | 否 | 否 | 会议室价格 | |
| 7 | meeting_room_details | text | 65535 | 否 | 否 | 会议室详情 |
| 8 | hits | int | 是 | 否 | 点击数 | |
| 9 | praise_len | int | 是 | 否 | 点赞数 | |
| 10 | collect_len | int | 是 | 否 | 收藏数 | |
| 11 | comment_len | int | 是 | 否 | 评论数 | |
| 12 | reservation_of_meeting_room_limit_times | int | 是 | 否 | 预约限制次数 | |
| 13 | create_time | datetime | 是 | 否 | 创建时间 | |
| 14 | update_time | timestamp | 是 | 否 | 更新时间 |
表 4-15-member_user(会员用户)
| 编号 | 字段名 | 类型 | 长度 | 是否非空 | 是否主键 | 注释 |
| 1 | member_user_id | int | 是 | 是 | 会员用户ID | |
| 2 | member_name | varchar | 64 | 否 | 否 | 会员姓名 |
| 3 | contact_phone | varchar | 16 | 是 | 是 | 联系电话 |
| 4 | member_gender | varchar | 64 | 否 | 否 | 会员性别 |
| 5 | total_points | double | 否 | 否 | 积分总数 | |
| 6 | total_amount | double | 否 | 否 | 总金额 | |
| 7 | member_level | varchar | 64 | 否 | 否 | 会员等级 |
| 8 | examine_state | varchar | 16 | 是 | 否 | 审核状态 |
| 9 | user_id | int | 是 | 否 | 用户ID | |
| 10 | create_time | datetime | 是 | 否 | 创建时间 | |
| 11 | update_time | timestamp | 是 | 否 | 更新时间 |
表 4-16-message(留言板)
| 编号 | 字段名 | 类型 | 长度 | 是否非空 | 是否主键 | 注释 |
| 1 | message_id | int | 是 | 是 | 留言板ID | |
| 2 | user_id | int | 是 | 否 | 用户ID | |
| 3 | title | varchar | 64 | 否 | 否 | 标题 |
| 4 | content | longtext | 4294967295 | 是 | 否 | 内容 |
| 5 | nickname | varchar | 32 | 是 | 否 | 昵称 |
| 6 | avatar | varchar | 255 | 否 | 否 | 头像 |
| 7 | | varchar | 125 | 否 | 否 | 留言者邮箱 |
| 8 | phone | varchar | 11 | 否 | 否 | 留言者手机号码 |
| 9 | create_time | timestamp | 是 | 否 | 创建时间 | |
| 10 | update_time | timestamp | 是 | 否 | 更新时间 | |
| 11 | reply | longtext | 4294967295 | 否 | 否 | 回复 |
| 12 | reply_state | tinyint | 否 | 否 | 回复状态 |
表 4-17-message_notification(消息通知)
| 编号 | 字段名 | 类型 | 长度 | 是否非空 | 是否主键 | 注释 |
| 1 | message_notification_id | int | 是 | 是 | 消息通知ID | |
| 2 | member_user | int | 否 | 否 | 会员用户 | |
| 3 | notification_name | varchar | 64 | 否 | 否 | 通知名称 |
| 4 | notification_number | varchar | 64 | 否 | 否 | 通知编号 |
| 5 | notification_time | date | 否 | 否 | 通知时间 | |
| 6 | notification_details | text | 65535 | 否 | 否 | 通知详情 |
| 7 | create_time | datetime | 是 | 否 | 创建时间 | |
| 8 | update_time | timestamp | 是 | 否 | 更新时间 |
表 4-18-notice(公告)
| 编号 | 字段名 | 类型 | 长度 | 是否非空 | 是否主键 | 注释 |
| 1 | notice_id | mediumint | 是 | 是 | 公告ID | |
| 2 | title | varchar | 125 | 是 | 否 | 标题 |
| 3 | content | longtext | 4294967295 | 否 | 否 | 正文 |
| 4 | create_time | timestamp | 是 | 否 | 创建时间 | |
| 5 | update_time | timestamp | 是 | 否 | 更新时间 |
表 4-19-pool_reservation(预约游泳池)
| 编号 | 字段名 | 类型 | 长度 | 是否非空 | 是否主键 | 注释 |
| 1 | pool_reservation_id | int | 是 | 是 | 预约游泳池ID | |
| 2 | member_user | int | 否 | 否 | 会员用户 | |
| 3 | member_name | varchar | 64 | 否 | 否 | 会员姓名 |
| 4 | contact_phone | varchar | 64 | 否 | 否 | 联系电话 |
| 5 | member_gender | varchar | 64 | 否 | 否 | 会员性别 |
| 6 | name_of_swimming_pool | varchar | 64 | 否 | 否 | 游泳池名称 |
| 7 | swimming_pool_no | varchar | 64 | 否 | 否 | 游泳池编号 |
| 8 | type_of_swimming_pool | varchar | 64 | 否 | 否 | 游泳池类型 |
| 9 | business_hours | datetime | 否 | 否 | 营业时间 | |
| 10 | pool_amount | double | 否 | 否 | 游泳池金额 | |
| 11 | appointment_time | datetime | 否 | 否 | 预约时间 | |
| 12 | appointment_remarks | text | 65535 | 否 | 否 | 预约备注 |
| 13 | create_time | datetime | 是 | 否 | 创建时间 | |
| 14 | update_time | timestamp | 是 | 否 | 更新时间 | |
| 15 | source_table | varchar | 255 | 否 | 否 | 来源表 |
| 16 | source_id | int | 否 | 否 | 来源ID | |
| 17 | source_user_id | int | 否 | 否 | 来源用户 |
表 4-20-praise(点赞)
| 编号 | 字段名 | 类型 | 长度 | 是否非空 | 是否主键 | 注释 |
| 1 | praise_id | int | 是 | 是 | 点赞ID | |
| 2 | user_id | int | 是 | 是 | 点赞人 | |
| 3 | create_time | timestamp | 是 | 否 | 创建时间 | |
| 4 | update_time | timestamp | 是 | 否 | 更新时间 | |
| 5 | source_table | varchar | 255 | 否 | 否 | 来源表 |
| 6 | source_field | varchar | 255 | 否 | 否 | 来源字段 |
| 7 | source_id | int | 是 | 否 | 来源ID | |
| 8 | status | tinyint | 是 | 否 | 点赞状态:1为点赞,0已取消 |
表 4-21-recharge_information(充值信息)
| 编号 | 字段名 | 类型 | 长度 | 是否非空 | 是否主键 | 注释 |
| 1 | recharge_information_id | int | 是 | 是 | 充值信息ID | |
| 2 | member_user | int | 否 | 否 | 会员用户 | |
| 3 | member_name | varchar | 64 | 否 | 否 | 会员姓名 |
| 4 | contact_phone | varchar | 64 | 否 | 否 | 联系电话 |
| 5 | recharge_amount | double | 否 | 否 | 充值金额 | |
| 6 | recharge_time | date | 否 | 否 | 充值时间 | |
| 7 | other_remarks | text | 65535 | 否 | 否 | 其它备注 |
| 8 | examine_state | varchar | 16 | 是 | 否 | 审核状态 |
| 9 | pay_state | varchar | 16 | 是 | 否 | 支付状态 |
| 10 | pay_type | varchar | 16 | 否 | 否 | 支付类型: 微信、支付宝、网银 |
| 11 | create_time | datetime | 是 | 否 | 创建时间 | |
| 12 | update_time | timestamp | 是 | 否 | 更新时间 |
表 4-22-registration_activities(报名活动)
| 编号 | 字段名 | 类型 | 长度 | 是否非空 | 是否主键 | 注释 |
| 1 | registration_activities_id | int | 是 | 是 | 报名活动ID | |
| 2 | member_user | int | 否 | 否 | 会员用户 | |
| 3 | member_name | varchar | 64 | 否 | 否 | 会员姓名 |
| 4 | contact_phone | varchar | 64 | 否 | 否 | 联系电话 |
| 5 | member_gender | varchar | 64 | 否 | 否 | 会员性别 |
| 6 | event_name | varchar | 64 | 否 | 否 | 活动名称 |
| 7 | activity_number | varchar | 64 | 否 | 否 | 活动编号 |
| 8 | activity_type | varchar | 64 | 否 | 否 | 活动类型 |
| 9 | bonus_points | double | 否 | 否 | 奖励积分 | |
| 10 | registration_time | date | 否 | 否 | 报名时间 | |
| 11 | number_of_enrolment | double | 否 | 否 | 报名人数 | |
| 12 | registration_remarks | text | 65535 | 否 | 否 | 报名备注 |
| 13 | examine_state | varchar | 16 | 是 | 否 | 审核状态 |
| 14 | examine_reply | varchar | 255 | 否 | 否 | 审核回复 |
| 15 | create_time | datetime | 是 | 否 | 创建时间 | |
| 16 | update_time | timestamp | 是 | 否 | 更新时间 | |
| 17 | source_table | varchar | 255 | 否 | 否 | 来源表 |
| 18 | source_id | int | 否 | 否 | 来源ID | |
| 19 | source_user_id | int | 否 | 否 | 来源用户 |
表 4-23-reservation_of_meeting_room(预约会议室)
| 编号 | 字段名 | 类型 | 长度 | 是否非空 | 是否主键 | 注释 |
| 1 | reservation_of_meeting_room_id | int | 是 | 是 | 预约会议室ID | |
| 2 | member_user | int | 否 | 否 | 会员用户 | |
| 3 | member_name | varchar | 64 | 否 | 否 | 会员姓名 |
| 4 | contact_phone | varchar | 64 | 否 | 否 | 联系电话 |
| 5 | member_gender | varchar | 64 | 否 | 否 | 会员性别 |
| 6 | meeting_room_name | varchar | 64 | 否 | 否 | 会议室名称 |
| 7 | meeting_room_type | varchar | 64 | 否 | 否 | 会议室类型 |
| 8 | appointment_time | datetime | 否 | 否 | 预约时间 | |
| 9 | conference_room_price | double | 否 | 否 | 会议室价格 | |
| 10 | appointment_remarks | text | 65535 | 否 | 否 | 预约备注 |
| 11 | examine_state | varchar | 16 | 是 | 否 | 审核状态 |
| 12 | examine_reply | varchar | 255 | 否 | 否 | 审核回复 |
| 13 | create_time | datetime | 是 | 否 | 创建时间 | |
| 14 | update_time | timestamp | 是 | 否 | 更新时间 | |
| 15 | source_table | varchar | 255 | 否 | 否 | 来源表 |
| 16 | source_id | int | 否 | 否 | 来源ID | |
| 17 | source_user_id | int | 否 | 否 | 来源用户 |
表 4-24-slides(轮播图)
| 编号 | 字段名 | 类型 | 长度 | 是否非空 | 是否主键 | 注释 |
| 1 | slides_id | int | 是 | 是 | 轮播图ID | |
| 2 | title | varchar | 64 | 否 | 否 | 标题 |
| 3 | content | varchar | 255 | 否 | 否 | 内容 |
| 4 | url | varchar | 255 | 否 | 否 | 链接 |
| 5 | img | varchar | 255 | 否 | 否 | 轮播图 |
| 6 | hits | int | 是 | 否 | 点击量 | |
| 7 | create_time | timestamp | 是 | 否 | 创建时间 | |
| 8 | update_time | timestamp | 是 | 否 | 更新时间 |
表 4-25-swimming_pool_information(游泳池信息)
| 编号 | 字段名 | 类型 | 长度 | 是否非空 | 是否主键 | 注释 |
| 1 | swimming_pool_information_id | int | 是 | 是 | 游泳池信息ID | |
| 2 | name_of_swimming_pool | varchar | 64 | 否 | 否 | 游泳池名称 |
| 3 | swimming_pool_no | varchar | 64 | 否 | 否 | 游泳池编号 |
| 4 | type_of_swimming_pool | varchar | 64 | 否 | 否 | 游泳池类型 |
| 5 | swimming_pool_pictures | varchar | 255 | 否 | 否 | 游泳池图片 |
| 6 | pool_amount | double | 否 | 否 | 游泳池金额 | |
| 7 | business_hours | datetime | 否 | 否 | 营业时间 | |
| 8 | swimming_pool_details | text | 65535 | 否 | 否 | 游泳池详情 |
| 9 | hits | int | 是 | 否 | 点击数 | |
| 10 | praise_len | int | 是 | 否 | 点赞数 | |
| 11 | collect_len | int | 是 | 否 | 收藏数 | |
| 12 | comment_len | int | 是 | 否 | 评论数 | |
| 13 | pool_reservation_limit_times | int | 是 | 否 | 预约限制次数 | |
| 14 | create_time | datetime | 是 | 否 | 创建时间 | |
| 15 | update_time | timestamp | 是 | 否 | 更新时间 |
表 4-26-upload(文件上传)
| 编号 | 字段名 | 类型 | 长度 | 是否非空 | 是否主键 | 注释 |
| 1 | upload_id | int | 是 | 是 | 上传ID | |
| 2 | name | varchar | 64 | 否 | 否 | 文件名 |
| 3 | path | varchar | 255 | 否 | 否 | 访问路径 |
| 4 | file | varchar | 255 | 否 | 否 | 文件路径 |
| 5 | display | varchar | 255 | 否 | 否 | 显示顺序 |
| 6 | father_id | int | 否 | 否 | 父级ID | |
| 7 | dir | varchar | 255 | 否 | 否 | 文件夹 |
| 8 | type | varchar | 32 | 否 | 否 | 文件类型 |
表 4-27-user(用户账户)
| 编号 | 字段名 | 类型 | 长度 | 是否非空 | 是否主键 | 注释 |
| 1 | user_id | int | 是 | 是 | 用户ID | |
| 2 | state | smallint | 是 | 否 | 账户状态:(1可用|2异常|3已冻结|4已注销) | |
| 3 | user_group | varchar | 32 | 否 | 否 | 所在用户组 |
| 4 | login_time | timestamp | 是 | 否 | 上次登录时间 | |
| 5 | phone | varchar | 11 | 否 | 否 | 手机号码 |
| 6 | phone_state | smallint | 是 | 否 | 手机认证:(0未认证|1审核中|2已认证) | |
| 7 | username | varchar | 16 | 是 | 否 | 用户名 |
| 8 | nickname | varchar | 16 | 否 | 否 | 昵称 |
| 9 | password | varchar | 64 | 是 | 否 | 密码 |
| 10 | | varchar | 64 | 否 | 否 | 邮箱 |
| 11 | email_state | smallint | 是 | 否 | 邮箱认证:(0未认证|1审核中|2已认证) | |
| 12 | avatar | varchar | 255 | 否 | 否 | 头像地址 |
| 13 | open_id | varchar | 255 | 否 | 否 | 针对获取用户信息字段 |
| 14 | create_time | timestamp | 是 | 否 | 创建时间 |
表 4-28-user_group(用户组)
| 编号 | 字段名 | 类型 | 长度 | 是否非空 | 是否主键 | 注释 |
| 1 | group_id | mediumint | 是 | 是 | 用户组ID | |
| 2 | display | smallint | 是 | 否 | 显示顺序 | |
| 3 | name | varchar | 16 | 是 | 否 | 名称 |
| 4 | description | varchar | 255 | 否 | 否 | 描述 |
| 5 | source_table | varchar | 255 | 否 | 否 | 来源表 |
| 6 | source_field | varchar | 255 | 否 | 否 | 来源字段 |
| 7 | source_id | int | 是 | 否 | 来源ID | |
| 8 | register | smallint | 否 | 否 | 注册位置 | |
| 9 | create_time | timestamp | 是 | 否 | 创建时间 | |
| 10 | update_time | timestamp | 是 | 否 | 更新时间 |
名士会所会员管理系统的详细设计与实现主要是根据前面的名士会所会员管理系统的需求分析和名士会所会员管理系统的总体设计来设计页面并实现业务逻辑。主要从名士会所会员管理系统界面实现、业务逻辑实现这两部分进行介绍。
-
- 前端首页模块
用户进入系统的首页面,首页展示了一个综合信息展示平台,让用户快速了解会所提供的主要服务和最新动态,促进信息的有效传播。前台首页模块展示如下图所示。

-
-
-
-
- 前台首页模块图
-
-
- 用户注册模块
-
名士会所会员管理系统中正式用户的是可以在线进行注册的,当填写上自己的账号+设置密码+确认密码+昵称+邮箱+手机号+身份+用户姓名+用户性别等信息后再点击“注册”按钮后将会先验证输入的有没有空数据,再次验证密码和确认密码是否是一样的,最后验证输入的账户名和数据库表中已经注册的账户名是否重复,只有都验证没问题后即可用户注册成功。其用户注册模块展示如下图所示。

-
-
-
-
- 注册模块图
-
-
- 登录模块
-
名士会所会员管理系统中的前台上注册后的用户是可以通过自己的用户名+密码进行登录的,当用户输入完整的自己的用户名+密码信息并点击“登录”按钮后,将会首先验证输入的有没有空数据,再次验证输入的用户名+密码和数据库中当前保存的用户信息是否一致,只有在一致后将会登录成功并自动跳转到名士会所会员管理系统的首页中,否则将会提示相应错误信息,登录模块如下图所示。

-
-
-
-
- 登录模块图
-
-
- 前端会员用户功能模块
-
用于发布发布会所的重要通知和更新,保证会员能够及时获取关键信息,提高沟通效率。模块如下图所示:

会员可以使用积累的积分兑换礼品或享受特定服务,增强会员粘性和满意度,激励更多互动。模块如下图所示。

详细介绍健身房设施和服务内容,方便会员根据自身需求选择适合的健身项目,提升健康管理。模块如下图所示。

-
-
-
-
- 健身房信息列表模块图
-
-
-

-
-
-
-
- 健身房信息详情模块图
-
-
-
集中管理个人在会所的所有活动记录,包括充值信息、兑换历史、预约情况(健身房、游泳池、会议室)、活动报名状态、消息通知、反馈记录、收藏夹以及评论管理等,提供一站式的便捷服务体验,简化用户操作流程。模块如下图所示。

-
-
-
-
- 个人中心模块图
-
-
- 后端管理员功能模块
-
系统用户管理功能允许管理员对系统中的用户进行全面管理。管理员可以添加用户、修改用户信息、设定用户角色以及处理用户账号的停用或删除。这一功能确保了系统用户信息的准确性和安全性,也方便管理员根据实际需要调整用户权限。流程图如下所示。

-
-
-
-
- 用户管理流程图
-
-
-
系统用户模块如下图所示。

管理员负责处理和跟踪会员的充值记录,确保资金流动透明化,并能及时解决可能出现的财务问题。模块如下图所示。

维护积分商城的商品和服务列表,更新商品信息,调整兑换规则,保证会员可以顺利使用积分兑换心仪物品。模块如下图所示。

-
-
-
-
- 积分商城添加管理模块图
-
-
-

-
-
-
-
- 积分商城列表管理模块图
-
-
-
管理和更新图书馆网站或应用上的轮播图内容,用于展示重要活动、推荐书籍或宣传信息,增强视觉吸引力和信息传达效果。模块如下图所示。

管理和更新网站上的新闻资讯内容及其分类,为会员提供有价值的信息资源,丰富其知识面。模块如下图所示。

-
-
-
-
- 资源管理:新闻资讯模块图
-
-
-
测试的主要目的是确保系统的功能和性能满足预期的需求,同时识别和修复潜在的缺陷。通过系统测试,可以验证各个功能模块的正确性和稳定性,确保系统在不同使用场景下的表现符合设计要求。测试目的包括确认系统功能的完整性、验证数据处理的准确性、评估系统的性能和安全性[10]。测试还可以提高用户满意度,保证用户在使用系统时获得流畅和可靠的体验。通过全面的测试,可以降低后期维护成本,减少系统上线后出现故障的风险,从而保障系统的长期稳定运行。
在本系统中,测试方法主要依赖于测试用例的设计与执行。测试用例是根据系统需求文档编写的,覆盖所有功能模块及其边界情况。每个测试用例包含输入数据、预期结果和实际结果的对比,以验证系统的功能是否按预期工作。
常见的测试用例包括功能测试用例、边界测试用例和异常测试用例。功能测试用例针对系统的各项功能进行验证;边界测试用例则侧重于输入数据的边界条件,验证系统在极端情况下是否能够稳定运行;异常测试用例则用于验证系统在处理错误输入或异常情况时的反应。本文选择功能测试用例进行系统测试。
在测试执行过程中,记录每个用例的执行结果,并根据实际结果与预期结果的对比,判断系统是否存在缺陷。通过系统化的测试用例执行,可以有效提高测试的覆盖率和效率,为系统的最终上线提供保障。
表6-1 用户登录功能测试表
| 用例名称 | 用户登录系统 |
| 目的 | 测试用户通过正确的用户名和密码可否登录功能 |
| 前提 | 未登录的情况下 |
| 测试流程 | 1) 进入登录页面 2) 输入正确的用户名和密码 |
| 预期结果 | 用户名和密码正确的时候,跳转到登录成功界面,反之则显示错误信息,提示重新输入 |
| 实际结果 | 实际结果与预期结果一致 |
在系统中,创建功能也是基础功能之一,因此创建功能的测试很有代表性。在此章节主要列举在创建时各种情况下系统结果的测试。由于系统涉及创建功能操作过多,因此将多处统称创建功能。
创建数据用例如表6-2 所示。
表6-2 创建数据测试用例
| 测试用例编号 | YL_05 | |
| 测试用例名称 | 系统使用者进行创建数据 | |
| 测试用例描述 | 使用者输入要创建的数据 | |
| 系统入口 | 浏览器 | |
| 步骤 | 预期结果 | 实际结果 |
| 输入完整并且格式正确的数据 | 提示“创建成功”,并显示所有数据 | 预期结果 |
| 核心位置数据但非必要位置不输入数据 | 提示“创建成功”,并显示所有数据 | 预期结果 |
| 核心数据位置不输入数据 | 提示“创建失败” | 预期结果 |
-
-
- 修改数据测试
-
在系统中,修改功能是系统主要实现功能,因此修改功能的测试很有代表性。在此章节主要列举在修改时各种情况下系统结果的测试。由于系统涉及修改功能操作过多,因此将多处数据表记录修改和状态修改统称修改功能。
修改数据用例如表6-3所示。
表6-3 修改数据测试用例
| 测试用例编号 | YL_06 | |
| 测试用例名称 | 系统使用者进行修改数据 | |
| 测试用例描述 | 使用者对可修改的数据项进行修改 | |
| 系统入口 | 浏览器 | |
| 步骤 | 预期结果 | 实际结果 |
| 将现有数据修改成正确的数据 | 提示“修改成功”,并显示所有数据 | 预期结果 |
| 将现有数据修改成错误的数据 | 提示“修改失败” | 预期结果 |
-
-
- 查询数据测试
-
在系统中,查询功能是使用系统使用最多也是最基础的功能,因此查询功能的测试很有代表性。在此章节主要列举在查询时各种情况下系统结果的测试。
查询数据用例如表6-4所示。
表6-4 查询数据测试用例
| 测试用例编号 | YL_05 | |
| 测试用例名称 | 系统使用者进行查询数据 | |
| 测试用例描述 | 全部查询以及输入关键词查询 | |
| 系统入口 | 浏览器 | |
| 步骤 | 预期结果 | 实际结果 |
| 界面自动查询全部 | 显示对应所有记录 | 预期结果 |
| 输入已存在且能匹配成功的关键字 | 显示所查询到的数据 | 预期结果 |
| 输入不存在的关键字 | 显示数据界面为空 | 预期结果 |
在本次测试的过程主要针对所有功能下的添加操作,修改操作和删除操作,并以真实数据一一进行相关功能项目的输入,最终能够保证每个项目涉及的功能都能够正常运行,因此能够保证本次设计的,已实现的功能能够正常运行并且相关数据库的信息也同样保证正确。
结 论
基于Java并采用SpringBoot框架开发的名士会所会员管理系统,成功实现了从传统管理模式到现代化数字管理的转型。系统不仅提升了会员服务的便捷性和效率,还优化了后台管理流程,为管理员提供了强大的工具来处理日常运营任务。通过集成多种功能模块,如注册登录、资源预约、活动报名和个人中心等,系统显著增强了用户体验,使得会员能够更轻松地享受会所提供的各种服务。系统的实施促进了社区成员间的互动,增强了社区凝聚力,并有助于推广健康积极的生活方式。轮播图管理功能的引入,进一步增强了信息传达的效果和视觉吸引力,确保重要活动和服务能够被有效展示和推广。
在经济效益方面,系统的应用不仅创造了信息技术领域的就业机会,也促进了相关产业的增长。长远来看,它提高了公众对健康生活方式和社会交往活动的参与度,有助于提升社会整体的文化素质和生活品质。
名士会所会员管理系统的开发不仅技术上可行,而且在提升服务质量、优化管理流程、增强用户满意度等方面展现了显著的价值和社会效益。随着更多机构认识到数字化转型的重要性,此类系统的应用前景将更加广阔,有望成为行业标准,推动整个领域向更高层次发展。这一系统的成功案例,也为其他类似项目提供了宝贵的经验借鉴和技术参考。
参考文献
- 尹应荆.JAVA编程语言在计算机软件开发中的应用[J].石河子科技,2023,(05):45-47.
- 刘江涛,王亮亮,吴庆茹,等.基于B/S模式的铁路勘测设计案例信息化管理系统设计与实现[J].铁路计算机应用,2021,30(03):32-35.
- 张丹丹,李弘.基于B/S架构的办公管理系统设计与开发[J].铁路通信信号工程技术,2024,21(09):44-48+106.
- 王志亮,纪松波.基于SpringBoot的Web前端与数据库的接口设计[J].工业控制计算机,2023,36(03):51-53.
- 熊永平.基于SpringBoot框架应用开发技术的分析与研究[J].电脑知识与技术,2021,15(36):76-77.
- 赵媛.基于Vue的Web系统前端性能优化分析[J].电脑编程技巧与维护,2024,(09):44-46.
- 秦冬.浅析Vue框架在前端开发中的应用[J].信息与电脑(理论版),2024,36(13):61-63.
- 李艳杰.MySQL数据库下存储过程的综合运用研究[J].现代信息科技,2023,7(11):80-82+88.
- 周晓玉,崔文超.基于Web技术的数据库应用系统设计[J].信息与电脑(理论版),2023,35(09):189-191.
- 李俊萌.计算机软件测试技术与开发应用策略分析[J].信息记录材料,2023,24(03):50-52.
- Su Q ,Jiang R ,Yang W .Dynamic relocation policies in a multi-region one-way carsharing system using staff management[J].Research in Transportation Business & Management,2025,59101292-101292.
- Révész K ,Gallé R ,Humbert Y J , et al.Effects of uncut refuge management on grassland arthropods – A systematic review[J].Global Ecology and Conservation,2025,57e03381-e03381.
- 姜贺凡.商务、休闲一体化私人会所室内设计[D].南昌大学,2024.DOI:10.27232/d.cnki.gnchu.2024.003058.
- 雷学锋.数据库备份与恢复在会员管理系统中的应用研究[J].信息与电脑(理论版),2023,35(13):37-39.
- T. R E ,Laurianne S ,David M , et al.Do salesforce management systems actually drive salesperson intentions?[J].Industrial Marketing Management,2023,11342-57.
- 龙凤,智能化会员积分管理系统V1.0.重庆市,家无忧(重庆)网络科技有限公司,2022-04-19.
- 刘宣彤,罗翔天.123健身会所管理信息系统的设计[J].电脑知识与技术,2018,14(10):73-74.DOI:10.14004/j.cnki.ckt.2018.1089.
- 徐钢.会所泳池空调运行管理浅析[J].发电与空调,2016,37(03):63-66+73.
- 李都.商务会所商品销售管理系统的设计与实现[D].厦门大学,2014.
- 张俊.木子家汗蒸会所会员管理系统的设计与实现[D].电子科技大学,2012.
致 谢
名士会所会员管理系统设计与实现工作已结束,虽然过程中充满挑战,但内心充满自豪和满足。感谢大学四年间教导我的所有老师,他们的专业知识与人生智慧让我成长为能独立完成系统的学生。特别感谢指导老师,他耐心解答疑惑,引导我解决问题,提升自主解决能力。室友和同学们的宝贵建议和支持也让我取得长足进步。未来,我将继续努力追求卓越,不辜负所学所悟和老师期望。坚信坚定信念和不懈努力,未来定能取得更辉煌成就。期待更美好未来!
名士会所会员管理系统设计与实现不仅是技术挑战,挫折和困难是成长的垫脚石,让我更深入理解问题,精确找到解决方案。每次解决问题,都感到满足和自豪。
对于未来,我充满期待和信心。无论道路多崎岖,只要保持坚定信念,持续努力,定能取得更大成就。期待将知识和技能运用到实际中,为社会做出更大贡献。
最后,感谢所有帮助和支持我的人。你们的教诲、鼓励和支持让我有今天的成就。我会继续努力,不辜负期望,为实现更美好的未来而奋斗。
代码:
连接数据库的文件在Resources 文件夹下的application.yml文件,代码如下:
server:
port: 5000
servlet:
context-path: /api
spring:
mvc:
static-path-pattern: /upload/**
resources:
static-locations: file:此处填写地址/project93355/server/src/main/resources/static
datasource:
jdbc:mysql://127.0.0.1:3306/projectxxxxx?serverTimezone=GMT%2B8&useSSL=false&characterEncoding=utf-8
username: root
password: root
driver-class-name: com.mysql.cj.jdbc.Driver
type: com.alibaba.druid.pool.DruidDataSource
jackson:
property-naming-strategy: CAMEL_CASE_TO_LOWER_CASE_WITH_UNDERSCORES
default-property-inclusion: ALWAYS
time-zone: GMT+8
date-format: yyyy-MM-dd HH:mm:ss
servlet:
项目启动文件Application.java,代码如下:
@SpringBootApplication(exclude = {DataSourceAutoConfiguration.class})
@EnableJpaRepositories
@MapperScan("com.project.demo.dao")
public class Application {
public static void main(String[] args) {
SpringApplication.run(Application.class,args);
}
}
修改数据代码如下:
@PostMapping("/set")
@Transactional
public Map<String, Object> set(HttpServletRequest request) throws IOException {
service.update(service.readQuery(request), service.readConfig(request), service.readBody(request.getReader()));
return success(1);
}
删除一条数据代码如下:
@RequestMapping(value = "/del")
@Transactional
public Map<String, Object> del(HttpServletRequest request) {
service.delete(service.readQuery(request), service.readConfig(request));
return success(1);
}
public void delete(Map<String,String> query,Map<String,String> config){
QueryWrapper wrapper = new QueryWrapper<E>();
toWhereWrapper(query, "0".equals(config.get(FindConfig.GROUP_BY)),wrapper);
baseMapper.delete(wrapper);
log.info("[{}] - 删除操作:{}",wrapper.getSqlSelect());
}
通过请求的参数获取列表数据,代码如下:
@RequestMapping("/get_list")
public Map<String, Object> getList(HttpServletRequest request) {
Map<String, Object> map = service.selectToPage(service.readQuery(request), service.readConfig(request));
return success(map);
}
获取某个组下面的数量,代码如下:
@RequestMapping(value = {"/count_group", "/count"})
public Map<String, Object> count(HttpServletRequest request) {
Integer value= service.selectSqlToInteger(service.groupCount(service.readQuery(request), service.readConfig(request)));
return success(value);
}
注册页登录代码如下:
/**
* 注册
* @param user
* @return
*/
@PostMapping("register")
public Map<String, Object> signUp(@RequestBody User user) {
// 查询用户
Map<String, String> query = new HashMap<>();
Map<String,Object> map = JSON.parseObject(JSON.toJSONString(user));
query.put("username",user.getUsername());
List list = service.selectBaseList(service.select(query, new HashMap<>()));
if (list.size()>0){
return error(30000, "用户已存在");
}
map.put("password",service.encryption(String.valueOf(map.get("password"))));
service.insert(map);
return success(1);
}
MD5加密,代码如下:
public String encryption(String plainText) {
String re_md5 = new String();
try {
MessageDigest md = MessageDigest.getInstance("MD5");
md.update(plainText.getBytes());
byte b[] = md.digest();
int i;
StringBuffer buf = new StringBuffer("");
for (int offset = 0; offset < b.length; offset++) {
i = b[offset];
if (i < 0)
i += 256;
if (i < 16)
buf.append("0");
buf.append(Integer.toHexString(i));
}
re_md5 = buf.toString();
} catch (Exception e) {
e.printStackTrace();
}
return re_md5;
}
登录页代码如下:
/**
* 登录
* @param data
* @param httpServletRequest
* @return
*/
@PostMapping("login")
public Map<String, Object> login(@RequestBody Map<String, String> data, HttpServletRequest httpServletRequest) {
log.info("[执行登录接口]");
String username = data.get("username");
String email = data.get("email");
String phone = data.get("phone");
String password = data.get("password");
List resultList = null;
Map<String, String> map = new HashMap<>();
if(username != null && "".equals(username) == false){
map.put("username", username);
resultList = service.selectBaseList(service.select(map, new HashMap<>()));
}
else if(email != null && "".equals(email) == false){
map.put("email", email);
resultList = service.selectBaseList(service.select(map, new HashMap<>()));
}
找回密码,接收用户输入的用户名、密码、验证码,并进行条件判断,代码如下:
/**
* 找回密码
* @param form
* @return
*/
@PostMapping("forget_password")
public Map<String, Object> forgetPassword(@RequestBody User form,HttpServletRequest request) {
JSONObject ret = new JSONObject();
String username = form.getUsername();
String code = form.getCode();
String password = form.getPassword();
// 判断条件
if(code == null || code.length() == 0){
return error(30000, "验证码不能为空");
}
if(username == null || username.length() == 0){
return error(30000, "用户名不能为空");
}
if(password == null || password.length() == 0){
return error(30000, "密码不能为空");
}
免费领取项目源码,请关注❥点赞收藏并私信博主,谢谢~

被折叠的 条评论
为什么被折叠?



