摘要
本系统基于 Java 语言,采用 Spring Boot 3 框架结合 MySQL 数据库开发,旨在打造一个高效便捷的勤工助学校园招聘平台。通过为学生用户、企业用户和管理员提供多样化的功能,满足各方在校园招聘中的需求。学生用户可查看招聘信息、投递简历、查询应聘进度,企业用户则能发布职位、筛选简历、安排面试,管理员负责平台的用户管理、数据审核与安全保障。系统采用模块化设计,代码结构清晰,易于维护与扩展,具备良好的可读性和可复用性。同时,借助 Spring Boot 3 的强大功能,实现了快速开发与部署,提高了开发效率。该系统不仅优化了校园招聘流程,提高了招聘效率,还为学生提供了更多勤工助学机会,促进了学生与企业之间的良性互动,具有较高的实用价值和推广意义。
关键词:勤工助学校园招聘系统; Java ; SpringBoot; MySQL
Abstract
This system is based on Java language and developed using Spring Boot 3 framework combined with MySQL database, aiming to create an efficient and convenient campus recruitment platform for work study programs. By providing diverse functions for student users, enterprise users, and administrators, we meet the needs of all parties in campus recruitment. Student users can view recruitment information, submit resumes, and check job application progress, while enterprise users can post positions, screen resumes, and arrange interviews. Administrators are responsible for platform user management, data review, and security. The system adopts modular design, with clear code structure, easy maintenance and expansion, and good readability and reusability. At the same time, with the powerful features of Spring Boot 3, rapid development and deployment have been achieved, improving development efficiency. This system not only optimizes the campus recruitment process and improves recruitment efficiency, but also provides more work study opportunities for students, promotes positive interaction between students and enterprises, and has high practical value and promotional significance.
Keywords: Work study program, campus recruitment system; Java ; SpringBoot; MySQL
目录
在当前的校园招聘环境中,传统招聘方式存在诸多问题亟待解决。信息不对称现象严重,学生难以获取全面且准确的招聘信息,而企业也难以快速找到合适的人才。招聘流程繁琐且效率低下,从简历投递到面试安排,再到最终录用,整个过程耗时较长,容易导致优秀人才流失。数据安全和隐私保护问题也日益凸显,学生和企业的信息安全面临威胁。
针对这些问题,本选题基于Spring Boot 3框架,结合Java语言和MySQL数据库,设计并实现了一个勤工助学校园招聘系统。该系统旨在通过数字化手段优化招聘流程,提升招聘效率,同时为学生用户、企业用户和管理员提供便捷、高效、安全的使用体验。学生用户能够快速浏览和申请岗位,企业用户可以高效筛选简历并安排面试,管理员则负责整体的用户管理和数据维护,确保系统的稳定运行。
本研究设计并实现的基于Spring Boot 3框架的勤工助学校园招聘系统,采用Java语言开发并结合MySQL数据库,具有多方面的意义和价值。对于学生用户而言,系统提供了全面的招聘信息展示、便捷的简历投递渠道以及清晰的应聘进度跟踪功能,帮助学生更高效地获取勤工助学机会,提升实践能力和经济自立能力,同时也为学生的职业发展提供了早期的锻炼平台。对于企业用户,系统简化了招聘流程,实现了招聘信息的精准发布与简历的高效筛选,降低了招聘成本,提高了招聘效率,助力企业快速找到合适的人才,增强了企业在校园招聘中的竞争力。对于管理员,系统提供了全面的用户管理、数据统计与分析功能,便于高校更好地开展学生简历与招聘服务管理工作,提升管理效率和服务质量,同时也为高校的就业政策制定提供了数据支持。
总体而言,该系统不仅优化了校园招聘流程,还为学生、企业和高校搭建了一个高效、便捷的互动平台,促进了学生与企业之间的良性互动,推动了校园招聘的信息化、规范化发展,具有重要的现实意义和广阔的应用前景。
国内在勤工助学校园招聘系统领域的研究现状主要集中在技术应用与功能优化方面。近年来,随着信息技术的快速发展,越来越多的研究者开始关注如何利用现代技术手段提升校园招聘系统的性能和用户体验。例如,基于Spring Boot框架的系统开发逐渐成为研究热点,其轻量级、高效的特点使其在校园招聘系统中得到广泛应用。这些系统通常集成了用户管理、岗位发布、申请处理、信息检索等功能模块,能够满足学生用户、企业用户和管理员的基本需求。
在技术实现上,研究者们普遍采用Java语言结合Spring Boot框架进行开发,并使用MySQL数据库进行数据存储。这种技术组合不仅保证了系统的稳定性和安全性,还通过前后端分离的开发模式提高了系统的可维护性和扩展性。一些研究还引入了Spring Security安全框架,通过认证和授权模块确保不同用户身份的安全访问。在功能设计方面,国内研究者注重系统的个性化服务和用户体验。例如,通过智能匹配算法为学生提供个性化的岗位推荐,帮助他们更快地找到适合自己的工作机会。同时,系统还为企业提供了高效的招聘信息管理和简历筛选功能,降低了招聘成本,提高了招聘效率。部分系统还实现了如轮播图展示、工时记录管理、薪资管理等功能,进一步提升了系统的实用性。
综上所述,国内在勤工助学校园招聘系统领域的研究已取得了一定成果,但仍需在功能完善、用户体验优化和技术创新等方面持续努力,以推动系统的进一步发展和应用。未来的研究方向将进一步优化系统的智能化服务、加强数据安全保护以及提升系统的跨平台兼容性。
国外在勤工助学校园招聘系统领域的研究现状表明,随着信息技术的快速发展,越来越多的高校和研究机构开始重视校园招聘服务系统的建设与优化。这些系统通常具备在线职位发布、简历投递、面试安排等功能,以提高招聘效率和满足企业和学生的需求。许多国外高校已经实现了校园招聘服务系统的数字化,通过技术手段为学生和企业提供更加高效的信息匹配和个性化服务。
在技术应用方面,国外的研究侧重于利用先进的技术实现高效匹配,例如通过优化信息匹配算法、采用分布式计算技术提高计算效率,以及建立数据缓存机制来提升系统的实时性。国外研究者也关注系统的安全性,通过引入先进的加密技术和访问控制技术,确保用户数据的安全。在功能优化方面,国外校园招聘系统更加注重用户体验,提供移动端适配、多语言支持等功能,以满足不同地区学生的求职需求。同时,系统还具备高效的职位发布、简历筛选和面试安排功能,通过关键词搜索、筛选条件设置等工具,帮助招聘人员快速找到合适的人选。国外研究者还关注校园招聘系统对社会的影响,例如对就业不平等、劳动力流动性等方面的影响。一些研究还探讨了政府政策对校园招聘系统发展的支持和引导作用。
综上所述,国外在勤工助学校园招聘系统领域的研究已经取得了一定的成果,但仍需在功能完善、用户体验优化以及技术创新等方面持续努力,以推动系统的进一步发展和应用。
本论文共分为七个主要章节,具体结构如下:
1. 绪论:介绍研究背景与意义,回顾国内外研究现状,并概述论文的组织结构。
2. 相关技术介绍:详细介绍与本研究相关的技术,包括Java语言、B/S框架、SpringBoot框架、Vue技术和MySQL数据库。
3. 需求分析:对系统的功能需求和非功能需求进行分析,明确用户和管理员的需求,并进行可行性分析,包括技术、操作和经济可行性。
4. 系统设计:涵盖系统架构设计、总体流程设计和功能设计,并进行数据库的概念设计与表设计。
5. 系统实现:具体描述各个功能模块的实现过程,展示系统如何根据需求进行开发。
6. 系统测试:阐述测试的目的、方法和内容,分析测试结果并得出结论,以验证系统的稳定性和功能完整性。
7. 总结:总结研究的主要成果和贡献,指出存在的不足及未来的研究方向。
Java语言是一种广泛使用的高级编程语言,具有平台无关性、面向对象特性和丰富的标准库[1]。Java通过Java虚拟机(JVM)实现跨平台运行,开发者可以编写一次代码,在任何支持JVM的环境中执行。Java的面向对象特性使得代码复用和模块化变得更加容易,促进了软件的维护和扩展。Java支持多线程编程,允许开发者在同一程序中同时执行多个任务,提升了应用程序的性能。
Java语言的语法结构简洁且易于理解,吸引了大量开发者[2]。Java的标准库包含数据结构、输入输出处理、网络编程等众多功能模块。这使得开发者在构建应用程序时能够高效利用已有工具,减少重复劳动。Java广泛应用于企业级应用、移动应用、Web开发和大数据处理等领域。
B/S(Browser/Server)架构是一种基于浏览器和服务器的系统架构模式,用户通过浏览器与服务器进行交互。B/S架构简化了客户端的部署和管理,用户无需在本地安装复杂的软件,只需使用标准浏览器即可访问应用程序。服务器端负责处理业务逻辑和数据存储,客户端则主要负责展示用户界面和数据交互[3]。B/S架构的设计使得系统更新和维护集中在服务器端,降低了维护成本。
B/S架构通常采用Web技术进行实现,包括HTML、CSS和JavaScript等。用户在浏览器中发起请求,服务器响应并返回数据。数据传输通常通过HTTP或HTTPS协议进行,B/S架构的灵活性使其适用于在线购物、信息管理系统和社交网络等各类应用场景[4]。由于其易于扩展性,B/S架构可以方便地支持大规模用户访问,适应不断变化的业务需求。
SpringBoot框架是基于Spring框架的开源项目,简化Java应用程序的开发过程。SpringBoot通过约定优于配置的理念,减少了传统Spring应用的繁琐配置,开发者可以快速搭建和部署应用程序。框架提供了一系列默认配置,支持自动化配置,简化了应用启动的复杂性[5]。SpringBoot内置了嵌入式Web服务器,使得开发者能够独立运行Java应用,无需外部容器。
SpringBoot支持微服务架构,开发者可以轻松创建和管理多个微服务。框架集成了丰富的功能模块,包括安全、数据访问和消息中间件等,支持RESTful API和JSON数据格式的处理[6]。SpringBoot还提供了强大的监控和管理功能,允许开发者实时监控应用的健康状态和性能指标。借助SpringBoot,开发者能够高效构建和维护现代企业级应用,满足复杂业务需求。
Vue是一种渐进式JavaScript框架,专注于构建用户界面。Vue采用组件化的开发模式,允许开发者将应用程序拆分为独立的、可重用的组件,从而提高了开发效率和代码的可维护性[7]。框架的核心库专注于视图层,支持数据绑定和DOM操作,提供了简洁的API。Vue的虚拟DOM机制提升了应用的性能,减少了实际DOM操作的次数。
Vue支持双向数据绑定,能够自动更新视图与模型之间的变化。开发者可以通过Vue的指令系统,简化数据展示和事件处理。Vue还支持路由管理和状态管理,使得开发复杂单页面应用变得更加容易[8]。借助Vue的生态系统,开发者能够使用多种工具和库来扩展功能,满足不同的业务需求。Vue在前端开发中逐渐成为主流选择,受到广泛关注和应用。
MySQL是一种开源关系型数据库管理系统,广泛应用于Web应用和企业级数据存储。MySQL支持结构化查询语言,允许开发者通过标准语句进行数据的创建、读取、更新和删除操作[9]。数据库通过表格形式组织数据,支持数据完整性和约束条件的定义。MySQL的存储引擎机制使得用户可以根据具体需求选择不同的存储引擎,以优化性能和功能。
MySQL具有高性能和可扩展性,支持大规模数据存储和高并发访问。系统提供了丰富的用户权限管理和数据加密安全特性。MySQL能够与多种编程语言和框架兼容,广泛应用于内容管理系统、电子商务平台和数据分析等各种场景。
UML(统一建模语言)用例图是需求分析阶段常用的工具,通过直观的图形方式表示系统的功能需求和参与者。每个用例图包含一系列用例,即系统能够执行的特定功能,以及与之交互的参与者。本文将对系统按照角色模块进行需求分析。

图3-1 学生用户用例图
企业用户用例图如图3-2所示。

图3-2 企业用户用例图
管理员用例图如图3-3所示。

图3-3 管理员用例图
1. 可用性
系统应具备高可用性,用户在任何时间都能顺畅访问。系统的正常运行时间应达到99.9%以上,用户不会因系统故障而影响操作体验。用户界面设计应简洁明了,降低操作复杂性。
2. 可靠性
系统需要具备高可靠性,在故障发生时能够快速恢复。数据应定期备份,在意外情况下不丢失。系统应具备故障检测机制,自动识别并处理潜在问题。
3. 安全性
系统应实现严格的安全控制,保护用户数据的隐私和完整性。用户信息应加密存储,传输过程中的数据也需采用加密协议,防止数据泄露。系统应具备权限管理功能,不同用户只能访问相应的数据和功能。
4. 可扩展性
系统设计应具备良好的可扩展性,模块化设计使得新功能可以方便地集成,系统能够支持更高的用户负载而无需重构基础架构。
5. 性能
系统的响应时间应控制在合理范围内,通常不超过2秒。
系统采用当前主流的SpringBoot和Vue.js开发框架,具备良好的技术基础。这些技术已被广泛应用于多种商业项目,具备成熟的文档和社区支持,便于开发获取必要的资源与解决方案。个人拥有丰富的相关技术经验,能够有效应对潜在技术挑战。所需的软硬件资源易于获取,且具备良好的兼容性,降低了技术实现的难度。
系统具备直观友好的用户界面,支持简便的导航和功能访问,极大地提升了用户的使用体验。系统提供了自定义的工作流程和角色权限管理,使不同层级的用户能够快速上手,完成各自的任务。。
系统所使用的软件为开源技术,降低了使用费用,同时硬件成本较低,使得整体初始投入相对合理,具备较高性价比。因此,系统在经济上是完全可行的。
系统采用SpringBoot 框架开发,该系统分为VIEW层、Controller层、Model层、DAO层和持久化数据存储层,VIEW层支持电脑浏览器访问系统。VIEW 层与 Controller 层紧密结合并系协同工作,共同完成前台页面的数据展示;Controller层为控制层,通过接收前端请求的参数进行业务处理,返回指定的路径或数据;Model层主要是服务层,用于业务逻辑处理;DAO 和持久化层,主要用于访问数据库和持久化数据[10]。整个系统架构如图4-1所示。

图4-1 系统架构图
-
- 系统总体流程设计
- 用户登录流程
- 系统总体流程设计
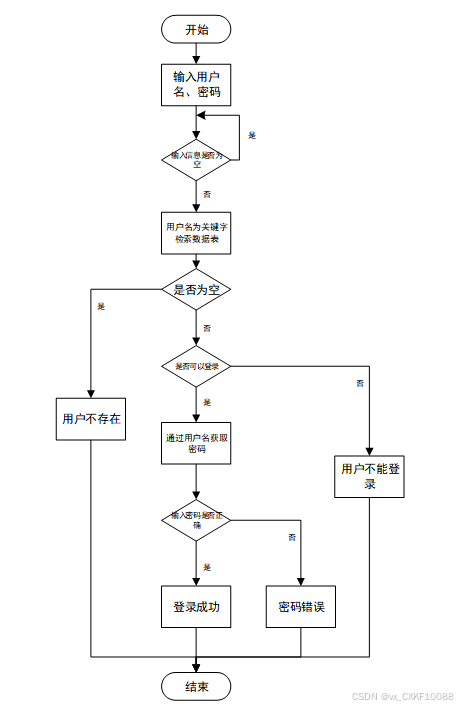
用户输入用户名和密码后,系统先检查输入是否为空,再验证用户名是否存在,若存在则通过用户名获取密码并校验。若密码正确则登录成功,否则提示密码错误。若用户名不存在或无法登录,提示用户操作无效。如图4-2所示。

图4-2登录流程图
管理员可以添加信息,用户添加可以自己权限内的信息,输入信息后,要想利用这个软件来进行系统的安全管理,首先需要登录到该软件中。添加信息流程如图4-3所示。

图4-3添加信息流程图
用户首先选择需要修改的记录,输入修改后的数据,系统判断输入数据是否合法。若数据不合法,提示重新输入;若数据合法,则将修改后的数据写入数据库,完成操作后流程结束。修改信息流程图如图4-4所示。

图4-4修改信息流程图
用户选择需要删除的记录后,系统判断是否确认删除。若未确认,返回选择环节;若确认删除,则更新数据库,删除对应记录,完成操作后流程结束。删除信息流程图如图4-5所示。

图4-5删除信息流程图
系统功能结构图如图4-6所示。

图4-6系统功能结构图
在进行数据库设计时,概念设计帮助明确系统的整体结构和需求。在这一阶段,需要确定实体、属性以及它们之间的关系,为后续的数据库表设计奠定基础。接下来,将深入探讨数据库表设计的具体细节,实现更高效的数据存储和管理。
系统全局E-R图如图4-7所示。

图4-7系统E-R图
用户实体图如图4-8所示。

图4-8 用户实体图
招聘信息实体图如图4-9所示。

图4-9 招聘信息实体图
学生简历实体图如图4-10所示。

图4-10 学生简历实体图
概念设计是数据库设计的第一步,其主要目标是对系统的数据需求进行全面的理解和抽象[11]。在这一阶段,通过建立实体-关系模型(ER模型)来识别系统中的关键实体、属性及其相互关系。概念设计的输出是一个清晰的ER图,作为后续数据库表设计的基础。以下将展示系统的全局E-R图以及各个实体的属性图。
这一阶段的重点是将概念模型转换为实际的数据库结构,包括表的创建、字段的定义及数据类型的选择。每个实体通常对应于数据库中的一张表,而实体的属性则转化为表的列[12]。以下是系统的数据库表设计展示。
用户表:用于保存用户登录信息及相关数据。如表4-1所示。
表 4-1-access_token(登陆访问时长)
| 编号 | 字段名 | 类型 | 长度 | 是否非空 | 是否主键 | 注释 |
| 1 | token_id | int | 是 | 是 | 临时访问牌ID | |
| 2 | token | varchar | 64 | 否 | 否 | 临时访问牌 |
| 3 | info | text | 65535 | 否 | 否 | 信息 |
| 4 | maxage | int | 是 | 否 | 最大寿命:默认2小时 | |
| 5 | create_time | timestamp | 是 | 否 | 创建时间 | |
| 6 | update_time | timestamp | 是 | 否 | 更新时间 | |
| 7 | user_id | int | 是 | 否 | 用户编号 |
表 4-2-article(文章)
| 编号 | 字段名 | 类型 | 长度 | 是否非空 | 是否主键 | 注释 |
| 1 | article_id | mediumint | 是 | 是 | 文章id | |
| 2 | title | varchar | 125 | 是 | 是 | 标题 |
| 3 | type | varchar | 64 | 是 | 否 | 文章分类 |
| 4 | hits | int | 是 | 否 | 点击数 | |
| 5 | praise_len | int | 是 | 否 | 点赞数 | |
| 6 | create_time | timestamp | 是 | 否 | 创建时间 | |
| 7 | update_time | timestamp | 是 | 否 | 更新时间 | |
| 8 | source | varchar | 255 | 否 | 否 | 来源 |
| 9 | url | varchar | 255 | 否 | 否 | 来源地址 |
| 10 | tag | varchar | 255 | 否 | 否 | 标签 |
| 11 | content | longtext | 4294967295 | 否 | 否 | 正文 |
| 12 | img | varchar | 255 | 否 | 否 | 封面图 |
| 13 | description | text | 65535 | 否 | 否 | 文章描述 |
表 4-3-article_type(文章分类)
| 编号 | 字段名 | 类型 | 长度 | 是否非空 | 是否主键 | 注释 |
| 1 | type_id | smallint | 是 | 是 | 分类ID | |
| 2 | display | smallint | 是 | 否 | 显示顺序 | |
| 3 | name | varchar | 16 | 是 | 否 | 分类名称 |
| 4 | father_id | smallint | 是 | 否 | 上级分类ID | |
| 5 | description | varchar | 255 | 否 | 否 | 描述 |
| 6 | icon | text | 65535 | 否 | 否 | 分类图标 |
| 7 | url | varchar | 255 | 否 | 否 | 外链地址 |
| 8 | create_time | timestamp | 是 | 否 | 创建时间 | |
| 9 | update_time | timestamp | 是 | 否 | 更新时间 |
表 4-4-auth(用户权限管理)
| 编号 | 字段名 | 类型 | 长度 | 是否非空 | 是否主键 | 注释 |
| 1 | auth_id | int | 是 | 是 | 授权ID | |
| 2 | user_group | varchar | 64 | 否 | 否 | 用户组 |
| 3 | mod_name | varchar | 64 | 否 | 否 | 模块名 |
| 4 | table_name | varchar | 64 | 否 | 否 | 表名 |
| 5 | page_title | varchar | 255 | 否 | 否 | 页面标题 |
| 6 | path | varchar | 255 | 否 | 否 | 路由路径 |
| 7 | parent | varchar | 64 | 否 | 否 | 父级菜单 |
| 8 | parent_sort | int | 是 | 否 | 父级菜单排序 | |
| 9 | position | varchar | 32 | 否 | 否 | 位置 |
| 10 | mode | varchar | 32 | 是 | 否 | 跳转方式 |
| 11 | add | tinyint | 是 | 否 | 是否可增加 | |
| 12 | del | tinyint | 是 | 否 | 是否可删除 | |
| 13 | set | tinyint | 是 | 否 | 是否可修改 | |
| 14 | get | tinyint | 是 | 否 | 是否可查看 | |
| 15 | field_add | text | 65535 | 否 | 否 | 添加字段 |
| 16 | field_set | text | 65535 | 否 | 否 | 修改字段 |
| 17 | field_get | text | 65535 | 否 | 否 | 查询字段 |
| 18 | table_nav_name | varchar | 500 | 否 | 否 | 跨表导航名称 |
| 19 | table_nav | varchar | 500 | 否 | 否 | 跨表导航 |
| 20 | option | text | 65535 | 否 | 否 | 配置 |
| 21 | create_time | timestamp | 是 | 否 | 创建时间 | |
| 22 | update_time | timestamp | 是 | 否 | 更新时间 |
表 4-5-code_token(验证码)
| 编号 | 字段名 | 类型 | 长度 | 是否非空 | 是否主键 | 注释 |
| 1 | code_token_id | int | 是 | 是 | 验证码ID | |
| 2 | token | varchar | 255 | 否 | 否 | 令牌 |
| 3 | code | varchar | 255 | 否 | 否 | 验证码 |
| 4 | expire_time | timestamp | 是 | 否 | 失效时间 | |
| 5 | create_time | timestamp | 是 | 否 | 创建时间 | |
| 6 | update_time | timestamp | 是 | 否 | 更新时间 |
表 4-6-collect(收藏)
| 编号 | 字段名 | 类型 | 长度 | 是否非空 | 是否主键 | 注释 |
| 1 | collect_id | int | 是 | 是 | 收藏ID | |
| 2 | user_id | int | 是 | 是 | 收藏人ID | |
| 3 | source_table | varchar | 255 | 否 | 否 | 来源表 |
| 4 | source_field | varchar | 255 | 否 | 否 | 来源字段 |
| 5 | source_id | int | 是 | 否 | 来源ID | |
| 6 | title | varchar | 255 | 否 | 否 | 标题 |
| 7 | img | varchar | 255 | 否 | 否 | 封面 |
| 8 | create_time | timestamp | 是 | 否 | 创建时间 | |
| 9 | update_time | timestamp | 是 | 否 | 更新时间 |
表 4-7-comment(评论)
| 编号 | 字段名 | 类型 | 长度 | 是否非空 | 是否主键 | 注释 |
| 1 | comment_id | int | 是 | 是 | 评论ID | |
| 2 | user_id | int | 是 | 是 | 评论人ID | |
| 3 | reply_to_id | int | 是 | 否 | 回复评论ID | |
| 4 | content | longtext | 4294967295 | 否 | 否 | 内容 |
| 5 | nickname | varchar | 255 | 否 | 否 | 昵称 |
| 6 | avatar | varchar | 255 | 否 | 否 | 头像地址 |
| 7 | create_time | timestamp | 是 | 否 | 创建时间 | |
| 8 | update_time | timestamp | 是 | 否 | 更新时间 | |
| 9 | source_table | varchar | 255 | 否 | 否 | 来源表 |
| 10 | source_field | varchar | 255 | 否 | 否 | 来源字段 |
| 11 | source_id | int | 是 | 否 | 来源ID |
表 4-8-enterprise_user(企业用户)
| 编号 | 字段名 | 类型 | 长度 | 是否非空 | 是否主键 | 注释 |
| 1 | enterprise_user_id | int | 是 | 是 | 企业用户ID | |
| 2 | enterprise_name | varchar | 64 | 否 | 否 | 企业名称 |
| 3 | legal_representative | varchar | 64 | 否 | 否 | 法定代表 |
| 4 | examine_state | varchar | 16 | 是 | 否 | 审核状态 |
| 5 | user_id | int | 是 | 否 | 用户ID | |
| 6 | create_time | datetime | 是 | 否 | 创建时间 | |
| 7 | update_time | timestamp | 是 | 否 | 更新时间 |
表 4-9-hits(用户点击)
| 编号 | 字段名 | 类型 | 长度 | 是否非空 | 是否主键 | 注释 |
| 1 | hits_id | int | 是 | 是 | 点赞ID | |
| 2 | user_id | int | 是 | 否 | 点赞人 | |
| 3 | create_time | timestamp | 是 | 否 | 创建时间 | |
| 4 | update_time | timestamp | 是 | 否 | 更新时间 | |
| 5 | source_table | varchar | 255 | 否 | 否 | 来源表 |
| 6 | source_field | varchar | 255 | 否 | 否 | 来源字段 |
| 7 | source_id | int | 是 | 否 | 来源ID |
表 4-10-interview_notice(面试通知)
| 编号 | 字段名 | 类型 | 长度 | 是否非空 | 是否主键 | 注释 |
| 1 | interview_notice_id | int | 是 | 是 | 面试通知ID | |
| 2 | enterprise_user | int | 否 | 否 | 企业用户 | |
| 3 | name_of_enterprise | varchar | 64 | 否 | 否 | 企业名称 |
| 4 | type_of_enterprise | varchar | 64 | 否 | 否 | 企业类型 |
| 5 | position_type | varchar | 64 | 否 | 否 | 职位类型 |
| 6 | academic_requirements | varchar | 64 | 否 | 否 | 学历要求 |
| 7 | number_of_recruits | double | 否 | 否 | 招聘人数 | |
| 8 | types_of_recruitment | varchar | 64 | 否 | 否 | 招聘类型 |
| 9 | internship_duration | varchar | 64 | 否 | 否 | 实习期限 |
| 10 | salary_range | varchar | 64 | 否 | 否 | 薪资范围 |
| 11 | student_account_number | int | 否 | 否 | 学生账号 | |
| 12 | student_name | varchar | 64 | 否 | 否 | 学生姓名 |
| 13 | contact_information | varchar | 64 | 否 | 否 | 联系方式 |
| 14 | mailbox_information | varchar | 64 | 否 | 否 | 邮箱信息 |
| 15 | delivery_time | datetime | 否 | 否 | 投递时间 | |
| 16 | interview_time | datetime | 否 | 否 | 面试时间 | |
| 17 | notification_method | varchar | 64 | 否 | 否 | 通知方式 |
| 18 | interview_address | text | 65535 | 否 | 否 | 面试地址 |
| 19 | examine_state | varchar | 16 | 是 | 否 | 审核状态 |
| 20 | examine_reply | varchar | 16 | 否 | 否 | 审核回复 |
| 21 | create_time | datetime | 是 | 否 | 创建时间 | |
| 22 | update_time | timestamp | 是 | 否 | 更新时间 | |
| 23 | source_table | varchar | 255 | 否 | 否 | 来源表 |
| 24 | source_id | int | 否 | 否 | 来源ID | |
| 25 | source_user_id | int | 否 | 否 | 来源用户 |
表 4-11-notice(公告)
| 编号 | 字段名 | 类型 | 长度 | 是否非空 | 是否主键 | 注释 |
| 1 | notice_id | mediumint | 是 | 是 | 公告ID | |
| 2 | title | varchar | 125 | 是 | 否 | 标题 |
| 3 | content | longtext | 4294967295 | 否 | 否 | 正文 |
| 4 | create_time | timestamp | 是 | 否 | 创建时间 | |
| 5 | update_time | timestamp | 是 | 否 | 更新时间 |
表 4-12-position_type(职位类型)
| 编号 | 字段名 | 类型 | 长度 | 是否非空 | 是否主键 | 注释 |
| 1 | position_type_id | int | 是 | 是 | 职位类型ID | |
| 2 | position_type | varchar | 64 | 否 | 否 | 职位类型 |
| 3 | create_time | datetime | 是 | 否 | 创建时间 | |
| 4 | update_time | timestamp | 是 | 否 | 更新时间 |
表 4-13-praise(点赞)
| 编号 | 字段名 | 类型 | 长度 | 是否非空 | 是否主键 | 注释 |
| 1 | praise_id | int | 是 | 是 | 点赞ID | |
| 2 | user_id | int | 是 | 是 | 点赞人 | |
| 3 | create_time | timestamp | 是 | 否 | 创建时间 | |
| 4 | update_time | timestamp | 是 | 否 | 更新时间 | |
| 5 | source_table | varchar | 255 | 否 | 否 | 来源表 |
| 6 | source_field | varchar | 255 | 否 | 否 | 来源字段 |
| 7 | source_id | int | 是 | 否 | 来源ID | |
| 8 | status | tinyint | 是 | 否 | 点赞状态:1为点赞,0已取消 |
表 4-14-recruitment_information(招聘信息)
| 编号 | 字段名 | 类型 | 长度 | 是否非空 | 是否主键 | 注释 |
| 1 | recruitment_information_id | int | 是 | 是 | 招聘信息ID | |
| 2 | enterprise_user | int | 否 | 否 | 企业用户 | |
| 3 | name_of_enterprise | varchar | 64 | 否 | 否 | 企业名称 |
| 4 | type_of_enterprise | varchar | 64 | 否 | 否 | 企业类型 |
| 5 | position_type | varchar | 64 | 否 | 否 | 职位类型 |
| 6 | academic_requirements | varchar | 64 | 否 | 否 | 学历要求 |
| 7 | number_of_recruits | double | 否 | 否 | 招聘人数 | |
| 8 | types_of_recruitment | varchar | 64 | 否 | 否 | 招聘类型 |
| 9 | internship_duration | varchar | 64 | 否 | 否 | 实习期限 |
| 10 | salary_range | varchar | 64 | 否 | 否 | 薪资范围 |
| 11 | job_description | varchar | 64 | 否 | 否 | 职位描述 |
| 12 | release_time | date | 否 | 否 | 发布时间 | |
| 13 | company_brand | varchar | 255 | 否 | 否 | 公司品牌 |
| 14 | work_address | text | 65535 | 否 | 否 | 工作地址 |
| 15 | welfare_treatment | text | 65535 | 否 | 否 | 福利待遇 |
| 16 | hits | int | 是 | 否 | 点击数 | |
| 17 | praise_len | int | 是 | 否 | 点赞数 | |
| 18 | collect_len | int | 是 | 否 | 收藏数 | |
| 19 | comment_len | int | 是 | 否 | 评论数 | |
| 20 | recommend | int | 是 | 否 | 智能推荐 | |
| 21 | send_resume_limit_times | int | 是 | 否 | 投递简历限制次数 | |
| 22 | create_time | datetime | 是 | 否 | 创建时间 | |
| 23 | update_time | timestamp | 是 | 否 | 更新时间 |
表 4-15-resume(学生用户)
| 编号 | 字段名 | 类型 | 长度 | 是否非空 | 是否主键 | 注释 |
| 1 | resume_id | int | 是 | 是 | 学生用户ID | |
| 2 | student_name | varchar | 64 | 否 | 否 | 学生姓名 |
| 3 | student_gender | varchar | 64 | 否 | 否 | 学生性别 |
| 4 | contact_information | varchar | 16 | 否 | 否 | 联系方式 |
| 5 | examine_state | varchar | 16 | 是 | 否 | 审核状态 |
| 6 | user_id | int | 是 | 否 | 用户ID | |
| 7 | create_time | datetime | 是 | 否 | 创建时间 | |
| 8 | update_time | timestamp | 是 | 否 | 更新时间 |
表 4-16-schedule(日程管理)
| 编号 | 字段名 | 类型 | 长度 | 是否非空 | 是否主键 | 注释 |
| 1 | schedule_id | smallint | 是 | 是 | 日程ID | |
| 2 | content | varchar | 255 | 否 | 否 | 日程内容 |
| 3 | scheduled_time | datetime | 否 | 否 | 计划时间 | |
| 4 | user_id | int | 是 | 否 | 用户ID | |
| 5 | create_time | datetime | 否 | 否 | 创建时间 | |
| 6 | update_time | datetime | 否 | 否 | 更新时间 |
表 4-17-score(评分)
| 编号 | 字段名 | 类型 | 长度 | 是否非空 | 是否主键 | 注释 |
| 1 | score_id | int | 是 | 是 | 评分ID | |
| 2 | user_id | int | 是 | 否 | 评分人 | |
| 3 | nickname | varchar | 64 | 否 | 否 | 昵称 |
| 4 | score_num | double | 是 | 否 | 评分 | |
| 5 | create_time | timestamp | 是 | 否 | 创建时间 | |
| 6 | update_time | timestamp | 是 | 否 | 更新时间 | |
| 7 | source_table | varchar | 255 | 否 | 否 | 来源表 |
| 8 | source_field | varchar | 255 | 否 | 否 | 来源字段 |
| 9 | source_id | int | 是 | 否 | 来源ID |
表 4-18-send_resume(投递简历)
| 编号 | 字段名 | 类型 | 长度 | 是否非空 | 是否主键 | 注释 |
| 1 | send_resume_id | int | 是 | 是 | 投递简历ID | |
| 2 | enterprise_user | int | 否 | 否 | 企业用户 | |
| 3 | name_of_enterprise | varchar | 64 | 否 | 否 | 企业名称 |
| 4 | type_of_enterprise | varchar | 64 | 否 | 否 | 企业类型 |
| 5 | position_type | varchar | 64 | 否 | 否 | 职位类型 |
| 6 | academic_requirements | varchar | 64 | 否 | 否 | 学历要求 |
| 7 | number_of_recruits | double | 否 | 否 | 招聘人数 | |
| 8 | types_of_recruitment | varchar | 64 | 否 | 否 | 招聘类型 |
| 9 | internship_duration | varchar | 64 | 否 | 否 | 实习期限 |
| 10 | salary_range | varchar | 64 | 否 | 否 | 薪资范围 |
| 11 | student_account_number | int | 否 | 否 | 学生账号 | |
| 12 | student_name | varchar | 64 | 否 | 否 | 学生姓名 |
| 13 | contact_information | varchar | 64 | 否 | 否 | 联系方式 |
| 14 | mailbox_information | varchar | 125 | 否 | 否 | 邮箱信息 |
| 15 | delivery_time | datetime | 否 | 否 | 投递时间 | |
| 16 | resume_information | longtext | 4294967295 | 否 | 否 | 简历信息 |
| 17 | examine_state | varchar | 16 | 是 | 否 | 审核状态 |
| 18 | examine_reply | varchar | 16 | 否 | 否 | 审核回复 |
| 19 | interview_notice_limit_times | int | 是 | 否 | 通知面试限制次数 | |
| 20 | create_time | datetime | 是 | 否 | 创建时间 | |
| 21 | update_time | timestamp | 是 | 否 | 更新时间 | |
| 22 | source_table | varchar | 255 | 否 | 否 | 来源表 |
| 23 | source_id | int | 否 | 否 | 来源ID | |
| 24 | source_user_id | int | 否 | 否 | 来源用户 |
表 4-19-slides(轮播图)
| 编号 | 字段名 | 类型 | 长度 | 是否非空 | 是否主键 | 注释 |
| 1 | slides_id | int | 是 | 是 | 轮播图ID | |
| 2 | title | varchar | 64 | 否 | 否 | 标题 |
| 3 | content | varchar | 255 | 否 | 否 | 内容 |
| 4 | url | varchar | 255 | 否 | 否 | 链接 |
| 5 | img | varchar | 255 | 否 | 否 | 轮播图 |
| 6 | hits | int | 是 | 否 | 点击量 | |
| 7 | create_time | timestamp | 是 | 否 | 创建时间 | |
| 8 | update_time | timestamp | 是 | 否 | 更新时间 |
表 4-20-student_resume(学生简历)
| 编号 | 字段名 | 类型 | 长度 | 是否非空 | 是否主键 | 注释 |
| 1 | student_resume_id | int | 是 | 是 | 学生简历ID | |
| 2 | student_account_number | int | 否 | 否 | 学生账号 | |
| 3 | student_name | varchar | 64 | 否 | 否 | 学生姓名 |
| 4 | contact_information | varchar | 64 | 否 | 否 | 联系方式 |
| 5 | cultural_level | varchar | 64 | 否 | 否 | 文化水平 |
| 6 | favorite_position | varchar | 64 | 否 | 否 | 心仪职位 |
| 7 | student_avatar | varchar | 255 | 否 | 否 | 学生头像 |
| 8 | skills_list | text | 65535 | 否 | 否 | 技能清单 |
| 9 | internship_experience | text | 65535 | 否 | 否 | 实习经历 |
| 10 | self_evaluation | longtext | 4294967295 | 否 | 否 | 自我评价 |
| 11 | hits | int | 是 | 否 | 点击数 | |
| 12 | praise_len | int | 是 | 否 | 点赞数 | |
| 13 | collect_len | int | 是 | 否 | 收藏数 | |
| 14 | comment_len | int | 是 | 否 | 评论数 | |
| 15 | create_time | datetime | 是 | 否 | 创建时间 | |
| 16 | update_time | timestamp | 是 | 否 | 更新时间 |
表 4-21-upload(文件上传)
| 编号 | 字段名 | 类型 | 长度 | 是否非空 | 是否主键 | 注释 |
| 1 | upload_id | int | 是 | 是 | 上传ID | |
| 2 | name | varchar | 64 | 否 | 否 | 文件名 |
| 3 | path | varchar | 255 | 否 | 否 | 访问路径 |
| 4 | file | varchar | 255 | 否 | 否 | 文件路径 |
| 5 | display | varchar | 255 | 否 | 否 | 显示顺序 |
| 6 | father_id | int | 否 | 否 | 父级ID | |
| 7 | dir | varchar | 255 | 否 | 否 | 文件夹 |
| 8 | type | varchar | 32 | 否 | 否 | 文件类型 |
表 4-22-user(用户账户)
| 编号 | 字段名 | 类型 | 长度 | 是否非空 | 是否主键 | 注释 |
| 1 | user_id | int | 是 | 是 | 用户ID | |
| 2 | state | smallint | 是 | 否 | 账户状态:(1可用|2异常|3已冻结|4已注销) | |
| 3 | user_group | varchar | 32 | 否 | 否 | 所在用户组 |
| 4 | login_time | timestamp | 是 | 否 | 上次登录时间 | |
| 5 | phone | varchar | 11 | 否 | 否 | 手机号码 |
| 6 | phone_state | smallint | 是 | 否 | 手机认证:(0未认证|1审核中|2已认证) | |
| 7 | username | varchar | 16 | 是 | 否 | 用户名 |
| 8 | nickname | varchar | 16 | 否 | 否 | 昵称 |
| 9 | password | varchar | 64 | 是 | 否 | 密码 |
| 10 | | varchar | 64 | 否 | 否 | 邮箱 |
| 11 | email_state | smallint | 是 | 否 | 邮箱认证:(0未认证|1审核中|2已认证) | |
| 12 | avatar | varchar | 255 | 否 | 否 | 头像地址 |
| 13 | open_id | varchar | 255 | 否 | 否 | 针对获取用户信息字段 |
| 14 | create_time | timestamp | 是 | 否 | 创建时间 |
表 4-23-user_group(用户组)
| 编号 | 字段名 | 类型 | 长度 | 是否非空 | 是否主键 | 注释 |
| 1 | group_id | mediumint | 是 | 是 | 用户组ID | |
| 2 | display | smallint | 是 | 否 | 显示顺序 | |
| 3 | name | varchar | 16 | 是 | 否 | 名称 |
| 4 | description | varchar | 255 | 否 | 否 | 描述 |
| 5 | source_table | varchar | 255 | 否 | 否 | 来源表 |
| 6 | source_field | varchar | 255 | 否 | 否 | 来源字段 |
| 7 | source_id | int | 是 | 否 | 来源ID | |
| 8 | register | smallint | 否 | 否 | 注册位置 | |
| 9 | create_time | timestamp | 是 | 否 | 创建时间 | |
| 10 | update_time | timestamp | 是 | 否 | 更新时间 |
学生用户可以快速浏览到最新的招聘公告、招聘信息、学生简历等,以及快速访问招聘资讯模块。首页设计简洁直观,方便用户快速获取重要信息和进行常用功能的访问。其界面图如下。

图5-1 首页界面
用户可以查看管理员发布的所有招聘公告,并进行收藏和评论。招聘公告页面支持通过标题搜索,用户可以快速找到感兴趣的公告。其界面图如下。

图5-2 招聘公告界面
提供与招聘相关的最新新闻、行业动态和政策解读,帮助学生了解就业市场的最新趋势。其界面图如下。

图5-3 招聘资讯界面
展示企业发布的岗位信息,学生可以浏览、搜索和申请感兴趣的职位。其界面图如下。

图5-4 招聘信息界面
展示用户的个人首页、投递简历、面试通知、学生简历、收藏等,提供个性化的用户体验。其界面图如下。

图5-5 个人中心界面
企业用户可以发布、编辑和管理招聘岗位,填写岗位详情并支持动态调整。系统提供岗位推荐功能,助力企业精准发布信息,吸引更多优质候选人。其界面图如下。

图5-6招聘信息管理界面
企业用户可查看学生投递的简历,通过关键词搜索和条件筛选快速定位合适候选人,并对投递状态进行标记,提高简历筛选效率。其界面图如下。

图5-7投递简历管理界面
管理员可以对系统用户进行分类管理,包括学生用户、企业用户和管理员账号。支持查看、添加、编辑和删除用户信息,同时为管理员账号分配不同的操作权限,确保系统的安全性和灵活性。其界面图如下。

图5-8 用户管理界面
管理员可查看、审核企业发布的招聘信息,确保信息的合法性和准确性。同时支持对招聘信息的分类、置顶、推荐等操作,提升信息展示效果。其界面图如下。

图5-9 招聘信息管理界面
管理员负责查看和管理学生简历内容,包括增删改查等操作,为学生提供全面的学生简历服务。其界面图如下。

图5-10 学生简历管理界面
管理员可以对系统的基础设置进行管理,包括轮播图的上传、编辑和删除,系统管理功能确保平台的展示内容和运行参数符合企业需求。其界面图如下。

图5-11 系统管理界面
管理员可以在资源管理页面上传和管理平台所需的图片、文档等资讯。管理员可以对资源进行分类、删除或替换,确保平台内容的及时更新。其界面图如下。

管理员可以发布、编辑和删除招聘公告,支持公告的分类管理。用户可以在前端查看公告并进行收藏和评论,提升信息传递的效率和互动性。

图5-13 招聘公告管理界面
测试的主要目的是确保系统的功能和性能满足预期的需求,同时识别和修复潜在的缺陷。通过系统测试,可以验证各个功能模块的正确性和稳定性,确保系统在不同使用场景下的表现符合设计要求。测试目的包括确认系统功能的完整性、验证数据处理的准确性、评估系统的性能和安全性。测试还可以提高用户满意度,保证用户在使用系统时获得流畅和可靠的体验。通过全面的测试,可以降低后期维护成本,减少系统上线后出现故障的风险,从而保障系统的长期稳定运行。
在本系统中,测试方法主要依赖于测试用例的设计与执行。测试用例是根据系统需求文档编写的,覆盖所有功能模块及其边界情况。每个测试用例包含输入数据、预期结果和实际结果的对比,以验证系统的功能是否按预期工作。
常见的测试用例包括功能测试用例、边界测试用例和异常测试用例[13]。功能测试用例针对系统的各项功能进行验证;边界测试用例则侧重于输入数据的边界条件,验证系统在极端情况下是否能够稳定运行;异常测试用例则用于验证系统在处理错误输入或异常情况时的反应。本文选择功能测试用例进行系统测试。
在测试执行过程中,记录每个用例的执行结果,并根据实际结果与预期结果的对比,判断系统是否存在缺陷。通过系统化的测试用例执行,可以有效提高测试的覆盖率和效率,为系统的最终上线提供保障。
招聘信息浏览功能测试用例表是用来验证用户能否正确浏览和筛选招聘信息的测试用例。招聘信息浏览功能测试用例表如表6-1所示。
表6-1 招聘信息浏览功能测试用例
| 测试项 | 测试用例 | 预期结果 | 结论 |
| 招聘信息浏览功能测试 | 1. 打开招聘信息浏览页面。 | 页面正常加载,显示招聘信息列表。 | 与预期结果一致。 |
| 招聘信息浏览功能测试 | 2. 选择筛选条件(如名称、地点、分类)。 | 筛选条件被成功选中。 | 与预期结果一致。 |
| 招聘信息浏览功能测试 | 3. 点击搜索按钮。 | 系统根据筛选条件进行搜索。 | 与预期结果一致。 |
| 招聘信息浏览功能测试 | 4. 查看筛选结果。 | 页面显示符合条件的招聘信息列表。 | 与预期结果一致。 |
添加招聘信息功能测试用例表是用来验证管理员能否正确添加招聘信息的测试用例。添加招聘信息功能测试用例表如表6-2所示。
表6-2 添加招聘信息功能测试用例
| 测试项 | 测试用例 | 预期结果 | 结论 |
| 添加招聘信息功能测试 | 1. 打开添加招聘信息页面。 | 页面正常加载,显示信息填写表单。 | 与预期结果一致。 |
| 添加招聘信息功能测试 | 2. 填写招聘基本信息(名称、分类、地点等)。 | 信息成功输入并保存。 | 与预期结果一致。 |
| 添加招聘信息功能测试 | 3. 上传招聘照片。 | 照片成功上传并显示预览。 | 与预期结果一致。 |
| 添加招聘信息功能测试 | 4. 点击提交按钮。 | 页面提示信息提交成功,并显示等待审核状态。 | 与预期结果一致。 |
投递简历功能测试用例表是用来验证用户能否正确提交投递简历的测试用例。投递简历功能测试用例表如表6-3所示。
表6-3 投递简历功能测试用例
| 测试项 | 测试用例 | 预期结果 | 结论 |
| 投递简历功能测试 | 1. 打开投递简历页面。 | 页面正常加载,显示目标招聘信息及申请表单。 | 与预期结果一致。 |
| 投递简历功能测试 | 2. 选择目标招聘。 | 目标招聘信息成功加载到申请表单中。 | 与预期结果一致。 |
| 投递简历功能测试 | 3. 填写投递简历表(个人信息、投简理由等)。 | 信息成功输入并保存。 | 与预期结果一致。 |
| 投递简历功能测试 | 4. 点击提交按钮。 | 页面提示申请提交成功,并显示申请状态为待审核。 | 与预期结果一致。 |
评论管理功能测试用例表是用来验证用户能否正确发表和管理评论的测试用例。评论管理功能测试用例表如表6-4所示。
表6-4 评论管理功能测试用例
| 测试项 | 测试用例 | 预期结果 | 结论 |
| 评论管理功能测试 | 1. 打开评论管理页面。 | 页面正常加载,显示评论列表及输入框。 | 与预期结果一致。 |
| 评论管理功能测试 | 2. 选择目标招聘。 | 目标招聘的评论列表成功加载。 | 与预期结果一致。 |
| 评论管理功能测试 | 3. 输入评论内容。 | 评论内容成功输入并显示在输入框中。 | 与预期结果一致。 |
| 评论管理功能测试 | 4. 点击提交按钮。 | 评论成功发布并显示在评论列表中。 | 与预期结果一致。 |
用户管理功能测试用例表是用来验证管理员能否正确管理用户信息的测试用例。用户管理功能测试用例表如表6-5所示。
表6-5 用户管理功能测试用例
| 测试项 | 测试用例 | 预期结果 | 结论 |
| 用户管理功能测试 | 1. 打开用户管理页面。 | 页面正常加载,显示用户列表及操作选项。 | 与预期结果一致。 |
| 用户管理功能测试 | 2. 选择目标用户。 | 目标用户信息成功加载到编辑界面。 | 与预期结果一致。 |
| 用户管理功能测试 | 3. 修改用户权限或状态。 | 用户权限或状态成功更新。 | 与预期结果一致。 |
| 用户管理功能测试 | 4. 点击保存按钮。 | 用户信息成功更新并显示在用户列表中。 | 与预期结果一致。 |
通过对招聘信息浏览功能的测试,系统能够正常加载招聘信息页面,用户可根据筛选条件成功搜索并查看符合条件的招聘信息列表,所有操作均与预期结果一致。添加招聘信息功能的测试结果表明,管理员能够顺利填写招聘基本信息并上传照片,提交后系统正确提示信息提交成功并显示等待审核状态。投递简历功能的测试验证了用户能够选择目标招聘并填写投递简历表,提交后系统提示申请成功且状态为待审核。评论管理功能的测试表明,用户能够选择目标招聘并发表评论,评论成功显示在评论列表中。用户管理功能的测试验证了管理员能够选择目标用户并修改其权限或状态,保存后用户信息成功更新并显示在列表中。所有功能测试结果均与预期一致,系统功能运行正常。
本文基于Spring Boot 3和Vue技术设计并实现了一个勤工助学校园招聘系统,旨在解决传统就业管理中存在的信息分散、更新不及时以及用户互动性不足等问题。系统采用前后端分离架构,后端使用Spring Boot 3框架实现业务逻辑,前端使用Vue构建用户界面,数据库选用MySQL进行数据存储。通过分析国内外勤工助学校园招聘系统的现状和发展趋势,本文总结了当前行业的痛点,并明确了系统的设计目标。
系统功能涵盖学生用户、企业用户和管理员模块。学生用户可通过平台浏览招聘信息、学生简历、招聘资讯,提交评论与反馈;企业用户则可管理招聘相关事务,包括发布招聘信息、筛选求职者简历、发送面试邀请等;管理员负责用户管理、招聘管理、资讯管理及公告管理等操作。经过功能测试,系统各项功能运行正常,达到了预期设计目标。系统的实现为高校就业管理提供了一个高效、透明且用户友好的平台。通过优化信息传播流程和简化操作流程,系统显著提升了用户体验和平台运营效率。同时,系统的模块化设计和可扩展性为未来功能升级提供了便利。测试结果表明,系统在功能完整性、操作流畅性及数据安全性方面均表现良好。
未来,可进一步引入更多个性化推荐功能,以增强系统的用户体验和内容精准度。本文的研究为勤工助学校园招聘系统的数字化转型提供了参考,具有一定的理论价值和实践意义。
参考文献
- 冯志林.Java EE程序设计与开发实践教程[M].机械工业出版社:202105.353.
- 尹应荆.JAVA编程语言在计算机软件开发中的应用[J].石河子科技,2023,(05):45-47.
- 刘江涛,王亮亮,吴庆茹,等.基于B/S模式的铁路勘测设计案例信息化管理系统设计与实现[J].铁路计算机应用,2021,30(03):32-35.
- 张丹丹,李弘.基于B/S架构的办公管理系统设计与开发[J].铁路通信信号工程技术,2024,21(09):44-48+106.
- 王志亮,纪松波.基于SpringBoot的Web前端与数据库的接口设计[J].工业控制计算机,2023,36(03):51-53.
- 熊永平.基于SpringBoot框架应用开发技术的分析与研究[J].电脑知识与技术,2021,15(36):76-77.
- 赵媛.基于Vue的Web系统前端性能优化分析[J].电脑编程技巧与维护,2024,(09):44-46.
- 秦冬.浅析Vue框架在前端开发中的应用[J].信息与电脑(理论版),2024,36(13):61-63.
- 李艳杰.MySQL数据库下存储过程的综合运用研究[J].现代信息科技,2023,7(11):80-82+88.
- 陈倩怡,何军.Vue+Springboot+MyBatis技术应用解析[J].电脑编程技巧与维护,2020,(01):14-15+28.
- 周晓玉,崔文超.基于Web技术的数据库应用系统设计[J].信息与电脑(理论版),2023,35(09):189-191.
- 马艳艳,吴晓光.计算机软件与数据库的设计策略分析[J].电子技术,2024,53(05):104-105.
- 李俊萌.计算机软件测试技术与开发应用策略分析[J].信息记录材料,2023,24(03):50-52.
- ZhangSong .Research on Student Management in Colleges and Universities Based on College Students' Employment[J].Journal of Educational Studies (JES),2024,1(5):61-63.
- Li D .Exploring Job Seeker’s Experience with AI Interview in Campus Recruitment[J].Evaluation of Educational Research,2024,2(4):82-85.
- Shi J .Research on the current situation and countermeasures of student employment management in higher education institutions based on multiple regression analysis[J].Applied Mathematics and Nonlinear Sciences,2024,9(1):34-36.
- 鲁思言,洪欣悦,徐伟.校园招聘及人才培养系统共融的困境与对策[J].工业工程设计,2023,5(01):67-72.
- 吕嘉鑫,朱兆华,姜智霖.服务设计理念下校园招聘服务系统设计研究[J].工业设计,2022,(06):103-105.
- 刘文.校园招聘面试计划管理系统的设计与实现[D].南京大学,2021,(02):17-19.
- Cheng F .Talent Recruitment Management System for Small and Micro Enterprises Based on Springboot Framework[J].Advances in Educational Technology and Psychology,2021,5(2):66-68.
致谢
在本项目的实施过程中,许多人给予了我无私的支持和帮助,令我深感感谢。
我要衷心感谢我的指导老师。不仅在项目的初期提供了宝贵的建议,还在整个过程中给予了我细致入微的指导。专业知识和严谨态度始终激励着我,让我在遇到困难时能够保持信心,继续前行。每一次的讨论都让我对项目有了更深刻的理解,帮助我克服了许多技术难题。
我也要感谢参与用户测试的同学们。你们的反馈和建议为我们系统的优化提供了重要的参考,帮助我们更好地理解用户需求。正是因为有了你们的参与,我们才能够不断改进,提升系统的用户体验。感谢所有支持我的家人和朋友。你们的理解与鼓励让我在项目的紧张时刻始终能够保持积极的心态,成为我前进的动力。每当我遇到挑战时,想到你们的支持,我就能够重新振作,继续努力。最后,我要感谢所有在我职业发展过程中给予帮助的人。每一次的交流与分享都让我受益匪浅,拓宽了我的视野,让我在这条道路上走得更加坚定。
项目的完成不仅是我个人努力的结果,更是许多人共同支持与协作的成果。在此,我再次向所有关心和支持我的人表达衷心的感谢。希望未来我们能够继续携手,共同创造更多的价值和成就。
附录
系统核心代码设计
用户注册
注册页UserController.java,传入user对象,并将"user_id"、 "state"、 "user_group"、"login_time"、"phone"、"phone_state"、 "username"、"nickname"、"password"、"email"、"email_state"、"avatar"、"create_time"输入,重点是 "username"、"nickname"、"password"必须输入,通过获取username,数据库查询是否有该用户,如果存在,则提示“用户已存在”,否则执行将UserId置为空(数据库表中该字段已设置自动递增),代码如图所示。

图注册核心代码图
用户登录
登录页,首先传入"username"、"email"、"phone"、"password",用户可通过用户名、邮箱、手机号进行登陆,通过判断resultList来确定查询结果,然后执行查询用户组UserGroup,用户组里面不存在,依然报“用户不存在”,执行完以上代码,最后涉及到用户带有“审核”的,会查询examine_state(用户的审核状态),数据库表user_group中含有source_table和source_field进行查询,以上步骤完成,对输入的密码进行存储Token到数据库,匹对账号和密码,数据库中的AccessToken为令牌,用于身份认证,代码如图所示。

用户登录核心代码图
修改密码
修改密码,通过请求data,获取旧密码,并将新密码重新赋值,期间都是需要通过加密,代码如图所示。

修改密码核心代码图
修改数据
修改一个数据,原理与add基本一致,不同点在于通过readConfig()读取关键字,以及通过readQuery()获取URL后面?指定位置的标识,转成Map对象后,执行update操作,同样通过拼接的sql语句执行,执行过程读取query,toWhereSql()语句完成数据库操作,body为修改对象的值,代码如图所示。

修改数据核心代码图
删除数据
删除一条数据,通过readQuery(),获取URL后面的对象地址,删除FROM具体的table,query删除查询FindConfig语句,代码如图示。

图4-11删除数据核心代码图
获取列表
通过请求的参数获取列表数据,代码如图所示。

图获取列表核心代码图
图片上传
通过请求的参数获取列表数据,代码如图4-13所示。

图片上传核心代码图
免费领取项目源码,请关注❥点赞收藏并私信博主,谢谢~
1113

被折叠的 条评论
为什么被折叠?



