摘要
随着信息技术的不断进步,家教服务领域正逐步向数字化、网络化转型。本文介绍了一种基于SpringBoot框架的家教服务APP的设计与实现,旨在打造一个高效、便捷、用户友好的在线家教服务平台。
该APP采用前后端分离架构,前端利用现代Web技术Vue.js构建响应式用户界面,后端则依托SpringBoot框架实现业务逻辑的高效处理。SpringBoot的自动化配置和嵌入式服务器特性显著简化了应用的开发和部署流程。在安全性方面,系统集成了用户认证与授权机制,确保家教服务信息的保密性和完整性。通过集成MyBatis作为数据访问层框架,实现了与MySQL数据库的流畅交互。
家教服务APP功能全面,涵盖了家教信息管理、需求匹配、预约管理、评价系统、在线支付、用户反馈等多个核心模块。家教信息管理模块允许家教人员发布和更新个人简介、教学经验和成功案例;需求匹配模块则根据家长的学习需求和家教的专业背景进行智能匹配;预约管理模块提供了便捷的预约和取消预约功能;评价系统鼓励家长和家长对家教服务进行客观评价,为家教质量的持续提升提供参考。
本系统注重用户体验,界面设计简洁明了,操作流程直观易懂,并通过响应式设计确保了在多种设备上的良好兼容性。同时,系统具备良好的可扩展性和可维护性,为未来功能的增加和优化提供了坚实基础。经过实际部署和严格测试,该家教服务APP运行稳定,能够有效满足家长和家长对家教服务的需求,显著提升了家教服务的效率和满意度。
关键词:家教服务APP;SpringBoot;MySQL。
Abstract
With the continuous advancement of information technology, the field of tutoring services is gradually transforming towards digitization and networking. This article introduces the design and implementation of a tutoring service APP based on the SpringBoot framework, aiming to create an efficient, convenient, and user-friendly online tutoring service platform.
The APP adopts a front-end and back-end separation architecture, with the front-end using modern web technology Vue.js to build a responsive user interface, and the back-end relying on the SpringBoot framework to achieve efficient processing of business logic. The automated configuration and embedded server features of SpringBoot significantly simplify the development and deployment process of applications. In terms of security, the system integrates user authentication and authorization mechanisms to ensure the confidentiality and integrity of tutoring service information. By integrating MyBatis as a data access layer framework, smooth interaction with MySQL databases has been achieved.
The tutoring service APP has comprehensive functions, covering multiple core modules such as tutoring information management, demand matching, appointment management, evaluation system, online payment, and user feedback. The tutoring information management module allows tutors to publish and update personal profiles, teaching experiences, and successful cases; The demand matching module intelligently matches students based on their learning needs and the professional background of their tutoring; The reservation management module provides convenient reservation and cancellation functions; The evaluation system encourages students and parents to objectively evaluate tutoring services, providing reference for the continuous improvement of tutoring quality.
This system focuses on user experience, with a simple and clear interface design, intuitive and easy to understand operation processes, and ensures good compatibility on multiple devices through responsive design. At the same time, the system has good scalability and maintainability, providing a solid foundation for future feature additions and optimizations. After actual deployment and rigorous testing, the tutoring service APP runs stably and can effectively meet the needs of students and parents for tutoring services, significantly improving the efficiency and satisfaction of tutoring services.
Keywords: Tutoring service APP; SpringBoot; MySQL.
目 录
1 绪论
1.1 研究背景与意义
随着教育水平的提高,越来越多的家长开始重视孩子的学业成绩,因此家教市场需求日益增加。然而,传统的家教招聘方式存在信息不透明、匹配效率低等问题,导致家长和家教教师都面临着不便和不确定性。此外,大家长作为家教市场的重要供给方,其家教服务虽然因其价格合理、时间灵活、沟通便捷等特点而受到广泛欢迎,但也存在管理不规范、服务质量参差不齐等问题。这些问题不仅影响了家教市场的健康发展,也降低了大家长家教服务的竞争力和信誉度。因此,有必要开发一款基于Springboot的家教服务APP,以解决现有家教市场存在的问题。
开发一款基于Springboot的家教服务APP,旨在通过信息化手段,实现家教服务的规范化管理、高效匹配和优质服务。这款APP能够提供一个便捷的家教招聘平台,实现家长与家教教师的精准匹配,提供可靠的家教信息和服务,从而满足家长和家教教师的需求。同时,通过APP的规范化管理,可以提高家教市场的竞争力和信誉度,为家教市场的健康发展提供有力支持。此外,这款APP还能够帮助家长获得更加个性化、专业化的辅导,提升学业水平,为未来的发展做好准备。因此,研究基于Springboot的家教服务APP具有重要的现实意义和应用价值。
1.2 国内外研究现状
在国内,Springboot框架凭借其快速构建、易于扩展及高效部署的特性,在家教服务APP开发领域大放异彩。众多基于该框架的APP已上线运行,它们不仅整合了大数据分析、人工智能等前沿技术,实现了对用户行为的深度洞察与家教资源的智能推荐,还注重提升用户体验,通过优化界面设计、强化系统性能等手段,为用户提供流畅、高效的服务。同时,国内研究者也在积极探索家教APP的商业模式与盈利策略,力求在满足用户需求的同时,实现商业价值的最大化。
而在国外,Springboot框架同样受到家教服务APP开发者的青睐。相较于国内,国外APP在功能上更为全面,不仅涵盖了基础的家教匹配与预约服务,还引入了在线支付、学习进度跟踪、教师评价等多元化功能,为用户提供更加便捷、全面的家教体验。国外研究者则更加注重技术创新与应用实践,他们利用人工智能技术优化匹配算法,提高匹配效率与准确性;借助虚拟现实与增强现实技术,为用户创造沉浸式学习场景;通过大数据分析,挖掘用户学习习惯与需求,提供个性化学习资源。此外,国外APP还积极融入社交媒体平台,扩大用户基础,提升品牌影响力,并高度重视数据安全与隐私保护,确保用户信息的安全无虞。
综合来看,国内外在Springboot家教服务APP的研究中都取得了显著的进展和成果。国内研究者更注重技术的实现和用户体验的提升,而国外研究者则更注重技术的创新和应用的深度。未来,随着技术的不断进步和教育市场的持续发展,Springboot家教服务APP将会迎来更加广阔的发展前景和机遇。
1.3主要研究内容
家教服务APP的研究致力于构建一个集功能全面、安全高效、用户体验卓越于一体的在线平台,尤其在字体控制与展示方面下足了功夫。从用户便捷管理到家教资源的高效展示与搜索,再到在线预约与支付系统的流畅操作,每一步都精心挑选了清晰易读、舒适美观的字体风格,确保用户能够轻松阅读并理解信息。同时,用户评价与反馈模块采用了简洁明了的字体排版,让每一条评价与建议都能得到充分的展示与重视。在系统性能与安全防护方面,我们同样注重字体的选择与排版,确保用户在享受高效、安全服务的同时,也能获得最佳的视觉体验。综上所述,家教服务APP在字体控制与展示上的优化,不仅提升了信息的可读性,更增强了用户的阅读体验与操作便捷性。
1.4 关键技术
系统采用前后端分离架构,使用安卓App跨平台开发工具进行界面开发,提供良好的用户体验。后端采用Java语言,使用SpringBoot框架作为基础架构进行系统开发。数据库方面使用MySQL数据库进行数据存储,设计合理的表结构和关联关系,确保数据的准确性和完整性。
1.4.1 Android平台
Android是一个基于Linux的开源操作系统,广泛用于移动设备的开发。开发Android应用程序通常使用Java或Kotlin编程语言,结合Android SDK提供的丰富API。在校园二手交易App中,Android平台作为客户端,提供良好的用户体验和流畅的界面导航。
Android的Activity和Fragment组件使得开发者能够轻松管理应用的用户界面。在实现二手交易功能时,通过利用RecyclerView和Adapter等组件,可以有效展示商品列表。此外,Android支持网络请求,通过使用Volley或Retrofit库,开发者能够与后端服务进行高效的数据交互,获取二手商品信息、用户信息等。
Android还提供多媒体支持,能够实现图片和视频的上载与预览,从而提升用户体验及交易的可信度。通过Firebase等云服务,开发者可以实现实时数据更新和用户身份验证,进一步增强应用的功能性和安全性。
1.4.2 SpringBoot框架
Spring Boot是一个基于Spring框架的快速开发工具,它简化了Spring应用程序的搭建过程,提供了快速启动、自动配置和约定优于配置的特性。首先,通过Spring Boot,开发人员能够更快速地搭建系统的基本结构,而无需过多繁琐的配置。它提供了自动配置的能力,减少了开发者的工作量,并且内置了大量常用的库和组件,例如Spring MVC用于Web开发、Spring Data用于数据库访问等,从而提高了开发效率。另外,Spring Boot提供了内嵌的Servlet容器,无需额外配置即可进行快速部署和运行,有助于简化部署流程。此外,Spring Boot还支持各种构建工具,并提供丰富的监控和管理功能,有助于系统的维护和管理。综合来看,SpringBoot框架的应用能够帮助开发者快速搭建家教服务APP的设计与实现,提高开发效率、简化部署流程,并且提供一系列强大的功能以支持系统的稳定运行。
1.4.3 Java语言
Java是一种跨平台的编程语言,广泛用于开发各种类型的应用程序,包括Web应用、移动应用和大型软件系统。在服务优化共建平台中,Java通常用于后端开发,提供强大的处理能力和稳定性。同时Java是一种面向对象的编程语言,支持封装、继承和多态等特性,使代码更易于维护和重用。还拥有丰富的标准库和第三方框架,如Spring、Hibernate等,可以大大提高开发效率。
1.4.4 MySQL数据库
MySQL数据库是一种开源的关系型数据库管理系统,具有可靠性、高性能、灵活性、扩展性和开源性等特点。它支持事务处理和ACID特性,保证数据的完整性和一致性;采用索引和查询优化技术,提供快速的数据检索和处理能力;支持多种数据类型和存储引擎,适应不同需求;可通过分区、集群和复制等方式进行水平和垂直扩展;而且作为开源软件,拥有庞大的开发者社区和支持。因此,MySQL数据库成为许多应用程序和企业首选的数据库解决方案。
2 系统分析
2.1 可行性分析
2.1.1 技术可行性分析
SpringBoot作为一个基于Java的开源框架,具备丰富的功能和组件,非常适合用于开发家教服务APP。使用App进行开发可以充分发挥其面向对象、跨平台和可扩展的特性。同时,SpringBoot与MySQL等关系型数据库紧密集成,提供了便捷的数据存储和管理方式。通过对SpringBoot技术在App开发中的应用进行分析,探讨其在开发家教服务APP中的优势和适用性,包括开发效率、用户体验、性能等方面。
2.1.2 经济可行性分析
从经济角度来看,基于后端框架SpringBoot搭建家教服务APP的投入成本相对较低,因为SpringBoot本身是一个免费、开源的框架,可以节省开发成本。同时,使用MySQL作为数据库也具有成本效益高的优势。APP作为平台的使用界面,能够更好地吸引用户参与,从而提升平台的商业化价值,增加商业合作和广告推广等收入来源。
2.1.3 操作可行性分析
从操作角度来看,SpringBoot的简洁性和高度集成的特点使得系统的部署和运行相对简单,容易维护和管理。同时,APP作为用户主要的操作入口,有利于用户体验的优化,提升用户的参与度和留存率。因此,本系统具有操作可行性。
2.2 需求分析
2.2.1 功能需求分析
根据家教服务APP的角色,可以划分为家长用户模块和管理员模块、教师用户、督导用户。具体功能如下:
针对家长用户、教师用户和管理员的不同角色,家教服务APP的功能需求分析如下:
(一)家长用户功能需求
注册登录:提供便捷的注册与登录功能,确保用户信息安全。
首页:展示家教服务的核心功能与最新动态,引导用户快速上手。
新闻资讯:实时更新教育相关的新闻资讯,帮助家长了解行业动态。
家教信息:浏览家教信息库,根据需求筛选合适的家教资源。
我的:家长可便捷管理信息、收藏家教资源、发布需求、预约/取消家教、评价教师、查看家长预约及反馈,并通过留言中心与教师沟通。
(二)教师用户功能需求
登录:提供安全的登录验证,确保教师账户安全。
首页:展示家教服务的核心功能与最新动态。
新闻资讯:实时更新教育相关的新闻资讯,帮助教师了解行业动态。
需求信息:浏览家长发布的家教需求,寻找合适的教学机会。
我的:教师可管理个人信息、收藏需求、发布家教服务、预约/取消教学、查看评价、管理家长预约,并通过留言中心与家长或管理员交流。
(三)管理员功能需求
后台首页:提供管理员系统的概览与快速导航。
系统用户:管理管理员、家长用户、教师用户的账户信息,确保系统安全。
科目分类管理:管理家教服务的科目分类,便于用户筛选。
院校分类管理:管理家教服务的院校分类,提升信息准确性。
家教信息管理:审核并管理家教信息,确保信息真实有效。
需求信息管理:审核并管理家长发布的需求信息,为教师提供教学机会。
教师预约管理:管理教师预约的详情,确保教学任务的顺利进行。
取消预约管理:处理取消预约的请求,确保双方权益。
评价信息管理:管理用户间的评价信息,维护系统声誉。
家长预约管理:管理家长预约的详情,确保课程安排合理。
在线反馈管理:处理用户提供的在线反馈,优化系统功能。
系统管理:管理系统的设置与权限分配,确保系统稳定运行。
留言管理:处理用户间的留言沟通,促进双方交流。
公告信息管理:发布系统公告,通知用户重要信息。
资源管理:管理新闻资讯与资讯分类,确保信息的时效性与准确性。
综上所述,家教服务APP的功能需求分析充分考虑了家长用户、教师用户和管理员的不同需求,旨在提供一个全面、安全、高效的在线家教服务平台。
(1)家长用户用例图如下所示。

图2.1 家长用户用例图
(2)管理员用例图如下所示。

图2.2管理员用例图
(3)教师用户用例图如下所示。

图2.3 教师用户用例图
2.2.2 性能需求分析
本系统主要是为了方便用户通过系统提供需求信息、家教信息、新闻资讯等信息的记录,使用户能够在反馈和留言的时候方便快速地进行一些记录,包括以下特点:
(1)界面简洁、操作简单方便。设计网站前端界面时应当站在用户的角度,尽量符合大众审美,迎合用户的使用习惯。整体简洁大方,主要功能位于主页显眼位置,方便用户查找使用,登录界面作为第一页面,用户可快速登录得到自身的功能主页,进行操作。各个页面统一风格,颜色搭配合理,便于用户浏览,个板块间布局合适,提高用户体验。
(2)运行流畅,响应速度快。虽然每日的信息发布、社交交流有限,对系统的并发能力无太大要求,但为了保证用户体验,减少等待时间,仍应该尽可能提高网站的运行速度,可提高更合理的算法设计,更多的模型效率达到,而在业务流程中,减少无关业务量,也是提高运行速度的关键,访问数据库时,选择合适的数据库锁,设计切合实际的数据库表,都能一定程度上提高网站运行效率。
2.3 系统流程分析
家教服务APP系统流程精简高效,家长与教师用户登录后,可分别通过首页浏览新闻资讯、查看家教/需求信息,并在个人中心管理基本信息、预约、取消预约、评价等。管理员则负责后台全面管理,包括用户、科目分类、家教信息、预约评价等的管理,以及公告发布和资源维护,确保系统流畅运行,为用户提供安全、便捷的家教服务环境。
2.3.1 程序操作流程
用户访问平台网站,可以选择进行注册或登录操作。注册成功后,用户可以使用注册的账号登录平台。登录后的用户可以进入系统功能界面,使用自己权限内的功能操作。程序操作流程图如下图所示。

图2.4 程序操作流程图
2.3.2 登录流程
用户访问平台的网站,进入登录页面页面,入其用户名和密码,后端服务接收登录请求,验证用户提供的用户名和密码是否匹配数据库中存储的信息,验证通过即可登录成功。登录流程图如下图所示。

2.3.3 注册流程
未有账号的用户可进入注册界面进行注册操作,填写注册表格,包括用户名、密码、电子邮件等必要信息。后台系统验证并保存用户提交的信息。分配唯一用户标识符。注册成功后,用户可以使用账号密码进行登录。用户注册流程图如下图所示。

图2.6 注册流程图
3 系统设计
3.1 架构设计
B/S架构,即浏览器/服务器架构,是一种基于Web的分布式计算范式。在此架构中,应用程序的逻辑被巧妙地区分为客户端和服务器两部分。具体而言,客户端借助广泛使用的浏览器界面,进行应用访问与操作;而服务器端则肩负起业务逻辑处理、数据存储及管理的核心职责。值得一提的是,客户端无需安装特定的软件,用户仅需通过浏览器输入相应的URL地址,即可轻松访问应用程序,这一特性极大地提升了用户的使用便捷性和系统的维护效率。服务器端通常采用高性能的计算机和数据库系统,能够处理大量并发请求和复杂的业务逻辑。B/S架构的优势在于其跨平台性和易于维护性,开发者可以通过更新服务器端的代码来实现整个系统的升级和维护,而无需逐一更新客户端。
系统架构图如图3.1所示:

图3.1 系统架构图
3.2 功能模块设计
根据对系统的功能进行分析可以总结家教服务APP的具体功能模块包括下面的几个主要的功能模块:该系统主要从两大模块进行设计的,首先就是用户参与操作需要的模块,此外还需要有管理员用到的模块,两者之间不是互相独立的,他们之间有着密切的联系,同数据库表中的数据连接起来进行操作。每个模块访问相同的数据库,但访问的表不同。系统的各个功能模块是根据所收集的资料研究得到的。在以上分析功能的基础上,系统模块分为多个模块。
本系统的功能模块图如图3.2所示。

图3.2 系统功能模块图
3.3 数据库设计
3.3.1 概念模型设计
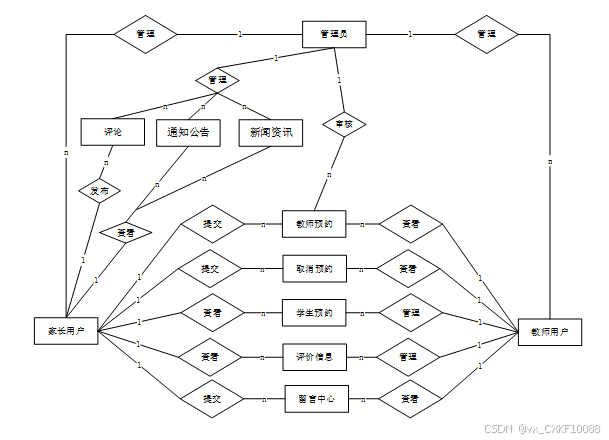
E-R图有助于理清系统中的数据结构和关系,为后续的数据库表结构设计提供指导。在进行数据库设计之前,首先需要先绘制实体-关系(E-R)图。E-R图将帮助我们理清业务中的实体(Entity)及它们之间的关系(Relationship),从而为后续的数据库表设计提供基础。根据前文可以得出本家教服务APP拥有多个实体,在此列举主要实体,各个实体之间联系总E-R图如下图所示。

图3.3 系统数据库E-R图
3.3.2 数据库表的设计
数据库是家教服务APP的数据处理的基础,也是为界面数据的展示与存储的关键。家教服务APP的主要数据库表如下。
表access_token (登陆访问时长)
| 编号 | 名称 | 数据类型 | 长度 | 小数位 | 允许空值 | 主键 | 默认值 | 说明 |
| 1 | token_id | int | 10 | 0 | N | Y | 临时访问牌ID | |
| 2 | token | varchar | 64 | 0 | Y | N | 临时访问牌 | |
| 3 | info | text | 65535 | 0 | Y | N | ||
| 4 | maxage | int | 10 | 0 | N | N | 2 | 最大寿命:默认2小时 |
| 5 | create_time | timestamp | 19 | 0 | N | N | CURRENT_TIMESTAMP | 创建时间: |
| 6 | update_time | timestamp | 19 | 0 | N | N | CURRENT_TIMESTAMP | 更新时间: |
| 7 | user_id | int | 10 | 0 | N | N | 0 | 用户编号: |
| 编号 | 名称 | 数据类型 | 长度 | 小数位 | 允许空值 | 主键 | 默认值 | 说明 |
| 1 | article_id | mediumint | 8 | 0 | N | Y | 文章id:[0,8388607] | |
| 2 | title | varchar | 125 | 0 | N | Y | 标题:[0,125]用于文章和html的title标签中 | |
| 3 | type | varchar | 64 | 0 | N | N | 0 | 文章分类:[0,1000]用来搜索指定类型的文章 |
| 4 | hits | int | 10 | 0 | N | N | 0 | 点击数:[0,1000000000]访问这篇文章的人次 |
| 5 | praise_len | int | 10 | 0 | N | N | 0 | 点赞数 |
| 6 | create_time | timestamp | 19 | 0 | N | N | CURRENT_TIMESTAMP | 创建时间: |
| 7 | update_time | timestamp | 19 | 0 | N | N | CURRENT_TIMESTAMP | 更新时间: |
| 8 | source | varchar | 255 | 0 | Y | N | 来源:[0,255]文章的出处 | |
| 9 | url | varchar | 255 | 0 | Y | N | 来源地址:[0,255]用于跳转到发布该文章的网站 | |
| 10 | tag | varchar | 255 | 0 | Y | N | 标签:[0,255]用于标注文章所属相关内容,多个标签用空格隔开 | |
| 11 | content | longtext | 2147483647 | 0 | Y | N | 正文:文章的主体内容 | |
| 12 | img | varchar | 255 | 0 | Y | N | 封面图 | |
| 13 | description | text | 65535 | 0 | Y | N | 文章描述 |
| 编号 | 名称 | 数据类型 | 长度 | 小数位 | 允许空值 | 主键 | 默认值 | 说明 |
| 1 | type_id | smallint | 5 | 0 | N | Y | 分类ID:[0,10000] | |
| 2 | display | smallint | 5 | 0 | N | N | 100 | 显示顺序:[0,1000]决定分类显示的先后顺序 |
| 3 | name | varchar | 16 | 0 | N | N | 分类名称:[2,16] | |
| 4 | father_id | smallint | 5 | 0 | N | N | 0 | 上级分类ID:[0,32767] |
| 5 | description | varchar | 255 | 0 | Y | N | 描述:[0,255]描述该分类的作用 | |
| 6 | icon | text | 65535 | 0 | Y | N | 分类图标: | |
| 7 | url | varchar | 255 | 0 | Y | N | 外链地址:[0,255]如果该分类是跳转到其他网站的情况下,就在该URL上设置 | |
| 8 | create_time | timestamp | 19 | 0 | N | N | CURRENT_TIMESTAMP | 创建时间: |
| 9 | update_time | timestamp | 19 | 0 | N | N | CURRENT_TIMESTAMP | 更新时间: |
| 编号 | 名称 | 数据类型 | 长度 | 小数位 | 允许空值 | 主键 | 默认值 | 说明 |
| 1 | auth_id | int | 10 | 0 | N | Y | 授权ID: | |
| 2 | user_group | varchar | 64 | 0 | Y | N | 用户组: | |
| 3 | mod_name | varchar | 64 | 0 | Y | N | 模块名: | |
| 4 | table_name | varchar | 64 | 0 | Y | N | 表名: | |
| 5 | page_title | varchar | 255 | 0 | Y | N | 页面标题: | |
| 6 | path | varchar | 255 | 0 | Y | N | 路由路径: | |
| 7 | parent | varchar | 64 | 0 | Y | N | 父级菜单 | |
| 8 | parent_sort | int | 10 | 0 | N | N | 0 | 父级菜单排序 |
| 9 | position | varchar | 32 | 0 | Y | N | 位置: | |
| 10 | mode | varchar | 32 | 0 | N | N | _blank | 跳转方式: |
| 11 | add | tinyint | 3 | 0 | N | N | 1 | 是否可增加: |
| 12 | del | tinyint | 3 | 0 | N | N | 1 | 是否可删除: |
| 13 | set | tinyint | 3 | 0 | N | N | 1 | 是否可修改: |
| 14 | get | tinyint | 3 | 0 | N | N | 1 | 是否可查看: |
| 15 | field_add | text | 65535 | 0 | Y | N | 添加字段: | |
| 16 | field_set | text | 65535 | 0 | Y | N | 修改字段: | |
| 17 | field_get | text | 65535 | 0 | Y | N | 查询字段: | |
| 18 | table_nav_name | varchar | 500 | 0 | Y | N | 跨表导航名称: | |
| 19 | table_nav | varchar | 500 | 0 | Y | N | 跨表导航: | |
| 20 | option | text | 65535 | 0 | Y | N | 配置: | |
| 21 | create_time | timestamp | 19 | 0 | N | N | CURRENT_TIMESTAMP | 创建时间: |
| 22 | update_time | timestamp | 19 | 0 | N | N | CURRENT_TIMESTAMP | 更新时间: |
| 编号 | 名称 | 数据类型 | 长度 | 小数位 | 允许空值 | 主键 | 默认值 | 说明 |
| 1 | cancel_reservation_id | int | 10 | 0 | N | Y | 取消预约ID | |
| 2 | teacher_users | int | 10 | 0 | Y | N | 0 | 教师用户 |
| 3 | teachers_name | varchar | 64 | 0 | Y | N | 教师姓名 | |
| 4 | subject_name | varchar | 64 | 0 | Y | N | 科目名称 | |
| 5 | fee_price | varchar | 64 | 0 | Y | N | 收费价格 | |
| 6 | appointment_user | int | 10 | 0 | Y | N | 0 | 预约用户 |
| 7 | user_name | varchar | 64 | 0 | Y | N | 用户姓名 | |
| 8 | reason_for_cancellation | text | 65535 | 0 | Y | N | 取消原因 | |
| 9 | create_time | datetime | 19 | 0 | N | N | CURRENT_TIMESTAMP | 创建时间 |
| 10 | update_time | timestamp | 19 | 0 | N | N | CURRENT_TIMESTAMP | 更新时间 |
| 11 | source_table | varchar | 255 | 0 | Y | N | 来源表 | |
| 12 | source_id | int | 10 | 0 | Y | N | 来源ID | |
| 13 | source_user_id | int | 10 | 0 | Y | N | 来源用户 |
表classification_of_colleges_and_universities (院校分类)
| 编号 | 名称 | 数据类型 | 长度 | 小数位 | 允许空值 | 主键 | 默认值 | 说明 |
| 1 | classification_of_colleges_and_universities_id | int | 10 | 0 | N | Y | 院校分类ID | |
| 2 | college_name | varchar | 64 | 0 | Y | N | 院校名称 | |
| 3 | create_time | datetime | 19 | 0 | N | N | CURRENT_TIMESTAMP | 创建时间 |
| 4 | update_time | timestamp | 19 | 0 | N | N | CURRENT_TIMESTAMP | 更新时间 |
| 编号 | 名称 | 数据类型 | 长度 | 小数位 | 允许空值 | 主键 | 默认值 | 说明 |
| 1 | code_token_id | int | 10 | 0 | N | Y | ||
| 2 | token | varchar | 255 | 0 | Y | N | ||
| 3 | code | varchar | 255 | 0 | Y | N | 验证码 | |
| 4 | expire_time | timestamp | 19 | 0 | N | N | CURRENT_TIMESTAMP | 失效时间 |
| 5 | create_time | timestamp | 19 | 0 | N | N | CURRENT_TIMESTAMP | 创建时间 |
| 6 | update_time | timestamp | 19 | 0 | N | N | CURRENT_TIMESTAMP | 更新时间: |
| 编号 | 名称 | 数据类型 | 长度 | 小数位 | 允许空值 | 主键 | 默认值 | 说明 |
| 1 | collect_id | int | 10 | 0 | N | Y | 收藏ID: | |
| 2 | user_id | int | 10 | 0 | N | N | 0 | 收藏人ID: |
| 3 | source_table | varchar | 255 | 0 | Y | N | 来源表: | |
| 4 | source_field | varchar | 255 | 0 | Y | N | 来源字段: | |
| 5 | source_id | int | 10 | 0 | N | N | 0 | 来源ID: |
| 6 | title | varchar | 255 | 0 | Y | N | 标题: | |
| 7 | img | varchar | 255 | 0 | Y | N | 封面: | |
| 8 | create_time | timestamp | 19 | 0 | N | N | CURRENT_TIMESTAMP | 创建时间: |
| 9 | update_time | timestamp | 19 | 0 | N | N | CURRENT_TIMESTAMP | 更新时间: |
| 编号 | 名称 | 数据类型 | 长度 | 小数位 | 允许空值 | 主键 | 默认值 | 说明 |
| 1 | comment_id | int | 10 | 0 | N | Y | 评论ID: | |
| 2 | user_id | int | 10 | 0 | N | N | 0 | 评论人ID: |
| 3 | reply_to_id | int | 10 | 0 | N | N | 0 | 回复评论ID:空为0 |
| 4 | content | longtext | 2147483647 | 0 | Y | N | 内容: | |
| 5 | nickname | varchar | 255 | 0 | Y | N | 昵称: | |
| 6 | avatar | varchar | 255 | 0 | Y | N | 头像地址:[0,255] | |
| 7 | create_time | timestamp | 19 | 0 | N | N | CURRENT_TIMESTAMP | 创建时间: |
| 8 | update_time | timestamp | 19 | 0 | N | N | CURRENT_TIMESTAMP | 更新时间: |
| 9 | source_table | varchar | 255 | 0 | Y | N | 来源表: | |
| 10 | source_field | varchar | 255 | 0 | Y | N | 来源字段: | |
| 11 | source_id | int | 10 | 0 | N | N | 0 | 来源ID: |
表evaluation_information (评价信息)
| 编号 | 名称 | 数据类型 | 长度 | 小数位 | 允许空值 | 主键 | 默认值 | 说明 |
| 1 | evaluation_information_id | int | 10 | 0 | N | Y | 评价信息ID | |
| 2 | teacher_users | int | 10 | 0 | Y | N | 0 | 教师用户 |
| 3 | teachers_name | varchar | 64 | 0 | Y | N | 教师姓名 | |
| 4 | appointment_user | int | 10 | 0 | Y | N | 0 | 预约用户 |
| 5 | user_name | varchar | 64 | 0 | Y | N | 用户姓名 | |
| 6 | service_evaluation | varchar | 64 | 0 | Y | N | 服务评价 | |
| 7 | evaluation_date | date | 10 | 0 | Y | N | 评价日期 | |
| 8 | evaluation_content | text | 65535 | 0 | Y | N | 评价内容 | |
| 9 | create_time | datetime | 19 | 0 | N | N | CURRENT_TIMESTAMP | 创建时间 |
| 10 | update_time | timestamp | 19 | 0 | N | N | CURRENT_TIMESTAMP | 更新时间 |
| 11 | source_table | varchar | 255 | 0 | Y | N | 来源表 | |
| 12 | source_id | int | 10 | 0 | Y | N | 来源ID | |
| 13 | source_user_id | int | 10 | 0 | Y | N | 来源用户 |
| 编号 | 名称 | 数据类型 | 长度 | 小数位 | 允许空值 | 主键 | 默认值 | 说明 |
| 1 | hits_id | int | 10 | 0 | N | Y | 点赞ID: | |
| 2 | user_id | int | 10 | 0 | N | N | 0 | 点赞人: |
| 3 | create_time | timestamp | 19 | 0 | N | N | CURRENT_TIMESTAMP | 创建时间: |
| 4 | update_time | timestamp | 19 | 0 | N | N | CURRENT_TIMESTAMP | 更新时间: |
| 5 | source_table | varchar | 255 | 0 | Y | N | 来源表: | |
| 6 | source_field | varchar | 255 | 0 | Y | N | 来源字段: | |
| 7 | source_id | int | 10 | 0 | N | N | 0 | 来源ID: |
| 编号 | 名称 | 数据类型 | 长度 | 小数位 | 允许空值 | 主键 | 默认值 | 说明 |
| 1 | message_id | int | 10 | 0 | N | Y | 留言板ID: | |
| 2 | user_id | int | 10 | 0 | N | N | 0 | 用户ID: |
| 3 | title | varchar | 64 | 0 | Y | N | 标题: | |
| 4 | content | longtext | 2147483647 | 0 | N | N | 内容: | |
| 5 | nickname | varchar | 32 | 0 | N | N | 昵称: | |
| 6 | avatar | varchar | 255 | 0 | Y | N | 头像: | |
| 7 | | varchar | 125 | 0 | Y | N | 留言者邮箱 | |
| 8 | phone | varchar | 11 | 0 | Y | N | 留言者手机号码 | |
| 9 | create_time | timestamp | 19 | 0 | N | N | CURRENT_TIMESTAMP | 创建时间: |
| 10 | update_time | timestamp | 19 | 0 | N | N | CURRENT_TIMESTAMP | 更新时间: |
| 11 | reply | longtext | 2147483647 | 0 | Y | N | 回复 | |
| 12 | reply_state | tinyint | 4 | 0 | Y | N | 0 | 回复状态 |
| 编号 | 名称 | 数据类型 | 长度 | 小数位 | 允许空值 | 主键 | 默认值 | 说明 |
| 1 | notice_id | mediumint | 8 | 0 | N | Y | 公告id: | |
| 2 | title | varchar | 125 | 0 | N | N | 标题: | |
| 3 | content | longtext | 2147483647 | 0 | Y | N | 正文: | |
| 4 | create_time | timestamp | 19 | 0 | N | N | CURRENT_TIMESTAMP | 创建时间: |
| 5 | update_time | timestamp | 19 | 0 | N | N | CURRENT_TIMESTAMP | 更新时间: |
| 编号 | 名称 | 数据类型 | 长度 | 小数位 | 允许空值 | 主键 | 默认值 | 说明 |
| 1 | online_feedback_id | int | 10 | 0 | N | Y | 在线反馈ID | |
| 2 | title_name | varchar | 64 | 0 | Y | N | 标题名称 | |
| 3 | feedback_type | varchar | 64 | 0 | Y | N | 反馈类型 | |
| 4 | feedback_to_users | int | 10 | 0 | Y | N | 0 | 反馈用户 |
| 5 | feedback_date | date | 10 | 0 | Y | N | 反馈日期 | |
| 6 | feedback_content | text | 65535 | 0 | Y | N | 反馈内容 | |
| 7 | examine_state | varchar | 16 | 0 | N | N | 未审核 | 审核状态 |
| 8 | examine_reply | varchar | 16 | 0 | Y | N | 审核回复 | |
| 9 | create_time | datetime | 19 | 0 | N | N | CURRENT_TIMESTAMP | 创建时间 |
| 10 | update_time | timestamp | 19 | 0 | N | N | CURRENT_TIMESTAMP | 更新时间 |
| 编号 | 名称 | 数据类型 | 长度 | 小数位 | 允许空值 | 主键 | 默认值 | 说明 |
| 1 | parent_users_id | int | 10 | 0 | N | Y | 家长用户ID | |
| 2 | user_name | varchar | 64 | 0 | Y | N | 用户姓名 | |
| 3 | user_age | varchar | 64 | 0 | Y | N | 用户年龄 | |
| 4 | user_gender | varchar | 64 | 0 | Y | N | 用户性别 | |
| 5 | examine_state | varchar | 16 | 0 | N | N | 未审核 | 审核状态 |
| 6 | user_id | int | 10 | 0 | N | N | 0 | 用户ID |
| 7 | create_time | datetime | 19 | 0 | N | N | CURRENT_TIMESTAMP | 创建时间 |
| 8 | update_time | timestamp | 19 | 0 | N | N | CURRENT_TIMESTAMP | 更新时间 |
| 编号 | 名称 | 数据类型 | 长度 | 小数位 | 允许空值 | 主键 | 默认值 | 说明 |
| 1 | praise_id | int | 10 | 0 | N | Y | 点赞ID: | |
| 2 | user_id | int | 10 | 0 | N | N | 0 | 点赞人: |
| 3 | create_time | timestamp | 19 | 0 | N | N | CURRENT_TIMESTAMP | 创建时间: |
| 4 | update_time | timestamp | 19 | 0 | N | N | CURRENT_TIMESTAMP | 更新时间: |
| 5 | source_table | varchar | 255 | 0 | Y | N | 来源表: | |
| 6 | source_field | varchar | 255 | 0 | Y | N | 来源字段: | |
| 7 | source_id | int | 10 | 0 | N | N | 0 | 来源ID: |
| 8 | status | bit | 1 | 0 | N | N | 1 | 点赞状态:1为点赞,0已取消 |
表requirement_information (需求信息)
| 编号 | 名称 | 数据类型 | 长度 | 小数位 | 允许空值 | 主键 | 默认值 | 说明 |
| 1 | requirement_information_id | int | 10 | 0 | N | Y | 需求信息ID | |
| 2 | parent_users | int | 10 | 0 | Y | N | 0 | 家长用户 |
| 3 | user_name | varchar | 64 | 0 | Y | N | 用户姓名 | |
| 4 | phone_number | varchar | 64 | 0 | Y | N | 手机号码 | |
| 5 | cover_photo | varchar | 255 | 0 | Y | N | 封面图片 | |
| 6 | time_requirements | varchar | 64 | 0 | Y | N | 时间要求 | |
| 7 | location_requirements | varchar | 64 | 0 | Y | N | 地点要求 | |
| 8 | subject_name | varchar | 64 | 0 | Y | N | 科目名称 | |
| 9 | student_name | varchar | 64 | 0 | Y | N | 家长姓名 | |
| 10 | student_gender | varchar | 64 | 0 | Y | N | 家长性别 | |
| 11 | student_age | varchar | 64 | 0 | Y | N | 家长年龄 | |
| 12 | remarks_information | text | 65535 | 0 | Y | N | 备注信息 | |
| 13 | hits | int | 10 | 0 | N | N | 0 | 点击数 |
| 14 | praise_len | int | 10 | 0 | N | N | 0 | 点赞数 |
| 15 | student_reservation_limit_times | int | 10 | 0 | N | N | 0 | 预约限制次数 |
| 16 | create_time | datetime | 19 | 0 | N | N | CURRENT_TIMESTAMP | 创建时间 |
| 17 | update_time | timestamp | 19 | 0 | N | N | CURRENT_TIMESTAMP | 更新时间 |
| 编号 | 名称 | 数据类型 | 长度 | 小数位 | 允许空值 | 主键 | 默认值 | 说明 |
| 1 | score_id | int | 10 | 0 | N | Y | 评分ID: | |
| 2 | user_id | int | 10 | 0 | N | N | 0 | 评分人: |
| 3 | nickname | varchar | 64 | 0 | Y | N | 昵称: | |
| 4 | score_num | double | 5 | 2 | N | N | 0.00 | 评分: |
| 5 | create_time | timestamp | 19 | 0 | N | N | CURRENT_TIMESTAMP | 创建时间: |
| 6 | update_time | timestamp | 19 | 0 | N | N | CURRENT_TIMESTAMP | 更新时间: |
| 7 | source_table | varchar | 255 | 0 | Y | N | 来源表: | |
| 8 | source_field | varchar | 255 | 0 | Y | N | 来源字段: | |
| 9 | source_id | int | 10 | 0 | N | N | 0 | 来源ID: |
| 编号 | 名称 | 数据类型 | 长度 | 小数位 | 允许空值 | 主键 | 默认值 | 说明 |
| 1 | slides_id | int | 10 | 0 | N | Y | 轮播图ID: | |
| 2 | title | varchar | 64 | 0 | Y | N | 标题: | |
| 3 | content | varchar | 255 | 0 | Y | N | 内容: | |
| 4 | url | varchar | 255 | 0 | Y | N | 链接: | |
| 5 | img | varchar | 255 | 0 | Y | N | 轮播图: | |
| 6 | hits | int | 10 | 0 | N | N | 0 | 点击量: |
| 7 | create_time | timestamp | 19 | 0 | N | N | CURRENT_TIMESTAMP | 创建时间: |
| 8 | update_time | timestamp | 19 | 0 | N | N | CURRENT_TIMESTAMP | 更新时间: |
| 编号 | 名称 | 数据类型 | 长度 | 小数位 | 允许空值 | 主键 | 默认值 | 说明 |
| 1 | student_reservation_id | int | 10 | 0 | N | Y | 家长预约ID | |
| 2 | parent_users | int | 10 | 0 | Y | N | 0 | 家长用户 |
| 3 | user_name | varchar | 64 | 0 | Y | N | 用户姓名 | |
| 4 | time_requirements | varchar | 64 | 0 | Y | N | 时间要求 | |
| 5 | location_requirements | varchar | 64 | 0 | Y | N | 地点要求 | |
| 6 | subject_name | varchar | 64 | 0 | Y | N | 科目名称 | |
| 7 | student_name | varchar | 64 | 0 | Y | N | 家长姓名 | |
| 8 | appointment_teacher | int | 10 | 0 | Y | N | 0 | 预约教师 |
| 9 | teachers_name | varchar | 64 | 0 | Y | N | 教师姓名 | |
| 10 | time_of_appointment | datetime | 19 | 0 | Y | N | 预约时间 | |
| 11 | appointment_remarks | text | 65535 | 0 | Y | N | 预约备注 | |
| 12 | examine_state | varchar | 16 | 0 | N | N | 未审核 | 审核状态 |
| 13 | create_time | datetime | 19 | 0 | N | N | CURRENT_TIMESTAMP | 创建时间 |
| 14 | update_time | timestamp | 19 | 0 | N | N | CURRENT_TIMESTAMP | 更新时间 |
| 15 | source_table | varchar | 255 | 0 | Y | N | 来源表 | |
| 16 | source_id | int | 10 | 0 | Y | N | 来源ID | |
| 17 | source_user_id | int | 10 | 0 | Y | N | 来源用户 |
表subject_classification (科目分类)
| 编号 | 名称 | 数据类型 | 长度 | 小数位 | 允许空值 | 主键 | 默认值 | 说明 |
| 1 | subject_classification_id | int | 10 | 0 | N | Y | 科目分类ID | |
| 2 | subject_name | varchar | 64 | 0 | Y | N | 科目名称 | |
| 3 | create_time | datetime | 19 | 0 | N | N | CURRENT_TIMESTAMP | 创建时间 |
| 4 | update_time | timestamp | 19 | 0 | N | N | CURRENT_TIMESTAMP | 更新时间 |
| 编号 | 名称 | 数据类型 | 长度 | 小数位 | 允许空值 | 主键 | 默认值 | 说明 |
| 1 | teacher_appointment_id | int | 10 | 0 | N | Y | 教师预约ID | |
| 2 | teacher_users | int | 10 | 0 | Y | N | 0 | 教师用户 |
| 3 | teachers_name | varchar | 64 | 0 | Y | N | 教师姓名 | |
| 4 | subject_name | varchar | 64 | 0 | Y | N | 科目名称 | |
| 5 | fee_price | varchar | 64 | 0 | Y | N | 收费价格 | |
| 6 | appointment_user | int | 10 | 0 | Y | N | 0 | 预约用户 |
| 7 | user_name | varchar | 64 | 0 | Y | N | 用户姓名 | |
| 8 | time_of_appointment | datetime | 19 | 0 | Y | N | 预约时间 | |
| 9 | appointment_remarks | text | 65535 | 0 | Y | N | 预约备注 | |
| 10 | examine_state | varchar | 16 | 0 | N | N | 未审核 | 审核状态 |
| 11 | cancel_reservation_limit_times | int | 10 | 0 | N | N | 0 | 取消限制次数 |
| 12 | evaluation_information_limit_times | int | 10 | 0 | N | N | 0 | 评价限制次数 |
| 13 | create_time | datetime | 19 | 0 | N | N | CURRENT_TIMESTAMP | 创建时间 |
| 14 | update_time | timestamp | 19 | 0 | N | N | CURRENT_TIMESTAMP | 更新时间 |
| 15 | source_table | varchar | 255 | 0 | Y | N | 来源表 | |
| 16 | source_id | int | 10 | 0 | Y | N | 来源ID | |
| 17 | source_user_id | int | 10 | 0 | Y | N | 来源用户 |
| 编号 | 名称 | 数据类型 | 长度 | 小数位 | 允许空值 | 主键 | 默认值 | 说明 |
| 1 | teacher_users_id | int | 10 | 0 | N | Y | 教师用户ID | |
| 2 | teachers_name | varchar | 64 | 0 | Y | N | 教师姓名 | |
| 3 | teachers_age | varchar | 64 | 0 | Y | N | 教师年龄 | |
| 4 | teacher_gender | varchar | 64 | 0 | Y | N | 教师性别 | |
| 5 | college_name | varchar | 64 | 0 | Y | N | 院校名称 | |
| 6 | id_number | varchar | 64 | 0 | Y | N | 身份证号 | |
| 7 | id_photo | varchar | 255 | 0 | Y | N | 证件照片 | |
| 8 | academic_certificate | varchar | 255 | 0 | Y | N | 学历证明 | |
| 9 | examine_state | varchar | 16 | 0 | N | N | 未审核 | 审核状态 |
| 10 | user_id | int | 10 | 0 | N | N | 0 | 用户ID |
| 11 | create_time | datetime | 19 | 0 | N | N | CURRENT_TIMESTAMP | 创建时间 |
| 12 | update_time | timestamp | 19 | 0 | N | N | CURRENT_TIMESTAMP | 更新时间 |
| 编号 | 名称 | 数据类型 | 长度 | 小数位 | 允许空值 | 主键 | 默认值 | 说明 |
| 1 | tutoring_information_id | int | 10 | 0 | N | Y | 家教信息ID | |
| 2 | teacher_users | int | 10 | 0 | Y | N | 0 | 教师用户 |
| 3 | teachers_name | varchar | 64 | 0 | Y | N | 教师姓名 | |
| 4 | teacher_gender | varchar | 64 | 0 | Y | N | 教师性别 | |
| 5 | college_name | varchar | 64 | 0 | Y | N | 院校名称 | |
| 6 | cover_photo | varchar | 255 | 0 | Y | N | 封面图片 | |
| 7 | contact_information | varchar | 64 | 0 | Y | N | 联系方式 | |
| 8 | subject_name | varchar | 64 | 0 | Y | N | 科目名称 | |
| 9 | teaching_time | varchar | 64 | 0 | Y | N | 授课时间 | |
| 10 | teaching_location | varchar | 64 | 0 | Y | N | 授课地点 | |
| 11 | fee_price | double | 9 | 2 | Y | N | 0.00 | 收费价格 |
| 12 | teacher_introduction | text | 65535 | 0 | Y | N | 教师简介 | |
| 13 | hits | int | 10 | 0 | N | N | 0 | 点击数 |
| 14 | praise_len | int | 10 | 0 | N | N | 0 | 点赞数 |
| 15 | teacher_appointment_limit_times | int | 10 | 0 | N | N | 0 | 预约限制次数 |
| 16 | create_time | datetime | 19 | 0 | N | N | CURRENT_TIMESTAMP | 创建时间 |
| 17 | update_time | timestamp | 19 | 0 | N | N | CURRENT_TIMESTAMP | 更新时间 |
| 编号 | 名称 | 数据类型 | 长度 | 小数位 | 允许空值 | 主键 | 默认值 | 说明 |
| 1 | upload_id | int | 10 | 0 | N | Y | 上传ID | |
| 2 | name | varchar | 64 | 0 | Y | N | 文件名 | |
| 3 | path | varchar | 255 | 0 | Y | N | 访问路径 | |
| 4 | file | varchar | 255 | 0 | Y | N | 文件路径 | |
| 5 | display | varchar | 255 | 0 | Y | N | 显示顺序 | |
| 6 | father_id | int | 10 | 0 | Y | N | 0 | 父级ID |
| 7 | dir | varchar | 255 | 0 | Y | N | 文件夹 | |
| 8 | type | varchar | 32 | 0 | Y | N | 文件类型 |
| 编号 | 名称 | 数据类型 | 长度 | 小数位 | 允许空值 | 主键 | 默认值 | 说明 |
| 1 | user_id | int | 10 | 0 | N | Y | 用户ID:[0,8388607]用户获取其他与用户相关的数据 | |
| 2 | state | smallint | 5 | 0 | N | N | 1 | 账户状态:[0,10](1可用|2异常|3已冻结|4已注销) |
| 3 | user_group | varchar | 32 | 0 | Y | N | 所在用户组:[0,32767]决定用户身份和权限 | |
| 4 | login_time | timestamp | 19 | 0 | N | N | CURRENT_TIMESTAMP | 上次登录时间: |
| 5 | phone | varchar | 11 | 0 | Y | N | 手机号码:[0,11]用户的手机号码,用于找回密码时或登录时 | |
| 6 | phone_state | smallint | 5 | 0 | N | N | 0 | 手机认证:[0,1](0未认证|1审核中|2已认证) |
| 7 | username | varchar | 16 | 0 | N | N | 用户名:[0,16]用户登录时所用的账户名称 | |
| 8 | nickname | varchar | 16 | 0 | Y | N | 昵称:[0,16] | |
| 9 | password | varchar | 64 | 0 | N | N | 密码:[0,32]用户登录所需的密码,由6-16位数字或英文组成 | |
| 10 | | varchar | 64 | 0 | Y | N | 邮箱:[0,64]用户的邮箱,用于找回密码时或登录时 | |
| 11 | email_state | smallint | 5 | 0 | N | N | 0 | 邮箱认证:[0,1](0未认证|1审核中|2已认证) |
| 12 | avatar | varchar | 255 | 0 | Y | N | 头像地址:[0,255] | |
| 13 | open_id | varchar | 255 | 0 | Y | N | 针对获取用户信息字段 | |
| 14 | create_time | timestamp | 19 | 0 | N | N | CURRENT_TIMESTAMP | 创建时间: |
| 编号 | 名称 | 数据类型 | 长度 | 小数位 | 允许空值 | 主键 | 默认值 | 说明 |
| 1 | group_id | mediumint | 8 | 0 | N | Y | 用户组ID:[0,8388607] | |
| 2 | display | smallint | 5 | 0 | N | N | 100 | 显示顺序:[0,1000] |
| 3 | name | varchar | 16 | 0 | N | N | 名称:[0,16] | |
| 4 | description | varchar | 255 | 0 | Y | N | 描述:[0,255]描述该用户组的特点或权限范围 | |
| 5 | source_table | varchar | 255 | 0 | Y | N | 来源表: | |
| 6 | source_field | varchar | 255 | 0 | Y | N | 来源字段: | |
| 7 | source_id | int | 10 | 0 | N | N | 0 | 来源ID: |
| 8 | register | smallint | 5 | 0 | Y | N | 0 | 注册位置: |
| 9 | create_time | timestamp | 19 | 0 | N | N | CURRENT_TIMESTAMP | 创建时间: |
| 10 | update_time | timestamp | 19 | 0 | N | N | CURRENT_TIMESTAMP | 更新时间: |
4 系统实现
4.1 开发环境
本系统采用了前后端分离的架构设计,基于SpringBoot框架开发,数据库选用关系型数据库MySQL,系统开发环境如表4.1所示。
表4.1 系统开发环境
| 硬件环境 | 软件环境 |
| CPU: 2.0G 以上 | 操作系统:Windows 7及 以上版本 |
| 内存:8GB 以上 | 开发语言:Java 使用框架:SpringBoot 数据库:MySQL 5.6以上 |
| 硬盘:100MB以上 | 数据库管理工具:Navicat JDK版本:Java 1.8 |
| 显卡:图像级显卡以上 | 数据库:MySQL 5.6以上 |
4.2 功能模块实现
4.2.1 用户端首页模块
查看留言中心、家教信息、需求信息、在线反馈、新闻资讯、我的等信息,通过导航栏快速访问各个功能模块。前端首页界面如下图所示。

图4.1 前台首页模块实现图
4.2.2 用户端注册模块
当用户点击“注册”按钮的时候,当填写上自己的账号、密码、确认密码、昵称、邮箱、身份、家长姓名、家长性别等信息后再点击“注册”按钮后将会先验证输入的有没有空数据,再次验证密码和确认密码是否是一样的,最后验证输入的账户名和数据库表中已经注册的账户名是否重复,只有都验证没问题后即可注册成功。
用户端注册模块实现图如下所示。

图4.2 用户端注册模块实现图
注册关键代码如下所示。
/**
* 注册
* @param user
* @return
*/
@PostMapping("register")
public Map<String, Object> signUp(@RequestBody User user) {
// 查询用户
Map<String, String> query = new HashMap<>();
Map<String,Object> map = JSON.parseObject(JSON.toJSONString(user));
query.put("username",user.getUsername());
List list = service.selectBaseList(service.select(query, new HashMap<>()));
if (list.size()>0){
return error(30000, "用户已存在");
}
map.put("password",service.encryption(String.valueOf(map.get("password"))));
service.insert(map);
return success(1);
}
4.2.3 用户端登录模块
在登录界面中输入用户名+密码,然后选择相应的角色,点击“登录”按钮,系统会在用户数据库表中匹配相应用户的帐户,如果用户名+密码正确,则会登录到系统中每个用户的主管理界面,否则会提示相应的信息,如果是忘记了密码,请返回登录界面。
用户端登录模块实现图如下所示。

图4.3 用户端登录模块实现图
登录的逻辑代码如下所示。
/**
* 登录
* @param data
* @param httpServletRequest
* @return
*/
@PostMapping("login")
public Map<String, Object> login(@RequestBody Map<String, String> data, HttpServletRequest httpServletRequest) {
log.info("[执行登录接口]");
String username = data.get("username");
String email = data.get("email");
String phone = data.get("phone");
String password = data.get("password");
List resultList = null;
Map<String, String> map = new HashMap<>();
if(username != null && "".equals(username) == false){
map.put("username", username);
resultList = service.select(map, new HashMap<>()).getResultList();
}
else if(email != null && "".equals(email) == false){
map.put("email", email);
resultList = service.select(map, new HashMap<>()).getResultList();
}
else if(phone != null && "".equals(phone) == false){
map.put("phone", phone);
resultList = service.select(map, new HashMap<>()).getResultList();
}else{
return error(30000, "账号或密码不能为空");
}
if (resultList == null || password == null) {
return error(30000, "账号或密码不能为空");
}
//判断是否有这个用户
if (resultList.size()<=0){
return error(30000,"用户不存在");
}
User byUsername = (User) resultList.get(0);
Map<String, String> groupMap = new HashMap<>();
groupMap.put("name",byUsername.getUserGroup());
List groupList = userGroupService.select(groupMap, new HashMap<>()).getResultList();
if (groupList.size()<1){
return error(30000,"用户组不存在");
}
UserGroup userGroup = (UserGroup) groupList.get(0);
//查询用户审核状态
if (!StringUtils.isEmpty(userGroup.getSourceTable())){
String sql = "select examine_state from "+ userGroup.getSourceTable() +" WHERE user_id = " + byUsername.getUserId();
String res = String.valueOf(service.runCountSql(sql).getSingleResult());
if (res==null){
return error(30000,"用户不存在");
}
if (!res.equals("已通过")){
return error(30000,"该用户审核未通过");
}
}
//查询用户状态
if (byUsername.getState()!=1){
return error(30000,"用户非可用状态,不能登录");
}
String md5password = service.encryption(password);
if (byUsername.getPassword().equals(md5password)) {
// 存储Token到数据库
AccessToken accessToken = new AccessToken();
accessToken.setToken(UUID.randomUUID().toString().replaceAll("-", ""));
accessToken.setUser_id(byUsername.getUserId());
tokenService.save(accessToken);
// 返回用户信息
JSONObject user = JSONObject.parseObject(JSONObject.toJSONString(byUsername));
user.put("token", accessToken.getToken());
JSONObject ret = new JSONObject();
ret.put("obj",user);
return success(ret);
} else {
return error(30000, "账号或密码不正确");
}
}
4.2.4 用户端家教信息模块
用户可以查看各类家教信息如科目名称、时间、地点、加工等,对喜欢的家教信息进行点赞、评论和预约,方便后续查看和学习。用户端家教信息模块实现图如下所示。

图4.4 用户端家教信息模块实现图
家教信息详情如下图所示:

图4.5 用户端家教信息详情模块实现图
4.2.5用户端新闻资讯模块
用户可以查看系统发布的各类新闻资讯,包括学术动态、教学新闻等,对喜欢的新闻资讯进行点赞、评论和收藏,方便后续查看。
用户端新闻资讯实现图如下所示。

图4.6 新闻资讯实现图
4.2.6 用户端我的模块
在“我的”功能中,我们为家长用户设计了全面贴心的管理界面。家长可轻松管理个人信息,保障账户安全与隐私。收藏功能助您回顾优质家教资源,需求发布则让家教需求一目了然,吸引专业教师响应。预约与取消预约功能灵活安排家教时间,确保沟通顺畅。评价功能真实反馈家教效果,为其他家长提供参考。家长预约与反馈功能清晰展示家教进度,促进家校共育。留言中心便捷沟通,助力高效协作,共促孩子成长。家长用户端我的实现如下图所示。

图4.7 家长用户端我的实现图
4.2.7 教师用户端需求信息管理模块
教师用户查询家长的需求信息,查看详情,了解家长的家教需求,寻找合适的教学机会。教师用户端需求信息实现图如下所示。

图4.8 教师用户端需求信息实现图
4.2.8 教师用户端学生预约管理模块
教师用户查看已预约的学生及课程详情。教师用户端学生预约实现图如下所示。

图4.9 教师用户端学生预约实现图
4.2.9 管理员端系统用户模块
在后台系统用户管理中,主要是管理注册的注册用户和管理员,管理员拥有对所有用户管控的功能。管理员添加、删除和管理所有用户(包括家长、教师、督导),设置用户的角色和权限。管理端系统用户实现图如下所示。

图4.10 管理端系统用户模块实现图
用户新增关键代码如下:
@PostMapping("/add")
@Transactional
public Map<String, Object> add(HttpServletRequest request) throws IOException {
service.insert(service.readBody(request.getReader()));
return success(1);
}
@Transactional
public Map<String, Object> addMap(Map<String,Object> map){
service.insert(map);
return success(1);
}
public Map<String,Object> readBody(BufferedReader reader){
BufferedReader br = null;
StringBuilder sb = new StringBuilder("");
try{
br = reader;
String str;
while ((str = br.readLine()) != null){
sb.append(str);
}
br.close();
String json = sb.toString();
return JSONObject.parseObject(json, Map.class);
}catch (IOException e){
e.printStackTrace();
}finally{
if (null != br){
try{
br.close();
}catch (IOException e){
e.printStackTrace();
}
}
}
return null;
}
public void insert(Map<String,Object> body){
StringBuffer sql = new StringBuffer("INSERT INTO ");
sql.append("`").append(table).append("`").append(" (");
for (Map.Entry<String,Object> entry:body.entrySet()){
sql.append("`"+humpToLine(entry.getKey())+"`").append(",");
}
sql.deleteCharAt(sql.length()-1);
sql.append(") VALUES (");
for (Map.Entry<String,Object> entry:body.entrySet()){
Object value = entry.getValue();
if (value instanceof String){
sql.append("'").append(entry.getValue()).append("'").append(",");
}else {
sql.append(entry.getValue()).append(",");
}
}
sql.deleteCharAt(sql.length() - 1);
sql.append(")");
log.info("[{}] - 插入操作:{}",table,sql);
Query query = runCountSql(sql.toString());
query.executeUpdate();
}
4.2.10 管理员端科目分类管理模块
管理员查询科目分类,添加新的科目分类,删除不需要的分类,查看详情。
管理端科目分类实现图如下所示。

图4.11 管理端科目分类实现图
4.2.11 管理员端取消预约管理模块
管理员查询取消预约,添加新的取消预约,删除不需要的信息,查看详情。管理端取消预约管理实现图如下所示。

图4.12 管理端取消预约管理实现图
删除取消预约的关键代码如下:
@RequestMapping(value = "/del")
@Transactional
public Map<String, Object> del(HttpServletRequest request) {
service.delete(service.readQuery(request), service.readConfig(request));
return success(1);
}
@Transactional
public void delete(Map<String,String> query,Map<String,String> config){
StringBuffer sql = new StringBuffer("DELETE FROM ").append("`").append(table).append("`").append(" ");
sql.append(toWhereSql(query, "0".equals(config.get(FindConfig.GROUP_BY))));
log.info("[{}] - 删除操作:{}",table,sql);
Query query1 = runCountSql(sql.toString());
query1.executeUpdate();
}
4.2.13 管理员端评价信息管理模块
管理员查询评价信息,添加新的评价,删除不必要的评价,查看详情。管理端评价信息管理实现图如下所示。

图4.14 管理端评价信息管理实现图
评价信息查询的关键代码如下:
@RequestMapping("/get_obj")
public Map<String, Object> obj(HttpServletRequest request) {
Query select = service.select(service.readQuery(request), service.readConfig(request));
List resultList = select.getResultList();
if (resultList.size() > 0) {
JSONObject jsonObject = new JSONObject();
jsonObject.put("obj",resultList.get(0));
return success(jsonObject);
} else {
return success(null);
}
}
public Query select(Map<String,String> query,Map<String,String> config){
StringBuffer sql = new StringBuffer("select ");
sql.append(config.get(FindConfig.FIELD) == null || "".equals(config.get(FindConfig.FIELD)) ? "*" : config.get(FindConfig.FIELD)).append(" ");
sql.append("from ").append("`").append(table).append("`").append(toWhereSql(query, "0".equals(config.get(FindConfig.LIKE))));
if (config.get(FindConfig.GROUP_BY) != null && !"".equals(config.get(FindConfig.GROUP_BY))){
sql.append("group by ").append(config.get(FindConfig.GROUP_BY)).append(" ");
}
if (config.get(FindConfig.ORDER_BY) != null && !"".equals(config.get(FindConfig.ORDER_BY))){
sql.append("order by ").append(config.get(FindConfig.ORDER_BY)).append(" ");
}
if (config.get(FindConfig.PAGE) != null && !"".equals(config.get(FindConfig.PAGE))){
int page = config.get(FindConfig.PAGE) != null && !"".equals(config.get(FindConfig.PAGE)) ? Integer.parseInt(config.get(FindConfig.PAGE)) : 1;
int limit = config.get(FindConfig.SIZE) != null && !"".equals(config.get(FindConfig.SIZE)) ? Integer.parseInt(config.get(FindConfig.SIZE)) : 10;
sql.append(" limit ").append( (page-1)*limit ).append(" , ").append(limit);
}
log.info("[{}] - 查询操作,sql: {}",table,sql);
return runEntitySql(sql.toString());
}
4.2.14 管理员端系统管理模块
管理员查询轮播图,添加新的轮播图,删除不需要的轮播图,管理系统的视觉效果。管理端系统管理实现图如下所示。

图4.15 管理端系统管理实现图
5 系统测试
5.1测试计划
5.1.1 测试范围与主要内容
一个系统测试的目的就是检验系统在真正的工作环境、条件下是不是能够正常运行,各种功能能不能符合设计的要求,通过测试发现系统当中存在的一些潜在的错误,然后对系统进行改进,使得系统最终以完美的形式展现给用户,提高用户使用过程中的体验度,真正达到项目的实际使用目的。
5.1.2 测试方法
黑盒测试又被人们称作为功能测试,通常是在程序的接口来做一些测试的方法,它一般包括对程序的功能和使用的方法来做出一些数据的接受和输出,同时还可以做出正确的输出信息,并保证与外部信息的完整性。
白盒测试通常被人们称作为结构测试,在整个程序的结构和处理当中它是由程序当中的逻辑测试和检验程序来完成一些正确的工作。
具体的功能测试它是包括:系统的适用性、准确性、安全性等功能测试。
5.2 功能测试
下表是系统登录功能测试用例,检测了用户名和密码的不同的输入情况,观察系统的响应情况。得出该功能达到了设计目标。
表5.1 系统登录功能测试用例
| 功能描述 | 用于系统登录 | |
| 测试目的 | 检测登录时的合法性检查 | |
| 测试数据以及操作 | 预期结果 | 实际结果 |
| 输入的用户名和密码带有非法字符 | 提示用户名或者密码错误 | 与预期结果一致 |
| 输入的用户名或者密码为空 | 提示用户名或者密码错误 | 与预期结果一致 |
| 输入的用户名和密码不存在 | 提示用户名或者密码错误 | 与预期结果一致 |
| 输入正确的用户名和密码 | 登录成功 | 与预期结果一致 |
下表是注册功能测试用例,检测了各种数据的输入情况,观察系统的响应情况。得出该功能达到了设计目标。
表5.2 注册功能测试用例
| 功能描述 | 用于用户注册 | |
| 测试目的 | 检测用户注册时的合法性检查 | |
| 测试数据以及操作 | 预期结果 | 实际结果 |
| 输入的手机号不合法 | 提示请输入正确的手机号码 | 与预期结果一致 |
| 输入的字段为空 | 提示必填项不能为空 | 与预期结果一致 |
| 输入的密码少于6位 | 提示密码必须为6-12位 | 与预期结果一致 |
| 输入的密码大于12位 | 提示密码必须为6-12位 | 与预期结果一致 |
下表是家教信息管理功能的测试用例,检测了家教信息管理中对家教信息信息的增加,删除,修改,查询操作是否成功运行。观察系统的响应情况,得出该功能也达到了设计目标,系统运行正确。
前置条件;用户登录系统。
表5.3 家教信息管理的测试用例
| 功能描述 | 用于家教信息管理 | |
| 测试目的 | 检测家教信息管理时的各种操作的运行情况 | |
| 测试数据以及操作 | 预期结果 | 实际结果 |
| 点击添加家教信息,必填项合法输入,点击保存 | 提示添加成功 | 与预期结果一致 |
| 点击添加家教信息,必填项输入不合法,点击保存 | 提示必填项不能为空 | 与预期结果一致 |
| 点击修改家教信息,必填项修改为空,点击保存 | 提示必填项不能为空 | 与预期结果一致 |
| 点击修改家教信息,必填项输入不合法,点击保存 | 提示必填项不能为空 | 与预期结果一致 |
| 点击删除家教信息,选择家教信息删除 | 提示删除成功 | 与预期结果一致 |
| 点击搜索家教信息,输入存在的家教信息名 | 查找出家教信息 | 与预期结果一致 |
| 点击搜索家教信息,输入不存在的家教信息名 | 不显示家教信息 | 与预期结果一致 |
下表是家教信息管理功能的测试用例,检测了家教信息管理中咨询信息提交的操作是否成功运行。观察系统的响应情况,得出该功能也达到了设计目标,系统运行正确。
5.3 测试结论
通过对家教服务APP的调试,能够检测家教服务APP的稳定性,为家教服务系统正式运行、稳定运行提供了可预测性的维护备案。能够帮助使用者熟悉整个家教服务APP,并对系统可能出现的错误有所了解。本章节提供了部分调试用例及调试日志,可以帮助使用者解决简单的错误问题,也加深了开发者对于此框架下的家教服务APP编写的了解度,为后期开发者顺利完成家教服务提供了非常大的帮助。
6 总结与展望
Spring Boot家教服务APP凭借其稳固的技术基础与卓越的用户体验设计,已经成功构建了一个集用户管理、课程匹配、家教信息展示与评价反馈功能于一体的综合性在线教育服务平台。它不仅简化了学生及家长寻找合适家教的过程,还通过精准的匹配机制,根据学生的个性化学习需求,为学生及家长提供了最合适的家教资源,从而显著提升了学习效果与学习质量。
展望未来,Spring Boot家教服务APP将持续致力于技术创新与功能优化。一方面,平台将不断优化技术架构,提升系统性能与稳定性,确保用户能够享受到更加流畅、高效、安全的服务。另一方面,平台将不断引入更多优质教育资源,丰富课程内容,以满足不同年龄段、不同学科的学习需求,为学生提供更加全面、系统的学习支持。
此外,Spring Boot家教服务APP还将积极探索并应用先进的科技手段,如大数据分析与人工智能技术等,以进一步提升平台的智能化水平,为用户提供更加个性化、精准的学习服务。我们坚信,通过不懈的努力与创新,Spring Boot家教服务APP将成为在线教育行业的佼佼者,为广大学生及家长带来更加优质、便捷、高效的学习体验,推动在线教育行业的持续健康发展。
参考文献
[1]Math ETC Learning Center Wins the 2024 Quality Business Award for The Best Tutoring Service in Bowie, Maryland[J].M2 Presswire,2024,
[2]柯灵.Java编程语言在计算机软件开发中的应用与问题处理探析[J].电脑知识与技术,2024,20(27):45-47.DOI:10.14004/j.cnki.ckt.2024.1389.
[3]Zhu Y .Contract Management System Based on SpringBoot and Vue[J].Advances in Computer, Signals and Systems,2024,8(5):
[4]SNS Insider: Online Tutoring Services Market Size is to Hit US$ 30.15 Billion by 2032[J].Manufacturing Close - Up,2024,
[5]杜胜雪,王金岩,陈书君,等.基于SpringBoot在线教育网站设计[J].电脑知识与技术,2024,20(15):35-37.DOI:10.14004/j.cnki.ckt.2024.0752.
[6]张新海,朱祎.基于MVVM模式SpringBoot框架的高校信息化项目管理系统[J].信息技术与信息化,2024,(05):54-58.
[7]Liu Y .Design and Implementation of a Student Attendance Management System based on Springboot and Vue Technology[J].Frontiers in Computing and Intelligent Systems,2024,8(1):91-97.
[8]罗光武,陈典灿,吴荷,等.应用Springboot+Vue框架的时间管理软件的设计与实现[J].工业控制计算机,2024,37(04):64-66.
[9]浙江诸暨:“诸家有爱家教有方”——探索社区(村)家庭教育指导服务工作的诸暨路径[J].家庭教育,2024,(08):49-50.
[10]戴毅.基于SpringBoot+Vue的在线考试系统设计与实现[J].数字技术与应用,2024,42(04):90-92.
[11]刘慧玲,谭定英,陈平平.基于SpringBoot和Vue.js的大学生团队管理系统的设计[J].电脑编程技巧与维护,2024,(03):120-122.DOI:10.16184/j.cnki.comprg.2024.03.039.
[12]雷欣,马宏琳,郑霖,等.基于SpringBoot的域名信息系统设计与实现[J].电脑知识与技术,2024,20(05):44-47.DOI:10.14004/j.cnki.ckt.2024.0188.
[13]吴军华,李菁雯.提供全方位、多层次、个性化的家教指导服务[N].中国妇女报,2023-12-25(006). DOI:10.28067/n.cnki.ncfnb.2023.003499.
[14]Liang C .School Vehicle Management System Based on JAVA Language[J].Academic Journal of Computing & Information Science,2023,6(9):
[15]高晨昊,何谦,胡梓婕,等.基于机器学习的大学生家教适配系统的设计与实现[J].电脑知识与技术,2023,19(08):5-8+12.DOI:10.14004/j.cnki.ckt.2023.0372.
[16]张帆.基于微服务的大学生家教预约平台的设计与实现[D].华东师范大学,2022.DOI:10.27149/d.cnki.ghdsu.2022.001441.
[17]齐子萱,宋丹,郭楠,等.河北省家教服务市场存在的问题与对策[J].投资与合作,2021,(02):91-92.
[18]李竹林,郭跃,车雯雯.基于轻量级框架SpringBoot的家教APP设计与实现[J].河南科技,2021,40(03):22-24.
[19]任洁品,许益帆,刘娟.大学生家教APP的设计与实现[J].福建电脑,2020,36(08):116-118.DOI:10.16707/j.cnki.fjpc.2020.08.035.
[20]郝鑫鑫.一款汉语家教App的开发与研究[J].投资与合作,2020,(08):192-193+196
致谢
在此,我们衷心地向所有支持、信任并陪伴Spring Boot家教服务APP成长的用户、合作伙伴以及团队成员表示最诚挚的感谢。
感谢每一位用户的信任与支持,是你们的反馈与建议推动着我们不断优化服务,提升平台质量。你们的满意与认可,是我们前行的最大动力。
感谢我们的合作伙伴,你们的专业与敬业,为我们提供了丰富的教育资源与技术支持,共同构建了一个更加完善、高效的在线教育平台。
同时,我们也向我们的团队成员致以最深的敬意。是你们的辛勤付出与不懈努力,才使得Spring Boot家教服务APP能够不断创新、持续发展。你们的智慧与汗水,铸就了平台的辉煌成就。
在未来的日子里,我们将继续秉承“用户至上、服务为先”的理念,不断优化平台功能,提升服务质量,为广大用户带来更加优质、便捷、高效的在线教育体验。再次感谢大家的支持与陪伴,让我们携手共进,共创美好未来!
免费领取项目源码,请关注❥点赞收藏并私信博主,谢谢~
942

被折叠的 条评论
为什么被折叠?



