目 录
摘 要
随着社会对环境问题的日益重视,垃圾分类已成为社区生活中不可或缺的一部分。然而,传统的人工管理方式存在效率低下、信息不透明等问题,难以满足现代社区对垃圾分类管理的需求。因此,我们基于Spring Boot框架,融合了多种前沿技术,致力于打造一个高效、智能、用户友好的社区垃圾分类服务平台。
在技术层面,我们采用了Spring Boot框架作为后端开发的基础,利用其简洁、快速、易于部署的特点,实现了系统的快速搭建和稳定运行。同时,我们引入了MyBatis Plus等ORM框架进行数据持久化操作,通过其强大的数据映射和查询功能,提高了数据处理的效率和准确性。前端方面,我们采用了Vue.js等现代前端框架,打造出了丰富的交互效果和流畅的用户体验。此外,我们还使用了MySQL数据库等数据存储技术,确保了系统数据的安全性和可靠性。
该平台集成了多种用户角色权限管理、垃圾种类与回收分类管理、预约与订单信息管理、环保视频教育、用户积分与兑换商城、资讯管理与社区交流等功能模块。这些功能模块旨在提升社区垃圾分类的效率,普及环保知识,增强居民的环保意识,从而共同推动社区垃圾分类事业的可持续发展。通过这款平台,我们希望能够为社区垃圾分类管理提供一种全新的解决方案,为环保事业贡献一份力量。
关键词:社区垃圾分类服务平台;Java语言;SpringBoot框架;MySQL数据库
Abstract
With the increasing emphasis on environmental issues in society, garbage classification has become an indispensable part of community life. However, traditional manual management methods have problems such as low efficiency and opaque information, which are difficult to meet the needs of modern communities for garbage classification management. Therefore, based on the Spring Boot framework and integrating various cutting-edge technologies, we are committed to creating an efficient, intelligent, and user-friendly community garbage classification service platform.
On a technical level, we have adopted the Spring Boot framework as the foundation for backend development, utilizing its simplicity, speed, and ease of deployment to achieve rapid system setup and stable operation. At the same time, we have introduced ORM frameworks such as MyBatis Plus for data persistence operations, which have improved the efficiency and accuracy of data processing through their powerful data mapping and querying capabilities. In terms of front-end, we have adopted modern front-end frameworks such as Vue.js to create rich interactive effects and smooth user experience. In addition, we also use data storage technologies such as MySQL database to ensure the security and reliability of system data.
This platform integrates various user role permission management, garbage type and recycling classification management, appointment and order information management, environmental video education, user points and redemption mall, information management and community communication and other functional modules. These functional modules aim to improve the efficiency of community garbage classification, popularize environmental knowledge, enhance residents' environmental awareness, and jointly promote the sustainable development of community garbage classification. Through this platform, we hope to provide a new solution for community garbage classification management and contribute to the cause of environmental protection.
Keywords:Community garbage classification service platform; Java language; SpringBoot framework; MySQL database
1 前 言
-
- 研究背景与意义
随着全球环境问题的日益严峻,垃圾分类已成为社会各界关注的焦点。社区作为城市的基本单元,其垃圾分类管理的效果直接影响到整个城市的环保水平和可持续发展能力。然而,传统的垃圾分类管理方式存在诸多不足,如信息不透明、效率低下、居民参与度不高等问题。因此,如何借助现代信息技术手段,提高社区垃圾分类管理的效率和居民的参与度,成为当前亟待解决的问题。正是在这样的背景下,我们提出了基于Spring Boot的社区垃圾分类服务平台的研究与开发。
本研究旨在通过构建基于Spring Boot的社区垃圾分类服务平台,为社区垃圾分类管理提供一种全新的解决方案。该平台通过整合多种先进技术,实现了垃圾分类信息的智能化管理和可视化展示,提高了管理的效率和透明度。同时,平台还通过积分奖励、环保教育等激励机制,增强了居民的环保意识和参与度。这不仅有助于推动社区垃圾分类事业的可持续发展,还为其他类似问题的解决提供了有益的参考和借鉴。因此,本研究具有重要的理论和实践意义,对于促进城市环保事业的发展具有积极的推动作用。
在国内,垃圾分类工作已经得到了广泛的重视和推广。随着国家政策的不断出台和环保意识的提高,越来越多的城市开始实施垃圾分类制度,并建设了相应的垃圾分类管理系统。这些系统大多采用先进的技术架构和成熟的软件开发框架,如Java、Spring Boot等,实现了高效、精准的垃圾分类管理。同时,各地还通过大数据先进技术手段,对垃圾分类进行智能化管理和监控,提高了管理的效率和透明度。然而,由于国内垃圾分类政策执行力度和地区差异较大,现有系统在实际应用中仍存在一定的局限性和不足之处,需要进一步完善和优化。
在国外,垃圾分类管理系统同样得到了广泛的应用和发展。一些发达国家在垃圾分类管理系统的建设方面起步较早,技术相对成熟。这些系统不仅具备基本的垃圾分类指导和信息查询功能,还注重与居民生活服务的整合与对接,为居民提供更加便捷、个性化的垃圾分类服务体验。同时,国外垃圾分类管理系统在数据处理能力、服务响应速度等方面也持续得到提升和发展,为垃圾分类工作的科学决策和精细化管理提供了有力支持。
综上所述,国内外在垃圾分类管理系统的建设方面都已经取得了一定的成果。然而,由于政策、技术、文化等方面的差异,现有系统在实际应用中仍存在一些问题和挑战。因此,我们需要继续加强研究和探索,不断完善和优化垃圾分类管理系统的功能和性能,以更好地满足社会需求和推动环保事业的发展。同时,我们还需要加强国际合作和交流,借鉴和学习国外的先进经验和技术成果,为我国的垃圾分类工作提供更加有力的支持和保障。
1.3 主要研究内容
(1)系统需求分析:通过细致的市场调研和深入的社区走访,我们全面了解了社区居民、社区管理者以及相关政策法规对垃圾分类管理系统的具体需求,明确了系统的功能定位、目标用户群体以及实际应用场景,为后续的系统设计和开发提供了明确的方向和坚实的基础。
(2)系统设计与架构:基于需求分析的结果,我们精心设计了系统的整体架构、数据库结构、功能模块和界面布局。系统采用前后端分离的B/S架构,前端采用现代化的前端框架,后端则基于Spring Boot框架进行开发,确保了系统的稳定性和可扩展性。同时,我们还设计了合理的数据库结构,选择了MySQL等关系型数据库进行数据存储和管理,确保了数据的完整性和安全性。
(3)功能模块开发与实现:我们开发了多个功能模块,包括用户管理模块、垃圾种类与回收分类管理模块、预约与订单信息管理模块、环保视频教育模块以及用户积分与兑换商城模块等。这些模块不仅满足了不同用户角色的需求,还提供了丰富的功能和便捷的操作体验,使得用户能够轻松地进行垃圾分类查询、预约回收、学习环保知识以及参与积分兑换等活动。
(4)系统测试与优化:在系统开发完成后,我们进行了全面的测试工作,包括单元测试、集成测试、性能测试等。通过测试,我们发现了系统中的漏洞和错误,并及时进行了修复和优化。同时,我们还根据用户反馈和测试结果对系统进行了进一步的优化和改进,提高了系统的稳定性和用户体验。
(5)系统部署与运维:最后,我们将系统部署到了实际的社区环境中,进行了试运行和调试。在部署过程中,我们确保了系统能够正常运行并满足用户需求。同时,我们还建立了完善的运维体系,对系统进行日常监控和维护,确保系统的持续稳定运行。此外,我们还提供了专业的技术支持和售后服务,为用户提供了全方位的服务保障。
2 相关技术介绍
2.1 Java语言
在本研究中,Java语言是构建springboot社区垃圾分类服务平台的核心技术之一。主要使用Java语言开发后端系统,采用Spring Boot框架来实现业务逻辑和数据交互。Spring Boot简化了配置和开发过程,提供了一套开箱即用的解决方案,能够专注于业务功能的实现。同时,Java的多线程和并发处理能力,使平台能够高效处理大量用户请求和并发交易,保证系统的稳定性和响应速度。此外,Java语言的跨平台特性和丰富的类库支持,使得系统具有良好的可移植性和可扩展性,能够适应不同的操作环境和业务需求。总之,Java语言在本系统中的应用,为实现一个高效、安全、稳定的springboot社区垃圾分类服务平台提供了坚实的技术基础。
2.2 SpringBoot框架
在本研究中,Spring Boot框架被用于开发springboot社区垃圾分类服务平台的后端系统。Spring Boot是基于Spring框架的一款快速开发工具,提供了简化的配置和自动化的设置,极大地提高了开发效率。它通过"约定优于配置"的理念,减少了人员的配置工作,使得项目能够快速启动和运行。Spring Boot内置了嵌入式服务器(如Tomcat),无需进行复杂的服务器配置即可运行项目。此外,Spring Boot还支持微服务架构,方便系统的模块化开发和部署,提高了系统的可扩展性和维护性。通过Spring Boot能够快速构建出一个高效、稳定且具备良好扩展性的后端系统,满足springboot社区垃圾分类服务平台的复杂需求。
2.3 B/S体系结构
在本研究中,springboot社区垃圾分类服务平台采用了B/S(Browser/Server)体系结构。B/S结构是一种基于浏览器和服务器的网络架构模式,用户通过浏览器访问系统,无需安装客户端软件,极大地简化了用户操作和系统维护。B/S结构具有易于部署和维护、跨平台兼容、高扩展性、安全性等优点。通过采用B/S体系结构,本研究实现了一个高效、易用且可扩展的springboot社区垃圾分类服务平台。
3 系统分析
系统分析是对系统开发的可行性进行研究,分析功能需求以确保系统满足用户期望。系统用例设计将明确定义系统与外部用户的交互场景,系统流程规划则细化系统内部功能流程,确保系统各模块协调工作。通过系统分析,可以建立清晰的系统框架,明确系统目标和功能,为系统开发和实施奠定基础。
3.1.1 技术可行性
平台采用成熟且广泛应用的技术栈。后端开发使用Java语言和Spring Boot框架,这些技术在Web应用开发中具有良好的稳定性和扩展性。前端利用Vue.js框架,为用户提供直观、流畅的界面体验。数据管理方面,MySQL数据库支持高效的数据存储和复杂查询,确保数据的完整性和一致性。同时,B/S体系结构使得系统部署和维护更加简便,用户无需安装任何客户端,只需通过浏览器即可访问平台。
项目开发成本控制良好,主要得益于使用了开源的技术栈,如Java、Spring Boot、MySQL和Vue.js。这些技术的使用减少了软件许可费用,降低了开发和维护成本。此外,系统设计灵活,可随着需求的增长逐步扩展功能和容量,避免了初期过高的资本投入。通过提供一个便捷、安全的平台,预计能够吸引大量用户参与,进而实现稳定的收入流,具备较高的投资回报潜力。
本系统具有良好的市场可行性。随着信息化建设的不断推进,各高校对高效、安全的在线交流平台需求逐渐增加。本系统不仅能够满足师生的日常交流需求,还具备易于扩展和维护的优势,适应不同环境的要求。结合SpringBoot和MySQL等主流技术,系统开发成本较低,部署和维护简便,具有广泛的推广潜力,有望在教育信息化市场中获得较大应用。
综合以上分析,springboot社区垃圾分类服务平台的开发不仅在技术、经济、市场各个方面都具备充分的可行性,而且有望为用户提供极大便利,同时带来显著的社会和经济效益。
(一)社区用户功能分析:
首页:作为用户访问的入口,集中展示社区的最新动态、热门话题以及环保活动等信息,方便用户快速了解社区概况。
社区论坛:提供用户交流互动的平台,用户可以发帖讨论垃圾分类、环保知识等话题,增强社区凝聚力。
知识问答:用户可以提问关于垃圾分类、环保知识等方面的问题,其他用户或专家可以给予解答,形成知识共享的氛围。
社区公告:发布社区的最新通知、活动安排等信息,确保用户能够及时获取重要信息。
环保资讯:展示最新的环保政策、行业动态等信息,提升用户的环保意识。
垃圾识别:提供垃圾识别功能,用户可以通过拍照或输入垃圾名称查询其分类,提高垃圾分类的准确性。
垃圾图谱:以图谱形式展示各类垃圾的分类标准和投放要求,方便用户学习和参考。
站点信息:提供垃圾分类回收站点的位置、服务时间等信息,方便用户找到最近的站点进行垃圾投放。
环保视频:播放环保知识、垃圾分类技巧等视频,通过视觉和听觉的双重刺激,增强用户的环保意识和垃圾分类能力。
兑换商城:用户可以使用积分兑换环保商品或服务,激励用户积极参与垃圾分类和环保活动。
我的账户:提供用户账户管理功能,包括登录、注销、修改密码等。
个人中心:展示用户的个人信息、预约信息、订单信息、积分等,支持预约取消、兑换信息查询以及社区论坛和收藏的管理。
(二)管理用户功能分析(相较于社区用户,增加或调整的功能):
个人中心:除了包含社区用户的所有功能外,还增加了站点信息管理功能,方便管理用户查看和管理自己负责的区域信息。
(三)管理员功能分析:
后台首页:展示系统的整体概况,包括用户数量、垃圾分类情况、预约和订单信息等,方便管理员全面了解系统运行状态。
系统用户管理:对管理员、社区用户和管理用户进行增删改查操作,确保用户信息的准确性和安全性。
垃圾种类管理:管理垃圾种类的分类标准和投放要求,确保垃圾分类的准确性。
垃圾图谱管理:更新和维护垃圾图谱,确保图谱信息的时效性和准确性。
站点信息管理:管理垃圾分类回收站点的位置、服务时间等信息,确保用户能够找到最近的站点进行垃圾投放。
回收分类管理:管理各类垃圾的回收方式和处理流程,确保垃圾的合理利用和处理。
预约信息管理:查看和处理用户的预约信息,确保垃圾分类回收工作的顺利进行。
订单信息管理:查看和处理用户的订单信息,包括订单状态、处理时间等。
预约取消管理:处理用户的预约取消请求,确保系统资源的合理分配。
环保视频管理:上传、审核和管理环保视频,确保视频内容的合规性和质量。
用户积分管理:管理用户的积分情况,包括积分的获取、使用和兑换等。
兑换商城管理:管理兑换商城的商品和服务,确保商品和服务的品质和供应。
兑换信息管理:查看和处理用户的兑换信息,确保兑换流程的顺利进行。
系统用户(轮播图):管理首页轮播图的内容,确保轮播图信息的时效性和吸引力。
社区公告管理:发布、修改和删除社区公告,确保用户能够及时获取重要信息。
资讯管理:管理环保资讯、资讯分类和知识问答,确保资讯的准确性和时效性。
交流管理:管理社区论坛和论坛分类,确保论坛内容的合规性和质量。
非功能性分析旨在评估系统的非功能需求和性能要求。通过对性能、可靠性、安全性、可用性和扩展性等方面进行评估,确保平台能够满足用户和系统运行的要求。具体如下:
表2-1springboot社区垃圾分类服务平台非功能需求表
| 需求类型 | 描述 |
| 性能 | 系统应具有高性能,能够快速响应用户请求,保持稳定的性能水平,支持高并发访问和大规模数据处理。 |
| 可靠性 | 系统应具有高可靠性,确保系统稳定运行,防止系统故障和数据丢失,提供数据备份和恢复机制。 |
| 安全性 | 系统应具有高安全性,保护用户隐私信息和数据安全,采用加密传输技术、访问控制和身份验证机制。 |
| 可用性 | 系统应具有高可用性,保证系统全天候运行,最大限度减少系统故障和维护时间,提供灾备和故障转移功能。 |
| 易用性 | 系统应具有良好的易用性,用户界面设计友好,操作简单直观,提供清晰的指导和帮助文档。 |
| 可维护性 | 系统应具有良好的可维护性,易于维护和升级,提供模块化和结构化代码,方便开发人员进行维护和修改。 |
| 可扩展性 | 系统应具有良好的可扩展性,支持新增功能和模块的集成,具备良好的架构设计和扩展性能。 |
系统用例分析是对系统中各个功能模块的用户需求和行为进行分析,以识别和描述不同的用户用例。通过系统用例分析,可以深入了解用户在平台上的操作流程和交互方式,为系统设计和开发提供指导,并确保平台能够满足用户的需求和期望。
(1)社区用户角色用例图如下图所示。

图3-1 社区用户角色用例图
(2)管理用户角色用例图如下图所示。

图3-2 管理用户角色用例图
(3)管理员角色用例图如下图所示。

图3-3管理员角色用例图
3.4系统流程分析
3.4.1程序操作流程
用户访问平台网站,可以选择进行注册或登录操作。注册成功后,用户可以使用注册的账号登录平台。登录后的用户可以进入系统功能界面,使用自己权限内的功能操作。程序操作流程图如下图所示。

图3-4程序操作流程图
3.4.2用户注册流程图
注册的过程,第一部分是账号的注册,第二部分是信息完善。在业务开展过程中,管理员可对用户信息进行修改等管理操作,注册流程如图所示。

图3-5 用户注册流程图
登录时,用户填写用户名、密码、选择身份进行登录,在登录过程中后端会对发送过来的信息进行验证和判断,具体的登录流程如图所示。

图3-6 用户登录流程图
3.5 本章小结
本章重点在对系统进行了可行性、功能需求、系统用例以及系统流程分析,旨在明确平台的功能要求。这些分析为系统的开发和测试提供了指导和标准,确保系统设计和实施符合用户需求。通过详细的分析,可以有效规划平台功能的实现方式,提供清晰的指引。同时,这些分析也有助于确保代码实现的质量和系统的稳定性,为系统的顺利上线和运行奠定基础。
4 系统总体设计
系统总体设计包括系统架构、数据库设计、用户界面设计等方面。通过三层架构模式,确保系统的可靠性和可扩展性。设计规范化的数据库结构,以存储和管理用户数据等信息。同时,注重用户界面的友好性和易用性,提供便捷的功能操作和良好的用户体验。总体设计的目标是实现一个稳定、安全、高效的系统,满足用户的需求。
在系统架构设计中,我将确定系统的整体结构和组件之间的关系。这包括选择适当的架构风格,划分系统的层次结构,并定义各个模块的职责和交互方式。架构图如下图所示。

图4-1系统架构设计图
表示层(Presentation Layer):负责与用户进行交互,将系统的功能和数据以易于理解和操作的方式展示给用户。通常包括用户界面、页面设计和用户输入验证等。
业务逻辑层(Business Logic Layer):处理系统的核心业务逻辑,包括对用户请求的处理、业务规则的执行以及数据的处理和转换。它独立于表现层和数据层,实现了业务逻辑的封装和复用。
数据层(Data Layer):负责数据的存储、访问和管理,包括数据库和持久化机制。数据层提供了对数据的增删改查操作,并与业务逻辑层进行交互,使系统能够有效地存储和检索数据。
这三个层次相互独立,通过明确的接口和协议进行通信,实现了系统的模块化和可扩展性。表现层负责将用户的请求传递给业务逻辑层,业务逻辑层处理请求并返回结果,最后数据层负责与数据库交互并提供数据支持。这种分层架构有助于实现系统的可维护性、灵活性和可测试性。
通过整体功能模块设计,我将根据需求分析的结果,将系统的功能划分为不同的模块。每个模块负责实现特定的功能,并与其他模块进行协作。我们将详细定义每个模块的输入、输出、处理逻辑和相互依赖关系。具体的功能模块图如图4-2所示。
图4-2 系统功能模块图
数据库设计是系统开发中至关重要的一环,它涉及到数据的组织、存储和管理。在数据库设计中,我将根据系统的需求设计数据库的概念结构和逻辑结构,包括定义实体、属性、关系和约束等。
4.3.1 数据库概念结构设计
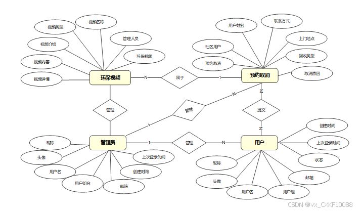
数据库概念结构设计主要涉及数据库的实体和实体之间的关系。通过实体-关系模型或者其他适当的模型,我将定义系统中涉及的各个实体以及它们之间的联系。下面我将罗列主要的实体属性图和系统E-R图。
- 注册用户实体属性如下图所示。

图4-5 注册用户实体属性图
- 预约信息实体属性如下图所示。

图4-6 预约信息实体属性图
- 用户积分属性如下图所示。

图4-7 用户积分实体属性图
下面是整个springboot社区垃圾分类服务平台中主要的数据库表总E-R实体关系图。
图4-8 系统总E-R关系图
4.3.2 数据库逻辑结构设计
数据库逻辑结构设计则是在概念结构的基础上,进行具体的数据库表设计。我们将定义每个表的结构、字段和约束,并建立表与表之间的关系。
| 编号 | 名称 | 数据类型 | 长度 | 小数位 | 允许空值 | 主键 | 默认值 | 说明 |
| 1 | token_id | int | 10 | 0 | N | Y | 临时访问牌ID | |
| 2 | token | varchar | 64 | 0 | Y | N | 临时访问牌 | |
| 3 | info | text | 65535 | 0 | Y | N | ||
| 4 | maxage | int | 10 | 0 | N | N | 2 | 最大寿命:默认2小时 |
| 5 | create_time | timestamp | 19 | 0 | N | N | CURRENT_TIMESTAMP | 创建时间: |
| 6 | update_time | timestamp | 19 | 0 | N | N | CURRENT_TIMESTAMP | 更新时间: |
| 7 | user_id | int | 10 | 0 | N | N | 0 | 用户编号: |
表appointment_cancellation (预约取消)
| 编号 | 名称 | 数据类型 | 长度 | 小数位 | 允许空值 | 主键 | 默认值 | 说明 |
| 1 | appointment_cancellation_id | int | 10 | 0 | N | Y | 预约取消ID | |
| 2 | community_users | int | 10 | 0 | Y | N | 0 | 社区用户 |
| 3 | user_name | varchar | 64 | 0 | Y | N | 用户姓名 | |
| 4 | contact_information | varchar | 64 | 0 | Y | N | 联系方式 | |
| 5 | door_to_door_time | datetime | 19 | 0 | Y | N | 上门时间 | |
| 6 | door_to_door_location | varchar | 64 | 0 | Y | N | 上门地点 | |
| 7 | recycling_type | varchar | 64 | 0 | Y | N | 回收类型 | |
| 8 | reason_for_cancellation | text | 65535 | 0 | Y | N | 取消原因 | |
| 9 | create_time | datetime | 19 | 0 | N | N | CURRENT_TIMESTAMP | 创建时间 |
| 10 | update_time | timestamp | 19 | 0 | N | N | CURRENT_TIMESTAMP | 更新时间 |
| 11 | source_table | varchar | 255 | 0 | Y | N | 来源表 | |
| 12 | source_id | int | 10 | 0 | Y | N | 来源ID | |
| 13 | source_user_id | int | 10 | 0 | Y | N | 来源用户 |
表appointment_information (预约信息)
| 编号 | 名称 | 数据类型 | 长度 | 小数位 | 允许空值 | 主键 | 默认值 | 说明 |
| 1 | appointment_information_id | int | 10 | 0 | N | Y | 预约信息ID | |
| 2 | community_users | int | 10 | 0 | Y | N | 0 | 社区用户 |
| 3 | user_name | varchar | 64 | 0 | Y | N | 用户姓名 | |
| 4 | contact_information | varchar | 64 | 0 | Y | N | 联系方式 | |
| 5 | door_to_door_time | datetime | 19 | 0 | Y | N | 上门时间 | |
| 6 | door_to_door_location | varchar | 64 | 0 | Y | N | 上门地点 | |
| 7 | recycling_type | varchar | 64 | 0 | Y | N | 回收类型 | |
| 8 | appointment_remarks | text | 65535 | 0 | Y | N | 预约备注 | |
| 9 | order_information_limit_times | int | 10 | 0 | N | N | 1 | 订单限制次数 |
| 10 | appointment_cancellation_limit_times | int | 10 | 0 | N | N | 1 | 取消限制次数 |
| 11 | create_time | datetime | 19 | 0 | N | N | CURRENT_TIMESTAMP | 创建时间 |
| 12 | update_time | timestamp | 19 | 0 | N | N | CURRENT_TIMESTAMP | 更新时间 |
| 编号 | 名称 | 数据类型 | 长度 | 小数位 | 允许空值 | 主键 | 默认值 | 说明 |
| 1 | article_id | mediumint | 8 | 0 | N | Y | 文章id:[0,8388607] | |
| 2 | title | varchar | 125 | 0 | N | Y | 标题:[0,125]用于文章和html的title标签中 | |
| 3 | type | varchar | 64 | 0 | N | N | 0 | 文章分类:[0,1000]用来搜索指定类型的文章 |
| 4 | hits | int | 10 | 0 | N | N | 0 | 点击数:[0,1000000000]访问这篇文章的人次 |
| 5 | praise_len | int | 10 | 0 | N | N | 0 | 点赞数 |
| 6 | create_time | timestamp | 19 | 0 | N | N | CURRENT_TIMESTAMP | 创建时间: |
| 7 | update_time | timestamp | 19 | 0 | N | N | CURRENT_TIMESTAMP | 更新时间: |
| 8 | source | varchar | 255 | 0 | Y | N | 来源:[0,255]文章的出处 | |
| 9 | url | varchar | 255 | 0 | Y | N | 来源地址:[0,255]用于跳转到发布该文章的网站 | |
| 10 | tag | varchar | 255 | 0 | Y | N | 标签:[0,255]用于标注文章所属相关内容,多个标签用空格隔开 | |
| 11 | content | longtext | 2147483647 | 0 | Y | N | 正文:文章的主体内容 | |
| 12 | img | varchar | 255 | 0 | Y | N | 封面图 | |
| 13 | description | text | 65535 | 0 | Y | N | 文章描述 |
| 编号 | 名称 | 数据类型 | 长度 | 小数位 | 允许空值 | 主键 | 默认值 | 说明 |
| 1 | type_id | smallint | 5 | 0 | N | Y | 分类ID:[0,10000] | |
| 2 | display | smallint | 5 | 0 | N | N | 100 | 显示顺序:[0,1000]决定分类显示的先后顺序 |
| 3 | name | varchar | 16 | 0 | N | N | 分类名称:[2,16] | |
| 4 | father_id | smallint | 5 | 0 | N | N | 0 | 上级分类ID:[0,32767] |
| 5 | description | varchar | 255 | 0 | Y | N | 描述:[0,255]描述该分类的作用 | |
| 6 | icon | text | 65535 | 0 | Y | N | 分类图标: | |
| 7 | url | varchar | 255 | 0 | Y | N | 外链地址:[0,255]如果该分类是跳转到其他网站的情况下,就在该URL上设置 | |
| 8 | create_time | timestamp | 19 | 0 | N | N | CURRENT_TIMESTAMP | 创建时间: |
| 9 | update_time | timestamp | 19 | 0 | N | N | CURRENT_TIMESTAMP | 更新时间: |
| 编号 | 名称 | 数据类型 | 长度 | 小数位 | 允许空值 | 主键 | 默认值 | 说明 |
| 1 | auth_id | int | 10 | 0 | N | Y | 授权ID: | |
| 2 | user_group | varchar | 64 | 0 | Y | N | 用户组: | |
| 3 | mod_name | varchar | 64 | 0 | Y | N | 模块名: | |
| 4 | table_name | varchar | 64 | 0 | Y | N | 表名: | |
| 5 | page_title | varchar | 255 | 0 | Y | N | 页面标题: | |
| 6 | path | varchar | 255 | 0 | Y | N | 路由路径: | |
| 7 | parent | varchar | 64 | 0 | Y | N | 父级菜单 | |
| 8 | parent_sort | int | 10 | 0 | N | N | 0 | 父级菜单排序 |
| 9 | position | varchar | 32 | 0 | Y | N | 位置: | |
| 10 | mode | varchar | 32 | 0 | N | N | _blank | 跳转方式: |
| 11 | add | tinyint | 3 | 0 | N | N | 1 | 是否可增加: |
| 12 | del | tinyint | 3 | 0 | N | N | 1 | 是否可删除: |
| 13 | set | tinyint | 3 | 0 | N | N | 1 | 是否可修改: |
| 14 | get | tinyint | 3 | 0 | N | N | 1 | 是否可查看: |
| 15 | field_add | text | 65535 | 0 | Y | N | 添加字段: | |
| 16 | field_set | text | 65535 | 0 | Y | N | 修改字段: | |
| 17 | field_get | text | 65535 | 0 | Y | N | 查询字段: | |
| 18 | table_nav_name | varchar | 500 | 0 | Y | N | 跨表导航名称: | |
| 19 | table_nav | varchar | 500 | 0 | Y | N | 跨表导航: | |
| 20 | option | text | 65535 | 0 | Y | N | 配置: | |
| 21 | create_time | timestamp | 19 | 0 | N | N | CURRENT_TIMESTAMP | 创建时间: |
| 22 | update_time | timestamp | 19 | 0 | N | N | CURRENT_TIMESTAMP | 更新时间: |
| 编号 | 名称 | 数据类型 | 长度 | 小数位 | 允许空值 | 主键 | 默认值 | 说明 |
| 1 | collect_id | int | 10 | 0 | N | Y | 收藏ID: | |
| 2 | user_id | int | 10 | 0 | N | N | 0 | 收藏人ID: |
| 3 | source_table | varchar | 255 | 0 | Y | N | 来源表: | |
| 4 | source_field | varchar | 255 | 0 | Y | N | 来源字段: | |
| 5 | source_id | int | 10 | 0 | N | N | 0 | 来源ID: |
| 6 | title | varchar | 255 | 0 | Y | N | 标题: | |
| 7 | img | varchar | 255 | 0 | Y | N | 封面: | |
| 8 | create_time | timestamp | 19 | 0 | N | N | CURRENT_TIMESTAMP | 创建时间: |
| 9 | update_time | timestamp | 19 | 0 | N | N | CURRENT_TIMESTAMP | 更新时间: |
| 编号 | 名称 | 数据类型 | 长度 | 小数位 | 允许空值 | 主键 | 默认值 | 说明 |
| 1 | comment_id | int | 10 | 0 | N | Y | 评论ID: | |
| 2 | user_id | int | 10 | 0 | N | N | 0 | 评论人ID: |
| 3 | reply_to_id | int | 10 | 0 | N | N | 0 | 回复评论ID:空为0 |
| 4 | content | longtext | 2147483647 | 0 | Y | N | 内容: | |
| 5 | nickname | varchar | 255 | 0 | Y | N | 昵称: | |
| 6 | avatar | varchar | 255 | 0 | Y | N | 头像地址:[0,255] | |
| 7 | create_time | timestamp | 19 | 0 | N | N | CURRENT_TIMESTAMP | 创建时间: |
| 8 | update_time | timestamp | 19 | 0 | N | N | CURRENT_TIMESTAMP | 更新时间: |
| 9 | source_table | varchar | 255 | 0 | Y | N | 来源表: | |
| 10 | source_field | varchar | 255 | 0 | Y | N | 来源字段: | |
| 11 | source_id | int | 10 | 0 | N | N | 0 | 来源ID: |
| 编号 | 名称 | 数据类型 | 长度 | 小数位 | 允许空值 | 主键 | 默认值 | 说明 |
| 1 | community_users_id | int | 10 | 0 | N | Y | 社区用户ID | |
| 2 | user_name | varchar | 64 | 0 | Y | N | 用户姓名 | |
| 3 | contact_information | varchar | 16 | 0 | N | N | 联系方式 | |
| 4 | examine_state | varchar | 16 | 0 | N | N | 已通过 | 审核状态 |
| 5 | user_id | int | 10 | 0 | N | N | 0 | 用户ID |
| 6 | create_time | datetime | 19 | 0 | N | N | CURRENT_TIMESTAMP | 创建时间 |
| 7 | update_time | timestamp | 19 | 0 | N | N | CURRENT_TIMESTAMP | 更新时间 |
| 编号 | 名称 | 数据类型 | 长度 | 小数位 | 允许空值 | 主键 | 默认值 | 说明 |
| 1 | environmental_video_id | int | 10 | 0 | N | Y | 环保视频ID | |
| 2 | management | int | 10 | 0 | Y | N | 0 | 管理人员 |
| 3 | video_name | varchar | 64 | 0 | Y | N | 视频名称 | |
| 4 | video_type | varchar | 64 | 0 | Y | N | 视频类型 | |
| 5 | video_introduction | text | 65535 | 0 | Y | N | 视频介绍 | |
| 6 | video_content | text | 65535 | 0 | Y | N | 视频内容 | |
| 7 | video_details | varchar | 255 | 0 | Y | N | 视频详情 | |
| 8 | hits | int | 10 | 0 | N | N | 0 | 点击数 |
| 9 | praise_len | int | 10 | 0 | N | N | 0 | 点赞数 |
| 10 | create_time | datetime | 19 | 0 | N | N | CURRENT_TIMESTAMP | 创建时间 |
| 11 | update_time | timestamp | 19 | 0 | N | N | CURRENT_TIMESTAMP | 更新时间 |
| 编号 | 名称 | 数据类型 | 长度 | 小数位 | 允许空值 | 主键 | 默认值 | 说明 |
| 1 | exchange_information_id | int | 10 | 0 | N | Y | 兑换信息ID | |
| 2 | community_users | int | 10 | 0 | Y | N | 0 | 社区用户 |
| 3 | user_name | varchar | 64 | 0 | Y | N | 用户姓名 | |
| 4 | contact_information | varchar | 64 | 0 | Y | N | 联系方式 | |
| 5 | prize_number | varchar | 64 | 0 | Y | N | 奖品编号 | |
| 6 | prize_name | varchar | 64 | 0 | Y | N | 奖品名称 | |
| 7 | prize_specifications | varchar | 64 | 0 | Y | N | 奖品规格 | |
| 8 | prize_points | double | 9 | 2 | Y | N | 0.00 | 奖品积分 |
| 9 | exchange_quantity | double | 9 | 2 | Y | N | 0.00 | 兑换数量 |
| 10 | redeem_points | varchar | 64 | 0 | Y | N | 兑换积分 | |
| 11 | create_time | datetime | 19 | 0 | N | N | CURRENT_TIMESTAMP | 创建时间 |
| 12 | update_time | timestamp | 19 | 0 | N | N | CURRENT_TIMESTAMP | 更新时间 |
| 13 | source_table | varchar | 255 | 0 | Y | N | 来源表 | |
| 14 | source_id | int | 10 | 0 | Y | N | 来源ID | |
| 15 | source_user_id | int | 10 | 0 | Y | N | 来源用户 |
| 编号 | 名称 | 数据类型 | 长度 | 小数位 | 允许空值 | 主键 | 默认值 | 说明 |
| 1 | exchange_mall_id | int | 10 | 0 | N | Y | 兑换商城ID | |
| 2 | prize_number | varchar | 64 | 0 | N | N | 奖品编号 | |
| 3 | prize_name | varchar | 64 | 0 | Y | N | 奖品名称 | |
| 4 | prize_specifications | varchar | 64 | 0 | Y | N | 奖品规格 | |
| 5 | prize_pictures | varchar | 255 | 0 | Y | N | 奖品图片 | |
| 6 | prize_points | double | 9 | 2 | Y | N | 0.00 | 奖品积分 |
| 7 | prize_inventory | double | 9 | 2 | Y | N | 0.00 | 奖品库存 |
| 8 | hits | int | 10 | 0 | N | N | 0 | 点击数 |
| 9 | praise_len | int | 10 | 0 | N | N | 0 | 点赞数 |
| 10 | exchange_information_limit_times | int | 10 | 0 | N | N | 0 | 兑换限制次数 |
| 11 | create_time | datetime | 19 | 0 | N | N | CURRENT_TIMESTAMP | 创建时间 |
| 12 | update_time | timestamp | 19 | 0 | N | N | CURRENT_TIMESTAMP | 更新时间 |
| 编号 | 名称 | 数据类型 | 长度 | 小数位 | 允许空值 | 主键 | 默认值 | 说明 |
| 1 | forum_id | mediumint | 8 | 0 | N | Y | 论坛id | |
| 2 | display | smallint | 5 | 0 | N | N | 100 | 排序 |
| 3 | user_id | mediumint | 8 | 0 | N | N | 0 | 用户ID |
| 4 | nickname | varchar | 16 | 0 | Y | N | 昵称:[0,16] | |
| 5 | praise_len | int | 10 | 0 | Y | N | 0 | 点赞数 |
| 6 | hits | int | 10 | 0 | N | N | 0 | 访问数 |
| 7 | title | varchar | 125 | 0 | N | N | 标题 | |
| 8 | keywords | varchar | 125 | 0 | Y | N | 关键词 | |
| 9 | description | varchar | 255 | 0 | Y | N | 描述 | |
| 10 | url | varchar | 255 | 0 | Y | N | 来源地址 | |
| 11 | tag | varchar | 255 | 0 | Y | N | 标签 | |
| 12 | img | text | 65535 | 0 | Y | N | 封面图 | |
| 13 | content | longtext | 2147483647 | 0 | Y | N | 正文 | |
| 14 | create_time | timestamp | 19 | 0 | N | N | CURRENT_TIMESTAMP | 创建时间: |
| 15 | update_time | timestamp | 19 | 0 | N | N | CURRENT_TIMESTAMP | 更新时间: |
| 16 | avatar | varchar | 255 | 0 | Y | N | 发帖人头像: | |
| 17 | type | varchar | 64 | 0 | N | N | 0 | 论坛分类:[0,1000]用来搜索指定类型的论坛帖 |
| 18 | istop | int | 10 | 0 | N | N | 0 | 是否置顶 |
| 编号 | 名称 | 数据类型 | 长度 | 小数位 | 允许空值 | 主键 | 默认值 | 说明 |
| 1 | type_id | smallint | 5 | 0 | N | Y | 分类ID:[0,10000] | |
| 2 | name | varchar | 16 | 0 | N | N | 分类名称:[2,16] | |
| 3 | description | varchar | 255 | 0 | Y | N | 描述:[0,255]描述该分类的作用 | |
| 4 | url | varchar | 255 | 0 | Y | N | 外链地址:[0,255]如果该分类是跳转到其他网站的情况下,就在该URL上设置 | |
| 5 | father_id | smallint | 5 | 0 | N | N | 0 | 上级分类ID:[0,32767] |
| 6 | icon | varchar | 255 | 0 | Y | N | 分类图标: | |
| 7 | create_time | timestamp | 19 | 0 | N | N | CURRENT_TIMESTAMP | 创建时间: |
| 8 | update_time | timestamp | 19 | 0 | N | N | CURRENT_TIMESTAMP | 更新时间: |
| 编号 | 名称 | 数据类型 | 长度 | 小数位 | 允许空值 | 主键 | 默认值 | 说明 |
| 1 | hits_id | int | 10 | 0 | N | Y | 点赞ID: | |
| 2 | user_id | int | 10 | 0 | N | N | 0 | 点赞人: |
| 3 | create_time | timestamp | 19 | 0 | N | N | CURRENT_TIMESTAMP | 创建时间: |
| 4 | update_time | timestamp | 19 | 0 | N | N | CURRENT_TIMESTAMP | 更新时间: |
| 5 | source_table | varchar | 255 | 0 | Y | N | 来源表: | |
| 6 | source_field | varchar | 255 | 0 | Y | N | 来源字段: | |
| 7 | source_id | int | 10 | 0 | N | N | 0 | 来源ID: |
| 编号 | 名称 | 数据类型 | 长度 | 小数位 | 允许空值 | 主键 | 默认值 | 说明 |
| 1 | manage_users_id | int | 10 | 0 | N | Y | 管理用户ID | |
| 2 | administrator_name | varchar | 64 | 0 | Y | N | 管理员姓名 | |
| 3 | administrators_phone_number | varchar | 16 | 0 | Y | N | 管理员电话 | |
| 4 | examine_state | varchar | 16 | 0 | N | N | 已通过 | 审核状态 |
| 5 | user_id | int | 10 | 0 | N | N | 0 | 用户ID |
| 6 | create_time | datetime | 19 | 0 | N | N | CURRENT_TIMESTAMP | 创建时间 |
| 7 | update_time | timestamp | 19 | 0 | N | N | CURRENT_TIMESTAMP | 更新时间 |
| 编号 | 名称 | 数据类型 | 长度 | 小数位 | 允许空值 | 主键 | 默认值 | 说明 |
| 1 | notice_id | mediumint | 8 | 0 | N | Y | 公告id: | |
| 2 | title | varchar | 125 | 0 | N | N | 标题: | |
| 3 | content | longtext | 2147483647 | 0 | Y | N | 正文: | |
| 4 | create_time | timestamp | 19 | 0 | N | N | CURRENT_TIMESTAMP | 创建时间: |
| 5 | update_time | timestamp | 19 | 0 | N | N | CURRENT_TIMESTAMP | 更新时间: |
| 编号 | 名称 | 数据类型 | 长度 | 小数位 | 允许空值 | 主键 | 默认值 | 说明 |
| 1 | order_information_id | int | 10 | 0 | N | Y | 订单信息ID | |
| 2 | community_users | int | 10 | 0 | Y | N | 0 | 社区用户 |
| 3 | user_name | varchar | 64 | 0 | Y | N | 用户姓名 | |
| 4 | contact_information | varchar | 64 | 0 | Y | N | 联系方式 | |
| 5 | door_to_door_time | datetime | 19 | 0 | Y | N | 上门时间 | |
| 6 | door_to_door_location | varchar | 64 | 0 | Y | N | 上门地点 | |
| 7 | recycling_type | varchar | 64 | 0 | Y | N | 回收类型 | |
| 8 | order_number | varchar | 64 | 0 | Y | N | 订单编号 | |
| 9 | manage_users | int | 10 | 0 | Y | N | 0 | 管理用户 |
| 10 | order_status | varchar | 64 | 0 | Y | N | 订单状态 | |
| 11 | recycling_weight | varchar | 64 | 0 | Y | N | 回收重量 | |
| 12 | recycling_quantity | double | 9 | 2 | Y | N | 0.00 | 回收数量 |
| 13 | recycling_remarks | text | 65535 | 0 | Y | N | 回收备注 | |
| 14 | user_points_limit_times | int | 10 | 0 | N | N | 1 | 积分限制次数 |
| 15 | create_time | datetime | 19 | 0 | N | N | CURRENT_TIMESTAMP | 创建时间 |
| 16 | update_time | timestamp | 19 | 0 | N | N | CURRENT_TIMESTAMP | 更新时间 |
| 17 | source_table | varchar | 255 | 0 | Y | N | 来源表 | |
| 18 | source_id | int | 10 | 0 | Y | N | 来源ID | |
| 19 | source_user_id | int | 10 | 0 | Y | N | 来源用户 |
| 编号 | 名称 | 数据类型 | 长度 | 小数位 | 允许空值 | 主键 | 默认值 | 说明 |
| 1 | praise_id | int | 10 | 0 | N | Y | 点赞ID: | |
| 2 | user_id | int | 10 | 0 | N | N | 0 | 点赞人: |
| 3 | create_time | timestamp | 19 | 0 | N | N | CURRENT_TIMESTAMP | 创建时间: |
| 4 | update_time | timestamp | 19 | 0 | N | N | CURRENT_TIMESTAMP | 更新时间: |
| 5 | source_table | varchar | 255 | 0 | Y | N | 来源表: | |
| 6 | source_field | varchar | 255 | 0 | Y | N | 来源字段: | |
| 7 | source_id | int | 10 | 0 | N | N | 0 | 来源ID: |
| 8 | status | bit | 1 | 0 | N | N | 1 | 点赞状态:1为点赞,0已取消 |
表recycling_classification (回收分类)
| 编号 | 名称 | 数据类型 | 长度 | 小数位 | 允许空值 | 主键 | 默认值 | 说明 |
| 1 | recycling_classification_id | int | 10 | 0 | N | Y | 回收分类ID | |
| 2 | recycling_type | varchar | 64 | 0 | Y | N | 回收类型 | |
| 3 | create_time | datetime | 19 | 0 | N | N | CURRENT_TIMESTAMP | 创建时间 |
| 4 | update_time | timestamp | 19 | 0 | N | N | CURRENT_TIMESTAMP | 更新时间 |
| 编号 | 名称 | 数据类型 | 长度 | 小数位 | 允许空值 | 主键 | 默认值 | 说明 |
| 1 | refuse_classification_id | int | 10 | 0 | N | Y | 垃圾图谱ID | |
| 2 | garbage_name | varchar | 64 | 0 | Y | N | 垃圾名称 | |
| 3 | garbage_type | varchar | 64 | 0 | Y | N | 垃圾类型 | |
| 4 | garbage_specifications | varchar | 64 | 0 | Y | N | 垃圾规格 | |
| 5 | garbage_pictures | varchar | 255 | 0 | Y | N | 垃圾图片 | |
| 6 | garbage_introduction | text | 65535 | 0 | Y | N | 垃圾介绍 | |
| 7 | garbage_details | longtext | 2147483647 | 0 | Y | N | 垃圾详情 | |
| 8 | hits | int | 10 | 0 | N | N | 0 | 点击数 |
| 9 | praise_len | int | 10 | 0 | N | N | 0 | 点赞数 |
| 10 | create_time | datetime | 19 | 0 | N | N | CURRENT_TIMESTAMP | 创建时间 |
| 11 | update_time | timestamp | 19 | 0 | N | N | CURRENT_TIMESTAMP | 更新时间 |
| 编号 | 名称 | 数据类型 | 长度 | 小数位 | 允许空值 | 主键 | 默认值 | 说明 |
| 1 | score_id | int | 10 | 0 | N | Y | 评分ID: | |
| 2 | user_id | int | 10 | 0 | N | N | 0 | 评分人: |
| 3 | nickname | varchar | 64 | 0 | Y | N | 昵称: | |
| 4 | score_num | double | 5 | 2 | N | N | 0.00 | 评分: |
| 5 | create_time | timestamp | 19 | 0 | N | N | CURRENT_TIMESTAMP | 创建时间: |
| 6 | update_time | timestamp | 19 | 0 | N | N | CURRENT_TIMESTAMP | 更新时间: |
| 7 | source_table | varchar | 255 | 0 | Y | N | 来源表: | |
| 8 | source_field | varchar | 255 | 0 | Y | N | 来源字段: | |
| 9 | source_id | int | 10 | 0 | N | N | 0 | 来源ID: |
| 编号 | 名称 | 数据类型 | 长度 | 小数位 | 允许空值 | 主键 | 默认值 | 说明 |
| 1 | site_information_id | int | 10 | 0 | N | Y | 站点信息ID | |
| 2 | site_number | varchar | 64 | 0 | Y | N | 站点编号 | |
| 3 | site_name | varchar | 64 | 0 | Y | N | 站点名称 | |
| 4 | site_location | varchar | 64 | 0 | Y | N | 站点位置 | |
| 5 | site_introduction | text | 65535 | 0 | Y | N | 站点介绍 | |
| 6 | site_details | text | 65535 | 0 | Y | N | 站点详情 | |
| 7 | hits | int | 10 | 0 | N | N | 0 | 点击数 |
| 8 | praise_len | int | 10 | 0 | N | N | 0 | 点赞数 |
| 9 | mark_address | varchar | 64 | 0 | Y | N | 详细地址 | |
| 10 | mark_lng | varchar | 64 | 0 | Y | N | 详细地址经度 | |
| 11 | mark_lat | varchar | 64 | 0 | Y | N | 详细地址纬度 | |
| 12 | create_time | datetime | 19 | 0 | N | N | CURRENT_TIMESTAMP | 创建时间 |
| 13 | update_time | timestamp | 19 | 0 | N | N | CURRENT_TIMESTAMP | 更新时间 |
| 编号 | 名称 | 数据类型 | 长度 | 小数位 | 允许空值 | 主键 | 默认值 | 说明 |
| 1 | slides_id | int | 10 | 0 | N | Y | 轮播图ID: | |
| 2 | title | varchar | 64 | 0 | Y | N | 标题: | |
| 3 | content | varchar | 255 | 0 | Y | N | 内容: | |
| 4 | url | varchar | 255 | 0 | Y | N | 链接: | |
| 5 | img | varchar | 255 | 0 | Y | N | 轮播图: | |
| 6 | hits | int | 10 | 0 | N | N | 0 | 点击量: |
| 7 | create_time | timestamp | 19 | 0 | N | N | CURRENT_TIMESTAMP | 创建时间: |
| 8 | update_time | timestamp | 19 | 0 | N | N | CURRENT_TIMESTAMP | 更新时间: |
| 编号 | 名称 | 数据类型 | 长度 | 小数位 | 允许空值 | 主键 | 默认值 | 说明 |
| 1 | types_of_garbage_id | int | 10 | 0 | N | Y | 垃圾种类ID | |
| 2 | garbage_type | varchar | 64 | 0 | Y | N | 垃圾类型 | |
| 3 | create_time | datetime | 19 | 0 | N | N | CURRENT_TIMESTAMP | 创建时间 |
| 4 | update_time | timestamp | 19 | 0 | N | N | CURRENT_TIMESTAMP | 更新时间 |
| 编号 | 名称 | 数据类型 | 长度 | 小数位 | 允许空值 | 主键 | 默认值 | 说明 |
| 1 | upload_id | int | 10 | 0 | N | Y | 上传ID | |
| 2 | name | varchar | 64 | 0 | Y | N | 文件名 | |
| 3 | path | varchar | 255 | 0 | Y | N | 访问路径 | |
| 4 | file | varchar | 255 | 0 | Y | N | 文件路径 | |
| 5 | display | varchar | 255 | 0 | Y | N | 显示顺序 | |
| 6 | father_id | int | 10 | 0 | Y | N | 0 | 父级ID |
| 7 | dir | varchar | 255 | 0 | Y | N | 文件夹 | |
| 8 | type | varchar | 32 | 0 | Y | N | 文件类型 |
| 编号 | 名称 | 数据类型 | 长度 | 小数位 | 允许空值 | 主键 | 默认值 | 说明 |
| 1 | user_id | int | 10 | 0 | N | Y | 用户ID:[0,8388607]用户获取其他与用户相关的数据 | |
| 2 | state | smallint | 5 | 0 | N | N | 1 | 账户状态:[0,10](1可用|2异常|3已冻结|4已注销) |
| 3 | user_group | varchar | 32 | 0 | Y | N | 所在用户组:[0,32767]决定用户身份和权限 | |
| 4 | login_time | timestamp | 19 | 0 | N | N | CURRENT_TIMESTAMP | 上次登录时间: |
| 5 | phone | varchar | 11 | 0 | Y | N | 手机号码:[0,11]用户的手机号码,用于找回密码时或登录时 | |
| 6 | phone_state | smallint | 5 | 0 | N | N | 0 | 手机认证:[0,1](0未认证|1审核中|2已认证) |
| 7 | username | varchar | 16 | 0 | N | N | 用户名:[0,16]用户登录时所用的账户名称 | |
| 8 | nickname | varchar | 16 | 0 | Y | N | 昵称:[0,16] | |
| 9 | password | varchar | 64 | 0 | N | N | 密码:[0,32]用户登录所需的密码,由6-16位数字或英文组成 | |
| 10 | | varchar | 64 | 0 | Y | N | 邮箱:[0,64]用户的邮箱,用于找回密码时或登录时 | |
| 11 | email_state | smallint | 5 | 0 | N | N | 0 | 邮箱认证:[0,1](0未认证|1审核中|2已认证) |
| 12 | avatar | varchar | 255 | 0 | Y | N | 头像地址:[0,255] | |
| 13 | open_id | varchar | 255 | 0 | Y | N | 针对获取用户信息字段 | |
| 14 | create_time | timestamp | 19 | 0 | N | N | CURRENT_TIMESTAMP | 创建时间: |
| 编号 | 名称 | 数据类型 | 长度 | 小数位 | 允许空值 | 主键 | 默认值 | 说明 |
| 1 | user_answer_id | mediumint | 8 | 0 | N | Y | ||
| 2 | user_id | mediumint | 7 | 0 | N | N | 用户ID:[0,8388607]用户获取其他与用户相关的数据 | |
| 3 | exam_id | mediumint | 8 | 0 | N | N | 0 | 考试id |
| 4 | score | double | 9 | 2 | Y | N | 0.00 | 分数 |
| 5 | answers | text | 65535 | 0 | Y | N | 答案 | |
| 6 | score_detail | text | 65535 | 0 | Y | N | 评分详情 | |
| 7 | objective_score | double | 9 | 2 | Y | N | 0.00 | 客观题得分 |
| 8 | subjective_score | double | 9 | 2 | Y | N | 0.00 | 主观题得分 |
| 9 | score_state | tinyint | 4 | 0 | Y | N | 0 | 评分状态 |
| 10 | nickname | varchar | 255 | 0 | Y | N | 提交人 | |
| 11 | create_time | timestamp | 19 | 0 | N | N | CURRENT_TIMESTAMP | 创建时间: |
| 12 | update_time | timestamp | 19 | 0 | N | N | CURRENT_TIMESTAMP | 更新时间: |
| 13 | comment_desc | varchar | 255 | 0 | Y | N | 评语 |
| 编号 | 名称 | 数据类型 | 长度 | 小数位 | 允许空值 | 主键 | 默认值 | 说明 |
| 1 | group_id | mediumint | 8 | 0 | N | Y | 用户组ID:[0,8388607] | |
| 2 | display | smallint | 5 | 0 | N | N | 100 | 显示顺序:[0,1000] |
| 3 | name | varchar | 16 | 0 | N | N | 名称:[0,16] | |
| 4 | description | varchar | 255 | 0 | Y | N | 描述:[0,255]描述该用户组的特点或权限范围 | |
| 5 | source_table | varchar | 255 | 0 | Y | N | 来源表: | |
| 6 | source_field | varchar | 255 | 0 | Y | N | 来源字段: | |
| 7 | source_id | int | 10 | 0 | N | N | 0 | 来源ID: |
| 8 | register | smallint | 5 | 0 | Y | N | 0 | 注册位置: |
| 9 | create_time | timestamp | 19 | 0 | N | N | CURRENT_TIMESTAMP | 创建时间: |
| 10 | update_time | timestamp | 19 | 0 | N | N | CURRENT_TIMESTAMP | 更新时间: |
| 编号 | 名称 | 数据类型 | 长度 | 小数位 | 允许空值 | 主键 | 默认值 | 说明 |
| 1 | user_points_id | int | 10 | 0 | N | Y | 用户积分ID | |
| 2 | community_users | int | 10 | 0 | Y | N | 0 | 社区用户 |
| 3 | user_name | varchar | 64 | 0 | Y | N | 用户姓名 | |
| 4 | contact_information | varchar | 64 | 0 | Y | N | 联系方式 | |
| 5 | recycling_type | varchar | 64 | 0 | Y | N | 回收类型 | |
| 6 | recycling_weight | varchar | 64 | 0 | Y | N | 回收重量 | |
| 7 | recycling_quantity | double | 9 | 2 | Y | N | 0.00 | 回收数量 |
| 8 | manage_users | int | 10 | 0 | Y | N | 0 | 管理用户 |
| 9 | number_of_points | double | 9 | 2 | Y | N | 0.00 | 积分数量 |
| 10 | create_time | datetime | 19 | 0 | N | N | CURRENT_TIMESTAMP | 创建时间 |
| 11 | update_time | timestamp | 19 | 0 | N | N | CURRENT_TIMESTAMP | 更新时间 |
| 12 | source_table | varchar | 255 | 0 | Y | N | 来源表 | |
| 13 | source_id | int | 10 | 0 | Y | N | 来源ID | |
| 14 | source_user_id | int | 10 | 0 | Y | N | 来源用户 |
数据库设计是系统开发中的关键步骤,通过识别实体、建立关系、设计表结构、选择主键和索引等方式,确保数据存储和管理的有效性和一致性。同时,考虑安全性和性能优化,采用合适的规范化和反规范化技术,以提高系统的响应速度和用户体验。综合以上因素,数据库设计为系统的稳定运行和高效管理提供了基础支持。
5 系统详细设计与实现
系统关键模块设计与实现是系统开发中的核心任务。通过分析需求,设计和实现关键模块,确保系统功能的完整性和稳定性。在设计过程中,需要考虑模块之间的交互和数据流动,合理选择技术和框架,并进行测试和优化,以确保关键模块的高效运行和用户满意度。
5.1 前端功能模块
5.1.1 前台首页
在springboot社区垃圾分类服务平台系统中,社区用户功能全面且实用,涵盖了从注册登录开始的一系列便捷服务。用户首先可通过简单的注册登录流程加入社区,随后即可享受首页浏览、社区论坛交流、知识问答互动、社区公告查看、环保资讯获取、垃圾识别查询、垃圾图谱参考、站点信息查询、环保视频学习以及兑换商城购物等多种功能。在个人中心,用户可以管理个人首页、预约与订单信息(包括预约取消)、查看用户积分与兑换信息、继续参与社区论坛讨论以及管理个人收藏。整个系统不仅为用户提供了一个信息交流、知识学习的平台,还通过积分兑换机制激励用户积极参与环保行动,共同促进社区的可持续发展。界面展示如下图所示。
图5-1 前台首页界面图
前台首页关键代码如下:
@SpringBootApplication(exclude = {DataSourceAutoConfiguration.class})
@EnableJpaRepositories
@MapperScan("com.project.demo.dao")
public class Application {
public static void main(String[] args) {
SpringApplication.run(Application.class,args);
}
}
在springboot社区垃圾分类服务平台系统中,用户注册是进入系统的第一步。用户通过提供必要的个人信息,如用户名、密码和电子邮件地址,完成注册流程。系统会验证信息的有效性,并生成唯一的用户账号。注册成功后,用户可以登录系统,访问和使用平台的各项功能。注册流程设计简洁,操作便捷,确保新用户能够顺利加入平台,参与到平台的互动和交流中。界面展示如下图所示。
图5-2 用户注册界面图
用户注册的关键代码如下:
/**
* 注册
* @param user
* @return
*/
@PostMapping("register")
public Map<String, Object> signUp(@RequestBody User user) {
// 查询用户
Map<String, String> query = new HashMap<>();
Map<String,Object> map = JSON.parseObject(JSON.toJSONString(user));
query.put("username",user.getUsername());
List list = service.selectBaseList(service.select(query, new HashMap<>()));
if (list.size()>0){
return error(30000, "用户已存在");
}
map.put("password",service.encryption(String.valueOf(map.get("password"))));
service.insert(map);
return success(1);
}
在springboot社区垃圾分类服务平台系统中,登录功能模块是系统的基础,它支持管理员、社区用户和管理用户三类角色的登录。用户需首先选择自己的角色,然后输入正确的用户名和密码进行身份验证。系统会对这些凭证进行实时校验,一旦验证通过,用户即可根据其角色权限访问相应的功能和资源。该模块确保了系统的安全性和不同用户角色的有效管理,同时提供了便捷的注册功能,方便新用户快速加入社区,参与环保活动,共同推动社区的可持续发展。界面如下图所示。
图5-3登录界面图
/**
* 登录
* @param data
* @param httpServletRequest
* @return
*/
@PostMapping("login")
public Map<String, Object> login(@RequestBody Map<String, String> data, HttpServletRequest httpServletRequest) {
log.info("[执行登录接口]");
String username = data.get("username");
String email = data.get("email");
String phone = data.get("phone");
String password = data.get("password")
5.1.4 环保视频
springboot社区垃圾分类服务平台中,社区用户和管理用户在环保视频功能中扮演着重要角色。社区用户可以观看、点赞、评论和分享环保视频,学习垃圾分类和环保知识,提升环保意识。管理用户则负责上传、审核和管理环保视频内容,确保视频质量符合社区标准,同时根据用户反馈优化视频资源,为社区用户提供更加丰富、专业的环保教育内容,共同促进社区的环保事业。界面如下图所示。
图5-4环保视频界面图
环保视频查看关键代码如下:
@RequestMapping("/get_list")
public Map<String, Object> getList(HttpServletRequest request) {
Map<String, Object> map = service.selectToPage(service.readQuery(request), service.readConfig(request));
return success(map);
}
图5-5环保视频详情界面图
springboot社区垃圾分类服务平台系统中,社区用户和管理用户在预约信息功能上协同工作。社区用户可预约上门回收服务,查看预约状态,灵活调整预约时间。管理用户则负责处理预约请求,安排回收人员,更新预约状态,确保服务准时高效。双方通过该功能实现无缝对接,提升垃圾回收效率,共同促进社区环保。界面如下图所示。
图5-6预约信息界面图
在springboot社区垃圾分类服务平台系统中,管理员的用户管理功能至关重要。通过这一功能,管理员可以查看和管理所有注册用户的基本信息,包括用户名、注册时间、账号状态等。管理员可以执行操作,如启用或禁用用户账号、删除违规用户,以及调整用户权限,确保平台的安全性和健康的交流环境。界面如下图所示。
图5-7管理员系统用户界面图
在springboot社区垃圾分类服务平台系统中,管理员的系统管理功能包括轮播图管理部分。轮播图管理功能允许管理员上传、编辑和删除首页展示的轮播图片,用于推广重要活动、新闻或公告,确保用户能在第一时间看到关键信息,管理员能够有效维护系统的整体形象和安全性。界面如下图所示。
图5-8系统管理界面图
关键代码如下:
@RequestMapping("/get_obj")
public Map<String, Object> obj(HttpServletRequest request) {
List resultList = service.selectBaseList(service.select(service.readQuery(request), service.readConfig(request)));
if (resultList.size() > 0) {
JSONObject jsonObject = new JSONObject();
jsonObject.put("obj",resultList.get(0));
return success(jsonObject);
} else {
return success(null);
}
}
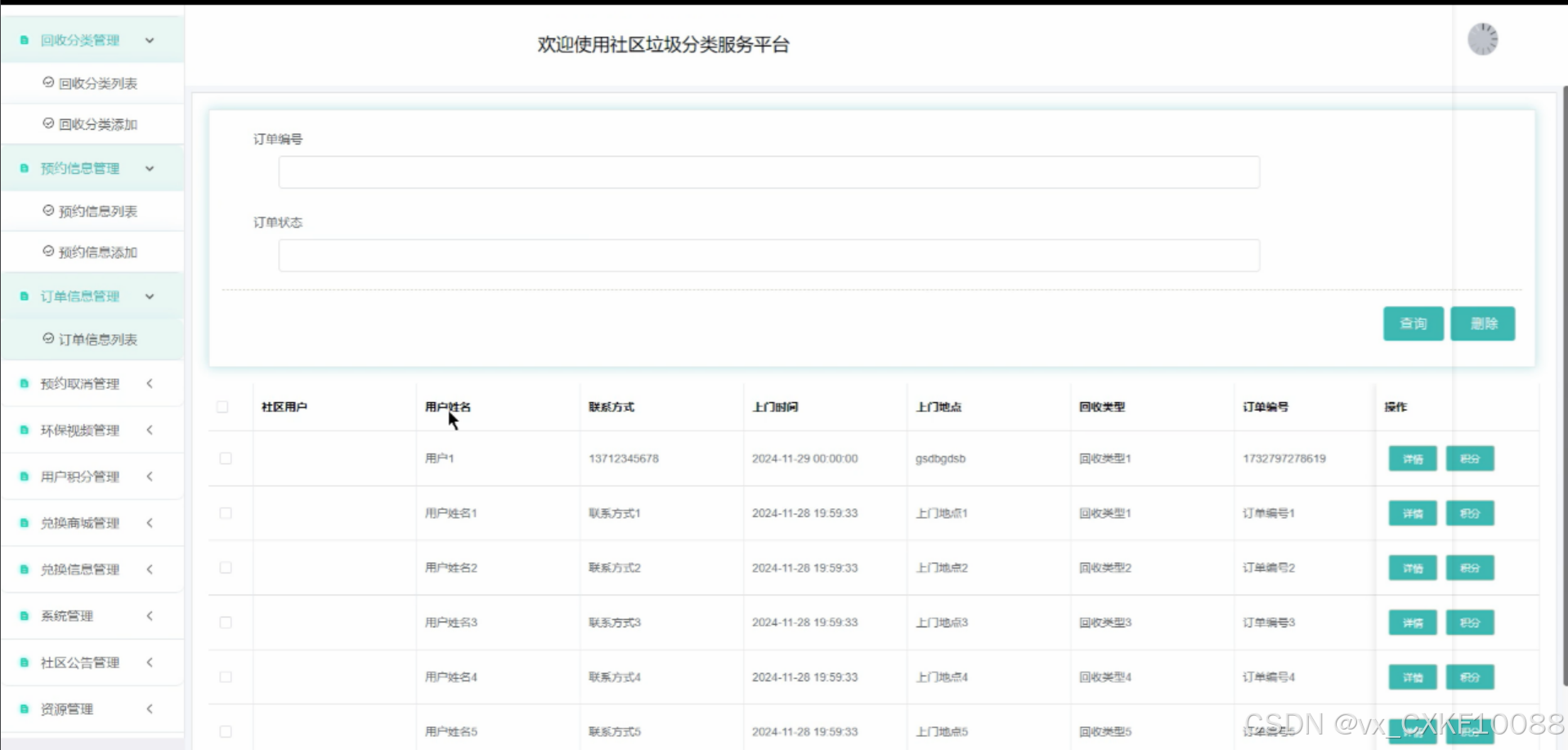
在springboot社区垃圾分类服务平台系统中,管理员在订单信息管理功能中扮演着核心角色。他们负责监控、审核和处理所有社区用户的订单信息,包括订单状态更新、异常处理及反馈。通过这一功能,管理员能够确保订单流程顺畅,及时响应用户需求,有效管理资源分配,提升服务质量和用户满意度,为社区用户提供更加高效、便捷的环保服务体验。界面如下图所示。
图5-9订单信息管理界面图
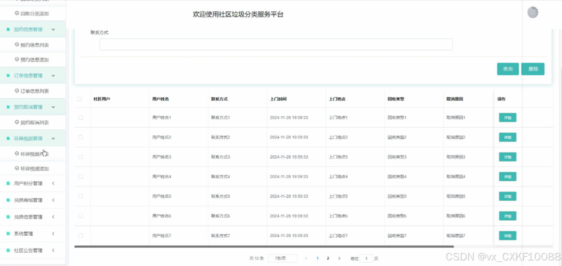
在springboot社区垃圾分类服务平台系统中,管理员在预约取消管理功能中发挥着重要作用。他们负责审核和处理社区用户的预约取消请求,确保取消流程的合规性,同时更新预约系统状态,释放被占用的资源。通过这一功能,管理员能够有效管理预约变动,减少资源浪费,提升服务效率,保障社区用户的权益,维护预约服务的稳定性和可靠性。界面如下图所示。
图5-10预约取消管理界面图
关键代码如下:
@PostMapping("/add")
@Transactional
public Map<String, Object> add(HttpServletRequest request) throws IOException {
service.insert(service.readBody(request.getReader()));
return success(1);
}
public Map<String, Object> addMap(Map<String,Object> map){
service.insert(map);
return success(1);
}
在springboot社区垃圾分类服务平台系统中,管理员负责资讯管理,确保环保资讯准确、时效。他们审核内容,分类整理,优化知识问答,及时回应用户疑问。通过精准分类和快速更新,提升用户查找效率,增强信息价值,促进社区用户环保知识学习,为社区营造积极、专业的知识氛围。界面如下图所示。
图5-11环保资讯管理界面图
6 系统测试
springboot社区垃圾分类服务平台测试的主要目的是确保系统功能正常、性能稳定、安全可靠。测试旨在验证系统各项功能是否按照需求规格书要求正常工作,检查系统的易用性和用户体验,确保用户能够顺利完成各项操作。此外,系统测试还旨在评估系统的性能指标,包括响应时间、并发能力等,以保证系统在高负载情况下仍能正常运行。另外,安全测试也是重要的一部分,确保系统能够有效防范各类安全威胁和攻击。通过全面的系统测试,可以保障springboot社区垃圾分类服务平台的稳定性、可靠性和安全性。
系统测试旨在检验系统功能是否正常工作。通过功能测试用例的执行,可以有效评估系统功能的正确性、完整性和稳定性,帮助发现和解决潜在的功能缺陷,确保系统能够按照预期功能正常运行。功能测试用例包括用户注册、用户登录、社区公告、报名信息等。
| 测试用例编号 | 功能模块 | 测试用例描述 | 预期测试结果 |
| TC001 | 用户注册 | 输入有效的用户名、密码和邮箱进行注册 | 注册成功,用户信息正确保存至数据库 |
| TC002 | 用户注册 | 输入已存在的用户名进行注册 | 注册失败,提示用户名已存在 |
| TC003 | 用户注册 | 输入不符合要求的密码(如太短)进行注册 | 注册失败,提示密码不符合要求 |
| TC004 | 用户注册 | 不输入任何信息直接提交注册表单 | 注册失败,提示必填项不能为空 |
表6-2 注册功能测试用例
| 测试用例编号 | 功能模块 | 测试用例描述 | 预期测试结果 |
| TC005 | 用户登录 | 输入正确的用户名和密码进行登录 | 登录成功,跳转到用户中心或主页 |
| TC006 | 用户登录 | 输入错误的用户名或密码进行登录 | 登录失败,提示用户名或密码错误 |
| TC007 | 用户登录 | 输入已注册但未激活的用户名和密码进行登录 | 登录失败,提示用户未激活 |
| TC008 | 用户登录 | 不输入任何信息直接提交登录表单 | 登录失败,提示必填项不能为空 |
表6-3社区公告功能测试用例
| 测试用例编号 | 功能模块 | 测试用例描述 | 预期测试结果 |
| TC009 | 社区公告 | 打开社区公告页面,查看公告列表 | 页面正确加载,显示最新的公告列表 |
| TC010 | 社区公告 | 点击某个公告的标题,查看公告详情 | 跳转到公告详情页面,显示公告的完整内容 |
| TC011 | 社区公告 | 检查公告的发布时间、内容和发布者信息 | 显示的信息与数据库中的记录一致 |
| TC012 | 社区公告 | 尝试对公告进行评论或点赞(如适用) | 评论或点赞成功,并显示在页面上 |
表6-4报名信息功能测试用例
| 测试用例编号 | 功能模块 | 测试用例描述 | 预期测试结果 |
| TC017 | 报名信息 | 打开报名信息页面,查看报名信息列表 | 页面正确加载,显示用户的报名信息列表 |
| TC018 | 报名信息 | 点击某个报名信息的详情,查看报名详细信息 | 跳转到报名信息详情页面,显示报名的完整信息 |
| TC019 | 报名信息 | 检查报名信息的活动名称、时间和状态信息 | 显示的信息与数据库中的记录一致 |
| TC020 | 报名信息 | 尝试取消报名(如适用) | 取消成功,报名信息状态更新为已取消 |
在Spring Boot社区垃圾分类服务平台的功能测试中,各模块均表现出色。经过严格的测试流程,用户注册与用户登录功能表现卓越。用户能够轻松完成信息的填写与验证,系统响应速度快,且在遇到错误输入时能够给出明确的提示,大大提升了用户体验。社区公告功能同样表现出色,管理员能够方便地发布和更新公告信息,用户也能够及时查看到最新的社区动态,确保了信息的有效传递。此外,报名信息功能也经过了全面测试,用户提交报名信息的过程流畅,数据准确无误,管理员能够高效地审核和处理报名请求,为社区活动的顺利进行提供了有力保障。
结 论
基于Spring Boot构建的社区垃圾分类服务平台,通过整合先进的技术框架与数据库管理系统,成功打造了一个高效、便捷、用户友好的垃圾分类管理系统。该平台不仅实现了用户注册、登录、垃圾分类知识普及、回收预约与处理等基础功能,还引入了积分机制,激励居民积极参与垃圾分类,促进了社区垃圾处理的良性循环。管理员通过该平台能够轻松管理用户信息、垃圾类型、新闻资讯等,有效提升了垃圾分类管理的效率和准确性。平台界面简洁明了,操作便捷,用户可以随时查看垃圾分类知识,预约回收服务,并对服务进行评价反馈,极大地增强了用户的参与感和满意度。同时,系统采用模块化设计,具有良好的扩展性和可维护性,能够适应未来社区垃圾分类管理需求的不断变化。综上所述,该Spring Boot社区垃圾分类服务平台不仅为社区居民提供了极大的便利,也为社区管理者提供了有效的管理工具,共同推动了社区垃圾分类工作的深入开展,为实现社区环境的可持续发展做出了积极贡献。
参考文献
[1]刘陈希,陈云.广州市生活垃圾分类信息化管理平台建设及应用[J].中国建设信息化,2024,(20):76-79.
[2]吴明珠.基于深度学习的垃圾分类识别小程序的设计与实现[J].现代信息科技,2024,8(18):75-82.DOI:10.19850/j.cnki.2096-4706.2024.18.015.
[3]胡凤梅.乡村振兴背景下农村生活垃圾分类管理现状及优化建议[J].农村科学实验,2024,(18):73-75.
[4]Zhu Y .Contract Management System Based on SpringBoot and Vue[J].Advances in Computer, Signals and Systems,2024,8(5):
[5]周丽娟,彭星,杜羽.数字赋能农村社区垃圾分类服务高质量供给研究——基于淄博市凤凰镇生活垃圾源头治理的案例分析[J].环境保护与循环经济,2024,44(03):1-7.
[6]靳雪雯,王有欣,杨喜喜.参与式设计理念下城市居民垃圾分类服务平台调查分析[J].家电维修,2024,(03):68-70.
[7]杨涵蕊.社工站参与新建社区的社区营造研究[D].东北石油大学,2023.DOI:10.26995/d.cnki.gdqsc.2023.001205.
[8]张学宁.呼和浩特市城市生活垃圾分类治理研究[D].天津财经大学,2022.DOI:10.27354/d.cnki.gtcjy.2022.001033.
[9]杨婧.N市生活垃圾分类整体性治理研究[D].广西大学,2022.DOI:10.27034/d.cnki.ggxiu.2022.002413.
[10]Yang Y .Design and Implementation of Student Information Management System Based on Springboot[J].Advances in Computer, Signals and Systems,2022,6(6):
[11]吴林青,董石羽.基于价值共创的乡村垃圾分类服务设计研究[J].包装工程,2022,43(18):357-369.DOI:10.19554/j.cnki.1001-3563.2022.18.043.
[12]Sha L ,Xiaoxin Z ,Dehua Z .What influences urban residents’ intention to sort waste?: Introducing Taoist cultural values into TPB[J].Journal of Cleaner Production,2022,371
[13]赵俊.基于深度学习的城市垃圾分类服务平台的设计与实现[D].南京理工大学,2022.DOI:10.27241/d.cnki.gnjgu.2022.000972.
[14]蔡嘉奕.基于互联网角度下的澳门城市垃圾分类与回收的研究[C]//中国创意设计年鉴·2020-2021论文集.澳门科技大学人文艺术学院;,2022:6.DOI:10.26914/c.cnkihy.2022.018365.
[15]徐杰.厦门市智慧社区公共服务体系构建研究[D].华侨大学,2022.DOI:10.27155/d.cnki.ghqiu.2022.000637.
[16]张悦.城市社区低值可回收物服务系统设计[D].东华大学,2022.DOI:10.27012/d.cnki.gdhuu.2022.000765.
[17]蔡百辰,卢宇,魏佳伟,等.大学生综合服务平台的建设研究[J].公关世界,2022,(06):64-65.
[18]Hejing W .Commerce Middle Office Management System Based on Springboot[J].International Journal of Advanced Network, Monitoring and Controls,2022,7(2):32-45.
[19]宋淑苇,杜欢政,陆莎.阶梯式推进生活垃圾分类数字化改革的实践与思考[J].资源再生,2021,(11):28-31.
[20]颜谦和,颜珍平.基于AIOT技术的垃圾分类系统方案设计[J].电脑与电信,2021,(09):45-47+70.DOI:10.15966/j.cnki.dnydx.2021.09.012.
致 谢
在此,我们满怀感激之情,向所有为本Spring Boot社区垃圾分类服务平台项目倾注心血的人们致以最深的谢意。
项目团队的每一位成员,你们的专业精神、不懈努力和卓越贡献,是平台成功构建的基石。你们对技术的精益求精,对用户体验的细致入微,共同铸就了这一便捷、高效的垃圾分类管理工具。
同时,我们深深感谢每一位用户的信任与支持。是你们的宝贵反馈与持续建议,推动了平台的持续优化与升级。你们的满意与认可,是我们前行的最大动力。
此外,我们向所有在技术、数据和测试方面给予支持的合作伙伴表达诚挚的谢意。你们的协同合作与无私分享,为项目的成功实施提供了坚实的保障。
最后,我们一并感谢所有领导、同事和朋友的关怀与鼓励。你们的信任与期待,如同灯塔般照亮了我们前行的道路。
在此,我们再次表达最真挚的感谢。我们将继续秉承初心,与所有伙伴携手共进,为推动社区垃圾分类事业的进步,为创造更加美好的社区环境而不懈努力。
免费领取项目源码,请关注❥点赞收藏并私信博主,谢谢~
4344

被折叠的 条评论
为什么被折叠?



