摘 要
本文旨在设计与实现一个基于JavaWeb的社区服务网站,旨在满足日益增长的志愿需求和社区服务的提升。通过该网站,社区用户和志愿者可以方便地获取关于社区的服务信息和活动信息,管理个人信息等操作。
在该社区服务网站中,用户可以浏览社区服务的相关信息,同时,他们可以通过系统进行服务申请,此外,该社区服务网站还提供了个人信息管理功能,用户可以查看和编辑自己的个人信息,方便社区志愿者提供更准确和个性化的服务。
对于社区志愿者用户来说,他们可以通过该社区服务网站管理用户的服务申请和记录。他们可以查看和处理服务咨询,安排合适的时间和资源。同时,他们还可以跟踪用户的服务记录,为社区服务的质量评估和改进提供数据支持。
通过设计与实现这个基于JavaWeb的社区服务网站,可以提高社区服务的效率和便捷性,方便用户获取所需的社区服务,促进居民的身心健康和社交活动。同时,也能够提供更好的管理和监督机制,使社区志愿用户能够更好地协调和提供社区服务。
关键词:社区服务;SpringBoot框架;MySQL数据库
Abstract
This article aims to design and implement a JavaWeb based community service website, aimed at meeting the growing demand for volunteering and improving community services. Through this website, community users and volunteers can easily access service and activity information about the community, manage personal information, and other operations.
In this community service website, users can browse relevant information about community services, and at the same time, they can apply for services through the system. In addition, the community service website also provides personal information management function, where users can view and edit their personal information, so that community volunteers can provide more accurate and personalized services.
For community volunteer users, they can manage their service requests and records through the community service website. They can view and handle service inquiries, arrange appropriate time and resources. At the same time, they can also track user service records and provide data support for the quality evaluation and improvement of community services.
By designing and implementing this JavaWeb based community service website, the efficiency and convenience of community services can be improved, users can easily access the necessary community services, and promote the physical and mental health and social activities of residents. At the same time, it can also provide better management and supervision mechanisms, enabling community volunteer users to better coordinate and provide community services.
Keywords: community service; SpringBoot framework; MySQL database
目 录
随着互联网的普及和发展,社区服务网站逐渐成为人们生活中重要的信息交流和服务平台。社区服务网站是指为了促进社区内居民之间信息交流、资源共享和社交互动而设立的在线平台,通常包括社区公告、活动信息、社区服务、社交互动等功能。这些网站为居民提供了便利、快捷的沟通渠道,促进了社区居民之间的交流和互助,提升了社区的凝聚力和活力。
社区服务网站的发展,不仅为居民提供了全方位的社区服务,也为地方政府、非营利组织、商业机构等提供了重要的信息发布和互动平台。通过社区服务网站,居民可以及时了解社区内的最新消息、活动信息和服务资源,参与社区建设和公共事务,实现便民、惠民、利民的目的。同时,社区服务网站也为地方政府提供了一种新的社区治理模式,可以辅助政府更好地了解社区民意、解决社区问题,提高基层治理水平和服务效率。
然而,社区服务网站的发展也面临一些挑战和问题,比如信息不对称、安全隐患、服务质量参差不齐等。因此,对社区服务网站进行深入研究,探讨如何提高其服务质量、加强社区参与和治理能力,具有重要的现实意义。
-
- 国内外研究现状
在国外,社区服务网站的研究主要集中在发达国家,如美国、加拿大、澳大利亚等。这些国家的社区服务网站主要以数字化为特点,利用互联网、移动应用等技术手段,提供包括在线预约、信息分享、评价反馈等功能,方便居民获取各类服务。同时,社区服务网站与社交媒体的结合也逐渐成为热门研究领域,通过社交网络平台实现用户之间的互动和信息共享。
在国内,社区服务网站的研究也逐渐兴起。随着城市化进程的推进,人口流动增加,社区服务需求日益多样化,社区服务网站成为提高社区管理效率、满足居民需求的重要工具。目前,国内社区服务网站主要包括社区信息化管理系统、社区公共服务平台、社区物业管理系统等,涵盖了居民服务、公共安全、社区活动等方面。
在当前社会发展背景下,社区服务网站面临着一些新的挑战和机遇,未来的发展趋势主要包括以下几个方面:1)数据驱动:社区服务网站将进一步向数据驱动的方向发展,通过大数据分析、人工智能等技术手段,挖掘居民需求、优化资源配置,提升服务效率和质量。2)智能化服务:随着物联网、智能硬件的广泛应用,社区服务网站将实现智能化服务,如智能家居管理、智能健康监测等,为居民提供更便捷、个性化的服务体验。3)社交化互动:社区服务网站将更加注重用户体验和互动性,结合社交网络平台,打造具有社区特色的社交共享平台,促进居民之间的交流和互助。4)生态共建:未来社区服务网站将更加注重生态共建,围绕可持续发展目标,整合社区资源,促进社区居民参与社区治理,实现社区共建共享,构建和谐社区。
开发和实施社区服务网站,需要完成以下任务:
(1)首先是确定选题,确定好所要做的系统,并对系统的背景及现在面临的一些问题等进行系统的初步确认。
(2)在系统ACK完成之后,根据系统开发的要求,选择SpringBoot框架来构建社区服务网站,并对其中的数据库进行搭建和开发,以确保该系统能够有效地实现其功能。此外,我们还将对所选择的技术进行详细的技术分析,以确保系统的可行性和安全性。
(3)在社区服务网站中,首先要确定系统的技术,然后进行在线确认,以确定系统的用户角色,并根据这些角色划分出相应的功能模块。系统的设计主要将用户分为管理员、志愿用户和普通用户角色,每个角色都有其独特的特点,而且每个功能模块都有其特定的功能,但是系统的数据库都是交互式的,用户可以随时根据自身的需求查看社区服务信息,而系统的工作人员则可以根据自身的职责,处理和操作在线信息。管理员可以快速收集用户的详细信息,并能够在第一时间响应用户的需求。
(4)经过精心设计的系统功能模块已经ACK完毕,接下来就是程序和界面的开发。为了检验程序的完整性,我们会采取多种测试方法,让不同的用户编写和提交相关内容,并定期检查程序中的缺陷,一旦发现问题,立即采取在线解决措施,直至系统运行稳定,才可以将其上传至正式使用。
本文共分为六章,章节内容安排如下:
第一章为引言,此章节对所设计和实现的系统的背景和状况以及意义进行详细的论述以及说明,同时进行了论文整体框架的结构的简要介绍。
第二章为系统需求分析,章节所做的主要的工作是对系统进行了技术、经济和操作方面可行性的分析;对系统实行了总体功能的需求、用例分析。
第三章为系统的设计,主要是对系统的功能结构进行设计,并对系统数据库的概念结构以及物理结构的设计进行了分析。
第四章就是对系统的实现,根据系统功能的划分,分别的对系统所需要实现的前台客户功能和后台管理员功能进行了分析和说明。
第五章:系统测试。主要对系统的部分界面进行测试并对主要功能进行测试
第六章:总结。
本次设计基于Java语言,采用的是MySQL数据库和SpringBoot框架实现,总体的可行性共分为以下三个方面。
所谓的技术可行性就是在限定时间,前期拟定的功能能否被满足。在开发设计上是否会遇上解决不了的问题。做完的项目能否被很好地应用,如果存在缺点在后期的维护上是否存在很大的难度。在对这个系统评估后,认定已存在的技术能达成目标。用Java技术来实现动态的页面,嵌入低依赖性的设计模式,灵活的数据库,配合稳定的服务器,整个系统的运行效率大大提升。由此可见,在技术层面达成目标不是非非之想。
在项目上使用的工具大部分都是是当下流行开源免费的,所以在开发前期,开发时用于项目的经费将会大大降低,不会让开发该软件在项目启动期受到经费的影响,所以经济上还是可行的。尽量用最少的花费去满足用户的需求。省下经费用于人工费,以及设备费用。将在无纸化,高效率的道路上越走越远。
本系统实现功能的操作很简单,普通电脑的常见配置就可以运行本软件,并且只要粗通电脑使用的基本常识就可以流畅的使用本软件。电脑具备连接互联网的能力,并且可以正常访问系统,并不需要操作者有什么高超的能力,只需了解业务流程,并且按照专业知识进行正确操作即可,所以社区服务网站具备操作可行性。
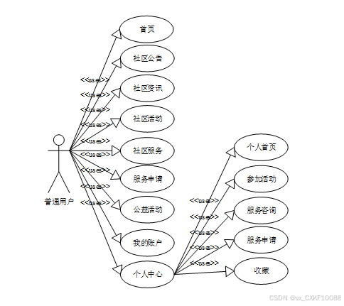
社区服务网站的功能主要分为前台普通用户、志愿者用户和后台管理员一共三个角色,前台用户注册后需要管理员审核通过后方可登录系统。
前台用户可分为普通用户需求和志愿者用户需求。
(1)普通用户的功能如下:
社区服务网站的前台是普通用户进行操作的,主要实现用户对社区公告、社区资讯以及公益活动的查看,注册登录以后实现对社区活动的报名、对社区服务的咨询、提交服务申请信息和对个人信息、参加活动信息的管理。
普通用户用例图如下所示。

图2-1 普通用户用例图
(2)志愿者用户的功能如下:
志愿用户登录系统,主要实现对系统首页、社区公告、社区资讯、社区活动、社区服务以及公益活动的查看,注册登录以后实现对社区服务和公益活动信息进行管理,同时对普通用户的服务咨询信息进行回复。
志愿者用户用例图如下所示。

图2-2 志愿者用户用例图
后台管理员功能如下:
管理员在后台可以输入用户名+密码进行登录,管理员的用户名和密码是在数据库中直接设定好的。登录系统之后主要对系统用户、活动分类管理、社区活动管理、参加活动管理、社区服务管理、服务咨询管理、服务申请管理、公益活动管理、系统管理、社区公告管理、资源管理等主要模块的信息进行管理。
管理员用例图如下所示。

图2-3 管理员用例图
基于上面功能性需求,非功能需求也是项目设计中一项必定考虑进去的工作。首先是安全性的需求,其次是界面必须整洁干净等的需求,再次就是可扩展的需求。除此之外,还有性能、可靠性的需求,具体可以表示在如下表所示。
表2-1 系统非功能需求表
| 安全性 | 只有在登录的情况下才能进行相应功能的操作,尤其是管理员功能,防止后台管理端被侵入。 |
| 可靠性 | 系统的功能明确,操作一个功能,不会产生额外的功能影响,操作功能的时候,页面也不会造成额外的跳动。 |
| 性能 | 响应时间尽量控制在1s之内 |
| 可扩展性 | 后台采用自顶向下的开发,利于开发与维护。 |
| 易用性 | 在用户使用上,尽可能使用更多的图标进行功能暗示,提供系统的可阅读性和友好性。 |
| 可维护性 | 前台和后台注意按照模块化开发的原则,对于组件和方法的保存和包的建立需要遵照一般开发原则,以利于维护。 |
安全性对每一个系统来说都是非常重要的。安全性很好的系统可以保护企业的信息和用户的信息不被窃取。提高系统的安全性不仅是对用户的负责,更是对企业的负责。尤其针对于社区服务网站来说,必须要有很好的安全性来保障整个系统。
系统具有对使用者有权限控制,针对角色的不通限制使用者的权限,以此来确保系统的安全性。
数据库中的数据是从外界输入的,当数据的输入时,由于种种原因,输入的数据会无效,或者是脏数据。因此,怎样保证输入的数据符合规定,成为了数据库系统,尤其是多用户的关系数据库系统首要关注的问题。
因此,在写入数据库时,要保证数据完整性、正确性和一致性。
对系统的数据流进行分析,系统的使用者分为二类,前端用户和后台管理员。管理员权限下的工作流程主要为:管理员通过系统界面提供登录按钮并点击,转入管理员登录界面,并在界面上填入相应的管理员账户和管理员密码,进入管理员权限下的后台系统,并且在系统左侧导航条设置了相应的操作功能。
用户权限下的工作流程主要为:用户通过系统提供的注册功能,进行身份验证并注册,而后在登录界面进行个人身份验证,并且进入用户的个人后台界面,并进行相应的操作。
社区服务网站的业务流程如下图所示。
图2-4 系统业务流程图
社区服务网站总体分为普通用户模块、志愿者用户模块和管理员模块。三个模块表现上是分别独立存在,但是访问的数据库是一样的。每一个模块的功能都是根据先前完成的需求分析,并查阅相关资料后整理制作的。
综上所述,系统功能结构图如下图所示。
图3-1 系统功能结构图
根据前面的数据流程图,结合系统的功能模块设计,设计出符合系统的各信息实体。
系统E-R图如下图所示。
图3-2 系统ER图
数据库是社区服务网站的数据处理的基础,也是为界面数据的展示与存储的关键。社区服务网站的数据库表如下。
表access_token (登陆访问时长)
| 编号 | 名称 | 数据类型 | 长度 | 小数位 | 允许空值 | 主键 | 默认值 | 说明 |
| 1 | token_id | int | 10 | 0 | N | Y | 临时访问牌ID | |
| 2 | token | varchar | 64 | 0 | Y | N | 临时访问牌 | |
| 3 | info | text | 65535 | 0 | Y | N | ||
| 4 | maxage | int | 10 | 0 | N | N | 2 | 最大寿命:默认2小时 |
| 5 | create_time | timestamp | 19 | 0 | N | N | CURRENT_TIMESTAMP | 创建时间: |
| 6 | update_time | timestamp | 19 | 0 | N | N | CURRENT_TIMESTAMP | 更新时间: |
| 7 | user_id | int | 10 | 0 | N | N | 0 | 用户编号: |
表activity_classification (活动分类)
| 编号 | 名称 | 数据类型 | 长度 | 小数位 | 允许空值 | 主键 | 默认值 | 说明 |
| 1 | activity_classification_id | int | 10 | 0 | N | Y | 活动分类ID | |
| 2 | activity_type | varchar | 64 | 0 | Y | N | 活动类型 | |
| 3 | create_time | datetime | 19 | 0 | N | N | CURRENT_TIMESTAMP | 创建时间 |
| 4 | update_time | timestamp | 19 | 0 | N | N | CURRENT_TIMESTAMP | 更新时间 |
| 编号 | 名称 | 数据类型 | 长度 | 小数位 | 允许空值 | 主键 | 默认值 | 说明 |
| 1 | article_id | mediumint | 8 | 0 | N | Y | 文章id:[0,8388607] | |
| 2 | title | varchar | 125 | 0 | N | Y | 标题:[0,125]用于文章和html的title标签中 | |
| 3 | type | varchar | 64 | 0 | N | N | 0 | 文章分类:[0,1000]用来搜索指定类型的文章 |
| 4 | hits | int | 10 | 0 | N | N | 0 | 点击数:[0,1000000000]访问这篇文章的人次 |
| 5 | praise_len | int | 10 | 0 | N | N | 0 | 点赞数 |
| 6 | create_time | timestamp | 19 | 0 | N | N | CURRENT_TIMESTAMP | 创建时间: |
| 7 | update_time | timestamp | 19 | 0 | N | N | CURRENT_TIMESTAMP | 更新时间: |
| 8 | source | varchar | 255 | 0 | Y | N | 来源:[0,255]文章的出处 | |
| 9 | url | varchar | 255 | 0 | Y | N | 来源地址:[0,255]用于跳转到发布该文章的网站 | |
| 10 | tag | varchar | 255 | 0 | Y | N | 标签:[0,255]用于标注文章所属相关内容,多个标签用空格隔开 | |
| 11 | content | longtext | 2147483647 | 0 | Y | N | 正文:文章的主体内容 | |
| 12 | img | varchar | 255 | 0 | Y | N | 封面图 | |
| 13 | description | text | 65535 | 0 | Y | N | 文章描述 |
| 编号 | 名称 | 数据类型 | 长度 | 小数位 | 允许空值 | 主键 | 默认值 | 说明 |
| 1 | type_id | smallint | 5 | 0 | N | Y | 分类ID:[0,10000] | |
| 2 | display | smallint | 5 | 0 | N | N | 100 | 显示顺序:[0,1000]决定分类显示的先后顺序 |
| 3 | name | varchar | 16 | 0 | N | N | 分类名称:[2,16] | |
| 4 | father_id | smallint | 5 | 0 | N | N | 0 | 上级分类ID:[0,32767] |
| 5 | description | varchar | 255 | 0 | Y | N | 描述:[0,255]描述该分类的作用 | |
| 6 | icon | text | 65535 | 0 | Y | N | 分类图标: | |
| 7 | url | varchar | 255 | 0 | Y | N | 外链地址:[0,255]如果该分类是跳转到其他网站的情况下,就在该URL上设置 | |
| 8 | create_time | timestamp | 19 | 0 | N | N | CURRENT_TIMESTAMP | 创建时间: |
| 9 | update_time | timestamp | 19 | 0 | N | N | CURRENT_TIMESTAMP | 更新时间: |
| 编号 | 名称 | 数据类型 | 长度 | 小数位 | 允许空值 | 主键 | 默认值 | 说明 |
| 1 | auth_id | int | 10 | 0 | N | Y | 授权ID: | |
| 2 | user_group | varchar | 64 | 0 | Y | N | 用户组: | |
| 3 | mod_name | varchar | 64 | 0 | Y | N | 模块名: | |
| 4 | table_name | varchar | 64 | 0 | Y | N | 表名: | |
| 5 | page_title | varchar | 255 | 0 | Y | N | 页面标题: | |
| 6 | path | varchar | 255 | 0 | Y | N | 路由路径: | |
| 7 | position | varchar | 32 | 0 | Y | N | 位置: | |
| 8 | mode | varchar | 32 | 0 | N | N | _blank | 跳转方式: |
| 9 | add | tinyint | 3 | 0 | N | N | 1 | 是否可增加: |
| 10 | del | tinyint | 3 | 0 | N | N | 1 | 是否可删除: |
| 11 | set | tinyint | 3 | 0 | N | N | 1 | 是否可修改: |
| 12 | get | tinyint | 3 | 0 | N | N | 1 | 是否可查看: |
| 13 | field_add | text | 65535 | 0 | Y | N | 添加字段: | |
| 14 | field_set | text | 65535 | 0 | Y | N | 修改字段: | |
| 15 | field_get | text | 65535 | 0 | Y | N | 查询字段: | |
| 16 | table_nav_name | varchar | 500 | 0 | Y | N | 跨表导航名称: | |
| 17 | table_nav | varchar | 500 | 0 | Y | N | 跨表导航: | |
| 18 | option | text | 65535 | 0 | Y | N | 配置: | |
| 19 | create_time | timestamp | 19 | 0 | N | N | CURRENT_TIMESTAMP | 创建时间: |
| 20 | update_time | timestamp | 19 | 0 | N | N | CURRENT_TIMESTAMP | 更新时间: |
| 编号 | 名称 | 数据类型 | 长度 | 小数位 | 允许空值 | 主键 | 默认值 | 说明 |
| 1 | collect_id | int | 10 | 0 | N | Y | 收藏ID: | |
| 2 | user_id | int | 10 | 0 | N | N | 0 | 收藏人ID: |
| 3 | source_table | varchar | 255 | 0 | Y | N | 来源表: | |
| 4 | source_field | varchar | 255 | 0 | Y | N | 来源字段: | |
| 5 | source_id | int | 10 | 0 | N | N | 0 | 来源ID: |
| 6 | title | varchar | 255 | 0 | Y | N | 标题: | |
| 7 | img | varchar | 255 | 0 | Y | N | 封面: | |
| 8 | create_time | timestamp | 19 | 0 | N | N | CURRENT_TIMESTAMP | 创建时间: |
| 9 | update_time | timestamp | 19 | 0 | N | N | CURRENT_TIMESTAMP | 更新时间: |
| 编号 | 名称 | 数据类型 | 长度 | 小数位 | 允许空值 | 主键 | 默认值 | 说明 |
| 1 | comment_id | int | 10 | 0 | N | Y | 评论ID: | |
| 2 | user_id | int | 10 | 0 | N | N | 0 | 评论人ID: |
| 3 | reply_to_id | int | 10 | 0 | N | N | 0 | 回复评论ID:空为0 |
| 4 | content | longtext | 2147483647 | 0 | Y | N | 内容: | |
| 5 | nickname | varchar | 255 | 0 | Y | N | 昵称: | |
| 6 | avatar | varchar | 255 | 0 | Y | N | 头像地址:[0,255] | |
| 7 | create_time | timestamp | 19 | 0 | N | N | CURRENT_TIMESTAMP | 创建时间: |
| 8 | update_time | timestamp | 19 | 0 | N | N | CURRENT_TIMESTAMP | 更新时间: |
| 9 | source_table | varchar | 255 | 0 | Y | N | 来源表: | |
| 10 | source_field | varchar | 255 | 0 | Y | N | 来源字段: | |
| 11 | source_id | int | 10 | 0 | N | N | 0 | 来源ID: |
| 编号 | 名称 | 数据类型 | 长度 | 小数位 | 允许空值 | 主键 | 默认值 | 说明 |
| 1 | community_service_id | int | 10 | 0 | N | Y | 社区服务ID | |
| 2 | service_volunteers | int | 10 | 0 | Y | N | 0 | 服务志愿者 |
| 3 | service_items | varchar | 64 | 0 | Y | N | 服务项目 | |
| 4 | service_type | varchar | 64 | 0 | Y | N | 服务类型 | |
| 5 | service_object | varchar | 64 | 0 | Y | N | 服务对象 | |
| 6 | service_time | varchar | 64 | 0 | Y | N | 服务时间 | |
| 7 | service_location | varchar | 64 | 0 | Y | N | 服务地点 | |
| 8 | service_image | varchar | 255 | 0 | Y | N | 服务图片 | |
| 9 | service_requirements | text | 65535 | 0 | Y | N | 服务要求 | |
| 10 | service_content | text | 65535 | 0 | Y | N | 服务内容 | |
| 11 | service_details | longtext | 2147483647 | 0 | Y | N | 服务详情 | |
| 12 | hits | int | 10 | 0 | N | N | 0 | 点击数 |
| 13 | praise_len | int | 10 | 0 | N | N | 0 | 点赞数 |
| 14 | create_time | datetime | 19 | 0 | N | N | CURRENT_TIMESTAMP | 创建时间 |
| 15 | update_time | timestamp | 19 | 0 | N | N | CURRENT_TIMESTAMP | 更新时间 |
| 编号 | 名称 | 数据类型 | 长度 | 小数位 | 允许空值 | 主键 | 默认值 | 说明 |
| 1 | event_information_id | int | 10 | 0 | N | Y | 社区活动ID | |
| 2 | activity_name | varchar | 64 | 0 | Y | N | 活动名称 | |
| 3 | activity_type | varchar | 64 | 0 | Y | N | 活动类型 | |
| 4 | start_time | varchar | 64 | 0 | Y | N | 开始时间 | |
| 5 | end_time | varchar | 64 | 0 | Y | N | 结束时间 | |
| 6 | event_location | varchar | 64 | 0 | Y | N | 活动地点 | |
| 7 | number_of_participants | varchar | 64 | 0 | Y | N | 活动人数 | |
| 8 | activity_photos | varchar | 255 | 0 | Y | N | 活动照片 | |
| 9 | activity_content | text | 65535 | 0 | Y | N | 活动内容 | |
| 10 | activity_introduction | text | 65535 | 0 | Y | N | 活动介绍 | |
| 11 | event_details | longtext | 2147483647 | 0 | Y | N | 活动详情 | |
| 12 | hits | int | 10 | 0 | N | N | 0 | 点击数 |
| 13 | praise_len | int | 10 | 0 | N | N | 0 | 点赞数 |
| 14 | create_time | datetime | 19 | 0 | N | N | CURRENT_TIMESTAMP | 创建时间 |
| 15 | update_time | timestamp | 19 | 0 | N | N | CURRENT_TIMESTAMP | 更新时间 |
| 编号 | 名称 | 数据类型 | 长度 | 小数位 | 允许空值 | 主键 | 默认值 | 说明 |
| 1 | hits_id | int | 10 | 0 | N | Y | 点赞ID: | |
| 2 | user_id | int | 10 | 0 | N | N | 0 | 点赞人: |
| 3 | create_time | timestamp | 19 | 0 | N | N | CURRENT_TIMESTAMP | 创建时间: |
| 4 | update_time | timestamp | 19 | 0 | N | N | CURRENT_TIMESTAMP | 更新时间: |
| 5 | source_table | varchar | 255 | 0 | Y | N | 来源表: | |
| 6 | source_field | varchar | 255 | 0 | Y | N | 来源字段: | |
| 7 | source_id | int | 10 | 0 | N | N | 0 | 来源ID: |
| 编号 | 名称 | 数据类型 | 长度 | 小数位 | 允许空值 | 主键 | 默认值 | 说明 |
| 1 | notice_id | mediumint | 8 | 0 | N | Y | 公告id: | |
| 2 | title | varchar | 125 | 0 | N | N | 标题: | |
| 3 | content | longtext | 2147483647 | 0 | Y | N | 正文: | |
| 4 | create_time | timestamp | 19 | 0 | N | N | CURRENT_TIMESTAMP | 创建时间: |
| 5 | update_time | timestamp | 19 | 0 | N | N | CURRENT_TIMESTAMP | 更新时间: |
表participate_in_activities (参加活动)
| 编号 | 名称 | 数据类型 | 长度 | 小数位 | 允许空值 | 主键 | 默认值 | 说明 |
| 1 | participate_in_activities_id | int | 10 | 0 | N | Y | 参加活动ID | |
| 2 | activity_name | varchar | 64 | 0 | Y | N | 活动名称 | |
| 3 | activity_type | varchar | 64 | 0 | Y | N | 活动类型 | |
| 4 | start_time | varchar | 64 | 0 | Y | N | 开始时间 | |
| 5 | end_time | varchar | 64 | 0 | Y | N | 结束时间 | |
| 6 | event_location | varchar | 64 | 0 | Y | N | 活动地点 | |
| 7 | registered_users | int | 10 | 0 | Y | N | 0 | 报名用户 |
| 8 | user_name | varchar | 64 | 0 | Y | N | 用户姓名 | |
| 9 | number_of_applicants | int | 10 | 0 | Y | N | 0 | 报名人数 |
| 10 | reason_for_application | text | 65535 | 0 | Y | N | 申请原因 | |
| 11 | create_time | datetime | 19 | 0 | N | N | CURRENT_TIMESTAMP | 创建时间 |
| 12 | update_time | timestamp | 19 | 0 | N | N | CURRENT_TIMESTAMP | 更新时间 |
| 编号 | 名称 | 数据类型 | 长度 | 小数位 | 允许空值 | 主键 | 默认值 | 说明 |
| 1 | praise_id | int | 10 | 0 | N | Y | 点赞ID: | |
| 2 | user_id | int | 10 | 0 | N | N | 0 | 点赞人: |
| 3 | create_time | timestamp | 19 | 0 | N | N | CURRENT_TIMESTAMP | 创建时间: |
| 4 | update_time | timestamp | 19 | 0 | N | N | CURRENT_TIMESTAMP | 更新时间: |
| 5 | source_table | varchar | 255 | 0 | Y | N | 来源表: | |
| 6 | source_field | varchar | 255 | 0 | Y | N | 来源字段: | |
| 7 | source_id | int | 10 | 0 | N | N | 0 | 来源ID: |
| 8 | status | bit | 1 | 0 | N | N | 1 | 点赞状态:1为点赞,0已取消 |
表public_welfare_activities (公益活动)
| 编号 | 名称 | 数据类型 | 长度 | 小数位 | 允许空值 | 主键 | 默认值 | 说明 |
| 1 | public_welfare_activities_id | int | 10 | 0 | N | Y | 公益活动ID | |
| 2 | public_welfare_number | varchar | 64 | 0 | Y | N | 公益编号 | |
| 3 | public_welfare_name | varchar | 64 | 0 | Y | N | 公益名称 | |
| 4 | public_welfare_type | varchar | 64 | 0 | Y | N | 公益类型 | |
| 5 | public_welfare_time | varchar | 64 | 0 | Y | N | 公益时间 | |
| 6 | public_welfare_location | varchar | 64 | 0 | Y | N | 公益地点 | |
| 7 | public_welfare_photos | varchar | 255 | 0 | Y | N | 公益照片 | |
| 8 | assist_volunteers | int | 10 | 0 | Y | N | 0 | 协助志愿者 |
| 9 | number_of_participants | int | 10 | 0 | Y | N | 0 | 活动人数 |
| 10 | public_welfare_content | text | 65535 | 0 | Y | N | 公益内容 | |
| 11 | public_welfare_requirements | text | 65535 | 0 | Y | N | 公益要求 | |
| 12 | hits | int | 10 | 0 | N | N | 0 | 点击数 |
| 13 | praise_len | int | 10 | 0 | N | N | 0 | 点赞数 |
| 14 | create_time | datetime | 19 | 0 | N | N | CURRENT_TIMESTAMP | 创建时间 |
| 15 | update_time | timestamp | 19 | 0 | N | N | CURRENT_TIMESTAMP | 更新时间 |
| 编号 | 名称 | 数据类型 | 长度 | 小数位 | 允许空值 | 主键 | 默认值 | 说明 |
| 1 | registered_users_id | int | 10 | 0 | N | Y | 注册用户ID | |
| 2 | user_name | varchar | 64 | 0 | Y | N | 用户姓名 | |
| 3 | user_gender | varchar | 64 | 0 | Y | N | 用户性别 | |
| 4 | contact_information | varchar | 16 | 0 | Y | N | 联系方式 | |
| 5 | examine_state | varchar | 16 | 0 | N | N | 未审核 | 审核状态 |
| 6 | user_id | int | 10 | 0 | N | N | 0 | 用户ID |
| 7 | create_time | datetime | 19 | 0 | N | N | CURRENT_TIMESTAMP | 创建时间 |
| 8 | update_time | timestamp | 19 | 0 | N | N | CURRENT_TIMESTAMP | 更新时间 |
| 编号 | 名称 | 数据类型 | 长度 | 小数位 | 允许空值 | 主键 | 默认值 | 说明 |
| 1 | sensitive_vocabulary_id | int | 10 | 0 | N | Y | 敏感词汇ID | |
| 2 | sensitive_vocabulary | varchar | 64 | 0 | Y | N | 敏感词汇 | |
| 3 | create_time | datetime | 19 | 0 | N | N | CURRENT_TIMESTAMP | 创建时间 |
| 4 | update_time | timestamp | 19 | 0 | N | N | CURRENT_TIMESTAMP | 更新时间 |
| 编号 | 名称 | 数据类型 | 长度 | 小数位 | 允许空值 | 主键 | 默认值 | 说明 |
| 1 | service_application_id | int | 10 | 0 | N | Y | 服务申请ID | |
| 2 | applying_for_users | int | 10 | 0 | Y | N | 0 | 申请用户 |
| 3 | user_name | varchar | 64 | 0 | Y | N | 用户姓名 | |
| 4 | application_name | varchar | 64 | 0 | Y | N | 申请名称 | |
| 5 | application_time | datetime | 19 | 0 | Y | N | 申请时间 | |
| 6 | application_content | text | 65535 | 0 | Y | N | 申请内容 | |
| 7 | application_voucher | varchar | 255 | 0 | Y | N | 申请凭证 | |
| 8 | examine_state | varchar | 16 | 0 | N | N | 未审核 | 审核状态 |
| 9 | examine_reply | varchar | 16 | 0 | Y | N | 审核回复 | |
| 10 | create_time | datetime | 19 | 0 | N | N | CURRENT_TIMESTAMP | 创建时间 |
| 11 | update_time | timestamp | 19 | 0 | N | N | CURRENT_TIMESTAMP | 更新时间 |
| 编号 | 名称 | 数据类型 | 长度 | 小数位 | 允许空值 | 主键 | 默认值 | 说明 |
| 1 | service_consultation_id | int | 10 | 0 | N | Y | 服务咨询ID | |
| 2 | service_volunteers | int | 10 | 0 | Y | N | 0 | 服务志愿者 |
| 3 | service_items | varchar | 64 | 0 | Y | N | 服务项目 | |
| 4 | service_type | varchar | 64 | 0 | Y | N | 服务类型 | |
| 5 | service_object | varchar | 64 | 0 | Y | N | 服务对象 | |
| 6 | service_time | varchar | 64 | 0 | Y | N | 服务时间 | |
| 7 | service_location | varchar | 64 | 0 | Y | N | 服务地点 | |
| 8 | consulting_users | int | 10 | 0 | Y | N | 0 | 咨询用户 |
| 9 | user_name | varchar | 64 | 0 | Y | N | 用户姓名 | |
| 10 | consultation_content | text | 65535 | 0 | Y | N | 咨询内容 | |
| 11 | reply_content | text | 65535 | 0 | Y | N | 回复内容 | |
| 12 | create_time | datetime | 19 | 0 | N | N | CURRENT_TIMESTAMP | 创建时间 |
| 13 | update_time | timestamp | 19 | 0 | N | N | CURRENT_TIMESTAMP | 更新时间 |
| 编号 | 名称 | 数据类型 | 长度 | 小数位 | 允许空值 | 主键 | 默认值 | 说明 |
| 1 | slides_id | int | 10 | 0 | N | Y | 轮播图ID: | |
| 2 | title | varchar | 64 | 0 | Y | N | 标题: | |
| 3 | content | varchar | 255 | 0 | Y | N | 内容: | |
| 4 | url | varchar | 255 | 0 | Y | N | 链接: | |
| 5 | img | varchar | 255 | 0 | Y | N | 轮播图: | |
| 6 | hits | int | 10 | 0 | N | N | 0 | 点击量: |
| 7 | create_time | timestamp | 19 | 0 | N | N | CURRENT_TIMESTAMP | 创建时间: |
| 8 | update_time | timestamp | 19 | 0 | N | N | CURRENT_TIMESTAMP | 更新时间: |
| 编号 | 名称 | 数据类型 | 长度 | 小数位 | 允许空值 | 主键 | 默认值 | 说明 |
| 1 | upload_id | int | 10 | 0 | N | Y | 上传ID | |
| 2 | name | varchar | 64 | 0 | Y | N | 文件名 | |
| 3 | path | varchar | 255 | 0 | Y | N | 访问路径 | |
| 4 | file | varchar | 255 | 0 | Y | N | 文件路径 | |
| 5 | display | varchar | 255 | 0 | Y | N | 显示顺序 | |
| 6 | father_id | int | 10 | 0 | Y | N | 0 | 父级ID |
| 7 | dir | varchar | 255 | 0 | Y | N | 文件夹 | |
| 8 | type | varchar | 32 | 0 | Y | N | 文件类型 |
| 编号 | 名称 | 数据类型 | 长度 | 小数位 | 允许空值 | 主键 | 默认值 | 说明 |
| 1 | user_id | mediumint | 8 | 0 | N | Y | 用户ID:[0,8388607]用户获取其他与用户相关的数据 | |
| 2 | state | smallint | 5 | 0 | N | N | 1 | 账户状态:[0,10](1可用|2异常|3已冻结|4已注销) |
| 3 | user_group | varchar | 32 | 0 | Y | N | 所在用户组:[0,32767]决定用户身份和权限 | |
| 4 | login_time | timestamp | 19 | 0 | N | N | CURRENT_TIMESTAMP | 上次登录时间: |
| 5 | phone | varchar | 11 | 0 | Y | N | 手机号码:[0,11]用户的手机号码,用于找回密码时或登录时 | |
| 6 | phone_state | smallint | 5 | 0 | N | N | 0 | 手机认证:[0,1](0未认证|1审核中|2已认证) |
| 7 | username | varchar | 16 | 0 | N | N | 用户名:[0,16]用户登录时所用的账户名称 | |
| 8 | nickname | varchar | 16 | 0 | Y | N | 昵称:[0,16] | |
| 9 | password | varchar | 64 | 0 | N | N | 密码:[0,32]用户登录所需的密码,由6-16位数字或英文组成 | |
| 10 | | varchar | 64 | 0 | Y | N | 邮箱:[0,64]用户的邮箱,用于找回密码时或登录时 | |
| 11 | email_state | smallint | 5 | 0 | N | N | 0 | 邮箱认证:[0,1](0未认证|1审核中|2已认证) |
| 12 | avatar | varchar | 255 | 0 | Y | N | 头像地址:[0,255] | |
| 13 | open_id | varchar | 255 | 0 | Y | N | 针对获取用户信息字段 | |
| 14 | create_time | timestamp | 19 | 0 | N | N | CURRENT_TIMESTAMP | 创建时间: |
| 15 | vip_level | varchar | 255 | 0 | Y | N | 会员等级 | |
| 16 | vip_discount | double | 11 | 2 | Y | N | 0.00 | 会员折扣 |
| 编号 | 名称 | 数据类型 | 长度 | 小数位 | 允许空值 | 主键 | 默认值 | 说明 |
| 1 | group_id | mediumint | 8 | 0 | N | Y | 用户组ID:[0,8388607] | |
| 2 | display | smallint | 5 | 0 | N | N | 100 | 显示顺序:[0,1000] |
| 3 | name | varchar | 16 | 0 | N | N | 名称:[0,16] | |
| 4 | description | varchar | 255 | 0 | Y | N | 描述:[0,255]描述该用户组的特点或权限范围 | |
| 5 | source_table | varchar | 255 | 0 | Y | N | 来源表: | |
| 6 | source_field | varchar | 255 | 0 | Y | N | 来源字段: | |
| 7 | source_id | int | 10 | 0 | N | N | 0 | 来源ID: |
| 8 | register | smallint | 5 | 0 | Y | N | 0 | 注册位置: |
| 9 | create_time | timestamp | 19 | 0 | N | N | CURRENT_TIMESTAMP | 创建时间: |
| 10 | update_time | timestamp | 19 | 0 | N | N | CURRENT_TIMESTAMP | 更新时间: |
| 编号 | 名称 | 数据类型 | 长度 | 小数位 | 允许空值 | 主键 | 默认值 | 说明 |
| 1 | volunteer_users_id | int | 10 | 0 | N | Y | 志愿用户ID | |
| 2 | volunteer_name | varchar | 64 | 0 | Y | N | 志愿者姓名 | |
| 3 | volunteer_gender | varchar | 64 | 0 | Y | N | 志愿者性别 | |
| 4 | volunteer_phone_number | varchar | 16 | 0 | Y | N | 志愿者电话 | |
| 5 | examine_state | varchar | 16 | 0 | N | N | 未审核 | 审核状态 |
| 6 | user_id | int | 10 | 0 | N | N | 0 | 用户ID |
| 7 | create_time | datetime | 19 | 0 | N | N | CURRENT_TIMESTAMP | 创建时间 |
| 8 | update_time | timestamp | 19 | 0 | N | N | CURRENT_TIMESTAMP | 更新时间 |
首页主要分别展示各个模块的最新动态,浏览者可以很清楚地看到不同模块的最新更新内容。并且系统首页每个部分可以跳转到相对应的模块,方便浏览者选择感兴趣的地方。
前端首页载入流程图如下所示。

图4-1 首页载入流程
前端首页如下图所示。
图4-2 首页界面
-
-
- 用户登录模块
-
在登录界面中输入用户名+密码,然后选择相应的角色,点击“登录”按钮,系统会在用户数据库表中匹配相应用户的帐户,如果用户名+密码正确,则会登录到系统中每个用户的主管理界面,否则会提示相应的信息,如果是忘记了密码,请返回登录界面。
用户登录流程图如下所示。

图4-3登录流程图
系统登录界面如下所示。
图4-4系统登录界面
登录的逻辑代码如下所示:
-
-
- 用户注册模块
-
当用户点击右上角“注册”按钮的时候,当填写上自己的账号+密码+确认密码+昵称+邮箱+手机号等信息后再点击“注册”按钮后将会先验证输入的有没有空数据,再次验证密码和确认密码是否是一样的,最后验证输入的账户名和数据库表中已经注册的账户名是否重复,只有都验证没问题后即可注册成功。
用户注册流程图如下所示。

图4-5 用户注册流程
用户注册界面展示图如下所示。
图4-6 用户注册界面
注册关键代码如下:
-
-
- 个人资料模块
-
当您完成/注册操作,您就能够更新您的个人资料。您需要确保您的inputname值能够和您所属的实体类型的参数完全对应。当您更新您的个人资料时,您的账号密码应当保持完整,不能出现任何错误。您需要确保您的账号密码是唯一的,才能继续使用。
密码修改流程图如下所示。

图4-7密码修改流程图
密码修改界面如下所示。
图4-8密码修改界面
密码修改的逻辑代码如下所示:
-
-
- 社区服务模块
-
当前台用户点击社区服务网站中导航栏上的“社区服务”后将会进入到“社区服务”列表的界面,然后选择想要查看的社区服务,点击进入到详细界面,在详细界面可以查看包括服务志愿者、服务项目、服务类型、服务对象、服务时间、服务地点、服务要求等信息。普通用户可以进行服务咨询、点赞、收藏、评论等操作,社区服务详情界面如下图所示。
图4-9社区服务详情界面
志愿用户在个人中心社区服务模块可以进行服务信息添加,志愿者用户社区服务信息添加界面如下图所示。
图4-10志愿用户社区服务添加界面
-
-
- 社区活动模块
-
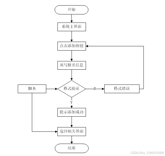
普通用户通过“社区活动”详情的“参加活动”按钮填写详细资料申请社区活动报名。
社区活动报名功能整体流程:普通用户浏览社区活动时,同时会显示社区活动的状态,系统会在其显示详细信息的页面时便会判断社区活动的状态,若社区活动状态为可报名,则会显示报名的链接按钮。在用户点击报名按钮时,会先通过拦截器判断用户是否登录,若未登录,会跳转至登录页面,提示用户先登录,若为登录用户就会跳转至填写报名信息的页面,填写好报名信息之后,点击提交按钮,报名成功之后返回提示信息,告知用户报名成功。
社区活动报名流程图如下图所示。

图4-11社区活动报名流程图
社区活动详情界面如下图所示。
图4-12社区活动详情界面
社区活动报名界面如下图所示。
图4-13社区活动报名界面
-
-
- 前台用户个人中心模块
-
前台用户点击右上角“个人中心”模块,可以查看和管理个人相关的信息和任务,不同前台用户角色有着不同的个人中心模块。其中普通用户包括个人首页、参加活动、服务咨询、服务申请和收藏功能模块。志愿者用户包括个人首页、社区服务、服务咨询、公益活动和收藏功能模块。
普通用户个人中心界面如下图所示。
图4-14普通用户个人中心界面
志愿者用户个人中心界面如下图所示。
图4-15志愿者用户个人中心界面
后台管理员在“系统用户”这一菜单中可以对注册的普通用户、志愿者用户和管理员人员进行管控。系统用户管理界面如下图所示。
图4-16系统用户管理界面
-
-
- 服务申请管理模块
-
管理员点击“服务申请管理”会显示出所有前台用户的服务申请信息,点击详情可以对服务申请信息进行审核。服务申请审核界面如下图所示。
图4-17 服务申请审核界面
-
-
- 系统管理模块
-
管理员点击“系统管理”菜单可以对系统的轮播图进行管理,查看到系统中的所有轮播图信息,对已经存在的轮播图,管理员可以修改,也可以发布新的信息。轮播图管理界面如下所示。
图4-18 轮播图管理界面
-
-
- 资源管理模块
-
管理员点击“资源管理”会显示出所有的社区资讯信息,支持输入资讯分类或者关键词对社区资讯信息进行查询,如果想要添加新的社区资讯信息,点击“社区资讯添加”按钮,输入相关信息,点击“提交”按钮就可以添加了,同时可以选择某一条社区资讯信息,点击“删除”进行删除,也可以点击后面的“发布”按钮对社区资讯的资讯发布信息进行更新维护。
社区资讯管理界面如下图所示。
图4-19社区资讯管理界面
对任何系统而言,测试都是必不可少的环节,测试可以发现系统存在的很多问题,所有的软件上线之前,都应该进行充足的测试之后才能保证上线后不会Bug频发,或者是功能不满足需求等问题的发生。下面分别从单元测试,功能测试和用例测试来对系统进行测试以保证系统的稳定性和可靠性。
下表是系统登录功能测试用例,检测了用户名和密码的不同的输入情况,观察系统的响应情况。得出该功能达到了设计目标。
表5-1 系统登录功能测试用例
| 功能描述 | 用于系统登录 | |
| 测试目的 | 检测登录时的合法性检查 | |
| 测试数据以及操作 | 预期结果 | 实际结果 |
| 输入的用户名和密码带有非法字符 | 提示用户名或者密码错误 | 与预期结果一致 |
| 输入的用户名或者密码为空 | 提示用户名或者密码错误 | 与预期结果一致 |
| 输入的用户名和密码不存在 | 提示用户名或者密码错误 | 与预期结果一致 |
| 输入正确的用户名和密码 | 登录成功 | 与预期结果一致 |
下表是注册功能测试用例,检测了各种数据的输入情况,观察系统的响应情况。得出该功能达到了设计目标。
表5-2 注册功能测试用例
| 功能描述 | 用于用户注册 | |
| 测试目的 | 检测用户注册时的合法性检查 | |
| 测试数据以及操作 | 预期结果 | 实际结果 |
| 输入的手机号不合法 | 提示请输入正确的手机号码 | 与预期结果一致 |
| 输入的字段为空 | 提示必填项不能为空 | 与预期结果一致 |
| 输入的密码少于6位 | 提示密码必须为6-12位 | 与预期结果一致 |
| 输入的密码大于12位 | 提示密码必须为6-12位 | 与预期结果一致 |
下表是社区活动管理功能的测试用例,检测了社区活动管理中对社区活动的增加,删除,修改,查询操作是否成功运行。观察系统的响应情况,得出该功能也达到了设计目标,系统运行正确。
前置条件;用户登录系统。
表5-3 社区活动管理的测试用例
| 功能描述 | 用于社区活动管理 | |
| 测试目的 | 检测社区活动管理时的各种操作的运行情况 | |
| 测试数据以及操作 | 预期结果 | 实际结果 |
| 点击添加社区活动,必填项合法输入,点击保存 | 提示添加成功 | 与预期结果一致 |
| 点击添加社区活动,必填项输入不合法,点击保存 | 提示必填项不能为空 | 与预期结果一致 |
| 点击修改社区活动,必填项修改为空,点击保存 | 提示必填项不能为空 | 与预期结果一致 |
| 点击修改社区活动,必填项输入不合法,点击保存 | 提示必填项不能为空 | 与预期结果一致 |
| 点击删除社区活动,选择社区活动删除 | 提示删除成功 | 与预期结果一致 |
| 点击搜索社区活动,输入存在的社区活动名 | 查找出社区活动 | 与预期结果一致 |
| 点击搜索社区活动,输入不存在的社区活动名 | 不显示社区活动 | 与预期结果一致 |
下表是服务申请功能的测试用例,检测了服务申请单的操作是否成功运行。观察系统的响应情况,得出该功能也达到了设计目标,系统运行正确。
前置条件;用户登录系统。
表5-5 服务申请的测试用例
| 功能描述 | 用于服务申请 | |
| 测试目的 | 检测服务申请时各种操作的情况 | |
| 测试数据以及操作 | 预期结果 | 实际结果 |
| 未选择服务项目,点击提交 | 提示请选择服务项目 | 与预期结果一致 |
| 未输入申请原因,点击提交 | 提示请输入申请原因 | 与预期结果一致 |
| 未输入时间,点击提交 | 提示请输入时间 | 与预期结果一致 |
通过对社区服务网站的调试,能够检测社区服务网站的稳定性,为社区服务网站正式运行、稳定运行提供了可预测性的维护备案。能够帮助使用者熟悉整个社区服务网站,并对社区服务网站可能出现的错误有所了解。本章节提供了部分调试用例及调试日志,可以帮助使用者解决简单的错误问题,也加深了开发者对于此框架下的社区服务网站编写的了解度,为后期开发者顺利完成社区服务网站、发布社区服务网站提供了非常大的帮助。
在开始开发本社区服务网站之前,我对自己的能力有一定的自信,认为这将是一个相对简单的任务。然而,在实际的开发过程中,我遇到了许多问题和挑战。我意识到自己在一些编程思想和技术方面还需要提升,例如AJAX、Spring Boot、MyBatis等。通过这个项目的开发,我不仅学到了更多的知识,还明白了脚踏实地的重要性。我意识到不能忽视基础知识,并要持续努力来提升自己的能力。
在这个项目的开发过程中,我学会了良好的编程思维和规划能力。在开始编码之前,我学会了先规划整个程序的框架结构,并形成清晰的思维模型。只有在有了稳固的框架后,我才能有信心顺利进行项目的开发。同时,我也学会了思考关键的知识点和技术要点,并进行深入的学习。这样,我能够有条不紊地进行项目的开发,并逐步熟悉和掌握相关技术。另外,我也意识到了及时检查和预防潜在问题的重要性。只有在项目完成之前,对可能出现的错误进行严格检查和预防,才能确保程序的稳定性和长期可靠的运行。如果在项目完成后出现各种问题,不仅会给团队带来麻烦,还可能导致客户流失和个人评价下降。
在这个项目中,我也暴露了自己的许多问题和不足之处。我意识到自己在Spring Boot编程知识方面还有所欠缺,对于环境配置和算法优化等方面遇到了一些困难,这常常导致项目出现错误或功能实现上的问题。我也认识到,在实现想法时需要更好地优化算法,以减少冗余代码并提高程序的运行效率。
通过这次项目的开发经历,我更加明确了自己的学习方向和不断提升技术水平的重要性。我将继续努力学习和改进,以便在未来的项目中能够更好地应对各种挑战和问题。
参考文献
[1]Sangeetha M ,A L M ,J C M , et al.Development and Formative Evaluation of a Virtual Exercise Platform for a Community Fitness Center Serving Individuals With Physical Disabilities: Mixed Methods Study.[J].JMIR formative research,2023,7e49685-e49685.
[2]陈艳,蒋泉宁.我国社区智慧体育服务系统的有效构建与应用路径[J].文体用品与科技,2023,(24):187-189.
[3]SCTelcom Leverages Calix Platform to Expand Services in Residential, Schools/Community and Small Businesses[J].Telecomworldwire,2023,
[4]刘仪辉,朱雨筝,徐晓英.社区居民心理健康服务系统的构建研究[J].江西中医药大学学报,2023,35(05):119-122.
[5]王君,王汉旗.基于数字技术的社区防灾服务平台设计[C]//中国城市规划学会.人民城市,规划赋能——2022中国城市规划年会论文集(01城市安全与防灾规划).天津市城市规划设计研究总院有限公司;,2023:9.DOI:10.26914/c.cnkihy.2023.042800.
[6]彭敏学,程鲲,张海旭.基于微信小程序的社区智慧助老信息服务系统设计[J].工业设计,2023,(09):105-108.
[7]武守江.我国社区智慧体育服务系统构建与应用研究[J].阜阳师范大学学报(自然科学版),2023,40(03):94-99.DOI:10.14096/j.cnki.cn34-1069/n/2096-9341(2023)03-0094-06.
[8]Zuckerman E ,Nicolucci R C .From Community Governance to Customer Service and Back Again: Re-Examining Pre-Web Models of Online Governance to Address Platforms’ Crisis of Legitimacy[J].Social Media + Society,2023,9(3):
[9]王年文,于宛佳慧,饶思聪.协同共生理念下社区老龄娱教服务系统设计研究[J].设计,2023,36(16):54-57.DOI:10.20055/j.cnki.1003-0069.001007.
[10]夏进军,金婷.老年数字鸿沟背景下社区数字素养培训服务系统设计[J].工业设计,2023,(08):107-110.
[11]袁玉倩.基于社区代际融合的饮食服务系统设计[J].无线互联科技,2023,20(13):62-64.
[12]高文昕.基于服务系统的社区老人移动医疗设计探究[J].大众文艺,2023,(11):34-36.DOI:10.20112/j.cnki.ISSN1007-5828.2023.11.012.
[13]荆鹏飞,何丽娜,陈晓苗.随迁老年人融入城市生活的社区志愿服务系统设计研究[J].包装与设计,2023,(03):106-107.
[14]吕斌,朱文迪,姜忻月等.基于大数据分析的社区养老服务系统[J].信息与电脑(理论版),2023,35(05):109-111.
[15]孙美芹,邓嵘.社区适老化服务系统构建设计研究[J].工业工程设计,2023,5(01):43-48.DOI:10.19798/j.cnki.2096-6946.2023.01.008.
[16]银莉,杜啸楠.基于SpringBoot和Vue的社区服务平台设计与实现[J].电子技术,2022,51(12):182-183.
[17]开发远程社区的服务系统方法[J].工业设计,2022,(11):24.
[18]社区安全服务系统设计[J].工业设计,2022,(11):14.
[19]孙洪盼.基于SpringBoot和Vue的友为交流社区的设计与实现[D].重庆大学,2022.DOI:10.27670/d.cnki.gcqdu.2022.001430.
[20]Chen G ,Xu J .Design and implementation of efficient Learning platform based on SpringBoot Framework[J].Journal of Electronics and Information Science,2020,6(1):
致谢
这篇文章的完成经历了数个日夜的辛勤努力,终于在今天得以完稿。创作过程中的艰辛可谓不言而喻,但幸亏有着老师和同学们的悉心帮助,我顺利地度过了困难。在设计过程中遇到困境时,我要特别感谢我的导师,他耐心地帮助我解决问题,并给予了许多宝贵的指导意见。此外,还要感谢所有为我授业解惑的老师们!没有他们的支持和教诲,我无法完成这篇论文。
另外,本文的撰写也借鉴了许多国内外关于Spring Boot技术的著作。如果没有这些著作原作者的辛勤付出和科研成果,我很难完成这篇论文。感谢在本文中引用的学者们!同时,也要感谢Google等公司,感谢他们强大的搜索引擎,使我能够便捷地查阅相关资料。
在表达感谢之余,我也要承认大学四年的学习虽然漫长,但我仍然只是一名知识浅薄的学生。尽管我已经尽力完成了本文,但其中难免存在一些不当和错误之处。真诚地请求各位老师对本文进行批评和改正,非常感谢百忙之中抽出时间审阅我论文的老师们。我会虚心接受您的指导和建议,并在以后的学习中努力进步。
免费领取项目源码,请关注❥点赞收藏并私信博主,谢谢~
4872

被折叠的 条评论
为什么被折叠?



