目 录
摘要
在现代农业发展中,随着信息技术的迅速进步和智能化设备的广泛应用,智慧农业已成为推动农业现代化的重要力量。智慧农业通过集成物联网、大数据、云计算和人工智能等先进技术,实现了对农业生产环境的智能感知、精准决策和科学管理。这不仅提高了农业生产效率,降低了成本,还有助于实现农业可持续发展。
SpringBoot智慧农业生产决策支持系统正是在这样的背景下应运而生。该系统以Spring Boot框架为基础,结合前端Vue.js构建交互式用户界面,后端采用Java开发语言,利用MySQL 5.7数据库进行数据存储和管理。通过集成这些先进技术,该系统旨在为农业生产提供全面的决策支持,帮助农户和农业企业实现智能化、精准化的生产管理。
本系统的开发,不仅是为了满足当前农业生产对智能化决策的需求,更是为了推动智慧农业的发展,提升农业生产的整体效益。通过实时采集和分析农业生产数据,该系统能够为农户提供科学的种植建议、病虫害预测和产量预测等服务,从而帮助他们做出更加合理的生产决策。
总之,SpringBoot智慧农业生产决策支持系统的开发,将为智慧农业的发展注入新的活力,推动农业生产向更加智能化、精准化的方向发展。同时,该系统也将为农户和农业企业提供更加便捷、高效的生产管理工具,促进农业生产的可持续发展。
关键词:JAVA;SpringBoot;智慧农业
Abstract
In the development of modern agriculture, with the rapid progress of information technology and the widespread application of intelligent equipment, smart agriculture has become an important force in promoting agricultural modernization. Smart agriculture integrates advanced technologies such as the Internet of Things, big data, cloud computing, and artificial intelligence to achieve intelligent perception, precise decision-making, and scientific management of the agricultural production environment. This not only improves agricultural production efficiency and reduces costs, but also helps to achieve sustainable agricultural development.
The SpringBoot intelligent agricultural production decision support system has emerged in this context. The system is based on the Spring Boot framework, combined with the front-end Vue.js to build an interactive user interface. The back-end uses Java development language and MySQL 5.7 database for data storage and management. By integrating these advanced technologies, the system aims to provide comprehensive decision support for agricultural production, helping farmers and agricultural enterprises achieve intelligent and precise production management.
The development of this system is not only to meet the current demand for intelligent decision-making in agricultural production, but also to promote the development of smart agriculture and improve the overall efficiency of agricultural production. By collecting and analyzing agricultural production data in real-time, this system can provide farmers with scientific planting suggestions, pest and disease prediction, and yield prediction services, thereby helping them make more reasonable production decisions.
In summary, the development of the SpringBoot smart agriculture production decision support system will inject new vitality into the development of smart agriculture and promote agricultural production towards a more intelligent and precise direction. At the same time, the system will also provide more convenient and efficient production management tools for farmers and agricultural enterprises, promoting the sustainable development of agricultural production.
Keywords:JAVA; SpringBoot; Smart agriculture
1 绪论
1.1 研究背景与意义
随着科技的飞速发展,智慧农业作为农业现代化的重要标志,正逐渐成为推动全球农业发展的新引擎。在这一背景下,智慧农业生产决策支持系统的开发显得尤为重要。该系统利用先进的信息技术,将农业生产过程中的各个环节紧密连接,为农业生产者提供全面、准确的数据支持和科学、智能的决策依据。
研究智慧农业生产决策支持系统的背景,主要源于传统农业生产方式的局限性和现代农业对高效、智能管理的迫切需求。传统农业依赖人工经验和直观判断,难以应对复杂多变的自然环境和市场需求。而智慧农业通过集成物联网,能够实现对农业生产环境的智能感知、精准决策和科学管理,从而提高农业生产效率,降低生产成本,保障农产品质量,实现农业可持续发展。
智慧农业生产决策支持系统的开发,不仅具有重要的实践意义,还具有深远的理论价值。在实践方面,该系统能够帮助农业生产者更加准确地了解农田环境、作物生长状况和市场动态,从而制定出更加科学合理的生产计划和营销策略。同时,该系统还能够提供病虫害预测、产量预测等智能服务,帮助农业生产者及时应对各种挑战,提高生产效益。在理论方面,智慧农业生产决策支持系统的研究有助于推动农业信息化、智能化技术的发展,丰富和完善智慧农业的理论体系和实践模式,为未来的农业科技创新提供有力支撑。
综上所述,智慧农业生产决策支持系统的开发具有重要的研究背景和意义。它不仅能够满足现代农业对高效、智能管理的需求,推动农业生产的转型升级,还能够促进农业科技创新和理论发展,为实现农业可持续发展贡献力量。
智慧农业生产决策支持系统的开发在国内外都受到了广泛的关注和研究。
在国内,随着政府对农业现代化的高度重视和一系列政策文件的出台,智慧农业得到了快速发展。政府部门通过制定《全国农业乡村信息化开展“十三五”规划》等规划,明确了农业信息化的发展目标和重点任务。在智慧农业生产决策支持系统开发方面,国内的研究主要集中在利用物联网、大数据、云计算和人工智能等技术,实现对农业生产环境的智能感知、精准决策和科学管理。国内的研究团队和企业在这些领域取得了一系列成果,如智能农业传感器、农业大数据平台、智能决策支持系统等。这些成果为智慧农业生产决策支持系统的开发提供了有力的技术支撑和实践经验。
在国外,智慧农业的发展同样受到了广泛的关注和研究。发达国家如以色列、美国和澳大利亚等,在设备农业方面已经取得了显著的成果。这些国家的设备农业具有技术成套、设备完善、出产标准、产值安稳、质量保证性强等特色,形成了设备制作、环境调节、出产资材为一体的产业系统。在智慧农业生产决策支持系统开发方面,国外的研究主要集中在利用先进的传感器、无人机、卫星遥感等技术,实现对农田环境的实时监测和数据采集。同时,结合大数据分析和人工智能算法,对采集的数据进行处理和分析,为农业生产提供精准的决策支持。
综上所述,智慧农业生产决策支持系统的开发在国内外都取得了显著的进展。然而,由于农业生产环境的复杂性和多变性,智慧农业生产决策支持系统的研究仍面临诸多挑战和机遇。未来,随着技术的不断进步和应用的不断深化,智慧农业生产决策支持系统将在农业生产中发挥更加重要的作用。
智慧农业生产决策支持系统的开发主要涵盖农作物分类管理、农作物信息管理、生产规划管理、以及环境监测管理等多个核心研究内容。以下是对这些研究内容的详细阐述:
农作物分类管理:
分类系统构建:开发一个农作物分类系统,该系统能够基于农作物的生长习性、生理特性、生长环境需求等因素,对农作物进行科学分类。
分类标准制定:制定统一的农作物分类标准,确保分类的准确性和一致性。这包括农作物的种类、品种、生长周期、适应性等方面的标准。
分类数据库建设:建立农作物分类数据库,存储各类农作物的相关信息,包括其生长环境、生长周期、病虫害防治等方面的数据。
农作物信息管理:
信息收集:通过物联网设备、传感器等手段,实时收集农作物的生长信息,如温度、湿度、光照、土壤肥力等。
信息处理:对收集到的信息进行处理和分析,提取出对农业生产有指导意义的信息。
信息存储与查询:建立农作物信息数据库,将处理后的信息存储起来,并提供查询功能,方便用户随时了解农作物的生长情况。
生产规划管理:
生产计划制定:根据农作物的生长周期、市场需求、种植环境等因素,制定科学合理的生产计划。
资源优化配置:通过对人力、物力、财力等资源的优化配置,提高农业生产效率,降低生产成本。
生产计划执行与监控:确保生产计划的顺利执行,并对执行过程进行实时监控,发现问题及时调整。
环境监测管理:
环境监测设备部署:在农田中部署各种环境监测设备,如温度传感器、湿度传感器、光照传感器等,实时监测农田环境。
环境监测数据收集与处理:收集环境监测设备的数据,进行处理和分析,提取出对农业生产有指导意义的环境信息。
环境预警与决策支持:根据环境监测数据,进行环境预警和决策支持,帮助农业生产者及时应对环境变化,提高农作物的生长质量。
综上所述,智慧农业生产决策支持系统的开发涉及农作物分类管理、农作物信息管理、生产规划管理、以及环境监测管理等多个核心研究内容。这些研究内容的深入研究和有效整合,将为农业生产提供全面、准确的数据支持和科学、智能的决策依据,推动农业生产的转型升级和可持续发展。
智慧农业生产决策支持系统的开发涉及多种研究方法,主要包括以下几种:
文献研究法:通过查阅相关文献,了解国内外在智慧农业、农业生产决策支持系统等领域的研究现状和发展趋势,为系统的开发提供理论支持和参考依据。
案例分析法:选取国内外成功的智慧农业生产决策支持系统案例进行分析,提取其成功经验和技术特点,为系统的开发提供实践借鉴和启示。
实地调研法:深入农业生产现场,了解实际生产过程中的需求和问题,收集真实、准确的数据和信息,为系统的开发提供实际需求依据。
系统开发法:采用软件工程的思想和方法,进行系统的需求分析、设计、开发、测试和维护等工作。在开发过程中,注重系统的可扩展性、可维护性和易用性,确保系统的稳定性和可靠性。
实验研究法:通过实验验证系统的功能和性能,包括数据采集的准确性、数据分析的有效性、决策支持的实用性等方面。通过实验数据的分析和比较,不断优化和完善系统的功能和性能。
综上所述,智慧农业生产决策支持系统的开发需要综合运用多种研究方法,包括文献研究法、案例分析法、实地调研法、系统开发法和实验研究法等。这些方法的综合运用将有助于确保系统的科学性、实用性和先进性,为农业生产提供全面、准确的数据支持和科学、智能的决策依据。
本文共分为六章,章节内容安排如下:
第一章为引言,此章节对所设计和实现的系统的背景和状况以及意义进行详细的论述以及说明,同时进行了论文整体框架的结构的简要介绍。
第二章为系统需求分析,章节所做的主要的工作是对系统进行了技术、经济和操作方面可行性的分析;对系统实行了总体功能的需求、用例分析。
第三章为系统的设计,主要是对系统的功能结构进行设计,并对系统数据库的概念结构以及物理结构的设计进行了分析。
第四章就是对系统的实现,根据系统功能的划分,分别的对系统所需要实现的前台客户功能和后台管理员功能进行了分析和说明。
第五章:系统测试。主要对系统的部分界面进行测试并对主要功能进行测试
2 开发工具及相关技术介绍
2.1开发技术
本系统前端框架采用了比较流行的渐进式JavaScript框架Vue.js。使用Vue-Router和Vuex实现动态路由和全局状态管理,Ajax实现前后端通信,Element UI组件库使页面快速成型。后端部分:采用ssm作为开发框架,同时集成MyBatis、Redis等相关技术。
MVVM是Model-View-ViewModel的简写。它本质上就是MVC 的改进版。MVVM 就是将其中的View 的状态和行为抽象化,让我们将视图 UI 和业务逻辑分开。当然这些事 ViewModel 已经帮我们做了,它可以取出 Model 的数据同时帮忙处理 View 中由于需要展示内容而涉及的业务逻辑。微软的WPF带来了新的技术体验,如Silverlight、音频、视频、3D、动画……,这导致了软件UI层更加细节化、可定制化。同时,在技术层面,WPF也带来了 诸如Binding、Dependency Property、Routed Events、Command、DataTemplate、ControlTemplate等新特性。MVVM(Model-View-ViewModel)框架的由来便是MVP(Model-View-Presenter)模式与WPF结合的应用方式时发展演变过来的一种新型架构框架。它立足于原有MVP框架并且把WPF的新特性糅合进去,以应对客户日益复杂的需求变化。
MySQL是一种开放源代码的关系型数据库管理系统(RDBMS),关系数据库将数据保存在不同的表中,提高了灵活性,它使用最常用的结构化查询语言(SQL)进行数据库管理。MySQL因其具有速度快、体积小、总体拥有成本低和开放源码的优点而备受关注[7]。特点:
(1)支持多种操作系统。
(2)为多种编程语言提供了API。
(3)支持多线程,充分利用CPU资源。
(4)MySQL性能卓越、服务稳定,很少出现异常宕机。
(5)原生JSON支持。
(6)优化SQL查询算法,有效地提高查询速度[8]。
B/S(Browser/Server)比前身架构更为省事的架构。它借助Web server完成数据的传递交流。只需要下载浏览器作为客户端,那么工作就达到“瘦身”效果, 不需要考虑不停装软件的问题。
2.5ssm框架介绍
SSM(Spring+SpringMVC+MyBatis)框架集由Spring、MyBatis两个开源框架整合而成(SpringMVC是Spring中的部分内容)。常作为数据源较简单的web项目的框架。
2.5.1 Spring
Spring就像是整个项目中装配bean的大工厂,在配置文件中可以指定使用特定的参数去调用实体类的构造方法来实例化对象。也可以称之为项目中的粘合剂。
Spring的核心思想是IoC(控制反转),即不再需要程序员去显式地`new`一个对象,而是让Spring框架帮你来完成这一切。
2.5.2 SpringMVC
SpringMVC在项目中拦截用户请求,它的核心Servlet即DispatcherServlet承担中介或是前台这样的职责,将用户请求通过HandlerMapping去匹配Controller,Controller就是具体对应请求所执行的操作。SpringMVC相当于SSH框架中struts。
2.5.3 mybatis
mybatis是对jdbc的封装,它让数据库底层操作变的透明。mybatis的操作都是围绕一个sqlSessionFactory实例展开的。mybatis通过配置文件关联到各实体类的Mapper文件,Mapper文件中配置了每个类对数据库所需进行的sql语句映射。在每次与数据库交互时,通过sqlSessionFactory拿到一个sqlSession,再执行sql命令。
页面发送请求给控制器,控制器调用业务层处理逻辑,逻辑层向持久层发送请求,持久层与数据库交互,后将结果返回给业务层,业务层将处理逻辑发送给控制器,控制器再调用视图展现数据。
Vue.js是一套构建用户界面的渐进式框架。与其他重量级框架不同的是,Vue采用自底向上增量开发的设计。Vue 的核心库只关注视图层,并且非常容易学习,非常容易与其它库或已有项目整合。另一方面,Vue 完全有能力驱动采用单文件组件和Vue生态系统支持的库开发的复杂单页应用。
Vue.js 的目标是通过尽可能简单的 API 实现响应的数据绑定和组合的视图组件。
Vue.js 自身不是一个全能框架——它只聚焦于视图层。因此它非常容易学习,非常容易与其它库或已有项目整合。另一方面,在与相关工具和支持库一起使用时,Vue.js 也能驱动复杂的单页应用。
3 系统分析
系统需求分析是系统开发的一个关键环节,它在系统的设计和实现上起到了一个承上启下的位置。系统需求分析是对所需要做的系统进行一个需求的挖掘,如果分析的准确可以精准的解决现实中碰到的问题。如果分析不到位会影响后期系统的实现。一个系统的优秀程度需求分析也是占据了非常大的比例,如果需求分析不到位,后面的系统设计要实现就是一个偏离导航的设计。
系统可行行分析是对系统可行性进行一个探讨。在探讨系统的可行性上主要从技术上的可行性和经济上的可行性以及法律层面的可行性上进行分析,如果三个层面度通过,我们则认为系统是比较可行的。
3.1.1 技术可行性分析
智慧农业生产决策支持系统,在实现这个系统所采用的技术方案是基于JAVA语言,SpringBoot框架,MYSQL数据库,在大学的学习中这两门课程都已经学过,而且自己也用这些技术开发过小的项目,在平时的课程设计以及作业也经常用到JAVA和MYSQL,在技术上实现自己的自主开发是可行的。
智慧农业生产决策支持系统在经济上具有高度的可行性。首先,Java作为一种成熟、稳定且广泛应用的编程语言,其开发成本相对较低,且拥有丰富的开源资源和社区支持,这有助于降低系统的开发成本。其次,该系统的运行和维护成本也相对较低,因为Java平台具有良好的跨平台性,可以在多种操作系统上运行,无需为不同的平台购买额外的软件和硬件。因此,从经济角度来看,智慧农业生产决策支持系统是一个可行的项目。
系统从法律层面上来没有对第三方有其他放有法律层面的问题,系统数据库采用的Mysql 开源社区数据库、框架采用的是开源的SpringBoot。系统资讯和相关内容也是法律层面的。在源码的管理上采用git开源进行管理,所以在法律可行性上是成立的。
3.2.1 功能性分析
智慧农业生产决策支持系统划分了普通用户和管理员这两大部分。
(一)普通用户功能介绍:
注册登录: 提供普通用户注册账号并提供必要信息,以及通过账号密码登录系统,确保用户身份的合法性和安全性。
首页: 展示系统的概况、最新的公告和新闻资讯,以及快捷入口,方便用户获取相关信息。
公告: 展示系统发布的重要公告信息,包括农业政策、技术更新等内容,确保用户及时获取重要消息。
新闻资讯: 提供农业领域的新闻资讯,包括行业动态、农业科技等内容,帮助用户了解最新发展趋势。
农作物信息: 提供各类农作物的种植管理信息,包括种植技术、病虫害防治等内容,帮助用户提高农作物生产效率。
生产规划: 提供针对不同农作物的生产规划建议,包括种植时间、施肥方案、灌溉计划等,为用户提供科学的生产指导。
环境监测: 提供农田环境监测数据,包括土壤湿度、温度、光照等指标的监测和分析,帮助用户了解农田环境状况。
我的账户: 允许用户管理个人账户信息,包括个人资料、安全设置等。
个人首页: 展示用户的个人信息和相关记录。
收藏: 用户可以收藏感兴趣的文章、新闻资讯等内容,方便下次快速查看。
登录: 提供安全的管理员登录功能,确保只有授权的管理员可以访问系统后台。
首页: 展示系统的概况、最新数据和快捷入口,方便管理员监控系统运行状态。
系统用户: 管理系统用户,包括添加新用户、编辑用户信息、删除用户等操作,以确保系统安全性。
农作物分类管理: 管理系统内的农作物分类信息,包括添加新的分类、编辑分类名称、删除分类等操作,维护农作物数据的组织结构。
农作物信息管理: 管理系统内的农作物信息,包括添加新的农作物信息、编辑农作物属性、删除农作物等操作,确保农作物信息的准确性和完整性。
生产规划管理: 管理针对不同农作物的生产规划建议,包括添加新的规划方案、编辑规划内容、删除规划等操作,为用户提供科学的生产指导。
环境监测管理: 管理系统内的环境监测数据,包括土壤湿度、温度、光照等指标的监测和分析,为用户提供农田环境状况的科学评估。
轮播图: 管理系统首页的轮播图内容,包括添加、编辑、删除轮播图图片和相关链接,提升系统的视觉效果。
公告管理: 管理系统发布的重要公告信息,包括添加新公告、编辑公告内容等,确保用户及时获取重要消息。
新闻资讯: 管理系统内的新闻资讯内容,包括添加、编辑、删除资讯和分类等操作,确保信息的及时更新和完整性。
智慧农业生产决策支持系统的非功能性需求比如智慧农业生产决策支持系统的安全性怎么样,可靠性怎么样,性能怎么样,可拓展性怎么样等。具体可以表示在如下3-1表格中:
表3-1智慧农业生产决策支持系统非功能需求表
| 安全性 | 主要指智慧农业生产决策支持系统数据库的安装,数据库的使用和密码的设定必须合乎规范。 |
| 可靠性 | 可靠性是指智慧农业生产决策支持系统能够按照用户提交的指示进行操作,经过测试,可靠性90%以上。 |
| 性能 | 性能是影响智慧农业生产决策支持系统占据市场的必要条件,所以性能最好要佳才好。 |
| 可扩展性 | 比如数据库预留多个属性,比如接口的使用等确保了系统的非功能性需求。 |
| 易用性 | 用户只要跟着智慧农业生产决策支持系统的页面展示内容进行操作,就可以了。 |
| 可维护性 | 智慧农业生产决策支持系统开发的可维护性是非常重要的,经过测试,可维护性没有问题 |
3.3 系统用例分析
智慧农业生产决策支持系统的完整UML用例图分别是图3-1、图3-2。
图3-1就是普通用户角色的用例展示。

图3-1 智慧农业生产决策支持系统注册用户角色用例图
图3-2就是管理员角色的用例展示。

图3-2智慧农业生产决策支持系统管理员角色用例图
3.4 系统流程分析
3.4.1系统开发流程
智慧农业生产决策支持系统开发时,首先进行需求分析,进而对系统进行总体的设计规划,设计系统功能模块,数据库的选择等,本系统的开发流程如图3-3所示。

图3-3系统开发流程图
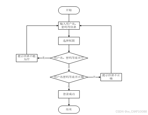
3.4.2 用户登录流程
为了保证系统的安全性,要使用本系统对系统信息进行管理,必须先登陆到系统中。如图3-4所示。

图3-4登录流程图
3.4.3 系统操作流程
用户打开并进入系统后,会先显示登录界面,输入正确的用户名和密码,系统自动检测信息,若信息无误,则用户会进入系统功能界面,进行操作,否则会提示错误无法登录,操作流程如图3-5所示。

图3-5 系统操作流程图
3.4.4 添加信息流程
管理员可以对信息的添加,用户可以对自己权限内的信息进行添加,输入信息后,系统会自行验证输入的信息和数据,若信息正确,会将其添加到数据库内,若信息有误,则会提示重新输入信息,添加信息流程如图3-6所示。

图3-6添加信息流程图
3.4.5 修改信息流程
管理员可以对信息的修改,用户可以对自己权限内的信息进行修改,首先进入修改信息界面,输入修改信息数据,系统进行数据的判断验证,修改信息合法则修改成功,信息更新至数据库,信息不合法则修改失败,重新输入。修改信息流程图如图3-7所示。

图3-7修改信息流程图
3.4.6 删除信息流程
管理员可以对信息的删除,对要删除的信息进行选中后,点击删除按钮,系统会询问是否确定,若点击确定,则系统会删除掉选中的信息,并在数据库内对信息进行删除,删除信息流程图如图3-8所示。

图3-8删除信息流程图
本章主要通过对智慧农业生产决策支持系统的可行性分析、功能需求分析、系统用例分析、系统流程分析,确定整个智慧农业生产决策支持系统要实现的功能。同时也为智慧农业生产决策支持系统的代码实现和测试提供了标准。
4 系统总体设计
本章主要讨论的内容包括智慧农业生产决策支持系统的功能模块设计、数据库系统设计。
4.1 系统功能模块设计
4.1.1整体功能模块设计
在上一章节中主要对系统的功能性需求和非功能性需求进行分析,并且根据需求分析了本智慧农业生产决策支持系统中的用例。那么接下来就要开始对本智慧农业生产决策支持系统的架构、主要功能和数据库开始进行设计。智慧农业生产决策支持系统根据前面章节的需求分析得出,其总体设计模块图如图4-1所示。

图4-1 智慧农业生产决策支持系统功能模块图
4.1.2用户模块设计
本系统的用户包括管理员和用户模块的功能基本是相同的,用户比管理员多了一个注册功能,所以以用户模块的结构图为例进行分析,用户模块结构图为例进行分析,如下图:

图4-2用户模块结构图
4.1.3 农作物信息模块设计
智慧农业生产决策支持系统是中需要存储不少农作物信息信息,其模块功能结构,具体的结构图如下:

图4-3农作物信息模块结构图
4.1.4环境监测管理模块设计
智慧农业生产决策支持系统是中需要存储不少环境监测信息,其模块功能结构,具体的结构图如下:

图4-4环境监测模块结构图
4.2 数据库设计
数据库设计一般包括需求分析、概念模型设计、数据库表建立三大过程,其中需求分析前面章节已经阐述,概念模型设计有概念模型和逻辑结构设计两部分。
4.2.1 数据库概念结构设计
下面是整个智慧农业生产决策支持系统中主要的数据库表总E-R实体关系图。
图4-5 智慧农业生产决策支持系统总E-R关系图
4.2.2 数据库逻辑结构设计
通过上一小节中智慧农业生产决策支持系统中总E-R关系图上得出一共需要创建很多个数据表。在此我主要罗列几个主要的数据库表结构设计。
| 编号 | 名称 | 数据类型 | 长度 | 小数位 | 允许空值 | 主键 | 默认值 | 说明 |
| 1 | token_id | int | 10 | 0 | N | Y | 临时访问牌ID | |
| 2 | token | varchar | 64 | 0 | Y | N | 临时访问牌 | |
| 3 | info | text | 65535 | 0 | Y | N | ||
| 4 | maxage | int | 10 | 0 | N | N | 2 | 最大寿命:默认2小时 |
| 5 | create_time | timestamp | 19 | 0 | N | N | CURRENT_TIMESTAMP | 创建时间: |
| 6 | update_time | timestamp | 19 | 0 | N | N | CURRENT_TIMESTAMP | 更新时间: |
| 7 | user_id | int | 10 | 0 | N | N | 0 | 用户编号: |
| 编号 | 名称 | 数据类型 | 长度 | 小数位 | 允许空值 | 主键 | 默认值 | 说明 |
| 1 | article_id | mediumint | 8 | 0 | N | Y | 文章id:[0,8388607] | |
| 2 | title | varchar | 125 | 0 | N | Y | 标题:[0,125]用于文章和html的title标签中 | |
| 3 | type | varchar | 64 | 0 | N | N | 0 | 文章分类:[0,1000]用来搜索指定类型的文章 |
| 4 | hits | int | 10 | 0 | N | N | 0 | 点击数:[0,1000000000]访问这篇文章的人次 |
| 5 | praise_len | int | 10 | 0 | N | N | 0 | 点赞数 |
| 6 | create_time | timestamp | 19 | 0 | N | N | CURRENT_TIMESTAMP | 创建时间: |
| 7 | update_time | timestamp | 19 | 0 | N | N | CURRENT_TIMESTAMP | 更新时间: |
| 8 | source | varchar | 255 | 0 | Y | N | 来源:[0,255]文章的出处 | |
| 9 | url | varchar | 255 | 0 | Y | N | 来源地址:[0,255]用于跳转到发布该文章的网站 | |
| 10 | tag | varchar | 255 | 0 | Y | N | 标签:[0,255]用于标注文章所属相关内容,多个标签用空格隔开 | |
| 11 | content | longtext | 2147483647 | 0 | Y | N | 正文:文章的主体内容 | |
| 12 | img | varchar | 255 | 0 | Y | N | 封面图 | |
| 13 | description | text | 65535 | 0 | Y | N | 文章描述 |
| 编号 | 名称 | 数据类型 | 长度 | 小数位 | 允许空值 | 主键 | 默认值 | 说明 |
| 1 | type_id | smallint | 5 | 0 | N | Y | 分类ID:[0,10000] | |
| 2 | display | smallint | 5 | 0 | N | N | 100 | 显示顺序:[0,1000]决定分类显示的先后顺序 |
| 3 | name | varchar | 16 | 0 | N | N | 分类名称:[2,16] | |
| 4 | father_id | smallint | 5 | 0 | N | N | 0 | 上级分类ID:[0,32767] |
| 5 | description | varchar | 255 | 0 | Y | N | 描述:[0,255]描述该分类的作用 | |
| 6 | icon | text | 65535 | 0 | Y | N | 分类图标: | |
| 7 | url | varchar | 255 | 0 | Y | N | 外链地址:[0,255]如果该分类是跳转到其他网站的情况下,就在该URL上设置 | |
| 8 | create_time | timestamp | 19 | 0 | N | N | CURRENT_TIMESTAMP | 创建时间: |
| 9 | update_time | timestamp | 19 | 0 | N | N | CURRENT_TIMESTAMP | 更新时间: |
| 编号 | 名称 | 数据类型 | 长度 | 小数位 | 允许空值 | 主键 | 默认值 | 说明 |
| 1 | auth_id | int | 10 | 0 | N | Y | 授权ID: | |
| 2 | user_group | varchar | 64 | 0 | Y | N | 用户组: | |
| 3 | mod_name | varchar | 64 | 0 | Y | N | 模块名: | |
| 4 | table_name | varchar | 64 | 0 | Y | N | 表名: | |
| 5 | page_title | varchar | 255 | 0 | Y | N | 页面标题: | |
| 6 | path | varchar | 255 | 0 | Y | N | 路由路径: | |
| 7 | position | varchar | 32 | 0 | Y | N | 位置: | |
| 8 | mode | varchar | 32 | 0 | N | N | _blank | 跳转方式: |
| 9 | add | tinyint | 3 | 0 | N | N | 1 | 是否可增加: |
| 10 | del | tinyint | 3 | 0 | N | N | 1 | 是否可删除: |
| 11 | set | tinyint | 3 | 0 | N | N | 1 | 是否可修改: |
| 12 | get | tinyint | 3 | 0 | N | N | 1 | 是否可查看: |
| 13 | field_add | text | 65535 | 0 | Y | N | 添加字段: | |
| 14 | field_set | text | 65535 | 0 | Y | N | 修改字段: | |
| 15 | field_get | text | 65535 | 0 | Y | N | 查询字段: | |
| 16 | table_nav_name | varchar | 500 | 0 | Y | N | 跨表导航名称: | |
| 17 | table_nav | varchar | 500 | 0 | Y | N | 跨表导航: | |
| 18 | option | text | 65535 | 0 | Y | N | 配置: | |
| 19 | create_time | timestamp | 19 | 0 | N | N | CURRENT_TIMESTAMP | 创建时间: |
| 20 | update_time | timestamp | 19 | 0 | N | N | CURRENT_TIMESTAMP | 更新时间: |
| 编号 | 名称 | 数据类型 | 长度 | 小数位 | 允许空值 | 主键 | 默认值 | 说明 |
| 1 | collect_id | int | 10 | 0 | N | Y | 收藏ID: | |
| 2 | user_id | int | 10 | 0 | N | N | 0 | 收藏人ID: |
| 3 | source_table | varchar | 255 | 0 | Y | N | 来源表: | |
| 4 | source_field | varchar | 255 | 0 | Y | N | 来源字段: | |
| 5 | source_id | int | 10 | 0 | N | N | 0 | 来源ID: |
| 6 | title | varchar | 255 | 0 | Y | N | 标题: | |
| 7 | img | varchar | 255 | 0 | Y | N | 封面: | |
| 8 | create_time | timestamp | 19 | 0 | N | N | CURRENT_TIMESTAMP | 创建时间: |
| 9 | update_time | timestamp | 19 | 0 | N | N | CURRENT_TIMESTAMP | 更新时间: |
| 编号 | 名称 | 数据类型 | 长度 | 小数位 | 允许空值 | 主键 | 默认值 | 说明 |
| 1 | comment_id | int | 10 | 0 | N | Y | 评论ID: | |
| 2 | user_id | int | 10 | 0 | N | N | 0 | 评论人ID: |
| 3 | reply_to_id | int | 10 | 0 | N | N | 0 | 回复评论ID:空为0 |
| 4 | content | longtext | 2147483647 | 0 | Y | N | 内容: | |
| 5 | nickname | varchar | 255 | 0 | Y | N | 昵称: | |
| 6 | avatar | varchar | 255 | 0 | Y | N | 头像地址:[0,255] | |
| 7 | create_time | timestamp | 19 | 0 | N | N | CURRENT_TIMESTAMP | 创建时间: |
| 8 | update_time | timestamp | 19 | 0 | N | N | CURRENT_TIMESTAMP | 更新时间: |
| 9 | source_table | varchar | 255 | 0 | Y | N | 来源表: | |
| 10 | source_field | varchar | 255 | 0 | Y | N | 来源字段: | |
| 11 | source_id | int | 10 | 0 | N | N | 0 | 来源ID: |
| 编号 | 名称 | 数据类型 | 长度 | 小数位 | 允许空值 | 主键 | 默认值 | 说明 |
| 1 | crop_classification_id | int | 10 | 0 | N | Y | 农作物分类ID | |
| 2 | crop_types | varchar | 64 | 0 | Y | N | 农作物类型 | |
| 3 | create_time | datetime | 19 | 0 | N | N | CURRENT_TIMESTAMP | 创建时间 |
| 4 | update_time | timestamp | 19 | 0 | N | N | CURRENT_TIMESTAMP | 更新时间 |
| 编号 | 名称 | 数据类型 | 长度 | 小数位 | 允许空值 | 主键 | 默认值 | 说明 |
| 1 | crop_information_id | int | 10 | 0 | N | Y | 农作物信息ID | |
| 2 | crop_names | varchar | 64 | 0 | Y | N | 农作物名称 | |
| 3 | crop_types | varchar | 64 | 0 | Y | N | 农作物类型 | |
| 4 | crop_images | varchar | 255 | 0 | Y | N | 农作物图片 | |
| 5 | planting_season | varchar | 64 | 0 | Y | N | 种植季节 | |
| 6 | production_data | varchar | 64 | 0 | Y | N | 产量数据 | |
| 7 | cost_price | varchar | 64 | 0 | Y | N | 成本价格 | |
| 8 | sales_price | varchar | 64 | 0 | Y | N | 销售价格 | |
| 9 | crop_habits | text | 65535 | 0 | Y | N | 农作物习性 | |
| 10 | growth_situation | text | 65535 | 0 | Y | N | 生长情况 | |
| 11 | agricultural_technology | text | 65535 | 0 | Y | N | 农业技术 | |
| 12 | details_introduction | longtext | 2147483647 | 0 | Y | N | 详情介绍 | |
| 13 | hits | int | 10 | 0 | N | N | 0 | 点击数 |
| 14 | praise_len | int | 10 | 0 | N | N | 0 | 点赞数 |
| 15 | recommend | int | 10 | 0 | N | N | 0 | 智能推荐 |
| 16 | create_time | datetime | 19 | 0 | N | N | CURRENT_TIMESTAMP | 创建时间 |
| 17 | update_time | timestamp | 19 | 0 | N | N | CURRENT_TIMESTAMP | 更新时间 |
表environmental_monitoring (环境监测)
| 编号 | 名称 | 数据类型 | 长度 | 小数位 | 允许空值 | 主键 | 默认值 | 说明 |
| 1 | environmental_monitoring_id | int | 10 | 0 | N | Y | 环境监测ID | |
| 2 | farmland_name | varchar | 64 | 0 | Y | N | 农田名称 | |
| 3 | farmland_type | varchar | 64 | 0 | Y | N | 农田类型 | |
| 4 | crop_names | varchar | 64 | 0 | Y | N | 农作物名称 | |
| 5 | crop_types | varchar | 64 | 0 | Y | N | 农作物类型 | |
| 6 | farmland_images | varchar | 255 | 0 | Y | N | 农田图片 | |
| 7 | monitoring_date | date | 10 | 0 | Y | N | 监测日期 | |
| 8 | ambient_temperature | varchar | 64 | 0 | Y | N | 环境温度 | |
| 9 | environmental_humidity | varchar | 64 | 0 | Y | N | 环境湿度 | |
| 10 | lighting_duration | varchar | 64 | 0 | Y | N | 光照时长 | |
| 11 | environmental_conditions | text | 65535 | 0 | Y | N | 环境情况 | |
| 12 | water_quality_data | varchar | 64 | 0 | Y | N | 水质数据 | |
| 13 | water_quality_situation | text | 65535 | 0 | Y | N | 水质情况 | |
| 14 | soil_moisture | varchar | 64 | 0 | Y | N | 土壤湿度 | |
| 15 | soil_ph_value | varchar | 64 | 0 | Y | N | 土壤PH值 | |
| 16 | soil_conditions | text | 65535 | 0 | Y | N | 土壤情况 | |
| 17 | impact_situation | text | 65535 | 0 | Y | N | 影响情况 | |
| 18 | hits | int | 10 | 0 | N | N | 0 | 点击数 |
| 19 | praise_len | int | 10 | 0 | N | N | 0 | 点赞数 |
| 20 | create_time | datetime | 19 | 0 | N | N | CURRENT_TIMESTAMP | 创建时间 |
| 21 | update_time | timestamp | 19 | 0 | N | N | CURRENT_TIMESTAMP | 更新时间 |
| 编号 | 名称 | 数据类型 | 长度 | 小数位 | 允许空值 | 主键 | 默认值 | 说明 |
| 1 | hits_id | int | 10 | 0 | N | Y | 点赞ID: | |
| 2 | user_id | int | 10 | 0 | N | N | 0 | 点赞人: |
| 3 | create_time | timestamp | 19 | 0 | N | N | CURRENT_TIMESTAMP | 创建时间: |
| 4 | update_time | timestamp | 19 | 0 | N | N | CURRENT_TIMESTAMP | 更新时间: |
| 5 | source_table | varchar | 255 | 0 | Y | N | 来源表: | |
| 6 | source_field | varchar | 255 | 0 | Y | N | 来源字段: | |
| 7 | source_id | int | 10 | 0 | N | N | 0 | 来源ID: |
| 编号 | 名称 | 数据类型 | 长度 | 小数位 | 允许空值 | 主键 | 默认值 | 说明 |
| 1 | notice_id | mediumint | 8 | 0 | N | Y | 公告id: | |
| 2 | title | varchar | 125 | 0 | N | N | 标题: | |
| 3 | content | longtext | 2147483647 | 0 | Y | N | 正文: | |
| 4 | create_time | timestamp | 19 | 0 | N | N | CURRENT_TIMESTAMP | 创建时间: |
| 5 | update_time | timestamp | 19 | 0 | N | N | CURRENT_TIMESTAMP | 更新时间: |
| 编号 | 名称 | 数据类型 | 长度 | 小数位 | 允许空值 | 主键 | 默认值 | 说明 |
| 1 | praise_id | int | 10 | 0 | N | Y | 点赞ID: | |
| 2 | user_id | int | 10 | 0 | N | N | 0 | 点赞人: |
| 3 | create_time | timestamp | 19 | 0 | N | N | CURRENT_TIMESTAMP | 创建时间: |
| 4 | update_time | timestamp | 19 | 0 | N | N | CURRENT_TIMESTAMP | 更新时间: |
| 5 | source_table | varchar | 255 | 0 | Y | N | 来源表: | |
| 6 | source_field | varchar | 255 | 0 | Y | N | 来源字段: | |
| 7 | source_id | int | 10 | 0 | N | N | 0 | 来源ID: |
| 8 | status | bit | 1 | 0 | N | N | 1 | 点赞状态:1为点赞,0已取消 |
| 编号 | 名称 | 数据类型 | 长度 | 小数位 | 允许空值 | 主键 | 默认值 | 说明 |
| 1 | production_planning_id | int | 10 | 0 | N | Y | 生产规划ID | |
| 2 | crop_names | varchar | 64 | 0 | Y | N | 农作物名称 | |
| 3 | crop_types | varchar | 64 | 0 | Y | N | 农作物类型 | |
| 4 | crop_images | varchar | 255 | 0 | Y | N | 农作物图片 | |
| 5 | planting_time | varchar | 64 | 0 | Y | N | 种植时间 | |
| 6 | planting_quantity | varchar | 64 | 0 | Y | N | 种植数量 | |
| 7 | planting_land | varchar | 64 | 0 | Y | N | 种植土地 | |
| 8 | planting_requirements | text | 65535 | 0 | Y | N | 种植要求 | |
| 9 | planting_plan | text | 65535 | 0 | Y | N | 种植计划 | |
| 10 | market_demand | text | 65535 | 0 | Y | N | 市场需求 | |
| 11 | hits | int | 10 | 0 | N | N | 0 | 点击数 |
| 12 | praise_len | int | 10 | 0 | N | N | 0 | 点赞数 |
| 13 | create_time | datetime | 19 | 0 | N | N | CURRENT_TIMESTAMP | 创建时间 |
| 14 | update_time | timestamp | 19 | 0 | N | N | CURRENT_TIMESTAMP | 更新时间 |
| 编号 | 名称 | 数据类型 | 长度 | 小数位 | 允许空值 | 主键 | 默认值 | 说明 |
| 1 | registered_users_id | int | 10 | 0 | N | Y | 注册用户ID | |
| 2 | user_name | varchar | 64 | 0 | Y | N | 用户姓名 | |
| 3 | user_gender | varchar | 64 | 0 | Y | N | 用户性别 | |
| 4 | examine_state | varchar | 16 | 0 | N | N | 已通过 | 审核状态 |
| 5 | user_id | int | 10 | 0 | N | N | 0 | 用户ID |
| 6 | create_time | datetime | 19 | 0 | N | N | CURRENT_TIMESTAMP | 创建时间 |
| 7 | update_time | timestamp | 19 | 0 | N | N | CURRENT_TIMESTAMP | 更新时间 |
表slides (轮播图)
| 编号 | 名称 | 数据类型 | 长度 | 小数位 | 允许空值 | 主键 | 默认值 | 说明 |
| 1 | slides_id | int | 10 | 0 | N | Y | 轮播图ID: | |
| 2 | title | varchar | 64 | 0 | Y | N | 标题: | |
| 3 | content | varchar | 255 | 0 | Y | N | 内容: | |
| 4 | url | varchar | 255 | 0 | Y | N | 链接: | |
| 5 | img | varchar | 255 | 0 | Y | N | 轮播图: | |
| 6 | hits | int | 10 | 0 | N | N | 0 | 点击量: |
| 7 | create_time | timestamp | 19 | 0 | N | N | CURRENT_TIMESTAMP | 创建时间: |
| 8 | update_time | timestamp | 19 | 0 | N | N | CURRENT_TIMESTAMP | 更新时间: |
表upload (文件上传)
| 编号 | 名称 | 数据类型 | 长度 | 小数位 | 允许空值 | 主键 | 默认值 | 说明 |
| 1 | upload_id | int | 10 | 0 | N | Y | 上传ID | |
| 2 | name | varchar | 64 | 0 | Y | N | 文件名 | |
| 3 | path | varchar | 255 | 0 | Y | N | 访问路径 | |
| 4 | file | varchar | 255 | 0 | Y | N | 文件路径 | |
| 5 | display | varchar | 255 | 0 | Y | N | 显示顺序 | |
| 6 | father_id | int | 10 | 0 | Y | N | 0 | 父级ID |
| 7 | dir | varchar | 255 | 0 | Y | N | 文件夹 | |
| 8 | type | varchar | 32 | 0 | Y | N | 文件类型 |
表user (用户账户:用于保存用户登录信息)
| 编号 | 名称 | 数据类型 | 长度 | 小数位 | 允许空值 | 主键 | 默认值 | 说明 |
| 1 | user_id | mediumint | 8 | 0 | N | Y | 用户ID:[0,8388607]用户获取其他与用户相关的数据 | |
| 2 | state | smallint | 5 | 0 | N | N | 1 | 账户状态:[0,10](1可用|2异常|3已冻结|4已注销) |
| 3 | user_group | varchar | 32 | 0 | Y | N | 所在用户组:[0,32767]决定用户身份和权限 | |
| 4 | login_time | timestamp | 19 | 0 | N | N | CURRENT_TIMESTAMP | 上次登录时间: |
| 5 | phone | varchar | 11 | 0 | Y | N | 手机号码:[0,11]用户的手机号码,用于找回密码时或登录时 | |
| 6 | phone_state | smallint | 5 | 0 | N | N | 0 | 手机认证:[0,1](0未认证|1审核中|2已认证) |
| 7 | username | varchar | 16 | 0 | N | N | 用户名:[0,16]用户登录时所用的账户名称 | |
| 8 | nickname | varchar | 16 | 0 | Y | N | 昵称:[0,16] | |
| 9 | password | varchar | 64 | 0 | N | N | 密码:[0,32]用户登录所需的密码,由6-16位数字或英文组成 | |
| 10 | | varchar | 64 | 0 | Y | N | 邮箱:[0,64]用户的邮箱,用于找回密码时或登录时 | |
| 11 | email_state | smallint | 5 | 0 | N | N | 0 | 邮箱认证:[0,1](0未认证|1审核中|2已认证) |
| 12 | avatar | varchar | 255 | 0 | Y | N | 头像地址:[0,255] | |
| 13 | open_id | varchar | 255 | 0 | Y | N | 针对获取用户信息字段 | |
| 14 | create_time | timestamp | 19 | 0 | N | N | CURRENT_TIMESTAMP | 创建时间: |
| 15 | vip_level | varchar | 255 | 0 | Y | N | 会员等级 | |
| 16 | vip_discount | double | 11 | 2 | Y | N | 0.00 | 会员折扣 |
表user_group (用户组:用于用户前端身份和鉴权)
| 编号 | 名称 | 数据类型 | 长度 | 小数位 | 允许空值 | 主键 | 默认值 | 说明 |
| 1 | group_id | mediumint | 8 | 0 | N | Y | 用户组ID:[0,8388607] | |
| 2 | display | smallint | 5 | 0 | N | N | 100 | 显示顺序:[0,1000] |
| 3 | name | varchar | 16 | 0 | N | N | 名称:[0,16] | |
| 4 | description | varchar | 255 | 0 | Y | N | 描述:[0,255]描述该用户组的特点或权限范围 | |
| 5 | source_table | varchar | 255 | 0 | Y | N | 来源表: | |
| 6 | source_field | varchar | 255 | 0 | Y | N | 来源字段: | |
| 7 | source_id | int | 10 | 0 | N | N | 0 | 来源ID: |
| 8 | register | smallint | 5 | 0 | Y | N | 0 | 注册位置: |
| 9 | create_time | timestamp | 19 | 0 | N | N | CURRENT_TIMESTAMP | 创建时间: |
| 10 | update_time | timestamp | 19 | 0 | N | N | CURRENT_TIMESTAMP | 更新时间: |
整个智慧农业生产决策支持系统的需求分析主要对系统总体架构以及功能模块的设计,通过建立E-R模型和数据库逻辑系统设计完成了数据库系统设计。
5 系统关键模块详细设计与实现
智慧农业生产决策支持系统的详细设计与实现主要是根据前面的智慧农业生产决策支持系统的需求分析和智慧农业生产决策支持系统的总体设计来设计页面并实现业务逻辑。主要从智慧农业生产决策支持系统界面实现、业务逻辑实现这两部分进行介绍。
5.1普通用户功能模块
5.1.1 前台首页界面
当进入智慧农业生产决策支持系统的时候,系统以上中下的布局进行展示,首先映入眼帘的是系统的导航栏,下面是轮播图,再往下是网站公告,其主界面展示如下图所示。
图5-1 前台首页界面图
5.1.2 用户注册界面
智慧农业生产决策支持系统的游客和注册用户时可以进行注册登录,当用户右上角“注册”按钮的时候,当填写上自己的账号+密码+确认密码+昵称+邮箱等后再点击“注册”按钮后将会先验证输入的有没有空数据,再次验证密码和确认密码是否是一样的,最后验证输入的账户名和数据库表中已经注册的账户名是否重复,只有都验证没问题后即可用户注册成功。用户注册界面展示如下图所示。
图5-2注册界面图
注册关键代码如下:
* 注册
* @param user
* @return
*/
@PostMapping("register")
public Map<String, Object> signUp(@RequestBody User user) {
// 查询用户
Map<String, String> query = new HashMap<>();
Map<String,Object> map = JSON.parseObject(JSON.toJSONString(user));
query.put("username",user.getUsername());
List list = service.selectBaseList(service.select(query, new HashMap<>()));
if (list.size()>0){
return error(30000, "用户已存在");
}
map.put("password",service.encryption(String.valueOf(map.get("password"))));
service.insert(map);
return success(1);
}
智慧农业生产决策支持系统中的前台上注册后的用户是可以通过自己的账户名和密码进行登录的,当用户输入完整的自己的账户名和密码信息并点击“登录”按钮后,将会首先验证输入的有没有空数据,再次验证输入的账户名+密码和数据库中当前保存的用户信息是否一致,只有在一致后将会登录成功并自动跳转到智慧农业生产决策支持系统的首页中;否则将会提示相应错误信息,用户登录界面如下图所示。
图5-3用户登录界面图
登录的逻辑代码如下所示。
/**
* 登录
* @param data
* @param httpServletRequest
* @return
*/
@PostMapping("login")
public Map<String, Object> login(@RequestBody Map<String, String> data, HttpServletRequest httpServletRequest) {
log.info("[执行登录接口]");
String username = data.get("username");
String email = data.get("email");
String phone = data.get("phone");
String password = data.get("password");
List resultList = null;
Map<String, String> map = new HashMap<>();
if(username != null && "".equals(username) == false){
map.put("username", username);
resultList = service.select(map, new HashMap<>()).getResultList();
}
else if(email != null && "".equals(email) == false){
map.put("email", email);
resultList = service.select(map, new HashMap<>()).getResultList();
}
else if(phone != null && "".equals(phone) == false){
map.put("phone", phone);
resultList = service.select(map, new HashMap<>()).getResultList();
}else{
return error(30000, "账号或密码不能为空");
}
if (resultList == null || password == null) {
return error(30000, "账号或密码不能为空");
}
//判断是否有这个用户
if (resultList.size()<=0){
return error(30000,"用户不存在");
}
User byUsername = (User) resultList.get(0);
Map<String, String> groupMap = new HashMap<>();
groupMap.put("name",byUsername.getUserGroup());
List groupList = userGroupService.select(groupMap, new HashMap<>()).getResultList();
if (groupList.size()<1){
return error(30000,"用户组不存在");
}
UserGroup userGroup = (UserGroup) groupList.get(0);
//查询用户审核状态
if (!StringUtils.isEmpty(userGroup.getSourceTable())){
String sql = "select examine_state from "+ userGroup.getSourceTable() +" WHERE user_id = " + byUsername.getUserId();
String res = String.valueOf(service.runCountSql(sql).getSingleResult());
if (res==null){
return error(30000,"用户不存在");
}
if (!res.equals("已通过")){
return error(30000,"该用户审核未通过");
}
}
//查询用户状态
if (byUsername.getState()!=1){
return error(30000,"用户非可用状态,不能登录");
}
String md5password = service.encryption(password);
if (byUsername.getPassword().equals(md5password)) {
// 存储Token到数据库
AccessToken accessToken = new AccessToken();
accessToken.setToken(UUID.randomUUID().toString().replaceAll("-", ""));
accessToken.setUser_id(byUsername.getUserId());
tokenService.save(accessToken);
// 返回用户信息
JSONObject user = JSONObject.parseObject(JSONObject.toJSONString(byUsername));
user.put("token", accessToken.getToken());
JSONObject ret = new JSONObject();
ret.put("obj",user);
return success(ret);
} else {
return error(30000, "账号或密码不正确");
}
}
5.1.4密码修改界面
用户使用该系统注册完成后,用户对登录密码有修改需求时,系统也可以提供用户修改密码权限。系统中所有的操作者能够变更自己的密码信息,执行该功能首先必须要登入系统,然后选择密码变更选项以后在给定的文本框中填写初始密码和新密码来完成修改密码的操作。在填写的时候,假如两次密码填写存在差异,那么此次密码变更操作失败,下面的图片展示的就是该板块对应的界面。
图5-4 密码修改界面图
密码修改代码如下:
/**
* 修改密码
* @param data
* @param request
* @return
*/
@PostMapping("change_password")
public Map<String, Object> change_password(@RequestBody Map<String, String> data, HttpServletRequest request){
// 根据Token获取UserId
String token = request.getHeader("x-auth-token");
Integer userId = tokenGetUserId(token);
// 根据UserId和旧密码获取用户
Map<String, String> query = new HashMap<>();
String o_password = data.get("o_password");
query.put("user_id" ,String.valueOf(userId));
query.put("password" ,service.encryption(o_password));
int count = service.selectBaseCount(service.count(query, service.readConfig(request)));
if(count > 0){
// 修改密码
Map<String,Object> form = new HashMap<>();
form.put("password",service.encryption(data.get("password")));
service.update(query,service.readConfig(request),form);
return success(1);
}
return error(10000,"密码修改失败!");
}
当用户点击智慧农业生产决策支持系统中导航栏上的“农作物信息”后将会进入到该“农作物”列表的界面,然后选择想要看的农作物,点击进入到详细界面,在详细界面可以收藏+点赞和评论等操作,农作物信息界面如下图所示。
图5-5农作物信息界面图
农作物信息关键代码如下:
@PostMapping("/set")
@Transactional
public Map<String, Object> set(HttpServletRequest request) throws IOException {
service.update(service.readQuery(request), service.readConfig(request), service.readBody(request.getReader()));
return success(1);
}
5.2管理员功能模块
管理员点击“系统用户”这一菜单会显示管理员、普通用户这两个子菜单,管理员可以对这两个角色的信息进行增删改查操作。界面如下图所示。
图5-6系统用户管理界面图
管理员点击“农作物分类管理”这一菜单会显示农作物分类列表、农作物分类添加这两个子菜单,支持输入农作物类型进行查询、重置和删除的操作。如果想要添加新的农作物分类,点击“添加”按钮,就可以添加了,同时可以选择某一条农作物分类,点击“删除”进行删除。农作物分类列表、农作物分类添加界面如下图所示。
图5-7农作物分类列表界面图
图5-8农作物分类添加界面图
管理员点击“农作物信息管理”这一菜单会显示农作物信息列表、农作物信息添加这两个子菜单,支持输入农作物名称、农作物类型进行查询、重置和删除的操作。如果想要添加新的农作物信息,点击“添加”按钮,同时可以选择某一条农作物信息,点击“删除”进行删除。农作物信息列表、农作物信息添加界面如下图所示。
图5-9农作物信息列表界面图
图5-10农作物信息添加界面图
农作物信息添加关键代码如下:
@RequestMapping(value = "/del")
@Transactional
public Map<String, Object> del(HttpServletRequest request) {
service.delete(service.readQuery(request), service.readConfig(request));
return success(1);
}
public void delete(Map<String,String> query,Map<String,String> config){
QueryWrapper wrapper = new QueryWrapper<E>();
toWhereWrapper(query, "0".equals(config.get(FindConfig.GROUP_BY)),wrapper);
baseMapper.delete(wrapper);
log.info("[{}] - 删除操作:{}",wrapper.getSqlSelect());
}
管理员点击“系统管理”这一菜单会显示轮播图这个子菜单,管理员可以对前台展示的轮播图进行设置,界面如下图所示。
图5-11系统管理界面图
系统管理关键代码如下:
@PostMapping("/add")
@Transactional
public Map<String, Object> add(HttpServletRequest request) throws IOException {
service.insert(service.readBody(request.getReader()));
return success(1);
}
public Map<String, Object> addMap(Map<String,Object> map){
service.insert(map);
return success(1);
}
6系统测试
6.1 系统测试用例
系统测试包括:用户登录功能测试、农作物信息展示功能测试、农作物分类添加、环境监测搜索、密码修改、生产规划功能测试,如表6-1、6-2、6-3、6-4、6-5、6-6所示:
表6-1 用户登录功能测试表
| 用例名称 | 用户登录系统 |
| 目的 | 测试用户通过正确的用户名和密码可否登录功能 |
| 前提 | 未登录的情况下 |
| 测试流程 | 1) 进入登录页面 2) 输入正确的用户名和密码 |
| 预期结果 | 用户名和密码正确的时候,跳转到登录成功界面,反之则显示错误信息,提示重新输入 |
| 实际结果 | 实际结果与预期结果一致 |
农作物信息查看功能测试:
表6-2 农作物信息查看功能测试表
| 用例名称 | 农作物信息查看 |
| 目的 | 测试农作物信息查看功能 |
| 前提 | 用户登录 |
| 测试流程 | 点击农作物信息列表 |
| 预期结果 | 可以查看到所有农作物信息信息 |
| 实际结果 | 实际结果与预期结果一致 |
管理员添加农作物分类界面测试:
表6-3 管理员添加农作物分类界面测试表
| 用例名称 | 添加农作物分类测试用例 |
| 目的 | 测试农作物分类添加功能 |
| 前提 | 管理员用户正常登录情况下 |
| 测试流程 | 1)管理员点击农作物分类,然后点击添加后并填写信息。 2)点击进行提交。 |
| 预期结果 | 提交以后,页面首页会显示新的农作物分类 |
| 实际结果 | 实际结果与预期结果一致 |
环境监测搜索功能测试:
表6-4环境监测搜索功能测试表
| 用例名称 | 环境监测搜索测试 |
| 目的 | 测试环境监测搜索功能 |
| 前提 | 无 |
| 测试流程 | 1)在搜索框填入搜索关键字。 2)点击搜索按钮。 |
| 预期结果 | 页面显示包含有搜索关键字的环境监测 |
| 实际结果 | 实际结果与预期结果一致 |
密码修改搜索功能测试:
表6-5 密码修改功能测试表
| 用例名称 | 密码修改测试用例 |
| 目的 | 测试管理员密码修改功能 |
| 前提 | 管理员用户正常登录情况下 |
| 测试流程 | 1)管理员密码修改并完成填写。 2)点击进行提交。 |
| 预期结果 | 使用新的密码可以登录 |
| 实际结果 | 实际结果与预期结果一致 |
生产规划功能测试:
表6-6生产规划功能测试表
| 用例名称 | 生产规划测试用例 |
| 目的 | 测试用户生产规划功能 |
| 前提 | 用户正常登录情况下 |
| 测试流程 | 1)搜索查看生产规划,点击生产规划。 2)填写生产规划信息,点击进行提交。 |
| 预期结果 | 生产规划成功 |
| 实际结果 | 实际结果与预期结果一致 |
通过编写智慧农业生产决策支持系统的测试用例,已经检测完毕用户登录功能测试、农作物信息展示功能测试、农作物分类添加、环境监测搜索、密码修改、生产规划功能测试,通过这6大模块为智慧农业生产决策支持系统的后期推广运营提供了强力的技术支撑。
结论
本文描述了智慧农业生产决策支持系统的原理和开发过程,该系统是通过SpringBoot框架来搭建后台,中间件使用的是Tomcat服务器,数据库管理平台采用开源的Mysql,前台使用的是JQuery框架,同时使用Validate校验框架,这样就可以减少前端代码的输入量,而且基于JQuery框架的Validat框架使用简单,是流行的前端使用框架,前端使用的主要是HTML页面展示技术。
在开发前做了许多的准备,在本系统的设计和开发过程中阅览和学习了许多文献资料,从开发这个智慧农业生产决策支持系统的过程中我也收获了许许多多宝贵的方法以及设计思路,对系统的开发也起到了很重要的作用,系统的开发技术选用的都是自己比较熟悉的,比如Web、SpringBoot、MYSQL,这些技术都是在以前的学习中学到了,其中许多的设计思路和方法都是在以前不断地学习中摸索出来的经验,其实对于我们来说工作量还是比较大的,但是正是由于之前的积累与准备,才能顺利的完成这个项目,由此看来,积累经验跟做好准备是十分重要的事情。
当然在该系统的设计与实现的过程中也离不开老师以及同学们的帮助,正是因为他们的指导与帮助,我才能够成功的在预期内完成了这个系统。同时在这个过程当中我也收获了很多东西,此系统也有需要改进的地方,但是由于专业知识的浅薄,并不能做到十分完美,希望以后有机会可以让其真正的投入到使用之中。
参考文献
[1]李红莎.基于农业互联网平台的灌溉监测信息系统研究[J].农机化研究,2024,46(08):221-225.DOI:10.13427/j.cnki.njyi.2024.08.011.
[2]柴西林,张婧,邵照勇等.基于无线传感网及边缘网关的智慧农业大棚监控系统设计[J].工业仪表与自动化装置,2024,(01):13-17+33.DOI:10.19950/j.cnki.CN61-1121/TH.2024.01.003.
[3]黄星科,邹中妃,胡勒等.基于贵州山地特点的智慧农业系统设计研究[J].山西农经,2024,(02):51-53+69.DOI:10.16675/j.cnki.cn14-1065/f.2024.02.015.
[4]李笑瑜,朱俊,杨珍书等.基于无人机平台的智慧农业系统研究与应用[J].南方农机,2024,55(03):34-36.
[5]郗艳华,张娜,张芊睿.基于物联网的智慧农业智能温室控制系统[J].电脑知识与技术,2024,20(03):8-10.DOI:10.14004/j.cnki.ckt.2024.0156.
[6]华蕾,毛洪霞,乔建龙等.物联网发展下智慧农业大棚控制系统探讨[J].黑龙江粮食,2024,(01):102-104.
[7]周鹏梅.基于LoRa+5G的低成本智慧农业物联网系统设计[J].电脑编程技巧与维护,2024,(01):122-125.DOI:10.16184/j.cnki.comprg.2024.01.009.
[8]侯润泽,卞晓晓,原子旋等.基于FPGA的智能农场系统设计[J].物联网技术,2024,14(01):87-89.DOI:10.16667/j.issn.2095-1302.2024.01.024.
[9]牟雪雷.智慧农业管理系统组成与发展[J].农机使用与维修,2024,(01):84-87.DOI:10.14031/j.cnki.njwx.2024.01.022.
[10]陆安山,张璐,韩瑶辉等.一种基于物联网技术的智慧农业系统设计[J].无线互联科技,2023,20(24):18-20.
[11]Pitri Y ,Sutia B ,Perdana A I P .Waste;sadaqah;: a new community-based waste-management practice in Java, Indonesia[J].Sustainability: Science, Practice and Policy,2023,19(1):
[12]杜朋轩,陈芳,曹梦川.基于Java Web的智慧农业信息采集系统的设计与实现[J].科技资讯,2023,21(23):162-165.DOI:10.16661/j.cnki.1672-3791.2307-5042-8177.
[13]Migallón V ,Penadés J .A Java Application for Teaching Graphs in Undergraduate Courses[J].Applied Sciences,2023,13(23):
[14]A D W ,R S ,V M .Landslide Prone Areas Analysis in Bandungan District, Semarang Regency, Central Java, Indonesia[J].IOP Conference Series: Earth and Environmental Science,2023,1268(1):
[15]韩鹏,王军红,王金炜.智慧农业大棚计算机信息管理系统的设计与实现[J].河北农业,2023,(10):85-87.
[16]倪志强,李稚萱.基于广电5G的智慧农业平台设计与建设[J].广播与电视技术,2023,50(10):14-17.DOI:10.16171/j.cnki.rtbe.20230010002.
[17]李耀东.基于物联网的智慧农业智能控制系统设计[J].农业工程技术,2023,43(29):23-24.DOI:10.16815/j.cnki.11-5436/s.2023.29.007.
[18]代雨婷,樊玲.基于MBSE的智慧农业管理系统设计[J].智慧农业导刊,2023,3(19):10-12+16.DOI:10.20028/j.zhnydk.2023.19.003.
[19]王丹,姚竟发,崔秀艳等.基于STM32的智慧农业监测系统设计与实现[J].电子产品世界,2023,30(08):18-21+29.
[20]姜钊.基于物联网的赣南脐橙智慧生产决策支持系统开发[D].赣南师范大学,2023.DOI:10.27685/d.cnki.ggnsf.2023.000388.
致 谢
逝者如斯夫,不舍昼夜。转眼间,大学生活便已经接近尾声,人面对着离别与结束,总是充满着不舍与茫然,我亦如此,仍记得那年秋天,我迫不及待的提前一天到了学校,面对学校巍峨的大门,我心里充满了期待:这里,就是我新生活的起点吗?那天,阳光明媚,学校的欢迎仪式很热烈,我面对着一个个对着我微笑的同学,仿佛一缕缕阳光透过胸口照进了我心里,同时,在那天我认识可爱的室友,我们携手共同度过了这难忘的两年。如今,我望着这篇论文的致谢,不禁又要问自己:现在,我们就要说再见了吗?
感慨莫名,不知所言。遥想当初刚来学校的时候,心里总是想着工科学校会过于板正,会缺乏一些柔情,当时心里甚至有一点点排斥,但是随着我对学校的慢慢认识与了解,我才认识到了她的美丽,她的柔情,并且慢慢的喜欢上了这个校园,但是时间太快了,快到我还没有好好体会她的美丽便要离开了,但是她带给我的回忆,永远不会离开我,也许真正离开那天我的眼里会满含泪水,我不是因为难过,我只是想将她的样子映在我的泪水里,刻在我的心里。最后,感谢我的老师们,是你们教授了我们知识与做人的道理;感谢我的室友们,是你们陪伴了我如此之久;感谢每位关心与支持我的人。
少年,追风赶月莫停留,平荒尽处是春山。
免费领取项目源码,请关注❥点赞收藏并私信博主,谢谢~

被折叠的 条评论
为什么被折叠?



