基于Web的网上零食商店
摘 要
本文旨在设计并实现一个基于Web的网上零食商店,采用Spring Boot框架进行后端开发。该商店旨在为用户提供一个便捷、高效、安全的在线购物平台,满足他们对各类零食的需求。通过Spring Boot框架,我们实现了快速搭建项目结构、简化开发过程、提高开发效率的目标。
在系统设计方面,我们采用了MVC(Model-View-Controller)设计模式,将业务逻辑、数据处理和界面展示分离,提高了代码的可读性和可维护性。同时,我们使用了Spring Boot提供的各种内置功能,如安全认证、数据库访问、缓存管理等,简化了系统的开发过程。
在功能实现方面,网上零食商店提供了系统用户、线下商品管理、商品分类管理、线下订单管理、线下配送管理、系统管理、通知公告管理、资源管理、商城管理等功能。用户可以通过简单的操作,完成商品的浏览、选择和购买,同时也可以查看和管理自己的订单信息。
此外,我们还注重了系统的性能和安全性。通过优化数据库查询、使用缓存等技术手段,提高了系统吞吐量。同时,我们采用了Spring Security等安全框架,对用户的身份进行验证和授权,保障了系统的安全性。
综上所述,本文实现的基于Web的网上零食商店采用了Spring Boot框架,具有快速搭建、高效开发、安全可靠等特点。该系统为用户提供了一个便捷的在线购物平台,满足了他们对零食的需求,同时也为商家提供了一个有效的销售渠道。
关键词:网上零食商店;Vue;Spring Boot框架;Web
A web-based online snack shop
Abstract
This article aims to design and implement a web-based online snack store, developed using the Spring Boot framework for backend development. The store aims to provide users with a convenient, efficient, and secure online shopping platform to meet their needs for various snacks. Through the Spring Boot framework, we have achieved the goal of quickly building project structures, simplifying development processes, and improving development efficiency.
In terms of system design, we adopted the MVC (Model View Controller) design pattern, which separates business logic, data processing, and interface display, improving the readability and maintainability of the code. Meanwhile, we utilized various built-in features provided by Spring Boot, such as security authentication, database access, cache management, etc., to simplify the system development process.
In terms of functional implementation, online snack stores provide system users, offline product management, product classification management, offline order management, offline delivery management, system management, notification and announcement management, resource management, mall management, and other functions. Users can browse, select, and purchase products through simple operations, while also viewing and managing their order information.
In addition, we also focus on the performance and security of the system. By optimizing database queries and using caching techniques, the system throughput has been improved. Meanwhile, we have adopted security frameworks such as Spring Security to verify and authorize user identities, ensuring the security of the system.
In summary, the web-based online snack store implemented in this article adopts the Spring Boot framework, which has the characteristics of fast construction, efficient development, safety and reliability. The system provides users with a convenient online shopping platform, meeting their needs for snacks, and also provides an effective sales channel for merchants.
Key words:Online snack shops; Vue; Spring Boot framework; Web
目 录
随着互联网的随着互联网的普及和电子商务的迅速发展,网上购物已成为人们日常生活中不可或缺的一部分。零食作为人们日常生活中的一种消费品,其市场需求日益旺盛。传统的实体零食商店虽然能够满足人们的购买需求,但在时间、地点等方面存在一定的局限性。因此,基于Web的网上零食商店应运而生,为消费者提供了一个更加便捷、高效的购物渠道。
研究基于Web的网上零食商店的背景在于满足消费者对零食购买的便捷性、多样性和个性化的需求。通过网上零食商店,消费者可以随时随地浏览和购买各种零食,不受时间和地点的限制。同时,网上零食商店还能提供丰富的商品选择和个性化的购物体验,满足消费者多样化的需求。
此外,研究基于Web的网上零食商店还具有重要的意义。它可以推动电子商务行业的发展和创新。网上零食商店作为电子商务的一种应用,其成功实践可以为其他领域提供借鉴和参考,推动整个电子商务行业的进步。它还可以为零食商家提供一个更加广阔的销售渠道。通过网上零食商店,商家可以扩大销售范围,增加客户群体,提高销售额。最后,它还可以为消费者带来更加便捷、高效的购物体验,提高生活质量。
综上所述,基于Web的网上零食商店的研究背景与意义在于满足消费者对零食购买的便捷性、多样性和个性化的需求,推动电子商务行业的发展和创新,为零食商家提供更加广阔的销售渠道,以及为消费者带来更加便捷、高效的购物体验。
-
- 国内外研究现状
在国内,随着电子商务的快速发展和消费者对便捷性、个性化需求的提高,网上零食商店得到了迅速的发展。许多电商平台和创业公司纷纷进入这一领域,推出了各具特色的网上零食商店。这些商店不仅提供了丰富的商品选择,还通过大数据分析等技术手段,为消费者提供个性化的推荐和购物体验。同时,国内的研究机构和学者也对网上零食商店进行了深入的研究,探讨了其商业模式、用户体验、营销策略等方面的问题,为这一领域的发展提供了理论支持和实践指导。
在国外,网上零食商店同样受到了广泛的关注和研究。许多知名的电商平台和零食品牌都推出了自己的网上零食商店,为消费者提供便捷的购物服务。与此同时,国外的学者和研究机构也对网上零食商店进行了深入的研究,探讨了其市场竞争、用户行为、技术应用等方面的问题。这些研究不仅为网上零食商店的发展提供了理论支持,也为其他领域的应用提供了借鉴和参考。
综上所述,基于Web的网上零食商店在国内外都受到了广泛的关注和研究,其发展迅速,前景广阔。随着技术的不断进步和消费者需求的不断变化,网上零食商店将继续创新和发展,为消费者提供更加便捷、高效、个性化的购物体验。
根据市场调研得到的信息数据,结合国内外前沿研究,利用相关系统开发和设计方法,最终设计出基于Web的网上零食商店。
本文共有七章,如下所示。
第一章概述了基于Web的网上零食商店的研究背景和意义;精炼地总结了国内外研究情况和未来的研究趋势,最后给出了论文的组成结构。
第二章简要对系统各业务流程进行需求分析、可行性分析。
第三章对基于Web的网上零食商店进行设计。
第四章对基于Web的网上零食商店进行实现,并贴出相关页面截图,语言描述出具体功能实现的操作方法。
第五章对基于Web的网上零食商店采用测试用例的方式来对一些主要功能模块测试,最后得出测试结果。
第六章总结全文并对未来的研究做出展望。
在软件开发的过程中系统的可行性分析是必不可少的,可行性的研究就是评估问题是否能得到解决并且是要以最少的时间和最少的代价来解决。为实现上面的目标还要必须考虑到解决这些问题的方法的优点和缺点,还要考虑到实现了这些系统规模的开发带来的经济效益。这里可以用技术的可行性,操作的可行性,经济的可行性对我们的系统进行可行性的研究。基于Web的网上零食商店的可行性分析如下所示:
基于Web的网上零食商店采用Spring Boot框架进行开发,从技术可行性角度来看是完全可行的。Spring Boot作为一个成熟、稳定且广泛应用的Java开发框架,具有快速构建项目、简化开发流程、提供丰富内置功能等特点。它支持MVC设计模式,能够方便地实现前后端分离,提高代码的可读性和可维护性。同时,Spring Boot还提供了强大的数据库支持、安全认证、缓存管理等功能,为网上零食商店的开发提供了坚实的基础。
此外,Spring Boot拥有庞大的社区支持和完善的文档,这意味着开发者在遇到问题时能够迅速找到解决方案,并获得丰富的技术资源。因此,采用Spring Boot框架开发基于Web的网上零食商店在技术上是完全可行的,能够满足项目的需求,并有望为用户提供高效、稳定、安全的在线购物体验。
基于Web的网上零食商店在经济层面上展现出高度的可行性。从运营成本来看,网上零食商店无需租赁实体店面,降低了租金和人力成本。同时,通过集中采购和库存管理,可以优化供应链,减少库存积压和浪费,进一步降低成本。网上零食商店能够吸引更广泛的消费者群体,扩大销售市场。通过互联网平台,商店可以覆盖更广泛的地理区域,吸引更多潜在消费者,提高销售额。此外,网上购物还具有便捷性和个性化的优势,能够满足消费者多样化的需求,提高客户满意度和忠诚度。
综上所述,基于Web的网上零食商店在经济层面上具有高度的可行性。通过降低成本、扩大市场、提高客户满意度和盈利能力等手段,网上零食商店能够为企业带来可观的经济效益,并满足消费者的便捷购物需求。
基于Web的网上零食商店在操作层面上展现出极高的可行性。首先,其用户界面设计简洁直观,使用户即使是首次访问也能迅速上手,完成注册、登录、浏览商品、添加到购物车、结算以及订单追踪等一系列操作。商店还提供了详细的商品描述、用户评价以及客服支持,确保用户在购物过程中能够获得充分的信息和帮助。基于Web的架构意味着用户无需安装额外的软件或插件,只需通过浏览器即可访问商店,进行购物操作。这大大降低了用户的参与门槛,使得更多用户能够轻松享受在线购物的便利。商店还提供了多种支付方式,如在线支付、货到付款等,以满足不同用户的支付需求。同时,系统也采用了先进的安全技术,如SSL加密、密码保护等,确保用户的交易和个人信息安全。总之基于Web的网上零食商店在操作层面上具有高度的可行性,用户能够轻松完成购物操作,享受便捷、安全的在线购物体验。
基于Web的网上零食商店的设计与实现分为三大部分:管理员、普通用户和配送用户。
- 管理员功能需求如下:
登录:提供管理员用户登录功能,确保只有授权的管理员可以访问系统后台,保障系统安全。
系统用户管理:允许管理员管理系统的用户,包括添加新用户、编辑用户信息、重置密码等操作,以确保系统的权限管理和安全性。
线下商品管理:提供线下商品管理功能,包括添加新商品、编辑商品信息、删除商品等操作,确保商品信息的准确性和完整性。
商品分类管理:允许管理员管理商品的分类,包括添加新分类、编辑分类信息、删除分类等操作,方便用户按照分类查找商品。
线下订单管理:提供线下订单管理功能,包括查看订单列表、处理订单状态、取消订单等操作,确保订单的顺利处理和配送。
线下配送管理:允许管理员管理订单的配送情况,确保订单的及时配送。
系统管理:允许管理员管理系统首页的轮播图内容,包括添加、编辑、删除轮播图等操作,提升系统的视觉效果和用户体验。
通知公告管理:提供通知公告的管理功能,允许管理员发布、编辑、删除系统的公告消息,确保用户能够及时获取重要信息。
新闻资讯管理:提供新闻资讯的管理功能,包括添加、编辑、删除资讯内容,为用户提供最新的资讯信息。
新闻分类管理:允许管理员管理资讯的分类,包括添加新分类、编辑分类信息、删除分类等操作,方便用户按照分类查找资讯内容。
网上商品管理:提供网上商品的管理功能,包括添加新商品、编辑商品信息、删除商品等操作,确保商城商品的更新和管理。
分类列表管理:允许管理员管理商品的分类列表,包括添加新分类、编辑分类信息、删除分类等操作,方便用户浏览商品。
订单列表管理:提供订单列表的管理功能,包括查看订单详情、处理订单状态、取消订单等操作,确保订单的顺利处理。
订单配送管理:允许管理员管理订单的配送情况,包括分配配送员、跟踪配送进度、处理配送异常等操作,确保订单的及时配送。
(二)普通用户功能需求如下:
注册登录:提供普通用户注册和登录功能,确保用户可以创建和访问自己的账户,以便进行购物和管理个人信息。
首页:展示商店的主要内容和功能入口,让用户快速了解商店的产品和服务。
通知公告:提供系统的通知公告,包括商店活动、促销信息、重要通知等,确保用户能够及时获取相关消息。
新闻资讯:展示最新的新闻资讯和相关信息,让用户获取到有趣的资讯内容。
网上商品:展示商店的网上商品,包括零食类别、价格、促销信息等,方便用户浏览和购买。
商城管理:提供商城管理功能,包括我的购物车、我的订单、我的地址,确保用户能够顺利完成购物流程。
线下商品:展示商店的线下商品,包括实体店商品信息、价格、促销信息等,方便用户了解线下店铺的产品。
我的账户:提供个人账户管理功能,包括查看个人信息、修改密码,方便用户管理自己的账户信息。
个人首页:展示用户的基本信息和订单情况,让用户快速了解自己的购物记录。
线下配送:提供线下商品的配送情况,包括配送进度、配送员信息等,让用户了解商品的配送状态。
线下订单:展示用户的线下订单信息,包括订单详情、支付情况等,方便用户查看和管理订单。
订单配送:提供网上订单的配送情况,包括跟踪配送进度、确认收货等操作,确保订单的及时配送。
收藏:允许用户收藏感兴趣的商品,方便后续查看和购买。
(三)配送用户功能需求如下:
登录:提供配送用户登录功能,确保只有授权的配送员可以访问系统后台,保障系统安全。
后台首页:展示配送员的个人信息和相关操作入口,方便配送员快速进行管理和监控。
线下配送管理:提供线下配送管理功能,包括查看待配送订单、更新配送状态、确认配送完成等操作,确保订单的及时配送和顺利完成。
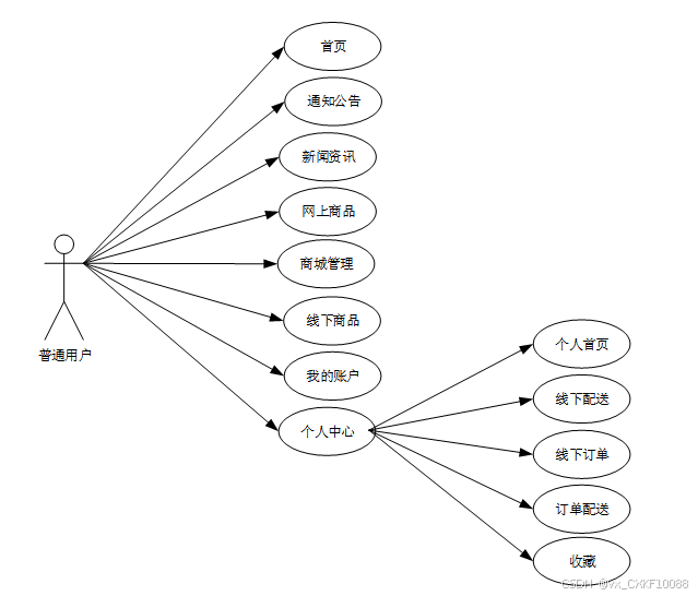
通过2.2功能的分析,得出了系统的用例图:
普通用户角色用例如图2-1所示。

图2-1普通用户用例图
配送用户角色用例如图2-2所示。

图2-2配送用户用例图
管理员角色用例如图2-3所示。

图2-3管理员用例图
(1)增加数据流程
系统中的所有用户(管理员、普通用户和配送用户)都可以实现增加数据功能,图2-4显示的就是在增加数据时的流程。

图2-4增加数据流程图
(2)修改数据流程
在录入系统信息的时候如果信息有错,可以对系统中的数据进行编辑。图2-5显示的就是修改数据的流程。

图2-5修改数据流程图
(3)删除数据流程
在系统中经常会出现一些过期的数据,那就可以直接删除这些数据,图2-6就是删除数据时的流程图。

图2-6删除数据流程图
由于本系统在逻辑事务处理方面对数据库的操作比较频繁所以系统在底层连接数据库时并没有使用原生的JDBC,而是把JDBC进行了封装,封装之后相当于一个连接数据库的工具DB UTIL,这样使用起来会更加方便而且这样进行封装还可以降低系统中代码的冗余,当我们需要连接和使用数据库时只需要调用这个工具里面的一个方法就可以了。而且通过封装可以把对数据库的操作独立起来,当需要连接不同种类的数据库时只需要加以修改就可以达到目的。
DAO层本来并无这个类,它只是java中MVC构造里的一个model概念,主要就是里面的一些方法,而这些方法就是用来访问数据库的方法。我们在软件开发时DAO层我们一般都放接口和接口的实现类,用于来规范实现类的我们叫它接口,实现类重点用于对数据库的操纵。
MVC是一种系统研发的关键模型,M是Model模型,它是系统内部关键程序运行的核心,主要进行对数据库的各种操作。视图View是V也叫做视图,主要的作用是对一些数据进行显示。控制器Controller 是C执行从View的视图层来读取数据,然后控制用户的输入。
系统架构如下图所示。

图3-1系统架构图
进入系统后首先要进行登录,验证你的身份,赋予你不同的权限。当你成功登录后,页面会有多个板块,分别是系统用户、线下商品管理、商品分类管理、线下订单管理、线下配送管理、系统管理、通知公告管理、资源管理、商城管理(网上商品、分类列表、订单列表、订单配送)。里面界面简单易懂,根据标示可以直接进行方便快捷的操作。
系统功能结构图如下所示。

图3-2系统功能结构图
一个好的系统它的后台数据库一定要考虑的全面,这和我们建造房子一个概念,房子不是随心所欲建起来的,一切都是在合理设计的基础是实现的,地基打牢固了房子才能建的更高。数据库如果设计的很合理,而且每个方面都能考虑到了那么这个系统才能不会出现大的问题。
一个好的数据库可以关系到程序开发的优劣,数据库设计离不开表结构的设计,还有表与表之间的联系,以及系统开发需要设计的数据表内容等信息。在进行数据库设计期间,要结合实际情况来对数据库进行针对性的开发设计。
-
-
- 数据库E-R图设计
-
本基于Web的网上零食商店采用的是mysql数据库,数据存储快,因为基于Web的网上零食商店,主要的就是对信息的管理,信息内容比较多,这就需要好好的设计一个好的数据库,分类要清楚,不能添加信息的时候,造成信息太过混乱,设计好的数据库首先就需要先把各个实体之间的关系表达明确,
系统的主要实体间关系E-R图如下图所示。

图3-3系统E-R图
此环节把概念转变成数据。由于整个数据库所处理的信息过多,就只展示以下几个表。
| 编号 | 名称 | 数据类型 | 长度 | 小数位 | 允许空值 | 主键 | 默认值 | 说明 |
| 1 | token_id | int | 10 | 0 | N | Y | 临时访问牌ID | |
| 2 | token | varchar | 64 | 0 | Y | N | 临时访问牌 | |
| 3 | info | text | 65535 | 0 | Y | N | ||
| 4 | maxage | int | 10 | 0 | N | N | 2 | 最大寿命:默认2小时 |
| 5 | create_time | timestamp | 19 | 0 | N | N | CURRENT_TIMESTAMP | 创建时间: |
| 6 | update_time | timestamp | 19 | 0 | N | N | CURRENT_TIMESTAMP | 更新时间: |
| 7 | user_id | int | 10 | 0 | N | N | 0 | 用户编号: |
| 编号 | 名称 | 数据类型 | 长度 | 小数位 | 允许空值 | 主键 | 默认值 | 说明 |
| 1 | address_id | int | 10 | 0 | N | Y | 收货地址: | |
| 2 | name | varchar | 32 | 0 | Y | N | 姓名: | |
| 3 | phone | varchar | 13 | 0 | Y | N | 手机: | |
| 4 | postcode | varchar | 8 | 0 | Y | N | 邮编: | |
| 5 | address | varchar | 255 | 0 | N | N | 地址: | |
| 6 | user_id | mediumint | 8 | 0 | N | N | 用户ID:[0,8388607]用户获取其他与用户相关的数据 | |
| 7 | create_time | timestamp | 19 | 0 | N | N | CURRENT_TIMESTAMP | 创建时间: |
| 8 | update_time | timestamp | 19 | 0 | N | N | CURRENT_TIMESTAMP | 更新时间: |
| 9 | default | bit | 1 | 0 | N | N | 0 | 默认判断 |
| 编号 | 名称 | 数据类型 | 长度 | 小数位 | 允许空值 | 主键 | 默认值 | 说明 |
| 1 | article_id | mediumint | 8 | 0 | N | Y | 文章id:[0,8388607] | |
| 2 | title | varchar | 125 | 0 | N | Y | 标题:[0,125]用于文章和html的title标签中 | |
| 3 | type | varchar | 64 | 0 | N | N | 0 | 文章分类:[0,1000]用来搜索指定类型的文章 |
| 4 | hits | int | 10 | 0 | N | N | 0 | 点击数:[0,1000000000]访问这篇文章的人次 |
| 5 | praise_len | int | 10 | 0 | N | N | 0 | 点赞数 |
| 6 | create_time | timestamp | 19 | 0 | N | N | CURRENT_TIMESTAMP | 创建时间: |
| 7 | update_time | timestamp | 19 | 0 | N | N | CURRENT_TIMESTAMP | 更新时间: |
| 8 | source | varchar | 255 | 0 | Y | N | 来源:[0,255]文章的出处 | |
| 9 | url | varchar | 255 | 0 | Y | N | 来源地址:[0,255]用于跳转到发布该文章的网站 | |
| 10 | tag | varchar | 255 | 0 | Y | N | 标签:[0,255]用于标注文章所属相关内容,多个标签用空格隔开 | |
| 11 | content | longtext | 2147483647 | 0 | Y | N | 正文:文章的主体内容 | |
| 12 | img | varchar | 255 | 0 | Y | N | 封面图 | |
| 13 | description | text | 65535 | 0 | Y | N | 文章描述 |
| 编号 | 名称 | 数据类型 | 长度 | 小数位 | 允许空值 | 主键 | 默认值 | 说明 |
| 1 | type_id | smallint | 5 | 0 | N | Y | 分类ID:[0,10000] | |
| 2 | display | smallint | 5 | 0 | N | N | 100 | 显示顺序:[0,1000]决定分类显示的先后顺序 |
| 3 | name | varchar | 16 | 0 | N | N | 分类名称:[2,16] | |
| 4 | father_id | smallint | 5 | 0 | N | N | 0 | 上级分类ID:[0,32767] |
| 5 | description | varchar | 255 | 0 | Y | N | 描述:[0,255]描述该分类的作用 | |
| 6 | icon | text | 65535 | 0 | Y | N | 分类图标: | |
| 7 | url | varchar | 255 | 0 | Y | N | 外链地址:[0,255]如果该分类是跳转到其他网站的情况下,就在该URL上设置 | |
| 8 | create_time | timestamp | 19 | 0 | N | N | CURRENT_TIMESTAMP | 创建时间: |
| 9 | update_time | timestamp | 19 | 0 | N | N | CURRENT_TIMESTAMP | 更新时间: |
| 编号 | 名称 | 数据类型 | 长度 | 小数位 | 允许空值 | 主键 | 默认值 | 说明 |
| 1 | auth_id | int | 10 | 0 | N | Y | 授权ID: | |
| 2 | user_group | varchar | 64 | 0 | Y | N | 用户组: | |
| 3 | mod_name | varchar | 64 | 0 | Y | N | 模块名: | |
| 4 | table_name | varchar | 64 | 0 | Y | N | 表名: | |
| 5 | page_title | varchar | 255 | 0 | Y | N | 页面标题: | |
| 6 | path | varchar | 255 | 0 | Y | N | 路由路径: | |
| 7 | position | varchar | 32 | 0 | Y | N | 位置: | |
| 8 | mode | varchar | 32 | 0 | N | N | _blank | 跳转方式: |
| 9 | add | tinyint | 3 | 0 | N | N | 1 | 是否可增加: |
| 10 | del | tinyint | 3 | 0 | N | N | 1 | 是否可删除: |
| 11 | set | tinyint | 3 | 0 | N | N | 1 | 是否可修改: |
| 12 | get | tinyint | 3 | 0 | N | N | 1 | 是否可查看: |
| 13 | field_add | text | 65535 | 0 | Y | N | 添加字段: | |
| 14 | field_set | text | 65535 | 0 | Y | N | 修改字段: | |
| 15 | field_get | text | 65535 | 0 | Y | N | 查询字段: | |
| 16 | table_nav_name | varchar | 500 | 0 | Y | N | 跨表导航名称: | |
| 17 | table_nav | varchar | 500 | 0 | Y | N | 跨表导航: | |
| 18 | option | text | 65535 | 0 | Y | N | 配置: | |
| 19 | create_time | timestamp | 19 | 0 | N | N | CURRENT_TIMESTAMP | 创建时间: |
| 20 | update_time | timestamp | 19 | 0 | N | N | CURRENT_TIMESTAMP | 更新时间: |
| 编号 | 名称 | 数据类型 | 长度 | 小数位 | 允许空值 | 主键 | 默认值 | 说明 |
| 1 | cart_id | int | 10 | 0 | N | Y | 购物车ID: | |
| 2 | title | varchar | 64 | 0 | Y | N | 标题: | |
| 3 | img | varchar | 255 | 0 | N | N | 0 | 图片: |
| 4 | user_id | int | 10 | 0 | N | N | 0 | 用户ID: |
| 5 | create_time | timestamp | 19 | 0 | N | N | CURRENT_TIMESTAMP | 创建时间: |
| 6 | update_time | timestamp | 19 | 0 | N | N | CURRENT_TIMESTAMP | 更新时间: |
| 7 | state | int | 10 | 0 | N | N | 0 | 状态:使用中,已失效 |
| 8 | price | double | 9 | 2 | N | N | 0.00 | 单价: |
| 9 | price_ago | double | 9 | 2 | N | N | 0.00 | 原价: |
| 10 | price_count | double | 11 | 2 | N | N | 0.00 | 总价: |
| 11 | num | int | 10 | 0 | N | N | 1 | 数量: |
| 12 | goods_id | mediumint | 8 | 0 | N | N | 商品id:[0,8388607] | |
| 13 | type | varchar | 64 | 0 | N | N | 未分类 | 商品分类: |
| 14 | description | varchar | 255 | 0 | Y | N | 描述:[0,255]用于产品规格描述 |
| 编号 | 名称 | 数据类型 | 长度 | 小数位 | 允许空值 | 主键 | 默认值 | 说明 |
| 1 | collect_id | int | 10 | 0 | N | Y | 收藏ID: | |
| 2 | user_id | int | 10 | 0 | N | N | 0 | 收藏人ID: |
| 3 | source_table | varchar | 255 | 0 | Y | N | 来源表: | |
| 4 | source_field | varchar | 255 | 0 | Y | N | 来源字段: | |
| 5 | source_id | int | 10 | 0 | N | N | 0 | 来源ID: |
| 6 | title | varchar | 255 | 0 | Y | N | 标题: | |
| 7 | img | varchar | 255 | 0 | Y | N | 封面: | |
| 8 | create_time | timestamp | 19 | 0 | N | N | CURRENT_TIMESTAMP | 创建时间: |
| 9 | update_time | timestamp | 19 | 0 | N | N | CURRENT_TIMESTAMP | 更新时间: |
| 编号 | 名称 | 数据类型 | 长度 | 小数位 | 允许空值 | 主键 | 默认值 | 说明 |
| 1 | comment_id | int | 10 | 0 | N | Y | 评论ID: | |
| 2 | user_id | int | 10 | 0 | N | N | 0 | 评论人ID: |
| 3 | reply_to_id | int | 10 | 0 | N | N | 0 | 回复评论ID:空为0 |
| 4 | content | longtext | 2147483647 | 0 | Y | N | 内容: | |
| 5 | nickname | varchar | 255 | 0 | Y | N | 昵称: | |
| 6 | avatar | varchar | 255 | 0 | Y | N | 头像地址:[0,255] | |
| 7 | create_time | timestamp | 19 | 0 | N | N | CURRENT_TIMESTAMP | 创建时间: |
| 8 | update_time | timestamp | 19 | 0 | N | N | CURRENT_TIMESTAMP | 更新时间: |
| 9 | source_table | varchar | 255 | 0 | Y | N | 来源表: | |
| 10 | source_field | varchar | 255 | 0 | Y | N | 来源字段: | |
| 11 | source_id | int | 10 | 0 | N | N | 0 | 来源ID: |
| 编号 | 名称 | 数据类型 | 长度 | 小数位 | 允许空值 | 主键 | 默认值 | 说明 |
| 1 | delivery_users_id | int | 10 | 0 | N | Y | 配送用户ID | |
| 2 | user_name | varchar | 64 | 0 | Y | N | 用户姓名 | |
| 3 | user_gender | varchar | 64 | 0 | Y | N | 用户性别 | |
| 4 | contact_phone_number | varchar | 16 | 0 | Y | N | 联系电话 | |
| 5 | examine_state | varchar | 16 | 0 | N | N | 已通过 | 审核状态 |
| 6 | user_id | int | 10 | 0 | N | N | 0 | 用户ID |
| 7 | create_time | datetime | 19 | 0 | N | N | CURRENT_TIMESTAMP | 创建时间 |
| 8 | update_time | timestamp | 19 | 0 | N | N | CURRENT_TIMESTAMP | 更新时间 |
| 编号 | 名称 | 数据类型 | 长度 | 小数位 | 允许空值 | 主键 | 默认值 | 说明 |
| 1 | goods_id | mediumint | 8 | 0 | N | Y | 产品id:[0,8388607] | |
| 2 | title | varchar | 125 | 0 | Y | N | 标题:[0,125]用于产品和html的<title>标签中 | |
| 3 | img | text | 65535 | 0 | Y | N | 封面图:用于显示于产品列表页 | |
| 4 | description | varchar | 255 | 0 | Y | N | 描述:[0,255]用于产品规格描述 | |
| 5 | price_ago | double | 8 | 2 | N | N | 0.00 | 原价:[1] |
| 6 | price | double | 8 | 2 | N | N | 0.00 | 卖价:[1] |
| 7 | sales | int | 10 | 0 | N | N | 0 | 销量:[0,1000000000] |
| 8 | inventory | int | 10 | 0 | N | N | 0 | 商品库存 |
| 9 | type | varchar | 64 | 0 | N | N | 商品分类: | |
| 10 | hits | int | 10 | 0 | N | N | 0 | 点击量:[0,1000000000]访问这篇产品的人次 |
| 11 | content | longtext | 2147483647 | 0 | Y | N | 正文:产品的主体内容 | |
| 12 | img_1 | text | 65535 | 0 | Y | N | 主图1: | |
| 13 | img_2 | text | 65535 | 0 | Y | N | 主图2: | |
| 14 | img_3 | text | 65535 | 0 | Y | N | 主图3: | |
| 15 | img_4 | text | 65535 | 0 | Y | N | 主图4: | |
| 16 | img_5 | text | 65535 | 0 | Y | N | 主图5: | |
| 17 | create_time | timestamp | 19 | 0 | N | N | CURRENT_TIMESTAMP | 创建时间: |
| 18 | update_time | timestamp | 19 | 0 | N | N | CURRENT_TIMESTAMP | 更新时间: |
| 19 | customize_field | text | 65535 | 0 | Y | N | 自定义字段 | |
| 20 | source_table | varchar | 255 | 0 | Y | N | 来源表: | |
| 21 | source_field | varchar | 255 | 0 | Y | N | 来源字段: | |
| 22 | source_id | int | 10 | 0 | N | N | 0 | 来源ID: |
| 23 | user_id | int | 10 | 0 | Y | N | 0 | 添加人 |
| 编号 | 名称 | 数据类型 | 长度 | 小数位 | 允许空值 | 主键 | 默认值 | 说明 |
| 1 | type_id | int | 10 | 0 | N | Y | 商品分类ID: | |
| 2 | father_id | smallint | 5 | 0 | N | N | 0 | 上级分类ID:[0,32767] |
| 3 | name | varchar | 255 | 0 | Y | N | 商品名称: | |
| 4 | desc | varchar | 255 | 0 | Y | N | 描述: | |
| 5 | icon | varchar | 255 | 0 | Y | N | 图标: | |
| 6 | source_table | varchar | 255 | 0 | Y | N | 来源表: | |
| 7 | source_field | varchar | 255 | 0 | Y | N | 来源字段: | |
| 8 | create_time | timestamp | 19 | 0 | N | N | CURRENT_TIMESTAMP | 创建时间: |
| 9 | update_time | timestamp | 19 | 0 | N | N | CURRENT_TIMESTAMP | 更新时间: |
| 编号 | 名称 | 数据类型 | 长度 | 小数位 | 允许空值 | 主键 | 默认值 | 说明 |
| 1 | hits_id | int | 10 | 0 | N | Y | 点赞ID: | |
| 2 | user_id | int | 10 | 0 | N | N | 0 | 点赞人: |
| 3 | create_time | timestamp | 19 | 0 | N | N | CURRENT_TIMESTAMP | 创建时间: |
| 4 | update_time | timestamp | 19 | 0 | N | N | CURRENT_TIMESTAMP | 更新时间: |
| 5 | source_table | varchar | 255 | 0 | Y | N | 来源表: | |
| 6 | source_field | varchar | 255 | 0 | Y | N | 来源字段: | |
| 7 | source_id | int | 10 | 0 | N | N | 0 | 来源ID: |
| 编号 | 名称 | 数据类型 | 长度 | 小数位 | 允许空值 | 主键 | 默认值 | 说明 |
| 1 | logistics_delivery_id | int | 10 | 0 | N | Y | 物流配送ID | |
| 2 | order_number | varchar | 64 | 0 | Y | N | 订单号 | |
| 3 | product_name | varchar | 64 | 0 | Y | N | 商品名称 | |
| 4 | purchase_quantity | varchar | 64 | 0 | Y | N | 购买数量 | |
| 5 | total_transaction_amount | double | 11 | 2 | Y | N | 0.00 | 交易总额 |
| 6 | the_date_of_issuance | date | 10 | 0 | Y | N | 发货日期 | |
| 7 | delivery_number | varchar | 30 | 0 | Y | N | 配送订单 | |
| 8 | ordinary_users | int | 10 | 0 | Y | N | 0 | 普通用户 |
| 9 | shipping_address | varchar | 64 | 0 | Y | N | 收货地址 | |
| 10 | delivery_status | varchar | 64 | 0 | Y | N | 配送状态 | |
| 11 | signing_status | varchar | 64 | 0 | Y | N | 签收状态 | |
| 12 | recommend | int | 10 | 0 | N | N | 0 | 智能推荐 |
| 13 | contact_name | varchar | 255 | 0 | Y | N | 联系人名字 | |
| 14 | merchant_id | int | 10 | 0 | Y | N | 商家id | |
| 15 | create_time | datetime | 19 | 0 | N | N | CURRENT_TIMESTAMP | 创建时间 |
| 16 | update_time | timestamp | 19 | 0 | N | N | CURRENT_TIMESTAMP | 更新时间 |
| 编号 | 名称 | 数据类型 | 长度 | 小数位 | 允许空值 | 主键 | 默认值 | 说明 |
| 1 | notice_id | mediumint | 8 | 0 | N | Y | 公告id: | |
| 2 | title | varchar | 125 | 0 | N | N | 标题: | |
| 3 | content | longtext | 2147483647 | 0 | Y | N | 正文: | |
| 4 | create_time | timestamp | 19 | 0 | N | N | CURRENT_TIMESTAMP | 创建时间: |
| 5 | update_time | timestamp | 19 | 0 | N | N | CURRENT_TIMESTAMP | 更新时间: |
| 编号 | 名称 | 数据类型 | 长度 | 小数位 | 允许空值 | 主键 | 默认值 | 说明 |
| 1 | offline_delivery_id | int | 10 | 0 | N | Y | 线下配送ID | |
| 2 | site_name | varchar | 64 | 0 | Y | N | 站点名称 | |
| 3 | product_number | varchar | 64 | 0 | Y | N | 商品编号 | |
| 4 | product_name | varchar | 64 | 0 | Y | N | 商品名称 | |
| 5 | product_classification | varchar | 64 | 0 | Y | N | 商品分类 | |
| 6 | commodity_price | varchar | 64 | 0 | Y | N | 商品价格 | |
| 7 | user_information | int | 10 | 0 | Y | N | 0 | 用户信息 |
| 8 | user_name | varchar | 64 | 0 | Y | N | 用户姓名 | |
| 9 | contact_phone_number | varchar | 64 | 0 | Y | N | 联系电话 | |
| 10 | appointment_date | date | 10 | 0 | Y | N | 预约日期 | |
| 11 | purchase_quantity | varchar | 64 | 0 | Y | N | 购买数量 | |
| 12 | delivery_address | text | 65535 | 0 | Y | N | 配送地址 | |
| 13 | delivery_users | int | 10 | 0 | Y | N | 0 | 配送用户 |
| 14 | delivery_phone_number | varchar | 64 | 0 | Y | N | 配送电话 | |
| 15 | delivery_status | varchar | 64 | 0 | Y | N | 配送状态 | |
| 16 | create_time | datetime | 19 | 0 | N | N | CURRENT_TIMESTAMP | 创建时间 |
| 17 | update_time | timestamp | 19 | 0 | N | N | CURRENT_TIMESTAMP | 更新时间 |
| 编号 | 名称 | 数据类型 | 长度 | 小数位 | 允许空值 | 主键 | 默认值 | 说明 |
| 1 | offline_orders_id | int | 10 | 0 | N | Y | 线下订单ID | |
| 2 | site_name | varchar | 64 | 0 | Y | N | 站点名称 | |
| 3 | product_number | varchar | 64 | 0 | Y | N | 商品编号 | |
| 4 | product_name | varchar | 64 | 0 | Y | N | 商品名称 | |
| 5 | product_classification | varchar | 64 | 0 | Y | N | 商品分类 | |
| 6 | commodity_price | varchar | 64 | 0 | Y | N | 商品价格 | |
| 7 | user_information | int | 10 | 0 | Y | N | 0 | 用户信息 |
| 8 | user_name | varchar | 64 | 0 | Y | N | 用户姓名 | |
| 9 | contact_phone_number | varchar | 64 | 0 | Y | N | 联系电话 | |
| 10 | appointment_date | date | 10 | 0 | Y | N | 预约日期 | |
| 11 | purchase_quantity | int | 10 | 0 | Y | N | 0 | 购买数量 |
| 12 | total_price_of_goods | varchar | 64 | 0 | Y | N | 商品总价 | |
| 13 | appointment_type | varchar | 64 | 0 | Y | N | 预约类型 | |
| 14 | delivery_address | text | 65535 | 0 | Y | N | 配送地址 | |
| 15 | pay_state | varchar | 16 | 0 | N | N | 未支付 | 支付状态 |
| 16 | pay_type | varchar | 16 | 0 | Y | N | 支付类型: 微信、支付宝、网银 | |
| 17 | create_time | datetime | 19 | 0 | N | N | CURRENT_TIMESTAMP | 创建时间 |
| 18 | update_time | timestamp | 19 | 0 | N | N | CURRENT_TIMESTAMP | 更新时间 |
| 编号 | 名称 | 数据类型 | 长度 | 小数位 | 允许空值 | 主键 | 默认值 | 说明 |
| 1 | offline_products_id | int | 10 | 0 | N | Y | 线下商品ID | |
| 2 | site_name | varchar | 64 | 0 | Y | N | 站点名称 | |
| 3 | product_number | varchar | 64 | 0 | Y | N | 商品编号 | |
| 4 | product_name | varchar | 64 | 0 | Y | N | 商品名称 | |
| 5 | product_classification | varchar | 64 | 0 | Y | N | 商品分类 | |
| 6 | commodity_price | int | 10 | 0 | Y | N | 0 | 商品价格 |
| 7 | product_inventory | int | 10 | 0 | Y | N | 0 | 商品库存 |
| 8 | site_address | varchar | 64 | 0 | Y | N | 站点地址 | |
| 9 | product_images | varchar | 255 | 0 | Y | N | 商品图片 | |
| 10 | product_description | longtext | 2147483647 | 0 | Y | N | 商品描述 | |
| 11 | hits | int | 10 | 0 | N | N | 0 | 点击数 |
| 12 | praise_len | int | 10 | 0 | N | N | 0 | 点赞数 |
| 13 | recommend | int | 10 | 0 | N | N | 0 | 智能推荐 |
| 14 | create_time | datetime | 19 | 0 | N | N | CURRENT_TIMESTAMP | 创建时间 |
| 15 | update_time | timestamp | 19 | 0 | N | N | CURRENT_TIMESTAMP | 更新时间 |
| 编号 | 名称 | 数据类型 | 长度 | 小数位 | 允许空值 | 主键 | 默认值 | 说明 |
| 1 | online_products_id | int | 10 | 0 | N | Y | 网上商品ID | |
| 2 | purchase_notice | varchar | 64 | 0 | Y | N | 购买须知 | |
| 3 | cart_title | varchar | 125 | 0 | Y | N | 标题:[0,125]用于产品html的标签中 | |
| 4 | cart_img | text | 65535 | 0 | Y | N | 封面图:用于显示于产品列表页 | |
| 5 | cart_description | varchar | 255 | 0 | Y | N | 描述:[0,255]用于产品规格描述 | |
| 6 | cart_price_ago | double | 8 | 2 | N | N | 0.00 | 原价:[1] |
| 7 | cart_price | double | 8 | 2 | N | N | 0.00 | 卖价:[1] |
| 8 | cart_inventory | int | 10 | 0 | N | N | 0 | 商品库存 |
| 9 | cart_type | varchar | 64 | 0 | N | N | 未分类 | 商品分类: |
| 10 | cart_content | longtext | 2147483647 | 0 | Y | N | 正文:产品的主体内容 | |
| 11 | cart_img_1 | text | 65535 | 0 | Y | N | 主图1: | |
| 12 | cart_img_2 | text | 65535 | 0 | Y | N | 主图2: | |
| 13 | cart_img_3 | text | 65535 | 0 | Y | N | 主图3: | |
| 14 | cart_img_4 | text | 65535 | 0 | Y | N | 主图4: | |
| 15 | cart_img_5 | text | 65535 | 0 | Y | N | 主图5: | |
| 16 | create_time | datetime | 19 | 0 | N | N | CURRENT_TIMESTAMP | 创建时间 |
| 17 | update_time | timestamp | 19 | 0 | N | N | CURRENT_TIMESTAMP | 更新时间 |
| 编号 | 名称 | 数据类型 | 长度 | 小数位 | 允许空值 | 主键 | 默认值 | 说明 |
| 1 | order_id | int | 10 | 0 | N | Y | 订单ID: | |
| 2 | order_number | varchar | 64 | 0 | Y | N | 订单号: | |
| 3 | goods_id | mediumint | 8 | 0 | N | N | 商品id:[0,8388607] | |
| 4 | title | varchar | 32 | 0 | Y | N | 商品标题: | |
| 5 | img | varchar | 255 | 0 | Y | N | 商品图片: | |
| 6 | price | double | 10 | 2 | N | N | 0.00 | 价格: |
| 7 | price_ago | double | 10 | 2 | N | N | 0.00 | 原价: |
| 8 | num | int | 10 | 0 | N | N | 1 | 数量: |
| 9 | price_count | double | 8 | 2 | N | N | 0.00 | 总价: |
| 10 | norms | varchar | 255 | 0 | Y | N | 规格: | |
| 11 | type | varchar | 64 | 0 | N | N | 未分类 | 商品分类: |
| 12 | contact_name | varchar | 32 | 0 | Y | N | 联系人姓名: | |
| 13 | contact_email | varchar | 125 | 0 | Y | N | 联系人邮箱: | |
| 14 | contact_phone | varchar | 11 | 0 | Y | N | 联系人手机: | |
| 15 | contact_address | varchar | 255 | 0 | Y | N | 收件地址: | |
| 16 | postal_code | varchar | 9 | 0 | Y | N | 邮政编码: | |
| 17 | user_id | int | 10 | 0 | N | N | 0 | 买家ID: |
| 18 | merchant_id | mediumint | 8 | 0 | N | N | 0 | 商家ID: |
| 19 | create_time | timestamp | 19 | 0 | N | N | CURRENT_TIMESTAMP | 创建时间: |
| 20 | update_time | timestamp | 19 | 0 | N | N | CURRENT_TIMESTAMP | 更新时间: |
| 21 | description | varchar | 255 | 0 | Y | N | 描述:[0,255]用于产品规格描述 | |
| 22 | state | varchar | 16 | 0 | N | N | 待付款 | 订单状态:待付款,待发货,待签收,已签收,待退款,已退款,已拒绝,已完成 |
| 23 | remark | text | 65535 | 0 | Y | N | 订单备注 | |
| 24 | delivery_state | varchar | 16 | 0 | Y | N | 未配送 | 发货状态:未配送,已配送 |
| 25 | vip_discount | double | 11 | 2 | Y | N | 0.00 | 折扣 |
| 编号 | 名称 | 数据类型 | 长度 | 小数位 | 允许空值 | 主键 | 默认值 | 说明 |
| 1 | praise_id | int | 10 | 0 | N | Y | 点赞ID: | |
| 2 | user_id | int | 10 | 0 | N | N | 0 | 点赞人: |
| 3 | create_time | timestamp | 19 | 0 | N | N | CURRENT_TIMESTAMP | 创建时间: |
| 4 | update_time | timestamp | 19 | 0 | N | N | CURRENT_TIMESTAMP | 更新时间: |
| 5 | source_table | varchar | 255 | 0 | Y | N | 来源表: | |
| 6 | source_field | varchar | 255 | 0 | Y | N | 来源字段: | |
| 7 | source_id | int | 10 | 0 | N | N | 0 | 来源ID: |
| 8 | status | bit | 1 | 0 | N | N | 1 | 点赞状态:1为点赞,0已取消 |
表product_classification (商品分类)
| 编号 | 名称 | 数据类型 | 长度 | 小数位 | 允许空值 | 主键 | 默认值 | 说明 |
| 1 | product_classification_id | int | 10 | 0 | N | Y | 商品分类ID | |
| 2 | product_classification | varchar | 64 | 0 | Y | N | 商品分类 | |
| 3 | create_time | datetime | 19 | 0 | N | N | CURRENT_TIMESTAMP | 创建时间 |
| 4 | update_time | timestamp | 19 | 0 | N | N | CURRENT_TIMESTAMP | 更新时间 |
| 编号 | 名称 | 数据类型 | 长度 | 小数位 | 允许空值 | 主键 | 默认值 | 说明 |
| 1 | regular_users_id | int | 10 | 0 | N | Y | 普通用户ID | |
| 2 | user_name | varchar | 64 | 0 | Y | N | 用户姓名 | |
| 3 | user_gender | varchar | 64 | 0 | Y | N | 用户性别 | |
| 4 | contact_phone_number | varchar | 16 | 0 | Y | N | 联系电话 | |
| 5 | examine_state | varchar | 16 | 0 | N | N | 已通过 | 审核状态 |
| 6 | user_id | int | 10 | 0 | N | N | 0 | 用户ID |
| 7 | create_time | datetime | 19 | 0 | N | N | CURRENT_TIMESTAMP | 创建时间 |
| 8 | update_time | timestamp | 19 | 0 | N | N | CURRENT_TIMESTAMP | 更新时间 |
| 编号 | 名称 | 数据类型 | 长度 | 小数位 | 允许空值 | 主键 | 默认值 | 说明 |
| 1 | slides_id | int | 10 | 0 | N | Y | 轮播图ID: | |
| 2 | title | varchar | 64 | 0 | Y | N | 标题: | |
| 3 | content | varchar | 255 | 0 | Y | N | 内容: | |
| 4 | url | varchar | 255 | 0 | Y | N | 链接: | |
| 5 | img | varchar | 255 | 0 | Y | N | 轮播图: | |
| 6 | hits | int | 10 | 0 | N | N | 0 | 点击量: |
| 7 | create_time | timestamp | 19 | 0 | N | N | CURRENT_TIMESTAMP | 创建时间: |
| 8 | update_time | timestamp | 19 | 0 | N | N | CURRENT_TIMESTAMP | 更新时间: |
| 编号 | 名称 | 数据类型 | 长度 | 小数位 | 允许空值 | 主键 | 默认值 | 说明 |
| 1 | upload_id | int | 10 | 0 | N | Y | 上传ID | |
| 2 | name | varchar | 64 | 0 | Y | N | 文件名 | |
| 3 | path | varchar | 255 | 0 | Y | N | 访问路径 | |
| 4 | file | varchar | 255 | 0 | Y | N | 文件路径 | |
| 5 | display | varchar | 255 | 0 | Y | N | 显示顺序 | |
| 6 | father_id | int | 10 | 0 | Y | N | 0 | 父级ID |
| 7 | dir | varchar | 255 | 0 | Y | N | 文件夹 | |
| 8 | type | varchar | 32 | 0 | Y | N | 文件类型 |
| 编号 | 名称 | 数据类型 | 长度 | 小数位 | 允许空值 | 主键 | 默认值 | 说明 |
| 1 | user_id | mediumint | 8 | 0 | N | Y | 用户ID:[0,8388607]用户获取其他与用户相关的数据 | |
| 2 | state | smallint | 5 | 0 | N | N | 1 | 账户状态:[0,10](1可用|2异常|3已冻结|4已注销) |
| 3 | user_group | varchar | 32 | 0 | Y | N | 所在用户组:[0,32767]决定用户身份和权限 | |
| 4 | login_time | timestamp | 19 | 0 | N | N | CURRENT_TIMESTAMP | 上次登录时间: |
| 5 | phone | varchar | 11 | 0 | Y | N | 手机号码:[0,11]用户的手机号码,用于找回密码时或登录时 | |
| 6 | phone_state | smallint | 5 | 0 | N | N | 0 | 手机认证:[0,1](0未认证|1审核中|2已认证) |
| 7 | username | varchar | 16 | 0 | N | N | 用户名:[0,16]用户登录时所用的账户名称 | |
| 8 | nickname | varchar | 16 | 0 | Y | N | 昵称:[0,16] | |
| 9 | password | varchar | 64 | 0 | N | N | 密码:[0,32]用户登录所需的密码,由6-16位数字或英文组成 | |
| 10 | | varchar | 64 | 0 | Y | N | 邮箱:[0,64]用户的邮箱,用于找回密码时或登录时 | |
| 11 | email_state | smallint | 5 | 0 | N | N | 0 | 邮箱认证:[0,1](0未认证|1审核中|2已认证) |
| 12 | avatar | varchar | 255 | 0 | Y | N | 头像地址:[0,255] | |
| 13 | open_id | varchar | 255 | 0 | Y | N | 针对获取用户信息字段 | |
| 14 | create_time | timestamp | 19 | 0 | N | N | CURRENT_TIMESTAMP | 创建时间: |
| 15 | vip_level | varchar | 255 | 0 | Y | N | 会员等级 | |
| 16 | vip_discount | double | 11 | 2 | Y | N | 0.00 | 会员折扣 |
| 编号 | 名称 | 数据类型 | 长度 | 小数位 | 允许空值 | 主键 | 默认值 | 说明 |
| 1 | group_id | mediumint | 8 | 0 | N | Y | 用户组ID:[0,8388607] | |
| 2 | display | smallint | 5 | 0 | N | N | 100 | 显示顺序:[0,1000] |
| 3 | name | varchar | 16 | 0 | N | N | 名称:[0,16] | |
| 4 | description | varchar | 255 | 0 | Y | N | 描述:[0,255]描述该用户组的特点或权限范围 | |
| 5 | source_table | varchar | 255 | 0 | Y | N | 来源表: | |
| 6 | source_field | varchar | 255 | 0 | Y | N | 来源字段: | |
| 7 | source_id | int | 10 | 0 | N | N | 0 | 来源ID: |
| 8 | register | smallint | 5 | 0 | Y | N | 0 | 注册位置: |
| 9 | create_time | timestamp | 19 | 0 | N | N | CURRENT_TIMESTAMP | 创建时间: |
| 10 | update_time | timestamp | 19 | 0 | N | N | CURRENT_TIMESTAMP | 更新时间: |
- 系统实现
- 普通用户模块的实现
4.1.1 前台首页界面
进入系统首页,系统以上中下的布局进行展示,首先映入眼帘的是系统的导航栏,下面是网上商品,其主界面展示如下图所示。

图4-1 前台首页界面图
4.1.2 用户注册界面
用户注册:当会员用户想要进入系统中对信息进行查看的时候,就必须要登录到系统当中,要是新的用户没有系统的账号的话,点击“注册”按钮,就会进入到新用户注册这个界面上,用户输入对应的账号(必须填写)+密码(必须填写)+确认密码(必须填写,而且要与密码一直)+昵称+邮箱+性别+年龄+联系电话+选择用户身份等等,然后点击“注册”,系统在用户这一数据库中会查询账号是不是存在,两次密码是不是一样,都填写正确就会注册成功,然后再进行登录,如果是之前已经注册过的用户很长时间没有使用,忘记密码,也可以点击“忘记密码”进行找回。用户注册界面如下图所示。

图4-2 用户注册界面图
注册代码如下:
public String encryption(String plainText) {
String re_md5 = new String();
try {
MessageDigest md = MessageDigest.getInstance("MD5");
md.update(plainText.getBytes());
byte b[] = md.digest();
int i;
StringBuffer buf = new StringBuffer("");
for (int offset = 0; offset < b.length; offset++) {
i = b[offset];
if (i < 0)
i += 256;
if (i < 16)
buf.append("0");
buf.append(Integer.toHexString(i));
}
re_md5 = buf.toString();
} catch (Exception e) {
e.printStackTrace();
}
return re_md5;
}
4.1.3 用户登录界面
系统中的前台上注册后的用户是可以通过自己的账户名和密码进行登录的,当用户输入完整的自己的账户名和密码信息并点击“登录”按钮后,将会首先验证输入的有没有空数据,再次验证输入的账户名+密码和数据库中当前保存的用户信息是否一致,只有在一致后将会登录成功并自动跳转到系统的首页中;否则将会提示相应错误信息。用户登录界面如下图所示。

图4-3注册用户登录界面图
登录代码如下:
/**
* 登录
* @param data
* @param httpServletRequest
* @return
*/
@PostMapping("login")
public Map<String, Object> login(@RequestBody Map<String, String> data, HttpServletRequest httpServletRequest) {
log.info("[执行登录接口]");
String username = data.get("username");
String email = data.get("email");
String phone = data.get("phone");
String password = data.get("password");
List resultList = null;
Map<String, String> map = new HashMap<>();
if(username != null && "".equals(username) == false){
map.put("username", username);
resultList = service.selectBaseList(service.select(map, new HashMap<>()));
}
else if(email != null && "".equals(email) == false){
map.put("email", email);
resultList = service.selectBaseList(service.select(map, new HashMap<>()));
}
else if(phone != null && "".equals(phone) == false){
map.put("phone", phone);
resultList = service.selectBaseList(service.select(map, new HashMap<>()));
}else{
return error(30000, "账号或密码不能为空");
}
if (resultList == null || password == null) {
return error(30000, "账号或密码不能为空");
}
//判断是否有这个用户
if (resultList.size()<=0){
return error(30000,"用户不存在");
}
User byUsername = (User) resultList.get(0);
Map<String, String> groupMap = new HashMap<>();
groupMap.put("name",byUsername.getUserGroup());
List groupList = userGroupService.selectBaseList(userGroupService.select(groupMap, new HashMap<>()));
if (groupList.size()<1){
return error(30000,"用户组不存在");
}
UserGroup userGroup = (UserGroup) groupList.get(0);
//查询用户审核状态
if (!StringUtils.isEmpty(userGroup.getSourceTable())){
String res = service.selectExamineState(userGroup.getSourceTable(),byUsername.getUserId());
if (res==null){
return error(30000,"用户不存在");
}
if (!res.equals("已通过")){
return error(30000,"该用户审核未通过");
}
}
//查询用户状态
if (byUsername.getState()!=1){
return error(30000,"用户非可用状态,不能登录");
}
String md5password = service.encryption(password);
if (byUsername.getPassword().equals(md5password)) {
// 存储Token到数据库
AccessToken accessToken = new AccessToken();
accessToken.setToken(UUID.randomUUID().toString().replaceAll("-", ""));
accessToken.setUser_id(byUsername.getUserId());
Duration duration = Duration.ofSeconds(7200L);
redisTemplate.opsForValue().set(accessToken.getToken(), accessToken,duration);
// 返回用户信息
JSONObject user = JSONObject.parseObject(JSONObject.toJSONString(byUsername));
user.put("token", accessToken.getToken());
JSONObject ret = new JSONObject();
ret.put("obj",user);
return success(ret);
} else {
return error(30000, "账号或密码不正确");
}
}
4.1.4 新闻资讯界面
当用户点击“新闻资讯”这一菜单按钮,会显示管理员在后台发布的所有的新闻信息,支持通过关键词对资讯进行搜索,选择需要的资讯信息点击可以进入到资讯信息详细的介绍界面,同时可以进行点赞、收藏和评论等操作,新闻资讯界面如下图所示。

图4-4新闻资讯界面图
当用户点击“网上商品”这一菜单按钮,会显示管理员在后台发布的所有的商品信息,支持通过关键词对商品进行搜索,选择需要的商品点击可以进入到商品详细的介绍界面,同时可以进行购买和收藏,商品商城界面如下图所示。

图4-5网上商品界面图
当用户浏览到心仪的商品时,可以将商品添加至购物车内,查看购物车列表,修改或者删除购物车。我的购物车界面如下图所示。

图4-6我的购物车界面图
用户可以查看订单的详细信息,包括订单状态、实付金额等,可以对订单进行支付。我的订单界面如下图所示。

图4-7我的订单界面图
-
- 管理员功能模块的实现
4.2.1 管理员登录界面
管理员进入到系统登录界面,需要填写正确的登录名、密码等信息输入准确无误后登录进入到系统操作界面。管理员的账号是在数据表表中直接设置生成的,不需要进行注册;修改密码:管理员可以随时修改自己进入系统的登录密码,以保证系统的安全性。管理员登录界面如下图所示。

图4-8管理员登录界面图
4.2.2 管理员功能界面
管理员可以查看系统用户、线下商品管理、商品分类管理、线下订单管理、线下配送管理、系统管理、通知公告管理、资源管理、商城管理等,并且可以根据需要进行相应的操作。在功能界面还可以查看商品销售金额统计和商品销售数量统计。管理员功能界面如下图所示。

图4-9管理员功能界面图
4.2.3 系统用户管理界面
管理员可以对系统中所有的用户角色进行管控,包含了管理员、普通用户、配送用户这三种角色,如果需要添加新的用户,点击页面中的“添加”按钮根据提示输入上用户信息,点击“提交”以后在对应的用户界面就可以查看到了,可以点击用户后面的“删除”按钮直接删除某一用户。系统用户管理界面如下图所示。

图4-10系统用户管理界面图
4.2.4商品分类管理界面
管理员可以管理商品的分类,包括添加新分类、编辑分类信息、删除分类等操作,方便用户按照分类查找商品。商品分类管理界面如下图所示。

图4-11商品分类列表管理界面图

图4-12商品分类添加界面图
4.2.5 系统管理界面
管理员可以对系统前台展示的轮播图进行增删改查,方便用户进行查看。系统管理界面如下图所示。

图4-13系统管理界面图
轮播图添加代码:
@PostMapping("/add")
@Transactional
public Map<String, Object> add(HttpServletRequest request) throws IOException {
service.insert(service.readBody(request.getReader()));
return success(1);
}
public Map<String, Object> addMap(Map<String,Object> map){
service.insert(map);
return success(1);
}
管理员可以对系统前台展示的通知公告进行增删改查,方便用户进行查看。通知公告管理界面如下图所示。

图4-14通知公告管理界面图
提供线下配送管理功能,包括查看待配送订单、更新配送状态、确认配送完成等操作,确保订单的及时配送和顺利完成。线下配送管理界面如下图所示。

图4-15线下配送管理界面
系统开发到了最后一个阶段那就是系统测试,系统测试对软件的开发其实是非常有必要的。因为没什么系统一经开发出来就可能会尽善尽美,再厉害的系统开发工程师也会在系统开发的时候出现纰漏,系统测试能够较好的改正一些bug,为后期系统的维护性提供很好的支持。通过系统测试,开发人员也可以建立自己对系统的信心,为后期的系统版本的跟新提供支持。
5.2 系统测试用例
系统测试包括:用户登录功能测试、新闻资讯查看功能测试、线下商品添加、线下商品搜索、密码修改功能测试,如表5-1、5-2、5-3、5-4、5-5所示:
表5-1 用户登录功能测试表
| 用例名称 | 用户登录系统 |
| 目的 | 测试用户通过正确的用户名和密码可否登录功能 |
| 前提 | 未登录的情况下 |
| 测试流程 | 1) 进入登录页面 2) 输入正确的用户名和密码 |
| 预期结果 | 用户名和密码正确的时候,跳转到登录成功界面,反之则显示错误信息,提示重新输入 |
| 实际结果 | 实际结果与预期结果一致 |
新闻资讯查看功能测试:
表5-2新闻资讯查看功能测试表
| 用例名称 | 新闻资讯查看 |
| 目的 | 测试新闻资讯查看功能 |
| 前提 | 用户登录 |
| 测试流程 | 点击新闻资讯列表 |
| 预期结果 | 可以查看到所有新闻资讯信息 |
| 实际结果 | 实际结果与预期结果一致 |
管理员添加线下商品界面测试:
表5-3 管理员添加线下商品界面测试表
| 用例名称 | 线下商品添加测试用例 |
| 目的 | 测试线下商品添加功能 |
| 前提 | 管理员正常登录情况下 |
| 测试流程 | 1)管理员点击线下商品添加,填写信息。 2)点击进行提交。 |
| 预期结果 | 提交以后,线下商品列表会显示新的线下商品信息 |
| 实际结果 | 实际结果与预期结果一致 |
线下商品搜索功能测试:
表5-4线下商品搜索功能测试表
| 用例名称 | 线下商品搜索测试 |
| 目的 | 测试线下商品搜索功能 |
| 前提 | 无 |
| 测试流程 | 1)在搜索框填入搜索关键字。 2)点击搜索按钮。 |
| 预期结果 | 页面显示包含有搜索关键字的线下商品 |
| 实际结果 | 实际结果与预期结果一致 |
密码修改功能测试:
表5-5 密码修改功能测试表
| 用例名称 | 密码修改测试用例 |
| 目的 | 测试管理员密码修改功能 |
| 前提 | 管理员用户正常登录情况下 |
| 测试流程 | 1)管理员密码修改并完成填写。 2)点击进行提交。 |
| 预期结果 | 使用新的密码可以登录 |
| 实际结果 | 实际结果与预期结果一致 |
5.3 系统测试结果
通过编写基于Web的网上零食商店的测试用例,已经检测完毕用户登录模块、新闻资讯查看模块、线下商品添加模块、线下商品搜索模块、密码修改功能测试,通过这5大模块为基于Web的网上零食商店的后期推广运营提供了强力的技术支撑。
基于Web的网上零食商店的整体功能模块的实现,主要是对自己在大学这几年时间所学内容的一个测试,对于系统,主要是通过现在智能化的基于Web的网上零食商店进行开始系统的实现,并且可以根据需求进行数据信息的增加修改删除等操作,完美的解决了当下基于Web的网上零食商店所遇到的问题。
经过一个学期的毕业设计的实现完成已接近尾声,到目前为止,当我回想起整个学期的系统开发日,收获颇丰。毕业设计的主要任务是建立一个智能化的基于Web的网上零食商店的信息系统,主要使用springboot+vue框架和Mysql数据库的开发工具,对系统的每个功能模块进行相对应的操作,最后,系统调试结果表明系统基本可以满足功能要求。
基于Web的网上零食商店的开发对我大学学习的改进有很大帮助。它使我能够学习计算机知识的相关技术方面问题及与人交往的沟通交流方面,让我意识到无论我们做什么,我们都需要坚持不懈,努力工作,只有这样尝试了并且坚持去做了,我们才可以成功,才可以获得成功的喜悦,如果没有尝试,只是想,那连成功的机会都没有,实际操作进行做了,才会越来越近的靠近成功,随着道路一路向前,未来的路是美好的。
基于Web的网上零食商店的实现,是自己第一次完成的设计一个管理系统。在项目的设计过程中,我克服了各种困难,并且在面对这些困难,我积极的面对,想办法解决问题,并且更好的掌握了理论知识和动手操作实践能力,从系统的开发到设计完成,我完成了一个更全面、更完善、更安全的管理系统,这也让我取得了很大的成就感,也使我对未来的生活更有信心。
参考文献
[1]王晓东,刘海燕,王迎,等.基于SpringBoot的气象信息资源管理系统设计与实现[J].电脑编程技巧与维护,2024,(03):79-82.DOI:10.16184/j.cnki.comprg.2024.03.028.
[2]刘慧玲,谭定英,陈平平.基于SpringBoot和Vue.js的大学生团队管理系统的设计[J].电脑编程技巧与维护,2024,(03):120-122.DOI:10.16184/j.cnki.comprg.2024.03.039.
[3]徐少军,李宗哲,梅杰,等.基于Springboot+Vue框架的质量检验监督管理系统研发[J].纺织标准与质量,2024,(01):11-14+21.
[4]孙铁强,刘俊,于洪健,等.基于SpringBoot框架的在线监测和专家系统的研究[J].自动化应用,2024,65(04):15-16+19.DOI:10.19769/j.zdhy.2024.04.006.
[5]Purwantiningsih B ,Leksono S A ,Yanuwiyadi B , et al.Inventory of plants as food source for Apis sp. and Trigona sp. in Tlekung Batu East Java Indonesia[J].IOP Conference Series: Earth and Environmental Science,2024,1302(1):
[6]Asmy E A ,Rauf A ,Rahmawaty, et al.Persimmon fruit downstream prospects: a promising solution to increase farmer income in Malang Regency, East Java, Indonesia[J].IOP Conference Series: Earth and Environmental Science,2024,1302(1):
[7]Widodo A ,Aditama Y F ,Rochman N G P J , et al.Preliminary study of tsunami simulations on megathrust earthquake scenarios in Pacitan Regency, East Java[J].IOP Conference Series: Earth and Environmental Science,2024,1307(1):
[8]Hasyim A M ,Qurrotaayunina P R ,Nayomi M , et al.The diversity of aerial insect in coffee agroforestry, Dampit and Purwodadi district East Java Indonesia[J].IOP Conference Series: Earth and Environmental Science,2024,1312(1):
[9]Agustin M ,Zubaidah S ,Susanto H , et al.Study of drosophila kinship from three regions in East Java, Indonesia[J].IOP Conference Series: Earth and Environmental Science,2024,1312(1):
[10]Hadiningrias T F ,Negara P K ,Hasyim H M , et al.Evaluating causes of construction waste in East Java Province of Indonesia using RII method[J].IOP Conference Series: Earth and Environmental Science,2024,1312(1):
[11]白茹鑫.基于SpringBoot+SSM框架的企业安全培训管理系统设计与实现[J].现代信息科技,2024,8(01):44-49.DOI:10.19850/j.cnki.2096-4706.2024.01.009.
[12]石雨昕,关家兴,邹博华,等.基于SpringBoot微服务架构设计与实现实验室开放课题管理系统[J].实验室检测,2024,2(01):101-106.
[13]张雷雨,单田清,梁霄.基于SpringBoot的水利地理信息系统设计与实现[J].连云港职业技术学院学报,2023,36(04):1-7.DOI:10.19858/j.cnki.1009-4318.2023.04.003.
[14]吴伶琳.基于SpringBoot的客户关系管理系统设计与实现[J].无线互联科技,2023,20(24):60-62.
[15]吴昊,张丹.基于SpringBoot框架的大学生网上兼职系统设计与实现[J].电脑知识与技术,2023,19(35):68-72.DOI:10.14004/j.cnki.ckt.2023.1860.
[16]游晶,邱淑丽,李敬文.基于SpringBoot的校园智慧报修系统的设计与实现[J].电脑知识与技术,2023,19(32):50-52+65.DOI:10.14004/j.cnki.ckt.2023.1718.
[17]刘汀.基于SpringBoot的微服务体系在企业信息管理系统中的应用[J].信息技术与信息化,2023,(05):23-26.
[18]陈晗.基于RESTful的网上商城的设计与实现[D].首都经济贸易大学,2021.DOI:10.27338/d.cnki.gsjmu.2021.000739.
[19]洪仁忠,胡元闯,吴东吹,等.网上二手商店构建与实践研究[J].时代经贸,2019,(30):15-16.DOI:10.19463/j.cnki.sdjm.2019.30.005.
[20]瓦克ACEO发布有机硅3D打印服务中文网站和网上商店[J].有机硅材料,2019,33(04):309.
致谢
经过几个月时间的努力终于完成了这篇文章,在文章的写作与研究的过程中遇到了很多困难,都在同学和老师的帮助下解决了。尤其非常感谢我最敬爱的老师,他对我进行了无私的指导和帮助,不厌其烦的帮助进行文章的修改。老师严谨的治学态度、渊博的学术知识、诲人不倦的敬业精神以及宽容的待人风范使我获益颇丰。此外,在校图书馆查找资料的时候,图书馆的老师也给我提供了很多方面的支持与帮助。在此,向帮助和指导过我的老师表示最衷心的感谢!感谢这篇文章所涉及到的各位学者。本文引用了数位学者的文献,如果没有各位学者的研究成果的帮助和启发,我将很难完成本篇文章的写作。感谢我的同学和朋友,在我写文章的过程中给与了我很多素材和帮助,还在文章的撰写和排版过程中提供热情的帮助。同时,感谢我的室友对我的热心指导和帮助,经常有不懂之处都是大家在帮助我,才使得我比较顺利的完成了这篇文章。由于我水平有限,所写文章难免有不足之处,恳请各位老师和学友批评和指正!
免费领取项目源码,请关注❥点赞收藏并私信博主,谢谢~
260

被折叠的 条评论
为什么被折叠?



