目 录
随着生活和工作方面的压力逐渐增加,人们对宠物的依赖和需求也就变得越来越大。如今现代信息技术的迅速发展和In ternet普遍运用,设计并开发基于JavaWeb的宠物店销售管理系统是顺应时代潮流、提高管理效率的必然。宠物店销售管理系统的主要使用者分为注册用户、商家用户和管理员;主要功能包括有系统用户管理、宠物类型管理、流浪宠物管理、领养申请管理、确认领养管理、宠物寄存管理、寄存信息管理、宠物洗护管理、洗护信息管理、咨询信息管理、咨询回复管理、系统管理、资源管理、商城管理等功能。通过这些功能模块的设计,基本上实现了整个宠物店销售管理系统的过程,旨在通过该系统的开发能使宠物店销售管理实现信息化管理,减轻人的负担,提高工作效率计。
关键词:Java开发语言;JavaWeb;宠物店销售管理系统
Abstract
As the pressure in life and work gradually increases, people's dependence and demand for pets also become greater. With the rapid development of modern information technology and the widespread use of In term, designing and developing a JavaWeb based pet store sales management system is inevitable in keeping with the trend of the times and improving management efficiency. The main users of the pet store sales management system are registered users, merchant users, and administrators; The main functions include system user management, pet type management, stray pet management, adoption application management, confirmation adoption management, pet storage management, storage information management, pet grooming management, grooming information management, consultation information management, consultation reply management, system management, resource management, and mall management. Through the design of these functional modules, the entire process of the pet store sales management system has been basically realized, aiming to achieve information-based management of pet store sales management through the development of this system, reduce human burden, and improve work efficiency.
Keywords: Java development language; JavaWeb; Pet Shop Sales Management System
1 绪论
基于JavaWeb的宠物店销售管理系统的研究背景源于宠物需求的增加和传统方式存在的问题。随着社会发展和人们生活水平的提高,越来越多的人开始关注宠物的陪伴和抚养,人们对宠物需求的增加以及宠物市场的不断壮大,建立一套完善的宠物店销售管理系统成为当务之急。然而,当前宠物店管理仍存在诸多问题,如信息管理不规范、销售过程繁琐等。因此,构建基于JavaWeb的宠物店销售管理系统是顺应时代潮流、提高管理效率的必然。本研究的目的是为了实现一个功能完善、操作便捷、用户友好的宠物店销售管理系统。通过该系统,注册用户可以方便快捷地浏览宠物资讯、在宠物商城进行购物等操作;商家用户可以管理店铺、发布新的宠物销售信息、提供更好的宠物服务等;管理员可以对系统和宠物店销售管理进行全面的管理和监督,保障系统的正常运行和安全性。
因此,设计和实现一个基于JavaWeb的宠物店销售管理系统能够解决传统方式存在的问题。该系统可以通过在线平台提供宠物资讯、商城管理、流浪宠物、宠物寄存、宠物洗护的展示和管理,使普通用户可以方便地查找符合自己需求的信息。同时,系统可以简化领养流程,提供在线申请和处理功能,减少繁琐的手续和文件存档。通过引入现代技术手段,该系统有助于促进宠物店销售管理的便捷性、透明性和效率,提高动物福利,满足人们对宠物伴侣的需求。
本研究的目的是设计和实现一个宠物店销售管理系统,旨在提供一个便捷、安全的平台,促进宠物店销售管理的过程和信息管理的规范化。通过该系统,注册用户可以浏览、搜索和申请领养可爱的宠物,同时提供宠物发布者和普通用户之间的沟通和协商渠道。
随着社会生产力的发展,人民的生活得到普遍提高的同时,社会压力与日俱增。越来越多的人选择养宠物来作为自己的伴侣,因此对宠物的需求也越来越大。设计并开发基于JavaWeb的宠物店销售管理系统具有重要的研究意义。宠物店销售管理系统研究目的和意义是为了满足人们对宠物的需求,通过该系统的建立,可以提供更加便捷和高效的宠物领养、宠物寄存和宠物洗护体验,并提高宠物店的销售管理效率,优化用户体验,促进宠物相关产业的发展,同时也可以为宠物店提供更便捷的销售管理工具。
1.3论文结构与章节安排
论文将分层次进行编排,除去论文摘要致谢文献参考部分,论文主要架构如下:
第一章:绪论。主要介绍了课题研究的背景,研究意义和论文结构与章节安排。
第二章:系统分析。主要从系统的用户、功能等方面进行需求分析。
第三章:系统总体设计。主要对系统框架、系统功能模块、数据库进行功能设计。
第四章:系统详细设计与实现。主要介绍了系统框架搭建、系统界面的实现。
第五章:系统测试。主要对系统的部分界面进行测试并对主要功能进行测试。
2 系统分析
系统分析是开发一个项目的先决条件,通过系统分析可以很好的了解系统的主体用户的基本需求情况,同时这也是项目的开发的原因。进而对系统开发进行可行性分析,通常包括技术可行性、经济可行性等,可行性分析同时也是从项目整体角度进行的分析。然后就是对项目的具体需求进行分析,分析的手段一般都是通过用户的用例图来实现。下面是详细的介绍。
2.1 可行性分析
(1)技术可行性:
Java是一种跨平台的编程语言,具有丰富的类库和良好的兼容性,广泛应用于各种场景。Java语言具有较高的性能和稳定性,可以满足系统高并发、大数据处理的需求。此外,Spring Boot是一个非常流行的Java开发框架,Spring Boot不仅能够帮助开发者快速搭建应用的基本框架,还提供了丰富的扩展点,使得开发者可以灵活地定制和优化应用程序,满足不同场景下的需求。因此,从技术层面来说是可行的。
(2)经济可行性:
Spring Boot的自动配置功能可以根据应用程序的依赖和环境来进行自动配置,减少了大量的手动配置工作,可以降低开发成本;另外,Spring Boot的代码质量和可维护性较高,可以降低后期维护成本。因此,从经济角度分析是可行的。
(3)社会可行性:
通过提供便捷且高效的宠物店销售管理信息和全方位的宠物店销售服务,能够满足宠物爱好者和商家的需求,促进宠物业的发展,提升宠物店销售体验。同时,该项目还推动了相关技术的应用与推广,为宠物领域的创新和发展做出贡献。因此,从社会角度分析是可行的。
系统流程是用一些特定的符合和线条来进行演示用户在使用系统时的过程,在进行系统分析的时候,业务流程可以帮助开发人员更好的理解业务,发现错误,完善系统。
2.2.1 数据新增流程
用户成功登入系统后就能够实现增加数据的操作,增加数据的编号由系统生成,用户不能随意填写,除了编号以外,其他增加信息用户自己填写,填写后的信息经过系统验证,验证通过后即可完成数据新增,数据新增的流程图如下图2-1所示。

图2-1 数据新增流程图
2.2.2 数据删除流程
如果系统里面存在一些没有用的数据,相关的管理人员还可以对这些数据进行删除,数据删除时流程图如下图2-2所示。

图2-2 数据删除流程图
根据用户对系统的需求,要求系统简单操作,能够准确,完整的对信息进行管理。对宠物店销售管理做需求做解析后,划分为了注册用户、商家用户和管理员这三大功能板块,其中注册用户具有宠物资讯、宠物商城、商城管理、流浪宠物、宠物寄存、宠物洗护、我的账户、个人中心等功能。商家用户则具有宠物资讯、宠物商城、商城管理、流浪宠物、宠物寄存、宠物洗护、我的账户、个人中心等多方面宠物店销售管理功能。而管理员则可以系统用户、宠物类型管理、流浪宠物管理、领养申请管理、确认领养管理、宠物寄存管理、寄存信息管理、宠物洗护管理、洗护信息管理、咨询信息管理、咨询回复管理、系统管理、资源管理、商城管理等宠物店销售信息进行管控。
基于Java Web的宠物店销售管理系统的非功能性需求比如基于Java Web的宠物店销售管理系统的安全性怎么样,可靠性怎么样,性能怎么样,可拓展性怎么样等。具体可以表示在如下2-1表格中:
表2-1基于Java Web的宠物店销售管理系统非功能需求表
| 安全性 | 主要指基于Java Web的宠物店销售管理系统数据库的安装,数据库的使用和密码的设定必须合乎规范。 |
| 可靠性 | 可靠性是指基于Java Web的宠物店销售管理系统能够安装用户的指示进行操作,经过测试,可靠性90%以上。 |
| 性能 | 性能是影响基于Java Web的宠物店销售管理系统占据市场的必要条件,所以性能最好要佳才好。 |
| 可扩展性 | 比如数据库预留多个属性,比如接口的使用等确保了系统的非功能性需求。 |
| 易用性 | 用户只要跟着基于Java Web的宠物店销售管理系统的页面展示内容进行操作,就可以了。 |
| 可维护性 | 基于Java Web的宠物店销售管理系统开发的可维护性是非常重要的,经过测试,可维护性没有问题 |
2.4 系统用例分析
通过2.3功能的分析,得出了本基于Java Web的宠物店销售管理系统的用例图:
注册用户角色用例图如下图2-3所示。

图2-3 注册用户角色用例图
商家用户角色用例图如下图2-4所示。

图2-4 商家用户角色用例图
管理员角色用例图如下图2-4所示。

图2-5管理员角色用例图
本章主要通过对基于Java Web的宠物店销售管理系统的可行性分析、流程分析、功能需求分析、系统用例分析,确定整个基于Java Web的宠物店销售管理系统要实现的功能。同时也为基于Java Web的宠物店销售管理系统的代码实现和测试提供了标准。
本章主要讨论的内容包括基于Java Web的宠物店销售管理系统的系统架构设计、功能模块设计、数据库系统设计。
3.1 系统架构设计
本基于Java Web的宠物店销售管理系统从架构上分为三层:表现层(UI)、业务逻辑层(BLL)以及数据层(DL)。

图3-1系统架构设计图
表现层(UI):又称UI层,主要完成本基于Java Web的宠物店销售管理系统的UI交互功能,一个良好的UI可以打打提高用户的用户体验,增强用户使用本基于Java Web的宠物店销售管理系统时的舒适度。UI的界面设计也要适应不同版本的基于Java Web的宠物店销售管理系统以及不同尺寸的分辨率,以做到良好的兼容性。UI交互功能要求合理,用户进行交互操作时必须要得到与之相符的交互结果,这就要求表现层要与业务逻辑层进行良好的对接。
业务逻辑层(BLL):主要完成本基于Java Web的宠物店销售管理系统的数据处理功能。用户从表现层传输过来的数据经过业务逻辑层进行处理交付给数据层,系统从数据层读取的数据经过业务逻辑层进行处理交付给表现层。
数据层(DL):由于本基于Java Web的宠物店销售管理系统的数据是放在服务端的MySQL数据库中,因此本属于服务层的部分可以直接整合在业务逻辑层中,所以数据层中只有数据库,其主要完成本基于Java Web的宠物店销售管理系统的数据存储和管理功能。
3.2 系统功能模块设计
在上一章节中主要对系统的功能性需求和非功能性需求进行分析,并且根据需求分析了本基于Java Web的宠物店销售管理系统中的用例。那么接下来就要开始对本基于Java Web的宠物店销售管理系统的主要功能和数据库开始进行设计。基于Java Web的宠物店销售管理系统根据前面章节的需求分析得出,其总体设计模块图如图3-2所示。

图3-2 系统功能模块图
数据库设计一般包括需求分析、概念模型设计、数据库表建立三大过程,其中需求分析前面章节已经阐述,概念模型设计有概念模型和逻辑结构设计两部分。
3.3.1 数据库概念结构设计
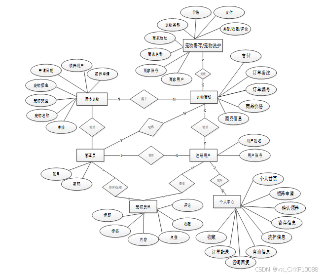
下面是整个基于Java Web的宠物店销售管理系统中主要的数据库表总E-R实体关系图。

图3-3 系统总E-R关系图
通过上一小节中基于Java Web的宠物店销售管理系统中总E-R关系图上得出一共需要创建很多个数据表。在此主要罗列几个主要的数据库表结构设计。
表access_token (登陆访问时长)
| 编号 | 名称 | 数据类型 | 长度 | 小数位 | 允许空值 | 主键 | 默认值 | 说明 |
| 1 | token_id | int | 10 | 0 | N | Y | 临时访问牌ID | |
| 2 | token | varchar | 64 | 0 | Y | N | 临时访问牌 | |
| 3 | info | text | 65535 | 0 | Y | N | ||
| 4 | maxage | int | 10 | 0 | N | N | 2 | 最大寿命:默认2小时 |
| 5 | create_time | timestamp | 19 | 0 | N | N | CURRENT_TIMESTAMP | 创建时间: |
| 6 | update_time | timestamp | 19 | 0 | N | N | CURRENT_TIMESTAMP | 更新时间: |
| 7 | user_id | int | 10 | 0 | N | N | 0 | 注册用户编号: |
| 编号 | 名称 | 数据类型 | 长度 | 小数位 | 允许空值 | 主键 | 默认值 | 说明 |
| 1 | address_id | int | 10 | 0 | N | Y | 收货地址: | |
| 2 | name | varchar | 32 | 0 | Y | N | 姓名: | |
| 3 | phone | varchar | 13 | 0 | Y | N | 手机: | |
| 4 | postcode | varchar | 8 | 0 | Y | N | 邮编: | |
| 5 | address | varchar | 255 | 0 | N | N | 地址: | |
| 6 | user_id | mediumint | 8 | 0 | N | N | 注册用户ID:[0,8388607]注册用户获取其他与注册用户相关的数据 | |
| 7 | create_time | timestamp | 19 | 0 | N | N | CURRENT_TIMESTAMP | 创建时间: |
| 8 | update_time | timestamp | 19 | 0 | N | N | CURRENT_TIMESTAMP | 更新时间: |
| 9 | default | bit | 1 | 0 | N | N | 0 | 默认判断 |
| 编号 | 名称 | 数据类型 | 长度 | 小数位 | 允许空值 | 主键 | 默认值 | 说明 |
| 1 | adoption_application_id | int | 10 | 0 | N | Y | 领养申请ID | |
| 2 | user_account | int | 10 | 0 | Y | N | 0 | 注册用户账号 |
| 3 | user_name | varchar | 64 | 0 | Y | N | 注册用户姓名 | |
| 4 | user_phone_number | varchar | 64 | 0 | Y | N | 注册用户电话 | |
| 5 | pet_name | varchar | 64 | 0 | Y | N | 宠物名称 | |
| 6 | pet_type | varchar | 64 | 0 | Y | N | 宠物类型 | |
| 7 | application_date | date | 10 | 0 | Y | N | 申请日期 | |
| 8 | reason_for_application | text | 65535 | 0 | Y | N | 申请原因 | |
| 9 | examine_state | varchar | 16 | 0 | N | N | 未审核 | 审核状态 |
| 10 | examine_reply | varchar | 16 | 0 | Y | N | 审核回复 | |
| 11 | create_time | datetime | 19 | 0 | N | N | CURRENT_TIMESTAMP | 创建时间 |
| 12 | update_time | timestamp | 19 | 0 | N | N | CURRENT_TIMESTAMP | 更新时间 |
| 编号 | 名称 | 数据类型 | 长度 | 小数位 | 允许空值 | 主键 | 默认值 | 说明 |
| 1 | article_id | mediumint | 8 | 0 | N | Y | 文章id:[0,8388607] | |
| 2 | title | varchar | 125 | 0 | N | Y | 标题:[0,125]用于文章和html的title标签中 | |
| 3 | type | varchar | 64 | 0 | N | N | 0 | 文章分类:[0,1000]用来搜索指定类型的文章 |
| 4 | hits | int | 10 | 0 | N | N | 0 | 点击数:[0,1000000000]访问这篇文章的人次 |
| 5 | praise_len | int | 10 | 0 | N | N | 0 | 点赞数 |
| 6 | create_time | timestamp | 19 | 0 | N | N | CURRENT_TIMESTAMP | 创建时间: |
| 7 | update_time | timestamp | 19 | 0 | N | N | CURRENT_TIMESTAMP | 更新时间: |
| 8 | source | varchar | 255 | 0 | Y | N | 来源:[0,255]文章的出处 | |
| 9 | url | varchar | 255 | 0 | Y | N | 来源地址:[0,255]用于跳转到发布该文章的网站 | |
| 10 | tag | varchar | 255 | 0 | Y | N | 标签:[0,255]用于标注文章所属相关内容,多个标签用空格隔开 | |
| 11 | content | longtext | 2147483647 | 0 | Y | N | 正文:文章的主体内容 | |
| 12 | img | varchar | 255 | 0 | Y | N | 封面图 | |
| 13 | description | text | 65535 | 0 | Y | N | 文章描述 |
| 编号 | 名称 | 数据类型 | 长度 | 小数位 | 允许空值 | 主键 | 默认值 | 说明 |
| 1 | type_id | smallint | 5 | 0 | N | Y | 分类ID:[0,10000] | |
| 2 | display | smallint | 5 | 0 | N | N | 100 | 显示顺序:[0,1000]决定分类显示的先后顺序 |
| 3 | name | varchar | 16 | 0 | N | N | 分类名称:[2,16] | |
| 4 | father_id | smallint | 5 | 0 | N | N | 0 | 上级分类ID:[0,32767] |
| 5 | description | varchar | 255 | 0 | Y | N | 描述:[0,255]描述该分类的作用 | |
| 6 | icon | text | 65535 | 0 | Y | N | 分类图标: | |
| 7 | url | varchar | 255 | 0 | Y | N | 外链地址:[0,255]如果该分类是跳转到其他网站的情况下,就在该URL上设置 | |
| 8 | create_time | timestamp | 19 | 0 | N | N | CURRENT_TIMESTAMP | 创建时间: |
| 9 | update_time | timestamp | 19 | 0 | N | N | CURRENT_TIMESTAMP | 更新时间: |
| 编号 | 名称 | 数据类型 | 长度 | 小数位 | 允许空值 | 主键 | 默认值 | 说明 |
| 1 | auth_id | int | 10 | 0 | N | Y | 授权ID: | |
| 2 | user_group | varchar | 64 | 0 | Y | N | 注册用户组: | |
| 3 | mod_name | varchar | 64 | 0 | Y | N | 模块名: | |
| 4 | table_name | varchar | 64 | 0 | Y | N | 表名: | |
| 5 | page_title | varchar | 255 | 0 | Y | N | 页面标题: | |
| 6 | path | varchar | 255 | 0 | Y | N | 路由路径: | |
| 7 | position | varchar | 32 | 0 | Y | N | 位置: | |
| 8 | mode | varchar | 32 | 0 | N | N | _blank | 跳转方式: |
| 9 | add | tinyint | 3 | 0 | N | N | 1 | 是否可增加: |
| 10 | del | tinyint | 3 | 0 | N | N | 1 | 是否可删除: |
| 11 | set | tinyint | 3 | 0 | N | N | 1 | 是否可修改: |
| 12 | get | tinyint | 3 | 0 | N | N | 1 | 是否可查看: |
| 13 | field_add | text | 65535 | 0 | Y | N | 添加字段: | |
| 14 | field_set | text | 65535 | 0 | Y | N | 修改字段: | |
| 15 | field_get | text | 65535 | 0 | Y | N | 查询字段: | |
| 16 | table_nav_name | varchar | 500 | 0 | Y | N | 跨表导航名称: | |
| 17 | table_nav | varchar | 500 | 0 | Y | N | 跨表导航: | |
| 18 | option | text | 65535 | 0 | Y | N | 配置: | |
| 19 | create_time | timestamp | 19 | 0 | N | N | CURRENT_TIMESTAMP | 创建时间: |
| 20 | update_time | timestamp | 19 | 0 | N | N | CURRENT_TIMESTAMP | 更新时间: |
| 编号 | 名称 | 数据类型 | 长度 | 小数位 | 允许空值 | 主键 | 默认值 | 说明 |
| 1 | cart_id | int | 10 | 0 | N | Y | 购物车ID: | |
| 2 | title | varchar | 64 | 0 | Y | N | 标题: | |
| 3 | img | varchar | 255 | 0 | N | N | 0 | 图片: |
| 4 | user_id | int | 10 | 0 | N | N | 0 | 注册用户ID: |
| 5 | create_time | timestamp | 19 | 0 | N | N | CURRENT_TIMESTAMP | 创建时间: |
| 6 | update_time | timestamp | 19 | 0 | N | N | CURRENT_TIMESTAMP | 更新时间: |
| 7 | state | int | 10 | 0 | N | N | 0 | 状态:使用中,已失效 |
| 8 | price | double | 9 | 2 | N | N | 0.00 | 单价: |
| 9 | price_ago | double | 9 | 2 | N | N | 0.00 | 原价: |
| 10 | price_count | double | 11 | 2 | N | N | 0.00 | 总价: |
| 11 | num | int | 10 | 0 | N | N | 1 | 数量: |
| 12 | goods_id | mediumint | 8 | 0 | N | N | 商品id:[0,8388607] | |
| 13 | type | varchar | 64 | 0 | N | N | 未分类 | 商品分类: |
| 14 | description | varchar | 255 | 0 | Y | N | 描述:[0,255]用于产品规格描述 |
| 编号 | 名称 | 数据类型 | 长度 | 小数位 | 允许空值 | 主键 | 默认值 | 说明 |
| 1 | collect_id | int | 10 | 0 | N | Y | 收藏ID: | |
| 2 | user_id | int | 10 | 0 | N | N | 0 | 收藏人ID: |
| 3 | source_table | varchar | 255 | 0 | Y | N | 来源表: | |
| 4 | source_field | varchar | 255 | 0 | Y | N | 来源字段: | |
| 5 | source_id | int | 10 | 0 | N | N | 0 | 来源ID: |
| 6 | title | varchar | 255 | 0 | Y | N | 标题: | |
| 7 | img | varchar | 255 | 0 | Y | N | 封面: | |
| 8 | create_time | timestamp | 19 | 0 | N | N | CURRENT_TIMESTAMP | 创建时间: |
| 9 | update_time | timestamp | 19 | 0 | N | N | CURRENT_TIMESTAMP | 更新时间: |
| 编号 | 名称 | 数据类型 | 长度 | 小数位 | 允许空值 | 主键 | 默认值 | 说明 |
| 1 | comment_id | int | 10 | 0 | N | Y | 评论ID: | |
| 2 | user_id | int | 10 | 0 | N | N | 0 | 评论人ID: |
| 3 | reply_to_id | int | 10 | 0 | N | N | 0 | 回复评论ID:空为0 |
| 4 | content | longtext | 2147483647 | 0 | Y | N | 内容: | |
| 5 | nickname | varchar | 255 | 0 | Y | N | 昵称: | |
| 6 | avatar | varchar | 255 | 0 | Y | N | 头像地址:[0,255] | |
| 7 | create_time | timestamp | 19 | 0 | N | N | CURRENT_TIMESTAMP | 创建时间: |
| 8 | update_time | timestamp | 19 | 0 | N | N | CURRENT_TIMESTAMP | 更新时间: |
| 9 | source_table | varchar | 255 | 0 | Y | N | 来源表: | |
| 10 | source_field | varchar | 255 | 0 | Y | N | 来源字段: | |
| 11 | source_id | int | 10 | 0 | N | N | 0 | 来源ID: |
| 编号 | 名称 | 数据类型 | 长度 | 小数位 | 允许空值 | 主键 | 默认值 | 说明 |
| 1 | confirm_adoption_id | int | 10 | 0 | N | Y | 确认领养ID | |
| 2 | user_account | int | 10 | 0 | Y | N | 0 | 注册用户账号 |
| 3 | user_name | varchar | 64 | 0 | Y | N | 注册用户姓名 | |
| 4 | user_phone_number | varchar | 64 | 0 | Y | N | 注册用户电话 | |
| 5 | pet_name | varchar | 64 | 0 | Y | N | 宠物名称 | |
| 6 | pet_type | varchar | 64 | 0 | Y | N | 宠物类型 | |
| 7 | application_date | date | 10 | 0 | Y | N | 申请日期 | |
| 8 | reason_for_application | text | 65535 | 0 | Y | N | 申请原因 | |
| 9 | adoption_date | date | 10 | 0 | Y | N | 领养日期 | |
| 10 | adoption_details | text | 65535 | 0 | Y | N | 领养详情 | |
| 11 | create_time | datetime | 19 | 0 | N | N | CURRENT_TIMESTAMP | 创建时间 |
| 12 | update_time | timestamp | 19 | 0 | N | N | CURRENT_TIMESTAMP | 更新时间 |
表consultation_information (咨询信息)
| 编号 | 名称 | 数据类型 | 长度 | 小数位 | 允许空值 | 主键 | 默认值 | 说明 |
| 1 | consultation_information_id | int | 10 | 0 | N | Y | 咨询信息ID | |
| 2 | user_account | int | 10 | 0 | Y | N | 0 | 注册用户账号 |
| 3 | user_name | varchar | 64 | 0 | Y | N | 注册用户姓名 | |
| 4 | user_phone_number | varchar | 64 | 0 | Y | N | 注册用户电话 | |
| 5 | merchant_account | int | 10 | 0 | Y | N | 0 | 商家账号 |
| 6 | merchant_name | varchar | 64 | 0 | Y | N | 商家名称 | |
| 7 | consultation_date | date | 10 | 0 | Y | N | 咨询日期 | |
| 8 | consultation_content | text | 65535 | 0 | Y | N | 咨询内容 | |
| 9 | create_time | datetime | 19 | 0 | N | N | CURRENT_TIMESTAMP | 创建时间 |
| 10 | update_time | timestamp | 19 | 0 | N | N | CURRENT_TIMESTAMP | 更新时间 |
| 编号 | 名称 | 数据类型 | 长度 | 小数位 | 允许空值 | 主键 | 默认值 | 说明 |
| 1 | consultation_response_id | int | 10 | 0 | N | Y | 咨询回复ID | |
| 2 | merchant_account | int | 10 | 0 | Y | N | 0 | 商家账号 |
| 3 | merchant_name | varchar | 64 | 0 | Y | N | 商家名称 | |
| 4 | user_account | int | 10 | 0 | Y | N | 0 | 注册用户账号 |
| 5 | user_name | varchar | 64 | 0 | Y | N | 注册用户姓名 | |
| 6 | user_phone_number | varchar | 64 | 0 | Y | N | 注册用户电话 | |
| 7 | consultation_date | date | 10 | 0 | Y | N | 咨询日期 | |
| 8 | consultation_content | text | 65535 | 0 | Y | N | 咨询内容 | |
| 9 | merchant_response | text | 65535 | 0 | Y | N | 商家回复 | |
| 10 | create_time | datetime | 19 | 0 | N | N | CURRENT_TIMESTAMP | 创建时间 |
| 11 | update_time | timestamp | 19 | 0 | N | N | CURRENT_TIMESTAMP | 更新时间 |
| 编号 | 名称 | 数据类型 | 长度 | 小数位 | 允许空值 | 主键 | 默认值 | 说明 |
| 1 | deposit_information_id | int | 10 | 0 | N | Y | 寄存信息ID | |
| 2 | user_account | int | 10 | 0 | Y | N | 0 | 注册用户账号 |
| 3 | user_name | varchar | 64 | 0 | Y | N | 注册用户姓名 | |
| 4 | user_phone_number | varchar | 64 | 0 | Y | N | 注册用户电话 | |
| 5 | merchant_account | int | 10 | 0 | Y | N | 0 | 商家账号 |
| 6 | merchant_name | varchar | 64 | 0 | Y | N | 商家名称 | |
| 7 | pet_type | varchar | 64 | 0 | Y | N | 宠物类型 | |
| 8 | hourly_unit_price | int | 10 | 0 | Y | N | 0 | 小时单价 |
| 9 | storage_time | datetime | 19 | 0 | Y | N | 寄存时间 | |
| 10 | storage_duration | int | 10 | 0 | Y | N | 0 | 寄存时长 |
| 11 | storage_quantity | int | 10 | 0 | Y | N | 0 | 寄存数量 |
| 12 | deposit_amount | varchar | 64 | 0 | Y | N | 寄存金额 | |
| 13 | deposit_note_number | varchar | 64 | 0 | Y | N | 寄存单号 | |
| 14 | pay_state | varchar | 16 | 0 | N | N | 未支付 | 支付状态 |
| 15 | pay_type | varchar | 16 | 0 | Y | N | 支付类型: 微信、支付宝、网银 | |
| 16 | create_time | datetime | 19 | 0 | N | N | CURRENT_TIMESTAMP | 创建时间 |
| 17 | update_time | timestamp | 19 | 0 | N | N | CURRENT_TIMESTAMP | 更新时间 |
| 编号 | 名称 | 数据类型 | 长度 | 小数位 | 允许空值 | 主键 | 默认值 | 说明 |
| 1 | goods_id | mediumint | 8 | 0 | N | Y | 产品id:[0,8388607] | |
| 2 | title | varchar | 125 | 0 | Y | N | 标题:[0,125]用于产品和html的<title>标签中 | |
| 3 | img | text | 65535 | 0 | Y | N | 封面图:用于显示于产品列表页 | |
| 4 | description | varchar | 255 | 0 | Y | N | 描述:[0,255]用于产品规格描述 | |
| 5 | price_ago | double | 8 | 2 | N | N | 0.00 | 原价:[1] |
| 6 | price | double | 8 | 2 | N | N | 0.00 | 卖价:[1] |
| 7 | sales | int | 10 | 0 | N | N | 0 | 销量:[0,1000000000] |
| 8 | inventory | int | 10 | 0 | N | N | 0 | 商品库存 |
| 9 | type | varchar | 64 | 0 | N | N | 商品分类: | |
| 10 | hits | int | 10 | 0 | N | N | 0 | 点击量:[0,1000000000]访问这篇产品的人次 |
| 11 | content | longtext | 2147483647 | 0 | Y | N | 正文:产品的主体内容 | |
| 12 | img_1 | text | 65535 | 0 | Y | N | 主图1: | |
| 13 | img_2 | text | 65535 | 0 | Y | N | 主图2: | |
| 14 | img_3 | text | 65535 | 0 | Y | N | 主图3: | |
| 15 | img_4 | text | 65535 | 0 | Y | N | 主图4: | |
| 16 | img_5 | text | 65535 | 0 | Y | N | 主图5: | |
| 17 | create_time | timestamp | 19 | 0 | N | N | CURRENT_TIMESTAMP | 创建时间: |
| 18 | update_time | timestamp | 19 | 0 | N | N | CURRENT_TIMESTAMP | 更新时间: |
| 19 | customize_field | text | 65535 | 0 | Y | N | 自定义字段 | |
| 20 | source_table | varchar | 255 | 0 | Y | N | 来源表: | |
| 21 | source_field | varchar | 255 | 0 | Y | N | 来源字段: | |
| 22 | source_id | int | 10 | 0 | N | N | 0 | 来源ID: |
| 23 | user_id | int | 10 | 0 | Y | N | 0 | 添加人 |
| 编号 | 名称 | 数据类型 | 长度 | 小数位 | 允许空值 | 主键 | 默认值 | 说明 |
| 1 | type_id | int | 10 | 0 | N | Y | 商品分类ID: | |
| 2 | father_id | smallint | 5 | 0 | N | N | 0 | 上级分类ID:[0,32767] |
| 3 | name | varchar | 255 | 0 | Y | N | 商品名称: | |
| 4 | desc | varchar | 255 | 0 | Y | N | 描述: | |
| 5 | icon | varchar | 255 | 0 | Y | N | 图标: | |
| 6 | source_table | varchar | 255 | 0 | Y | N | 来源表: | |
| 7 | source_field | varchar | 255 | 0 | Y | N | 来源字段: | |
| 8 | create_time | timestamp | 19 | 0 | N | N | CURRENT_TIMESTAMP | 创建时间: |
| 9 | update_time | timestamp | 19 | 0 | N | N | CURRENT_TIMESTAMP | 更新时间: |
| 编号 | 名称 | 数据类型 | 长度 | 小数位 | 允许空值 | 主键 | 默认值 | 说明 |
| 1 | hits_id | int | 10 | 0 | N | Y | 点赞ID: | |
| 2 | user_id | int | 10 | 0 | N | N | 0 | 点赞人: |
| 3 | create_time | timestamp | 19 | 0 | N | N | CURRENT_TIMESTAMP | 创建时间: |
| 4 | update_time | timestamp | 19 | 0 | N | N | CURRENT_TIMESTAMP | 更新时间: |
| 5 | source_table | varchar | 255 | 0 | Y | N | 来源表: | |
| 6 | source_field | varchar | 255 | 0 | Y | N | 来源字段: | |
| 7 | source_id | int | 10 | 0 | N | N | 0 | 来源ID: |
| 编号 | 名称 | 数据类型 | 长度 | 小数位 | 允许空值 | 主键 | 默认值 | 说明 |
| 1 | logistics_delivery_id | int | 10 | 0 | N | Y | 物流配送ID | |
| 2 | order_number | varchar | 64 | 0 | Y | N | 订单号 | |
| 3 | product_name | varchar | 64 | 0 | Y | N | 商品名称 | |
| 4 | purchase_quantity | varchar | 64 | 0 | Y | N | 购买数量 | |
| 5 | total_transaction_amount | double | 11 | 2 | Y | N | 0.00 | 交易总额 |
| 6 | the_date_of_issuance | date | 10 | 0 | Y | N | 发货日期 | |
| 7 | delivery_number | varchar | 30 | 0 | Y | N | 配送订单 | |
| 8 | ordinary_users | int | 10 | 0 | Y | N | 0 | 普通注册用户 |
| 9 | shipping_address | varchar | 64 | 0 | Y | N | 收货地址 | |
| 10 | delivery_status | varchar | 64 | 0 | Y | N | 配送状态 | |
| 11 | signing_status | varchar | 64 | 0 | Y | N | 签收状态 | |
| 12 | recommend | int | 10 | 0 | N | N | 0 | 智能推荐 |
| 13 | contact_name | varchar | 255 | 0 | Y | N | 联系人名字 | |
| 14 | merchant_id | int | 10 | 0 | Y | N | 商家id | |
| 15 | create_time | datetime | 19 | 0 | N | N | CURRENT_TIMESTAMP | 创建时间 |
| 16 | update_time | timestamp | 19 | 0 | N | N | CURRENT_TIMESTAMP | 更新时间 |
| 编号 | 名称 | 数据类型 | 长度 | 小数位 | 允许空值 | 主键 | 默认值 | 说明 |
| 1 | merchant_users_id | int | 10 | 0 | N | Y | 商家注册用户ID | |
| 2 | merchant_name | varchar | 64 | 0 | Y | N | 商家名称 | |
| 3 | merchant_phone_number | varchar | 16 | 0 | Y | N | 商家电话 | |
| 4 | merchant_address | varchar | 64 | 0 | Y | N | 商家地址 | |
| 5 | examine_state | varchar | 16 | 0 | N | N | 已通过 | 审核状态 |
| 6 | user_id | int | 10 | 0 | N | N | 0 | 注册用户ID |
| 7 | create_time | datetime | 19 | 0 | N | N | CURRENT_TIMESTAMP | 创建时间 |
| 8 | update_time | timestamp | 19 | 0 | N | N | CURRENT_TIMESTAMP | 更新时间 |
| 编号 | 名称 | 数据类型 | 长度 | 小数位 | 允许空值 | 主键 | 默认值 | 说明 |
| 1 | order_id | int | 10 | 0 | N | Y | 订单ID: | |
| 2 | order_number | varchar | 64 | 0 | Y | N | 订单号: | |
| 3 | goods_id | mediumint | 8 | 0 | N | N | 商品id:[0,8388607] | |
| 4 | title | varchar | 32 | 0 | Y | N | 商品标题: | |
| 5 | img | varchar | 255 | 0 | Y | N | 商品图片: | |
| 6 | price | double | 10 | 2 | N | N | 0.00 | 价格: |
| 7 | price_ago | double | 10 | 2 | N | N | 0.00 | 原价: |
| 8 | num | int | 10 | 0 | N | N | 1 | 数量: |
| 9 | price_count | double | 8 | 2 | N | N | 0.00 | 总价: |
| 10 | norms | varchar | 255 | 0 | Y | N | 规格: | |
| 11 | type | varchar | 64 | 0 | N | N | 未分类 | 商品分类: |
| 12 | contact_name | varchar | 32 | 0 | Y | N | 联系人姓名: | |
| 13 | contact_email | varchar | 125 | 0 | Y | N | 联系人邮箱: | |
| 14 | contact_phone | varchar | 11 | 0 | Y | N | 联系人手机: | |
| 15 | contact_address | varchar | 255 | 0 | Y | N | 收件地址: | |
| 16 | postal_code | varchar | 9 | 0 | Y | N | 邮政编码: | |
| 17 | user_id | int | 10 | 0 | N | N | 0 | 买家ID: |
| 18 | merchant_id | mediumint | 8 | 0 | N | N | 0 | 商家ID: |
| 19 | create_time | timestamp | 19 | 0 | N | N | CURRENT_TIMESTAMP | 创建时间: |
| 20 | update_time | timestamp | 19 | 0 | N | N | CURRENT_TIMESTAMP | 更新时间: |
| 21 | description | varchar | 255 | 0 | Y | N | 描述:[0,255]用于产品规格描述 | |
| 22 | state | varchar | 16 | 0 | N | N | 待付款 | 订单状态:待付款,待发货,待签收,已签收,待退款,已退款,已拒绝,已完成 |
| 23 | remark | text | 65535 | 0 | Y | N | 订单备注 | |
| 24 | delivery_state | varchar | 16 | 0 | Y | N | 未配送 | 发货状态:未配送,已配送 |
| 25 | vip_discount | double | 11 | 2 | Y | N | 0.00 | 折扣 |
| 编号 | 名称 | 数据类型 | 长度 | 小数位 | 允许空值 | 主键 | 默认值 | 说明 |
| 1 | pet_care_id | int | 10 | 0 | N | Y | 宠物洗护ID | |
| 2 | merchant_account | int | 10 | 0 | Y | N | 0 | 商家账号 |
| 3 | merchant_name | varchar | 64 | 0 | Y | N | 商家名称 | |
| 4 | merchant_images | varchar | 255 | 0 | Y | N | 商家图片 | |
| 5 | merchant_address | varchar | 64 | 0 | Y | N | 商家地址 | |
| 6 | merchant_phone_number | varchar | 64 | 0 | Y | N | 商家电话 | |
| 7 | pet_type | varchar | 64 | 0 | Y | N | 宠物类型 | |
| 8 | washing_and_care_prices | int | 10 | 0 | Y | N | 0 | 洗护价格 |
| 9 | washing_and_care_details | text | 65535 | 0 | Y | N | 洗护详情 | |
| 10 | hits | int | 10 | 0 | N | N | 0 | 点击数 |
| 11 | praise_len | int | 10 | 0 | N | N | 0 | 点赞数 |
| 12 | create_time | datetime | 19 | 0 | N | N | CURRENT_TIMESTAMP | 创建时间 |
| 13 | update_time | timestamp | 19 | 0 | N | N | CURRENT_TIMESTAMP | 更新时间 |
| 编号 | 名称 | 数据类型 | 长度 | 小数位 | 允许空值 | 主键 | 默认值 | 说明 |
| 1 | pet_mall_id | int | 10 | 0 | N | Y | 宠物商城ID | |
| 2 | pet_age | varchar | 64 | 0 | Y | N | 宠物年龄 | |
| 3 | hits | int | 10 | 0 | N | N | 0 | 点击数 |
| 4 | praise_len | int | 10 | 0 | N | N | 0 | 点赞数 |
| 5 | cart_title | varchar | 125 | 0 | Y | N | 标题:[0,125]用于产品html的标签中 | |
| 6 | cart_img | text | 65535 | 0 | Y | N | 封面图:用于显示于产品列表页 | |
| 7 | cart_description | varchar | 255 | 0 | Y | N | 描述:[0,255]用于产品规格描述 | |
| 8 | cart_price_ago | double | 8 | 2 | N | N | 0.00 | 原价:[1] |
| 9 | cart_price | double | 8 | 2 | N | N | 0.00 | 卖价:[1] |
| 10 | cart_inventory | int | 10 | 0 | N | N | 0 | 商品库存 |
| 11 | cart_type | varchar | 64 | 0 | N | N | 未分类 | 商品分类: |
| 12 | cart_content | longtext | 2147483647 | 0 | Y | N | 正文:产品的主体内容 | |
| 13 | cart_img_1 | text | 65535 | 0 | Y | N | 主图1: | |
| 14 | cart_img_2 | text | 65535 | 0 | Y | N | 主图2: | |
| 15 | cart_img_3 | text | 65535 | 0 | Y | N | 主图3: | |
| 16 | cart_img_4 | text | 65535 | 0 | Y | N | 主图4: | |
| 17 | cart_img_5 | text | 65535 | 0 | Y | N | 主图5: | |
| 18 | create_time | datetime | 19 | 0 | N | N | CURRENT_TIMESTAMP | 创建时间 |
| 19 | update_time | timestamp | 19 | 0 | N | N | CURRENT_TIMESTAMP | 更新时间 |
| 编号 | 名称 | 数据类型 | 长度 | 小数位 | 允许空值 | 主键 | 默认值 | 说明 |
| 1 | pet_storage_id | int | 10 | 0 | N | Y | 宠物寄存ID | |
| 2 | merchant_account | int | 10 | 0 | Y | N | 0 | 商家账号 |
| 3 | merchant_name | varchar | 64 | 0 | Y | N | 商家名称 | |
| 4 | merchant_images | varchar | 255 | 0 | Y | N | 商家图片 | |
| 5 | merchant_address | varchar | 64 | 0 | Y | N | 商家地址 | |
| 6 | merchant_phone_number | varchar | 64 | 0 | Y | N | 商家电话 | |
| 7 | pet_type | varchar | 64 | 0 | Y | N | 宠物类型 | |
| 8 | hourly_unit_price | int | 10 | 0 | Y | N | 0 | 小时单价 |
| 9 | storage_details | text | 65535 | 0 | Y | N | 寄存详情 | |
| 10 | hits | int | 10 | 0 | N | N | 0 | 点击数 |
| 11 | praise_len | int | 10 | 0 | N | N | 0 | 点赞数 |
| 12 | create_time | datetime | 19 | 0 | N | N | CURRENT_TIMESTAMP | 创建时间 |
| 13 | update_time | timestamp | 19 | 0 | N | N | CURRENT_TIMESTAMP | 更新时间 |
| 编号 | 名称 | 数据类型 | 长度 | 小数位 | 允许空值 | 主键 | 默认值 | 说明 |
| 1 | pet_type_id | int | 10 | 0 | N | Y | 宠物类型ID | |
| 2 | pet_type | varchar | 64 | 0 | Y | N | 宠物类型 | |
| 3 | create_time | datetime | 19 | 0 | N | N | CURRENT_TIMESTAMP | 创建时间 |
| 4 | update_time | timestamp | 19 | 0 | N | N | CURRENT_TIMESTAMP | 更新时间 |
| 编号 | 名称 | 数据类型 | 长度 | 小数位 | 允许空值 | 主键 | 默认值 | 说明 |
| 1 | praise_id | int | 10 | 0 | N | Y | 点赞ID: | |
| 2 | user_id | int | 10 | 0 | N | N | 0 | 点赞人: |
| 3 | create_time | timestamp | 19 | 0 | N | N | CURRENT_TIMESTAMP | 创建时间: |
| 4 | update_time | timestamp | 19 | 0 | N | N | CURRENT_TIMESTAMP | 更新时间: |
| 5 | source_table | varchar | 255 | 0 | Y | N | 来源表: | |
| 6 | source_field | varchar | 255 | 0 | Y | N | 来源字段: | |
| 7 | source_id | int | 10 | 0 | N | N | 0 | 来源ID: |
| 8 | status | bit | 1 | 0 | N | N | 1 | 点赞状态:1为点赞,0已取消 |
| 编号 | 名称 | 数据类型 | 长度 | 小数位 | 允许空值 | 主键 | 默认值 | 说明 |
| 1 | registered_users_id | int | 10 | 0 | N | Y | 注册注册用户ID | |
| 2 | user_name | varchar | 64 | 0 | Y | N | 注册用户姓名 | |
| 3 | user_phone_number | varchar | 16 | 0 | Y | N | 注册用户电话 | |
| 4 | examine_state | varchar | 16 | 0 | N | N | 已通过 | 审核状态 |
| 5 | user_id | int | 10 | 0 | N | N | 0 | 注册用户ID |
| 6 | create_time | datetime | 19 | 0 | N | N | CURRENT_TIMESTAMP | 创建时间 |
| 7 | update_time | timestamp | 19 | 0 | N | N | CURRENT_TIMESTAMP | 更新时间 |
表slides (轮播图)
| 编号 | 名称 | 数据类型 | 长度 | 小数位 | 允许空值 | 主键 | 默认值 | 说明 |
| 1 | slides_id | int | 10 | 0 | N | Y | 轮播图ID: | |
| 2 | title | varchar | 64 | 0 | Y | N | 标题: | |
| 3 | content | varchar | 255 | 0 | Y | N | 内容: | |
| 4 | url | varchar | 255 | 0 | Y | N | 链接: | |
| 5 | img | varchar | 255 | 0 | Y | N | 轮播图: | |
| 6 | hits | int | 10 | 0 | N | N | 0 | 点击量: |
| 7 | create_time | timestamp | 19 | 0 | N | N | CURRENT_TIMESTAMP | 创建时间: |
| 8 | update_time | timestamp | 19 | 0 | N | N | CURRENT_TIMESTAMP | 更新时间: |
表upload (文件上传)
| 编号 | 名称 | 数据类型 | 长度 | 小数位 | 允许空值 | 主键 | 默认值 | 说明 |
| 1 | upload_id | int | 10 | 0 | N | Y | 上传ID | |
| 2 | name | varchar | 64 | 0 | Y | N | 文件名 | |
| 3 | path | varchar | 255 | 0 | Y | N | 访问路径 | |
| 4 | file | varchar | 255 | 0 | Y | N | 文件路径 | |
| 5 | display | varchar | 255 | 0 | Y | N | 显示顺序 | |
| 6 | father_id | int | 10 | 0 | Y | N | 0 | 父级ID |
| 7 | dir | varchar | 255 | 0 | Y | N | 文件夹 | |
| 8 | type | varchar | 32 | 0 | Y | N | 文件类型 |
表user (注册用户账户:用于保存注册用户登录信息)
| 编号 | 名称 | 数据类型 | 长度 | 小数位 | 允许空值 | 主键 | 默认值 | 说明 |
| 1 | user_id | mediumint | 8 | 0 | N | Y | 注册用户ID:[0,8388607]注册用户获取其他与注册用户相关的数据 | |
| 2 | state | smallint | 5 | 0 | N | N | 1 | 账户状态:[0,10](1可用|2异常|3已冻结|4已注销) |
| 3 | user_group | varchar | 32 | 0 | Y | N | 所在注册用户组:[0,32767]决定注册用户身份和权限 | |
| 4 | login_time | timestamp | 19 | 0 | N | N | CURRENT_TIMESTAMP | 上次登录时间: |
| 5 | phone | varchar | 11 | 0 | Y | N | 手机号码:[0,11]注册用户的手机号码,用于找回密码时或登录时 | |
| 6 | phone_state | smallint | 5 | 0 | N | N | 0 | 手机认证:[0,1](0未认证|1审核中|2已认证) |
| 7 | username | varchar | 16 | 0 | N | N | 注册用户名:[0,16]注册用户登录时所用的账户名称 | |
| 8 | nickname | varchar | 16 | 0 | Y | N | 昵称:[0,16] | |
| 9 | password | varchar | 64 | 0 | N | N | 密码:[0,32]注册用户登录所需的密码,由6-16位数字或英文组成 | |
| 10 | | varchar | 64 | 0 | Y | N | 邮箱:[0,64]注册用户的邮箱,用于找回密码时或登录时 | |
| 11 | email_state | smallint | 5 | 0 | N | N | 0 | 邮箱认证:[0,1](0未认证|1审核中|2已认证) |
| 12 | avatar | varchar | 255 | 0 | Y | N | 头像地址:[0,255] | |
| 13 | open_id | varchar | 255 | 0 | Y | N | 针对获取注册用户信息字段 | |
| 14 | create_time | timestamp | 19 | 0 | N | N | CURRENT_TIMESTAMP | 创建时间: |
| 15 | vip_level | varchar | 255 | 0 | Y | N | 会员等级 | |
| 16 | vip_discount | double | 11 | 2 | Y | N | 0.00 | 会员折扣 |
表user_group (注册用户组:用于注册用户前端身份和鉴权)
| 编号 | 名称 | 数据类型 | 长度 | 小数位 | 允许空值 | 主键 | 默认值 | 说明 |
| 1 | group_id | mediumint | 8 | 0 | N | Y | 注册用户组ID:[0,8388607] | |
| 2 | display | smallint | 5 | 0 | N | N | 100 | 显示顺序:[0,1000] |
| 3 | name | varchar | 16 | 0 | N | N | 名称:[0,16] | |
| 4 | description | varchar | 255 | 0 | Y | N | 描述:[0,255]描述该注册用户组的特点或权限范围 | |
| 5 | source_table | varchar | 255 | 0 | Y | N | 来源表: | |
| 6 | source_field | varchar | 255 | 0 | Y | N | 来源字段: | |
| 7 | source_id | int | 10 | 0 | N | N | 0 | 来源ID: |
| 8 | register | smallint | 5 | 0 | Y | N | 0 | 注册位置: |
| 9 | create_time | timestamp | 19 | 0 | N | N | CURRENT_TIMESTAMP | 创建时间: |
| 10 | update_time | timestamp | 19 | 0 | N | N | CURRENT_TIMESTAMP | 更新时间: |
| 编号 | 名称 | 数据类型 | 长度 | 小数位 | 允许空值 | 主键 | 默认值 | 说明 |
| 1 | wandering_pets_id | int | 10 | 0 | N | Y | 流浪宠物ID | |
| 2 | pet_name | varchar | 64 | 0 | Y | N | 宠物名称 | |
| 3 | pet_type | varchar | 64 | 0 | Y | N | 宠物类型 | |
| 4 | pet_pictures | varchar | 255 | 0 | Y | N | 宠物图片 | |
| 5 | release_date | date | 10 | 0 | Y | N | 发布日期 | |
| 6 | introduction_to_pets | varchar | 64 | 0 | Y | N | 宠物介绍 | |
| 7 | pet_details | text | 65535 | 0 | Y | N | 宠物详情 | |
| 8 | hits | int | 10 | 0 | N | N | 0 | 点击数 |
| 9 | praise_len | int | 10 | 0 | N | N | 0 | 点赞数 |
| 10 | create_time | datetime | 19 | 0 | N | N | CURRENT_TIMESTAMP | 创建时间 |
| 11 | update_time | timestamp | 19 | 0 | N | N | CURRENT_TIMESTAMP | 更新时间 |
表washing_and_care_information (洗护信息)
| 编号 | 名称 | 数据类型 | 长度 | 小数位 | 允许空值 | 主键 | 默认值 | 说明 |
| 1 | washing_and_care_information_id | int | 10 | 0 | N | Y | 洗护信息ID | |
| 2 | user_account | int | 10 | 0 | Y | N | 0 | 注册用户账号 |
| 3 | user_name | varchar | 64 | 0 | Y | N | 注册用户姓名 | |
| 4 | user_phone_number | varchar | 64 | 0 | Y | N | 注册用户电话 | |
| 5 | merchant_account | int | 10 | 0 | Y | N | 0 | 商家账号 |
| 6 | merchant_name | varchar | 64 | 0 | Y | N | 商家名称 | |
| 7 | pet_type | varchar | 64 | 0 | Y | N | 宠物类型 | |
| 8 | washing_and_care_prices | int | 10 | 0 | Y | N | 0 | 洗护价格 |
| 9 | wash_and_care_quantity | int | 10 | 0 | Y | N | 0 | 洗护数量 |
| 10 | washing_and_care_amount | varchar | 64 | 0 | Y | N | 洗护金额 | |
| 11 | washing_and_care_order_number | varchar | 64 | 0 | Y | N | 洗护单号 | |
| 12 | pay_state | varchar | 16 | 0 | N | N | 未支付 | 支付状态 |
| 13 | pay_type | varchar | 16 | 0 | Y | N | 支付类型: 微信、支付宝、网银 | |
| 14 | create_time | datetime | 19 | 0 | N | N | CURRENT_TIMESTAMP | 创建时间 |
| 15 | update_time | timestamp | 19 | 0 | N | N | CURRENT_TIMESTAMP | 更新时间 |
3.4本章小结
整个基于Java Web的宠物店销售管理系统的需求分析主要对系统总体架构以及功能模块的设计,通过建立E-R模型和数据库逻辑系统设计完成了数据库系统设计。
4 系统详细设计与实现
基于Java Web的宠物店销售管理系统的详细设计与实现主要是根据前面的基于Java Web的宠物店销售管理系统的需求分析和基于Java Web的宠物店销售管理系统的总体设计来设计页面并实现业务逻辑。主要从基于Java Web的宠物店销售管理系统界面实现、业务逻辑实现这两部分进行介绍。
4.1注册用户部分功能模块
4.1.1 前台首页界面
系统首页以上中下的布局进行展示,正上方是系统的导航栏,中间是轮播图,下面是宠物商城、宠物资讯等信息。其主界面展示如下图4-1所示。

图4-1 前台首页界面图
4.1.2 用户注册界面
用户右上角“注册”按钮进入注册页面填写账号、密码、确认密码、昵称、邮箱、身份等信息后点击“注册”按钮,系统会对输入的信息进行验证,验证通过后即可完成注册,其界面展示如下图4-2所示。

图4-2 用户注册界面图
用户注册的关键代码如下:
/**
* 注册
* @param user
* @return
*/
@PostMapping("register")
public Map<String, Object> signUp(@RequestBody User user) {
// 查询用户
Map<String, String> query = new HashMap<>();
Map<String,Object> map = JSON.parseObject(JSON.toJSONString(user));
query.put("username",user.getUsername());
List list = service.selectBaseList(service.select(query, new HashMap<>()));
if (list.size()>0){
return error(30000, "用户已存在");
}
map.put("password",service.encryption(String.valueOf(map.get("password"))));
service.insert(map);
return success(1);
}
4.1.3 用户登录界面
用户注册后可以通过自己的账户名和密码进行登录的,当用户输入完整的自己的账户名和密码信息并点击“登录”按钮后,系统会对输入的信息进行验证,验证通过后即可完成登录,其界面如下图4-3所示。

图4-3用户登录界面图
用户登录关键代码如下:
/**
* 登录
* @param data
* @param httpServletRequest
* @return
*/
@PostMapping("login")
public Map<String, Object> login(@RequestBody Map<String, String> data, HttpServletRequest httpServletRequest) {
log.info("[执行登录接口]");
String username = data.get("username");
String email = data.get("email");
String phone = data.get("phone");
String password = data.get("password");
List resultList = null;
Map<String, String> map = new HashMap<>();
if(username != null && "".equals(username) == false){
map.put("username", username);
resultList = service.selectBaseList(service.select(map, new HashMap<>()));
}
else if(email != null && "".equals(email) == false){
map.put("email", email);
resultList = service.selectBaseList(service.select(map, new HashMap<>()));
}
else if(phone != null && "".equals(phone) == false){
map.put("phone", phone);
resultList = service.selectBaseList(service.select(map, new HashMap<>()));
}else{
return error(30000, "账号或密码不能为空");
}
if (resultList == null || password == null) {
return error(30000, "账号或密码不能为空");
}
//判断是否有这个用户
if (resultList.size()<=0){
return error(30000,"用户不存在");
}
User byUsername = (User) resultList.get(0);
Map<String, String> groupMap = new HashMap<>();
groupMap.put("name",byUsername.getUserGroup());
List groupList = userGroupService.selectBaseList(userGroupService.select(groupMap, new HashMap<>()));
if (groupList.size()<1){
return error(30000,"用户组不存在");
}
UserGroup userGroup = (UserGroup) groupList.get(0);
//查询用户审核状态
if (!StringUtils.isEmpty(userGroup.getSourceTable())){
String res = service.selectExamineState(userGroup.getSourceTable(),byUsername.getUserId());
if (res==null){
return error(30000,"用户不存在");
}
if (!res.equals("已通过")){
return error(30000,"该用户审核未通过");
}
}
//查询用户状态
if (byUsername.getState()!=1){
return error(30000,"用户非可用状态,不能登录");
}
String md5password = service.encryption(password);
if (byUsername.getPassword().equals(md5password)) {
// 存储Token到数据库
AccessToken accessToken = new AccessToken();
accessToken.setToken(UUID.randomUUID().toString().replaceAll("-", ""));
accessToken.setUser_id(byUsername.getUserId());
Duration duration = Duration.ofSeconds(7200L);
redisTemplate.opsForValue().set(accessToken.getToken(), accessToken,duration);
// 返回用户信息
JSONObject user = JSONObject.parseObject(JSONObject.toJSONString(byUsername));
user.put("token", accessToken.getToken());
JSONObject ret = new JSONObject();
ret.put("obj",user);
return success(ret);
} else {
return error(30000, "账号或密码不正确");
}
}
4.1.4 宠物商城界面
支持局部搜索、筛选和排序,可以查看商品信息详情、并进行立即购买、加入购物车、点赞、收藏和评论等操作。其界面如下图所示。

图4-4 宠物商城界面图
4.1.5 流浪宠物界面
支持关键字(宠物名称、宠物类型、发布日期)搜索,可以查看流浪宠物信息详情、并进行领养申请、点赞、收藏和评论等操作。其界面如下图所示。

图4-5流浪宠物界面图
点击头像可查看“个人中心”,包括个人首页、领养申请、确认领养、寄存信息、洗护信息、咨询信息、咨询回复、订单配送和收藏等功能操作。其界面如下图所示:

图4-6个人中心界面图
4.2商家用户部分功能模块
4.2.1 商城管理界面
商城管理可对我的购物车、我的订单、我的地址等信息进行增改删查操作。其界面如下图所示。

图4-7 商城管理界面图
支持关键字(商家名称、宠物类型)搜索,点击可以查看宠物寄存详情,包括商家账号、商家名称、商家地址、宠物类型、小时单价、寄存详情、点赞数等信息,并可以进行点赞、收藏操作其界面如下图所示。

图4-8 宠物寄存界面图
支持关键字(商家名称、宠物类型)搜索,点击可以查看宠物寄存详情,包括商家账号、商家名称、商家地址、宠物类型、洗护价格、洗护详情、点赞数等信息,并可以进行点赞、收藏操作其界面如下图所示。其界面如下图所示。

图4-9宠物洗护界面图
点击头像可查看“个人中心”,包括个人首页、宠物寄存、寄存信息、宠物洗护、洗护信息、咨询信息、咨询回复、订单配送、收藏等功能,并进行增删改查操作。其界面如下图所示。

图4-10 个人中心界面图
可对注册用户、商家用户和管理员等用户信息进行管控,包括进行增改删查等操作。其界面如下图所示。

图4-11 系统用户界面图
支持宠物类型搜索、可以对宠物类型进行增改删查操作。其界面如下图所示。

图4-12 宠物类型管理界面图
添加关键代码如下:
@PostMapping("/add")
@Transactional
public Map<String, Object> add(HttpServletRequest request) throws IOException {
service.insert(service.readBody(request.getReader()));
return success(1);
}
public Map<String, Object> addMap(Map<String,Object> map){
service.insert(map);
return success(1);
}
删除关键代码如下:
@RequestMapping(value = "/del")
@Transactional
public Map<String, Object> del(HttpServletRequest request) {
service.delete(service.readQuery(request), service.readConfig(request));
return success(1);
}
public void delete(Map<String,String> query,Map<String,String> config){
QueryWrapper wrapper = new QueryWrapper<E>();
toWhereWrapper(query, "0".equals(config.get(FindConfig.GROUP_BY)),wrapper);
baseMapper.delete(wrapper);
log.info("[{}] - 删除操作:{}",wrapper.getSqlSelect());
}
支持宠物名称、宠物类型、申请日期、审核状态搜索、点击详情可以对注册用户提交的领养申请进行审核、回复和领养确认。其界面如下图所示。

图4-13 领养申请管理界面图
点击“商城管理”可以对宠物商城、分类列表、订单列表、订单配送等信息进行管控,可以增删改查商城信息。其界面如下图所示。

图4-14 商城管理界面图
点击“系统管理”时,可查看轮播图,并对轮播图进行增删改查。其界面如下图所示。

图4-15 系统管理界面图
图片上传的代码如下:
@PostMapping("/upload")
public Map<String, Object> upload(@RequestParam("file") MultipartFile file) {
log.info("进入方法");
if (file.isEmpty()) {
return error(30000, "没有选择文件");
}
try {
//判断有没路径,没有则创建
String filePath = System.getProperty("user.dir") + "/src/main/resources/static/";
File targetDir = new File(filePath);
if (!targetDir.exists() && !targetDir.isDirectory()) {
if (targetDir.mkdirs()) {
log.info("创建目录成功");
} else {
log.error("创建目录失败");
}
}
String fileName = file.getOriginalFilename();
File dest = new File(filePath + fileName);
log.info("文件路径:{}", dest.getPath());
log.info("文件名:{}", dest.getName());
file.transferTo(dest);
JSONObject jsonObject = new JSONObject();
jsonObject.put("url", "/api/upload/" + fileName);
return success(jsonObject);
} catch (IOException e) {
log.info("上传失败:{}", e.getMessage());
}
return error(30000, "上传失败");
}
5系统测试
5.1 系统测试目的
无论什么样的系统,测试都至关重要,通过测试可以检查出潜藏的缺陷,从而确保系统的性能和稳定性,避免Bug的出现,并确保系统的功能和性价比达到预期的要求。
系统测试包括:用户登录功能测试、宠物资讯查看功能、轮播图信息添加功能、密码修改功能测试,如表5-1、5-2、5-3、5-4所示:
表5-1 用户登录功能测试表
| 用例名称 | 用户登录系统 |
| 目的 | 测试用户通过正确的用户名和密码可否登录功能 |
| 前提 | 未登录的情况下 |
| 测试流程 | 1) 进入登录页面 2) 输入正确的用户名和密码 |
| 预期结果 | 用户名和密码正确的时候,跳转到登录成功界面,反之则显示错误信息,提示重新输入 |
| 实际结果 | 实际结果与预期结果一致 |
宠物资讯查看功能测试:
表5-2 宠物资讯查看功能测试表
| 用例名称 | 宠物资讯查看 |
| 目的 | 测试宠物资讯查看功能 |
| 前提 | 用户登录 |
| 测试流程 | 点击宠物资讯 |
| 预期结果 | 可以查看到所有宠物资讯 |
| 实际结果 | 实际结果与预期结果一致 |
轮播图信息添加界面测试:
表5-3 轮播图信息添加界面测试表
| 用例名称 | 轮播图信息添加测试用例 |
| 目的 | 测试轮播图信息添加功能 |
| 前提 | 管理员用户正常登录情况下 |
| 测试流程 | 1)管理员点击系统管理下方的轮播图管理,然后点击添加进入添加页面填写信息。 2)填写完毕后点击进行提交。 |
| 预期结果 | 提交以后,页面首页会显示新的轮播图信息 |
密码修改功能测试:
表5-4 密码修改功能测试表
| 用例名称 | 密码修改测试用例 |
| 目的 | 测试管理员密码修改功能 |
| 前提 | 管理员用户正常登录情况下 |
| 测试流程 | 1)管理员密码修改并完成填写。 2)点击进行提交。 |
| 预期结果 | 使用新的密码可以登录 |
| 实际结果 | 实际结果与预期结果一致 |
通过编写基于Java Web的宠物店销售管理系统的测试用例,已经检测完毕用户登录功能测试、宠物资讯查看功能、轮播图信息添加功能、密码修改功能测试,通过的测试为基于Java Web的宠物店销售管理系统的后期推广运营提供了强力的技术支撑。
在基于Java Web的宠物店销售管理系统开发之前,需要先对用户的具体需求进行分析。包括系统的可行性分析、功能需求分析以及其他需求等。在可行性分析过程中,对系统实现的技术性、经济性等方面进行了分析。总体上证明了系统实施的可行性。
本文总结了基于Java Web的宠物店销售管理系统开发背景与意义,然后阐述了系统的具体业务需求,并根据系统需求对系统结构以及功能模块等进行了详细地设计,将整个系统划分为多个不同的功能模块。在分析系统功能需求时,对整个系统的总体架构以及功能模块等进行了分析,并选择合适的系统开发技术完成了对各个模块的开发工作。系统开发完成之后进行了部署,同时进行了系统的测试过程,通过测试证明了系统在功能以及性能等方面都达到了预期的要求,具有较高的稳定性与可靠性。
[1]粟梁.基于Java的汽车租赁管理系统[J].电脑编程技巧与维护,2024,(01):43-45+52.DOI:10.16184/j.cnki.comprg.2024.01.035.
[2]李冰乳,李帅东,刘昕洋等.基于物联网技术的宠物智能投喂系统设计[J].物联网技术,2023,13(12):109-111.DOI:10.16667/j.issn.2095-1302.2023.12.029.
[3]朱玉凤.基于JavaWeb的酒店管理系统的设计与实现[J].网络安全和信息化,2023,(12):91-94.
[4]宋晓燕,杨芬.Java程序设计语言的分层教学实践[J].电子技术,2023,52(11):182-183.
[5]张国芳.Java编程语言在计算机软件开发中的应用方向分析[J].信息记录材料,2023,24(11):138-141.DOI:10.16009/j.cnki.cn13-1295/tq.2023.11.042.
[6]王浩,袁登厅,任杰等.基于JavaWeb的继电保护装置程序包在线管理系统[J].电工技术,2023,(16):222-223+226.DOI:10.19768/j.cnki.dgjs.2023.16.061.
[7]付佳爽,韩梦彤,冯丹丹等.基于JavaWeb的创新创业学分审核系统的设计与实现[C]//香港新世纪文化出版社.2023年第六届智慧教育与人工智能发展国际学术会议论文集(第二卷).沈阳工学院,信息与控制学院;,2023:2.DOI:10.26914/c.cnkihy.2023.073647.
[8]田也,范雨,霍思雨等.高校流浪宠物管理的路径研究[J].当代畜牧,2023,(04):118-120.
[9]王慧.一个宠物医院管理系统的设计与实现[J].电脑知识与技术,2023,19(10):67-70.DOI:10.14004/j.cnki.ckt.2023.0505.
[10]颜惠.基于Web的宠物店信息管理系统设计[J].软件,2023,44(02):147-149.
[11]陈治宇.物联网智能宠物管理系统[C]//四川省电子学会,重庆市电子学会,四川省职业技能竞赛研究中心.2022年川渝大学生“数智”作品设计应用技能大赛暨第八届四川省大学生智能硬件设计应用大赛会议论文集.四川师范大学;,2022:8.DOI:10.26914/c.cnkihy.2022.077397.
[12]李驰.JavaWeb网络学习资源推荐系统的研究与实现[D].四川师范大学,2022.DOI:10.27347/d.cnki.gssdu.2022.001244.
[13]邱士庆,王燕.基于JavaWeb的兴趣培养机构推广系统设计与实现[J].北京印刷学院学报,2022,30(08):53-57.DOI:10.19461/j.cnki.1004-8626.2022.08.013.
[14]赵亮,刘建国,陈志奎.基于JavaWeb的实验室管理系统设计与实现[J].实验室研究与探索,2022,41(08):283-287.DOI:10.19927/j.cnki.syyt.2022.08.056.
[15]庄帅.宠物管理系统的设计及实现[J].福建电脑,2022,38(05):68-72.DOI:10.16707/j.cnki.fjpc.2022.05.017.
[16]朱军.基于JavaWeb的编程技术论坛的设计与实现[J].电子制作,2022,30(10):51-54.DOI:10.16589/j.cnki.cn11-3571/tn.2022.10.024.
[17]李昕宇.基于JavaWeb的中小型医院门诊管理系统的设计与实现[J].软件,2022,43(05):131-133.
[18]王萨仁图雅,薛爱兰.动物医院管理系统软件的应用技巧[J].当代畜禽养殖业,2021,(05):63-64.DOI:10.14070/j.cnki.15-1150.2021.05.022.
[19]胡明生,网上宠物销售商城系统.河南省,郑州师范学院,2021-05-01.
[20]马海珠.小型宠物店管理系统的设计[J].电脑知识与技术,2019,15(36):93-94+108.DOI:10.14004/j.cnki.ckt.2019.4297.
首先,我要感谢我的论文指导老师。在论文完成的整个过程中,指导老师始终给予我无微不至的关爱与指导。在论文写作的过程中,导师那耐心细致的指导,以及提出的具有建设性的意见,都给予了我极大的帮助,让我受益匪浅。导师严谨的治学态度、敬业精神以及高水平的教学能力,都给我树立了追求卓越的典范,这对我以后的人生道路和学业成就都产生了极大的积极影响。
此外,我还要感谢我班的同学们,他们既是我的同窗好友,又是我的良师益友。正是由于你们的支持和关怀,使得我在大学期间的学习和生活都变得异常充实。感谢那些在大学期间给予我帮助的所有老师和同学们,是你们给予了我在学业道路上的前进动力。
当然,我也不能忘记我的父母,是他们用无私的爱抚养我成人。你们的养育之恩我将永生难忘,将来我一定会用我的成绩回报你们。在成长的道路上,我会不断努力,不负众望,用实际行动来回报你们对我的期望。
总之,在这篇论文中,我要感谢所有给予我帮助的人,包括指导老师、同学们、家人和朋友们。是你们的支持与关爱,让我在学术和个人生活中取得了优异的成绩。我会珍惜这份感恩之情,将这份力量用于学习和未来的生活中,不断追求卓越,成为一个更加优秀的人。
免费领取项目源码,请关注❥点赞收藏并私信博主,谢谢~

被折叠的 条评论
为什么被折叠?



