在数字化教育日益普及的背景下,传统作业管理方式已难以满足现代教育管理的需求。为此,本文设计并实现了一个基于Python语言的作业提交系统,旨在提高学校作业管理的效率,促进师生间的交流互动。
该系统包含多个功能模块,如网站公告、学校资讯、在线留言、我的账户等,为用户提供全面的信息服务与交流平台。其中,“我的账户”模块特别为学生和教师设计了个人中心,包括个人首页、学生信息、提交作业、批改作业、成绩信息和在线留言等功能,实现作业的在线提交、批改和成绩管理。后台则提供了更为全面的管理功能,如系统用户、学生信息管理、教师信息管理、提交作业管理、批改作业管理、成绩信息管理、在线留言管理和系统管理等,确保系统的高效运行和数据的安全可靠。
综上所述,本文所设计的作业提交系统不仅提升了学校作业管理的效率,也为学生和教师提供了便捷的交流平台,为数字化教育的发展做出了积极贡献。本文的研究成果对于系统的设计和实现具有一定的参考价值和实际应用意义。
关键词:Python;作业提交系统;前后端分离
Abstract
In the context of the increasing popularity of digital education, traditional homework management methods are no longer able to meet the needs of modern education management. Therefore, this article designs and implements a homework submission system based on Python language, aiming to improve the efficiency of school homework management and promote communication and interaction between teachers and students.
The system includes multiple functional modules, such as website announcements, school information, online messages, My Account, etc., providing users with a comprehensive information service and communication platform. Among them, the "My Account" module has specially designed a personal center for students and teachers, including personal homepage, student information, homework submission, grading, grade information, and online message functions, to achieve online submission, grading, and grade management of homework. The backend provides more comprehensive management functions, such as system user, student information management, teacher information management, homework submission management, grading homework management, grade information management, online message management, and system management, ensuring the efficient operation of the system and the security and reliability of data.
In summary, the homework submission system designed in this article not only improves the efficiency of school homework management, but also provides a convenient communication platform for students and teachers, making a positive contribution to the development of digital education. The research results of this article have certain reference value and practical application significance for the design and implementation of the system.
Keywords: Python; Homework submission system; Front and rear separation
1 绪论
1.1 选题背景与意义
在数字化时代,随着信息技术的迅猛发展,教育领域对技术创新的渴求愈发强烈。传统的作业提交方式,如纸质提交或简单的电子文档提交,已经不能满足现代教育对于高效、互动和安全性的需求。因此,开发一个基于Django框架和Python语言的作业提交系统成为了当下的重要议题。
Django作为一个成熟、稳定的Web框架,提供了丰富的功能和灵活的扩展性,而Python语言则以其简洁易读、开发效率高的特点在教育领域得到了广泛应用。结合Django和Python,我们可以构建出功能强大、交互友好且安全可靠的作业提交系统。
选题背景方面,随着在线教育的普及和数字化校园的构建,学校对于在线作业管理系统的需求日益迫切。同时,Django和Python技术的成熟与普及,为开发这样的系统提供了良好的技术基础和生态环境。
选题意义方面,该系统不仅能够实现作业的在线提交、批改、反馈等功能,提高作业管理的效率和质量,还能够加强师生之间的互动交流,促进教学相长。此外,该系统还能够为学校提供全面的数据分析支持,帮助学校优化教学管理策略,提升教育教学的整体水平。
综上所述,基于Django+Python语言的作业提交系统的设计与实现具有重要的选题背景和意义。它不仅符合教育信息化的发展趋势,也符合学校和学生的实际需求,对于推动教育教学的现代化和数字化具有积极的推动作用。
在国内,随着教育信息化的快速推进,越来越多的学者和开发者开始关注基于Django和Python的作业提交系统的设计与实现。目前,国内已经有一些研究和实践成果,这些系统大多采用B/S模式,利用Django框架进行后端开发,结合前端技术和数据库技术,实现了作业的在线提交、批改、反馈等功能。同时,国内的研究还注重系统的安全性和稳定性,采用多种技术手段保障用户数据的安全和系统的正常运行。然而,与发达国家相比,国内在作业提交系统的研究和应用方面仍存在一定的差距,需要进一步加强技术创新和推广应用。
国外研究现状:
在国外,基于Django和Python的作业提交系统的研究和应用已经相对成熟。许多发达国家的教育机构和科技公司都投入了大量资源进行相关研究和开发。这些系统不仅具有高度的自动化和智能化特点,还能够根据学生的学习情况和教师的教学需求进行个性化的定制和优化。此外,国外的研究还注重系统的可扩展性和可维护性,采用模块化、插件化的设计思想,使得系统能够方便地进行功能扩展和升级。同时,国外的作业提交系统还广泛应用于在线学习、远程教育等领域,为教育教学的创新和发展提供了有力支持。
综上所述,基于Django和Python的作业提交系统在国内外的研究和应用都取得了一定的成果。然而,仍需要进一步加强技术创新和推广应用,以满足现代教育对于高效、互动和安全性的需求。
论文将分层次经行编排,除去论文摘要致谢文献参考部分,正文部分还会对系统需求做出分析,以及阐述大体的设计和实现的功能,最后罗列部分调测记录,论文主要架构如下:
第一章:引言。第一章主要介绍了课题研究的背景和意义,系统开发的国内外研究现状和本文的研究内容与主要工作。
第二章:系统需求分析。主要从系统的用户、功能等方面进行需求分析。
第三章:系统设计。主要对系统框架、系统功能模块、数据库进行功能设计。
第四章:系统实现。主要介绍了系统框架搭建、系统界面的实现。
第五章:系统测试。主要对系统的部分界面进行测试并对主要功能进行测试
系统分析是开发一个项目的先决条件,通过系统分析可以很好的了解系统的主体用户的基本需求情况,同时这也是项目的开发的原因。进而对系统开发进行可行性分析,通常包括技术可行性、经济可行性等,可行性分析同时也是从项目整体角度进行的分析。然后就是对项目的具体需求进行分析,分析的手段一般都是通过用户的用例图来实现。接下来会进行详细的介绍。
2.1 可行性分析
(1)技术可行性
Django是一个成熟、稳定且功能强大的Web框架,它提供了丰富的ORM(对象关系映射)工具、模板引擎、表单处理、URL路由等功能,使得Web应用的开发变得高效且易于维护。Python语言则以其简洁易读、开发效率高、库资源丰富等特点,成为Web开发的热门选择。结合两者,可以快速地构建出功能完善、性能稳定的作业提交系统。
(2)经济可行性
从经济角度来看,基于Django和Python的作业提交系统的实现成本相对较低。首先,Django和Python都是开源的,可以免费使用,这大大降低了系统的开发成本。其次,Python的学习曲线平缓,开发效率高,可以缩短开发周期,进一步降低成本。最后,系统的维护成本也相对较低,因为Django的文档完善,社区活跃,遇到问题可以迅速找到解决方案。(3)操作可行性
在操作方面,基于Python语言的作业提交系统具有很高的可行性。系统界面友好,操作简单,用户无需具备专业的编程知识即可轻松使用。同时,系统提供了详细的使用说明和在线帮助,方便用户快速上手。此外,系统还具有良好的可扩展性和可维护性,方便管理员根据实际需求进行功能扩展和系统维护。
综上所述,基于Python语言的作业提交系统在技术、经济和操作三个方面都具有很高的可行性,是一个值得研究和实现的课题。
2.2 系统流程分析
2.2.1系统开发流程
基于python语言的作业提交系统开发时,首先进行需求分析,进而对系统进行总体的设计规划,设计系统功能模块,数据库的选择等,本系统的开发流程如图2-1所示。

图2-1系统开发流程图
2.2.2 用户登录流程
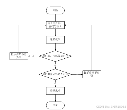
为了保证系统的安全性,要使用本系统对系统信息进行管理,必须先登陆到系统中。如图2-2所示。

图2-2 登录流程图
2.2.3 系统操作流程
用户打开并进入系统后,会先显示登录界面,输入正确的用户名和密码,系统自动检测信息,若信息无误,则用户会进入系统功能界面,进行操作,否则会提示错误无法登录,操作流程如图2-3所示。

图2-3 系统操作流程图
2.2.4 添加信息流程
管理员可以对网站公告、学校资讯等进行信息的添加,用户可以对自己权限内的信息进行添加,输入信息后,系统会自行验证输入的信息和数据,若信息正确,会将其添加到数据库内,若信息有误,则会提示重新输入信息,添加信息流程如图2-4所示。

图2-4 添加信息流程图
2.2.5 修改信息流程
管理员可以对网站公告、学校资讯等进行的修改,用户可以对自己权限内的信息进行修改,首先进入修改信息界面,输入修改信息数据,系统进行数据的判断验证,修改信息合法则修改成功,信息更新至数据库,信息不合法则修改失败,重新输入。修改信息流程图如图2-5所示。

图2-5 修改信息流程图
2.2.6 删除信息流程
管理员可以对网站公告、学校资讯等进行信息的删除,对要删除的信息进行选中后,点击删除按钮,系统会询问是否确定,若点击确定,则系统会删除掉选中的信息,并在数据库内对信息进行删除,删除信息流程图如图2-6所示。

图2-6 删除信息流程图
2.3 系统功能分析
按照基于python语言的作业提交系统的角色,系统划分为了普通用户模块和管理员模块这两大部分。
- 登录注册: 提供教师用户注册新账号或登录已有账号的功能,确保用户可以访问系统的个性化内容。
- 后台首页:提供教师用户访问系统的入口,用于展示系统整体概况和重要信息。
- 学生信息管理:允许教师管理学生的基本信息,包括增加、删除、修改和查询学生信息。
- 教师信息管理:教师可以管理自己的个人信息,如姓名、联系方式等。
- 提交作业管理:教师可以发布作业题目,查看学生提交的作业,进行作业的评阅和反馈。
- 批改作业管理:教师可以对学生提交的作业进行批改,评定成绩并进行记录。
- 成绩信息管理:教师可以管理学生成绩信息,包括录入、修改、删除学生成绩等操作。
- 在线留言管理:允许教师和学生之间进行在线留言和沟通。
学生用户功能:
- 登录注册: 提供教师用户注册新账号或登录已有账号的功能,确保用户可以访问系统的个性化内容。
- 首页:提供学生用户访问系统的入口,展示最新的学校公告和资讯。
- 网站公告:展示系统发布的各类公告信息,如学校活动、通知等。
- 学校资讯:提供学校相关的各类资讯信息,如教学安排、课程更新等。
- 在线留言:学生可以与教师进行在线交流和留言沟通。
- 我的账户:学生可以管理自己的账户信息,如修改密码等。
- 个人中心包括以下:
个人首页:显示学生的基本信息和操作记录。
学生信息:查看和管理自己的个人信息,如姓名、学号、专业等。
提交作业:学生可以提交作业,查看作业提交记录和状态。
批改作业:查看教师对作业的评阅和反馈。
成绩信息:查看自己的成绩信息。
在线留言:与教师进行在线沟通和留言。
管理员功能:
- 后台首页:提供管理员登录后的系统总览和重要信息展示。
- 系统用户:管理员可以管理系统中的用户,包括教师用户、学生用户和其他管理员的账户信息。
- 学生信息管理:管理员可以进行学生信息的管理,包括增加、删除、修改和查询学生信息。
- 教师信息管理:管理员可以进行教师信息的管理,包括增加、删除、修改和查询教师信息。
- 提交作业管理:管理员可以管理作业的发布和提交情况。
- 批改作业管理:管理员可以管理作业的批改情况和成绩记录。
- 成绩信息管理:管理员可以管理学生成绩信息,包括录入、修改、删除学生成绩等操作。
- 在线留言管理:管理员可以查看和管理系统中的留言信息。
- 系统管理:管理系统首页轮播图信息,包括添加、编辑和删除图片等。
- 网站公告管理:管理员可以发布、修改和删除系统的各类公告信息。
- 资源管理:管理系统的各类资源信息,如课程资料、教学资源等。管理学校资讯的分类信息,确保资讯的整体管理和整理。
- 个人中心:
个人信息:管理员可以查看和编辑自己的个人基本信息,如姓名、联系方式等。
修改密码:管理员可以修改自己的登录密码,保证账户安全。
网站首页:管理员可以直接访问系统的首页,查看系统整体运行情况。
退出:管理员可以安全退出当前系统,结束自己的管理操作。
通过以上系统功能性分析,可以看出该作业提交系统为教师、学生和管理员提供了全面的功能支持,并且能够满足各种使用需求。
基于python语言的作业提交系统的非功能性需求比如系统的安全性怎么样,可靠性怎么样,性能怎么样,可拓展性怎么样等。具体可以表示在如下2-1表格中:
表2-1基于python语言的作业提交系统非功能需求表
| 安全性 | 主要指基于python语言的作业提交系统数据库的安装,数据库的使用和密码的设定必须合乎规范。 |
| 可靠性 | 可靠性是指基于python语言的作业提交系统能够安装用户的指示进行操作,经过测试,可靠性90%以上。 |
| 性能 | 性能是影响基于python语言的作业提交系统占据市场的必要条件,所以性能最好要佳才好。 |
| 可扩展性 | 比如数据库预留多个属性,比如接口的使用等确保了系统的非功能性需求。 |
| 易用性 | 用户只要跟着基于python语言的作业提交系统的页面展示内容进行操作,就可以了。 |
| 可维护性 | 基于python语言的作业提交系统开发的可维护性是非常重要的,经过测试,可维护性没有问题 |
2.4 系统用例分析
通过2.3功能的分析,得出了系统的用例图:
学生用户角色用例如图2-7所示。

图2-7普通用户角色用例图
管理员是维护整个基于python语言的作业提交系统中所有数据信息的。管理员角色用例如图2-8所示。


图2-9基于python语言的作业提交系统教师用户角色用例图
本章主要通过对基于python语言的作业提交系统的可行性分析、流程分析、功能需求分析、系统用例分析,确定整个系统要实现的功能。同时也为系统的代码实现和测试提供了标准。
3 系统总体设计
本章主要讨论的内容包括系统的功能模块设计、数据库系统设计。
3.1 系统架构设计
本系统从架构上分为三层:表现层(UI)、业务逻辑层(BLL)以及数据层(DL)。

图3-1系统架构设计图
表现层(UI):又称UI层,主要完成本系统的UI交互功能,一个良好的UI可以打打提高用户的用户体验,增强用户使用本系统时的舒适度。UI的界面设计也要适应不同版本的作业提交系统以及不同尺寸的分辨率,以做到良好的兼容性。UI交互功能要求合理,用户进行交互操作时必须要得到与之相符的交互结果,这就要求表现层要与业务逻辑层进行良好的对接。
业务逻辑层(BLL):主要完成本系统的数据处理功能。用户从表现层传输过来的数据经过业务逻辑层进行处理交付给数据层,系统从数据层读取的数据经过业务逻辑层进行处理交付给表现层。
数据层(DL):由于本系统的数据是放在服务端的mysql数据库中,因此本属于服务层的部分可以直接整合在业务逻辑层中,所以数据层中只有数据库,其主要完成本系统的数据存储和管理功能。
3.2 系统功能模块设计
在上一章节中主要对系统的功能性需求和非功能性需求进行分析,并且根据需求分析了本系统中的用例。那么接下来就要开始对本系统的架构、主要功能和数据库开始进行设计。基于python语言的作业提交系统根据前面章节的需求分析得出,其总体设计模块图如图3-2所示。

图3-2系统功能模块图
数据库设计一般包括需求分析、概念模型设计、数据库表建立三大过程,其中需求分析前面章节已经阐述,概念模型设计有概念模型和逻辑结构设计两部分。
3.3.1 数据库概念结构设计
下面是整个基于python语言的作业提交系统中主要的数据库表总E-R实体关系图。
|
|
图3-3 基于python语言的作业提交系统总E-R关系图
通过上一小节中基于python语言的作业提交系统中总E-R关系图上得出一共需要创建很多个数据表。在此我主要罗列几个主要的数据库表结构设计。
表homework_correcting (批改作业)
| 编号 | 名称 | 数据类型 | 长度 | 小数位 | 允许空值 | 主键 | 默认值 | 说明 |
| 1 | homework_correcting_id | int | 10 | 0 | N | Y | 批改作业ID | |
| 2 | student_users | int | 10 | 0 | Y | N | 0 | 学生用户 |
| 3 | user_name | varchar | 64 | 0 | Y | N | 用户姓名 | |
| 4 | assignment_name | varchar | 64 | 0 | Y | N | 作业标题 | |
| 5 | subject_of_homework | varchar | 64 | 0 | Y | N | 作业学科 | |
| 6 | assignment_content | varchar | 64 | 0 | Y | N | 作业内容 | |
| 7 | teacher_users | int | 10 | 0 | Y | N | 0 | 教师用户 |
| 8 | teachers_name | varchar | 64 | 0 | Y | N | 教师姓名 | |
| 9 | correction_content | text | 65535 | 0 | Y | N | 批改内容 | |
| 10 | create_time | datetime | 19 | 0 | N | N | CURRENT_TIMESTAMP | 创建时间 |
| 11 | update_time | timestamp | 19 | 0 | N | N | CURRENT_TIMESTAMP | 更新时间 |
| 编号 | 名称 | 数据类型 | 长度 | 小数位 | 允许空值 | 主键 | 默认值 | 说明 |
| 1 | notice_id | mediumint | 8 | 0 | N | Y | 公告id: | |
| 2 | title | varchar | 125 | 0 | N | N | 标题: | |
| 3 | content | longtext | 2147483647 | 0 | Y | N | 正文: | |
| 4 | create_time | timestamp | 19 | 0 | N | N | CURRENT_TIMESTAMP | 创建时间: |
| 5 | update_time | timestamp | 19 | 0 | N | N | CURRENT_TIMESTAMP | 更新时间: |
| 编号 | 名称 | 数据类型 | 长度 | 小数位 | 允许空值 | 主键 | 默认值 | 说明 |
| 1 | online_message_id | int | 10 | 0 | N | Y | 在线留言ID | |
| 2 | student_users | int | 10 | 0 | Y | N | 0 | 学生用户 |
| 3 | user_name | varchar | 64 | 0 | Y | N | 用户姓名 | |
| 4 | message_content | text | 65535 | 0 | Y | N | 留言内容 | |
| 5 | teacher_users | int | 10 | 0 | Y | N | 0 | 教师用户 |
| 6 | teachers_name | varchar | 64 | 0 | Y | N | 教师姓名 | |
| 7 | reply_content | text | 65535 | 0 | Y | N | 回复内容 | |
| 8 | create_time | datetime | 19 | 0 | N | N | CURRENT_TIMESTAMP | 创建时间 |
| 9 | update_time | timestamp | 19 | 0 | N | N | CURRENT_TIMESTAMP | 更新时间 |
| 编号 | 名称 | 数据类型 | 长度 | 小数位 | 允许空值 | 主键 | 默认值 | 说明 |
| 1 | praise_id | int | 10 | 0 | N | Y | 点赞ID: | |
| 2 | user_id | int | 10 | 0 | N | N | 0 | 点赞人: |
| 3 | create_time | timestamp | 19 | 0 | N | N | CURRENT_TIMESTAMP | 创建时间: |
| 4 | update_time | timestamp | 19 | 0 | N | N | CURRENT_TIMESTAMP | 更新时间: |
| 5 | source_table | varchar | 255 | 0 | Y | N | 来源表: | |
| 6 | source_field | varchar | 255 | 0 | Y | N | 来源字段: | |
| 7 | source_id | int | 10 | 0 | N | N | 0 | 来源ID: |
| 8 | status | bit | 1 | 0 | N | N | 1 | 点赞状态:1为点赞,0已取消 |
| 编号 | 名称 | 数据类型 | 长度 | 小数位 | 允许空值 | 主键 | 默认值 | 说明 |
| 1 | slides_id | int | 10 | 0 | N | Y | 轮播图ID: | |
| 2 | title | varchar | 64 | 0 | Y | N | 标题: | |
| 3 | content | varchar | 255 | 0 | Y | N | 内容: | |
| 4 | url | varchar | 255 | 0 | Y | N | 链接: | |
| 5 | img | varchar | 255 | 0 | Y | N | 轮播图: | |
| 6 | hits | int | 10 | 0 | N | N | 0 | 点击量: |
| 7 | create_time | timestamp | 19 | 0 | N | N | CURRENT_TIMESTAMP | 创建时间: |
| 8 | update_time | timestamp | 19 | 0 | N | N | CURRENT_TIMESTAMP | 更新时间: |
| 编号 | 名称 | 数据类型 | 长度 | 小数位 | 允许空值 | 主键 | 默认值 | 说明 |
| 1 | student_information_id | int | 10 | 0 | N | Y | 学生信息ID | |
| 2 | student_users | int | 10 | 0 | Y | N | 0 | 学生用户 |
| 3 | user_name | varchar | 64 | 0 | Y | N | 用户姓名 | |
| 4 | user_student_id | varchar | 64 | 0 | Y | N | 用户学号 | |
| 5 | contact_phone_number | varchar | 64 | 0 | Y | N | 联系电话 | |
| 6 | student_major | varchar | 64 | 0 | Y | N | 学生专业 | |
| 7 | student_class | varchar | 64 | 0 | Y | N | 学生班级 | |
| 8 | student_introduction | text | 65535 | 0 | Y | N | 学生简介 | |
| 9 | create_time | datetime | 19 | 0 | N | N | CURRENT_TIMESTAMP | 创建时间 |
| 10 | update_time | timestamp | 19 | 0 | N | N | CURRENT_TIMESTAMP | 更新时间 |
| 编号 | 名称 | 数据类型 | 长度 | 小数位 | 允许空值 | 主键 | 默认值 | 说明 |
| 1 | student_users_id | int | 10 | 0 | N | Y | 学生用户ID | |
| 2 | user_name | varchar | 64 | 0 | Y | N | 用户姓名 | |
| 3 | user_student_id | varchar | 64 | 0 | Y | N | 用户学号 | |
| 4 | contact_phone_number | varchar | 16 | 0 | Y | N | 联系电话 | |
| 5 | examine_state | varchar | 16 | 0 | N | N | 已通过 | 审核状态 |
| 6 | user_id | int | 10 | 0 | N | N | 0 | 用户ID |
| 7 | create_time | datetime | 19 | 0 | N | N | CURRENT_TIMESTAMP | 创建时间 |
| 8 | update_time | timestamp | 19 | 0 | N | N | CURRENT_TIMESTAMP | 更新时间 |
| 编号 | 名称 | 数据类型 | 长度 | 小数位 | 允许空值 | 主键 | 默认值 | 说明 |
| 1 | submit_homework_id | int | 10 | 0 | N | Y | 提交作业ID | |
| 2 | student_users | int | 10 | 0 | Y | N | 0 | 学生用户 |
| 3 | user_name | varchar | 64 | 0 | Y | N | 用户姓名 | |
| 4 | user_student_id | varchar | 64 | 0 | Y | N | 用户学号 | |
| 5 | teacher_users | int | 10 | 0 | Y | N | 0 | 教师用户 |
| 6 | teachers_name | varchar | 64 | 0 | Y | N | 教师姓名 | |
| 7 | assignment_name | varchar | 64 | 0 | Y | N | 作业标题 | |
| 8 | subject_of_homework | varchar | 64 | 0 | Y | N | 作业学科 | |
| 9 | homework_pictures | varchar | 255 | 0 | Y | N | 作业图片 | |
| 10 | assignment_content | text | 65535 | 0 | Y | N | 作业内容 | |
| 11 | create_time | datetime | 19 | 0 | N | N | CURRENT_TIMESTAMP | 创建时间 |
| 12 | update_time | timestamp | 19 | 0 | N | N | CURRENT_TIMESTAMP | 更新时间 |
| 编号 | 名称 | 数据类型 | 长度 | 小数位 | 允许空值 | 主键 | 默认值 | 说明 |
| 1 | teacher_information_id | int | 10 | 0 | N | Y | 教师信息ID | |
| 2 | teacher_users | int | 10 | 0 | Y | N | 0 | 教师用户 |
| 3 | teachers_name | varchar | 64 | 0 | Y | N | 教师姓名 | |
| 4 | teacher_gender | varchar | 64 | 0 | Y | N | 教师性别 | |
| 5 | mobile_phone_number | varchar | 64 | 0 | Y | N | 手机号码 | |
| 6 | teacher_photos | varchar | 255 | 0 | Y | N | 教师照片 | |
| 7 | teaching_specialist | varchar | 64 | 0 | Y | N | 教学专科 | |
| 8 | teacher_details | text | 65535 | 0 | Y | N | 教师详情 | |
| 9 | create_time | datetime | 19 | 0 | N | N | CURRENT_TIMESTAMP | 创建时间 |
| 10 | update_time | timestamp | 19 | 0 | N | N | CURRENT_TIMESTAMP | 更新时间 |
| 编号 | 名称 | 数据类型 | 长度 | 小数位 | 允许空值 | 主键 | 默认值 | 说明 |
| 1 | teacher_users_id | int | 10 | 0 | N | Y | 教师用户ID | |
| 2 | teachers_name | varchar | 64 | 0 | Y | N | 教师姓名 | |
| 3 | teacher_gender | varchar | 64 | 0 | Y | N | 教师性别 | |
| 4 | mobile_phone_number | varchar | 16 | 0 | Y | N | 手机号码 | |
| 5 | examine_state | varchar | 16 | 0 | N | N | 已通过 | 审核状态 |
| 6 | user_id | int | 10 | 0 | N | N | 0 | 用户ID |
| 7 | create_time | datetime | 19 | 0 | N | N | CURRENT_TIMESTAMP | 创建时间 |
| 8 | update_time | timestamp | 19 | 0 | N | N | CURRENT_TIMESTAMP | 更新时间 |
整个基于python语言的作业提交系统的需求分析主要对系统总体架构以及功能模块的设计,通过建立E-R模型和数据库逻辑系统设计完成了数据库系统设计。
4系统关键模块设计与实现
基于python语言的作业提交系统的详细设计与实现主要是根据前面的需求分析和总体设计来设计页面并实现业务逻辑。主要从界面实现、业务逻辑实现这两部分进行介绍。
4.1前台用户功能模块
4.1.1 首页界面
当进入基于python语言的作业提交系统的时候,首先映入眼帘的是系统的导航栏,其主界面展示如下图4-1所示。

图4-1 首页界面图
4.1.2 用户登录界面
基于python语言的作业提交系统中的注册后的用户是可以通过自己的账户名和密码进行登录的,当用户输入完整的自己的账户名和密码信息并点击“登录”按钮后,将会首先验证输入的有没有空数据,再次验证输入的账户名+密码和数据库中当前保存的用户信息是否一致,只有在一致后将会登录成功并自动跳转到基于python语言的作业提交系统的首页中;否则将会提示相应错误信息,用户登录界面如下图4-2所示。

图4-2用户登录界面图
4.1.3 学校资讯界面
当用户点击导航栏上的“学校资讯”后将会进入到该“学校资讯”列表的界面,支持关键词搜索和下拉搜索,用户可以查看学校资讯详情信息,可以进行点赞、收藏、评论等操作,界面如下图4-3所示。

图4-3学校资讯详情界面图
4.1.4 网站公告界面
点击“网站公告”,用户可以查看系统发布的所有网站公告,点击公告标题,可以查看公告的详细内容,包括发布日期、标题、正文等,确保学生准确理解公告内容。点击可查看详情,用户可点赞、收藏、评论等。页面如图4-4所示。

图4-4 网站公告界面图
4.1.5 s在线留言界面
用户可浏览首页“在线留言”,学生可以在此模块发表自己的问题和建议并提交留言,与教师或管理员进行在线交流。学生还可以查看其他学生的留言和回复,了解其他同学的观点和建议。界面如下图所示。

图4-5热门作业提交界面图
4.2后台管理功能模块
4.2.1 系统用户管理界面
基于python语言的作业提交系统中的管理人员是可以对注册的普通用户进行管理的,也可以对管理员进行管控。界面如下图4-6所示。

图4-6用户管理界面图
4.2.2 系统管理界面
管理员点击“系统管理”这一菜单会显示轮播图这一个子菜单,管理员可以对前台展示的轮播图进行设置,界面如下图4-7所示。

图4-7系统管理界面图
4.2.3 学生信息管理界面
管理员点击“学生信息管理”菜单,可以添加、查看、删除和管理现实中、学生信息。界面如下图所示。

图4-8学生信息管理界面图
管理员点击“教师信息管理”菜单,可以添加、查看、删除和管理现实中、教师信息。界面如下图所示。

图4-9教师信息管理界面图
4.2.5 资源管理界面
当管理员点击“资源管理”这一菜单的时候,会出现资讯列表+资讯分类这两个子菜单,可以对这两个模块进行增删改查操作。资源管理界面如下图所示。

图4-10资源管理界面图
4.2.6 网站公告管理界面
管理员点击“网站公告管理”这一菜单会显示网站公告这一个子菜单,管理员可以对前台展示的网站公告消息进行设置,界面如下图所示。

图4-10网站公告管理界面图
4.2.7提交作业管理界面
管理员点击“提交作业管理”这一菜单,可以在此模块查看所有学生提交的作业文件,包括作业标题、作业学科、提交时间、学生和教师姓名等信息。击作业文件名,管理员可以查看作业的详细内容、上传的文件进行批改等,确保作业的真实性和完整性。界面如下图4-11所示。

图4-11管理员提交作业管理界面图
教师可以发布作业题目,查看学生提交的作业,进行作业的评阅和反馈。界面如下图所示。

图4-12教师用户提交作业管理界面图
管理员点击“批改作业管理”这一菜单会显示批改作业列表这一个子菜单,管理员可以对列表信息的作业标题批改内容进行查询、删除 重置等操作,界面如下图所示。

图4-13管理员 批改作业管理界面图
教师可以对学生提交的作业进行批改,评定成绩并进行记录。界面如下图4-10所示。

图4-14教师用户批改作业管理界面图
管理员点击“成绩信息管理”这一菜单,管理员管理员可以在此模块查看所有学生的成绩信息,包括课程名称、成绩、作业得分等。界面如下图所示。

图4-15管理员成绩信息管理界面图
教师用户可以在此模块录入学生的成绩信息,包括平时成绩、期中成绩、期末成绩等。界面如下图所示

图4-16教师用户成绩信息管理界面图
管理员点击“在线留言管理”这一菜单,管理员可以在此模块查看学生和教师用户的发表的所有留言,包括留言内容、留言时间、用户姓名等信息。界面如下图所示。

图4-17在线留言管理界面图
教师用户可以查看和回复学生的留言内容,促进师生之间的互动和交流。界面如下图所示。

图4-18在教师用户在线留言管理界面图
5系统测试
5.1系统测试的目的
系统开发到了最后一个阶段那就是系统测试,系统测试对软件的开发其实是非常有必要的。因为没什么系统一经开发出来就可能会尽善尽美,再厉害的系统开发工程师也会在系统开发的时候出现纰漏,系统测试能够较好的改正一些bug,为后期系统的维护性提供很好的支持。通过系统测试,开发人员也可以建立自己对系统的信心,为后期的系统版本的跟新提供支持。
5.2 系统测试用例
系统测试包括:用户登录功能测试、网站公告展示功能测试、学生信息添加、密码修改功能测试,如表5-1、5-2、5-3、5-4所示:
表5-1 用户登录功能测试表
| 用例名称 | 用户登录系统 |
| 目的 | 测试用户通过正确的用户名和密码可否登录功能 |
| 前提 | 未登录的情况下 |
| 测试流程 | 1) 进入登录页面 2) 输入正确的用户名和密码 |
| 预期结果 | 用户名和密码正确的时候,跳转到登录成功界面,反之则显示错误信息,提示重新输入 |
| 实际结果 | 实际结果与预期结果一致 |
网站公告查看功能测试:
表5-2网站公告查看功能测试表
| 用例名称 | 网站公告查看 |
| 目的 | 测试网站公告查看功能 |
| 前提 | 用户登录 |
| 测试流程 | 点击网站公告 |
| 预期结果 | 可以查看到所有网站公告 |
| 实际结果 | 实际结果与预期结果一致 |
学校资讯搜索功能测试:
表5-3学校资讯搜索功能测试表
| 用例名称 | 学校资讯搜索测试 |
| 目的 | 测试学校资讯搜索功能 |
| 前提 | 无 |
| 测试流程 | 1)在搜索框填入搜索关键字。 2)点击搜索按钮。 |
| 预期结果 | 页面显示包含有搜索关键字的学校资讯 |
| 实际结果 | 实际结果与预期结果一致 |
密码修改功能测试:
表5-4 密码修改功能测试表
| 用例名称 | 密码修改测试用例 |
| 目的 | 测试管理员密码修改功能 |
| 前提 | 管理员用户正常登录情况下 |
| 测试流程 | 1)管理员密码修改并完成填写。 2)点击进行提交。 |
| 预期结果 | 使用新的密码可以登录 |
| 实际结果 | 实际结果与预期结果一致 |
5.3 系统测试结果
通过编写基于python语言的作业提交系统的测试用例,已经检测完毕用户登录模块、网站公告查看模块、学校资讯搜索模块、密码修改功能测试,通过这4大模块为基于python语言的作业提交系统的后期推广运营提供了强力的技术支撑。
结论
至此,基于python语言的作业提交系统已经结束,在此过程中,我们深入研究了相关的文献资料,积累了丰富的设计思路和技术实现经验。通过不断地探索和实践,我们最终选择了熟悉的Python语言,为系统的开发提供了坚实的基础。
在开发过程中,我们始终遵循着用户友好的设计原则,力求为用户提供便捷、高效的作业提交体验。同时,我们也充分考虑了系统的可扩展性和可维护性,为后续的功能扩展和系统升级提供了便利。
虽然我们的系统在功能和性能上已经达到了预期的目标,但我们也深知其中还有许多需要改进和完善的地方。在未来的工作中,我们将继续深入研究相关技术,不断优化系统的性能和用户体验,以期将其真正投入到实际使用中,为广大师生提供更加优质的服务。
最后,我们要感谢所有参与该项目设计和实现的同学和老师们,正是他们的支持和帮助,才使得我们能够顺利完成这个项目。同时,我们也要感谢那些为我们提供技术支持和资料参考的前辈们,他们的经验和智慧为我们提供了宝贵的启示和借鉴。在未来的学习和工作中,我们将继续努力,不断提升自己的能力和水平,为实现更加美好的目标而不断奋斗。
[1] 穆丹. 系统思维,协同推进:作业改革的校本实践 [J]. 教育研究与评论(小学教育教学), 2024, (03): 28-31.
[2] 严林祺. 依“错”而评:基于“有效失败”理论的作业批改与讲评 [J]. 江苏教育研究, 2024, (02): 64-68. DOI:10.13696/j.cnki.jer1673-9094.2024.02.014.
[3] 余美珍. 优化作业管理的五个策略 [J]. 广东教育(综合版), 2024, (02): 66-67.
[4] 魏钰. 基于二维象限的大学生在线学习投入评估研究[D]. 西北师范大学, 2023. DOI:10.27410/d.cnki.gxbfu.2023.000788.
[5] 翁垚岚,方啸. 中学生在线作业表现对考试成绩的影响研究——以高中历史为例 [J]. 教育信息技术, 2022, (Z2): 103-107.
[6] 陈红林. 基于微信小程序的电子作业系统的设计与实现 [J]. 贵阳学院学报(自然科学版), 2021, 16 (02): 88-91+97. DOI:10.16856/j.cnki.52-1142/n.2021.02.018.
[7] Banjongkan A ,Pongsena W ,Kerdprasop N , et al. A Study of Job Failure Prediction at Job Submit-State and Job Start-State in High-Performance Computing System: Using Decision Tree Algorithms [J]. JAIT, 2021, 12 (2): 84-92.
[8] 陈思路. “智慧课堂”中语文作业的个性化研究[C]// 广东省教师继续教育学会. 广东省教师继续教育学会第三届教学研讨会论文集. 惠州市第四中学;, 2021: 9. DOI:10.26914/c.cnkihy.2021.016420.
[9] 李唯. 基于SpringBoot的作业管理系统设计与开发 [J]. 电脑编程技巧与维护, 2020, (12): 73-74. DOI:10.16184/j.cnki.comprg.2020.12.028.
[10] 白香君,马征,宋万强. 航空工业某高性能计算中心管理技术优化 [J]. 航空科学技术, 2020, 31 (08): 63-67. DOI:10.19452/j.issn1007-5453.2020.08.010.
[11] 苏旬阳. 基于高性能计算云的作业调度系统的设计与实现[D]. 内蒙古大学, 2019.
[12] 张永超. 基于HTML5的网络教学系统的设计与实现 [J]. 电脑知识与技术, 2018, 14 (26): 51-52. DOI:10.14004/j.cnki.ckt.2018.3155.
[13] 曹洪智. 基于集群环境的作业管理中间件的设计与实现[D]. 北京工业大学, 2018.
[14] 吕岚. 多媒体远程作业系统设计探索 [J]. 安徽电子信息职业技术学院学报, 2017, 16 (05): 39-41+7.
[15] 乔磊. 作业提交与批改系统 [J]. 人生十六七, 2017, (29): 43.
转眼间,大学生用户活便已经接近尾声,论文完成之际,我要向我的导师致以最崇高的敬意。您不仅是我学术道路上的引路人,更是我人生哲学中的灵魂导师。您的严谨治学、无私奉献和耐心指导,使我在知识的海洋中畅游,不断突破自我,追求卓越。
同时,我要感谢我的团队成员们,你们是我并肩作战的战友。在这个项目中,我们共同经历了无数次的挑战和困难,但正是你们的智慧和勇气,让我们一次又一次地跨越难关,取得了令人瞩目的成果。你们的陪伴,让我深刻体会到了团队合作的力量和友谊的珍贵。
此外,我还要感谢那些为我提供技术支持、资料参考和灵感来源的前辈们。你们的经验和智慧为我点亮了前行的灯塔,让我少走了许多弯路。你们的研究成果和贡献,为我的研究提供了宝贵的启示和借鉴。
最后,我要感谢我的家人和朋友们,你们是我坚强的后盾。在我疲惫、困惑和失落时,你们总是给予我无尽的关爱和鼓励,让我重新找回信心和勇气。你们的支持和理解,是我不断前行的动力源泉。
在这个特殊的时刻,我想用一句话来总结我的感激之情:“感恩有你们,让我在学术的道路上不再孤单。”在未来的日子里,我将带着这份感激和收获,继续努力,不断前行,为实现更加美好的目标而奋斗。
免费领取项目源码,请关注❥点赞收藏并私信博主,谢谢~


被折叠的 条评论
为什么被折叠?



