目 录
摘要
在当今社会,家庭幼儿教育对于孩子的成长和发展起着至关重要的作用。然而,由于家长工作繁忙、缺乏专业知识等原因,往往难以有效地进行家庭幼儿教育。为了解决这一问题,设计并实现了一款基于 SSM的家庭幼儿离校教育系统。
本系统旨在为家长提供一个便捷、高效的工具,帮助他们更好地进行家庭幼儿教育。通过使用本系统,家长可以获得丰富的教育资源、科学的教育方法和个性化的教育指导。
系统的设计充分考虑了家庭幼儿教育的特点和需求,采用了用户友好的界面设计,方便家长操作和使用。同时,系统还将融合先进的教育理念和技术,为幼儿提供全方位的学习和成长支持。
系统前台通过JSP页面展示,后台使用SSM框架,数据库采用目前流行的开源关系型数据库MYSQL。在前台的技术使用上,使用了目前流行的vue.js,让页面展现得更加的整齐漂亮。
关键字:家庭幼儿离校教育系统;SSM;MySQL
Design and Implementation of a Home Preschool Leaving School Education System Based on SSM
Abstract
In today's society, family early childhood education plays a crucial role in the growth and development of children. However, due to busy work schedules and lack of professional knowledge, parents often find it difficult to effectively carry out family early childhood education. To address this issue, a home preschool education system based on SSM has been designed and implemented.
This system aims to provide parents with a convenient and efficient tool to help them better carry out family early childhood education. By using this system, parents can access rich educational resources, scientific educational methods, and personalized educational guidance.
The design of the system fully considers the characteristics and needs of family early childhood education, and adopts a user-friendly interface design, which is convenient for parents to operate and use. At the same time, the system will also integrate advanced educational concepts and technologies to provide comprehensive learning and growth support for young children.
The front-end of the system is displayed through JSP pages, the back-end uses the SSM framework, and the database uses the popular open-source relational database MYSQL. In terms of front-end technology, the currently popular Vue.js is used to make the page appear more neat and beautiful.
Keywords: Family early childhood education system; SSM; MySQL
1 绪论
1.1 研究背景与意义
家庭幼儿离校教育是指在幼儿园放学后,通过家庭进行对幼儿的继续教育和关爱。随着社会发展和家庭需求的变化,越来越多的幼儿需要在放学后接受家庭的教育陪伴。因此,基于SSM的家庭幼儿离校教育系统的设计与实现具有重要的研究背景和意义。
在研究背景方面,随着经济水平的提高和家庭结构的变化,家长们对幼儿的教育关注度不断增加。同时,传统的幼儿园教育仅覆盖了一部分时间段,而幼儿放学后的时间往往被忽略。因此,开发一个家庭幼儿离校教育系统,为家长提供一个便捷、全面的教育管理工具,满足他们对幼儿全天候教育的需求,具有重要的背景意义。
在研究意义方面,家庭幼儿离校教育系统的设计与实现将为家长提供一个方便、个性化的教育管理平台。通过系统,家长可以制定和管理幼儿的学习计划、安排各类教育活动,并记录幼儿在家庭环境中的学习成果和进步。同时,系统还可以提供专业的教育资源和指导,帮助家长更好地开展教育工作。
此外,家庭幼儿离校教育系统的研究与实现也有利于提升幼儿的综合素养和发展潜力。系统可以根据幼儿的个性特点和学习需求,推荐适合的学习资源和活动。通过系统的辅助,幼儿能够得到个性化的教育关注和引导,促进其全面发展。
综上所述,基于SSM的家庭幼儿离校教育系统的设计与实现具有重要的研究背景和意义。该系统将满足家长对幼儿全天候教育的需求,提供便捷、个性化的教育管理平台。同时,系统还有助于提升幼儿的综合素养和发展潜力,为他们的学习成长提供更好的支持和指导。
目前,基于SSM的家庭幼儿离校教育系统的设计与实现在国内外都受到了一定的关注和研究。以下是国内外研究现状的描述:
国内研究现状:
在国内,家庭幼儿离校教育的重要性日益凸显,学术界和行业机构开始关注相关系统的设计和实现。一些研究致力于基于SSM框架的家庭幼儿教育平台,提供家长管理孩子教育的功能,如学习计划制定、资源分享、成果记录等。这些系统通常结合了家庭教育理念和互联网技术,旨在提供更全面、个性化的幼儿教育支持。
国外研究现状:
在国外,家庭幼儿离校教育系统也引起了广泛的关注。一些国际知名的家庭教育平台借助SSM框架和相关技术,为家长提供全方位的教育管理工具和资源。这些平台通常包括个性化的学习计划制定、在线课程和教育游戏等功能,旨在促进家庭和学校之间的教育合作,提供高质量的家庭幼儿教育服务。
发展趋势:
未来的发展趋势是注重系统的智能化和个性化。研究将致力于利用人工智能、机器学习和数据挖掘等技术,为家长提供更准确的教育建议和资源推荐。同时,家庭幼儿离校教育系统还将结合移动应用和云计算等技术,实现随时随地的教育管理和交流。
此外,系统的设计与实现也需要考虑家庭教育相关政策和法规的合规性,保护用户隐私和数据安全。
总之,基于SSM的家庭幼儿离校教育系统的设计与实现已经受到国内外的关注和研究。未来的发展趋势是注重系统的智能化和个性化,结合人工智能和移动技术等新兴技术,提供更全面、便捷、个性化的家庭幼儿教育服务。这将为家长提供更好的教育支持和指导,促进幼儿的全面发展和成长。
本文共分为六章,章节内容安排如下:
第一章为绪论,此章节对所设计和实现的系统的背景、意义和状况以及意义进行详细的论述以及说明,同时进行了论文整体框架的结构的简要介绍。
第二章为系统需求分析,章节所做的主要的工作是对系统进行了技术、经济和操作方面可行性的分析;对系统实行了总体功能的需求、用例分析。
第三章为系统的总体设计,主要是对系统的功能结构进行设计,并对系统数据库的概念结构以及物理结构的设计进行了分析。
第四章就是对系统的实现,根据系统功能的划分,分别的对系统所需要实现的普通用户、组织用户、管理员功能进行了分析和说明。
第五章:系统测试。主要对系统的部分界面进行测试并对主要功能进行测试
2 家庭幼儿离校教育系统分析
系统需求分析是系统开发的一个关键环节,它在系统的设计和实现上起到了一个承上启下的位置。系统需求分析是对所需要做的系统进行一个需求的分析,如果分析的准确可以精准的解决现实中碰到的问题。如果分析不到位会影响后期系统的实现。一个系统的优秀程度需求分析也是占据了非常大的比例,如果需求分析不到位,后面的系统设计要实现就是一个偏离导航的设计。
系统可行行分析是对系统对系统可行性进行一个探讨。在探讨系统的可行性上我们主要从技术上的可行性和经济上的可行性以及法律层面的可行性上进行分析,如果三个层面度通过,我们则认为系统是比较可行的。
2.1.1 技术可行性分析
家庭幼儿离校教育系统设计与实现是一个基于SSM家庭幼儿离校教育系统,我们在实现这个系统所采用的技术方案是基于Java的 Web实现方案,系统采用Spring 、SpringMvc、Mybatis方案来实现。SSM框架是一个非常成熟的框架、Java从97年诞生到现在经历了野蛮的生长,Java在各个领域度是有做非常成熟的解决方案,如电信、银行、电商等。SSM又是一套快速整个项目的开箱即用的技术方案。所以采用基于SSM方式来实现本系统是一个非常成熟有简单的技术方案。技术可行性上是非常可行的。
从经济可行性上看项目在开发阶段需要一台开发PC,在生产阶段需要web服务器和数据库服务器。一台个人PC从经济上来看也不是太多问题,在后期的系统部署生产上来说,服务器的投入也不会过高,在经济层面上是一个比较可行的。
系统从法律层面上来没有对第三方有其他放有法律层面的问题,系统数据库采用的Mysql 开源社区数据库、框架采用的是开源的SSM。系统资讯和相关内容也是呵呵法律层面的。在源码的管理上采用git开源进行管理,所以在法律可行性上是成立的。
家庭幼儿离校教育系统划分为了学生用户模块,家长用户模块、老师用户和管理员模块这四大部分。
学生用户模块:
- 注册登录:用户可以随时进入到系统中,对系统中的信息浏览,但是想要实现课程预约等操作,就必须有这个系统的账号,如果没有账号的话,可以注册成员用户进行相关的操作,同时用户还可以通过“个人中心”这个按钮对个人信息以及操作的信息进行管控。
- 首页:学生用户登录后的起始页面,可能显示欢迎信息、重要提示或最新活动等。
- 通知公告:学生可以在此处查看学校或教师发布的通知、公告和消息,了解与学习相关的重要信息。
- 教学计划:展示学生的学习计划和课程安排,帮助学生和家长了解学习进度和目标。
- 教学课程:学生可以访问各类课程内容,如语文、数学、科学等,以支持他们的学习。
- 在线课程:提供在线学习的课程,可能包括视频讲座、互动学习活动等,以增强学生的自主学习能力。
- 教学游戏:通过游戏的形式,学生可以在娱乐中学习,提高学习的趣味性和参与度。
- 我的账户:学生可以查看和管理自己的账户信息,如个人资料、密码修改等。
- 个人中心:
● 个人首页:展示学生的个人信息和学习概况。
● 上课记录:记录学生的上课时间、课程内容和学习成果。
● 课后总结:学生可以总结自己的学习经验和问题,以便更好地进步。
● 课后作业:查看和提交教师布置的课后作业。
● 收藏:学生可以收藏感兴趣的课程、资料或游戏,方便后续查看。
家长用户管理模块:
- 首页:家长用户登录后的起始页面,可能显示系统的重要信息、提醒或推荐内容。
- 通知公告:家长可以在此处获取学校或教师发布的与幼儿教育相关的通知、消息和公告。
- 教学计划:了解幼儿的教学大纲、学习目标和课程安排,帮助家长更好地配合学校的教育工作。
- 教学课程:查看幼儿所学的具体课程内容,包括教材、讲义等,以便家长了解孩子的学习进度。
- 在线课程:提供在线学习资源,如视频课程、互动练习等,方便家长与孩子一起学习。
- 教学游戏:通过游戏的方式,培养幼儿的认知、语言、数学等能力,增加学习的趣味性。
- 我的账户:家长可以管理个人账户信息,如修改密码、更新个人资料等。
- 个人中心:
● 个人首页:展示家长个人的相关信息和操作入口。
● 学生用户:查看与孩子相关的信息,如学生档案、学习成绩等。
● 上课记录:了解孩子的上课情况,包括出勤、课堂表现等。
● 课后总结:查看教师对孩子课后学习的总结和评价,以便了解孩子的学习状况。
● 课后作业:监督孩子的课后作业完成情况,并与教师进行沟通。
● 家长留言:家长可以向教师或学校留言,反馈问题、建议或咨询相关事宜。
● 收藏:收藏感兴趣的教学资源或内容,方便随时查阅。
老师用户管理模块:
- 后台首页:老师登录后的起始页面,可能显示系统的整体状态、重要提醒以及快捷操作入口等。
- 教学课程管理:老师可以在此功能中管理教学课程的相关内容,如添加、编辑或删除课程信息。
- 上课记录管理:查看和管理学生的上课记录,包括出勤情况、课堂表现等,以便了解学生的学习状况。
- 课后总结管理:老师可以撰写和管理课后总结,对每节课的教学效果进行评价和反馈。
- 课后作业管理:布置、批改和管理学生的课后作业,了解学生对知识的掌握程度。
- 家长留言管理:查看、回复家长的留言,及时与家长沟通学生的学习情况和问题。
管理员模块:
- 后台首页:管理员登录后的起始页面,提供系统整体概览和重要信息展示。
- 系统用户管理:管理员可以管理系统中的用户,包括添加、编辑、删除用户账号,以及设置用户权限等。
- 学科信息管理:管理学科的相关信息,如学科名称、课程设置等。
- 教学课程管理:对教学课程进行管理,包括课程的添加、修改、删除等操作。
- 上课记录管理:查看和管理教师的上课记录,确保教学过程的规范性和质量。
- 课后总结管理:监督教师的课后总结,了解教学效果和学生的学习情况。
- 课后作业管理:审查和管理学生的课后作业,确保作业内容的合理性和批改的准确性。
- 家长留言管理:查看和回复家长的留言,及时解决家长关心的问题,促进家校沟通。
- 在线课程管理:管理在线课程的内容,确保课程的质量和更新。
- 教学游戏管理:审核和管理教学游戏,确保游戏的教育性和安全性。
- 系统管理:管理系统首页的轮播图,展示重要信息和活动。
- 通知公告管理:发布、编辑和管理通知公告,确保家长和教师及时了解学校的相关信息。
- 资源管理:整理和管理教学计划和教学分类等资源,方便教师和家长获取。
家庭幼儿离校教育系统的非功能性需求比如家庭幼儿离校教育系统的安全性怎么样,可靠性怎么样,性能怎么样,可拓展性怎么样等。具体可以表示在如下3-1表格中:
表3-1家庭幼儿离校教育系统非功能需求表
| 安全性 | 主要指家庭幼儿离校教育系统数据库的安装,数据库的使用和密码的设定必须合乎规范。 |
| 可靠性 | 可靠性是指家庭幼儿离校教育系统能够按照用户提交的指示进行操作,经过测试,可靠性90%以上。 |
| 性能 | 性能是影响家庭幼儿离校教育系统占据市场的必要条件,所以性能最好要佳才好。 |
| 可扩展性 | 比如数据库预留多个属性,比如接口的使用等确保了系统的非功能性需求。 |
| 易用性 | 用户只要跟着家庭幼儿离校教育系统的页面展示内容进行操作,就可以了。 |
| 可维护性 | 家庭幼儿离校教育系统开发的可维护性是非常重要的,经过测试,可维护性没有问题 |
2.3 系统用例分析
家庭幼儿离校教育系统的完整UML用例图分别是图2-1、图2-2、图2-3和图2-4。
图2-1就是学生用户角色的用例展示。

图2-1 家庭幼儿离校教育系统学生用户角色用例图
图2-2就是家长用户角色的用例展示。

图2-2 家庭幼儿离校教育系统家长用户角色用例图
图2-3就是老师用户角色的用例展示。

图2-3 家庭幼儿离校教育系统老师用户角色用例图
图2-4就是管理员角色的用例展示。

图2-4家庭幼儿离校教育系统管理员角色用例图
2.4 系统流程和逻辑
系统业务流程图,如图所示:

图2-5登录流程图

图2-6注册信息流程图

图2-7添加信息流程图
本章主要通过对家庭幼儿离校教育系统的可行性分析、功能需求分析、系统用例分析、系统流程分析,确定整个家庭幼儿离校教育系统要实现的功能。同时也为家庭幼儿离校教育系统的代码实现和测试提供了标准。
3.1系统结构设计
软件系统的功能是多样的,在软件设计的过程中分层进行的思维是极为重要的,这样的思维可以在软件开发的过程中很大程度降低层之间的耦合度,这一点是符合“低耦合、高内聚”的软件设计原则的。因此,可以把家庭幼儿离校教育系统划分为显示层、数据层和业务层。在系统的架构中,为了方便上层调用完成相应的功能,每个层次都会为其对应的上层提供相应的接口。
系统结构图如下所示。

图3-1系统结构图
1.显示层
此层主要是为用户提供计算机交互的UI界面,它根据用户的相应操作来提供相应的逻辑处理。
2.数据库层
数据库不仅是对软件所涉及的实体映射,而且也是系统读取和处理数据的关键所在。本系统的整个操作流程设计都是围绕着数据库里面的数据所展开的。
3.业务层
主要是通过系统的业务层中的业务逻辑来实现业务需求,依据相应的需求,剖析实现的策略和对应的业务逻辑,其优劣,在很大程度上决定了软件的质量,所以,整个系统成败的主要原因在于业务的逻辑实现。
3.2系统功能模块设计
本章主要讨论的内容包括家庭幼儿离校教育系统的功能模块设计、数据库系统设计。
3.2.1整体功能模块设计
在上一章节中主要对系统的功能性需求和非功能性需求进行分析,并且根据需求分析了本家庭幼儿离校教育系统中的用例。那么接下来就要开始对本家庭幼儿离校教育系统的架构、主要功能和数据库开始进行设计。家庭幼儿离校教育系统根据前面章节的需求分析得出,其总体设计模块图如图3-2所示。

图3-2家庭幼儿离校教育系统功能模块图
3.3 数据库设计
数据库设计一般包括需求分析、概念模型设计、数据库表建立三大过程,其中需求分析前面章节已经阐述,概念模型设计有概念模型和逻辑结构设计两部分。
3.3.1 数据库概念结构设计
下面是整个家庭幼儿离校教育系统中主要的数据库表总E-R实体关系图。

图3-3家庭幼儿离校教育系统总E-R关系图
将数据库概念设计的E-R图转换为关系数据库。在关系数据库中,数据关系由数据表组成,但是表的结构表现在表的字段上。
| 编号 | 名称 | 数据类型 | 长度 | 小数位 | 允许空值 | 主键 | 默认值 | 说明 |
| 1 | token_id | int | 10 | 0 | N | Y | 临时访问牌ID | |
| 2 | token | varchar | 64 | 0 | Y | N | 临时访问牌 | |
| 3 | info | text | 65535 | 0 | Y | N | ||
| 4 | maxage | int | 10 | 0 | N | N | 2 | 最大寿命:默认2小时 |
| 5 | create_time | timestamp | 19 | 0 | N | N | CURRENT_TIMESTAMP | 创建时间: |
| 6 | update_time | timestamp | 19 | 0 | N | N | CURRENT_TIMESTAMP | 更新时间: |
| 7 | user_id | int | 10 | 0 | N | N | 0 | 用户编号: |
| 编号 | 名称 | 数据类型 | 长度 | 小数位 | 允许空值 | 主键 | 默认值 | 说明 |
| 1 | after_class_summary_id | int | 10 | 0 | N | Y | 课后总结ID | |
| 2 | course_name | varchar | 64 | 0 | Y | N | 课程名称 | |
| 3 | discipline_type | varchar | 64 | 0 | Y | N | 学科类型 | |
| 4 | class_location | varchar | 64 | 0 | Y | N | 上课地点 | |
| 5 | class_time | datetime | 19 | 0 | Y | N | 上课时间 | |
| 6 | teacher_user | int | 10 | 0 | Y | N | 0 | 老师用户 |
| 7 | student_users | int | 10 | 0 | Y | N | 0 | 学生用户 |
| 8 | parental_users | int | 10 | 0 | Y | N | 0 | 家长用户 |
| 9 | student_grades | int | 10 | 0 | Y | N | 0 | 学生成绩 |
| 10 | classroom_performance | text | 65535 | 0 | Y | N | 课堂表现 | |
| 11 | teacher_feedback | text | 65535 | 0 | Y | N | 老师反馈 | |
| 12 | knowledge_summary | text | 65535 | 0 | Y | N | 知识总结 | |
| 13 | create_time | datetime | 19 | 0 | N | N | CURRENT_TIMESTAMP | 创建时间 |
| 14 | update_time | timestamp | 19 | 0 | N | N | CURRENT_TIMESTAMP | 更新时间 |
| 编号 | 名称 | 数据类型 | 长度 | 小数位 | 允许空值 | 主键 | 默认值 | 说明 |
| 1 | article_id | mediumint | 8 | 0 | N | Y | 文章id:[0,8388607] | |
| 2 | title | varchar | 125 | 0 | N | Y | 标题:[0,125]用于文章和html的title标签中 | |
| 3 | type | varchar | 64 | 0 | N | N | 0 | 文章分类:[0,1000]用来搜索指定类型的文章 |
| 4 | hits | int | 10 | 0 | N | N | 0 | 点击数:[0,1000000000]访问这篇文章的人次 |
| 5 | praise_len | int | 10 | 0 | N | N | 0 | 点赞数 |
| 6 | create_time | timestamp | 19 | 0 | N | N | CURRENT_TIMESTAMP | 创建时间: |
| 7 | update_time | timestamp | 19 | 0 | N | N | CURRENT_TIMESTAMP | 更新时间: |
| 8 | source | varchar | 255 | 0 | Y | N | 来源:[0,255]文章的出处 | |
| 9 | url | varchar | 255 | 0 | Y | N | 来源地址:[0,255]用于跳转到发布该文章的网站 | |
| 10 | tag | varchar | 255 | 0 | Y | N | 标签:[0,255]用于标注文章所属相关内容,多个标签用空格隔开 | |
| 11 | content | longtext | 2147483647 | 0 | Y | N | 正文:文章的主体内容 | |
| 12 | img | varchar | 255 | 0 | Y | N | 封面图 | |
| 13 | description | text | 65535 | 0 | Y | N | 文章描述 |
| 编号 | 名称 | 数据类型 | 长度 | 小数位 | 允许空值 | 主键 | 默认值 | 说明 |
| 1 | type_id | smallint | 5 | 0 | N | Y | 分类ID:[0,10000] | |
| 2 | display | smallint | 5 | 0 | N | N | 100 | 显示顺序:[0,1000]决定分类显示的先后顺序 |
| 3 | name | varchar | 16 | 0 | N | N | 分类名称:[2,16] | |
| 4 | father_id | smallint | 5 | 0 | N | N | 0 | 上级分类ID:[0,32767] |
| 5 | description | varchar | 255 | 0 | Y | N | 描述:[0,255]描述该分类的作用 | |
| 6 | icon | text | 65535 | 0 | Y | N | 分类图标: | |
| 7 | url | varchar | 255 | 0 | Y | N | 外链地址:[0,255]如果该分类是跳转到其他网站的情况下,就在该URL上设置 | |
| 8 | create_time | timestamp | 19 | 0 | N | N | CURRENT_TIMESTAMP | 创建时间: |
| 9 | update_time | timestamp | 19 | 0 | N | N | CURRENT_TIMESTAMP | 更新时间: |
| 编号 | 名称 | 数据类型 | 长度 | 小数位 | 允许空值 | 主键 | 默认值 | 说明 |
| 1 | auth_id | int | 10 | 0 | N | Y | 授权ID: | |
| 2 | user_group | varchar | 64 | 0 | Y | N | 用户组: | |
| 3 | mod_name | varchar | 64 | 0 | Y | N | 模块名: | |
| 4 | table_name | varchar | 64 | 0 | Y | N | 表名: | |
| 5 | page_title | varchar | 255 | 0 | Y | N | 页面标题: | |
| 6 | path | varchar | 255 | 0 | Y | N | 路由路径: | |
| 7 | position | varchar | 32 | 0 | Y | N | 位置: | |
| 8 | mode | varchar | 32 | 0 | N | N | _blank | 跳转方式: |
| 9 | add | tinyint | 3 | 0 | N | N | 1 | 是否可增加: |
| 10 | del | tinyint | 3 | 0 | N | N | 1 | 是否可删除: |
| 11 | set | tinyint | 3 | 0 | N | N | 1 | 是否可修改: |
| 12 | get | tinyint | 3 | 0 | N | N | 1 | 是否可查看: |
| 13 | field_add | text | 65535 | 0 | Y | N | 添加字段: | |
| 14 | field_set | text | 65535 | 0 | Y | N | 修改字段: | |
| 15 | field_get | text | 65535 | 0 | Y | N | 查询字段: | |
| 16 | table_nav_name | varchar | 500 | 0 | Y | N | 跨表导航名称: | |
| 17 | table_nav | varchar | 500 | 0 | Y | N | 跨表导航: | |
| 18 | option | text | 65535 | 0 | Y | N | 配置: | |
| 19 | create_time | timestamp | 19 | 0 | N | N | CURRENT_TIMESTAMP | 创建时间: |
| 20 | update_time | timestamp | 19 | 0 | N | N | CURRENT_TIMESTAMP | 更新时间: |
| 编号 | 名称 | 数据类型 | 长度 | 小数位 | 允许空值 | 主键 | 默认值 | 说明 |
| 1 | class_records_id | int | 10 | 0 | N | Y | 上课记录ID | |
| 2 | course_name | varchar | 64 | 0 | Y | N | 课程名称 | |
| 3 | discipline_type | varchar | 64 | 0 | Y | N | 学科类型 | |
| 4 | class_location | varchar | 64 | 0 | Y | N | 上课地点 | |
| 5 | class_time | datetime | 19 | 0 | Y | N | 上课时间 | |
| 6 | teacher_user | int | 10 | 0 | Y | N | 0 | 老师用户 |
| 7 | teachers_name | varchar | 64 | 0 | Y | N | 老师姓名 | |
| 8 | student_users | int | 10 | 0 | Y | N | 0 | 学生用户 |
| 9 | student_name | varchar | 64 | 0 | Y | N | 学生姓名 | |
| 10 | parental_users | int | 10 | 0 | Y | N | 0 | 家长用户 |
| 11 | parents_name | varchar | 64 | 0 | Y | N | 家长姓名 | |
| 12 | create_time | datetime | 19 | 0 | N | N | CURRENT_TIMESTAMP | 创建时间 |
| 13 | update_time | timestamp | 19 | 0 | N | N | CURRENT_TIMESTAMP | 更新时间 |
| 编号 | 名称 | 数据类型 | 长度 | 小数位 | 允许空值 | 主键 | 默认值 | 说明 |
| 1 | collect_id | int | 10 | 0 | N | Y | 收藏ID: | |
| 2 | user_id | int | 10 | 0 | N | N | 0 | 收藏人ID: |
| 3 | source_table | varchar | 255 | 0 | Y | N | 来源表: | |
| 4 | source_field | varchar | 255 | 0 | Y | N | 来源字段: | |
| 5 | source_id | int | 10 | 0 | N | N | 0 | 来源ID: |
| 6 | title | varchar | 255 | 0 | Y | N | 标题: | |
| 7 | img | varchar | 255 | 0 | Y | N | 封面: | |
| 8 | create_time | timestamp | 19 | 0 | N | N | CURRENT_TIMESTAMP | 创建时间: |
| 9 | update_time | timestamp | 19 | 0 | N | N | CURRENT_TIMESTAMP | 更新时间: |
| 编号 | 名称 | 数据类型 | 长度 | 小数位 | 允许空值 | 主键 | 默认值 | 说明 |
| 1 | comment_id | int | 10 | 0 | N | Y | 评论ID: | |
| 2 | user_id | int | 10 | 0 | N | N | 0 | 评论人ID: |
| 3 | reply_to_id | int | 10 | 0 | N | N | 0 | 回复评论ID:空为0 |
| 4 | content | longtext | 2147483647 | 0 | Y | N | 内容: | |
| 5 | nickname | varchar | 255 | 0 | Y | N | 昵称: | |
| 6 | avatar | varchar | 255 | 0 | Y | N | 头像地址:[0,255] | |
| 7 | create_time | timestamp | 19 | 0 | N | N | CURRENT_TIMESTAMP | 创建时间: |
| 8 | update_time | timestamp | 19 | 0 | N | N | CURRENT_TIMESTAMP | 更新时间: |
| 9 | source_table | varchar | 255 | 0 | Y | N | 来源表: | |
| 10 | source_field | varchar | 255 | 0 | Y | N | 来源字段: | |
| 11 | source_id | int | 10 | 0 | N | N | 0 | 来源ID: |
| 编号 | 名称 | 数据类型 | 长度 | 小数位 | 允许空值 | 主键 | 默认值 | 说明 |
| 1 | hits_id | int | 10 | 0 | N | Y | 点赞ID: | |
| 2 | user_id | int | 10 | 0 | N | N | 0 | 点赞人: |
| 3 | create_time | timestamp | 19 | 0 | N | N | CURRENT_TIMESTAMP | 创建时间: |
| 4 | update_time | timestamp | 19 | 0 | N | N | CURRENT_TIMESTAMP | 更新时间: |
| 5 | source_table | varchar | 255 | 0 | Y | N | 来源表: | |
| 6 | source_field | varchar | 255 | 0 | Y | N | 来源字段: | |
| 7 | source_id | int | 10 | 0 | N | N | 0 | 来源ID: |
| 编号 | 名称 | 数据类型 | 长度 | 小数位 | 允许空值 | 主键 | 默认值 | 说明 |
| 1 | homework_after_class_id | int | 10 | 0 | N | Y | 课后作业ID | |
| 2 | course_name | varchar | 64 | 0 | Y | N | 课程名称 | |
| 3 | discipline_type | varchar | 64 | 0 | Y | N | 学科类型 | |
| 4 | teacher_user | int | 10 | 0 | Y | N | 0 | 老师用户 |
| 5 | student_users | int | 10 | 0 | Y | N | 0 | 学生用户 |
| 6 | parental_users | int | 10 | 0 | Y | N | 0 | 家长用户 |
| 7 | assignment_content | text | 65535 | 0 | Y | N | 作业内容 | |
| 8 | create_time | datetime | 19 | 0 | N | N | CURRENT_TIMESTAMP | 创建时间 |
| 9 | update_time | timestamp | 19 | 0 | N | N | CURRENT_TIMESTAMP | 更新时间 |
| 编号 | 名称 | 数据类型 | 长度 | 小数位 | 允许空值 | 主键 | 默认值 | 说明 |
| 1 | notice_id | mediumint | 8 | 0 | N | Y | 公告id: | |
| 2 | title | varchar | 125 | 0 | N | N | 标题: | |
| 3 | content | longtext | 2147483647 | 0 | Y | N | 正文: | |
| 4 | create_time | timestamp | 19 | 0 | N | N | CURRENT_TIMESTAMP | 创建时间: |
| 5 | update_time | timestamp | 19 | 0 | N | N | CURRENT_TIMESTAMP | 更新时间: |
| 编号 | 名称 | 数据类型 | 长度 | 小数位 | 允许空值 | 主键 | 默认值 | 说明 |
| 1 | online_courses_id | int | 10 | 0 | N | Y | 在线课程ID | |
| 2 | course_name | varchar | 64 | 0 | Y | N | 课程名称 | |
| 3 | discipline_type | varchar | 64 | 0 | Y | N | 学科类型 | |
| 4 | course_cover | varchar | 255 | 0 | Y | N | 课程封面 | |
| 5 | course_video | varchar | 255 | 0 | Y | N | 课程视频 | |
| 6 | course_details | text | 65535 | 0 | Y | N | 课程详情 | |
| 7 | hits | int | 10 | 0 | N | N | 0 | 点击数 |
| 8 | recommend | int | 10 | 0 | N | N | 0 | 智能推荐 |
| 9 | create_time | datetime | 19 | 0 | N | N | CURRENT_TIMESTAMP | 创建时间 |
| 10 | update_time | timestamp | 19 | 0 | N | N | CURRENT_TIMESTAMP | 更新时间 |
| 编号 | 名称 | 数据类型 | 长度 | 小数位 | 允许空值 | 主键 | 默认值 | 说明 |
| 1 | parental_users_id | int | 10 | 0 | N | Y | 家长用户ID | |
| 2 | parents_name | varchar | 64 | 0 | Y | N | 家长姓名 | |
| 3 | parental_gender | varchar | 64 | 0 | Y | N | 家长性别 | |
| 4 | parental_phone_number | varchar | 64 | 0 | Y | N | 家长电话 | |
| 5 | examine_state | varchar | 16 | 0 | N | N | 已通过 | 审核状态 |
| 6 | user_id | int | 10 | 0 | N | N | 0 | 用户ID |
| 7 | create_time | datetime | 19 | 0 | N | N | CURRENT_TIMESTAMP | 创建时间 |
| 8 | update_time | timestamp | 19 | 0 | N | N | CURRENT_TIMESTAMP | 更新时间 |
| 编号 | 名称 | 数据类型 | 长度 | 小数位 | 允许空值 | 主键 | 默认值 | 说明 |
| 1 | parent_message_id | int | 10 | 0 | N | Y | 家长留言ID | |
| 2 | course_name | varchar | 64 | 0 | Y | N | 课程名称 | |
| 3 | discipline_type | varchar | 64 | 0 | Y | N | 学科类型 | |
| 4 | teacher_user | int | 10 | 0 | Y | N | 0 | 老师用户 |
| 5 | teachers_name | varchar | 64 | 0 | Y | N | 老师姓名 | |
| 6 | parental_users | int | 10 | 0 | Y | N | 0 | 家长用户 |
| 7 | parents_name | varchar | 64 | 0 | Y | N | 家长姓名 | |
| 8 | parent_message | text | 65535 | 0 | Y | N | 家长留言 | |
| 9 | teachers_reply | text | 65535 | 0 | Y | N | 老师回复 | |
| 10 | create_time | datetime | 19 | 0 | N | N | CURRENT_TIMESTAMP | 创建时间 |
| 11 | update_time | timestamp | 19 | 0 | N | N | CURRENT_TIMESTAMP | 更新时间 |
| 编号 | 名称 | 数据类型 | 长度 | 小数位 | 允许空值 | 主键 | 默认值 | 说明 |
| 1 | praise_id | int | 10 | 0 | N | Y | 点赞ID: | |
| 2 | user_id | int | 10 | 0 | N | N | 0 | 点赞人: |
| 3 | create_time | timestamp | 19 | 0 | N | N | CURRENT_TIMESTAMP | 创建时间: |
| 4 | update_time | timestamp | 19 | 0 | N | N | CURRENT_TIMESTAMP | 更新时间: |
| 5 | source_table | varchar | 255 | 0 | Y | N | 来源表: | |
| 6 | source_field | varchar | 255 | 0 | Y | N | 来源字段: | |
| 7 | source_id | int | 10 | 0 | N | N | 0 | 来源ID: |
| 8 | status | bit | 1 | 0 | N | N | 1 | 点赞状态:1为点赞,0已取消 |
| 编号 | 名称 | 数据类型 | 长度 | 小数位 | 允许空值 | 主键 | 默认值 | 说明 |
| 1 | sensitive_vocabulary_id | int | 10 | 0 | N | Y | 敏感词汇ID | |
| 2 | sensitive_vocabulary | varchar | 64 | 0 | Y | N | 敏感词汇 | |
| 3 | create_time | datetime | 19 | 0 | N | N | CURRENT_TIMESTAMP | 创建时间 |
| 4 | update_time | timestamp | 19 | 0 | N | N | CURRENT_TIMESTAMP | 更新时间 |
| 编号 | 名称 | 数据类型 | 长度 | 小数位 | 允许空值 | 主键 | 默认值 | 说明 |
| 1 | slides_id | int | 10 | 0 | N | Y | 轮播图ID: | |
| 2 | title | varchar | 64 | 0 | Y | N | 标题: | |
| 3 | content | varchar | 255 | 0 | Y | N | 内容: | |
| 4 | url | varchar | 255 | 0 | Y | N | 链接: | |
| 5 | img | varchar | 255 | 0 | Y | N | 轮播图: | |
| 6 | hits | int | 10 | 0 | N | N | 0 | 点击量: |
| 7 | create_time | timestamp | 19 | 0 | N | N | CURRENT_TIMESTAMP | 创建时间: |
| 8 | update_time | timestamp | 19 | 0 | N | N | CURRENT_TIMESTAMP | 更新时间: |
| 编号 | 名称 | 数据类型 | 长度 | 小数位 | 允许空值 | 主键 | 默认值 | 说明 |
| 1 | student_users_id | int | 10 | 0 | N | Y | 学生用户ID | |
| 2 | student_name | varchar | 64 | 0 | Y | N | 学生姓名 | |
| 3 | student_gender | varchar | 64 | 0 | Y | N | 学生性别 | |
| 4 | parental_users | int | 10 | 0 | Y | N | 0 | 家长用户 |
| 5 | parents_name | varchar | 64 | 0 | Y | N | 家长姓名 | |
| 6 | parental_phone_number | varchar | 64 | 0 | Y | N | 家长电话 | |
| 7 | weak_disciplines | varchar | 64 | 0 | Y | N | 薄弱学科 | |
| 8 | examine_state | varchar | 16 | 0 | N | N | 已通过 | 审核状态 |
| 9 | user_id | int | 10 | 0 | N | N | 0 | 用户ID |
| 10 | create_time | datetime | 19 | 0 | N | N | CURRENT_TIMESTAMP | 创建时间 |
| 11 | update_time | timestamp | 19 | 0 | N | N | CURRENT_TIMESTAMP | 更新时间 |
| 编号 | 名称 | 数据类型 | 长度 | 小数位 | 允许空值 | 主键 | 默认值 | 说明 |
| 1 | subject_information_id | int | 10 | 0 | N | Y | 学科信息ID | |
| 2 | discipline_type | varchar | 64 | 0 | Y | N | 学科类型 | |
| 3 | create_time | datetime | 19 | 0 | N | N | CURRENT_TIMESTAMP | 创建时间 |
| 4 | update_time | timestamp | 19 | 0 | N | N | CURRENT_TIMESTAMP | 更新时间 |
| 编号 | 名称 | 数据类型 | 长度 | 小数位 | 允许空值 | 主键 | 默认值 | 说明 |
| 1 | teacher_user_id | int | 10 | 0 | N | Y | 老师用户ID | |
| 2 | teachers_name | varchar | 64 | 0 | Y | N | 老师姓名 | |
| 3 | teacher_gender | varchar | 64 | 0 | Y | N | 老师性别 | |
| 4 | examine_state | varchar | 16 | 0 | N | N | 已通过 | 审核状态 |
| 5 | user_id | int | 10 | 0 | N | N | 0 | 用户ID |
| 6 | create_time | datetime | 19 | 0 | N | N | CURRENT_TIMESTAMP | 创建时间 |
| 7 | update_time | timestamp | 19 | 0 | N | N | CURRENT_TIMESTAMP | 更新时间 |
| 编号 | 名称 | 数据类型 | 长度 | 小数位 | 允许空值 | 主键 | 默认值 | 说明 |
| 1 | teaching_courses_id | int | 10 | 0 | N | Y | 教学课程ID | |
| 2 | course_name | varchar | 64 | 0 | Y | N | 课程名称 | |
| 3 | discipline_type | varchar | 64 | 0 | Y | N | 学科类型 | |
| 4 | class_location | varchar | 64 | 0 | Y | N | 上课地点 | |
| 5 | class_time | datetime | 19 | 0 | Y | N | 上课时间 | |
| 6 | course_cover | varchar | 255 | 0 | Y | N | 课程封面 | |
| 7 | teacher_user | int | 10 | 0 | Y | N | 0 | 老师用户 |
| 8 | teachers_name | varchar | 64 | 0 | Y | N | 老师姓名 | |
| 9 | details_introduction | text | 65535 | 0 | Y | N | 详情简介 | |
| 10 | hits | int | 10 | 0 | N | N | 0 | 点击数 |
| 11 | recommend | int | 10 | 0 | N | N | 0 | 智能推荐 |
| 12 | create_time | datetime | 19 | 0 | N | N | CURRENT_TIMESTAMP | 创建时间 |
| 13 | update_time | timestamp | 19 | 0 | N | N | CURRENT_TIMESTAMP | 更新时间 |
| 编号 | 名称 | 数据类型 | 长度 | 小数位 | 允许空值 | 主键 | 默认值 | 说明 |
| 1 | teaching_games_id | int | 10 | 0 | N | Y | 教学游戏ID | |
| 2 | game_name | varchar | 64 | 0 | Y | N | 游戏名称 | |
| 3 | cover_photo | varchar | 255 | 0 | Y | N | 封面图片 | |
| 4 | required_tools | varchar | 64 | 0 | Y | N | 所需工具 | |
| 5 | game_based_teaching | varchar | 255 | 0 | Y | N | 游戏教学 | |
| 6 | specific_details | text | 65535 | 0 | Y | N | 具体详情 | |
| 7 | create_time | datetime | 19 | 0 | N | N | CURRENT_TIMESTAMP | 创建时间 |
| 8 | update_time | timestamp | 19 | 0 | N | N | CURRENT_TIMESTAMP | 更新时间 |
| 编号 | 名称 | 数据类型 | 长度 | 小数位 | 允许空值 | 主键 | 默认值 | 说明 |
| 1 | upload_id | int | 10 | 0 | N | Y | 上传ID | |
| 2 | name | varchar | 64 | 0 | Y | N | 文件名 | |
| 3 | path | varchar | 255 | 0 | Y | N | 访问路径 | |
| 4 | file | varchar | 255 | 0 | Y | N | 文件路径 | |
| 5 | display | varchar | 255 | 0 | Y | N | 显示顺序 | |
| 6 | father_id | int | 10 | 0 | Y | N | 0 | 父级ID |
| 7 | dir | varchar | 255 | 0 | Y | N | 文件夹 | |
| 8 | type | varchar | 32 | 0 | Y | N | 文件类型 |
| 编号 | 名称 | 数据类型 | 长度 | 小数位 | 允许空值 | 主键 | 默认值 | 说明 |
| 1 | user_id | mediumint | 8 | 0 | N | Y | 用户ID:[0,8388607]用户获取其他与用户相关的数据 | |
| 2 | state | smallint | 5 | 0 | N | N | 1 | 账户状态:[0,10](1可用|2异常|3已冻结|4已注销) |
| 3 | user_group | varchar | 32 | 0 | Y | N | 所在用户组:[0,32767]决定用户身份和权限 | |
| 4 | login_time | timestamp | 19 | 0 | N | N | CURRENT_TIMESTAMP | 上次登录时间: |
| 5 | phone | varchar | 11 | 0 | Y | N | 手机号码:[0,11]用户的手机号码,用于找回密码时或登录时 | |
| 6 | phone_state | smallint | 5 | 0 | N | N | 0 | 手机认证:[0,1](0未认证|1审核中|2已认证) |
| 7 | username | varchar | 16 | 0 | N | N | 用户名:[0,16]用户登录时所用的账户名称 | |
| 8 | nickname | varchar | 16 | 0 | Y | N | 昵称:[0,16] | |
| 9 | password | varchar | 64 | 0 | N | N | 密码:[0,32]用户登录所需的密码,由6-16位数字或英文组成 | |
| 10 | | varchar | 64 | 0 | Y | N | 邮箱:[0,64]用户的邮箱,用于找回密码时或登录时 | |
| 11 | email_state | smallint | 5 | 0 | N | N | 0 | 邮箱认证:[0,1](0未认证|1审核中|2已认证) |
| 12 | avatar | varchar | 255 | 0 | Y | N | 头像地址:[0,255] | |
| 13 | open_id | varchar | 255 | 0 | Y | N | 针对获取用户信息字段 | |
| 14 | create_time | timestamp | 19 | 0 | N | N | CURRENT_TIMESTAMP | 创建时间: |
| 15 | vip_level | varchar | 255 | 0 | Y | N | 会员等级 | |
| 16 | vip_discount | double | 11 | 2 | Y | N | 0.00 | 会员折扣 |
| 编号 | 名称 | 数据类型 | 长度 | 小数位 | 允许空值 | 主键 | 默认值 | 说明 |
| 1 | group_id | mediumint | 8 | 0 | N | Y | 用户组ID:[0,8388607] | |
| 2 | display | smallint | 5 | 0 | N | N | 100 | 显示顺序:[0,1000] |
| 3 | name | varchar | 16 | 0 | N | N | 名称:[0,16] | |
| 4 | description | varchar | 255 | 0 | Y | N | 描述:[0,255]描述该用户组的特点或权限范围 | |
| 5 | source_table | varchar | 255 | 0 | Y | N | 来源表: | |
| 6 | source_field | varchar | 255 | 0 | Y | N | 来源字段: | |
| 7 | source_id | int | 10 | 0 | N | N | 0 | 来源ID: |
| 8 | register | smallint | 5 | 0 | Y | N | 0 | 注册位置: |
| 9 | create_time | timestamp | 19 | 0 | N | N | CURRENT_TIMESTAMP | 创建时间: |
| 10 | update_time | timestamp | 19 | 0 | N | N | CURRENT_TIMESTAMP | 更新时间: |
整个家庭幼儿离校教育系统的需求分析主要对系统总体架构以及功能模块的设计,通过建立E-R模型和数据库逻辑系统设计完成了数据库系统设计。
4 家庭幼儿离校教育系统关键模块的设计与实现
家庭幼儿离校教育系统的详细设计与实现主要是根据前面的家庭幼儿离校教育系统的需求分析和家庭幼儿离校教育系统的总体设计来设计页面并实现业务逻辑。主要从家庭幼儿离校教育系统界面实现、业务逻辑实现这两部分进行介绍。
4.1登录模块
管理员、用户在登录界面输入账号+密码,完成验证,点击“登录”按钮,系统在用户数据库表中会对管理员、用户的账号进行匹配,账号+密码正确的话,就会登录到系统中各个用户的主管理界面,否则提示对应的信息,返回到登录的界面,其主界面展示如下图4.1所示。

图4.1 登录界面图
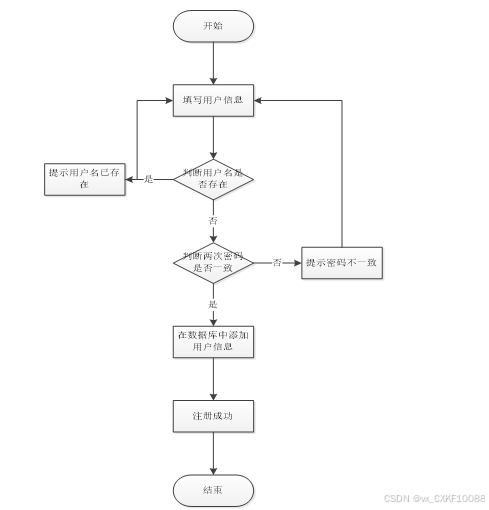
4.2注册模块
注册模块满足用户两部分,当用户想要进行相关信息的查询管理的时候,就必须进行登录,如果没有账号的话,在登录界面,点击“注册”按钮就会跳转到注册的界面,根据提示填写好注册信息,添加提交,注册的信息在数据库中就添加完成了,然后再输入填写好的账号和密码进行登录,家长用户注册其主界面展示如下图所示。

图4.2 注册界面图
4.3密码修改模块
用户使用该系统注册完成后,用户对登录密码有修改需求时,系统也可以提供用户修改密码权限。系统中所有的操作者能够变更自己的密码信息,执行该功能首先必须要登入系统,然后选择密码变更选项以后在给定的文本框中填写初始密码和新密码来完成修改密码的操作。在填写的时候,假如两次密码填写存在差异,那么此次密码变更操作失败,下面的图片展示的就是该板块对应的界面。

图4.3 密码修改界面图
4.4用户管理模块
管理员可以对系统中所有的用户角色进行管控,包含了管理员、学生用户、家长用户、老师用户这四种角色,如果需要添加新的用户,点击页面中的“添加”按钮根据提示输入上用户信息,点击“提交”以后在对应的用户界面就可以查看到了,可以点击用户后面的“删除”按钮直接删除某一用户。界面如下图所示。

图4.4 用户管理界面图
4.5教学课程模块
教学课程:用户查看教学课程的基本信息,包括课程名称、学科类型、电话姓名、封面图片等。可以查看了解课程详情。界面如下图所示。

图4.5教学课程界面图
4.6在线课程模块
在线课程:查看在线课程的详细信息,包括课程名称、课程类型、封面图片等。可以进行收藏。界面如下图所示。

图4.6 在线课程界面图
4.7学科信息管理模块
学科信息管理:对学科信息进行管理,包括学科类型、创建时间、更新时间等。可以进行查询和删除等操作。界面如下图所示。

图4.7学科信息管理界面图
4.8轮播图管理模块
轮播图管理:管理员可以对系统前台展示的轮播图以及公告栏进行增删改查,方便用户进行查看。界面如下图所示。

图4.8 轮播图管理界面图
4.9通知公告管理模块
通知公告管理:管理员可以对系统前台展示的公告栏进行增删改查,方便用户进行查看。界面如下图所示。

图4.9通知公告界面图
4.10资源管理模块
资源管理:当点击“资源管理”这一菜单的时候,会出现教学计划、教学分类这两个子菜单,可以对这两个模块进行增删改查操作。资源管理界面如下图所示。

图4.10教学计划界面图

图4.11教学分类界面图
5系统测试
5.1 系统测试用例
系统测试包括:用户登录功能测试、教学课程查看、学科信息列表添加、教学分类搜索、密码修改、课后评价功能测试,如表5-1、5-2、5-3、5-4、5-5、5-6所示:
表5-1 用户登录功能测试表
| 用例名称 | 用户登录系统 |
| 目的 | 测试用户通过正确的用户名和密码可否登录功能 |
| 前提 | 未登录的情况下 |
| 测试流程 | 1) 进入登录页面 2) 输入正确的用户名和密码 |
| 预期结果 | 用户名和密码正确的时候,跳转到登录成功界面,反之则显示错误信息,提示重新输入 |
| 实际结果 | 实际结果与预期结果一致 |
教学课程查看功能测试:
表5-2 教学课程查看功能测试表
| 用例名称 | 教学课程查看 |
| 目的 | 测试教学课程查看功能 |
| 前提 | 无 |
| 测试流程 | 点击教学课程 |
| 预期结果 | 可以查看到所有教学课程 |
| 实际结果 | 实际结果与预期结果一致 |
学科信息添加界面测试:
表5-3 学科信息界面测试表
| 用例名称 | 添加学科信息测试用例 |
| 目的 | 测试学科信息添加功能 |
| 前提 | 用户正常登录情况下 |
| 测试流程 | 1)点击学科信息,然后点击添加后并填写信息。 2)点击进行提交。 |
| 预期结果 | 提交以后,页面首页会显示新的学科信息 |
| 实际结果 | 实际结果与预期结果一致 |
教学分类搜索功能测试:
表5-4教学分类搜索功能测试表
| 用例名称 | 教学分类搜索测试 |
| 目的 | 测试教学分类搜索功能 |
| 前提 | 无 |
| 测试流程 | 1)在搜索框填入搜索关键字。 2)点击搜索按钮。 |
| 预期结果 | 页面显示包含有搜索关键字的教学分类 |
| 实际结果 | 实际结果与预期结果一致 |
密码修改搜索功能测试:
表5-5 密码修改功能测试表
| 用例名称 | 密码修改测试用例 |
| 目的 | 测试管理员密码修改功能 |
| 前提 | 管理员用户正常登录情况下 |
| 测试流程 | 1)管理员密码修改并完成填写。 2)点击进行提交。 |
| 预期结果 | 使用新的密码可以登录 |
| 实际结果 | 实际结果与预期结果一致 |
课后评价功能测试:
表5-6课后评价功能测试表
| 用例名称 | 课后评价测试用例 |
| 目的 | 测试课后评价功能 |
| 前提 | 用户正常登录情况下 |
| 测试流程 | 1)搜索查看课后评价信息,点击评价来源。 2)填写用户姓名、评价内容,点击进行查询。 |
| 预期结果 | 查询成功 |
| 实际结果 | 实际结果与预期结果一致 |
通过编写家庭幼儿离校教育系统的测试用例,已经检测完毕用户登录功能测试、教学课程查看、学科信息列表添加、教学分类搜索、密码修改、课后评价功能测试,通过这些测试为家庭幼儿离校教育系统的后期推广运营提供了强力的技术支撑。
本文描述了家庭幼儿离校教育系统设计与实现的原理和开发过程,该系统是通过SSM框架来搭建后台,中间件使用的是Tomcat服务器,数据库管理平台采用开源的Mysql,前台使用的是JQuery框架,同时使用Validate校验框架,这样就可以减少前端代码的输入量,而且基于JQuery框架的Validat框架使用简单,是流行的前端使用框架,前端使用的主要是Jsp页面展示技术。
在开发前做了许多的准备,在本系统的设计和开发过程中阅览和学习了许多文献资料,从开发这个家庭幼儿离校教育系统的过程中我也收获了许许多多宝贵的方法以及设计思路,对系统的开发也起到了很重要的作用,系统的开发技术选用的都是自己比较熟悉的,比如Web、SSM、MYSQL,这些技术都是在以前的学习中学到了,其中许多的设计思路和方法都是在以前不断地学习中摸索出来的经验,其实对于我们来说工作量还是比较大的,但是正是由于之前的积累与准备,才能顺利的完成这个项目,由此看来,积累经验跟做好准备是十分重要的事情。
当然在该系统的设计与实现的过程中也离不开老师以及同学们的帮助,正是因为他们的指导与帮助,我才能够成功的在预期内完成了这个系统。同时在这个过程当中我也收获了很多东西,此系统也有需要改进的地方,但是由于专业知识的浅薄,并不能做到十分完美,希望以后有机会可以让其真正的投入到使用之中。
[1]粟梁.基于Java的汽车租赁管理系统[J].电脑编程技巧与维护,2024,(01):43-45+52.DOI:10.16184/j.cnki.comprg.2024.01.035.
[2]Retnaningsih T S ,R.B. S ,Hadiyanto H , et al.The carbon stock potential of the restored mangrove ecosystem of Pasarbanggi, Rembang, Central Java[J].Marine Environmental Research,2024,193106257-.
[3]袁爱平,陈畅,孙士兵等.基于SSM框架的高校学生信息管理系统设计与实现[J].工业控制计算机,2023,36(12):127-129.
[4]苏婉怡,揣小龙,刘美瑜等.基于Java技术的实验室管理系统设计与实现[J].无线互联科技,2023,20(23):58-60.
[5]单厚信,刘舒心,程文远等.基于SSM架构的图书资料管理系统设计与实现[J].现代信息科技,2023,7(23):46-51.DOI:10.19850/j.cnki.2096-4706.2023.23.010.
[6]杜朋轩,陈芳,曹梦川.基于Java Web的智慧农业信息采集系统的设计与实现[J].科技资讯,2023,21(23):162-165.DOI:10.16661/j.cnki.1672-3791.2307-5042-8177.
[7]Migallón V ,Penadés J .A Java Application for Teaching Graphs in Undergraduate Courses[J].Applied Sciences,2023,13(23):
[8]A D W ,R S ,V M .Landslide Prone Areas Analysis in Bandungan District, Semarang Regency, Central Java, Indonesia[J].IOP Conference Series: Earth and Environmental Science,2023,1268(1):
[9]Nurhadi B ,Arief M F ,Shofiyatul Q .Analysis of Vegetation Carbon Stock Using Remote Sensing In Penggaron Forest, Central Java Province[J].IOP Conference Series: Earth and Environmental Science,2023,1268(1):
[10]Mohammad M ,P. H S ,Hartuti P .Micro and Macro Scale Policy Framework to Decrease Risk of Flood Disasters in Central Java Province[J].IOP Conference Series: Earth and Environmental Science,2023,1268(1):
[11]张永军,李翔.多维度Java EE课程教学改革探索[J].中国信息技术教育,2023,(22):97-99.
[12]田玉昆.基于Java Web技术的手机销售网站的设计与实现[J].电脑知识与技术,2023,19(32):47-49.DOI:10.14004/j.cnki.ckt.2023.1766.
[13]刘方磊.基于SSM框架的旅游大数据分析系统设计与实现[J].中国新技术新产品,2023,(21):22-25.DOI:10.13612/j.cnki.cntp.2023.21.002.
[14]张国芳.Java编程语言在计算机软件开发中的应用方向分析[J].信息记录材料,2023,24(11):138-141.DOI:10.16009/j.cnki.cn13-1295/tq.2023.11.042.
[15]潘显民,欧战祥,夏雅.仿生学下基于SSM的大学生学习资源共享系统设计[J].湘南学院学报,2023,44(05):44-48.
[16]郭子傲,杨凯江.基于Java的在线音乐系统的设计与实现[J].工业控制计算机,2023,36(10):66-67+70.
[17]丁玉青,孙逸飞,朱敏.基于JAVA的共享蓝牙耳机小程序设计[J].科技与创新,2023,(20):152-154.DOI:10.15913/j.cnki.kjycx.2023.20.047.
[18]施峰,张瑾.基于SSM的编译原理精品课程网站设计与实现[J].中国新通信,2023,25(20):44-46+49.
[19]刘佳乐,赵雨,厚露露等.基于Java Web的学生信息管理系统[J].现代信息科技,2023,7(19):21-24.DOI:10.19850/j.cnki.2096-4706.2023.19.005.
[20]时俊雅,黄苏雨.基于Java的大学生在线学习系统设计与实现[J].无线互联科技,2023,20(19):73-75.
致 谢
逝者如斯夫,不舍昼夜。转眼间,大学生会员活便已经接近尾声,人面对着离别与结束,总是充满着不舍与茫然,我亦如此,仍记得那年秋天,我迫不及待的提前一天到了学校,面对学校巍峨的大门,我心里充满了期待:这里,就是我新生活的起点吗?那天,阳光明媚,学校的欢迎仪式很热烈,我面对着一个个对着我微笑的同学,仿佛一缕缕阳光透过胸口照进了我心里,同时,在那天我认识可爱的室友,我们携手共同度过了这难忘的两年。如今,我望着这篇论文的致谢,不禁又要问自己:现在,我们就要说再见了吗?
感慨莫名,不知所言。遥想当初刚来学校的时候,心里总是想着工科学校会过于板正,会缺乏一些柔情,当时心里甚至有一点点排斥,但是随着我对学校的慢慢认识与了解,我才认识到了她的美丽,她的柔情,并且慢慢的喜欢上了这个校园,但是时间太快了,快到我还没有好好体会她的美丽便要离开了,但是她带给我的回忆,永远不会离开我,也许真正离开那天我的眼里会满含泪水,我不是因为难过,我只是想将她的样子映在我的泪水里,刻在我的心里。最后,感谢我的老师们,是你们教授了我们知识与做人的道理;感谢我的室友们,是你们陪伴了我如此之久;感谢每位关心与支持我的人。
少年,追风赶月莫停留,平荒尽处是春山。
免费领取项目源码,请关注❥点赞收藏并私信博主,谢谢~
基于SSM的家庭幼儿离校教育系统设计与实现
773

被折叠的 条评论
为什么被折叠?



