摘要
本文设计并实现了一种结合Android与Spring Boot技术的移动数字图书资源管理系统,通过深入分析用户需求,确定了包括用户管理、图书查询、借阅管理、归还管理、个性化推荐等功能模块,并设计了合理的系统架构和数据流程。利用Android Studio进行前端开发,实现直观易用的用户界面;使用Spring Boot作为后端框架,处理用户请求、管理数据库,并提供RESTful API供前端调用。该系统不仅支持用户随时随地访问图书资源,还通过个性化推荐算法提升用户体验,对于推动图书馆服务创新和用户满意度提升具有重要意义。
关键词:Android;移动数字图书资源管理系统;Spring Boot框架;MySQL数据库
This article designs and implements a mobile digital book resource management system that combines Android and Spring Boot technology. Through in-depth analysis of user needs, functional modules including user management, book query, borrowing management, return management, personalized recommendation, etc. are determined, and a reasonable system architecture and data flow are designed. Utilize Android Studio for front-end development, achieving an intuitive and user-friendly user interface; Using Spring Boot as the backend framework to handle user requests, manage databases, and provide RESTful APIs for front-end calls. This system not only supports users to access book resources anytime and anywhere, but also enhances user experience through personalized recommendation algorithms, which is of great significance for promoting library service innovation and improving user satisfaction.
Keywords: Android; Mobile digital book resource management system; Spring Boot framework; MySQL database
目 录
-
- 选题背景与意义
在随着信息技术的迅速发展和移动设备的普及,传统的图书资源管理方式已难以满足现代用户的需求。用户希望能够随时随地访问和管理图书资源,这对图书资源管理系统的移动化和数字化提出了迫切要求。在此背景下,结合Android和Spring Boot技术,设计和实现一种移动数字图书资源管理系统具有重要的现实意义和应用价值。
Android作为全球最大的移动操作系统之一,具有广泛的用户基础和强大的开发社区支持,为移动应用的开发提供了便利。而Spring Boot作为Java领域流行的后端开发框架,具有快速构建、易于维护的特点,适用于构建稳定、高效的后端服务。
基于Android的移动数字图书资源管理系统的设计与实现,旨在将图书资源管理与移动设备相结合,为用户提供便捷、高效的图书资源访问和管理服务。通过该系统,用户可以随时随地查询图书信息、借阅图书、归还图书,并获得个性化的图书推荐。这不仅提升了图书资源的利用率和用户满意度,也为图书馆实现数字化转型和服务创新提供了有力支持。
因此,本选题的研究和实现不仅符合当前信息技术发展的趋势,也具有重要的实际应用价值和社会意义。
内随着信息技术的快速发展和移动设备的普及,移动数字图书资源管理系统在国内外均受到了广泛关注和研究。
在国内,随着信息化建设的不断推进,图书管理系统的研究和开发也在不断深入。近年来,国内图书管理系统的开发越来越注重用户体验和功能的完善,例如增加移动端的支持、加强数据分析和图表展示等。同时,国内也有一些新型的图书管理系统正在发展,例如基于云计算和大数据技术的图书管理系统。这些系统不仅提升了图书管理的效率,也为用户提供了更加便捷和智能化的服务。
在国外,图书管理系统同样也在不断发展和升级。许多系统加入了人工智能技术,实现了更加智能化的图书管理和服务。同时,国外的图书管理系统也在不断地拓展应用范围,例如在博物馆、档案馆、文献馆等领域也开始应用。这些创新的应用不仅提高了管理效率,也丰富了用户的使用体验。
综上所述,移动数字图书资源管理系统在国内外都有着广泛的研究背景和应用需求。随着技术的不断进步和用户需求的变化,这一领域的研究和开发将持续深入,为用户提供更加高效、便捷和智能化的服务。
Android是基于Linux内核的操作系统,早期由Google开发,后由开放手机联盟开发。它采用了软件堆的架构,主要分为三部分。底层以Linux内核工作为基础,只提供基本功能;其他的应用软件则由各公司自行开发,以Java作为编写程序的一部分。另外,为了推广此技术,Google和其它几十个手机公司建立了开放手机联盟。Android在未公开之前常被传闻为GPhone。
它采用了软件堆层(software stack,又名软件叠层)的架构,主要分为三部分:底层以Linux核心为基础,由c语言开发,只提供基本功能。中间层包括函数库Library和虚拟机Virtual Machine,由C++开发。最上层是各种应用软件,包括通话程序,短信程序等,应用软件则由各公司自行开发,以Java编写。
Java是一种面向对象的程序设计语言,类是Java程序的基本组成单元,类中又包含了属性和方法,在类中又可以创建无数个对象。类中包含的主要成员是字段和方法,字段是指一种数据变量,方法是指对字段进行操作的集合,包括给其他变量赋值、调用方法等。JDK为美国sun公司为java开发员所推出的一款全新产品,要是没有JDK的情况下,所安装的Java程序也就无法运行。
MySQL数据库已经成为网络上的一种强大的工具,它能够支持多个用户,并且能够根据客户端和服务端的需求进行调整,从而满足不同的需求。在这里,服务端和客户端只是一种软件上的概念,而我们所使用的计算机硬件则没有必要完全相互匹配。MySQL具有强大的功能,能够处理各种数据类型,包括动态、静态、多种语言,从而使用户能够轻松访问多种数据。MySQL具有多种功能,它能够支持多种平台的开发,并且支持多种编程语言,使得用户能够轻松访问和使用MySQL数据库。
-
-
- Spring boot框架介绍
-
Spring Boot是基于Spring框架的开发框架,旨在简化Java应用程序的创建和配置过程。它通过约定优于配置的原则,减少了开发人员在项目配置方面的工作量,提供了快速、简便的方式来构建独立的、可部署的、生产级别的应用程序。
Spring Boot具有许多特点,其中包括简化的配置、内嵌式容器、自动化依赖管理、健康监测和强大的开发工具支持。通过自动配置机制,开发人员无需手动配置繁琐的细节,只需关注业务逻辑的实现。内置的Servlet容器使得应用程序可以独立运行,无需额外安装和配置外部容器。起步依赖能够自动解决项目中的依赖关系,并确保版本兼容性。健康监测功能可以检查应用程序的运行状态,方便进行监控和管理。与流行的开发工具紧密集成,提供丰富的开发工具支持,进一步提高了开发效率和代码质量。
总之,Spring Boot框架的出现为Java开发人员带来了诸多便利。它简化了开发和配置过程,提供了自动化的配置、内嵌式容器、自动化依赖管理等特性,使开发人员能够更专注于业务逻辑的实现,提高了开发效率和代码质量。随着Spring Boot在业界的广泛应用,它成为构建现代化Java应用程序的首选框架之一。
技术可行性主要关注所采用的技术栈是否能够满足系统的需求。在基于Android+Spring Boot的移动数字图书资源管理系统的设计中,Android作为成熟的移动操作系统,提供了丰富的API和强大的开发社区支持,使得移动应用的开发变得相对容易。而Spring Boot作为Java领域流行的后端框架,具有快速构建、易于维护的特点,并且与Android的前端开发能够很好地集成。此外,结合现代软件开发技术和工具,如MVC架构、RESTful API、数据库管理等,可以确保系统的稳定性和可扩展性。因此,从技术角度来看,该系统的实现是可行的。
经济可行性主要评估系统的开发、维护和使用成本是否在经济合理范围内。基于Android+Spring Boot的系统开发成本相对较低,因为Android是开源的,而Spring Boot也有大量的开源社区支持,这可以降低开发成本。此外,系统的维护成本也相对较低,因为Spring Boot的模块化设计和易于维护的特性,使得系统的维护和升级变得相对容易。从用户角度来看,系统的使用成本也较低,因为用户只需使用移动设备即可访问和管理图书资源,无需额外的硬件投入。因此,从经济角度来看,该系统的实现也是可行的。
操作可行性主要关注系统的用户界面是否友好、操作是否便捷。基于Android的系统设计,可以利用Android提供的丰富的UI组件和交互方式,设计出直观、易用的用户界面。同时,结合Spring Boot后端提供的RESTful API,可以实现前后端的良好交互,使得用户操作更加顺畅。此外,系统的功能设计也充分考虑了用户的需求和使用习惯,使得用户能够轻松地完成图书资源的查询、借阅、归还等操作。因此,从操作角度来看,该系统的实现也是可行的。
综上所述,基于Android+Spring Boot的移动数字图书资源管理系统在技术、经济和操作方面都具有可行性,是一个值得研究和实现的课题。
通过对移动数字图书资源管理系统的需求分析,该系统主要分为阅读用户、管理员功能模块。具体如下:
阅读用户模块:
- 首页:显示图书资源的概览信息,如最新上架图书、热门图书推荐等。
- 图书信息:展示图书的详细信息,包括书名、作者、出版社、ISBN号等,并提供图书的在线预览或下载功能。
- 图书上传:允许用户上传自己的图书资源至系统,供其他用户借阅或参考。
- 网站公告:展示系统的最新公告和通知,如系统维护、图书更新等。
- 图书资讯:提供图书相关的新闻、书评、推荐等内容,增加用户的阅读兴趣和知识广度。
- 我的包括以下:
基本信息:展示用户的个人信息,如用户名、头像、借阅记录等。
收藏:允许用户收藏感兴趣的图书,方便日后快速访问。
统计图:展示用户的借阅统计信息,如借阅次数、借阅时长等。
退出登录:提供安全退出当前用户账户的功能。
管理员功能需求
- 后台首页:展示系统的整体运行状况,如用户数量、图书数量、借阅次数等统计信息。
- 图书信息管理:包括图书信息统计:展示图书资源的整体统计信息,如图书数量、分类、借阅次数等。允许管理员对图书信息进行增加、删除、修改和查询操作,确保图书信息的准确性和完整性。
- 图书类型管理:对图书进行分类管理,如文学、科技、教育等,方便用户按类别浏览图书资源。
- 图书上传管理:审核用户上传的图书资源,确保资源的质量和合规性。
- 系统管理:包括允许管理员上传和设置首页的轮播图,这些轮播图可以是新书上架、活动推广、重要通知等,用于吸引用户的注意力并传达关键信息;管理员可以调整轮播图的显示顺序,确保最重要的信息首先显示。
- 通知公告管理:发布和管理系统的公告和通知,确保用户能够及时获取系统的最新信息。
- 资源管理:管理员可以发布、编辑和删除图书相关的新闻、书评和推荐,确保提供给用户的内容始终保持新鲜和有价值。此外,管理员还能够创建和管理资讯的分类,如新书推荐、热门书评、作者专访等,为用户提供清晰且易于浏览的信息架构。通过灵活的分类管理,管理员可以根据资讯内容的变化和管理需求,随时启用或禁用特定的分类。这些功能共同构成了强大的资源管理体系,使管理员能够高效地维护系统的资讯内容,为用户提供丰富而有序的阅读体验。
通过对阅读用户和管理员的不同需求进行深入分析,可以设计出符合实际需求的移动数字图书资源管理系统,为用户提供便捷、高效的图书资源访问和管理服务。
移动数字图书资源管理系统的非功能性需求比如移动数字图书资源管理系统的安全性怎么样,可靠性怎么样,性能怎么样,可拓展性怎么样等。具体可以表示在如下3-1表格中:
表2.1 移动数字图书资源管理系统非功能需求表
| 安全性 | 主要指移动数字图书资源管理系统数据库的安装,数据库的使用和密码的设定必须合乎规范。 |
| 可靠性 | 可靠性是指移动数字图书资源管理系统能够安装用户的指示进行操作,经过测试,可靠性90%以上。 |
| 性能 | 性能是影响移动数字图书资源管理系统占据市场的必要条件,所以性能最好要佳才好。 |
| 可扩展性 | 比如数据库预留多个属性,比如接口的使用等确保了系统的非功能性需求。 |
| 易用性 | 用户只要跟着移动数字图书资源管理系统的页面展示内容进行操作,就可以了。 |
| 可维护性 | 移动数字图书资源管理系统开发的可维护性是非常重要的,经过测试,可维护性没有问题 |
移动数字图书资源管理系统中普通用户角色用例图如图2.1所示:

图2.1普通用户角色用例图
移动数字图书资源管理系统中管理员用例图如图2.2所示:

图2.2管理员用例图
系功能模块分成了管理员及阅读用户两个模块,每个模块登录进去对应相应的功能,具体的功能模块图如图3.1所示。

图3.1 移动数字图书资源管理系统功能模块图
数据库的设计承载者系统的各种数据,在建立数据库的时候,主要是数据库模型的设计以及各个数据库表的设计两部分。
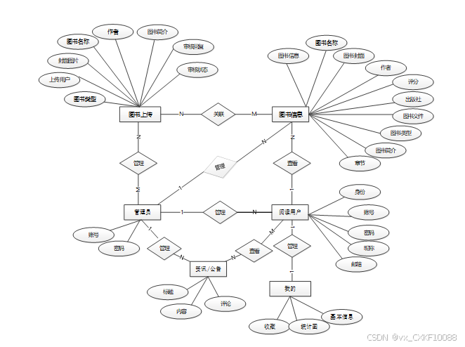
下面是整个移动数字图书资源管理系统中主要的数据库表总E-R实体关系图。

图3.2 移动数字图书资源管理系统总E-R关系图
通过前面E-R关系图可以看到项目需要创建很多个数据表。以下是项目中的主要数据库表的关系模型:
| 编号 | 名称 | 数据类型 | 长度 | 小数位 | 允许空值 | 主键 | 默认值 | 说明 |
| 1 | book_information_id | int | 10 | 0 | N | Y | 图书信息ID | |
| 2 | book_name | varchar | 64 | 0 | N | N | 图书名称 | |
| 3 | book_types | varchar | 64 | 0 | Y | N | 图书类型 | |
| 4 | book_cover | varchar | 255 | 0 | Y | N | 图书封面 | |
| 5 | author | varchar | 64 | 0 | Y | N | 作者 | |
| 6 | score | varchar | 64 | 0 | Y | N | 评分 | |
| 7 | press | varchar | 64 | 0 | Y | N | 出版社 | |
| 8 | book_files | varchar | 255 | 0 | Y | N | 图书文件 | |
| 9 | book_introduction | longtext | 2147483647 | 0 | Y | N | 图书简介 | |
| 10 | hits | int | 10 | 0 | N | N | 0 | 点击数 |
| 11 | praise_len | int | 10 | 0 | N | N | 0 | 点赞数 |
| 12 | recommend | int | 10 | 0 | N | N | 0 | 智能推荐 |
| 13 | create_time | datetime | 19 | 0 | N | N | CURRENT_TIMESTAMP | 创建时间 |
| 14 | update_time | timestamp | 19 | 0 | N | N | CURRENT_TIMESTAMP | 更新时间 |
| 编号 | 名称 | 数据类型 | 长度 | 小数位 | 允许空值 | 主键 | 默认值 | 说明 |
| 1 | book_types_id | int | 10 | 0 | N | Y | 图书类型ID | |
| 2 | book_types | varchar | 64 | 0 | Y | N | 图书类型 | |
| 3 | create_time | datetime | 19 | 0 | N | N | CURRENT_TIMESTAMP | 创建时间 |
| 4 | update_time | timestamp | 19 | 0 | N | N | CURRENT_TIMESTAMP | 更新时间 |
| 编号 | 名称 | 数据类型 | 长度 | 小数位 | 允许空值 | 主键 | 默认值 | 说明 |
| 1 | book_upload_id | int | 10 | 0 | N | Y | 图书上传ID | |
| 2 | book_name | varchar | 64 | 0 | Y | N | 图书名称 | |
| 3 | book_types | varchar | 64 | 0 | Y | N | 图书类型 | |
| 4 | book_cover | varchar | 255 | 0 | Y | N | 图书封面 | |
| 5 | author | varchar | 64 | 0 | Y | N | 作者 | |
| 6 | book_introduction | text | 65535 | 0 | Y | N | 图书简介 | |
| 7 | upload_users | int | 10 | 0 | Y | N | 0 | 上传用户 |
| 8 | examine_state | varchar | 16 | 0 | N | N | 未审核 | 审核状态 |
| 9 | examine_reply | varchar | 16 | 0 | Y | N | 审核回复 | |
| 10 | create_time | datetime | 19 | 0 | N | N | CURRENT_TIMESTAMP | 创建时间 |
| 11 | update_time | timestamp | 19 | 0 | N | N | CURRENT_TIMESTAMP | 更新时间 |
| 编号 | 名称 | 数据类型 | 长度 | 小数位 | 允许空值 | 主键 | 默认值 | 说明 |
| 1 | collect_id | int | 10 | 0 | N | Y | 收藏ID: | |
| 2 | user_id | int | 10 | 0 | N | N | 0 | 收藏人ID: |
| 3 | source_table | varchar | 255 | 0 | Y | N | 来源表: | |
| 4 | source_field | varchar | 255 | 0 | Y | N | 来源字段: | |
| 5 | source_id | int | 10 | 0 | N | N | 0 | 来源ID: |
| 6 | title | varchar | 255 | 0 | Y | N | 标题: | |
| 7 | img | varchar | 255 | 0 | Y | N | 封面: | |
| 8 | create_time | timestamp | 19 | 0 | N | N | CURRENT_TIMESTAMP | 创建时间: |
| 9 | update_time | timestamp | 19 | 0 | N | N | CURRENT_TIMESTAMP | 更新时间: |
| 编号 | 名称 | 数据类型 | 长度 | 小数位 | 允许空值 | 主键 | 默认值 | 说明 |
| 1 | comment_id | int | 10 | 0 | N | Y | 评论ID: | |
| 2 | user_id | int | 10 | 0 | N | N | 0 | 评论人ID: |
| 3 | reply_to_id | int | 10 | 0 | N | N | 0 | 回复评论ID:空为0 |
| 4 | content | longtext | 2147483647 | 0 | Y | N | 内容: | |
| 5 | nickname | varchar | 255 | 0 | Y | N | 昵称: | |
| 6 | avatar | varchar | 255 | 0 | Y | N | 头像地址:[0,255] | |
| 7 | create_time | timestamp | 19 | 0 | N | N | CURRENT_TIMESTAMP | 创建时间: |
| 8 | update_time | timestamp | 19 | 0 | N | N | CURRENT_TIMESTAMP | 更新时间: |
| 9 | source_table | varchar | 255 | 0 | Y | N | 来源表: | |
| 10 | source_field | varchar | 255 | 0 | Y | N | 来源字段: | |
| 11 | source_id | int | 10 | 0 | N | N | 0 | 来源ID: |
| 编号 | 名称 | 数据类型 | 长度 | 小数位 | 允许空值 | 主键 | 默认值 | 说明 |
| 1 | hits_id | int | 10 | 0 | N | Y | 点赞ID: | |
| 2 | user_id | int | 10 | 0 | N | N | 0 | 点赞人: |
| 3 | create_time | timestamp | 19 | 0 | N | N | CURRENT_TIMESTAMP | 创建时间: |
| 4 | update_time | timestamp | 19 | 0 | N | N | CURRENT_TIMESTAMP | 更新时间: |
| 5 | source_table | varchar | 255 | 0 | Y | N | 来源表: | |
| 6 | source_field | varchar | 255 | 0 | Y | N | 来源字段: | |
| 7 | source_id | int | 10 | 0 | N | N | 0 | 来源ID: |
| 编号 | 名称 | 数据类型 | 长度 | 小数位 | 允许空值 | 主键 | 默认值 | 说明 |
| 1 | notice_id | mediumint | 8 | 0 | N | Y | 公告id: | |
| 2 | title | varchar | 125 | 0 | N | N | 标题: | |
| 3 | content | longtext | 2147483647 | 0 | Y | N | 正文: | |
| 4 | create_time | timestamp | 19 | 0 | N | N | CURRENT_TIMESTAMP | 创建时间: |
| 5 | update_time | timestamp | 19 | 0 | N | N | CURRENT_TIMESTAMP | 更新时间: |
| 编号 | 名称 | 数据类型 | 长度 | 小数位 | 允许空值 | 主键 | 默认值 | 说明 |
| 1 | novel_chapters_id | int | 10 | 0 | N | Y | 小说章节ID | |
| 2 | chapter_name | varchar | 64 | 0 | Y | N | 章节名称 | |
| 3 | sort | int | 10 | 0 | Y | N | 0 | 排序 |
| 4 | chapter_content | longtext | 2147483647 | 0 | Y | N | 章节内容 | |
| 5 | source_table | varchar | 255 | 0 | Y | N | 来源表: | |
| 6 | source_field | varchar | 255 | 0 | Y | N | 来源字段: | |
| 7 | novel_reading_id | int | 10 | 0 | Y | N | 小说id | |
| 8 | create_time | datetime | 19 | 0 | N | N | CURRENT_TIMESTAMP | 创建时间 |
| 9 | update_time | timestamp | 19 | 0 | N | N | CURRENT_TIMESTAMP | 更新时间 |
| 编号 | 名称 | 数据类型 | 长度 | 小数位 | 允许空值 | 主键 | 默认值 | 说明 |
| 1 | praise_id | int | 10 | 0 | N | Y | 点赞ID: | |
| 2 | user_id | int | 10 | 0 | N | N | 0 | 点赞人: |
| 3 | create_time | timestamp | 19 | 0 | N | N | CURRENT_TIMESTAMP | 创建时间: |
| 4 | update_time | timestamp | 19 | 0 | N | N | CURRENT_TIMESTAMP | 更新时间: |
| 5 | source_table | varchar | 255 | 0 | Y | N | 来源表: | |
| 6 | source_field | varchar | 255 | 0 | Y | N | 来源字段: | |
| 7 | source_id | int | 10 | 0 | N | N | 0 | 来源ID: |
| 8 | status | bit | 1 | 0 | N | N | 1 | 点赞状态:1为点赞,0已取消 |
| 编号 | 名称 | 数据类型 | 长度 | 小数位 | 允许空值 | 主键 | 默认值 | 说明 |
| 1 | reading_users_id | int | 10 | 0 | N | Y | 阅读用户ID | |
| 2 | user_name | varchar | 64 | 0 | Y | N | 用户姓名 | |
| 3 | mobile_phone_number | varchar | 16 | 0 | Y | N | 手机号码 | |
| 4 | examine_state | varchar | 16 | 0 | N | N | 已通过 | 审核状态 |
| 5 | user_id | int | 10 | 0 | N | N | 0 | 用户ID |
| 6 | create_time | datetime | 19 | 0 | N | N | CURRENT_TIMESTAMP | 创建时间 |
| 7 | update_time | timestamp | 19 | 0 | N | N | CURRENT_TIMESTAMP | 更新时间 |
| 编号 | 名称 | 数据类型 | 长度 | 小数位 | 允许空值 | 主键 | 默认值 | 说明 |
| 1 | slides_id | int | 10 | 0 | N | Y | 轮播图ID: | |
| 2 | title | varchar | 64 | 0 | Y | N | 标题: | |
| 3 | content | varchar | 255 | 0 | Y | N | 内容: | |
| 4 | url | varchar | 255 | 0 | Y | N | 链接: | |
| 5 | img | varchar | 255 | 0 | Y | N | 轮播图: | |
| 6 | hits | int | 10 | 0 | N | N | 0 | 点击量: |
| 7 | create_time | timestamp | 19 | 0 | N | N | CURRENT_TIMESTAMP | 创建时间: |
| 8 | update_time | timestamp | 19 | 0 | N | N | CURRENT_TIMESTAMP | 更新时间: |
| 编号 | 名称 | 数据类型 | 长度 | 小数位 | 允许空值 | 主键 | 默认值 | 说明 |
| 1 | upload_id | int | 10 | 0 | N | Y | 上传ID | |
| 2 | name | varchar | 64 | 0 | Y | N | 文件名 | |
| 3 | path | varchar | 255 | 0 | Y | N | 访问路径 | |
| 4 | file | varchar | 255 | 0 | Y | N | 文件路径 | |
| 5 | display | varchar | 255 | 0 | Y | N | 显示顺序 | |
| 6 | father_id | int | 10 | 0 | Y | N | 0 | 父级ID |
| 7 | dir | varchar | 255 | 0 | Y | N | 文件夹 | |
| 8 | type | varchar | 32 | 0 | Y | N | 文件类型 |
在登录界面输入账号+密码,点击“登录”按钮,系统在用户数据库表中会对管理员、用户的账号进行匹配,账号+密码正确的话,就会登录到系统中各个用户的主管理界面,否则提示对应的信息,返回到登录的界面,其主界面展示如下图4.1所示。

图4.1 登录界面图
登录代码如下:
* 登录
* @param data
* @param httpServletRequest
* @return
*/
@PostM系统ing("login")
public Map<String, Object> login(@RequestBody Map<String, String> data, HttpServletRequest httpServletRequest) {
log.info("[执行登录接口]");
String username = data.get("username");
String email = data.get("email");
String phone = data.get("phone");
String password = data.get("password");
List resultList = null;
Map<String, String> map = new HashMap<>();
if(username != null && "".equals(username) == false){
map.put("username", username);
resultList = service.selectBaseList(service.select(map, new HashMap<>()));
}
else if(email != null && "".equals(email) == false){
map.put("email", email);
resultList = service.selectBaseList(service.select(map, new HashMap<>()));
}
else if(phone != null && "".equals(phone) == false){
map.put("phone", phone);
resultList = service.selectBaseList(service.select(map, new HashMap<>()));
}else{
return error(30000, "账号或密码不能为空");
}
if (resultList == null || password == null) {
return error(30000, "账号或密码不能为空");
}
//判断是否有这个用户
if (resultList.size()<=0){
return error(30000,"用户不存在");
}
User byUsername = (User) resultList.get(0);
Map<String, String> groupMap = new HashMap<>();
groupMap.put("name",byUsername.getUserGroup());
List groupList = userGroupService.selectBaseList(userGroupService.select(groupMap, new HashMap<>()));
if (groupList.size()<1){
return error(30000,"用户组不存在");
}
UserGroup userGroup = (UserGroup) groupList.get(0);
//查询用户审核状态
if (!StringUtils.isEmpty(userGroup.getSourceTable())){
String res = service.selectExamineState(userGroup.getSourceTable(),byUsername.getUserId());
if (res==null){
return error(30000,"用户不存在");
}
if (!res.equals("已通过")){
return error(30000,"该用户审核未通过");
}
}
//查询用户状态
if (byUsername.getState()!=1){
return error(30000,"用户非可用状态,不能登录");
}
String md5password = service.encryption(password);
if (byUsername.getPassword().equals(md5password)) {
// 存储Token到数据库
AccessToken accessToken = new AccessToken();
accessToken.setToken(UUID.randomUUID().toString().replaceAll("-", ""));
accessToken.setUser_id(byUsername.getUserId());
Duration duration = Duration.ofSeconds(7200L);
redisTemplate.opsForValue().set(accessToken.getToken(), accessToken,duration);
// 返回用户信息
JSONObject user = JSONObject.parseObject(JSONObject.toJSONString(byUsername));
user.put("token", accessToken.getToken());
JSONObject ret = new JSONObject();
ret.put("obj",user);
return success(ret);
} else {
return error(30000, "账号或密码不正确");
}
}
-
-
- 注册界面
-
当用户想要查询、管理相关信息,就必须进行登录,如果没有账号的话,在登录界面,点击“注册”按钮就会跳转到注册的界面,根据提示填写好注册信息,添加提交,注册的信息在数据库中就添加完成了,然后再输入填写好的账号和密码进行登录,其主界面展示如下图4.2所示。

图4.2 注册界面图
注册代码如下:
/**
* 注册
* @param user
* @return
*/
@PostM系统ing("register")
public Map<String, Object> signUp(@RequestBody User user) {
// 查询用户
Map<String, String> query = new HashMap<>();
Map<String,Object> map = JSON.parseObject(JSON.toJSONString(user));
query.put("username",user.getUsername());
List list = service.selectBaseList(service.select(query, new HashMap<>()));
if (list.size()>0){
return error(30000, "用户已存在");
}
map.put("password",service.encryption(String.valueOf(map.get("password"))));
service.insert(map);
return success(1);
}
首页:可查看轮播图、图书信息、图书资讯等系统功能。首页主界面如下图所示。

图4.3 首页主界面图
-
-
- 图书资讯界面
-
展示图书相关的新闻、书评、推荐等内容,增加用户的阅读兴趣和知识广度。用户还可以进行评论点赞收藏等操作。界面如下图所示。

图4.4 图书资讯界面图
-
-
- 我的界面
-
可个人中心页面,用户可以查看和编辑自己的基本信息,管理自己的收藏夹和活动信息,以及进行其他个性化设置。具体操作如下:
点击“基本信息”:可对个人信息进行管控,包括修改密码(修改成功后需使用新密码登录)和修改资料(头像、昵称、邮箱、用户名称、用户性别、用户年龄、联系电话等);点击“收藏”,可查看所收藏的信息,可进行查看和删除操作;点击“统计图”,可查看自己阅读的图书类型系统占比。

图4.5 我的界面图
可对阅读用户、管理员进行管控,可点击查看详情。界面如下图所示。

图4.6系统用户界面图
-
-
- 系统管理界面
-
可查看所有轮播图信息,进行增改删查操作,管理员可以对应用系统进行设置和管理。界面如下图所示。

图4.7 系统管理界面图
-
-
- 图书信息管理界面
-
管理员可以展示图书资源的整体统计信息,如图书数量、分类、借阅次数等。允许管理员对图书信息进行增加、删除、修改和查询操作,确保图书信息的准确性和完整性。界面如下图所示。

图4.8 图书信息管理界面图
-
-
- 图书上传管理界面
-
管理员可以查看首页上传的图书信息,审核用户上传的图书资源,确保资源的质量和合规性。界面如下图所示。

图4.9活动信息管理界面图
-
-
- 系统管理界面
-
允许管理员上传和设置首页的轮播图,这些轮播图可以是新书上架、活动推广、重要通知等,用于吸引用户的注意力并传达关键信息;并且管理员可以调整轮播图的显示顺序,确保最重要的信息首先显示。界面如下图所示。

图4.10 轮播图管理界面图
后台首页展示系统的整体运行状况,如用户数量、图书数量、借阅次数等统计信息。界面如下图所示。

图4.11 后台首页界面图
通过前面章节的介绍,我们可以看到移动数字图书资源管理系统已经完成了,但是能不能投入使用还是未知,因为在每个项目正式使用之前必须对开发的项目进行测试,如果不进行测试一旦投入使用可能会出现很多未可知的问题,比如使用人数太多导致系统瘫痪,比如某一功能存在bug信息填写错误等,这些错误将给使用者带来很多的困扰,甚至造成更大的损失,因此测试是项目投入使用的最后一步,为用户提供一个运行顺畅、完美的项目也就是我们进行最后测试的目的。
登录功能测试:
前提:管理员、普通用户、已有账号密码
表5.1 登录功能测试表
| 测试名称 | 测试功能 | 操作过程 | 预期结果 | 测试结果 |
| 用户登录模块测试 | 用户登录成功的情况 | 点击登录界面输入账号和密码管理员和用户分别输入自己的账号和密码信息,后点击“登录”按钮。 | 登录成功并调整到相应的管理员或用户界面 | 正确 |
| 用户登录模块测试 | 用户登录失败的情况 | 点击登录界面输入账号和密码分别不输入账号或密码后点击“登录”按钮。 | 登录失败 | 正确 |
图书资讯功能测试:
前提:管理员、用户登录
表5.3 图书资讯功能测试表
| 测试名称 | 测试功能 | 操作过程 | 预期结果 | 测试结果 |
| 图书资讯功能测试 | 查询成功的情况 | 在图书资讯界面输入资讯标题进行查询 | 查询成功 | 正确 |
| 图书资讯功能测试 | 查询失败的情况 | 在图书资讯界面不输入关键词进行查询 | 查询失败 | 正确 |
图书类型添加功能测试:
前提:管理员登录
表5.2 文化类型添加功能测试表
| 测试名称 | 测试功能 | 操作过程 | 预期结果 | 测试结果 |
| 图书类型添加模块测试 | 图书类型添加成功的情况 | 点击图书类型管理,选择添加,输入正确的信息后然后点击“提交”按钮。 | 提示添加成功 | 正确 |
| 图书类型添加模块测试 | 图书类型添加失败的情况 | 在图书类型管理添加页面中不填写的文化标题,其他信息正常输入“提交”按钮。 | 提示“添加失败,信息不能为空” | 正确 |
轮播图添加功能测试:
前提:管理员登录
表5.4 轮播图添加功能测试表
| 测试名称 | 测试功能 | 操作过程 | 预期结果 | 测试结果 |
| 轮播图添加模块测试 | 轮播图添加成功的情况 | 在轮播图页面中,进入详情界面,点击轮播图,输入轮播图信息,输入正确的信息后然后点击“提交”按钮。 | 提示添加成功 | 正确 |
| 轮播图添加模块测试 | 轮播图添加失败的情况 | 在轮播图页面中不填写的面试名称,其他信息正常输入“提交”按钮。 | 提示“添加失败,信息不能为空” | 正确 |
-
- 测试结果
通过前面章节的介绍,我们可以看到移动数字图书资源管理系统已经完成了,但是能不能投入使用还是未知,因为在每个项目正式使用之前必须对开发的项目进行测试,如果不进行测试一旦投入使用可能会出现很多未可知的问题,比如使用人数太多导致系统瘫痪,比如某一功能存在bug信息填写错误等,这些错误将给使用者带来很多的困扰,甚至造成更大的损失,因此测试是项目投入使用的最后一步,为用户提供一个运行顺畅、完美的项目也就是我们进行最后测试的目的。
本研究通过结合Android和Spring Boot技术,成功设计并实现了一个移动数字图书资源管理系统。该系统不仅满足了阅读用户和管理员的不同需求,还提供了高效、便捷的图书资源管理服务。
在功能方面,系统为阅读用户提供了图书浏览、上传、公告查看和资讯获取等核心功能,同时还为管理员提供了全面的后台管理功能,如图书信息管理、类型管理、上传管理以及资源管理等。这些功能的实现,确保了系统能够满足不同角色的需求,为图书资源的数字化管理提供了有力支持。
在技术实现上,系统采用了Android作为前端开发工具,与Spring Boot后端框架相结合,实现了前后端的良好交互和数据传输。同时,系统还注重了代码的可读性和可维护性,采用了模块化的设计思想,使得系统易于扩展和升级。这些技术措施的采取,确保了系统的稳定性和高效性,为用户提供了优质的使用体验。
综上所述,本研究设计的移动数字图书资源管理系统在功能和技术实现上均取得了显著成果。该系统的成功应用将有助于提高图书资源的管理效率和使用便捷性,为用户带来更加丰富的阅读体验。未来,我们将继续完善和优化系统功能和技术实现,以提供更加优质的服务。
[1] 钟萌,柯树森,黄庆慧,等. 基于认知理论的数字界面设计方法研究——中国移动云盘的设计优改理念与实践 [J]. 数字通信世界, 2024, (03): 191-193+196.
[2] 潘红芹,马建,邓敏丽,等. 基于移动数字证书的铁路身份认证方案研究 [J]. 铁道通信信号, 2024, 60 (03): 49-54. DOI:10.13879/j.issn.1000-7458.2024-03.23372.
[3] 刘喜球,詹昕. 湖南省高校应用移动图书馆信息服务平台的现状调查与思考 [J]. 河北科技图苑, 2024, 37 (01): 42-47. DOI:10.13897/j.cnki.hbkjty.2024.0007.
[4] 冯艳艳. 基于全媒体背景的高校图书馆数字阅读模式研究 [J]. 兰台内外, 2022, (25): 64-66.
[5] Shanshan S ,Zikai Y ,Aili G , et al. Intelligent Optimization Method of Resource Recommendation Service of Mobile Library Based on Digital Twin Technology [J]. Computational Intelligence and Neuroscience, 2022, 2022 3582719-3582719.
[6] 余原. 融合发展视域下传统图书出版与数字平台融合发展模式分析——以中央音乐学院出版社为例 [J]. 出版广角, 2022, (10): 67-72. DOI:10.16491/j.cnki.cn45-1216/g2.2022.10.013.
[7] 尤琪. 场域理论视阈下数字图书的象征资本与权力生成[D]. 青岛科技大学, 2022. DOI:10.27264/d.cnki.gqdhc.2022.000334.
[8] 朱长纯. 数字出版对传统图书出版的影响及发展策略分析 [J]. 新闻传播, 2022, (08): 67-69.
[9] 柳冉. 数字出版时代对编辑能力的新思考 [J]. 新闻研究导刊, 2022, 13 (06): 209-211.
[10] 邹淼,张阳. 基于品牌建设视角的移动数字图书馆服务研究 [J]. 造纸装备及材料, 2021, 50 (12): 133-135.
[11] 朱学芳. 图博档数字化服务融合[M]. 南京大学出版社:202111. 784.
[12] 席姣. 论公共图书馆如何长期保存图书资料 [J]. 传媒论坛, 2021, 4 (10): 141-142.
[13] 刘万通. 河北省高校图书馆面向学生用户的电子图书资源服务研究[D]. 河北大学, 2021. DOI:10.27103/d.cnki.ghebu.2021.001658.
[14] 向晴. 中国电子图书发展历史研究(1991-2018)[D]. 重庆大学, 2019. DOI:10.27670/d.cnki.gcqdu.2019.002690.
[15] 苏格德日玛. 论县级图书馆开展图书数字资源服务探索 [J]. 中国高新区, 2018, (03): 209+226.
[16] 李立威. 超星数字图书公司发展战略研究[D]. 燕山大学, 2017.
[17] 周岚. 数字环境下公共图书馆图书资料长期保存策略研究 [J]. 农业图书情报学刊, 2017, 29 (02): 135-137. DOI:10.13998/j.cnki.issn1002-1248.2017.02.030.
致 谢
至此论文结束,感谢您的阅读。首先,我要向我的导师表示衷心的感谢。论文撰写过程中,导师给予了我耐心的指导和宝贵的建议,帮助我不断完善论文的结构和内容。导师严谨的治学态度和深厚的学术造诣对我影响深远,让我受益终身。其次,我要向实验室的所有成员表示由衷的感谢。在实验数据收集和分析的过程中,他们给予了我很多宝贵的建议和支持,使我在遇到困难和挑战时能够迅速找到解决方案。此外,我还要特别感谢我的家人和朋友们。在我学习和撰写论文期间,他们始终给予我最大的理解和支持,为我提供了精神上的鼓励和物质上的帮助。没有他们的支持和鼓励,我无法顺利完成这篇论文。最后,我要感谢所有参与论文评审和答辩的老师们。他们的宝贵意见和建议,使我能够更全面地审视自己的研究工作,为未来的学术道路提供了宝贵的指导。
再次感谢所有给予我帮助和支持的人,你们的付出和陪伴,是我完成这篇论文的最大动力。
免费领取项目源码,请关注❥点赞收藏并私信博主,谢谢~

被折叠的 条评论
为什么被折叠?



