本文设计并实现了一款基于C++语言的文达校内党员管理系统。该系统旨在提供一个便捷、高效的方式来管理学校内的党员信息和相关活动,促进党员之间的交流与合作。
本系统主要包括以下几个功能模块:党员信息管理、志愿活动管理、报名信息管理、学习资源等。通过这些功能,管理员可以方便地录入和管理党员的基本信息,管理员可以发布志愿活动的信息等。
在系统的设计与实现过程中,采用面向对象的编程思想和C++语言进行开发。通过使用类、对象、继承、封装等特性,实现了代码的模块化和复用性。同时,运用文件读写操作和数据结构,保证了数据的安全性和可靠性。
经过测试和调试,该系统表现出良好的稳定性和性能。它不仅提供了方便快捷的党员信息管理和活动功能,还为党员提供了更多交流与参与的机会,加强了党内团结和凝聚力。
总之,本文设计与实现的C++文达校内党员管理系统为学校党组织提供了一个高效、便捷的工具,能够有效管理党员信息和活动,促进党建工作的顺利进行。
关键词:C++语言;文达校内党员管理系统 ;
Abstract
This article designs and implements a Wenda campus party member management system based on C++language. The system aims to provide a convenient and efficient way to manage party member information and related activities within the school, promoting communication and cooperation among party members.
This system mainly includes the following functional modules: Party member information management, volunteer activity management, registration information management, learning resources, etc. Through these functions, administrators can easily input and manage basic information of party members, and publish information on volunteer activities.
In the process of system design and implementation, object-oriented programming ideas and C++language are adopted for development. By using features such as classes, objects, inheritance, and encapsulation, code modularity and reusability have been achieved. At the same time, the use of file read and write operations and data structures ensures the security and reliability of data.
After testing and debugging, the system has demonstrated good stability and performance. It not only provides convenient and efficient party member information management and activity functions, but also provides more opportunities for party members to communicate and participate, strengthening party unity and cohesion.
In summary, the C++Wenda campus party member management system designed and implemented in this article provides an efficient and convenient tool for school party organizations, which can effectively manage party member information and activities, and promote the smooth progress of party building work.
Keywords:C++language; Wenda Campus Party Member Management System
1 绪论
1.1研究背景与意义
随着社会的发展和进步,高校党员管理面临着新的挑战和需求。传统的手工管理方式无法满足大规模、复杂化的党员信息管理和组织活动安排的要求。因此,开发一个文达校内党员管理系统具有重要的研究背景。
文达校内党员管理系统能够实现对党员信息的自动化管理,包括党员档案、党费缴纳、组织关系等方面,从而提高管理效率,减少人力资源的浪费。同时,通过系统的党员管理功能,可以更好地组织和安排党内活动、开展学习教育,促进党员的政治觉悟和思想水平的提升。
借助系统的数据统计和分析功能,可以深入了解党员的参与情况、党龄分布、党费缴纳情况等信息,为党建工作的科学决策提供依据。此外,系统提供党员互动交流平台,促进党员之间的交流与合作,增强组织凝聚力和团队合作精神。
作为信息化建设的一部分,校内党员管理系统能够推动学校在信息技术方面的发展和应用,提升学校的科技水平和竞争力。通过引入现代化的管理手段,系统提高了校内党建工作的规范性和科学性,增强了学校党组织的凝聚力和影响力,为营造和谐稳定的校园环境起到了积极作用。
综上所述,开发C++文达校内党员管理系统具有重要的研究背景和实际意义。它不仅能够提高管理效率和优化党建工作,还能够推动学校信息化建设和校园文化建设的深入发展。通过该系统的应用,可以为高校党建工作带来更加便捷、高效和科学的管理方式。
1.2国内外研究现状
信息管理系统(Information Management System) 是由人、计算机以及其他外围设备组成的能够进行信息收集、传递、存储、加工、维护和使用的系统。它是.上世纪60年代开始在美国兴起的新科学,是利用了计算机和网络通讯技术,通过加强对信息的管理,以及拥有的资源做调查,并建立准确的数据。然后经过加工处理提供给管理者,使其能够做出正确的决策,达到提高管理水平和工作效率的效果。
党员信息管理是各个部门,公司,学校等党建工作中重要的日常性工作,把党务工作纳入信息化管理的轨道,是网络时代推动党建工作的新要求,也是执政党建设面临的新课题。为 了加强党员信息管理,及时准确了解党员情况,提升党员管理信息化的水平,笔者结合自身工作实际,经过详细需求分析和论证,提出开发人才交流中心党员管理系统,以电子信息化手段替代传统处理手段,建立一种集党员信息查询、发展审批、 统计、 分类、 汇总于一体,贯穿党员培养发展全过程,结合党员考核、党费收缴、组织关系转入转出等相关功能使党员信息管理更为规范化、制度化。
我国大规模的信息化管理大多开始于上世纪90年代,比西方国家的发展要晚10到20年左右,在沿海地区和较发达的地区,高校的信息化建立也十分迅速。然而,在欠发达地区,发展还是相对比较缓慢。
在国外高校,计算机技术起点早,技术先进,他们一般具有较大规模、稳定的技术队伍来提供服务与技术支持。而国内信息化建设相对起步较晚。在数字校园理论逐步应用的过程中,各高校一方面不断投资购建各种硬件、系统软件和网络,另一方面也不断开发实施了各类教学、科研、办公管理等应用系统,形成了一定规模的信息化建设体系。但是,由于整体信息化程度相对落后,经费短缺,理论体系不健全等原因,国内高校教务管理系统在机构设置、服务范围、服务质量及人员要求上与国外高校相比都有一定的差距。
纵观目前国内研究现状,在安全性和信息更新化方面存在有一定的不足,各现有系统资料单独建立,共享性差;在以管理者为主体的方式中,信息取舍依赖管理者对于信息的认知与喜好,较不容易掌握用户真正的需求,也因此无法完全满足用户的需求。因此,教务管理软件应充分依托校园网,实现教务信息的集中管理、分散操作、信息共享,使传统的教务管理朝数字化、无纸化、智能化、综合化的方向发展,并为进一步实现完善的计算机教务管理系统和全校信息系统打下良好的基础。
1.3论文结构与章节安排
本文共分为六章,章节内容安排如下:
第一章为引言,此章节对所设计和实现的系统的背景和状况以及意义进行详细的论述以及说明,同时进行了论文整体框架的结构的简要介绍。
第二章为系统需求分析,章节所做的主要的工作是对系统进行了技术、经济和操作方面可行性的分析;对系统实行了总体功能的需求、用例分析。
第三章为系统的设计,主要是对系统的功能结构进行设计,并对系统数据库的概念结构以及物理结构的设计进行了分析。
第四章就是对系统的实现,根据系统功能的划分,分别的对系统所需要实现的前台客户功能和后台管理员功能进行了分析和说明。
第五章:系统测试。主要对系统的部分界面进行测试并对主要功能进行测试
2 文达校内党员管理系统系统分析
系统需求分析是系统开发的一个关键环节,它在系统的设计和实现上起到了一个承上启下的位置。系统需求分析是对所需要做的系统进行一个需求的挖掘,如果分析的准确可以精准的解决现实中碰到的问题。如果分析不到位会影响后期系统的实现。一个系统的优秀程度需求分析也是占据了非常大的比例,如果需求分析不到位,后面的系统设计要实现就是一个偏离导航的设计。
2.1 可行性分析
(1)经济可行性:
经济可行性在此仅代表网站的运维成本,开发成本不在此考虑。
目前该模式下的文达校内党员管理系统的数量日益增多,网上进行学生社团相关信息的查询管理变得平民化普及化,用户人数呈上升趋势,当用户人数庞大了,运维成本可以由广告费进行填补,包括开发成本。
所以经济可行性没有问题。
(2)操作可行性:
此次项目设计参考了几个该模式下网站的开发案例,对他们的操作界面分析,将众多案例结合在一起,突出以人为本简化操作,所以具有基本计算机知识的人都会操作本项目。
因此操作可行性也没有问题。
(3)技术可行性:
技术可行性指的是对于搭建框架的可行性,以及有更优秀的技术出现时系统的技术更新换代的纳新性如何,开发时间成本费用比如何。
现有的C++语言能够迎合所有电子商务系统的搭建,系统技术设备的可扩展性可以由C++构架的资源优势予以促成。我采用了编译器mysql+C++用以运行整体程序。
综上所述技术可行性也没有问题。
2.2 系统功能分析
2.2.1 功能性分析
文达校内党员管理系统我划分为了党员用户管理模块和管理员模块这两大部分。
党员用户管理模块:
(1)用户注册登录:游客可以随时进入到系统中,对系统中的信息浏览,但是想要实现报名、发帖交流、信息的收藏评论操作,就必须有这个系统的账号,如果没有账号的话,可以注册用户进行相关的操作,同时用户还可以通过“我的”这以按钮对个人信息以及操作的信息进行管控。
(2)查看文达校内党员管理系统的首页信息:文达校内党员管理系统的首页信息包含了首页、交流论坛、通知公告、学校资讯、志愿活动、学习资源等。
(3)交流论坛:用户点击“交流论坛”菜单显示所有的交流论坛信息,可以按照分类查看帖子信息,或者输入关键词进行局部搜索,点击可以进入帖子的详细展示界面,在此界面用户可以点赞、收藏、评论,也可以点击“发布内容”输入帖子信息进行发帖。
(4)通知公告:当用户点击“通知公告”这一菜单按钮,会显示管理员在后台发布的所有的通知公告,可以查看详情;
(5)学校资讯:当用户点击“学校资讯”这一菜单按钮,会显示管理员在后台发布的所有的学校资讯,可以查看详情,进行收藏、点赞、评论等;
(6)志愿活动:用户可以查看志愿活动推荐信息,在查询到自己想要了解的志愿活动的时候,可以进入查看详细的介绍,点击“报名”这一按钮以后会跳转到报名信息填写的界面,根据提示填写好报名的信息,点击“提交”以后报名就完成了,在志愿活动详情这个界面,同时支持用户对喜欢的志愿活动进行收藏、点赞以及评论的功能。
(7)我的账户:在前台点击“我的”下面的“我的账户”可以对个人资料+密码修改+自己收藏的信息进行管控。
管理员管理模块:
(1)登录:管理员在后台可以输入用户名+密码进行登录,管理员的用户名和密码是在数据库中直接设定好的。
(2)系统管理:管理员点击“系统管理”菜单可以对首页展示的轮播图进行增删改查。
(3)通知公告:管理员点击“通知公告”菜单可以查看到系统中的所有通知公告信息,对已经存在的通知公告,管理员可以修改,也可以添加新的通知公告或者删除通知公告。
(4)系统用户:管理员可以对文达校内党员管理系统中的管理员以及前台注册的党员用户进行增删改查。
(5)资源管理:管理员可以对文达校内党员管理系统前台展示的学校资讯以及学校资讯所属的分类进行管控。
(6)交流管理:管理员点击“交流管理”菜单可以对其下交流论坛和论坛的分类进行增删改查。
(7)志愿活动:管理员点击“志愿活动列表”会显示出所有的志愿活动,支持输入活动名称或者活动日期对志愿活动进行查询,如果想要添加新的志愿活动,点击“志愿活动添加”按钮,输入活动名称、活动日期、活动位置、活动人数、封面图片等信息,点击“提交”按钮就可以添加了,同时可以选择某一条志愿活动,点击“删除”进行删除,也可以对用户提交的志愿活动评论的信息进行管控。
(8)报名信息:管理员点击“报名信息列表”会显示出所有的报名信息,支持输入活动日期或者活动位置对报名信息进行查询,可以选择某一条报名信息,点击“删除”进行删除。
(9)学习资源:管理员点击“学习资源列表”会显示出所有的学习资源,支持输入资源编号对学习资源进行查询,如果想要添加新的学习资源,点击“学习资源添加”按钮,输入资源编号、资源名称、党员用户、发布日期、资源文件、封面图片等信息,点击“提交”按钮就可以添加了,同时可以选择某一条学习资源,点击“删除”进行删除,也可以对用户提交的学习资源评论的信息进行管控。
2.2.2 非功能性分析
文达校内党员管理系统的非功能性需求比如文达校内党员管理系统的安全性怎么样,可靠性怎么样,性能怎么样,可拓展性怎么样等。具体可以表示在如下3-1表格中:
表3-1文达校内党员管理系统非功能需求表
| 安全性 | 主要指文达校内党员管理系统数据库的安装,数据库的使用和密码的设定必须合乎规范。 |
| 可靠性 | 可靠性是指文达校内党员管理系统能够按照用户提交的指示进行操作,经过测试,可靠性90%以上。 |
| 性能 | 性能是影响文达校内党员管理系统占据市场的必要条件,所以性能最好要佳才好。 |
| 可扩展性 | 比如数据库预留多个属性,比如接口的使用等确保了系统的非功能性需求。 |
| 易用性 | 用户只要跟着文达校内党员管理系统的页面展示内容进行操作,就可以了。 |
| 可维护性 | 文达校内党员管理系统开发的可维护性是非常重要的,经过测试,可维护性没有问题 |
2.3 系统用例分析
文达校内党员管理系统的完整UML用例图分别是图2-1和图2-2。
图2-1就是党员用户角色的用例展示。

图2-1 文达校内党员管理系统党员用户角色用例图
图2-2就是管理员角色的用例展示。

图2-2 文达校内党员管理系统管理员角色用例图
2.4 系统流程分析
2.4.1 数据流程
开发文达校内党员管理系统最主要的一个目的就是实现用户对志愿活动的报名,图2-4就是系统的数据流图。

图2-4志愿活动报名操作展开图
2.4.2 业务流程
分析完文达校内党员管理系统的数据流,那么接下来我们来看系统的业务流程,图2-5就是业务流程图:

本章主要通过对文达校内党员管理系统的可行性分析、功能需求分析、系统用例分析、系统流程分析,确定整个文达校内党员管理系统要实现的功能。同时也为文达校内党员管理系统的代码实现和测试提供了标准。
本章主要讨论的内容包括文达校内党员管理系统的功能模块设计、数据库系统设计。
3.1 系统功能模块设计
在上一章节中主要对系统的功能性需求和非功能性需求进行分析,并且根据需求分析了本文达校内党员管理系统中的用例。那么接下来就要开始对本文达校内党员管理系统的架构、主要功能和数据库开始进行设计。文达校内党员管理系统根据前面章节的需求分析得出,其总体设计模块图如图3-1所示。

图3-1 文达校内党员管理系统功能模块图
3.1.2用户模块设计
本系统的用户包括管理员和用户两种用户模块的功能基本是相同的,用户比管理员多了一个注册功能,所以以用户模块的结构图为例进行分析,用户模块结构图为例进行分析,如下图:

图3-2用户模块结构图
3.1.3 评论管理模块设计
文达校内党员管理系统是一个交流性质的公开平台,用户在平台上提交评论,增加用户之间的互动性。但是同时也为了更好的规范评论的内容,给予管理员删除不合适的评论的功能,所以需要专门设计一个评论管理模块,具体的结构图如下:

图3-3评论管理模块结构图
3.1.4志愿活动管理模块设计
文达校内党员管理系统是中需要存储不少志愿活动信息,其模块功能结构,具体的结构图如下:

图3-4志愿活动模块结构图
文达校内党员管理系统最重要的一个功能就是报名,其模块功能结构,具体的结构图如下:

图3-5报名信息模块结构图
数据库设计一般包括需求分析、概念模型设计、数据库表建立三大过程,其中需求分析前面章节已经阐述,概念模型设计有概念模型和逻辑结构设计两部分。
3.2.1 数据库概念结构设计
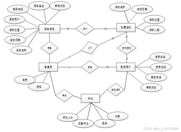
下面是整个文达校内党员管理系统中主要的数据库表总E-R实体关系图。

图3-6 文达校内党员管理系统总E-R关系图
通过上一小节中文达校内党员管理系统中总E-R关系图上得出一共需要创建很多个数据表。在此我主要罗列几个主要的数据库表结构设计。
表comment (评论)
| 编号 | 名称 | 数据类型 | 长度 | 小数位 | 允许空值 | 主键 | 默认值 | 说明 |
| 1 | comment_id | int | 10 | 0 | N | Y | 评论ID: | |
| 2 | user_id | int | 10 | 0 | N | N | 0 | 评论人ID: |
| 3 | reply_to_id | int | 10 | 0 | N | N | 0 | 回复评论ID:空为0 |
| 4 | content | longtext | 2147483647 | 0 | Y | N | 内容: | |
| 5 | nickname | varchar | 255 | 0 | Y | N | 昵称: | |
| 6 | avatar | varchar | 255 | 0 | Y | N | 头像地址:[0,255] | |
| 7 | create_time | timestamp | 19 | 0 | N | N | CURRENT_TIMESTAMP | 创建时间: |
| 8 | update_time | timestamp | 19 | 0 | N | N | CURRENT_TIMESTAMP | 更新时间: |
| 9 | source_table | varchar | 255 | 0 | Y | N | 来源表: | |
| 10 | source_field | varchar | 255 | 0 | Y | N | 来源字段: | |
| 11 | source_id | int | 10 | 0 | N | N | 0 | 来源ID: |
表forum (论坛)
| 编号 | 名称 | 数据类型 | 长度 | 小数位 | 允许空值 | 主键 | 默认值 | 说明 |
| 1 | forum_id | mediumint | 8 | 0 | N | Y | 论坛id | |
| 2 | display | smallint | 5 | 0 | N | N | 100 | 排序 |
| 3 | user_id | mediumint | 8 | 0 | N | N | 0 | 用户ID |
| 4 | nickname | varchar | 16 | 0 | Y | N | 昵称:[0,16] | |
| 5 | praise_len | int | 10 | 0 | Y | N | 0 | 点赞数 |
| 6 | hits | int | 10 | 0 | N | N | 0 | 访问数 |
| 7 | title | varchar | 125 | 0 | N | N | 标题 | |
| 8 | keywords | varchar | 125 | 0 | Y | N | 关键词 | |
| 9 | description | varchar | 255 | 0 | Y | N | 描述 | |
| 10 | url | varchar | 255 | 0 | Y | N | 来源地址 | |
| 11 | tag | varchar | 255 | 0 | Y | N | 标签 | |
| 12 | img | text | 65535 | 0 | Y | N | 封面图 | |
| 13 | content | longtext | 2147483647 | 0 | Y | N | 正文 | |
| 14 | create_time | timestamp | 19 | 0 | N | N | CURRENT_TIMESTAMP | 创建时间: |
| 15 | update_time | timestamp | 19 | 0 | N | N | CURRENT_TIMESTAMP | 更新时间: |
| 16 | avatar | varchar | 255 | 0 | Y | N | 发帖人头像: | |
| 17 | type | varchar | 64 | 0 | N | N | 0 | 论坛分类:[0,1000]用来搜索指定类型的论坛帖 |
表learning_resource (学习资源)
| 编号 | 名称 | 数据类型 | 长度 | 小数位 | 允许空值 | 主键 | 默认值 | 说明 |
| 1 | learning_resource_id | int | 10 | 0 | N | Y | 学习资源ID | |
| 2 | resource_number | varchar | 64 | 0 | Y | N | 资源编号 | |
| 3 | resource_name | varchar | 64 | 0 | Y | N | 资源名称 | |
| 4 | party_member_users | int | 10 | 0 | Y | N | 0 | 党员用户 |
| 5 | release_date | date | 10 | 0 | Y | N | 发布日期 | |
| 6 | resource_file | varchar | 255 | 0 | Y | N | 资源文件 | |
| 7 | cover_photo | varchar | 255 | 0 | Y | N | 封面图片 | |
| 8 | resource_introduction | longtext | 2147483647 | 0 | Y | N | 资源介绍 | |
| 9 | hits | int | 10 | 0 | N | N | 0 | 点击数 |
| 10 | praise_len | int | 10 | 0 | N | N | 0 | 点赞数 |
| 11 | recommend | int | 10 | 0 | N | N | 0 | 智能推荐 |
| 12 | create_time | datetime | 19 | 0 | N | N | CURRENT_TIMESTAMP | 创建时间 |
| 13 | update_time | timestamp | 19 | 0 | N | N | CURRENT_TIMESTAMP | 更新时间 |
表notice (公告)
| 编号 | 名称 | 数据类型 | 长度 | 小数位 | 允许空值 | 主键 | 默认值 | 说明 |
| 1 | notice_id | mediumint | 8 | 0 | N | Y | 公告id: | |
| 2 | title | varchar | 125 | 0 | N | N | 标题: | |
| 3 | content | longtext | 2147483647 | 0 | Y | N | 正文: | |
| 4 | create_time | timestamp | 19 | 0 | N | N | CURRENT_TIMESTAMP | 创建时间: |
| 5 | update_time | timestamp | 19 | 0 | N | N | CURRENT_TIMESTAMP | 更新时间: |
表party_member_information (党员信息)
| 编号 | 名称 | 数据类型 | 长度 | 小数位 | 允许空值 | 主键 | 默认值 | 说明 |
| 1 | party_member_information_id | int | 10 | 0 | N | Y | 党员信息ID | |
| 2 | name_of_party_branch | varchar | 64 | 0 | Y | N | 党支部名称 | |
| 3 | party_member_users | int | 10 | 0 | Y | N | 0 | 党员用户 |
| 4 | name_of_party_member | varchar | 64 | 0 | Y | N | 党员姓名 | |
| 5 | gender_of_party_member | varchar | 64 | 0 | Y | N | 党员性别 | |
| 6 | contact_phone_number | varchar | 64 | 0 | Y | N | 联系电话 | |
| 7 | date_of_party_joining | date | 10 | 0 | Y | N | 入党日期 | |
| 8 | party_member_description | text | 65535 | 0 | Y | N | 党员描述 | |
| 9 | create_time | datetime | 19 | 0 | N | N | CURRENT_TIMESTAMP | 创建时间 |
| 10 | update_time | timestamp | 19 | 0 | N | N | CURRENT_TIMESTAMP | 更新时间 |
表party_member_users (党员用户)
| 编号 | 名称 | 数据类型 | 长度 | 小数位 | 允许空值 | 主键 | 默认值 | 说明 |
| 1 | party_member_users_id | int | 10 | 0 | N | Y | 党员用户ID | |
| 2 | name_of_party_member | varchar | 64 | 0 | Y | N | 党员姓名 | |
| 3 | gender_of_party_member | varchar | 64 | 0 | Y | N | 党员性别 | |
| 4 | contact_phone_number | varchar | 16 | 0 | Y | N | 联系电话 | |
| 5 | examine_state | varchar | 16 | 0 | N | N | 已通过 | 审核状态 |
| 6 | user_id | int | 10 | 0 | N | N | 0 | 用户ID |
| 7 | create_time | datetime | 19 | 0 | N | N | CURRENT_TIMESTAMP | 创建时间 |
| 8 | update_time | timestamp | 19 | 0 | N | N | CURRENT_TIMESTAMP | 更新时间 |
表registration_information (报名信息)
| 编号 | 名称 | 数据类型 | 长度 | 小数位 | 允许空值 | 主键 | 默认值 | 说明 |
| 1 | registration_information_id | int | 10 | 0 | N | Y | 报名信息ID | |
| 2 | activity_name | varchar | 64 | 0 | Y | N | 活动名称 | |
| 3 | event_date | date | 10 | 0 | Y | N | 活动日期 | |
| 4 | activity_location | varchar | 64 | 0 | Y | N | 活动位置 | |
| 5 | party_member_users | int | 10 | 0 | Y | N | 0 | 党员用户 |
| 6 | name_of_party_member | varchar | 64 | 0 | Y | N | 党员姓名 | |
| 7 | contact_phone_number | varchar | 64 | 0 | Y | N | 联系电话 | |
| 8 | registration_remarks | text | 65535 | 0 | Y | N | 报名备注 | |
| 9 | examine_state | varchar | 16 | 0 | N | N | 未审核 | 审核状态 |
| 10 | examine_reply | varchar | 16 | 0 | Y | N | 审核回复 | |
| 11 | create_time | datetime | 19 | 0 | N | N | CURRENT_TIMESTAMP | 创建时间 |
| 12 | update_time | timestamp | 19 | 0 | N | N | CURRENT_TIMESTAMP | 更新时间 |
表volunteer_activities (志愿活动)
| 编号 | 名称 | 数据类型 | 长度 | 小数位 | 允许空值 | 主键 | 默认值 | 说明 |
| 1 | volunteer_activities_id | int | 10 | 0 | N | Y | 志愿活动ID | |
| 2 | activity_name | varchar | 64 | 0 | Y | N | 活动名称 | |
| 3 | event_date | date | 10 | 0 | Y | N | 活动日期 | |
| 4 | activity_location | varchar | 64 | 0 | Y | N | 活动位置 | |
| 5 | number_of_participants | varchar | 64 | 0 | Y | N | 活动人数 | |
| 6 | cover_photo | varchar | 255 | 0 | Y | N | 封面图片 | |
| 7 | activity_introduction | longtext | 2147483647 | 0 | Y | N | 活动介绍 | |
| 8 | hits | int | 10 | 0 | N | N | 0 | 点击数 |
| 9 | praise_len | int | 10 | 0 | N | N | 0 | 点赞数 |
| 10 | recommend | int | 10 | 0 | N | N | 0 | 智能推荐 |
| 11 | create_time | datetime | 19 | 0 | N | N | CURRENT_TIMESTAMP | 创建时间 |
| 12 | update_time | timestamp | 19 | 0 | N | N | CURRENT_TIMESTAMP | 更新时间 |
3.4本章小结
整个文达校内党员管理系统的需求分析主要对系统总体架构以及功能模块的设计,通过建立E-R模型和数据库逻辑系统设计完成了数据库系统设计。
4 文达校内党员管理系统详细设计与实现
文达校内党员管理系统的详细设计与实现主要是根据前面的文达校内党员管理系统的需求分析和文达校内党员管理系统的总体设计来设计页面并实现业务逻辑。主要从文达校内党员管理系统界面实现、业务逻辑实现这两部分进行介绍。
4.1用户功能模块
4.1.1 前台首页界面
当进入文达校内党员管理系统的时候,系统以上中下的布局进行展示,首先映入眼帘的是系统的导航栏,下面是轮播图,再往下是公告信息,其主界面展示如下图4-1所示。

图4-1 前台首页界面图
4.1.2 用户注册界面
文达校内党员管理系统的游客和党员用户时可以进行注册登录,当用户右上角“注册”按钮的时候,当填写上自己的账号+密码+确认密码+昵称+邮箱+手机号等后再点击“注册”按钮后将会先验证输入的有没有空数据,再次验证密码和确认密码是否是一样的,最后验证输入的账户名和数据库表中已经注册的账户名是否重复,只有都验证没问题后即可用户注册成功。其用用户注册界面展示如下图4-2所示。

图4-2注册界面图
注册关键代码如下:
static int Register(Document& doc, Document& doc2, const Request& req, Response& res, acl::db_handle* db, const char* tableName) {
std::string username;
if (doc["username"].IsInt64()) {
username = std::to_string(doc["username"].GetInt64());
}
else {
username = doc["username"].GetString();
}
acl::string sql;
sql.format("select * from `user` where username = '%s';", username.c_str());
const acl::db_row* one = getOneRow(*db, sql);
if (one != NULL) {
FailedJson(res, utf8_encode(s2ws("该账号已存在")), 30000);
return -1;
}
std::string pwd;
if (doc["password"].IsInt64()) {
pwd = std::to_string(doc["password"].GetInt64());
}
else {
pwd = doc["password"].GetString();
}
pwd = MD5(pwd).toStr();
doc["password"].SetString(pwd.c_str(), pwd.size());
return ApiController::add(doc, doc2, req, res, db, tableName);
}
4.1.3 用户登录界面
文达校内党员管理系统中的前台上注册后的用户是可以通过自己的账户名和密码进行登录的,当党员用户输入完整的自己的账户名和密码信息并点击“登录”按钮后,将会首先验证输入的有没有空数据,再次验证输入的账户名+密码和数据库中当前保存的用户信息是否一致,只有在一致后将会登录成功并自动跳转到文达校内党员管理系统的首页中;否则将会提示相应错误信息,用户登录界面如下图4-3所示。

图4-3用户登录界面图
登录的逻辑代码如下所示。
static int Login(Document& doc, Document& query, const Request& req, Response& res, acl::db_handle* db, const char* tableName)
{
std::set<std::string> set = getColType(*db, acl::string().format("SELECT * FROM information_schema.COLUMNS WHERE TABLE_NAME = '%s'", tableName));
acl::string sql;
std::string username = doc["username"].GetString();
sql.format("select * from `user` where username = '%s';", username.c_str());
const acl::db_row* one = getOneRow(*db, sql);
if (one == NULL) {
FailedJson(res, utf8_encode(s2ws("账号不存在!")));
return -1;
}
std::string state((*one)["state"]);
std::string password((*one)["password"]);
std::string user_id((*one)["user_id"]);
std::string tokenstring = user_id + ";" + username + ";" + password;
string token = EncryptionAES(tokenstring);
const char* user_group = (*one)["user_group"];
acl::db_handle* db2 = pool->peek_open();
if (db2 == NULL)
{
FailedJson(res, "peek db2 connection error");
return -1;
}
sql.format("select * from `user_group` where name = '%s';", user_group);
const acl::db_row* one2 = getOneRow(*db2, sql);
if (one2 == NULL)
{
FailedJson(res, utf8_encode(s2ws("账号不存在!")));
return -1;
}
std::string source_table((*one2)["source_table"]);
if (source_table.length() > 0) {
sql.format("select * from `%s` where user_id = '%s';", source_table.c_str(), user_id.c_str());
one2 = getOneRow(*db2, sql);
if (one2 == NULL)
{
FailedJson(res, utf8_encode(s2ws("账号不存在!")));
return -1;
}
std::string examine_state((*one2)["examine_state"]);
if (examine_state == utf8_encode(s2ws("未通过"))) {
FailedJson(res, utf8_encode(s2ws("账户未通过审核!")), 70000);
return -1;
}
else if (examine_state == utf8_encode(s2ws("未审核"))) {
FailedJson(res, utf8_encode(s2ws("账户未审核!")), 70000);
return -1;
}
pool->put(db2);
}
rapidjson::StringBuffer strBuf;
rapidjson::Writer<rapidjson::StringBuffer> writer(strBuf);
writer.StartObject();
writer.Key("result");
writer.StartObject();
writer.Key("obj");
writer.StartObject();
for (int i = 0; i < one->length(); i++) {
const char* field = one->field_name(i);
writer.Key(field);
int iValue = one->field_int(i, -1);
if (set.find(field) != set.end()) {
writer.Int(iValue);
}
else {
const char* value = (*one)[field];
value = value == NULL ? "" : value;// utf8_encode(s2ws(value)).c_str();
writer.String(value);
}
}
writer.Key("token");
writer.String(token.c_str());
writer.EndObject();
writer.EndObject();
writer.EndObject();
std::string str = MD5(doc["password"].GetString()).toStr();
if (state == std::string("1")) {
if (password == str) {
string data = strBuf.GetString();
res.set_content(data.c_str(), "text/html;charset=utf-8");
XLOG_INFO_GREEN("res:{}", data.c_str());
return 0;
}
else {
FailedJson(res, "password error");
return -1;
}
}
return ReturnStatus(res, 0);
}
4.1.4我的账户界面
当用户点击右上角“我的”这个按钮,会出现子菜单,点击“我的账户”可以对个人的资料、登录系统的密码以及自己收藏的信息进行设置管理,我的账户界面如下图4-4所示。

图4-4我的账户界面图
4.1.5交流论坛界面
用户点击“交流论坛”菜单显示所有的交流论坛信息,可以按照分类查看帖子信息,或者输入关键词进行局部搜索,点击可以进入帖子的详细展示界面,在此界面用户可以点赞、收藏、评论,也可以点击“发布内容”输入帖子信息进行发帖。交流论坛界面如下图4-5所示。

图4-5交流论坛界面图
4.1.6 志愿活动详情界面
当访客点击“志愿活动”后就可以看到所有的志愿活动,可以输入活动名称或者活动日期进行搜索查询,选择你想要了解的志愿活动后将会进入该志愿活动的详情界面,可以了解到该志愿活动的活动名称、活动日期、活动位置、活动人数等,同时可以对点击下方的“报名”、“点赞”、“收藏”进行相关操作,也可以在下方评论区输入想要评论的内容进行评论,志愿活动详情展示页面如图4-6所示。

图4-6 志愿活动详情界面图
4.1.7报名界面
当用户在志愿活动详情界面想要进行报名,点击下方的“报名”按钮,就会跳转到报名信息填写界面,根据界面提示输入报名信息,点击“提交”按钮,报名就完成了,报名界面如下图4-7所示。

图4-7报名界面图
4.1.8学习资源详情界面
用户点击“学习资源”菜单可以查看所有学习资源信息,可以按照条件查看学习资源,或者输入关键词进行查询,点击可以进入学习资源详细展示界面,在此界面用户可以收藏、点赞和评论。学习资源详情界面如下图4-8所示。

图4-8 学习资源详情界面图
4.2管理员功能模块
4.2.1用户管理界面
文达校内党员管理系统中的管理人员在“系统用户”这一菜单是中可以对注册的党员用户以及管理员进行管控。界面如下图4-9所示。

图4-9用户管理界面图
用户管理关键代码如下:
static int add(Document& doc, Document&, const Request& req, Response& res, acl::db_handle* db, const char* tableName)
{
std::set<std::string> idx;
acl::string sql;
sql.format("show index from %s;", tableName);
const acl::db_rows* result = getRows(*db, sql.c_str());
if (result == NULL) {
FailedJson(res, "getRows error");
return -1;
}
const std::vector<acl::db_row*>& rows = result->get_rows();
for (int y = 0; y < (*db).length(); y++) {
const acl::db_row* one = (*db)[y];
for (int i = 0; i < one->length(); i++) {
string field = one->field_name(i);
if (field == "Non_unique") {
string value = (*one)[field.c_str()];
string key = (*one)["Key_name"];
if (value == "0" && key != "PRIMARY") {
idx.insert((*one)["Column_name"]);
}
break;
}
}
}
for (auto it = idx.begin();it != idx.end();it++) {
auto str = *(it);
if (doc.HasMember(str.c_str())) {
acl::string sql;
sql.format("select * from `%s` where `%s` = '%s';", tableName, str.c_str(), doc[str.c_str()].GetString());
const acl::db_row* one = getOneRow(*db, sql);
if (one != NULL) {
FailedJson(res, utf8_encode(s2ws("已存在!")));
return -1;
}
}
}
auto obj = doc.GetObj();
string key, value;
for (auto item1 = obj.begin(); item1 != obj.end(); item1++)
{
key += string("`") + item1->name.GetString() + string("`,");
if (item1->value.IsInt64()) {
value += "'" + std::to_string(item1->value.GetInt64()) + string("',");
}
else {
value += "'" + string(item1->value.GetString()) + string("',");
}
}
sql = acl::string().format("INSERT INTO `%s` (%s) VALUES(%s);", tableName, key.substr(0, key.length() - 1).c_str(), value.substr(0, value.length() - 1).c_str());
XLOG_INFO("sql {}", sql.c_str());
acl::query query;
query.create_sql(sql);
if ((*db).exec_update(query) == false)
{
FailedJson(res, utf8_encode(s2ws("数据库插入失败!")));
return (-1);
}
rapidjson::StringBuffer strBuf;
rapidjson::Writer<rapidjson::StringBuffer> writer(strBuf);
writer.StartObject();
writer.Key("result");
writer.Bool(true);
writer.EndObject();
string data = strBuf.GetString();
res.set_content(data.c_str(), "application/json");
return 0;
}
4.2.2 党员信息管理界面
管理员点击“党员信息”会显示出所有的党员信息,支持通过党员姓名或者输入党员用户对党员信息进行查询,如果想要添加新的党员信息,点击“添加”按钮,输入相关信息,点击“提交”按钮就可以添加了,同时可以选择某一条党员信息,点击“删除”进行删除。界面如下图4-10所示。

图4-10党员信息管理界面图
党员信息管理关键代码如下:
static int del(Document& doc, Document&, const Request& req, Response& res, acl::db_handle* db, const char* tableName)
{
string sqlWhere;
if (BuildSqlWhere(doc, db, sqlWhere, tableName) == false) {
FailedJson(res, "BuildSqlWhere error");
return -1;
}
acl::string sql = BuildDeleteSql(tableName, sqlWhere);
XLOG_INFO("sql {}", sql.c_str());
acl::query query;
query.create_sql(sql);
if ((*db).exec_update(query) == false)
{
FailedJson(res, "del error");
return (-1);
}
rapidjson::StringBuffer strBuf;
rapidjson::Writer<rapidjson::StringBuffer> writer(strBuf);
writer.StartObject();
writer.Key("result");
writer.Bool(true);
writer.EndObject();
string data = strBuf.GetString();
res.set_content(data.c_str(), "application/json");
return 0;
}
4.2.3志愿活动管理界面
管理员点击“志愿活动列表”会显示出所有的志愿活动信息,支持输入活动名称对志愿活动信息进行查询,如果想要添加新的志愿活动信息,点击“志愿活动添加”按钮,输入活动名称、活动日期、活动位置、活动人数、封面图片等信息,点击“提交”按钮就可以添加了,同时可以选择某一条志愿活动信息,点击“删除”进行删除,也可以对用户提交的志愿活动评论的信息进行管控。界面如下图4-11所示。

图4-11志愿活动管理界面图
志愿活动管理关键代码如下:
static int setData(Document& doc, Document& doc2, const Request& req, Response& res, acl::db_handle* db, const char* tableName) {
auto obj = doc.GetObj();
string sqlWhere, update;
auto obj2 = doc2.GetObj();
for (auto item1 = obj2.begin(); item1 != obj2.end(); item1++) {
string key = string(item1->name.GetString());
if (key == "page" || key == "size" || key == "orderby" || key == "field" || key == "groupby" || key == "_min" || key == "_max") {
continue;
}
if (item1->value.IsInt64()) {
sqlWhere += " and " + key + "=" + "'" + std::to_string(item1->value.GetInt64()) + string("'");
}
else {
sqlWhere += " and " + key + "=" + "'" + string(item1->value.GetString()) + string("'");
}
}
for (auto item1 = obj.begin(); item1 != obj.end(); item1++)
{
string key = string(item1->name.GetString());
if (key == "page" || key == "size" || key == "orderby" || key == "field" || key == "groupby" || key == "_min" || key == "_max") {
continue;
}
if (key.find("_id") != string::npos) {
if (item1->value.IsInt64()) {
sqlWhere += " and " + key + "=" + "'" + std::to_string(item1->value.GetInt64()) + string("'");
}
else {
sqlWhere += " and " + key + "=" + "'" + string(item1->value.GetString()) + string("'");
}
}
if (item1->value.IsInt64()) {
//sqlWhere += " and " + key + "=" + "'" + std::to_string(item1->value.GetInt()) + string("'");
update += "`" + key + "`=" + "'" + std::to_string(item1->value.GetInt64()) + string("',");
}
else {
//sqlWhere += " and " + key + "=" + "'" + string(item1->value.GetString()) + string("'");
update += "`" + key + "`=" + "'" + string(item1->value.GetString()) + string("',");
}
}
acl::string sql = acl::string().format("update `%s` set %s where 1=1 %s;", tableName, update.substr(0, update.length() - 1).c_str(), sqlWhere.c_str());
XLOG_INFO("sql {}", sql.c_str());
if ((*db).sql_update(sql.c_str()) == false)
{
FailedJson(res, "set error");
return (-1);
}
rapidjson::StringBuffer strBuf;
rapidjson::Writer<rapidjson::StringBuffer> writer(strBuf);
writer.StartObject();
writer.Key("result");
writer.Bool(true);
writer.EndObject();
string data = strBuf.GetString();
res.set_content(data.c_str(), "application/json");
return 0;
}
4.2.4通知公告管理界面
管理员点击“通知公告管理”菜单可以查看到系统中的所有通知公告信息,对已经存在的通知公告,管理员可以修改,也可以添加新的通知公告或者删除通知公告。界面如下图4-12所示。

图4-15 通知公告管理界面图
通知公告管理关键代码如下:
static int list_group(Document& doc, Document& query, const Request& req, Response& res, acl::db_handle* db, const char* tableName)
{
if (!doc.HasMember("groupby"))
{
FailedJson(res, utf8_encode(s2ws("缺少参数")));
return -1;
}
string groupby_field = doc["groupby"].GetString();
string queryFields = groupby_field + ",count(1) as count";
string sqlWhere;
if (BuildSqlWhere(doc, db, sqlWhere, tableName) == false) {
FailedJson(res, "BuildSqlWhere error");
return -1;
}
sqlWhere += " group by " + groupby_field;
acl::string sql = BuildSelectSql(tableName, queryFields, sqlWhere);
XLOG_INFO("sql {}", sql.c_str());
const acl::db_rows* result = getRows(*db, sql.c_str());
if (result == NULL) {
FailedJson(res, "getRows error");
return -1;
}
rapidjson::StringBuffer strBuf;
rapidjson::Writer<rapidjson::StringBuffer> writer(strBuf);
writer.StartObject();
writer.Key("result");
writer.StartObject();
writer.Key("count");
writer.Int((*db).length());
writer.Key("list");
writer.StartArray();
const std::vector<acl::db_row*>& rows = result->get_rows();
for (int y = 0; y < (*db).length(); y++) {
const acl::db_row* one = (*db)[y];
writer.StartObject();
for (int i = 0; i < one->length(); i++) {
const char* field = one->field_name(i);
writer.Key(field);
const char* value = (*one)[field];
value = value == NULL ? "" : value;// utf8_encode(s2ws(value)).c_str();
writer.String(value);
}
writer.Key("0");
std::string::size_type sz; // alias of size_t
int count = std::stoi((*one)[(size_t)1], &sz);
writer.Int(count);
writer.Key("1");
writer.String((*one)[(size_t)0]);
writer.EndObject();
}
writer.EndArray();
writer.EndObject();
writer.EndObject();
string data = strBuf.GetString();
res.set_content(data.c_str(), "application/json");
return 0;
}
4.2.5 交流管理界面
管理员点击“交流管理”菜单可以对其下交流论坛和论坛的分类进行增删改查。界面如下图4-13所示。

图4-13交流管理界面图
5系统测试
5.1 系统测试用例
系统测试包括:用户登录功能测试、学校资讯展示功能测试、志愿活动添加、志愿活动搜索、密码修改、报名功能测试,如表5-1、5-2、5-3、5-4、5-5、5-6所示:
表5-1 用户登录功能测试表
| 用例名称 | 用户登录系统 |
| 目的 | 测试用户通过正确的用户名和密码可否登录功能 |
| 前提 | 未登录的情况下 |
| 测试流程 | 1) 进入登录页面 2) 输入正确的用户名和密码 |
| 预期结果 | 用户名和密码正确的时候,跳转到登录成功界面,反之则显示错误信息,提示重新输入 |
| 实际结果 | 实际结果与预期结果一致 |
学校资讯查看功能测试:
表5-2 学校资讯查看功能测试表
| 用例名称 | 学校资讯查看 |
| 目的 | 测试学校资讯查看功能 |
| 前提 | 用户登录 |
| 测试流程 | 点击学校资讯列表 |
| 预期结果 | 可以查看到所有学校资讯信息 |
| 实际结果 | 实际结果与预期结果一致 |
管理员添加志愿活动界面测试:
表5-3 管理员添加志愿活动界面测试表
| 用例名称 | 添加志愿活动测试用例 |
| 目的 | 测试志愿活动添加功能 |
| 前提 | 管理员用户正常登录情况下 |
| 测试流程 | 1)管理员点击志愿活动,然后点击添加后并填写信息。 2)点击进行提交。 |
| 预期结果 | 提交以后,页面首页会显示新的志愿活动 |
| 实际结果 | 实际结果与预期结果一致 |
志愿活动搜索功能测试:
表5-4志愿活动搜索功能测试表
| 用例名称 | 志愿活动搜索测试 |
| 目的 | 测试志愿活动搜索功能 |
| 前提 | 无 |
| 测试流程 | 1)在搜索框填入搜索关键字。 2)点击搜索按钮。 |
| 预期结果 | 页面显示包含有搜索关键字的志愿活动 |
| 实际结果 | 实际结果与预期结果一致 |
密码修改搜索功能测试:
表5-5 密码修改功能测试表
| 用例名称 | 密码修改测试用例 |
| 目的 | 测试管理员密码修改功能 |
| 前提 | 管理员用户正常登录情况下 |
| 测试流程 | 1)管理员密码修改并完成填写。 2)点击进行提交。 |
| 预期结果 | 使用新的密码可以登录 |
| 实际结果 | 实际结果与预期结果一致 |
报名功能测试:
表5-6报名功能测试表
| 用例名称 | 报名测试用例 |
| 目的 | 测试用户报名功能 |
| 前提 | 用户正常登录情况下 |
| 测试流程 | 1)搜索查看志愿活动,点击报名。 2)填写报名信息,点击进行提交。 |
| 预期结果 | 报名成功 |
| 实际结果 | 实际结果与预期结果一致 |
通过编写文达校内党员管理系统的测试用例,已经检测完毕用户登录模块、学校资讯展示模块、志愿活动添加模块、志愿活动搜索模块、密码修改模块、报名模块功能测试,通过这6大模块为文达校内党员管理系统的后期推广运营提供了强力的技术支撑。
在文达校内党员管理系统开发之前,需要先对用户的具体需求进行分析。包括系统的可行性分析、功能需求分析以及其他需求等。在可行性分析过程中,对系统实现的技术性、经济性以及管理等方面进行了分析。总体上证明了系统实施的可行性。
本文总结了文达校内党员管理系统实现背景与现状,然后阐述了系统的具体业务需求,并根据系统需求对系统结构以及功能模块等进行了详细地设计,将整个系统划分为多个不同的功能模块。在分析系统功能需求时,对整个系统的总体架构以及功能模块等进行了分析,并选择合适的系统开发技术完成了对各个模块的开发工作。系统开发完成之后进行了部署,同时进行了系统的测试过程,通过测试证明了系统在功能以及性能等方面都达到了预期的要求,具有较高的稳定性与可靠性。
参考文献
[2]刘小丹. C++与Java程序设计语言的特征研究 [J]. 电脑编程技巧与维护, 2023, (10): 52-54.
[3]张珂. 乡村振兴战略下农村党员管理机制研究 [J]. 农村经济与科技, 2023, 34 (14): 172-174.
[4]T. R E ,Laurianne S ,David M , et al. Do salesforce management systems actually drive salesperson intentions? [J]. Industrial Marketing Management, 2023, 113 42-57.
[5]Krill P . C++ still shining in language popularity index [J]. InfoWorld.com, 2023,
[6]Ahmed K M ,Muhammad B A ,Adamu A , et al. Building a Secured Data Warehouse for a University Staff Management System: A Case Study of Gombe State University, Gombe [J]. American Journal of Mathematical and Computer Modelling, 2023, 7 (4):
[7]Guan W . Research on how to optimize data structures with C++ language [J]. Academic Journal of Computing & Information Science, 2023, 6 (1):
[8]刘天时. 基于深度学习的C/C++源代码漏洞挖掘技术研究[D]. 北京交通大学, 2022.
[9]成永常. 发展学生党员的管理系统设计与实现 [J]. 福建电脑, 2022, 38 (05): 91-94.
[10]杨曲波, 高校党员积分管理系统(简称:党员积分管理)V0.1. 湖北省, 武汉东湖学院, 2021-07-14.
[11]裴莹莹,刘刚,尹国才. 基于B/S的高校党员信息管理系统设计与实现 [J]. 长江信息通信, 2021, 34 (06): 153-155.
[12]段瞰,赵宁社. 基于Web架构的高校党员管理信息系统的设计与实现 [J]. 办公自动化, 2021, 26 (09): 60-62+10.
[13]苏静,许天琪,吴江红等. 一种党员管理系统设计方法[P]. 天津市: CN111967704A, 2020-11-20.
[14]王昊燃. 基于C++与Qt的AGV模拟器开发与膨胀地图下A寻路算法的应用[D]. 哈尔滨工业大学, 2020.
[15]胡琦. 党员信息管理系统的设计与实现[D]. 重庆理工大学, 2020.
致 谢
逝者如斯夫,不舍昼夜。转眼间,大学生活便已经接近尾声,人面对着离别与结束,总是充满着不舍与茫然,我亦如此,仍记得那年秋天,我迫不及待的提前一天到了学校,面对学校巍峨的大门,我心里充满了期待:这里,就是我新生活的起点吗?那天,阳光明媚,学校的欢迎仪式很热烈,我面对着一个个对着我微笑的同学,仿佛一缕缕阳光透过胸口照进了我心里,同时,在那天我认识可爱的室友,我们携手共同度过了这难忘的两年。如今,我望着这篇论文的致谢,不禁又要问自己:现在,我们就要说再见了吗?
感慨莫名,不知所言。遥想当初刚来学校的时候,心里总是想着工科学校会过于板正,会缺乏一些柔情,当时心里甚至有一点点排斥,但是随着我对学校的慢慢认识与了解,我才认识到了她的美丽,她的柔情,并且慢慢的喜欢上了这个校园,但是时间太快了,快到我还没有好好体会她的美丽便要离开了,但是她带给我的回忆,永远不会离开我,也许真正离开那天我的眼里会满含泪水,我不是因为难过,我只是想将她的样子映在我的泪水里,刻在我的心里。最后,感谢我的老师们,是你们教授了我们知识与做人的道理;感谢我的室友们,是你们陪伴了我如此之久;感谢每位关心与支持我的人。
少年,追风赶月莫停留,平荒尽处是春山。
免费领取项目源码,请关注❥点赞收藏并私信博主,谢谢~
965

被折叠的 条评论
为什么被折叠?



