摘 要
随着社会经济的发展和消费观念的变化,越来越多的学生倾向于通过二手物品来购买和出售物品,既能满足个人需求,又能减少资源浪费和环境污染。本文旨在研究校园二手物品交易系统的开发。校园二手物品交易系统作为一个在线平台,为学生提供了便捷、安全和高效的商品信息买卖渠道。通过综合应用ThinkPHP后端框架和PHP前端语言,并结合MySQL数据库进行数据存储和管理,通过前后端的配合,用户能够方便地浏览、搜索、购买和出售商品信息。同时,管理员可以管理用户账号、发布公告、审核物品等,最终构建一个功能完善、安全可靠的校园二手物品交易系统。
通过校园二手物品交易系统,可以为学生提供便捷、安全和高效的商品信息买卖服务。通过综合运用技术和优化策略,期望能够构建一个满足用户需求的可靠平台。
关键词:校园二手物品交易系统;PHP技术;mysql数据库;Thinkphp 框架.
With the development of social economy and changes in consumer attitudes, more and more students tend to purchase and sell goods through second-hand transactions, which can not only meet personal needs but also reduce resource waste and environmental pollution. This article aims to study the development of a campus second-hand goods trading system. The campus second-hand goods trading system, as an online platform, provides students with convenient, safe, and efficient channels for buying and selling second-hand goods. By integrating the ThinkPHP backend framework and PHP frontend language, combined with MySQL database for data storage and management, users can easily browse, search, purchase, and sell second-hand items through front-end and back-end coordination. At the same time, administrators can manage user accounts, publish announcements, review items, and ultimately build a fully functional, secure, and reliable campus second-hand item trading system.
Through the campus second-hand goods trading system, students can be provided with convenient, safe, and efficient second-hand goods trading services. By integrating technology and optimization strategies, it is expected to build a reliable platform that meets user needs.
Keyword:Campus second-hand goods trading system; PHP technology; MySQL database; Thinkphp framework
目 录
第1章引言
1.1 选题背景及意义
在当今高校校园中,随着学生生活水平的提高和物质需求的多样化,学生们往往拥有大量的闲置物品,如书籍、电子产品、生活用品等。然而,由于信息不对称和缺乏便捷的交易渠道,这些物品往往无法得到充分利用,既造成了资源浪费,也增加了学生的经济负担。因此,开发一款校园二手物品交易系统显得尤为重要。
随着互联网的普及和电子商务的蓬勃发展,线上交易已成为人们日常生活中不可或缺的一部分。校园二手物品交易系统正是基于这一背景,利用PHP等开发技术,为学生们提供一个安全、便捷、高效的线上交易平台。通过这个平台,学生们可以轻松地发布自己的闲置物品信息,浏览并购买其他同学的二手商品,实现资源的循环利用和价值的最大化。
校园二手物品交易系统不仅有助于解决资源浪费问题,减少环境污染,还能培养学生的环保意识和节约习惯。同时,该系统也为学生们提供了一个交流和互动的平台,促进了校园文化的繁荣和发展。此外,通过参与商品信息交易,学生们还能学会理财和创业的基本技能,为未来的职业发展打下坚实的基础。
综上所述,开发一款基于PHP的校园二手物品交易系统具有重要的现实意义和深远的发展前景。我们期待通过这一系统的建设,为校园内的物品循环利用和可持续发展贡献一份力量。
1.2 国内外研究现状
在国内,随着大学生群体的增加和二手交易需求的增长,校园二手交易平台的研究逐渐兴起。一些高校和科研机构开始关注校园内二手交易的问题,提出了一些针对性的解决方案和平台设计。知名的校园二手交易平台如“校园淘”、“校园二手网”等,为大学生提供了便捷的二手物品交易服务,促进了校园资源的共享和循环利用。这些平台不仅提供了交易功能,还涵盖了校园活动信息发布、社交互动等多种功能,丰富了校园生活的多样性。然而,对于基于微信小程序的校园二手交易平台的研究和实践仍相对较少,有待进一步深入探讨。
在国外,校园二手交易平台的研究和实践相对较为成熟。国外学者和机构在二手交易领域进行了大量研究,提出了多种基于互联网和移动应用的二手交易平台设计方案,如基于社交网络的二手交易平台、基于地理位置的二手交易平台等。知名的国外校园二手交易平台如eBay Kleinanzeigen(德国)、Craigslist(美国)等,为用户提供了便捷的二手物品交易服务,具有较大的用户群体和影响力。这些平台不仅在技术上不断创新,还注重用户体验和社交互动,为用户提供了全方位的服务。国外校园二手交易平台的成功经验和先进技术对于国内校园二手交易平台的发展提供了有益的借鉴和启示。
1.3 相关技术说明
基于ThinkPHP框架、PHP语言和MySQL数据库开发的校园二手物品交易系统,系统架构包括前端和后端,前端负责用户界面展示和交互,后端基于ThinkPHP框架处理业务逻辑和数据存储。功能模块包括用户管理、商品管理、搜索、交易和消息通知。数据库设计采用MySQL,包括用户、商品、订单和评价表。前端技术涵盖HTML、CSS、JavaScript,后端技术采用ThinkPHP框架和PHP语言。综合合理的技术选型和设计,该系统能提供高效、稳定的交易平台,为大学生提供更好的交易体验。
2.1 可行性分析
系统可行行分析是对系统对系统可行性进行一个探讨。在探讨系统的可行性上我们主要从技术上的可行性和经济上的可行性以及操作层面的可行性上进行分析,如果三个层面度通过,我们则认为系统是比较可行的。
技术上使用PHP+MYSQL的架构实现,从技术本身的角度上讲已经相当成熟,不需要考虑其本身的问题,从服务器流量以及并发的角度上讲,由于系统面向的校园二手物品交易系统,用户群体适中,根据服务器和计算能力的发展现状来看不会成为系统不利因素。再者就是开发人员本身的水平问题,笔者在实习期间已经经历过3~5个项目,也独立完成过项目,因此在技术上还是比较有信心,加上有指导老师的协助指导,相信技术上不存在问题。
本系统功能模块相对来说不是很复杂,整个设计和开发过程投入成本较低,在实际使用中,只需要一台能上网的计算机登录浏览器即可访问,后期可能开发出手机APP端的客户端或者微信小程序。操作简单,业务流程很清晰,且运维也比较轻松,面对这么大的一个市场,如果投入使用能得到大面积覆盖的话,不仅是用户的使用能给系统端带来收益,使用者想要入驻当然也是需要缴纳一定的费用的。总的来说,与前期少量的开销相比,最终产出的收益是相当可观的,也就是说该系统在经济上是完全可行的。
系统开发采用的B/S架构是最常见的Web项目架构,常用于简单Web系统项目的开发。基于B/S架构实现的系统,免去了客户端频繁更新换代的成本和麻烦,只需要一台能上网的计算机登录浏览器即可享受足不出户的快捷。系统操作便捷,可兼容到不同操作系统和不同浏览器,只需要简单熟悉系统的核心业务逻辑和步骤,任何人都能快速上手。前台与后台的分离使得业务逻辑十分清晰,超强的界面友善性同样给用户体验加分。所以,该系统具备超强的功能逻辑和快速上手的优势,我们可以说该系统在操作上是可行的。
2.2 系统需求分析
2.2.1 功能需求分析
校园二手物品交易系统旨在为学生提供便捷、安全和高效的商品信息买卖服务。该平台具备首页展示、通知公告、新闻资讯、商品信息、商城管理、订单配送以及收藏等功能。同时,管理员拥有后台首页、系统用户、系统管理、通知公告管理、资源管理和商城管理等功能。具体如下:
用户端:
- 首页:展示平台的概览信息,包括热门商品信息、最新发布等。用户可以快速浏览和访问感兴趣的内容。
- 通知公告:提供系统发布的公告信息,如平台规则更新、活动通知等。用户可以及时了解到重要的平台信息。
- 新闻资讯:提供与校园生活、二手物品相关的新闻和资讯。用户可以获取有价值的信息和指导。
- 商品信息:用户可以浏览和搜索发布在平台上的商品信息,根据分类、关键字等条件筛选物品。可以查看物品的详细信息、价格、图片等,并选择购买。用户也可以发布自己要出售的商品信息,包括标题、描述、价格、库存、分类规格、卖方信息等。可以上传多张图片以展示物品的状态。
- 商城管理:用户可以管理自己的商城,查看我的购物车、我的订单、我的地址等信息。可以进行管控。
- 订单配送:用户可以查看已购买的商品信息的订单状态,填写配送地址等,跟踪和管理订单的配送过程。
- 收藏:用户可以收藏感兴趣的商品信息,方便以后查看和购买。可以根据个人喜好和需求进行物品的收藏和管理。
管理员端:
- 后台首页:提供管理员管理平台的概览信息,包括用户统计、订单情况等。可以快速了解平台运行状况。
- 系统用户管理:管理员可以管理系统的用户,包括普通用户和其他管理员的账号管理。可以添加、编辑或删除用户账号。
- 轮播图管理:管理员可以管理首页轮播图,添加、编辑或删除轮播图图片和链接。可以设置展示的图片和链接的顺序和时间。
- 通知公告管理:管理员可以发布、编辑和删除通知公告,向用户传达重要信息。可以设置公告的展示时间和优先级。
- 资源管理:管理员可以发布、编辑和删除新闻资讯和新闻分类,更新校园生活和二手物品相关的新闻内容。可以设置新闻的展示顺序和分类。
- 商城管理:管理员可以审核和管理用户发布的商品信息,包括审核发布物品、下架违规物品等。可以对物品进行编辑和删除。管理员可以管理物品分类,添加、编辑或删除分类。查看和管理订单,包括订单状态、配送情况等。可以标记订单状态和备注订单相关信息。跟踪和管理订单的配送过程,更新配送状态和提供物流信息。
2.2.2 非功能性需求分析
非功能性分析的含义是对系统的非功能需求和性能要求进行评估,利用对性能、可靠性、安全性、可用性和扩展性多方面来评估,确保平台能够满足用户和系统运行的要求。具体如下:
表2-1 校园二手物品交易系统非功能需求表
| 非功能性要求 | 说明 |
| 性能 | 响应时间尽量控制在1s之内 |
| 可靠性 | 评估系统的稳定性、容错能力和数据完整性,保障系统在故障情况下正常运行。 |
| 安全性 | 评估用户身份认证、数据加密和访问控制等,保护用户信息和交易的安全。 |
| 可用性 | 评估系统的稳定性、故障处理能力和用户界面友好性,提供良好的用户体验。 |
| 扩展性 | 评估系统的可扩展性和灵活性,以便根据需求进行功能扩展和升级。 |
2.3 系统用例分析
校园二手物品交易系统中用户角色用例图如图2.1所示:

图2.1 用户角色用例图
校园二手物品交易系统中管理员用例图如图2.2所示:

图2.2 管理员用例图
第3章 系统设计
3.1 系统功能模块设计
系功能模块分成了管理员、普通用户两个模块,每个模块登录进去对应相应的功能,具体的功能模块图如图3.1所示。
图3.1 校园二手物品交易系统功能模块图
3.2 数据库设计
数据库的设计承载者系统的各种数据,在建立数据库的时候,主要是数据库模型的设计以及各个数据库表的设计两部分。
3.2.1 数据库概念结构设计
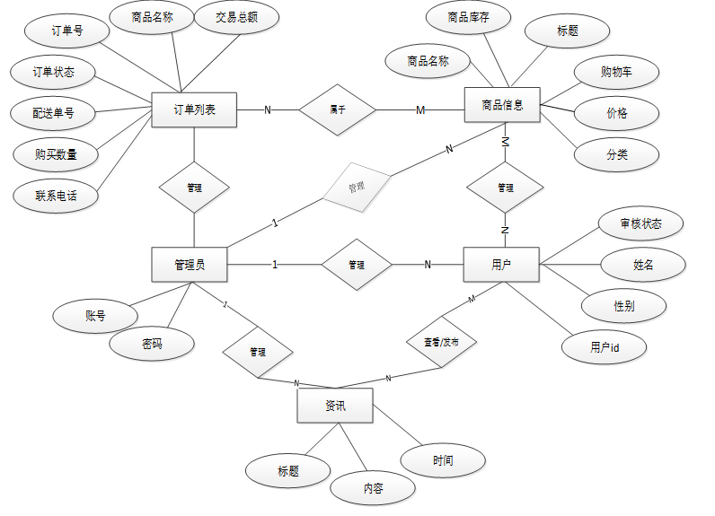
下面是整个校园二手物品交易系统中主要的数据库表总E-R实体关系图。
图3.2 校园二手物品交易系统总E-R关系图
3.2.2 数据库逻辑结构设计
通过前面E-R关系图可以看到项目需要创建很多个数据表。以下是项目中的主要数据库表的关系模型:
| 编号 | 名称 | 数据类型 | 长度 | 小数位 | 允许空值 | 主键 | 默认值 | 说明 |
| 1 | token_id | int | 10 | 0 | N | Y | 临时访问牌ID | |
| 2 | token | varchar | 64 | 0 | Y | N | 临时访问牌 | |
| 3 | info | text | 65535 | 0 | Y | N | ||
| 4 | maxage | int | 10 | 0 | N | N | 2 | 最大寿命:默认2小时 |
| 5 | create_time | timestamp | 19 | 0 | N | N | CURRENT_TIMESTAMP | 创建时间: |
| 6 | update_time | timestamp | 19 | 0 | N | N | CURRENT_TIMESTAMP | 更新时间: |
| 7 | user_id | int | 10 | 0 | N | N | 0 | 用户编号: |
| 编号 | 名称 | 数据类型 | 长度 | 小数位 | 允许空值 | 主键 | 默认值 | 说明 |
| 1 | address_id | int | 10 | 0 | N | Y | 收货地址: | |
| 2 | name | varchar | 32 | 0 | Y | N | 姓名: | |
| 3 | phone | varchar | 13 | 0 | Y | N | 手机: | |
| 4 | postcode | varchar | 8 | 0 | Y | N | 邮编: | |
| 5 | address | varchar | 255 | 0 | N | N | 地址: | |
| 6 | user_id | mediumint | 8 | 0 | N | N | 用户ID:[0,8388607]用户获取其他与用户相关的数据 | |
| 7 | create_time | timestamp | 19 | 0 | N | N | CURRENT_TIMESTAMP | 创建时间: |
| 8 | update_time | timestamp | 19 | 0 | N | N | CURRENT_TIMESTAMP | 更新时间: |
| 9 | default | bit | 1 | 0 | N | N | 0 | 默认判断 |
| 编号 | 名称 | 数据类型 | 长度 | 小数位 | 允许空值 | 主键 | 默认值 | 说明 |
| 1 | article_id | mediumint | 8 | 0 | N | Y | 文章id:[0,8388607] | |
| 2 | title | varchar | 125 | 0 | N | Y | 标题:[0,125]用于文章和html的title标签中 | |
| 3 | type | varchar | 64 | 0 | N | N | 0 | 文章分类:[0,1000]用来搜索指定类型的文章 |
| 4 | hits | int | 10 | 0 | N | N | 0 | 点击数:[0,1000000000]访问这篇文章的人次 |
| 5 | praise_len | int | 10 | 0 | N | N | 0 | 点赞数 |
| 6 | create_time | timestamp | 19 | 0 | N | N | CURRENT_TIMESTAMP | 创建时间: |
| 7 | update_time | timestamp | 19 | 0 | N | N | CURRENT_TIMESTAMP | 更新时间: |
| 8 | source | varchar | 255 | 0 | Y | N | 来源:[0,255]文章的出处 | |
| 9 | url | varchar | 255 | 0 | Y | N | 来源地址:[0,255]用于跳转到发布该文章的网站 | |
| 10 | tag | varchar | 255 | 0 | Y | N | 标签:[0,255]用于标注文章所属相关内容,多个标签用空格隔开 | |
| 11 | content | longtext | 2147483647 | 0 | Y | N | 正文:文章的主体内容 | |
| 12 | img | varchar | 255 | 0 | Y | N | 封面图 | |
| 13 | description | text | 65535 | 0 | Y | N | 文章描述 |
表article_type (文章分类)
| 编号 | 名称 | 数据类型 | 长度 | 小数位 | 允许空值 | 主键 | 默认值 | 说明 |
| 1 | type_id | smallint | 5 | 0 | N | Y | 分类ID:[0,10000] | |
| 2 | display | smallint | 5 | 0 | N | N | 100 | 显示顺序:[0,1000]决定分类显示的先后顺序 |
| 3 | name | varchar | 16 | 0 | N | N | 分类名称:[2,16] | |
| 4 | father_id | smallint | 5 | 0 | N | N | 0 | 上级分类ID:[0,32767] |
| 5 | description | varchar | 255 | 0 | Y | N | 描述:[0,255]描述该分类的作用 | |
| 6 | icon | text | 65535 | 0 | Y | N | 分类图标: | |
| 7 | url | varchar | 255 | 0 | Y | N | 外链地址:[0,255]如果该分类是跳转到其他网站的情况下,就在该URL上设置 | |
| 8 | create_time | timestamp | 19 | 0 | N | N | CURRENT_TIMESTAMP | 创建时间: |
| 9 | update_time | timestamp | 19 | 0 | N | N | CURRENT_TIMESTAMP | 更新时间: |
| 编号 | 名称 | 数据类型 | 长度 | 小数位 | 允许空值 | 主键 | 默认值 | 说明 |
| 1 | auth_id | int | 10 | 0 | N | Y | 授权ID: | |
| 2 | user_group | varchar | 64 | 0 | Y | N | 用户组: | |
| 3 | mod_name | varchar | 64 | 0 | Y | N | 模块名: | |
| 4 | table_name | varchar | 64 | 0 | Y | N | 表名: | |
| 5 | page_title | varchar | 255 | 0 | Y | N | 页面标题: | |
| 6 | path | varchar | 255 | 0 | Y | N | 路由路径: | |
| 7 | position | varchar | 32 | 0 | Y | N | 位置: | |
| 8 | mode | varchar | 32 | 0 | N | N | _blank | 跳转方式: |
| 9 | add | tinyint | 3 | 0 | N | N | 1 | 是否可增加: |
| 10 | del | tinyint | 3 | 0 | N | N | 1 | 是否可删除: |
| 11 | set | tinyint | 3 | 0 | N | N | 1 | 是否可修改: |
| 12 | get | tinyint | 3 | 0 | N | N | 1 | 是否可查看: |
| 13 | field_add | text | 65535 | 0 | Y | N | 添加字段: | |
| 14 | field_set | text | 65535 | 0 | Y | N | 修改字段: | |
| 15 | field_get | text | 65535 | 0 | Y | N | 查询字段: | |
| 16 | table_nav_name | varchar | 500 | 0 | Y | N | 跨表导航名称: | |
| 17 | table_nav | varchar | 500 | 0 | Y | N | 跨表导航: | |
| 18 | option | text | 65535 | 0 | Y | N | 配置: | |
| 19 | create_time | timestamp | 19 | 0 | N | N | CURRENT_TIMESTAMP | 创建时间: |
| 20 | update_time | timestamp | 19 | 0 | N | N | CURRENT_TIMESTAMP | 更新时间: |
| 编号 | 名称 | 数据类型 | 长度 | 小数位 | 允许空值 | 主键 | 默认值 | 说明 |
| 1 | cart_id | int | 10 | 0 | N | Y | 购物车ID: | |
| 2 | title | varchar | 64 | 0 | Y | N | 标题: | |
| 3 | img | varchar | 255 | 0 | N | N | 0 | 图片: |
| 4 | user_id | int | 10 | 0 | N | N | 0 | 用户ID: |
| 5 | create_time | timestamp | 19 | 0 | N | N | CURRENT_TIMESTAMP | 创建时间: |
| 6 | update_time | timestamp | 19 | 0 | N | N | CURRENT_TIMESTAMP | 更新时间: |
| 7 | state | int | 10 | 0 | N | N | 0 | 状态:使用中,已失效 |
| 8 | price | double | 9 | 2 | N | N | 0.00 | 单价: |
| 9 | price_ago | double | 9 | 2 | N | N | 0.00 | 原价: |
| 10 | price_count | double | 11 | 2 | N | N | 0.00 | 总价: |
| 11 | num | int | 10 | 0 | N | N | 1 | 数量: |
| 12 | goods_id | mediumint | 8 | 0 | N | N | 商品id:[0,8388607] | |
| 13 | type | varchar | 64 | 0 | N | N | 未分类 | 商品分类: |
| 14 | description | varchar | 255 | 0 | Y | N | 描述:[0,255]用于产品规格描述 |
| 编号 | 名称 | 数据类型 | 长度 | 小数位 | 允许空值 | 主键 | 默认值 | 说明 |
| 1 | collect_id | int | 10 | 0 | N | Y | 收藏ID: | |
| 2 | user_id | int | 10 | 0 | N | N | 0 | 收藏人ID: |
| 3 | source_table | varchar | 255 | 0 | Y | N | 来源表: | |
| 4 | source_field | varchar | 255 | 0 | Y | N | 来源字段: | |
| 5 | source_id | int | 10 | 0 | N | N | 0 | 来源ID: |
| 6 | title | varchar | 255 | 0 | Y | N | 标题: | |
| 7 | img | varchar | 255 | 0 | Y | N | 封面: | |
| 8 | create_time | timestamp | 19 | 0 | N | N | CURRENT_TIMESTAMP | 创建时间: |
| 9 | update_time | timestamp | 19 | 0 | N | N | CURRENT_TIMESTAMP | 更新时间: |
| 编号 | 名称 | 数据类型 | 长度 | 小数位 | 允许空值 | 主键 | 默认值 | 说明 |
| 1 | comment_id | int | 10 | 0 | N | Y | 评论ID: | |
| 2 | user_id | int | 10 | 0 | N | N | 0 | 评论人ID: |
| 3 | reply_to_id | int | 10 | 0 | N | N | 0 | 回复评论ID:空为0 |
| 4 | content | longtext | 2147483647 | 0 | Y | N | 内容: | |
| 5 | nickname | varchar | 255 | 0 | Y | N | 昵称: | |
| 6 | avatar | varchar | 255 | 0 | Y | N | 头像地址:[0,255] | |
| 7 | create_time | timestamp | 19 | 0 | N | N | CURRENT_TIMESTAMP | 创建时间: |
| 8 | update_time | timestamp | 19 | 0 | N | N | CURRENT_TIMESTAMP | 更新时间: |
| 9 | source_table | varchar | 255 | 0 | Y | N | 来源表: | |
| 10 | source_field | varchar | 255 | 0 | Y | N | 来源字段: | |
| 11 | source_id | int | 10 | 0 | N | N | 0 | 来源ID: |
| 编号 | 名称 | 数据类型 | 长度 | 小数位 | 允许空值 | 主键 | 默认值 | 说明 |
| 1 | goods_id | mediumint | 8 | 0 | N | Y | 产品id:[0,8388607] | |
| 2 | title | varchar | 125 | 0 | Y | N | 标题:[0,125]用于产品和html的<title>标签中 | |
| 3 | img | text | 65535 | 0 | Y | N | 封面图:用于显示于产品列表页 | |
| 4 | description | varchar | 255 | 0 | Y | N | 描述:[0,255]用于产品规格描述 | |
| 5 | price_ago | double | 8 | 2 | N | N | 0.00 | 原价:[1] |
| 6 | price | double | 8 | 2 | N | N | 0.00 | 卖价:[1] |
| 7 | sales | int | 10 | 0 | N | N | 0 | 销量:[0,1000000000] |
| 8 | inventory | int | 10 | 0 | N | N | 0 | 商品库存 |
| 9 | type | varchar | 64 | 0 | N | N | 商品分类: | |
| 10 | hits | int | 10 | 0 | N | N | 0 | 点击量:[0,1000000000]访问这篇产品的人次 |
| 11 | content | longtext | 2147483647 | 0 | Y | N | 正文:产品的主体内容 | |
| 12 | img_1 | text | 65535 | 0 | Y | N | 主图1: | |
| 13 | img_2 | text | 65535 | 0 | Y | N | 主图2: | |
| 14 | img_3 | text | 65535 | 0 | Y | N | 主图3: | |
| 15 | img_4 | text | 65535 | 0 | Y | N | 主图4: | |
| 16 | img_5 | text | 65535 | 0 | Y | N | 主图5: | |
| 17 | create_time | timestamp | 19 | 0 | N | N | CURRENT_TIMESTAMP | 创建时间: |
| 18 | update_time | timestamp | 19 | 0 | N | N | CURRENT_TIMESTAMP | 更新时间: |
| 19 | customize_field | text | 65535 | 0 | Y | N | 自定义字段 | |
| 20 | source_table | varchar | 255 | 0 | Y | N | 来源表: | |
| 21 | source_field | varchar | 255 | 0 | Y | N | 来源字段: | |
| 22 | source_id | int | 10 | 0 | N | N | 0 | 来源ID: |
| 23 | user_id | int | 10 | 0 | Y | N | 0 | 添加人 |
| 编号 | 名称 | 数据类型 | 长度 | 小数位 | 允许空值 | 主键 | 默认值 | 说明 |
| 1 | type_id | int | 10 | 0 | N | Y | 商品分类ID: | |
| 2 | father_id | smallint | 5 | 0 | N | N | 0 | 上级分类ID:[0,32767] |
| 3 | name | varchar | 255 | 0 | Y | N | 商品名称: | |
| 4 | desc | varchar | 255 | 0 | Y | N | 描述: | |
| 5 | icon | varchar | 255 | 0 | Y | N | 图标: | |
| 6 | source_table | varchar | 255 | 0 | Y | N | 来源表: | |
| 7 | source_field | varchar | 255 | 0 | Y | N | 来源字段: | |
| 8 | create_time | timestamp | 19 | 0 | N | N | CURRENT_TIMESTAMP | 创建时间: |
| 9 | update_time | timestamp | 19 | 0 | N | N | CURRENT_TIMESTAMP | 更新时间: |
| 编号 | 名称 | 数据类型 | 长度 | 小数位 | 允许空值 | 主键 | 默认值 | 说明 |
| 1 | hits_id | int | 10 | 0 | N | Y | 点赞ID: | |
| 2 | user_id | int | 10 | 0 | N | N | 0 | 点赞人: |
| 3 | create_time | timestamp | 19 | 0 | N | N | CURRENT_TIMESTAMP | 创建时间: |
| 4 | update_time | timestamp | 19 | 0 | N | N | CURRENT_TIMESTAMP | 更新时间: |
| 5 | source_table | varchar | 255 | 0 | Y | N | 来源表: | |
| 6 | source_field | varchar | 255 | 0 | Y | N | 来源字段: | |
| 7 | source_id | int | 10 | 0 | N | N | 0 | 来源ID: |
| 编号 | 名称 | 数据类型 | 长度 | 小数位 | 允许空值 | 主键 | 默认值 | 说明 |
| 1 | logistics_delivery_id | int | 10 | 0 | N | Y | 物流配送ID | |
| 2 | order_number | varchar | 64 | 0 | Y | N | 订单号 | |
| 3 | product_name | varchar | 64 | 0 | Y | N | 商品名称 | |
| 4 | purchase_quantity | varchar | 64 | 0 | Y | N | 购买数量 | |
| 5 | total_transaction_amount | double | 11 | 2 | Y | N | 0.00 | 交易总额 |
| 6 | the_date_of_issuance | date | 10 | 0 | Y | N | 发货日期 | |
| 7 | delivery_number | varchar | 30 | 0 | Y | N | 配送订单 | |
| 8 | ordinary_users | int | 10 | 0 | Y | N | 0 | 普通用户 |
| 9 | shipping_address | varchar | 64 | 0 | Y | N | 收货地址 | |
| 10 | delivery_status | varchar | 64 | 0 | Y | N | 配送状态 | |
| 11 | signing_status | varchar | 64 | 0 | Y | N | 签收状态 | |
| 12 | recommend | int | 10 | 0 | N | N | 0 | 智能推荐 |
| 13 | contact_name | varchar | 255 | 0 | Y | N | 联系人名字 | |
| 14 | merchant_id | int | 10 | 0 | Y | N | 商家id | |
| 15 | create_time | datetime | 19 | 0 | N | N | CURRENT_TIMESTAMP | 创建时间 |
| 16 | update_time | timestamp | 19 | 0 | N | N | CURRENT_TIMESTAMP | 更新时间 |
| 编号 | 名称 | 数据类型 | 长度 | 小数位 | 允许空值 | 主键 | 默认值 | 说明 |
| 1 | notice_id | mediumint | 8 | 0 | N | Y | 公告id: | |
| 2 | title | varchar | 125 | 0 | N | N | 标题: | |
| 3 | content | longtext | 2147483647 | 0 | Y | N | 正文: | |
| 4 | create_time | timestamp | 19 | 0 | N | N | CURRENT_TIMESTAMP | 创建时间: |
| 5 | update_time | timestamp | 19 | 0 | N | N | CURRENT_TIMESTAMP | 更新时间: |
| 编号 | 名称 | 数据类型 | 长度 | 小数位 | 允许空值 | 主键 | 默认值 | 说明 |
| 1 | order_id | int | 10 | 0 | N | Y | 订单ID: | |
| 2 | order_number | varchar | 64 | 0 | Y | N | 订单号: | |
| 3 | goods_id | mediumint | 8 | 0 | N | N | 商品id:[0,8388607] | |
| 4 | title | varchar | 255 | 0 | Y | N | 商品标题: | |
| 5 | img | varchar | 255 | 0 | Y | N | 商品图片: | |
| 6 | price | double | 10 | 2 | N | N | 0.00 | 价格: |
| 7 | price_ago | double | 10 | 2 | N | N | 0.00 | 原价: |
| 8 | num | int | 10 | 0 | N | N | 1 | 数量: |
| 9 | price_count | double | 8 | 2 | N | N | 0.00 | 总价: |
| 10 | norms | varchar | 255 | 0 | Y | N | 规格: | |
| 11 | type | varchar | 64 | 0 | N | N | 未分类 | 商品分类: |
| 12 | contact_name | varchar | 32 | 0 | Y | N | 联系人姓名: | |
| 13 | contact_email | varchar | 125 | 0 | Y | N | 联系人邮箱: | |
| 14 | contact_phone | varchar | 11 | 0 | Y | N | 联系人手机: | |
| 15 | contact_address | varchar | 255 | 0 | Y | N | 收件地址: | |
| 16 | postal_code | varchar | 9 | 0 | Y | N | 邮政编码: | |
| 17 | user_id | int | 10 | 0 | N | N | 0 | 买家ID: |
| 18 | merchant_id | mediumint | 8 | 0 | N | N | 0 | 商家ID: |
| 19 | create_time | timestamp | 19 | 0 | N | N | CURRENT_TIMESTAMP | 创建时间: |
| 20 | update_time | timestamp | 19 | 0 | N | N | CURRENT_TIMESTAMP | 更新时间: |
| 21 | description | varchar | 255 | 0 | Y | N | 描述:[0,255]用于产品规格描述 | |
| 22 | state | varchar | 16 | 0 | N | N | 待付款 | 订单状态:待付款,待发货,待签收,已签收,待退款,已退款,已拒绝,已完成 |
| 23 | remark | text | 65535 | 0 | Y | N | 订单备注 | |
| 24 | delivery_state | varchar | 16 | 0 | Y | N | 未配送 | 发货状态:未配送,已配送 |
| 25 | vip_discount | double | 11 | 2 | Y | N | 0.00 | 折扣 |
| 编号 | 名称 | 数据类型 | 长度 | 小数位 | 允许空值 | 主键 | 默认值 | 说明 |
| 1 | praise_id | int | 10 | 0 | N | Y | 点赞ID: | |
| 2 | user_id | int | 10 | 0 | N | N | 0 | 点赞人: |
| 3 | create_time | timestamp | 19 | 0 | N | N | CURRENT_TIMESTAMP | 创建时间: |
| 4 | update_time | timestamp | 19 | 0 | N | N | CURRENT_TIMESTAMP | 更新时间: |
| 5 | source_table | varchar | 255 | 0 | Y | N | 来源表: | |
| 6 | source_field | varchar | 255 | 0 | Y | N | 来源字段: | |
| 7 | source_id | int | 10 | 0 | N | N | 0 | 来源ID: |
| 8 | status | bit | 1 | 0 | N | N | 1 | 点赞状态:1为点赞,0已取消 |
| 编号 | 名称 | 数据类型 | 长度 | 小数位 | 允许空值 | 主键 | 默认值 | 说明 |
| 1 | product_information_id | int | 10 | 0 | N | Y | 商品信息ID | |
| 2 | purchase_notice | varchar | 64 | 0 | Y | N | 购买须知 | |
| 3 | cart_title | varchar | 125 | 0 | Y | N | 标题:[0,125]用于产品html的标签中 | |
| 4 | cart_img | text | 65535 | 0 | Y | N | 封面图:用于显示于产品列表页 | |
| 5 | cart_description | varchar | 255 | 0 | Y | N | 描述:[0,255]用于产品规格描述 | |
| 6 | cart_price_ago | double | 8 | 2 | N | N | 0.00 | 原价:[1] |
| 7 | cart_price | double | 8 | 2 | N | N | 0.00 | 卖价:[1] |
| 8 | cart_inventory | int | 10 | 0 | N | N | 0 | 商品库存 |
| 9 | cart_type | varchar | 64 | 0 | N | N | 未分类 | 商品分类: |
| 10 | cart_content | longtext | 2147483647 | 0 | Y | N | 正文:产品的主体内容 | |
| 11 | cart_img_1 | text | 65535 | 0 | Y | N | 主图1: | |
| 12 | cart_img_2 | text | 65535 | 0 | Y | N | 主图2: | |
| 13 | cart_img_3 | text | 65535 | 0 | Y | N | 主图3: | |
| 14 | cart_img_4 | text | 65535 | 0 | Y | N | 主图4: | |
| 15 | cart_img_5 | text | 65535 | 0 | Y | N | 主图5: | |
| 16 | create_time | datetime | 19 | 0 | N | N | CURRENT_TIMESTAMP | 创建时间 |
| 17 | update_time | timestamp | 19 | 0 | N | N | CURRENT_TIMESTAMP | 更新时间 |
| 编号 | 名称 | 数据类型 | 长度 | 小数位 | 允许空值 | 主键 | 默认值 | 说明 |
| 1 | regular_users_id | int | 10 | 0 | N | Y | 普通用户ID | |
| 2 | user_name | varchar | 64 | 0 | Y | N | 用户姓名 | |
| 3 | user_gender | varchar | 64 | 0 | Y | N | 用户性别 | |
| 4 | contact_phone_number | varchar | 16 | 0 | Y | N | 联系电话 | |
| 5 | examine_state | varchar | 16 | 0 | N | N | 已通过 | 审核状态 |
| 6 | user_id | int | 10 | 0 | N | N | 0 | 用户ID |
| 7 | create_time | datetime | 19 | 0 | N | N | CURRENT_TIMESTAMP | 创建时间 |
| 8 | update_time | timestamp | 19 | 0 | N | N | CURRENT_TIMESTAMP | 更新时间 |
| 编号 | 名称 | 数据类型 | 长度 | 小数位 | 允许空值 | 主键 | 默认值 | 说明 |
| 1 | slides_id | int | 10 | 0 | N | Y | 轮播图ID: | |
| 2 | title | varchar | 64 | 0 | Y | N | 标题: | |
| 3 | content | varchar | 255 | 0 | Y | N | 内容: | |
| 4 | url | varchar | 255 | 0 | Y | N | 链接: | |
| 5 | img | varchar | 255 | 0 | Y | N | 轮播图: | |
| 6 | hits | int | 10 | 0 | N | N | 0 | 点击量: |
| 7 | create_time | timestamp | 19 | 0 | N | N | CURRENT_TIMESTAMP | 创建时间: |
| 8 | update_time | timestamp | 19 | 0 | N | N | CURRENT_TIMESTAMP | 更新时间: |
| 编号 | 名称 | 数据类型 | 长度 | 小数位 | 允许空值 | 主键 | 默认值 | 说明 |
| 1 | upload_id | int | 10 | 0 | N | Y | 上传ID | |
| 2 | name | varchar | 64 | 0 | Y | N | 文件名 | |
| 3 | path | varchar | 255 | 0 | Y | N | 访问路径 | |
| 4 | file | varchar | 255 | 0 | Y | N | 文件路径 | |
| 5 | display | varchar | 255 | 0 | Y | N | 显示顺序 | |
| 6 | father_id | int | 10 | 0 | Y | N | 0 | 父级ID |
| 7 | dir | varchar | 255 | 0 | Y | N | 文件夹 | |
| 8 | type | varchar | 32 | 0 | Y | N | 文件类型 |
| 编号 | 名称 | 数据类型 | 长度 | 小数位 | 允许空值 | 主键 | 默认值 | 说明 |
| 1 | user_id | mediumint | 8 | 0 | N | Y | 用户ID:[0,8388607]用户获取其他与用户相关的数据 | |
| 2 | state | smallint | 5 | 0 | N | N | 1 | 账户状态:[0,10](1可用|2异常|3已冻结|4已注销) |
| 3 | user_group | varchar | 32 | 0 | Y | N | 所在用户组:[0,32767]决定用户身份和权限 | |
| 4 | login_time | timestamp | 19 | 0 | N | N | CURRENT_TIMESTAMP | 上次登录时间: |
| 5 | phone | varchar | 11 | 0 | Y | N | 手机号码:[0,11]用户的手机号码,用于找回密码时或登录时 | |
| 6 | phone_state | smallint | 5 | 0 | N | N | 0 | 手机认证:[0,1](0未认证|1审核中|2已认证) |
| 7 | username | varchar | 16 | 0 | N | N | 用户名:[0,16]用户登录时所用的账户名称 | |
| 8 | nickname | varchar | 16 | 0 | Y | N | 昵称:[0,16] | |
| 9 | password | varchar | 64 | 0 | N | N | 密码:[0,32]用户登录所需的密码,由6-16位数字或英文组成 | |
| 10 | | varchar | 64 | 0 | Y | N | 邮箱:[0,64]用户的邮箱,用于找回密码时或登录时 | |
| 11 | email_state | smallint | 5 | 0 | N | N | 0 | 邮箱认证:[0,1](0未认证|1审核中|2已认证) |
| 12 | avatar | varchar | 255 | 0 | Y | N | 头像地址:[0,255] | |
| 13 | open_id | varchar | 255 | 0 | Y | N | 针对获取用户信息字段 | |
| 14 | create_time | timestamp | 19 | 0 | N | N | CURRENT_TIMESTAMP | 创建时间: |
| 15 | vip_level | varchar | 255 | 0 | Y | N | 会员等级 | |
| 16 | vip_discount | double | 11 | 2 | Y | N | 0.00 | 会员折扣 |
表user_group (用户组:用于用户前端身份和鉴权)
| 编号 | 名称 | 数据类型 | 长度 | 小数位 | 允许空值 | 主键 | 默认值 | 说明 |
| 1 | group_id | mediumint | 8 | 0 | N | Y | 用户组ID:[0,8388607] | |
| 2 | display | smallint | 5 | 0 | N | N | 100 | 显示顺序:[0,1000] |
| 3 | name | varchar | 16 | 0 | N | N | 名称:[0,16] | |
| 4 | description | varchar | 255 | 0 | Y | N | 描述:[0,255]描述该用户组的特点或权限范围 | |
| 5 | source_table | varchar | 255 | 0 | Y | N | 来源表: | |
| 6 | source_field | varchar | 255 | 0 | Y | N | 来源字段: | |
| 7 | source_id | int | 10 | 0 | N | N | 0 | 来源ID: |
| 8 | register | smallint | 5 | 0 | Y | N | 0 | 注册位置: |
| 9 | create_time | timestamp | 19 | 0 | N | N | CURRENT_TIMESTAMP | 创建时间: |
| 10 | update_time | timestamp | 19 | 0 | N | N | CURRENT_TIMESTAMP | 更新时间: |
第4章 关键模块的设计与实现
4.1 登录模块
用户注册成功后,可用注册成功的账号及密码登录系统,进行商品购买、个人信息修改等操作,其主界面展示如下图4.1所示。
图4.1 登录界面图
登录代码如下:
{
if (Request::isPost()) {
$request = Request::param();
$result = $this->validate($request, $this->validate);
if (true !== $result) {
$data['error'] = 30000;
$data['message'] = $result;
} else {
$request['password'] = md5($request['password']);
$result = $this->model->login($request, $this->table);
$data = $result;
}
} else {
$data['error'] = 30000;
$data['message'] = "field的值不能为空!";
}
return json_encode($data);
}
public function login($request=[],$table_name = ''){
$username = $request['username'];
$password = $request['password'];
$bol = $this->where(['username'=>$username])->find();
if ($bol){
$password = md5($password);
if ($request['password']==$bol['password']) {
//添加token信息
$access_token['create_time'] = date('Y-m-d H:i:s');
$access_token['update_time'] = date('Y-m-d H:i:s');
$access_token['info'] = json_encode($bol);
// $access_token['info'] = $bol;
$access_token['token'] = md5(date('Y-m-d H:i:s'));
$bol_token = Db::name('AccessToken')->insert($access_token);
if ($bol_token){
$data['obj'] = $bol;
$data['obj']['token'] = $access_token['token'];
return ['result' => $data];
}else{
return ['error' => ['code' => 5000, 'message' => '登录失败,token生成失败']];
}
} else {
return ['error' => ['code' => 5000, 'message' => '登录失败,密码不正确']];
}
}else{
return ['error' => ['code' => 5000, 'message' => '登录失败,账号不存在']];
}
}
4.2 注册模块
用户在前台填写个人信息进行注册,注册之后才能进行购买、收藏、评论等操作,同时保护个人信息安全,其主界面展示如下图4.2所示。
图4.2 注册界面图
注册代码如下:
public function register()
{
if (Request::isPost()) {
$request = Request::param();
$request['create_time'] = isset($request['create_time']) ? $request['create_time'] : date('Y-m-d H:i:s');
$request['update_time'] = isset($request['update_time']) ? $request['update_time'] : date('Y-m-d H:i:s');
$result = $this->validate($request, $this->validate);
if (true !== $result) {
$data['error'] = 30000;
$data['message'] = $result;
} else {
$request['password'] = md5($request['password']);
$result = $this->model->register($request, $this->table);
$data = $result;
}
} else {
$data['error'] = 30000;
$data['message'] = "field的值不能为空!";
}
return json_encode($data);
}
public function register($request=[],$table_name = ''){
$username = $request['username'];
$bol = $this->where(['username'=>$username])->find();
if (!$bol){
$result = self::allowField(true)->save($request);
if ($result) {
return ['result' => 1];
} else {
return ['error' => ['code' => 3000, 'message' => '注册失败']];
}
}else{
return ['error' => ['code' => 3000, 'message' => '注册失败,账号已存在']];
}
}
4.3 新闻资讯模块
新闻资讯:提供与校园生活、二手物品相关的新闻和资讯。用户可以获取有价值的信息和指导。界面如下图所示。
图4.3 新闻资讯查看界面图
新闻资讯管理:管理员可以发布、编辑和删除新闻资讯,更新校园生活和二手物品相关的新闻内容。可以设置新闻的展示顺序和分类。界面如下图所示。
图4.4 新闻资讯添加界面图
4.4 商品信息模块
商品信息:用户可以浏览和搜索发布在平台上的商品信息,根据分类、关键字等条件筛选物品。可以查看物品的详细信息、价格、图片等,并选择购买。用户也可以发布自己要出售的商品信息,包括标题、描述、价格、库存、分类规格等。可以上传多张图片以展示物品的状态。界面如下图所示。
图4.5 商品信息查看界面图
图4.6 商品信息发布界面图
4.5 订单配送模块
订单配送:用户可以查看已购买的商品信息的订单状态,填写配送地址等,跟踪和管理订单的配送过程。界面如下图所示。
图4.7 订单配送界面图
订单配送:管理人员是可以对所以配送信息进行维护和管理的,支持增删改查操作。界面如下图所示。
图4.8 订单配送界面图
4.6 商城管理模块
商城管理:用户可以管理自己的商城,查看已发布的商品信息,编辑物品信息、下架物品等。可以随时调整物品的状态和价格。界面如下图所示。
图4.9 我的订单界面图
第5章 系统测试
5.1 测试的目的
测试是为了验证校园二手物品交易系统在功能、性能、安全性和用户体验等方面的表现。通过测试,可以发现并修复潜在的问题和缺陷,确保系统的正常运行和稳定性。功能验证确保各项功能按设计要求运行;性能评估评估系统的响应时间和并发处理能力;安全检测确保系统的身份认证和数据传输安全;用户体验评估提升界面友好性和操作流程;兼容性测试确保系统在不同设备和浏览器上的兼容性。通过全面的测试,系统将更可靠地支持管理员工作,并提供优质的用户体验。
5.2 系统部分测试
用户登录功能测试:
表5.1 用户登录功能测试表
| 测试名称 | 测试功能 | 操作过程 | 预期结果 | 测试结果 |
| 用户登录模块测试 | 用户登录成功的情况 | 点击前登录界面输入账号和密码分别输入admin和admin后点击“登录”按钮。 | 登录成功并调整到用户界面 | 正确 |
商品信息添加功能测试:
表5.2 商品信息添加功能测试表
| 测试名称 | 测试功能 | 操作过程 | 预期结果 | 测试结果 |
| 商品信息添加模块测试 | 商品信息添加成功的情况 | 在商品信息的页面中将点击添加,输入商品信息相关信息,输入正确的信息后然后点击“提交”按钮。 | 提示添加成功 | 正确 |
| 商品信息添加模块测试 | 商品信息添加失败的情况 | 在商品信息页面中不填写的商品信息名称,其他信息正常输入“提交”按钮。 | 提示“添加失败,信息不能为空” | 正确 |
查询新闻资讯功能模块测试:
表5.3 查询新闻资讯功能测试表
| 测试名称 | 测试功能 | 操作过程 | 预期结果 | 测试结果 |
| 查询新闻资讯功能测试 | 查询成功的情况 | 在新闻资讯界面输入资讯标题进行查询 | 查询成功 | 正确 |
订单配送功能测试:
表5.4 订单配送功能测试表
| 测试名称 | 测试功能 | 操作过程 | 预期结果 | 测试结果 |
| 配送添加模块测试 | 配送添加成功的情况 | 在订单配送页面中,输入配送内容,输入正确的信息后然后点击“提交”按钮。 | 提示添加成功 | 正确 |
| 配送添加模块测试 | 配送添加失败的情况 | 在配送页面中不填写的配送内容,其他信息正常输入“提交”按钮。 | 提示“添加失败,信息不能为空” | 正确 |
5.3 系统测试结果
通过编写校园二手物品交易系统的测试用例,已经检测完毕用户的登录模块、商品信息添加模块、新闻资讯查看模块、配送添加模块的功能测试,在对以上功能得测试过程中,发现了系统中的很多漏洞并进行了完善,经过多人在线进行测试,系统完全可以正常运行,当然在后期的维护中系统将不断完善。
第6章 结论
当回顾和分析PHP校园二手物品交易系统的实现与应用时,我们不难发现其为学生群体带来的深远影响与显著价值。该系统不仅是一个简单的在线交易平台,更是校园资源共享和环保理念传播的桥梁。
首先,通过该系统,学生们可以方便地上传自己的闲置物品信息,并在短时间内找到感兴趣的买家,从而实现了资源的有效再利用。这不仅减少了资源的浪费,还有助于培养学生的环保意识,使他们更加珍惜和节约资源。
其次,该系统为学生们提供了一个广阔的交流平台。在交易过程中,学生们可以互相了解、交流心得,甚至建立友谊。这种互动不仅丰富了校园生活,还促进了学生间的合作与互助精神。
再者,该系统利用PHP等先进的编程语言和技术,保证了平台的稳定性和安全性。学生们可以在安全的环境中进行交易,避免了欺诈和纠纷的发生。同时,系统还提供了丰富的交易数据和统计信息,帮助学生们更好地了解市场情况和物品价值。
最后,随着技术的不断发展和完善,PHP校园二手物品交易系统有望进一步提升用户体验和功能性。例如,可以增加更智能的推荐算法,帮助用户更快速地找到心仪的物品;或者引入虚拟现实技术,让用户能够更直观地了解物品的真实情况。这些创新将使得该系统更加适应时代的发展和学生们的需求。
[1]Feng P ,Wei D ,Li Q , et al. GlareShell: Graph learning-based PHP webshell detection for web server of industrial internet [J]. Computer Networks, 2024, 245 110406-.
[2]杨子骥. 基于PHP的在线学习系统设计与实现 [J]. 科技与创新, 2024, (04): 17-21+26. DOI:10.15913/j.cnki.kjycx.2024.04.004.
[3]余久久,张继山,吴宁,等. 基于Openstack云平台的校园二手物品交易系统的敏捷设计 [J]. 通化师范学院学报, 2024, 45 (02): 76-81. DOI:10.13877/j.cnki.cn22-1284.2024.02.012.
[4]宋天威. 基于PHP+MySQL的变电站接地线管理系统设计研究 [J]. 电脑知识与技术, 2024, 20 (05): 48-51+55. DOI:10.14004/j.cnki.ckt.2024.0189.
[5]何晶. 基于PHP+MySQL的电子书阅读系统的设计与实现 [J]. 科技资讯, 2024, 22 (02): 20-22+30. DOI:10.16661/j.cnki.1672-3791.2308-5042-0321.
[6]Aberuagba A ,Joel B E ,Bello J A , et al. Thermophilic PHP Protein Tyrosine Phosphatases (Cap8C and Wzb) from Mesophilic Bacteria [J]. International Journal of Molecular Sciences, 2024, 25 (2):
[7]Tallino L S ,Vural A ,Espinosa V O , et al. Utilization of the novel adeno‐associated virus PHP.eB serotype to modulate Intersectin 1 expression in the Ts65Dn mouse model of Down syndrome [J]. Alzheimer's & Dementia, 2023, 19 (S13):
[8]He X ,Wang X ,Wang H , et al. NeuroD1 Regulated Endothelial Gene Expression to Modulate Transduction of AAV-PHP.eB and Recovery Progress after Ischemic Stroke. [J]. Aging and disease, 2023,
[9]崔臣,宋甲旭. 基于SpringBoot的校园二手交易系统研究 [J]. 无线互联科技, 2023, 20 (18): 31-34.
[10]陈晓雅. 基于深度兴趣网络的粮食交易系统的设计与实现[D]. 北京交通大学, 2023. DOI:10.26944/d.cnki.gbfju.2023.000041.
[11]周姣. 基于微服务架构的高校二手物品交易系统设计与实现 [J]. 电脑知识与技术, 2023, 19 (22): 67-70. DOI:10.14004/j.cnki.ckt.2023.1248.
[12]李爽. 高校闲置物品交易系统的设计与实现 [J]. 产业与科技论坛, 2023, 22 (15): 34-35.
[13]张柱,宋存进,蒋乐,等. 基于微信小程序校园二手交易平台设计与开发 [J]. 电脑编程技巧与维护, 2022, (12): 59-61+142. DOI:10.16184/j.cnki.comprg.2022.12.035.
[14]许诺,高耀,周文柱. 基于改进协同过滤算法的校园二手交易系统研究 [J]. 现代计算机, 2022, 28 (16): 101-105.
[15]仇荣鑫. 基于区块链技术的虚拟物品交易系统的设计与实现[D]. 华东师范大学, 2022. DOI:10.27149/d.cnki.ghdsu.2022.002541.
[16]林康杰,邱泽明,陈彬,等. 高校闲置物品交易系统设计与实现 [J]. 新型工业化, 2021, 11 (06): 11-14. DOI:10.19335/j.cnki.2095-6649.2021.6.006.
[17]陈冰. 基于SpringBoot的校园二手商品交易系统的设计与实现[D]. 华中师范大学, 2021. DOI:10.27159/d.cnki.ghzsu.2021.003139.
[18]赵亮,胡树煜,吴宇玲. 校园旧物交易系统的财务数据库设计 [J]. 中国管理信息化, 2021, 24 (07): 63-64.
[19]张子欣,高敏,王斯宇,等. 校园内部二手交易平台研究 [J]. 合作经济与科技, 2020, (09): 84-87. DOI:10.13665/j.cnki.hzjjykj.2020.09.034.
[20]王伟,张容桢,李岩. 基于O2O的大学生二手交易系统的设计与实现 [J]. 河南科技, 2020, (07): 14-16.
致 谢
首先,我们要感谢项目团队的每一位成员,是你们的辛勤工作和无私奉献,才使得这个系统能够顺利开发和上线。无论是前端界面的精美设计,还是后端功能的稳定实现,都离不开你们的智慧和努力。
同时,我们也要感谢学校领导和老师们的支持和指导。是您们为我们提供了宝贵的资源和平台,让我们有机会将所学知识应用于实际项目中,锻炼了自己的实践能力和团队合作精神。
此外,我们还要感谢所有使用我们系统的同学们。是你们的积极参与和反馈,让我们不断优化系统,提升用户体验。你们的满意度是我们前进的动力,也是我们不断追求的目标。
最后,我们要感谢所有关心和支持我们项目的朋友们。是你们的鼓励和建议,让我们更加坚定地走在这条道路上,不断前行。
再次感谢所有为PHP校园二手物品交易系统付出过努力的人们,是你们的支持和帮助,让我们能够完成这个项目,为校园二手物品交易提供一个便捷、安全的平台。我们将继续努力,不断完善系统,为更多的同学带来便利。
基于PHP的校园二手交易系统设计

被折叠的 条评论
为什么被折叠?



