目录
摘要
本研究旨在基于Spring Boot框架设计和实现一款大学校园二手商品交易系统,旨在为大学生提供一个便捷、安全的二手商品交易平台。该系统将包括用户注册登录、二手市场、商品购买、求购信息、评价系统等功能模块,旨在促进校园内的二手商品交易活动,提升交易的便捷性和透明度。
通过Spring Boot框架的支持,大学校园二手商品交易系统将实现稳定可靠的后端支持,与前端界面结合,为用户提供流畅的交易体验。系统设计将注重用户隐私保护和交易安全,为校园内的买卖双方提供一个安全可靠的交易平台。
基于Spring Boot的大学校园二手商品交易系统的设计与实现将为校园内的二手商品交易活动带来便利和效率提升。通过引入智能化的交易管理和评价系统,该系统有望促进校园内的资源共享和循环利用,为大学生创造更加便捷、可靠的二手商品交易环境。
关键词:SpringBoot框架;校园二手交易系统;系统设计
Abstract
This research aims to design and implement a second-hand commodity trading system on campus based on Spring Boot framework, aiming to provide a convenient and safe second-hand commodity trading platform for college students. The system will include user registration and login, second-hand market, commodity purchase, purchase information, evaluation system and other functional modules, aiming to promote second-hand commodity trading activities on campus and enhance the convenience and transparency of trading.
Through the support of Spring Boot framework, the second-hand commodity trading system of university campus will achieve stable and reliable back-end support, combined with the front-end interface, to provide users with smooth trading experience. The system design will focus on user privacy protection and transaction security, providing a safe and reliable trading platform for buyers and sellers on campus.
The design and implementation of the second-hand commodity trading system based on Spring Boot will bring convenience and efficiency to the second-hand commodity trading activities on campus. Through the introduction of intelligent transaction management and evaluation system, the system is expected to promote the sharing and recycling of resources on campus, and create a more convenient and reliable second-hand commodity trading environment for college students.
Keywords: SpringBoot framework; Campus second-hand trading platform; Platform design
1 绪论
1.1选题背景与意义
随着大学生活节奏加快和消费观念的转变,校园内的二手商品交易活动日益频繁。设计并实现基于Spring Boot的大学校园二手商品交易系统的选题背景在于满足大学生对于便捷、安全的二手商品交易平台的需求,促进校园资源的合理利用和循环利用。
大学校园二手商品交易系统的研究意义在于为校园内的买卖双方提供一个安全、便捷的交易平台,促进校园资源的共享和循环利用。通过引入智能化的交易管理和评价系统,该系统有助于规范校园内的二手商品交易行为,提升交易的透明度和信任度,推动校园内二手商品交易活动的有序发展。
基于Spring Boot的大学校园二手商品交易系统的设计与实现将为大学生提供一个便捷、安全的二手商品交易平台,促进校园内的资源共享和环保意识的培养。该系统有助于提升校园内二手商品交易的效率和便捷性,为大学生创造更加便利、可靠的校园生活体验,推动校园经济的发展和资源的可持续利用。
1.2国内外研究现状
在国内,随着电子商务的快速发展,校园二手交易市场也逐步兴起。近年来,越来越多的学者和开发团队开始关注校园二手交易系统的研究与开发。一些高校甚至开设了相关的课程,引导学生进行实践和创新。在技术方面,国内的研究主要集中在系统架构、交易机制、信息检索和用户行为分析等方面。一些国内知名的电商系统也开始进军校园二手交易市场,通过线上线下结合的方式为学生提供更加便捷的交易服务。
在国外,校园二手交易市场的发展相对成熟。许多大学都有自己的二手交易系统或社区,方便学生进行物品交换和买卖。在技术方面,国外的校园二手交易系统多采用先进的互联网技术和系统架构,注重用户体验和数据挖掘。一些成功的案例包括美国斯坦福大学的“Stanford Classifieds”和英国剑桥大学的“Cambridge Classifieds”。这些系统通过提供稳定、高效的服务,吸引了大量的用户,成为了校园文化的一部分。
综上所述,基于Spring Boot的校园二手交易系统的设计与实现在国内外都受到了广泛的关注和重视。在技术方面,国内外的研究都注重系统的稳定性和可扩展性,同时注重用户体验和数据挖掘。在应用方面,国外的校园二手交易市场相对成熟,而国内的市场还有很大的发展空间。因此,本选题具有重要的研究价值和意义,可以为国内校园二手交易市场的发展提供有益的参考和借鉴。
1.3论文结构与章节安排
论文将分层次经行编排,除去论文摘要致谢文献参考部分,正文部分还会对系统需求做出分析,以及阐述大体的设计和实现的功能,最后罗列部分调测记录,论文主要架构如下:
第一章:引言。第一章主要介绍了课题研究的背景和意义,系统开发的国内外研究现状和本文的研究内容与主要工作。
第二章:系统需求分析。主要从系统的用户、功能等方面进行需求分析。
第三章:系统设计。主要对系统框架、系统功能模块、数据库进行功能设计。
第四章:系统实现。主要介绍了系统框架搭建、系统界面的实现。
第五章:系统测试。主要对系统的部分界面进行测试并对主要功能进行测试
第六章:总结。
2 系统分析
系统分析是开发一个项目的先决条件,通过系统分析可以很好的了解系统的主体用户的基本需求情况,同时这也是项目的开发的原因。进而对系统开发进行可行性分析,通常包括技术可行性、经济可行性等,可行性分析同时也是从项目整体角度进行的分析。然后就是对项目的具体需求进行分析,分析的手段一般都是通过用户的用例图来实现。接下来会进行详细的介绍。
2.1 可行性分析
经济可行性在此仅代表系统的运维成本,开发成本不在此考虑。
目前该模式下的相关系统的数量日益增多,信息管理系统的平民化、普及化使用户人数呈上升趋势,当用户人数庞大了,运维成本可以由广告费进行填补,包括开发成本。
所以经济可行性没有问题。
(2)操作可行性:
此次项目设计参考了几个该模式下系统的开发案例,对他们的操作界面分析,将众多案例结合在一起,突出以人为本简化操作,所以具有基本计算机知识的人都会操作本项目。
因此操作可行性也没有问题。
(3)技术可行性:
技术可行性指的是对于搭建框架的可行性,以及有更优秀的技术出现时系统的技术更新换代的纳新性如何,开发时间成本费用比如何。
现有的JAVA语言能够迎合所有系统的搭建。开发这个校园二手交易系统的时候我采用了JAVA+SpringBoot用以运行整体程序。
综上所述技术可行性也没有问题。
2.2 系统流程分析
2.2.1 数据流程
基于Spring Boot的校园二手交易系统主要的目的就是实现用户线上交易二手商品,图2-1就是系统的数据流图。

图2-1二手商品购买操作展开图
2.2.2 业务流程
分析完系统的数据流,接下来我们来看系统的业务流程,图2-2就是业务流程图:

图2-2业务流程图
2.3 系统功能分析
2.3.1 功能性分析
按照大学校园二手商品交易系统的角色,系统划分为了买家用户模块、卖家用户模块和管理员模块这三大部分。在设计和实现基于Spring Boot的校园二手交易系统时,我们需要充分考虑买家用户、卖家用户和管理员的不同需求,以确保系统能够满足各类用户的功能要求。以下是针对不同用户角色的功能分析:
卖家用户:
(1)注册登录:用户通过注册登录系统,可通过点击头像中我的账户,对个人信息进行增删改查。比如个人资料、头像和密码修改。
(2)公告信息:买家用户点击可查看网站公告、关于我们、联系方式和网站介绍。
(3)新闻咨讯:买家用户点击可查看新闻咨讯,同时可对咨讯文章进行点赞、收藏和评论。
(4)二手市场:买家用户点击可通过搜索物品名称、物品类型进行查看二手市场商品列表,同时可进行点赞、收藏、评论和购买操作。点击“购买”可填写购买信息,包括物品编号、物品名称、物品类型、卖家用户、卖家姓名、物品价格、买家用户、买家姓名、购买数量、合计金额和购买备注。
(5)求购信息:买家用户点击可通过搜索物品名称、物品类型进行查看求购信息列表,同时可进行评论。
(6)个人中心:买家用户点击可查看个人中心、订单信息、求购信息和收藏。点击“求购信息”“新增”,输入物品名称,选择物品类型、求购用户,上传推按,输入期望价格、,选择发布日期和输入求购详情,点击“确认”按钮进行添加求购信息。
卖家用户:
(1)注册登录:用户通过注册登录系统,可通过点击头像中我的账户,对个人信息进行增删改查。比如个人资料、头像和密码修改。
(2)公告信息:卖家用户点击可查看网站公告、关于我们、联系方式和网站介绍。
(3)新闻咨讯:卖家用户点击可查看新闻咨讯,同时可对咨讯文章进行点赞、收藏和评论。
(4)二手市场:卖家用户点击可通过搜索物品名称、物品类型进行查看二手市场商品列表,同时可进行点赞、收藏和评论。
(5)求购信息:卖家用户点击可通过搜索物品名称、物品类型进行查看求购信息列表,同时可进行评论。
(6)个人中心:卖家用户点击可看个人中心、二手市场、订单信息和收藏。点击“二手市场”“新增”,输入物品编号、物品名称,选择物品类型,上传图片,选择卖家用户、卖家姓名,输入联系方式、物品价格和物品数量、物品详情,点击“确认”按钮进行添加二手商品。
管理员:
(1)登录:管理员的账号是在数据表表中直接设置生成的,不需要进行注册;
(2)公共管理:管理员点击可查看轮播图和公告信息;点击轮播图右侧“新增”按钮,上传轮播图图片和输入标题,点击“确认”按钮进行添加轮播图;点击公告信息右侧“新增”按钮,输入标题和正文,点击“确认”按钮进行添加新的公告信息;同时可对轮播图和公告信息进行增删改查 。
(3)用户管理:管理员点击可查看管理员、卖家用户和买家用户,同时可对用户进行增删改查。
(4)咨讯管理:管理员点击可查看新闻列表和分类列表,如需添新的新闻,上传封面图,填写标题,选择分类,输入标签,填写描述和正文,点击“提交”按钮进行添加。同时可对咨讯进行增删改查。
(5)二手市场:管理员点击可查看二手市场列表,同时可对二手商品进行增删改查。
(6)物品分类:管理员点击可查看物品分类列表,同时可对物品分类进行增删改查。
(7)订单信息:管理员点击可查看订单信息列表。
(8)求购信息:管理员点击可查看求购信息列表,同时可对求购信息进行增删改查。
(9)退出:管理员点击可退出系统。
2.3.2 非功能性分析
大学校园二手商品交易系统的非功能性需求比如系统的安全性怎么样,可靠性怎么样,性能怎么样,可拓展性怎么样等。具体可以表示在如下2-1表格中:
表2-1大学校园二手商品交易系统非功能需求表
| 安全性 | 主要指大学校园二手商品交易系统数据库的安装,数据库的使用和密码的设定必须合乎规范。 |
| 可靠性 | 可靠性是指大学校园二手商品交易系统能够安装用户的指示进行操作,经过测试,可靠性90%以上。 |
| 性能 | 性能是影响大学校园二手商品交易系统占据市场的必要条件,所以性能最好要佳才好。 |
| 可扩展性 | 比如数据库预留多个属性,比如接口的使用等确保了系统的非功能性需求。 |
| 易用性 | 用户只要跟着大学校园二手商品交易系统的页面展示内容进行操作,就可以了。 |
| 可维护性 | 大学校园二手商品交易系统开发的可维护性是非常重要的,经过测试,可维护性没有问题 |
2.4 系统用例分析
通过2.3功能的分析,得出了系统的用例图:
买家用户角色用例如图2-3所示。

图2-3买家用户角色用例图
卖家用户角色用例如图2-4所示。

图2-4卖家用户角色用例图
管理员是维护整个大学校园二手商品交易系统中所有数据信息的。管理员角色用例如图2-5所示。

2.5本章小结
本章主要通过对大学校园二手商品交易系统的可行性分析、流程分析、功能需求分析、系统用例分析,确定整个系统要实现的功能。同时也为系统的代码实现和测试提供了标准。
3 系统总体设计
本章主要讨论的内容包括系统的功能模块设计、数据库系统设计。
3.1 系统架构设计
本系统从架构上分为三层:表现层(UI)、业务逻辑层(BLL)以及数据层(DL)。

图3-1系统架构设计图
表现层(UI):又称UI层,主要完成本系统的UI交互功能,一个良好的UI可以打打提高用户的用户体验,增强用户使用本系统时的舒适度。UI的界面设计也要适应不同版本的校园二手交易系统以及不同尺寸的分辨率,以做到良好的兼容性。UI交互功能要求合理,用户进行交互操作时必须要得到与之相符的交互结果,这就要求表现层要与业务逻辑层进行良好的对接。
业务逻辑层(BLL):主要完成本系统的数据处理功能。用户从表现层传输过来的数据经过业务逻辑层进行处理交付给数据层,系统从数据层读取的数据经过业务逻辑层进行处理交付给表现层。
数据层(DL):由于本系统的数据是放在服务端的mysql数据库中,因此本属于服务层的部分可以直接整合在业务逻辑层中,所以数据层中只有数据库,其主要完成本系统的数据存储和管理功能。
3.2 系统功能模块设计
在上一章节中主要对系统的功能性需求和非功能性需求进行分析,并且根据需求分析了本系统中的用例。那么接下来就要开始对本系统的架构、主要功能和数据库开始进行设计。大学校园二手商品交易系统根据前面章节的需求分析得出,其总体设计模块图如图3-2所示。

图3-2系统功能模块图
3.3 数据库设计
数据库设计一般包括需求分析、概念模型设计、数据库表建立三大过程,其中需求分析前面章节已经阐述,概念模型设计有概念模型和逻辑结构设计两部分。
3.3.1 数据库概念结构设计
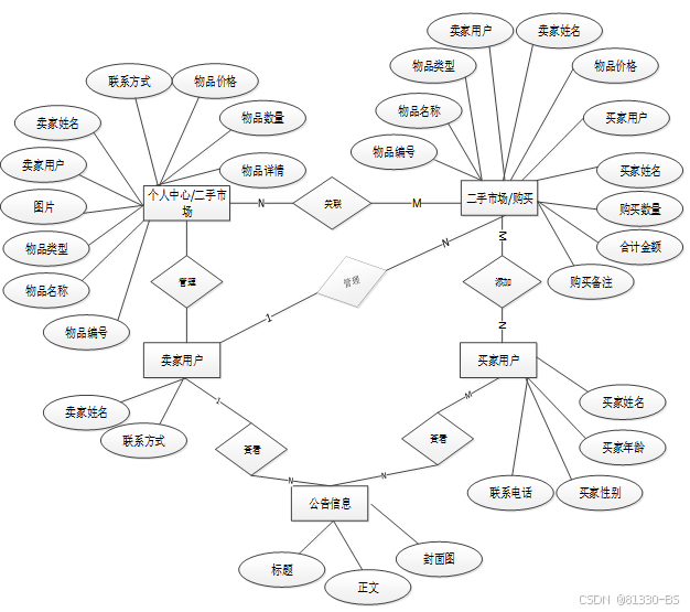
下面是整个大学校园二手商品交易系统中主要的数据库表总E-R实体关系图。

图3-3 大学校园二手商品交易系统总E-R关系图
3.3.2 数据库逻辑结构设计
通过上一小节中大学校园二手商品交易系统中总E-R关系图上得出一共需要创建很多个数据表。在此我主要罗列几个主要的数据库表结构设计。
| 编号 | 名称 | 数据类型 | 长度 | 小数位 | 允许空值 | 主键 | 默认值 | 说明 |
| 1 | token_id | int | 10 | 0 | N | Y | 临时访问牌ID | |
| 2 | token | varchar | 64 | 0 | Y | N | 临时访问牌 | |
| 3 | info | text | 65535 | 0 | Y | N | ||
| 4 | maxage | int | 10 | 0 | N | N | 2 | 最大寿命:默认2小时 |
| 5 | create_time | timestamp | 19 | 0 | N | N | CURRENT_TIMESTAMP | 创建时间: |
| 6 | update_time | timestamp | 19 | 0 | N | N | CURRENT_TIMESTAMP | 更新时间: |
| 7 | user_id | int | 10 | 0 | N | N | 0 | 用户编号: |
| 编号 | 名称 | 数据类型 | 长度 | 小数位 | 允许空值 | 主键 | 默认值 | 说明 |
| 1 | article_id | mediumint | 8 | 0 | N | Y | 文章id:[0,8388607] | |
| 2 | title | varchar | 125 | 0 | N | Y | 标题:[0,125]用于文章和html的title标签中 | |
| 3 | type | varchar | 64 | 0 | N | N | 0 | 文章分类:[0,1000]用来搜索指定类型的文章 |
| 4 | hits | int | 10 | 0 | N | N | 0 | 点击数:[0,1000000000]访问这篇文章的人次 |
| 5 | praise_len | int | 10 | 0 | N | N | 0 | 点赞数 |
| 6 | create_time | timestamp | 19 | 0 | N | N | CURRENT_TIMESTAMP | 创建时间: |
| 7 | update_time | timestamp | 19 | 0 | N | N | CURRENT_TIMESTAMP | 更新时间: |
| 8 | source | varchar | 255 | 0 | Y | N | 来源:[0,255]文章的出处 | |
| 9 | url | varchar | 255 | 0 | Y | N | 来源地址:[0,255]用于跳转到发布该文章的网站 | |
| 10 | tag | varchar | 255 | 0 | Y | N | 标签:[0,255]用于标注文章所属相关内容,多个标签用空格隔开 | |
| 11 | content | longtext | 2147483647 | 0 | Y | N | 正文:文章的主体内容 | |
| 12 | img | varchar | 255 | 0 | Y | N | 封面图 | |
| 13 | description | text | 65535 | 0 | Y | N | 文章描述 |
| 编号 | 名称 | 数据类型 | 长度 | 小数位 | 允许空值 | 主键 | 默认值 | 说明 |
| 1 | type_id | smallint | 5 | 0 | N | Y | 分类ID:[0,10000] | |
| 2 | display | smallint | 5 | 0 | N | N | 100 | 显示顺序:[0,1000]决定分类显示的先后顺序 |
| 3 | name | varchar | 16 | 0 | N | N | 分类名称:[2,16] | |
| 4 | father_id | smallint | 5 | 0 | N | N | 0 | 上级分类ID:[0,32767] |
| 5 | description | varchar | 255 | 0 | Y | N | 描述:[0,255]描述该分类的作用 | |
| 6 | icon | text | 65535 | 0 | Y | N | 分类图标: | |
| 7 | url | varchar | 255 | 0 | Y | N | 外链地址:[0,255]如果该分类是跳转到其他网站的情况下,就在该URL上设置 | |
| 8 | create_time | timestamp | 19 | 0 | N | N | CURRENT_TIMESTAMP | 创建时间: |
| 9 | update_time | timestamp | 19 | 0 | N | N | CURRENT_TIMESTAMP | 更新时间: |
| 编号 | 名称 | 数据类型 | 长度 | 小数位 | 允许空值 | 主键 | 默认值 | 说明 |
| 1 | auth_id | int | 10 | 0 | N | Y | 授权ID: | |
| 2 | user_group | varchar | 64 | 0 | Y | N | 用户组: | |
| 3 | mod_name | varchar | 64 | 0 | Y | N | 模块名: | |
| 4 | table_name | varchar | 64 | 0 | Y | N | 表名: | |
| 5 | page_title | varchar | 255 | 0 | Y | N | 页面标题: | |
| 6 | path | varchar | 255 | 0 | Y | N | 路由路径: | |
| 7 | position | varchar | 32 | 0 | Y | N | 位置: | |
| 8 | mode | varchar | 32 | 0 | N | N | _blank | 跳转方式: |
| 9 | add | tinyint | 3 | 0 | N | N | 1 | 是否可增加: |
| 10 | del | tinyint | 3 | 0 | N | N | 1 | 是否可删除: |
| 11 | set | tinyint | 3 | 0 | N | N | 1 | 是否可修改: |
| 12 | get | tinyint | 3 | 0 | N | N | 1 | 是否可查看: |
| 13 | field_add | text | 65535 | 0 | Y | N | 添加字段: | |
| 14 | field_set | text | 65535 | 0 | Y | N | 修改字段: | |
| 15 | field_get | text | 65535 | 0 | Y | N | 查询字段: | |
| 16 | table_nav_name | varchar | 500 | 0 | Y | N | 跨表导航名称: | |
| 17 | table_nav | varchar | 500 | 0 | Y | N | 跨表导航: | |
| 18 | option | text | 65535 | 0 | Y | N | 配置: | |
| 19 | create_time | timestamp | 19 | 0 | N | N | CURRENT_TIMESTAMP | 创建时间: |
| 20 | update_time | timestamp | 19 | 0 | N | N | CURRENT_TIMESTAMP | 更新时间: |
| 编号 | 名称 | 数据类型 | 长度 | 小数位 | 允许空值 | 主键 | 默认值 | 说明 |
| 1 | buyer_user_id | int | 10 | 0 | N | Y | 买家用户ID | |
| 2 | buyer_name | varchar | 64 | 0 | Y | N | 买家姓名 | |
| 3 | buyers_age | varchar | 64 | 0 | Y | N | 买家年龄 | |
| 4 | buyer_gender | varchar | 64 | 0 | Y | N | 买家性别 | |
| 5 | contact_phone_number | varchar | 64 | 0 | Y | N | 联系电话 | |
| 6 | examine_state | varchar | 16 | 0 | N | N | 已通过 | 审核状态 |
| 7 | user_id | int | 10 | 0 | N | N | 0 | 用户ID |
| 8 | create_time | datetime | 19 | 0 | N | N | CURRENT_TIMESTAMP | 创建时间 |
| 9 | update_time | timestamp | 19 | 0 | N | N | CURRENT_TIMESTAMP | 更新时间 |
| 编号 | 名称 | 数据类型 | 长度 | 小数位 | 允许空值 | 主键 | 默认值 | 说明 |
| 1 | collect_id | int | 10 | 0 | N | Y | 收藏ID: | |
| 2 | user_id | int | 10 | 0 | N | N | 0 | 收藏人ID: |
| 3 | source_table | varchar | 255 | 0 | Y | N | 来源表: | |
| 4 | source_field | varchar | 255 | 0 | Y | N | 来源字段: | |
| 5 | source_id | int | 10 | 0 | N | N | 0 | 来源ID: |
| 6 | title | varchar | 255 | 0 | Y | N | 标题: | |
| 7 | img | varchar | 255 | 0 | Y | N | 封面: | |
| 8 | create_time | timestamp | 19 | 0 | N | N | CURRENT_TIMESTAMP | 创建时间: |
| 9 | update_time | timestamp | 19 | 0 | N | N | CURRENT_TIMESTAMP | 更新时间: |
| 编号 | 名称 | 数据类型 | 长度 | 小数位 | 允许空值 | 主键 | 默认值 | 说明 |
| 1 | comment_id | int | 10 | 0 | N | Y | 评论ID: | |
| 2 | user_id | int | 10 | 0 | N | N | 0 | 评论人ID: |
| 3 | reply_to_id | int | 10 | 0 | N | N | 0 | 回复评论ID:空为0 |
| 4 | content | longtext | 2147483647 | 0 | Y | N | 内容: | |
| 5 | nickname | varchar | 255 | 0 | Y | N | 昵称: | |
| 6 | avatar | varchar | 255 | 0 | Y | N | 头像地址:[0,255] | |
| 7 | create_time | timestamp | 19 | 0 | N | N | CURRENT_TIMESTAMP | 创建时间: |
| 8 | update_time | timestamp | 19 | 0 | N | N | CURRENT_TIMESTAMP | 更新时间: |
| 9 | source_table | varchar | 255 | 0 | Y | N | 来源表: | |
| 10 | source_field | varchar | 255 | 0 | Y | N | 来源字段: | |
| 11 | source_id | int | 10 | 0 | N | N | 0 | 来源ID: |
| 编号 | 名称 | 数据类型 | 长度 | 小数位 | 允许空值 | 主键 | 默认值 | 说明 |
| 1 | hits_id | int | 10 | 0 | N | Y | 点赞ID: | |
| 2 | user_id | int | 10 | 0 | N | N | 0 | 点赞人: |
| 3 | create_time | timestamp | 19 | 0 | N | N | CURRENT_TIMESTAMP | 创建时间: |
| 4 | update_time | timestamp | 19 | 0 | N | N | CURRENT_TIMESTAMP | 更新时间: |
| 5 | source_table | varchar | 255 | 0 | Y | N | 来源表: | |
| 6 | source_field | varchar | 255 | 0 | Y | N | 来源字段: | |
| 7 | source_id | int | 10 | 0 | N | N | 0 | 来源ID: |
| 编号 | 名称 | 数据类型 | 长度 | 小数位 | 允许空值 | 主键 | 默认值 | 说明 |
| 1 | item_classification_id | int | 10 | 0 | N | Y | 物品分类ID | |
| 2 | item_type | varchar | 64 | 0 | Y | N | 物品类型 | |
| 3 | create_time | datetime | 19 | 0 | N | N | CURRENT_TIMESTAMP | 创建时间 |
| 4 | update_time | timestamp | 19 | 0 | N | N | CURRENT_TIMESTAMP | 更新时间 |
| 编号 | 名称 | 数据类型 | 长度 | 小数位 | 允许空值 | 主键 | 默认值 | 说明 |
| 1 | notice_id | mediumint | 8 | 0 | N | Y | 公告id: | |
| 2 | title | varchar | 125 | 0 | N | N | 标题: | |
| 3 | content | longtext | 2147483647 | 0 | Y | N | 正文: | |
| 4 | create_time | timestamp | 19 | 0 | N | N | CURRENT_TIMESTAMP | 创建时间: |
| 5 | update_time | timestamp | 19 | 0 | N | N | CURRENT_TIMESTAMP | 更新时间: |
| 编号 | 名称 | 数据类型 | 长度 | 小数位 | 允许空值 | 主键 | 默认值 | 说明 |
| 1 | order_information_id | int | 10 | 0 | N | Y | 订单信息ID | |
| 2 | serial_number | varchar | 64 | 0 | Y | N | 物品编号 | |
| 3 | item_name | varchar | 64 | 0 | Y | N | 物品名称 | |
| 4 | item_type | varchar | 64 | 0 | Y | N | 物品类型 | |
| 5 | seller_customers | int | 10 | 0 | Y | N | 0 | 卖家用户 |
| 6 | seller_name | varchar | 64 | 0 | Y | N | 卖家姓名 | |
| 7 | item_price | varchar | 64 | 0 | Y | N | 物品价格 | |
| 8 | buyer_user | int | 10 | 0 | Y | N | 0 | 买家用户 |
| 9 | buyer_name | varchar | 64 | 0 | Y | N | 买家姓名 | |
| 10 | purchase_quantity | int | 10 | 0 | Y | N | 0 | 购买数量 |
| 11 | total_amount | varchar | 64 | 0 | Y | N | 合计金额 | |
| 12 | purchase_notes | text | 65535 | 0 | Y | N | 购买备注 | |
| 13 | pay_state | varchar | 16 | 0 | N | N | 未支付 | 支付状态 |
| 14 | pay_type | varchar | 16 | 0 | Y | N | 支付类型: 微信、支付宝、网银 | |
| 15 | create_time | datetime | 19 | 0 | N | N | CURRENT_TIMESTAMP | 创建时间 |
| 16 | update_time | timestamp | 19 | 0 | N | N | CURRENT_TIMESTAMP | 更新时间 |
| 编号 | 名称 | 数据类型 | 长度 | 小数位 | 允许空值 | 主键 | 默认值 | 说明 |
| 1 | praise_id | int | 10 | 0 | N | Y | 点赞ID: | |
| 2 | user_id | int | 10 | 0 | N | N | 0 | 点赞人: |
| 3 | create_time | timestamp | 19 | 0 | N | N | CURRENT_TIMESTAMP | 创建时间: |
| 4 | update_time | timestamp | 19 | 0 | N | N | CURRENT_TIMESTAMP | 更新时间: |
| 5 | source_table | varchar | 255 | 0 | Y | N | 来源表: | |
| 6 | source_field | varchar | 255 | 0 | Y | N | 来源字段: | |
| 7 | source_id | int | 10 | 0 | N | N | 0 | 来源ID: |
| 8 | status | bit | 1 | 0 | N | N | 1 | 点赞状态:1为点赞,0已取消 |
| 编号 | 名称 | 数据类型 | 长度 | 小数位 | 允许空值 | 主键 | 默认值 | 说明 |
| 1 | purchase_information_id | int | 10 | 0 | N | Y | 求购信息ID | |
| 2 | item_name | varchar | 64 | 0 | Y | N | 物品名称 | |
| 3 | item_type | varchar | 64 | 0 | Y | N | 物品类型 | |
| 4 | purchasing_user | int | 10 | 0 | Y | N | 0 | 求购用户 |
| 5 | item_images | varchar | 255 | 0 | Y | N | 物品图片 | |
| 6 | expected_price | varchar | 64 | 0 | Y | N | 期望价格 | |
| 7 | release_date | date | 10 | 0 | Y | N | 发布日期 | |
| 8 | purchase_details | text | 65535 | 0 | Y | N | 求购详情 | |
| 9 | hits | int | 10 | 0 | N | N | 0 | 点击数 |
| 10 | create_time | datetime | 19 | 0 | N | N | CURRENT_TIMESTAMP | 创建时间 |
| 11 | update_time | timestamp | 19 | 0 | N | N | CURRENT_TIMESTAMP | 更新时间 |
| 编号 | 名称 | 数据类型 | 长度 | 小数位 | 允许空值 | 主键 | 默认值 | 说明 |
| 1 | second_hand_market_id | int | 10 | 0 | N | Y | 二手市场ID | |
| 2 | serial_number | varchar | 64 | 0 | Y | N | 物品编号 | |
| 3 | item_name | varchar | 64 | 0 | Y | N | 物品名称 | |
| 4 | item_type | varchar | 64 | 0 | Y | N | 物品类型 | |
| 5 | item_images | varchar | 255 | 0 | Y | N | 物品图片 | |
| 6 | seller_customers | int | 10 | 0 | Y | N | 0 | 卖家用户 |
| 7 | seller_name | varchar | 64 | 0 | Y | N | 卖家姓名 | |
| 8 | contact_information | varchar | 64 | 0 | Y | N | 联系方式 | |
| 9 | item_price | int | 10 | 0 | Y | N | 0 | 物品价格 |
| 10 | quantity_of_items | int | 10 | 0 | Y | N | 0 | 物品数量 |
| 11 | item_details | text | 65535 | 0 | Y | N | 物品详情 | |
| 12 | hits | int | 10 | 0 | N | N | 0 | 点击数 |
| 13 | praise_len | int | 10 | 0 | N | N | 0 | 点赞数 |
| 14 | create_time | datetime | 19 | 0 | N | N | CURRENT_TIMESTAMP | 创建时间 |
| 15 | update_time | timestamp | 19 | 0 | N | N | CURRENT_TIMESTAMP | 更新时间 |
| 编号 | 名称 | 数据类型 | 长度 | 小数位 | 允许空值 | 主键 | 默认值 | 说明 |
| 1 | seller_customers_id | int | 10 | 0 | N | Y | 卖家用户ID | |
| 2 | seller_name | varchar | 64 | 0 | Y | N | 卖家姓名 | |
| 3 | sellers_age | varchar | 64 | 0 | Y | N | 卖家年龄 | |
| 4 | seller_gender | varchar | 64 | 0 | Y | N | 卖家性别 | |
| 5 | contact_information | varchar | 64 | 0 | Y | N | 联系方式 | |
| 6 | examine_state | varchar | 16 | 0 | N | N | 已通过 | 审核状态 |
| 7 | user_id | int | 10 | 0 | N | N | 0 | 用户ID |
| 8 | create_time | datetime | 19 | 0 | N | N | CURRENT_TIMESTAMP | 创建时间 |
| 9 | update_time | timestamp | 19 | 0 | N | N | CURRENT_TIMESTAMP | 更新时间 |
| 编号 | 名称 | 数据类型 | 长度 | 小数位 | 允许空值 | 主键 | 默认值 | 说明 |
| 1 | slides_id | int | 10 | 0 | N | Y | 轮播图ID: | |
| 2 | title | varchar | 64 | 0 | Y | N | 标题: | |
| 3 | content | varchar | 255 | 0 | Y | N | 内容: | |
| 4 | url | varchar | 255 | 0 | Y | N | 链接: | |
| 5 | img | varchar | 255 | 0 | Y | N | 轮播图: | |
| 6 | hits | int | 10 | 0 | N | N | 0 | 点击量: |
| 7 | create_time | timestamp | 19 | 0 | N | N | CURRENT_TIMESTAMP | 创建时间: |
| 8 | update_time | timestamp | 19 | 0 | N | N | CURRENT_TIMESTAMP | 更新时间: |
| 编号 | 名称 | 数据类型 | 长度 | 小数位 | 允许空值 | 主键 | 默认值 | 说明 |
| 1 | upload_id | int | 10 | 0 | N | Y | 上传ID | |
| 2 | name | varchar | 64 | 0 | Y | N | 文件名 | |
| 3 | path | varchar | 255 | 0 | Y | N | 访问路径 | |
| 4 | file | varchar | 255 | 0 | Y | N | 文件路径 | |
| 5 | display | varchar | 255 | 0 | Y | N | 显示顺序 | |
| 6 | father_id | int | 10 | 0 | Y | N | 0 | 父级ID |
| 7 | dir | varchar | 255 | 0 | Y | N | 文件夹 | |
| 8 | type | varchar | 32 | 0 | Y | N | 文件类型 |
| 编号 | 名称 | 数据类型 | 长度 | 小数位 | 允许空值 | 主键 | 默认值 | 说明 |
| 1 | user_id | mediumint | 8 | 0 | N | Y | 用户ID:[0,8388607]用户获取其他与用户相关的数据 | |
| 2 | state | smallint | 5 | 0 | N | N | 1 | 账户状态:[0,10](1可用|2异常|3已冻结|4已注销) |
| 3 | user_group | varchar | 32 | 0 | Y | N | 所在用户组:[0,32767]决定用户身份和权限 | |
| 4 | login_time | timestamp | 19 | 0 | N | N | CURRENT_TIMESTAMP | 上次登录时间: |
| 5 | phone | varchar | 11 | 0 | Y | N | 手机号码:[0,11]用户的手机号码,用于找回密码时或登录时 | |
| 6 | phone_state | smallint | 5 | 0 | N | N | 0 | 手机认证:[0,1](0未认证|1审核中|2已认证) |
| 7 | username | varchar | 16 | 0 | N | N | 用户名:[0,16]用户登录时所用的账户名称 | |
| 8 | nickname | varchar | 16 | 0 | Y | N | 昵称:[0,16] | |
| 9 | password | varchar | 64 | 0 | N | N | 密码:[0,32]用户登录所需的密码,由6-16位数字或英文组成 | |
| 10 | | varchar | 64 | 0 | Y | N | 邮箱:[0,64]用户的邮箱,用于找回密码时或登录时 | |
| 11 | email_state | smallint | 5 | 0 | N | N | 0 | 邮箱认证:[0,1](0未认证|1审核中|2已认证) |
| 12 | avatar | varchar | 255 | 0 | Y | N | 头像地址:[0,255] | |
| 13 | open_id | varchar | 255 | 0 | Y | N | 针对获取用户信息字段 | |
| 14 | create_time | timestamp | 19 | 0 | N | N | CURRENT_TIMESTAMP | 创建时间: |
| 15 | vip_level | varchar | 255 | 0 | Y | N | 会员等级 | |
| 16 | vip_discount | double | 11 | 2 | Y | N | 0.00 | 会员折扣 |
| 编号 | 名称 | 数据类型 | 长度 | 小数位 | 允许空值 | 主键 | 默认值 | 说明 |
| 1 | group_id | mediumint | 8 | 0 | N | Y | 用户组ID:[0,8388607] | |
| 2 | display | smallint | 5 | 0 | N | N | 100 | 显示顺序:[0,1000] |
| 3 | name | varchar | 16 | 0 | N | N | 名称:[0,16] | |
| 4 | description | varchar | 255 | 0 | Y | N | 描述:[0,255]描述该用户组的特点或权限范围 | |
| 5 | source_table | varchar | 255 | 0 | Y | N | 来源表: | |
| 6 | source_field | varchar | 255 | 0 | Y | N | 来源字段: | |
| 7 | source_id | int | 10 | 0 | N | N | 0 | 来源ID: |
| 8 | register | smallint | 5 | 0 | Y | N | 0 | 注册位置: |
| 9 | create_time | timestamp | 19 | 0 | N | N | CURRENT_TIMESTAMP | 创建时间: |
| 10 | update_time | timestamp | 19 | 0 | N | N | CURRENT_TIMESTAMP | 更新时间: |
3.4本章小结
整个大学校园二手商品交易系统的需求分析主要对系统总体架构以及功能模块的设计,通过建立E-R模型和数据库逻辑系统设计完成了数据库系统设计。
4 系统关键模块设计与实现
大学校园二手商品交易系统的详细设计与实现主要是根据前面的需求分析和总体设计来设计页面并实现业务逻辑。主要从界面实现、业务逻辑实现这两部分进行介绍。
4.1买家用户功能模块
4.1.1 首页界面
当进入大学校园二手商品交易系统的时候,首先映入眼帘的是系统的导航栏,其主界面展示如下图4-1所示。

图4-1 首页界面图
4.1.2 注册界面
游客可以查看系统信息,也有注册成为用户的权限。其用注册流程图如图4-2所示,注册界面展示如下图4-3所示。

图4-2注册流程图

图4-3 用户注册界面图
代码如下:
/**
* 注册
* @param user
* @return
*/
@PostMapping("register")
public Map<String, Object> signUp(@RequestBody User user) {
// 查询用户
Map<String, String> query = new HashMap<>();
Map<String,Object> map = JSON.parseObject(JSON.toJSONString(user));
query.put("username",user.getUsername());
List list = service.selectBaseList(service.select(query, new HashMap<>()));
if (list.size()>0){
return error(30000, "用户已存在");
}
map.put("password",service.encryption(String.valueOf(map.get("password"))));
service.insert(map);
return success(1);
}
4.1.3用户登录界面
大学校园二手商品交易系统中的注册后的用户是可以通过自己的账户名和密码进行登录的,当用户输入完整的自己的账户名和密码信息并点击“登录”按钮后,将会首先验证输入的有没有空数据,再次验证输入的账户名+密码和数据库中当前保存的用户信息是否一致,只有在一致后将会登录成功并自动跳转到大学校园二手商品交易系统的首页中;否则将会提示相应错误信息。用户登录流程如图4-4所示,登录界面如下图4-5所示。

图4-4 登录流程图
用户登录界面如下图4-5所示。

图4-5用户登录界面图
其代码如下:
/**
* 登录
* @param data
* @param httpServletRequest
* @return
*/
@PostMapping("login")
public Map<String, Object> login(@RequestBody Map<String, String> data, HttpServletRequest httpServletRequest) {
log.info("[执行登录接口]");
String username = data.get("username");
String email = data.get("email");
String phone = data.get("phone");
String password = data.get("password");
List resultList = null;
Map<String, String> map = new HashMap<>();
if(username != null && "".equals(username) == false){
map.put("username", username);
resultList = service.selectBaseList(service.select(map, new HashMap<>()));
}
else if(email != null && "".equals(email) == false){
map.put("email", email);
resultList = service.selectBaseList(service.select(map, new HashMap<>()));
}
else if(phone != null && "".equals(phone) == false){
map.put("phone", phone);
resultList = service.selectBaseList(service.select(map, new HashMap<>()));
}else{
return error(30000, "账号或密码不能为空");
}
if (resultList == null || password == null) {
return error(30000, "账号或密码不能为空");
}
//判断是否有这个用户
if (resultList.size()<=0){
return error(30000,"用户不存在");
}
User byUsername = (User) resultList.get(0);
Map<String, String> groupMap = new HashMap<>();
groupMap.put("name",byUsername.getUserGroup());
List groupList = userGroupService.selectBaseList(userGroupService.select(groupMap, new HashMap<>()));
if (groupList.size()<1){
return error(30000,"用户组不存在");
}
UserGroup userGroup = (UserGroup) groupList.get(0);
//查询用户审核状态
if (!StringUtils.isEmpty(userGroup.getSourceTable())){
String res = service.selectExamineState(userGroup.getSourceTable(),byUsername.getUserId());
if (res==null){
return error(30000,"用户不存在");
}
if (!res.equals("已通过")){
return error(30000,"该用户审核未通过");
}
}
//查询用户状态
if (byUsername.getState()!=1){
return error(30000,"用户非可用状态,不能登录");
}
String md5password = service.encryption(password);
if (byUsername.getPassword().equals(md5password)) {
// 存储Token到数据库
AccessToken accessToken = new AccessToken();
accessToken.setToken(UUID.randomUUID().toString().replaceAll("-", ""));
accessToken.setUser_id(byUsername.getUserId());
Duration duration = Duration.ofSeconds(7200L);
redisTemplate.opsForValue().set(accessToken.getToken(), accessToken,duration);
// 返回用户信息
JSONObject user = JSONObject.parseObject(JSONObject.toJSONString(byUsername));
user.put("token", accessToken.getToken());
JSONObject ret = new JSONObject();
ret.put("obj",user);
return success(ret);
} else {
return error(30000, "账号或密码不正确");
}
}
4.1.4二手市场界面
二手市场:买家用户点击可通过搜索物品名称、物品类型进行查看二手市场商品列表,同时可进行点赞、收藏、评论和购买操作。点击“购买”可填写购买信息,包括物品编号、物品名称、物品类型、卖家用户、卖家姓名、物品价格、买家用户、买家姓名、购买数量、合计金额和购买备注。界面如下图所示。

图4-6二手市场界面图

图4-7购买界面图
4.1.4 求购信息界面
求购信息:买家用户点击可通过搜索物品名称、物品类型进行查看求购信息列表,同时可进行评论。页面如图所示。

图4-8 求购信息界面图
4.1.5 个人中心界面
个人中心:买家用户点击可查看个人中心、订单信息、求购信息和收藏。点击“求购信息”“新增”,输入物品名称,选择物品类型、求购用户,上传推按,输入期望价格、,选择发布日期和输入求购详情,点击“确认”按钮进行添加求购信息。界面如下图所示。

图4-9 个人中心界面图

图4-10 求购信息添加界面图
4.2卖家用户功能模块
4.2.1个人中心界面
个人中心:卖家用户点击可看个人中心、二手市场、订单信息和收藏。点击“二手市场”“新增”,输入物品编号、物品名称,选择物品类型,上传图片,选择卖家用户、卖家姓名,输入联系方式、物品价格和物品数量、物品详情,点击“确认”按钮进行添加二手商品。页面如图所示。

图4-11 二手商品添加界面图
新增一条数据,通过post传入一个json对象,然后经过request.getReader(),最后经过readBody()转成一个Map,含有String和Object,key用的是字段名,Object存放数据,最终得到Map,insert用拼装sql,读取body,组装成一个insert对象,runCountSql()语句,代码如下:
@PostMapping("/add")
@Transactional
public Map<String, Object> add(HttpServletRequest request) throws IOException {
service.insert(service.readBody(request.getReader()));
return success(1);
}
public Map<String, Object> addMap(Map<String,Object> map){
service.insert(map);
return success(1);
}
修改一个数据,原理与add基本一致,不同点在于通过readConfig()读取关键字,以及通过readQuery()获取URL后面?指定位置的标识,转成Map对象后,执行update操作,同样通过拼接的sql语句执行,执行过程读取query,toWhereSql()语句完成数据库操作,body为修改对象的值,代码如下:
@PostMapping("/set")
@Transactional
public Map<String, Object> set(HttpServletRequest request) throws IOException {
service.update(service.readQuery(request), service.readConfig(request), service.readBody(request.getReader()));
return success(1);
}
删除一条数据,通过readQuery(),获取URL后面的对象地址,删除FROM具体的table,query删除查询FindConfig语句,代码如下:
@RequestMapping(value = "/del")
@Transactional
public Map<String, Object> del(HttpServletRequest request) {
service.delete(service.readQuery(request), service.readConfig(request));
return success(1);
}
public void delete(Map<String,String> query,Map<String,String> config){
QueryWrapper wrapper = new QueryWrapper<E>();
toWhereWrapper(query, "0".equals(config.get(FindConfig.GROUP_BY)),wrapper);
baseMapper.delete(wrapper);
log.info("[{}] - 删除操作:{}",wrapper.getSqlSelect());
}
4.3管理员功能模块
4.3.1 公共管理界面
公共管理:管理员点击可查看轮播图和公告信息;点击轮播图右侧“新增”按钮,上传轮播图图片和输入标题,点击“确认”按钮进行添加轮播图;点击公告信息右侧“新增”按钮,输入标题和正文,点击“确认”按钮进行添加新的公告信息;同时可对轮播图和公告信息进行增删改查 。界面如下图所示。

图4-12 公共管理界面图
4.3.2 咨讯管理界面
咨讯管理:管理员点击可查看新闻列表和分类列表,如需添新的新闻,上传封面图,填写标题,选择分类,输入标签,填写描述和正文,点击“提交”按钮进行添加。同时可对咨讯进行增删改查。界面如下图所示。

图4-13 咨讯管理界面图
5 系统测试
5.1系统测试的目的
系统开发到了最后一个阶段那就是系统测试,系统测试对软件的开发其实是非常有必要的。因为没什么系统一经开发出来就可能会尽善尽美,再厉害的系统开发工程师也会在系统开发的时候出现纰漏,系统测试能够较好的改正一些bug,为后期系统的维护性提供很好的支持。通过系统测试,开发人员也可以建立自己对系统的信心,为后期的系统版本的跟新提供支持。
5.2 系统测试用例
系统测试包括:用户登录功能测试、新闻资讯查看功能测试、二手市场商品添加、求购信息搜索、密码修改功能测试,如表5-1、5-2、5-3、5-4、5-5所示:
表5-1 用户登录功能测试表
| 用例名称 | 用户登录系统 |
| 目的 | 测试用户通过正确的用户名和密码可否登录功能 |
| 前提 | 未登录的情况下 |
| 测试流程 | 1) 进入登录页面 2) 输入正确的用户名和密码 |
| 预期结果 | 用户名和密码正确的时候,跳转到登录成功界面,反之则显示错误信息,提示重新输入 |
| 实际结果 | 实际结果与预期结果一致 |
新闻资讯查看功能测试:
表5-2新闻资讯查看功能测试表
| 用例名称 | 新闻资讯查看 |
| 目的 | 测试新闻资讯查看功能 |
| 前提 | 用户登录 |
| 测试流程 | 点击新闻资讯列表 |
| 预期结果 | 可以查看到所有新闻资讯信息 |
| 实际结果 | 实际结果与预期结果一致 |
卖家用户添加二手市场界面测试:
表5-3 卖家用户添加二手市场界面测试表
| 用例名称 | 二手市场商品添加测试用例 |
| 目的 | 测试二手市场商品添加功能 |
| 前提 | 卖家用户正常登录情况下 |
| 测试流程 | 1)卖家用户点击个人中心,点击“二手市场”“新增”后填写信息。 2)点击进行提交。 |
| 预期结果 | 提交以后,个人中心首页会显示新的二手商品 |
| 实际结果 | 实际结果与预期结果一致 |
求购信息搜索功能测试:
表5-4求购信息搜索功能测试表
| 用例名称 | 求购信息搜索测试 |
| 目的 | 测试求购信息搜索功能 |
| 前提 | 无 |
| 测试流程 | 1)在搜索框填入搜索关键字。 2)点击搜索按钮。 |
| 预期结果 | 页面显示包含有搜索关键字的求购信息 |
| 实际结果 | 实际结果与预期结果一致 |
密码修改功能测试:
表5-5 密码修改功能测试表
| 用例名称 | 密码修改测试用例 |
| 目的 | 测试管理员密码修改功能 |
| 前提 | 管理员用户正常登录情况下 |
| 测试流程 | 1)管理员密码修改并完成填写。 2)点击进行提交。 |
| 预期结果 | 使用新的密码可以登录 |
| 实际结果 | 实际结果与预期结果一致 |
5.3 系统测试结果
通过编写大学校园二手商品交易系统的测试用例,已经检测完毕用户登录功能测试、新闻资讯查看功能测试、二手市场商品添加、求购信息搜索、密码修改功能测试,通过这5大模块为大学校园二手商品交易系统的后期推广运营提供了强力的技术支撑。
结论
至此,大学校园二手商品交易系统已经结束,在开发前做了许多的准备,在本系统的设计和开发过程中阅览和学习了许多文献资料,从中我也收获了很多宝贵的方法和设计思路,对系统的开发也起到了很重要的作用,系统的开发技术选用的都是自己比较熟悉的,比如Web、JAVA语言、MYSQL,这些技术都是在以前的学习中学到了,其中许多的设计思路和方法都是在以前不断地学习中摸索出来的经验,其实对于我们来说工作量还是比较大的,但是正是由于之前的积累与准备,才能顺利的完成这个项目,由此看来,积累经验跟做好准备是十分重要的事情。
当然在该系统的设计与实现的过程中也离不开老师以及同学们的帮助,正是因为他们的指导与帮助,我才能够成功的在预期内完成了这个系统。同时在这个过程当中我也收获了很多东西,此系统也有需要改进的地方,但是由于专业知识的浅薄,并不能做到十分完美,希望以后有机会可以让其真正的投入到使用之中。
参考文献
[1]唐瑛.服务设计思维下校园二手书籍交易系统设计研究[J].大众文艺,2023,(23):13-15.DOI:10.20112/j.cnki.ISSN1007-5828.2023.23.005.
[2]殷梅雨,肖月,周慧珍.基于“互联网+”的校园二手交易系统发展对策研究[J].现代商贸工业,2023,44(23):23-25.DOI:10.19311/j.cnki.1672-3198.2023.23.008.
[3]胡佳静.基于React Native的校园二手交易系统的设计与实现[J].电脑知识与技术,2023,19(25):42-44.DOI:10.14004/j.cnki.ckt.2023.1385.
[4]Wei G ,Jing L ,Xiaoru Y , et al.Dynamic decisions between sellers and consumers in online second-hand trading platforms: Evidence from C2C transactions[J].Transportation Research Part E,2023,177
[5]李顺,康雄杰.当前经济背景下校园二手交易系统的构建——以邵阳学院为例[J].财富时代,2023,(05):88-90.
[6]Yuru L ,Yan W ,Jun K .Impact of Community-Based Governance Mechanisms on Transaction Intention on a Second-Hand Trading Platform[J].Journal of Theoretical and Applied Electronic Commerce Research,2023,18(1):689-705.
[7]高耀,许诺,李博等.基于Web的新型校园二手交易系统实践研究——以“校易集市”为例[J].中国商论,2023,(01):130-132.DOI:10.19699/j.cnki.issn2096-0298.2023.01.130.
[8]张柱,宋存进,蒋乐等.基于微信小程序校园二手交易系统设计与开发[J].电脑编程技巧与维护,2022,(12):59-61+142.DOI:10.16184/j.cnki.comprg.2022.12.035.
[9]张翼飞,郭宇斌,高斌梁.关于大学生App的开发与现实意义——以校园二手交易系统“拾物”App为例[J].老字号品牌营销,2022,(22):88-90.
[10]陈怡婧,郑晓溪,李芳.基于微信云开发的校园二手交易系统小程序的设计与实现[J].电脑知识与技术,2022,18(32):51-54.DOI:10.14004/j.cnki.ckt.2022.1964.
[11]潘俊任,洪小萍.校园二手交易系统探析——以广西民族师范学院为例[J].现代商贸工业,2022,43(21):75-77.DOI:10.19311/j.cnki.1672-3198.2022.21.031.
[12]赵冰,刘星含,杨泰森等.基于微信小程序的校园二手闲置物品交易系统的设计与实现[J].电脑知识与技术,2022,18(21):64-66.DOI:10.14004/j.cnki.ckt.2022.1254.
[13]魏海芝,易寒茹,杨娇.基于闲鱼等交易系统的校园二手市场现状及前景调研报告[J].商场现代化,2022,(09):43-45.DOI:10.14013/j.cnki.scxdh.2022.09.048.
[14]苏琛铠.大学校园二手物品交易系统构建的设想[J].老字号品牌营销,2022,(07):87-89.
[15]赵明,贲祺舒,吕怡.基于微信小程序的高校校园二手物品交易系统的设计与实现[J].科技与创新,2022,(07):55-58.DOI:10.15913/j.cnki.kjycx.2022.07.016.
[16]李俊,马琦,朱嘉灵等.新型大学校园二手交易系统构建研究[J].物流工程与管理,2021,43(12):145-148.
[17]沈政晔,张辰澔,黄晋峰.基于微信小程序的校园二手物品交易系统设计与开发[J].无线互联科技,2021,18(22):66-67+84.
[18]李元博,王法胜.校园二手商品交易系统设计与实现[J].电脑知识与技术,2021,17(29):64-67+84.DOI:10.14004/j.cnki.ckt.2021.2807.
[19]赵秋雨.校园二手商品交易系统设计[J].许昌学院学报,2021,40(05):107-110.
[20]Zeng X ,Zhou Y ,Chen X .Study on the System Design of Campus Resource Sharing Platform[J].E3S Web of Conferences,2021,23502038-.
致 谢
转眼间,大学生用户活便已经接近尾声,人面对着离别与结束,总是充满着不舍与茫然,我亦如此,仍记得那年秋天,我迫不及待的提前一天到了学校,面对学校巍峨的大门,我心里充满了期待:这里,就是我新生活的起点吗?那天,阳光明媚,学校的欢迎仪式很热烈,我面对着一个个对着我微笑的同学,仿佛一缕缕阳光透过胸口照进了我心里,同时,在那天我认识可爱的室友,我们携手共同度过了这难忘的两年。如今,我望着这篇论文的致谢,不禁又要问自己:现在,我们就要说再见了吗?
感慨莫名,不知所言。遥想当初刚来学校的时候,心里总是想着工科学校会过于板正,会缺乏一些柔情,当时心里甚至有一点点排斥,但是随着我对学校的慢慢认识与了解,我才认识到了她的美丽,她的柔情,并且慢慢的喜欢上了这个校园,但是时间太快了,快到我还没有好好体会她的美丽便要离开了,但是她带给我的回忆,永远不会离开我,也许真正离开那天我的眼里会满含泪水,我不是因为难过,我只是想将她的样子映在我的泪水里,刻在我的心里。最后,感谢我的老师们,是你们教授了我们知识与做人的道理;感谢我的室友们,是你们陪伴了我如此之久;感谢每位关心与支持我的人。
少年,追风赶月莫停留,平荒尽处是春山。
免费领取项目源码,请关注❤点赞收藏并私信博主,谢谢-
191

被折叠的 条评论
为什么被折叠?



