摘 要
随着社会的发展和人们生活水平的提高,校园内的餐饮服务也日益成为学生生活的重要组成部分。传统的点餐和取餐方式存在一些不便利之处,例如排队等待、信息不透明等问题,影响了学生用餐的效率和体验。因此,设计一套高效便捷的校园自助点餐取餐系统具有重要的现实意义。
本校园自助点餐取餐系统运用MVC模型设计与开发用户界面,采用B/S模式,通过嵌入在HTML中的JavaScript脚本来实现系统的动态功能,后端部分基于Java语言的springboot框架进行开发,采用MySQL作为后台数据的主要存储单元,实现对系统数据的添加、修改、查看和删除。
本设计旨在打造一个集人性化、高效率和便捷优点于一身校园自助点餐取餐系统,通过科学管理方式和便捷服务提高工作效率,减少数据存储错误和遗漏。借助互联网提供了一个个性化的自助点餐、送餐、取餐的平台,实现了包括但不限于后台首页、系统用户、取餐码管理、系统管理、公告信息管理、资源管理、商城管理(美食商城、分类列表、订单列表、订单配送)等功能;基本上实现了整个校园自助点餐取餐系统的管理过程。该系统前台的首页展示了最新的公告、美食资讯和美食商城推荐,用户可以通过浏览首页获取最新信息,并且系统提供公告通知信息,和各类美食资讯及新闻。美食商城为用户提供了一个获取校园美食自助点餐服务渠道,用户可以搜索、浏览和选择美食产品进行购买,实现在线支付,提供配送服务,用户可以使用二维码取餐,并可以管理自己的订单。管理员可以通过系统后台管理、更新和维护系统信息,保证用户能够及时获取相关信息和服务,确保系统的正常运行。
关键词:springboot框架;校园自助点餐取餐系统;Java语言;MySQL数据库
Abstract
With the development of society and the improvement of people's living standards, campus catering services have increasingly become an important component of student life. The traditional ordering and pick-up methods have some inconveniences, such as queuing and opaque information, which affect the efficiency and experience of student dining. Therefore, designing an efficient and convenient campus self-service ordering and pick-up system is of great practical significance.
This campus self-service ordering and pick-up system uses the MVC model to design and develop a user interface, using the B/S mode. The system's dynamic functions are implemented through JavaScript scripts embedded in HTML. The backend is developed based on the Spring Boot framework of Java language, and MySQL is used as the main storage unit for backend data to add, modify, view, and delete system data.
This design aims to create a campus self-service ordering and pick-up system that combines the advantages of humanization, efficiency, and convenience. Through scientific management and convenient services, it improves work efficiency and reduces data storage errors and omissions. With the help of the Internet, it provides a personalized platform for self-service ordering, delivering and picking up meals, and realizes functions including but not limited to the backstage home page, system users, picking code management, system management, announcement information management, resource management, communication management, mall management (food mall, classification list, order list, order delivery), etc; Basically, the management process of the entire campus self-service ordering and pick-up system has been achieved. The homepage of the front-end of the system displays the latest announcements, food information, and food mall recommendations. Users can browse the homepage to obtain the latest information, and the system provides announcement notification information, as well as various food information and news. The food mall provides users with a channel to access campus food self-service ordering services. Users can search, browse, and select food products for purchase, achieve online payment, provide delivery services, use QR codes to pick up meals, and manage their own orders. Administrators can manage, update, and maintain system information through the system backend, ensuring that users can access relevant information and services in a timely manner, and ensuring the normal operation of the system.
Keywords: Springboot framework; Campus self-service ordering and pick-up system; Java language; MySQL databases.
目 录
1 绪 论
1.1 研究背景与背景
随着社会发展和人们生活水平提高,校园内餐饮服务在学生生活中的日益重要地位。传统的点餐和取餐方式存在的不便之处,如排队等待和信息不透明等问题,影响了学生用餐的效率和体验。因此,设计一套高效便捷的校园自助点餐取餐系统,可以满足学生和餐厅管理者的需求,提升校园内餐饮服务的质量和效率。通过该系统不仅可以减少学生排队等待的时间,提升用餐体验,还可以提高餐厅管理的效率和透明度,为学校提供数据支持,进一步提升校园餐饮服务的水平。
本设计旨在打造一个集人性化、高效率和便捷优点于一身校园自助点餐取餐系统,通过科学管理方式和便捷服务提高工作效率,减少数据存储错误和遗漏。本校园自助点餐取餐系统运用MVC模型设计与开发用户界面,采用B/S模式,通过嵌入在HTML中的JavaScript脚本来实现系统的动态功能,后端部分基于Java语言的springboot框架进行开发,采用MySQL作为后台数据的主要存储单元,实现对系统数据的添加、修改、查看和删除。借助互联网提供了一个个性化的自助点餐、送餐、取餐的平台,实现了包括但不限于后台首页、系统用户、取餐码管理、系统管理、公告信息管理、资源管理、商城管理(美食商城、分类列表、订单列表、订单配送)等功能;基本上实现了整个校园自助点餐取餐系统的管理过程,提升校园内餐饮服务的质量和效率,进一步提升校园餐饮服务的水平,并促进校园点餐及整个校园的信息化、数字化、智能化管理。
1.2 国内外研究现状
国内方面,许多高校和研究机构开始关注校园自助点餐取餐系统的设计和实施。例如,南京理工大学的研究团队设计了一套基于微信小程序和RFID技术的校园自助点餐取餐系统,实现了学生在线预订、自助取餐和结算等功能。中山大学的研究团队开发了一种基于人脸识别技术的校园自助点餐取餐系统,通过人脸识别技术实现了快速取餐和结算。
国外方面,自助点餐取餐系统在一些发达国家也有广泛应用和研究。例如,美国的一些大学和企业已经引入了一些先进的技术,如智能终端、无人售货机和移动支付等,实现了自助点餐和取餐的便利性和效率。日本的一些校园餐厅采用了自助点餐取餐系统,通过智能终端和IC卡技术,实现了快速点餐和自助取餐。
综上所述,校园自助点餐取餐系统的研究在国内外都有较为广泛的应用和探索。不同的研究团队采用了不同的技术手段和方案,为校园内的餐饮服务带来了更高效便捷的解决方案。在未来的研究中,可以进一步探索创新的技术和方法,提升校园自助点餐取餐系统的性能和用户体验。
1.3 开发环境工具及技术
操作系统:Windows
开发工具:IDE(集成开发环境)Eclipse、Navicat
SpringBoot框架:用于快速构建后端应用程序,提供了自动配置和约定优于配置的特性。
Java编程语言:作为后端主要编程语言,用于实现业务逻辑和数据处理。
MySQL数据库:用于存储和管理平台的数据。
1.3.1 开发工具简介
Eclipse:Eclipse是一款跨平台的开源集成开发环境,作为一个框架平台,它具有悠久的历史和丰富的免费插件资源,使得开发者可以根据自己的需求进行灵活的定制。对于学习Java语言的学生来说,Eclipse是一款常用的开发工具,因为其易用性和广泛应用而积累了丰富的使用经验。
Navicat:Navicat是一款著名的跨平台数据库管理软件,支持连接和管理多种数据库,如MySQL、SQL Server、Oracle等。它提供了友好的用户界面和强大的功能,包括数据库设计、数据导入导出、SQL编辑和执行、数据备份和同步等常见的数据库管理操作。此外,Navicat还提供了一些高级功能,如数据可视化、报表生成和数据模型化等。通过Navicat,用户可以方便地在不同数据库之间进行数据传输和交换,实现业务之间的数据共享和互通。同时,Navicat支持多用户协同工作,通过权限设置和备份策略提高数据的安全性和可靠性。因此,Navicat在软件开发、数据分析和业务运营等领域得到了广泛应用。
1.3.1 开发技术简介
SpringBoot框架:SpringBoot是一个基于Spring框架的快速开发框架,它提供了自动配置和约定优于配置的特性,简化了后端应用程序的开发过程,减少了样板代码的编写。
Java编程语言:Java是一种通用的高级编程语言,具有跨平台性和面向对象的特点。在酒店在线管理系统的开发中,Java作为后端主要编程语言,用于实现业务逻辑和数据处理。
B/S体系结构:B/S结构(Browser/Server,浏览器/服务器模式),是WEB兴起后的一种网络结构模式,WEB浏览器是客户端最主要的应用软件。这种模式统一了客户端,将系统功能实现的核心部分集中到服务器上,简化了系统的开发、维护和使用。
JavaScript:JavaScript用于实现网页的交互和动态效果。这些前端技术在酒店在线管理系统的开发中扮演着重要的角色。
MySQL数据库:MySQL是一种常用的关系型数据库管理系统,被广泛用于存储和管理数据。在酒店在线管理系统的开发中,MySQL用于存储用户信息、商品数据以及其他相关数据。
1.4 论文结构与章节安排
论文将分层次进行编排,除去论文摘要致谢文献参考部分,论文主要架构如下:
第一章:绪论。主要介绍了课题研究的背景、意义,并简要阐述了国内外研究现状和开发工具,并给出论文结构与章节安排。
第二章:需求分析和可行性分析。主要从系统的用户、功能等方面进行需求和可行性分析。
第三章:系统总体设计。主要对系统框架、系统功能模块、数据库进行功能设计。
第四章:系统详细设计与实现。主要介绍了系统框架搭建、系统界面的实现。
第五章:系统测试。主要对系统的部分界面进行测试并对主要功能进行测试。
2 需求分析和可行性分析
系统分析是开发一个项目的先决条件,通过系统分析可以很好的了解系统的主体用户的基本需求情况,同时这也是项目的开发的原因。进而对系统开发进行可行性分析,通常包括技术可行性、经济可行性等,可行性分析同时也是从项目整体角度进行的分析。然后就是对项目的具体需求进行分析,分析的手段一般都是通过用户的用例图来实现。下面是详细的介绍。
2.1 可行性分析
(1)技术可行性:
Java是一种跨平台的编程语言,具有丰富的类库和良好的兼容性,广泛应用于各种场景。Java语言具有较高的性能和稳定性,可以满足系统高并发、大数据处理的需求。此外,springboot是一个非常流行的Java开发框架,springboot不仅能够帮助开发者快速搭建应用的基本框架,还提供了丰富的扩展点,使得开发者可以灵活地定制和优化应用程序,满足不同场景下的需求,所以该系统的研究具备技术可行性。
(2)经济可行性:
springboot的自动配置功能可以根据应用程序的依赖和环境来进行自动配置,减少了大量的手动配置工作,可以降低开发成本,并且该系统使用的各种开发工具,大多都能够免费从网上下载,对于这些工具和技术,也都在学校学过,所以可以由本人独立操作完成,基本无需额外的成本;此外,springboot的代码质量和可维护性较高,可以降低后期维护成本,所以该系统的研究具备经济可行性。
(3)操作可行性:
本系统实现功能的操作很简单,普通电脑的常见配置就可以运行本软件,并且只要粗通电脑使用的基本常识就可以流畅的使用本软件。电脑具备连接互联网的能力,并且可以正常访问系统,并不需要操作者有什么高超的能力,只需了解业务流程,并且按照专业知识进行正确操作即可,所以该系统的研究具备操作可行性。
2.2 系统流程分析
系统流程是用一些特定的符合和线条来进行演示用户在使用系统时的过程,在进行系统分析的时候,业务流程可以帮助开发人员更好的理解业务,发现错误,完善系统。
2.2.1 登录流程
登录模块主要满足管理员以及用户的权限登录,用户登录流程图如图2-1所示。

图2-1 登录流程图
2.2.2 注册流程
未有账号的用户可进入注册界面进行注册操作,用户注册流程图如图2-2所示。

图2-2 注册流程图
2.2.3 添加信息流程
用户在添加信息时,信息编号自动生成,系统会对添加的信息进行验证,验证通过则添加至数据库,添加信息成功,反之添加失败。添加信息流程如图2-3所示。

图2-3 添加信息流程图
2.2.4 删除信息流程
用户可选择要删除的信息进行信息删除操作,在删除信息时系统提示是否确定删除信息,是则删除信息成功,系统数据库将信息进行删除。删除信息流程图如图2-4所示。

图2-4删除信息流程图
2.3 系统功能分析
2.3.1 功能性分析
根据用户对系统的需求,要求系统简单操作,能够准确,完整的对信息进行管理。对需求做解析后,划分为了普通用户和管理员两大功能板块。
普通用户模块:
(1)注册登录:游客可以通过注册成为系统用户,使用账号密码可进行登录,使用系统功能。
(2)首页:普通用户登录系统后,首先进入前台首页界面,可查看轮播图、公告信息等,并可使用系统其他功能。
(3)公告信息:普通用户可查看包括关于我们、联系方式、网站介绍等管理员发布的所有公告信息,点击可查看详情。
(4)美食资讯:普通用户可查看管理员发布的所有美食资讯信息,支持局部搜索和下拉(筛选、排序)搜索,热门文章推荐,点击可查看详情,进行点赞、收藏和评论。
(5)美食商城:普通用户可查看管理员发布的所有美食商城,支持局部搜索和下拉(筛选、排序)搜索,热门商品推荐,点击可查看详情,进行收藏、评论,并可点击立即购买和加入购物车操作。
(6)商城管理:普通用户可点击“商城管理”下拉出现我的购物车、我的订单、我的地址等操作。点击“我的购物车”,可查看加入购物的美食商城,点击可查看详情,并可进行删除和选择订单购买操作;点击“我的订单”,可查看我的订单信息,可进行增改删查,支持排序、订单状态搜索,点击可查看详情;点击“我的地址”,可查看我的地址信息,并可进行新建收货地址操作。
(7)我的账户:普通用户可对个人资料进行管理,包括修改密码和修改资料(头像、昵称、邮箱、用户姓名、用户性别)。
(8)个人中心:普通用户可对个人首页、取餐码、订单配送、收藏等信息进行管控。
(9)点击“取餐码”,可查看取餐码信息,进行查询操作,支持普通用户搜索,可点击查看详情,和进行签收操作;点击“订单配送”,可查看订单配送信息,进行查询操作,支持配送状态、签收状态搜索,可点击查看详情,和进行签收操作;点击“收藏”,可管理所有收藏信息,包括交流论坛、美食资讯、美食商城等,进行查看和删除操作。可点击查看详情。
管理员模块:
(1)登录:管理员账号密码由系统生成,可使用账号密码可进行登录,使用系统功能,并对个人信息和密码进行管理。
(2)后台首页:管理员登录系统后,首先进入后台首页界面,可查看商品销售金额统计、商品销售数量统计等信息数据分析图表。
(3)系统用户:管理员可对普通用户和管理员等系统用户信息进行管控,包括进行增删改查操作,点击可查看详情。
(4)取餐码管理:管理员可对取餐码进行管理,可进行增删改查操作,支持普通用户搜索,点击可查看详情。
(5)系统管理:管理员可对首页的轮播图进行管理,查看添加的轮播图信息,进行增删改查操作,支持标题搜索,可点击查看详情。
(6)公告信息管理:管理员可对公告信息进行管理,进行增删改查操作,支持标题搜索,可点击查看详情。
(7)资源管理:管理员可对美食资讯和分类列表进行管理,进行增删改查操作,美食资讯支持标题、标签、分类搜索,可点击查看详情和查看评论;分类列表支持类型名称搜索,可点击查看详情。
(8)商城管理:管理员可对美食商城、分类列表、订单列表、订单配送等信息进行管理。例如,点击“美食商城”,可查看所有美食商城信息,进行增删改查操作,支持标题、分类搜索,可点击查看详情和查看评论;点击“分类列表”,可查看所有分类信息,进行增删改查操作,支持分类搜索,可点击查看详情;点击“订单列表”,可查看所有订单信息,进行查询和删除操作支持订单号、商品名称、联系人姓名、状态搜索,可点击查看详情,并可点击进行配送操作;点击“订单配送”,可查看所有订单配送信息,进行增删改查操作,支持配送状态、签收状态搜索,可点击查看详情,可点击签收,修改签收状态。
2.3.2 非功能性分析
校园自助点餐取餐系统的非功能性需求比如校园自助点餐取餐系统的安全性怎么样,可靠性怎么样,性能怎么样,可拓展性怎么样等。具体可以表示在如下2-1表格中:
表2-1校园自助点餐取餐系统非功能需求表
| 安全性 | 主要指校园自助点餐取餐系统数据库的安装,数据库的使用和密码的设定必须合乎规范。 |
| 可靠性 | 可靠性是指校园自助点餐取餐系统能够安装用户的指示进行操作,经过测试,可靠性90%以上。 |
| 性能 | 性能是影响校园自助点餐取餐系统占据市场的必要条件,所以性能最好要佳才好。 |
| 可扩展性 | 比如数据库预留多个属性,比如接口的使用等确保了系统的非功能性需求。 |
| 易用性 | 用户只要跟着校园自助点餐取餐系统的页面展示内容进行操作,就可以了。 |
| 可维护性 | 校园自助点餐取餐系统开发的可维护性是非常重要的,经过测试,可维护性没有问题 |
2.4 系统用例分析
通过2.3功能的分析,得出了本校园自助点餐取餐系统的用例图:
普通用户角色用例图如下图2-5所示。

图2-5普通用户角色用例图
管理员角色用例图如下图2-6所示。

图2-6管理员角色用例图
2.5 本章小结
本章主要通过对校园自助点餐取餐系统的可行性分析、流程分析、功能需求分析、系统用例分析,确定整个校园自助点餐取餐系统要实现的功能。同时也为校园自助点餐取餐系统的代码实现和测试提供了标准。
3 系统总体设计
本章主要讨论的内容包括校园自助点餐取餐系统的系统架构设计、功能模块设计、数据库系统设计。
3.1 系统架构设计
本校园自助点餐取餐系统从架构上分为三层:表现层(UI)、业务逻辑层(BLL)以及数据层(DL)。

图3-1系统架构设计图
表现层(UI):又称UI层,主要完成本校园自助点餐取餐系统的UI交互功能,一个良好的UI可以打打提高用户的用户体验,增强用户使用本校园自助点餐取餐系统时的舒适度。UI的界面设计也要适应不同版本的校园自助点餐取餐系统以及不同尺寸的分辨率,以做到良好的兼容性。UI交互功能要求合理,用户进行交互操作时必须要得到与之相符的交互结果,这就要求表现层要与业务逻辑层进行良好的对接。
业务逻辑层(BLL):主要完成本校园自助点餐取餐系统的数据处理功能。用户从表现层传输过来的数据经过业务逻辑层进行处理交付给数据层,系统从数据层读取的数据经过业务逻辑层进行处理交付给表现层。
数据层(DL):由于本校园自助点餐取餐系统的数据是放在服务端的MySQL数据库中,因此本属于服务层的部分可以直接整合在业务逻辑层中,所以数据层中只有数据库,其主要完成本校园自助点餐取餐系统的数据存储和管理功能。
3.2 系统功能模块设计
在上一章节中主要对系统的功能性需求和非功能性需求进行分析,并且根据需求分析了本校园自助点餐取餐系统中的用例。那么接下来就要开始对本校园自助点餐取餐系统的主要功能和数据库开始进行设计。校园自助点餐取餐系统根据前面章节的需求分析得出,其总体设计模块图如图3-2所示。

图3-2 系统功能模块图
3.3 数据库设计
数据库设计一般包括需求分析、概念模型设计、数据库表建立三大过程,其中需求分析前面章节已经阐述,概念模型设计有概念模型和逻辑结构设计两部分。
3.3.1 数据库概念结构设计
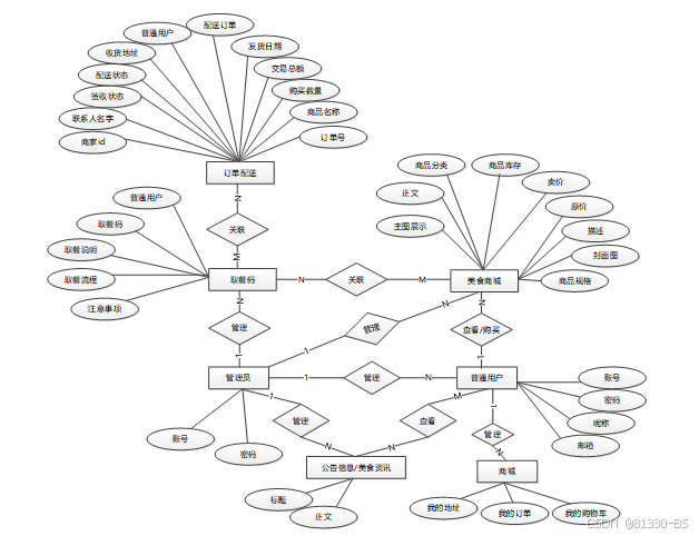
下面是整个校园自助点餐取餐系统中主要的数据库表总E-R实体关系图。

图3-3 系统总E-R关系图
3.3.2 数据库逻辑结构设计
通过上一小节中校园自助点餐取餐系统中总E-R关系图上得出一共需要创建很多个数据表。
在此主要罗列几个主要的数据库表结构设计。
表access_token (登陆访问时长)
| 编号 | 名称 | 数据类型 | 长度 | 小数位 | 允许空值 | 主键 | 默认值 | 说明 |
| 1 | token_id | int | 10 | 0 | N | Y | 临时访问牌ID | |
| 2 | token | varchar | 64 | 0 | Y | N | 临时访问牌 | |
| 3 | info | text | 65535 | 0 | Y | N | ||
| 4 | maxage | int | 10 | 0 | N | N | 2 | 最大寿命:默认2小时 |
| 5 | create_time | timestamp | 19 | 0 | N | N | CURRENT_TIMESTAMP | 创建时间: |
| 6 | update_time | timestamp | 19 | 0 | N | N | CURRENT_TIMESTAMP | 更新时间: |
| 7 | user_id | int | 10 | 0 | N | N | 0 | 用户编号: |
| 编号 | 名称 | 数据类型 | 长度 | 小数位 | 允许空值 | 主键 | 默认值 | 说明 |
| 1 | address_id | int | 10 | 0 | N | Y | 收货地址: | |
| 2 | name | varchar | 32 | 0 | Y | N | 姓名: | |
| 3 | phone | varchar | 13 | 0 | Y | N | 手机: | |
| 4 | postcode | varchar | 8 | 0 | Y | N | 邮编: | |
| 5 | address | varchar | 255 | 0 | N | N | 地址: | |
| 6 | user_id | mediumint | 8 | 0 | N | N | 用户ID:[0,8388607]用户获取其他与用户相关的数据 | |
| 7 | create_time | timestamp | 19 | 0 | N | N | CURRENT_TIMESTAMP | 创建时间: |
| 8 | update_time | timestamp | 19 | 0 | N | N | CURRENT_TIMESTAMP | 更新时间: |
| 9 | default | bit | 1 | 0 | N | N | 0 | 默认判断 |
| 编号 | 名称 | 数据类型 | 长度 | 小数位 | 允许空值 | 主键 | 默认值 | 说明 |
| 1 | article_id | mediumint | 8 | 0 | N | Y | 文章id:[0,8388607] | |
| 2 | title | varchar | 125 | 0 | N | Y | 标题:[0,125]用于文章和html的title标签中 | |
| 3 | type | varchar | 64 | 0 | N | N | 0 | 文章分类:[0,1000]用来搜索指定类型的文章 |
| 4 | hits | int | 10 | 0 | N | N | 0 | 点击数:[0,1000000000]访问这篇文章的人次 |
| 5 | praise_len | int | 10 | 0 | N | N | 0 | 点赞数 |
| 6 | create_time | timestamp | 19 | 0 | N | N | CURRENT_TIMESTAMP | 创建时间: |
| 7 | update_time | timestamp | 19 | 0 | N | N | CURRENT_TIMESTAMP | 更新时间: |
| 8 | source | varchar | 255 | 0 | Y | N | 来源:[0,255]文章的出处 | |
| 9 | url | varchar | 255 | 0 | Y | N | 来源地址:[0,255]用于跳转到发布该文章的网站 | |
| 10 | tag | varchar | 255 | 0 | Y | N | 标签:[0,255]用于标注文章所属相关内容,多个标签用空格隔开 | |
| 11 | content | longtext | 2147483647 | 0 | Y | N | 正文:文章的主体内容 | |
| 12 | img | varchar | 255 | 0 | Y | N | 封面图 | |
| 13 | description | text | 65535 | 0 | Y | N | 文章描述 |
| 编号 | 名称 | 数据类型 | 长度 | 小数位 | 允许空值 | 主键 | 默认值 | 说明 |
| 1 | type_id | smallint | 5 | 0 | N | Y | 分类ID:[0,10000] | |
| 2 | display | smallint | 5 | 0 | N | N | 100 | 显示顺序:[0,1000]决定分类显示的先后顺序 |
| 3 | name | varchar | 16 | 0 | N | N | 分类名称:[2,16] | |
| 4 | father_id | smallint | 5 | 0 | N | N | 0 | 上级分类ID:[0,32767] |
| 5 | description | varchar | 255 | 0 | Y | N | 描述:[0,255]描述该分类的作用 | |
| 6 | icon | text | 65535 | 0 | Y | N | 分类图标: | |
| 7 | url | varchar | 255 | 0 | Y | N | 外链地址:[0,255]如果该分类是跳转到其他网站的情况下,就在该URL上设置 | |
| 8 | create_time | timestamp | 19 | 0 | N | N | CURRENT_TIMESTAMP | 创建时间: |
| 9 | update_time | timestamp | 19 | 0 | N | N | CURRENT_TIMESTAMP | 更新时间: |
| 编号 | 名称 | 数据类型 | 长度 | 小数位 | 允许空值 | 主键 | 默认值 | 说明 |
| 1 | auth_id | int | 10 | 0 | N | Y | 授权ID: | |
| 2 | user_group | varchar | 64 | 0 | Y | N | 用户组: | |
| 3 | mod_name | varchar | 64 | 0 | Y | N | 模块名: | |
| 4 | table_name | varchar | 64 | 0 | Y | N | 表名: | |
| 5 | page_title | varchar | 255 | 0 | Y | N | 页面标题: | |
| 6 | path | varchar | 255 | 0 | Y | N | 路由路径: | |
| 7 | position | varchar | 32 | 0 | Y | N | 位置: | |
| 8 | mode | varchar | 32 | 0 | N | N | _blank | 跳转方式: |
| 9 | add | tinyint | 3 | 0 | N | N | 1 | 是否可增加: |
| 10 | del | tinyint | 3 | 0 | N | N | 1 | 是否可删除: |
| 11 | set | tinyint | 3 | 0 | N | N | 1 | 是否可修改: |
| 12 | get | tinyint | 3 | 0 | N | N | 1 | 是否可查看: |
| 13 | field_add | text | 65535 | 0 | Y | N | 添加字段: | |
| 14 | field_set | text | 65535 | 0 | Y | N | 修改字段: | |
| 15 | field_get | text | 65535 | 0 | Y | N | 查询字段: | |
| 16 | table_nav_name | varchar | 500 | 0 | Y | N | 跨表导航名称: | |
| 17 | table_nav | varchar | 500 | 0 | Y | N | 跨表导航: | |
| 18 | option | text | 65535 | 0 | Y | N | 配置: | |
| 19 | create_time | timestamp | 19 | 0 | N | N | CURRENT_TIMESTAMP | 创建时间: |
| 20 | update_time | timestamp | 19 | 0 | N | N | CURRENT_TIMESTAMP | 更新时间: |
| 编号 | 名称 | 数据类型 | 长度 | 小数位 | 允许空值 | 主键 | 默认值 | 说明 |
| 1 | cart_id | int | 10 | 0 | N | Y | 购物车ID: | |
| 2 | title | varchar | 64 | 0 | Y | N | 标题: | |
| 3 | img | varchar | 255 | 0 | N | N | 0 | 图片: |
| 4 | user_id | int | 10 | 0 | N | N | 0 | 用户ID: |
| 5 | create_time | timestamp | 19 | 0 | N | N | CURRENT_TIMESTAMP | 创建时间: |
| 6 | update_time | timestamp | 19 | 0 | N | N | CURRENT_TIMESTAMP | 更新时间: |
| 7 | state | int | 10 | 0 | N | N | 0 | 状态:使用中,已失效 |
| 8 | price | double | 9 | 2 | N | N | 0.00 | 单价: |
| 9 | price_ago | double | 9 | 2 | N | N | 0.00 | 原价: |
| 10 | price_count | double | 11 | 2 | N | N | 0.00 | 总价: |
| 11 | num | int | 10 | 0 | N | N | 1 | 数量: |
| 12 | goods_id | mediumint | 8 | 0 | N | N | 商品id:[0,8388607] | |
| 13 | type | varchar | 64 | 0 | N | N | 未分类 | 商品分类: |
| 14 | description | varchar | 255 | 0 | Y | N | 描述:[0,255]用于产品规格描述 |
| 编号 | 名称 | 数据类型 | 长度 | 小数位 | 允许空值 | 主键 | 默认值 | 说明 |
| 1 | collect_id | int | 10 | 0 | N | Y | 收藏ID: | |
| 2 | user_id | int | 10 | 0 | N | N | 0 | 收藏人ID: |
| 3 | source_table | varchar | 255 | 0 | Y | N | 来源表: | |
| 4 | source_field | varchar | 255 | 0 | Y | N | 来源字段: | |
| 5 | source_id | int | 10 | 0 | N | N | 0 | 来源ID: |
| 6 | title | varchar | 255 | 0 | Y | N | 标题: | |
| 7 | img | varchar | 255 | 0 | Y | N | 封面: | |
| 8 | create_time | timestamp | 19 | 0 | N | N | CURRENT_TIMESTAMP | 创建时间: |
| 9 | update_time | timestamp | 19 | 0 | N | N | CURRENT_TIMESTAMP | 更新时间: |
| 编号 | 名称 | 数据类型 | 长度 | 小数位 | 允许空值 | 主键 | 默认值 | 说明 |
| 1 | comment_id | int | 10 | 0 | N | Y | 评论ID: | |
| 2 | user_id | int | 10 | 0 | N | N | 0 | 评论人ID: |
| 3 | reply_to_id | int | 10 | 0 | N | N | 0 | 回复评论ID:空为0 |
| 4 | content | longtext | 2147483647 | 0 | Y | N | 内容: | |
| 5 | nickname | varchar | 255 | 0 | Y | N | 昵称: | |
| 6 | avatar | varchar | 255 | 0 | Y | N | 头像地址:[0,255] | |
| 7 | create_time | timestamp | 19 | 0 | N | N | CURRENT_TIMESTAMP | 创建时间: |
| 8 | update_time | timestamp | 19 | 0 | N | N | CURRENT_TIMESTAMP | 更新时间: |
| 9 | source_table | varchar | 255 | 0 | Y | N | 来源表: | |
| 10 | source_field | varchar | 255 | 0 | Y | N | 来源字段: | |
| 11 | source_id | int | 10 | 0 | N | N | 0 | 来源ID: |
| 编号 | 名称 | 数据类型 | 长度 | 小数位 | 允许空值 | 主键 | 默认值 | 说明 |
| 1 | food_mall_id | int | 10 | 0 | N | Y | 美食商城ID | |
| 2 | product_specifications | varchar | 64 | 0 | Y | N | 商品规格 | |
| 3 | hits | int | 10 | 0 | N | N | 0 | 点击数 |
| 4 | praise_len | int | 10 | 0 | N | N | 0 | 点赞数 |
| 5 | cart_title | varchar | 125 | 0 | Y | N | 标题:[0,125]用于产品html的标签中 | |
| 6 | cart_img | text | 65535 | 0 | Y | N | 封面图:用于显示于产品列表页 | |
| 7 | cart_description | varchar | 255 | 0 | Y | N | 描述:[0,255]用于产品规格描述 | |
| 8 | cart_price_ago | double | 8 | 2 | N | N | 0.00 | 原价:[1] |
| 9 | cart_price | double | 8 | 2 | N | N | 0.00 | 卖价:[1] |
| 10 | cart_inventory | int | 10 | 0 | N | N | 0 | 商品库存 |
| 11 | cart_type | varchar | 64 | 0 | N | N | 未分类 | 商品分类: |
| 12 | cart_content | longtext | 2147483647 | 0 | Y | N | 正文:产品的主体内容 | |
| 13 | cart_img_1 | text | 65535 | 0 | Y | N | 主图1: | |
| 14 | cart_img_2 | text | 65535 | 0 | Y | N | 主图2: | |
| 15 | cart_img_3 | text | 65535 | 0 | Y | N | 主图3: | |
| 16 | cart_img_4 | text | 65535 | 0 | Y | N | 主图4: | |
| 17 | cart_img_5 | text | 65535 | 0 | Y | N | 主图5: | |
| 18 | create_time | datetime | 19 | 0 | N | N | CURRENT_TIMESTAMP | 创建时间 |
| 19 | update_time | timestamp | 19 | 0 | N | N | CURRENT_TIMESTAMP | 更新时间 |
| 编号 | 名称 | 数据类型 | 长度 | 小数位 | 允许空值 | 主键 | 默认值 | 说明 |
| 1 | goods_id | mediumint | 8 | 0 | N | Y | 产品id:[0,8388607] | |
| 2 | title | varchar | 125 | 0 | Y | N | 标题:[0,125]用于产品和html的<title>标签中 | |
| 3 | img | text | 65535 | 0 | Y | N | 封面图:用于显示于产品列表页 | |
| 4 | description | varchar | 255 | 0 | Y | N | 描述:[0,255]用于产品规格描述 | |
| 5 | price_ago | double | 8 | 2 | N | N | 0.00 | 原价:[1] |
| 6 | price | double | 8 | 2 | N | N | 0.00 | 卖价:[1] |
| 7 | sales | int | 10 | 0 | N | N | 0 | 销量:[0,1000000000] |
| 8 | inventory | int | 10 | 0 | N | N | 0 | 商品库存 |
| 9 | type | varchar | 64 | 0 | N | N | 商品分类: | |
| 10 | hits | int | 10 | 0 | N | N | 0 | 点击量:[0,1000000000]访问这篇产品的人次 |
| 11 | content | longtext | 2147483647 | 0 | Y | N | 正文:产品的主体内容 | |
| 12 | img_1 | text | 65535 | 0 | Y | N | 主图1: | |
| 13 | img_2 | text | 65535 | 0 | Y | N | 主图2: | |
| 14 | img_3 | text | 65535 | 0 | Y | N | 主图3: | |
| 15 | img_4 | text | 65535 | 0 | Y | N | 主图4: | |
| 16 | img_5 | text | 65535 | 0 | Y | N | 主图5: | |
| 17 | create_time | timestamp | 19 | 0 | N | N | CURRENT_TIMESTAMP | 创建时间: |
| 18 | update_time | timestamp | 19 | 0 | N | N | CURRENT_TIMESTAMP | 更新时间: |
| 19 | customize_field | text | 65535 | 0 | Y | N | 自定义字段 | |
| 20 | source_table | varchar | 255 | 0 | Y | N | 来源表: | |
| 21 | source_field | varchar | 255 | 0 | Y | N | 来源字段: | |
| 22 | source_id | int | 10 | 0 | N | N | 0 | 来源ID: |
| 23 | user_id | int | 10 | 0 | Y | N | 0 | 添加人 |
| 编号 | 名称 | 数据类型 | 长度 | 小数位 | 允许空值 | 主键 | 默认值 | 说明 |
| 1 | type_id | int | 10 | 0 | N | Y | 商品分类ID: | |
| 2 | father_id | smallint | 5 | 0 | N | N | 0 | 上级分类ID:[0,32767] |
| 3 | name | varchar | 255 | 0 | Y | N | 商品名称: | |
| 4 | desc | varchar | 255 | 0 | Y | N | 描述: | |
| 5 | icon | varchar | 255 | 0 | Y | N | 图标: | |
| 6 | source_table | varchar | 255 | 0 | Y | N | 来源表: | |
| 7 | source_field | varchar | 255 | 0 | Y | N | 来源字段: | |
| 8 | create_time | timestamp | 19 | 0 | N | N | CURRENT_TIMESTAMP | 创建时间: |
| 9 | update_time | timestamp | 19 | 0 | N | N | CURRENT_TIMESTAMP | 更新时间: |
| 编号 | 名称 | 数据类型 | 长度 | 小数位 | 允许空值 | 主键 | 默认值 | 说明 |
| 1 | hits_id | int | 10 | 0 | N | Y | 点赞ID: | |
| 2 | user_id | int | 10 | 0 | N | N | 0 | 点赞人: |
| 3 | create_time | timestamp | 19 | 0 | N | N | CURRENT_TIMESTAMP | 创建时间: |
| 4 | update_time | timestamp | 19 | 0 | N | N | CURRENT_TIMESTAMP | 更新时间: |
| 5 | source_table | varchar | 255 | 0 | Y | N | 来源表: | |
| 6 | source_field | varchar | 255 | 0 | Y | N | 来源字段: | |
| 7 | source_id | int | 10 | 0 | N | N | 0 | 来源ID: |
| 编号 | 名称 | 数据类型 | 长度 | 小数位 | 允许空值 | 主键 | 默认值 | 说明 |
| 1 | logistics_delivery_id | int | 10 | 0 | N | Y | 物流配送ID | |
| 2 | order_number | varchar | 64 | 0 | Y | N | 订单号 | |
| 3 | product_name | varchar | 64 | 0 | Y | N | 商品名称 | |
| 4 | purchase_quantity | varchar | 64 | 0 | Y | N | 购买数量 | |
| 5 | total_transaction_amount | double | 11 | 2 | Y | N | 0.00 | 交易总额 |
| 6 | the_date_of_issuance | date | 10 | 0 | Y | N | 发货日期 | |
| 7 | delivery_number | varchar | 30 | 0 | Y | N | 配送订单 | |
| 8 | ordinary_users | int | 10 | 0 | Y | N | 0 | 普通用户 |
| 9 | shipping_address | varchar | 64 | 0 | Y | N | 收货地址 | |
| 10 | delivery_status | varchar | 64 | 0 | Y | N | 配送状态 | |
| 11 | signing_status | varchar | 64 | 0 | Y | N | 签收状态 | |
| 12 | recommend | int | 10 | 0 | N | N | 0 | 智能推荐 |
| 13 | contact_name | varchar | 255 | 0 | Y | N | 联系人名字 | |
| 14 | merchant_id | int | 10 | 0 | Y | N | 商家id | |
| 15 | create_time | datetime | 19 | 0 | N | N | CURRENT_TIMESTAMP | 创建时间 |
| 16 | update_time | timestamp | 19 | 0 | N | N | CURRENT_TIMESTAMP | 更新时间 |
| 编号 | 名称 | 数据类型 | 长度 | 小数位 | 允许空值 | 主键 | 默认值 | 说明 |
| 1 | notice_id | mediumint | 8 | 0 | N | Y | 公告id: | |
| 2 | title | varchar | 125 | 0 | N | N | 标题: | |
| 3 | content | longtext | 2147483647 | 0 | Y | N | 正文: | |
| 4 | create_time | timestamp | 19 | 0 | N | N | CURRENT_TIMESTAMP | 创建时间: |
| 5 | update_time | timestamp | 19 | 0 | N | N | CURRENT_TIMESTAMP | 更新时间: |
| 编号 | 名称 | 数据类型 | 长度 | 小数位 | 允许空值 | 主键 | 默认值 | 说明 |
| 1 | order_id | int | 10 | 0 | N | Y | 订单ID: | |
| 2 | order_number | varchar | 64 | 0 | Y | N | 订单号: | |
| 3 | goods_id | mediumint | 8 | 0 | N | N | 商品id:[0,8388607] | |
| 4 | title | varchar | 32 | 0 | Y | N | 商品标题: | |
| 5 | img | varchar | 255 | 0 | Y | N | 商品图片: | |
| 6 | price | double | 10 | 2 | N | N | 0.00 | 价格: |
| 7 | price_ago | double | 10 | 2 | N | N | 0.00 | 原价: |
| 8 | num | int | 10 | 0 | N | N | 1 | 数量: |
| 9 | price_count | double | 8 | 2 | N | N | 0.00 | 总价: |
| 10 | norms | varchar | 255 | 0 | Y | N | 规格: | |
| 11 | type | varchar | 64 | 0 | N | N | 未分类 | 商品分类: |
| 12 | contact_name | varchar | 32 | 0 | Y | N | 联系人姓名: | |
| 13 | contact_email | varchar | 125 | 0 | Y | N | 联系人邮箱: | |
| 14 | contact_phone | varchar | 11 | 0 | Y | N | 联系人手机: | |
| 15 | contact_address | varchar | 255 | 0 | Y | N | 收件地址: | |
| 16 | postal_code | varchar | 9 | 0 | Y | N | 邮政编码: | |
| 17 | user_id | int | 10 | 0 | N | N | 0 | 买家ID: |
| 18 | merchant_id | mediumint | 8 | 0 | N | N | 0 | 商家ID: |
| 19 | create_time | timestamp | 19 | 0 | N | N | CURRENT_TIMESTAMP | 创建时间: |
| 20 | update_time | timestamp | 19 | 0 | N | N | CURRENT_TIMESTAMP | 更新时间: |
| 21 | description | varchar | 255 | 0 | Y | N | 描述:[0,255]用于产品规格描述 | |
| 22 | state | varchar | 16 | 0 | N | N | 待付款 | 订单状态:待付款,待发货,待签收,已签收,待退款,已退款,已拒绝,已完成 |
| 23 | remark | text | 65535 | 0 | Y | N | 订单备注 | |
| 24 | delivery_state | varchar | 16 | 0 | Y | N | 未配送 | 发货状态:未配送,已配送 |
| 25 | vip_discount | double | 11 | 2 | Y | N | 0.00 | 折扣 |
| 编号 | 名称 | 数据类型 | 长度 | 小数位 | 允许空值 | 主键 | 默认值 | 说明 |
| 1 | pickup_code_id | int | 10 | 0 | N | Y | 取餐码ID | |
| 2 | regular_users | int | 10 | 0 | Y | N | 0 | 普通用户 |
| 3 | pickup_code | varchar | 255 | 0 | Y | N | 取餐码 | |
| 4 | pickup_instructions | varchar | 64 | 0 | Y | N | 取餐说明 | |
| 5 | meal_pickup_process | text | 65535 | 0 | Y | N | 取餐流程 | |
| 6 | matters_needing_attention | text | 65535 | 0 | Y | N | 注意事项 | |
| 7 | create_time | datetime | 19 | 0 | N | N | CURRENT_TIMESTAMP | 创建时间 |
| 8 | update_time | timestamp | 19 | 0 | N | N | CURRENT_TIMESTAMP | 更新时间 |
| 编号 | 名称 | 数据类型 | 长度 | 小数位 | 允许空值 | 主键 | 默认值 | 说明 |
| 1 | praise_id | int | 10 | 0 | N | Y | 点赞ID: | |
| 2 | user_id | int | 10 | 0 | N | N | 0 | 点赞人: |
| 3 | create_time | timestamp | 19 | 0 | N | N | CURRENT_TIMESTAMP | 创建时间: |
| 4 | update_time | timestamp | 19 | 0 | N | N | CURRENT_TIMESTAMP | 更新时间: |
| 5 | source_table | varchar | 255 | 0 | Y | N | 来源表: | |
| 6 | source_field | varchar | 255 | 0 | Y | N | 来源字段: | |
| 7 | source_id | int | 10 | 0 | N | N | 0 | 来源ID: |
| 8 | status | bit | 1 | 0 | N | N | 1 | 点赞状态:1为点赞,0已取消 |
| 编号 | 名称 | 数据类型 | 长度 | 小数位 | 允许空值 | 主键 | 默认值 | 说明 |
| 1 | regular_users_id | int | 10 | 0 | N | Y | 普通用户ID | |
| 2 | user_name | varchar | 64 | 0 | Y | N | 用户姓名 | |
| 3 | user_age | varchar | 64 | 0 | Y | N | 用户年龄 | |
| 4 | user_gender | varchar | 64 | 0 | Y | N | 用户性别 | |
| 5 | examine_state | varchar | 16 | 0 | N | N | 已通过 | 审核状态 |
| 6 | user_id | int | 10 | 0 | N | N | 0 | 用户ID |
| 7 | create_time | datetime | 19 | 0 | N | N | CURRENT_TIMESTAMP | 创建时间 |
| 8 | update_time | timestamp | 19 | 0 | N | N | CURRENT_TIMESTAMP | 更新时间 |
| 编号 | 名称 | 数据类型 | 长度 | 小数位 | 允许空值 | 主键 | 默认值 | 说明 |
| 1 | slides_id | int | 10 | 0 | N | Y | 轮播图ID: | |
| 2 | title | varchar | 64 | 0 | Y | N | 标题: | |
| 3 | content | varchar | 255 | 0 | Y | N | 内容: | |
| 4 | url | varchar | 255 | 0 | Y | N | 链接: | |
| 5 | img | varchar | 255 | 0 | Y | N | 轮播图: | |
| 6 | hits | int | 10 | 0 | N | N | 0 | 点击量: |
| 7 | create_time | timestamp | 19 | 0 | N | N | CURRENT_TIMESTAMP | 创建时间: |
| 8 | update_time | timestamp | 19 | 0 | N | N | CURRENT_TIMESTAMP | 更新时间: |
| 编号 | 名称 | 数据类型 | 长度 | 小数位 | 允许空值 | 主键 | 默认值 | 说明 |
| 1 | upload_id | int | 10 | 0 | N | Y | 上传ID | |
| 2 | name | varchar | 64 | 0 | Y | N | 文件名 | |
| 3 | path | varchar | 255 | 0 | Y | N | 访问路径 | |
| 4 | file | varchar | 255 | 0 | Y | N | 文件路径 | |
| 5 | display | varchar | 255 | 0 | Y | N | 显示顺序 | |
| 6 | father_id | int | 10 | 0 | Y | N | 0 | 父级ID |
| 7 | dir | varchar | 255 | 0 | Y | N | 文件夹 | |
| 8 | type | varchar | 32 | 0 | Y | N | 文件类型 |
| 编号 | 名称 | 数据类型 | 长度 | 小数位 | 允许空值 | 主键 | 默认值 | 说明 |
| 1 | user_id | mediumint | 8 | 0 | N | Y | 用户ID:[0,8388607]用户获取其他与用户相关的数据 | |
| 2 | state | smallint | 5 | 0 | N | N | 1 | 账户状态:[0,10](1可用|2异常|3已冻结|4已注销) |
| 3 | user_group | varchar | 32 | 0 | Y | N | 所在用户组:[0,32767]决定用户身份和权限 | |
| 4 | login_time | timestamp | 19 | 0 | N | N | CURRENT_TIMESTAMP | 上次登录时间: |
| 5 | phone | varchar | 11 | 0 | Y | N | 手机号码:[0,11]用户的手机号码,用于找回密码时或登录时 | |
| 6 | phone_state | smallint | 5 | 0 | N | N | 0 | 手机认证:[0,1](0未认证|1审核中|2已认证) |
| 7 | username | varchar | 16 | 0 | N | N | 用户名:[0,16]用户登录时所用的账户名称 | |
| 8 | nickname | varchar | 16 | 0 | Y | N | 昵称:[0,16] | |
| 9 | password | varchar | 64 | 0 | N | N | 密码:[0,32]用户登录所需的密码,由6-16位数字或英文组成 | |
| 10 | | varchar | 64 | 0 | Y | N | 邮箱:[0,64]用户的邮箱,用于找回密码时或登录时 | |
| 11 | email_state | smallint | 5 | 0 | N | N | 0 | 邮箱认证:[0,1](0未认证|1审核中|2已认证) |
| 12 | avatar | varchar | 255 | 0 | Y | N | 头像地址:[0,255] | |
| 13 | open_id | varchar | 255 | 0 | Y | N | 针对获取用户信息字段 | |
| 14 | create_time | timestamp | 19 | 0 | N | N | CURRENT_TIMESTAMP | 创建时间: |
| 15 | vip_level | varchar | 255 | 0 | Y | N | 会员等级 | |
| 16 | vip_discount | double | 11 | 2 | Y | N | 0.00 | 会员折扣 |
| 编号 | 名称 | 数据类型 | 长度 | 小数位 | 允许空值 | 主键 | 默认值 | 说明 |
| 1 | group_id | mediumint | 8 | 0 | N | Y | 用户组ID:[0,8388607] | |
| 2 | display | smallint | 5 | 0 | N | N | 100 | 显示顺序:[0,1000] |
| 3 | name | varchar | 16 | 0 | N | N | 名称:[0,16] | |
| 4 | description | varchar | 255 | 0 | Y | N | 描述:[0,255]描述该用户组的特点或权限范围 | |
| 5 | source_table | varchar | 255 | 0 | Y | N | 来源表: | |
| 6 | source_field | varchar | 255 | 0 | Y | N | 来源字段: | |
| 7 | source_id | int | 10 | 0 | N | N | 0 | 来源ID: |
| 8 | register | smallint | 5 | 0 | Y | N | 0 | 注册位置: |
| 9 | create_time | timestamp | 19 | 0 | N | N | CURRENT_TIMESTAMP | 创建时间: |
| 10 | update_time | timestamp | 19 | 0 | N | N | CURRENT_TIMESTAMP | 更新时间: |
3.4 本章小结
整个校园自助点餐取餐系统的需求分析主要对系统总体架构以及功能模块的设计,通过建立E-R模型和数据库逻辑系统设计完成了数据库系统设计。
4 系统详细设计与实现
校园自助点餐取餐系统的详细设计与实现主要是根据前面的校园自助点餐取餐系统的需求分析和校园自助点餐取餐系统的总体设计来设计页面并实现业务逻辑。主要从校园自助点餐取餐系统界面实现、业务逻辑实现这两部分进行介绍。
4.1 普通用户功能模块
4.1.1 前台首页界面
系统首页以上中下的布局进行展示,正上方是系统的导航栏,下面可查看轮播图、公告信息和推荐等信息,并可使用系统其他功能,其主界面展示如下图4-1所示。

图4-1 前台首页界面图
4.1.2 用户注册界面
用户右上角“注册”按钮进入注册页面填写账号、密码、确认密码、昵称、邮箱、身份等信息后点击“注册”按钮,系统会对输入的信息进行验证,验证通过后即可完成注册,其界面展示如下图4-2所示。

图4-2 注册界面图
用户注册的关键代码如下:
/**
* 注册
* @param user
* @return
*/
@PostMapping("register")
public Map<String, Object> signUp(@RequestBody User user) {
// 查询用户
Map<String, String> query = new HashMap<>();
Map<String,Object> map = JSON.parseObject(JSON.toJSONString(user));
query.put("username",user.getUsername());
List list = service.selectBaseList(service.select(query, new HashMap<>()));
if (list.size()>0){
return error(30000, "用户已存在");
}
map.put("password",service.encryption(String.valueOf(map.get("password"))));
service.insert(map);
return success(1);
}
4.1.3 用户登录界面
用户注册后可以通过自己的账户名和密码进行登录的,当用户输入完整的自己的账户名和密码信息并点击“登录”按钮后,系统会对输入的信息进行验证,验证通过后即可完成登录,其界面如下图4-3所示。

图4-3登录界面图
用户登录关键代码如下:
/**
* 登录
* @param data
* @param httpspringbootRequest
* @return
*/
@PostMapping("login")
public Map<String, Object> login(@RequestBody Map<String, String> data, HttpspringbootRequest httpspringbootRequest) {
log.info("[执行登录接口]");
String username = data.get("username");
String email = data.get("email");
String phone = data.get("phone");
String password = data.get("password");
List resultList = null;
Map<String, String> map = new HashMap<>();
if(username != null && "".equals(username) == false){
map.put("username", username);
resultList = service.selectBaseList(service.select(map, new HashMap<>()));
}
else if(email != null && "".equals(email) == false){
map.put("email", email);
resultList = service.selectBaseList(service.select(map, new HashMap<>()));
}
else if(phone != null && "".equals(phone) == false){
map.put("phone", phone);
resultList = service.selectBaseList(service.select(map, new HashMap<>()));
}else{
return error(30000, "账号或密码不能为空");
}
if (resultList == null || password == null) {
return error(30000, "账号或密码不能为空");
}
//判断是否有这个用户
if (resultList.size()<=0){
return error(30000,"用户不存在");
}
User byUsername = (User) resultList.get(0);
Map<String, String> groupMap = new HashMap<>();
groupMap.put("name",byUsername.getUserGroup());
List groupList = userGroupService.selectBaseList(userGroupService.select(groupMap, new HashMap<>()));
if (groupList.size()<1){
return error(30000,"用户组不存在");
}
UserGroup userGroup = (UserGroup) groupList.get(0);
//查询用户审核状态
if (!StringUtils.isEmpty(userGroup.getSourceTable())){
String res = service.selectExamineState(userGroup.getSourceTable(),byUsername.getUserId());
if (res==null){
return error(30000,"用户不存在");
}
if (!res.equals("已通过")){
return error(30000,"该用户审核未通过");
}
}
//查询用户状态
if (byUsername.getState()!=1){
return error(30000,"用户非可用状态,不能登录");
}
String md5password = service.encryption(password);
if (byUsername.getPassword().equals(md5password)) {
// 存储Token到数据库
AccessToken accessToken = new AccessToken();
accessToken.setToken(UUID.randomUUID().toString().replaceAll("-", ""));
accessToken.setUser_id(byUsername.getUserId());
Duration duration = Duration.ofSeconds(7200L);
redisTemplate.opsForValue().set(accessToken.getToken(), accessToken,duration);
// 返回用户信息
JSONObject user = JSONObject.parseObject(JSONObject.toJSONString(byUsername));
user.put("token", accessToken.getToken());
JSONObject ret = new JSONObject();
ret.put("obj",user);
return success(ret);
} else {
return error(30000, "账号或密码不正确");
}
}
4.1.4 美食商城界面
普通用户可查看管理员发布的所有美食商城,支持局部搜索和下拉(筛选、排序)搜索,热门商品推荐,点击可查看详情,进行收藏、评论,并可点击立即购买和加入购物车操作。其界面如下图所示。

图4-4美食商城详情界面图
4.1.5 商城管理界面
普通用户可点击“商城管理”下拉出现我的购物车、我的订单、我的地址等操作。点击“我的购物车”,可查看加入购物的美食商城,点击可查看详情,并可进行删除和选择订单购买操作;点击“我的订单”,可查看我的订单信息,可进行增改删查,支持排序、订单状态搜索,点击可查看详情;点击“我的地址”,可查看我的地址信息,并可进行新建收货地址操作。其界面如下图所示。

图4-5商城管理我的订单界面图
4.1.6 个人中心界面
普通用户可对个人首页、取餐码、订单配送、收藏等信息进行管控。点击“取餐码”,可查看取餐码信息,进行查询操作,支持普通用户搜索,可点击查看详情,和进行签收操作;点击“订单配送”,可查看订单配送信息,进行查询操作,支持配送状态、签收状态搜索,可点击查看详情,和进行签收操作;
点击“收藏”,可管理所有收藏信息,包括交流论坛、美食资讯、美食商城等,进行查看和删除操作。可点击查看详情。其界面如下图所示:

图4-6个人中心界面图
4.2 管理员功能模块
4.2.1 后台首页界面
管理员登录系统后,首先进入后台首页界面,可查看商品销售金额统计、商品销售数量统计等信息数据分析图表。其界面如下图所示。

图4-7后台首页界面图
4.2.2 系统用户界面
管理员可对普通用户和管理员等系统用户信息进行管控,包括进行增删改查操作,点击可查看详情。其界面如下图所示。

图4-8系统用户界面图
4.2.3 取餐码管理界面
管理员可对取餐码进行管理,可进行增删改查操作,支持普通用户搜索,点击可查看详情。其界面如下图所示。

图4-9 取餐码管理添加界面图
4.2.4 系统管理界面
管理员可对首页的轮播图进行管理,查看添加的轮播图信息,进行增删改查操作,支持标题搜索,可点击查看详情。其界面如下图所示。

图4-10 系统管理界面图
轮播图片上传的代码如下:
@PostMapping("/upload")
public Map<String, Object> upload(@RequestParam("file") MultipartFile file) {
log.info("进入方法");
if (file.isEmpty()) {
return error(30000, "没有选择文件");
}
try {
//判断有没路径,没有则创建
String filePath = System.getProperty("user.dir") + "/src/main/resources/static/";
File targetDir = new File(filePath);
if (!targetDir.exists() && !targetDir.isDirectory()) {
if (targetDir.mkdirs()) {
log.info("创建目录成功");
} else {
log.error("创建目录失败");
}
}
String fileName = file.getOriginalFilename();
File dest = new File(filePath + fileName);
log.info("文件路径:{}", dest.getPath());
log.info("文件名:{}", dest.getName());
file.transferTo(dest);
JSONObject jsonObject = new JSONObject();
jsonObject.put("url", "/api/upload/" + fileName);
return success(jsonObject);
} catch (IOException e) {
log.info("上传失败:{}", e.getMessage());
}
return error(30000, "上传失败");
}
4.2.5 公告信息管理界面
管理员可对公告信息进行管理,进行增删改查操作,支持标题搜索,可点击查看详情。其界面如下图所示。

图4-11 公告信息管理界面图
4.2.6 资源管理界面
管理员可对美食资讯和分类列表进行管理,进行增删改查操作,美食资讯支持标题、标签、分类搜索,可点击查看详情和查看评论;分类列表支持类型名称搜索,可点击查看详情。其界面如下图所示。

图4-12 资源管理界面图
4.2.7 商城管理界面
管理员可对美食商城、分类列表、订单列表、订单配送等信息进行管理。例如,点击“美食商城”,可查看所有美食商城信息,进行增删改查操作,支持标题、分类搜索,可点击查看详情和查看评论;点击“分类列表”,可查看所有分类信息,进行增删改查操作,支持分类搜索,可点击查看详情;点击“订单列表”,可查看所有订单信息,进行查询和删除操作支持订单号、商品名称、联系人姓名、状态搜索,可点击查看详情,并可点击进行配送操作;点击“订单配送”,可查看所有订单配送信息,进行增删改查操作,支持配送状态、签收状态搜索,可点击查看详情,可点击签收,修改签收状态。
例如,商城管理美食商城界面如下图所示。

图4-13 商城管理美食商城界面图
例如,商城管理订单列表界面如下图所示。

图4-14商城管理订单列表界面图
添加关键代码如下:
@PostMapping("/add")
@Transactional
public Map<String, Object> add(HttpspringbootRequest request) throws IOException {
service.insert(service.readBody(request.getReader()));
return success(1);
}
public Map<String, Object> addMap(Map<String,Object> map){
service.insert(map);
return success(1);
}
删除关键代码如下:
@RequestMapping(value = "/del")
@Transactional
public Map<String, Object> del(HttpspringbootRequest request) {
service.delete(service.readQuery(request), service.readConfig(request));
return success(1);
}
public void delete(Map<String,String> query,Map<String,String> config){
QueryWrapper wrapper = new QueryWrapper<E>();
toWhereWrapper(query, "0".equals(config.get(FindConfig.GROUP_BY)),wrapper);
baseMapper.delete(wrapper);
log.info("[{}] - 删除操作:{}",wrapper.getSqlSelect());
}
5 系统测试
5.1 系统测试目的
无论什么样的系统,测试都至关重要,通过测试可以检查出潜藏的缺陷,从而确保系统的性能和稳定性,避免Bug的出现,并确保系统的功能和性价比达到预期的要求。
5.2 系统测试用例
系统测试包括:用户登录功能测试、美食商城展示功能、取餐码添加功能、密码修改功能测试,如表5-1、5-2、5-3、5-4所示:
表5-1 用户登录功能测试表
| 用例名称 | 用户登录系统 |
| 目的 | 测试用户通过正确的用户名和密码可否登录功能 |
| 前提 | 未登录的情况下 |
| 测试流程 | 1) 进入登录页面 2) 输入正确的用户名和密码 |
| 预期结果 | 用户名和密码正确的时候,跳转到登录成功界面,反之则显示错误信息,提示重新输入 |
| 实际结果 | 实际结果与预期结果一致 |
美食商城展示功能测试:
表5-2 美食商城展示功能测试表
| 用例名称 | 美食商城展示 |
| 目的 | 测试美食商城展示功能 |
| 前提 | 用户登录 |
| 测试流程 | 点击美食商城 |
| 预期结果 | 可以查看到所有美食商城信息 |
| 实际结果 | 实际结果与预期结果一致 |
取餐码添加界面测试:
表5-3 取餐码添加界面测试表
| 用例名称 | 取餐码添加测试用例 |
| 目的 | 测试取餐码添加功能 |
| 前提 | 管理员正常登录情况下 |
| 测试流程 | 1)管理员点击商城管理下方的取餐码,进入添加页面填写信息。 2)填写完毕后点击进行提交。 |
| 预期结果 | 提交以后,页面会显示新的取餐码 |
密码修改功能测试:
表5-4 密码修改功能测试表
| 用例名称 | 密码修改测试用例 |
| 目的 | 测试密码修改功能 |
| 前提 | 普通用户和管理员用户正常登录情况下 |
| 测试流程 | 1)点击密码修改并完成填写。 2)点击进行提交。 |
| 预期结果 | 使用新的密码可以登录 |
| 实际结果 | 实际结果与预期结果一致 |
5.3 系统测试结果
通过编写校园自助点餐取餐系统的测试用例,已经检测完毕用户登录功能测试、美食商城展示功能、取餐码添加功能、密码修改功能测试,通过的测试为校园自助点餐取餐系统的后期推广运营提供了强力的技术支撑。
结 论
在校园自助点餐取餐系统开发之前,需要先对用户的具体需求进行分析。包括系统的可行性分析、功能需求分析以及其他需求等。并确定所使用的设计与实现的技术,在可行性分析过程中,对系统实现的技术性、经济性等方面进行了分析。总体上证明了系统实施的可行性。
本文总结了校园自助点餐取餐系统开发背景与意义,然后阐述了系统的具体业务需求,并根据系统需求对系统结构以及功能模块等进行了详细地设计,选择采用Java开发语言,利用springboot技术框架,采取MySQL数据库实现数据的储存和处理,划分并实现整个系统多个不同的功能模块。在分析系统功能需求时,对整个系统的总体架构以及功能模块等进行了分析,并选择合适的系统开发技术完成了对各个模块的开发工作。系统开发完成之后进行了部署,同时进行了系统的测试过程,通过测试证明了系统在功能以及性能等方面都达到了预期的要求,具有较高的稳定性与可靠性。
参考文献
[1]张乐.高校食堂自助点餐系统设计与实现[J].电脑与信息技术,2024,32(02):51-53.DOI:10.19414/j.cnki.1005-1228.2024.02.009.
[2]Svendsen A J ,Beck M A ,Frederiksen S K A , et al.Development of an electronic food ordering system and a la carte menu: Enhancing patient involvement in nutritional care[J].Clinical Nutrition ESPEN,2024,6086-94.
[3]郭甲天,陈婷,向阳.一种基于SpringBoot框架校园宿舍管理系统的设计与实现[J].电脑知识与技术,2024,20(07):37-40.DOI:10.14004/j.cnki.ckt.2024.0444.
[4]游晶,邱淑丽,李敬文.基于SpringBoot的校园智慧报修系统的设计与实现[J].电脑知识与技术,2023,19(32):50-52+65.DOI:10.14004/j.cnki.ckt.2023.1718.
[5]苏兵.基于微服务的校园点餐系统后台的设计与实现[J].电脑与电信,2023,(11):23-28.DOI:10.15966/j.cnki.dnydx.2023.11.008.
[6]崔臣,宋甲旭.基于SpringBoot的校园二手交易系统研究[J].无线互联科技,2023,20(18):31-34.
[7]张祎萌,顾丹彤,刘少杰,等.基于校园“智慧点餐”系统的膳食大数据准确性评价[C]//亚洲营养学会联合会,中国营养学会.Abstract Book of the 14th Asian Congress of Nutrition--Food Nutrition.复旦大学公共卫生学院;复旦大学健康传播研究所;复旦大学附属眼耳鼻喉科医院;,2023:1.DOI:10.26914/c.cnkihy.2023.076164.
[8]Yang Y .Design and Implementation of Student Information Management System Based on Springboot[J].Advances in Computer, Signals and Systems,2022,6(6):
[9]陈小燕,朱映辉,余晓春.基于SpringBoot+Vue的好农物商城的设计与实现[J].电脑知识与技术,2022,18(22):37-39.DOI:10.14004/j.cnki.ckt.2022.1535.
[10]李章恒.校园外卖系统设计与实现[D].山东大学,2022.DOI:10.27272/d.cnki.gshdu.2022.004873.
[11]谷研硕,时振涛,孙申英,等.基于内容推荐算法的点餐系统的设计与实现[J].电脑知识与技术,2022,18(10):48-49.DOI:10.14004/j.cnki.ckt.2022.0815.
[12]田松涛,段元梅.基于SpringBoot的线上商城平台设计[J].无线互联科技,2022,19(01):56-57.
[13]张欣,张根龙,刘新梅.高校校园在线点餐发展模式分析——以防灾科技学院为例[J].产业与科技论坛,2021,20(16):93-94.
[14]陈冰.基于SpringBoot的校园二手商品交易系统的设计与实现[D].华中师范大学,2021.DOI:10.27159/d.cnki.ghzsu.2021.003139.
[15]傅俊松,曾丽.基于SSM的高校食堂就餐系统设计——以四川大学锦城学院为例[J].现代信息科技,2021,5(06):5-8.DOI:10.19850/j.cnki.2096-4706.2021.06.002.
[16]徐正波.基于Spring的平安校园系统的设计与实现[D].北京交通大学,2020.DOI:10.26944/d.cnki.gbfju.2020.004019.
[17]孙瑜霞,王泽元,刘硕洲,等.关于高职“校园一点通”微信点餐系统的构建研究[J].数码世界,2020,(09):33-34.
[18]邱丹萍.应用SpringBoot的食堂订餐管理系统设计[J].福建电脑,2020,36(06):115-117.DOI:10.16707/j.cnki.fjpc.2020.06.035.
[19]赵玺博,夏琦,刘章茂.基于Springboot的校园网故障管理系统的实现[J].科学技术创新,2020,(13):58-59.
[20]Amanda G ,Robert A .Applying Anthropology to the Campus Dining System: Reflections on Working with Community Food Assessments and the Real Food Challenge[J].Practicing Anthropology,2015,37(2):22-26.
致 谢
首先,我要感谢我的论文指导老师。在论文完成的整个过程中,指导老师始终给予我无微不至的关爱与指导。在论文写作的过程中,导师那耐心细致的指导,以及提出的具有建设性的意见,都给予了我极大的帮助,让我受益匪浅。导师严谨的治学态度、敬业精神以及高水平的教学能力,都给我树立了追求卓越的典范,这对我以后的人生道路和学业成就都产生了极大的积极影响。
此外,我还要感谢我班的同学们,他们既是我的同窗好友,又是我的良师益友。正是由于你们的支持和关怀,使得我在大学期间的学习和生活都变得异常充实。感谢那些在大学期间给予我帮助的所有老师和同学们,是你们给予了我在学业道路上的前进动力。
当然,我也不能忘记我的父母,是他们用无私的爱抚养我成人。你们的养育之恩我将永生难忘,将来我一定会用我的成绩回报你们。在成长的道路上,我会不断努力,不负众望,用实际行动来回报你们对我的期望。
总之,在这篇论文中,我要感谢所有给予我帮助的人,包括指导老师、同学们、家人和朋友们。是你们的支持与关爱,让我在学术和个人生活中取得了优异的成绩。我会珍惜这份感恩之情,将这份力量用于学习和未来的生活中,不断追求卓越,成为一个更加优秀的人。
免费领取项目源码,请关注❤点赞收藏并私信博主,谢谢-

被折叠的 条评论
为什么被折叠?



