servlet超市会员积分管理系统
摘 要
随着社会的发展,社会的方方面面都在利用信息化时代的优势。互联网的优势和普及使得各种系统的开发成为必需。
本文以实际运用为开发背景,运用软件工程原理和开发方法,它主要是采Servlet、JSP技术和mysql数据库来完成对系统的设计。整个开发过程首先对超市会员积分管理系统进行需求分析,得出超市会员积分管理系统主要功能。接着对超市会员积分管理系统进行总体设计和详细设计。总体设计主要包括系统功能设计、系统总体结构设计、系统数据结构设计和系统安全设计等;详细设计主要包括超市会员积分管理系统数据库访问的实现,主要功能模块的具体实现,模块实现关键代码等。最后对超市会员积分管理系统进行了功能测试,并对测试结果进行了分析总结,得出超市会员积分管理系统存在的不足及需要改进的地方,为以后的超市会员积分管理系统维护提供了方便,同时也为今后开发类似超市会员积分管理系统提供了借鉴和帮助。
超市会员积分管理系统开发使系统能够更加方便快捷,同时也给超市提供一个便捷、高效的会员积分管理解决方案。系统界面较友好,易于操作。
关键词:超市会员积分管理系统; Mysql数据库;Servlet技术;
Servlet Entrepreneurship and Innovation Incubator Platform
ABSTRACT
With the development of the society, all aspects of the society are making use of the advantages of the information age. The advantages and popularization of the Internet make the development of various systems necessary.
This paper takes the practical application as the development background, using the software engineering principles and development methods, which mainly uses Servlet, JSP technology and mysql database to complete the design of the system. The whole development process first analyzes the requirements of the supermarket member points management system, and obtains the main functions of the supermarket member points management system. Then, the overall design and detailed design of the supermarket member points management system are made. The overall design mainly includes the system function design, the system overall structure design, system data structure design and system security design, etc. The detailed design mainly includes the realization of database access, the specific implementation of main functional modules, and the key code. Finally to the supermarket member integral management system function test, and analyzes the test results are summarized, it is concluded that the supermarket member integral management system deficiencies and need to improve, for the supermarket member integral management system maintenance provides convenient, but also for the future development of similar supermarket member integral management system provides reference and help.
The development of the supermarket member points management system makes the system more convenient and fast, and also provides the supermarket with a convenient and efficient member points management solution. The system interface is relatively friendly and easy to operate.
Keywords:Supermarket member points management system; Mysql database; Servlet technology
目 录
第1章 绪论
1.1选题背景
当今网络普及,信息技术猛速的发展着,社会的各个领域都在紧跟时代的脚步不断创新,不断改革,已经发生了巨大的变化,从以往的人工手动来处理信息数据,到现在的计算机智能化处理信息数据,得到了质的改变,将繁琐、耗时大、易泄密、难保存等缺点改变成了操作快速、省时省力、高保密性、易保存等优点,这让社会的每一领域都受益。
现下全国很多企业都已经把自己企业内的软件朝着智能化的方向在转移,尤其是在朝着符合自己企业特色的网页端方向来扩展。像以前超市会员积分管理系统都是通过纸质进行的、各种数据信息非常多,而且管理起来费时费力,因此结合目前计算机应用技术得发展,我决定开发超市会员积分管理系统。通过借助现在热门的浏览器进行浏览管理,让超市会员积分管理系统变更加人性化,也可以使得超市会员积分管理系统在智能化管理上有所提高。
1.2 开发现状
由于近年来计算机技术的不断发展,在现代生活中,我们所需要的各种信息处理操作都是通过使用计算机来完成的。有了计算机,我们可以很容易地查询和维护各种信息。因此,有必要对超市会员积分管理系统进行数字化,提高其效率和利用率。
如果采用传统的超市会员积分管理系统,数据量巨大,人力、精力和工作精度有限,传统的超市会员积分管理系统不可避免地存在效率低、准确性低等缺点,同时也伴随着大量人力资源的浪费。在管理工作中,涉及的计算机比人类更熟练,能够满足速度、精度和低资源消耗的要求。基于这些显著的优势,如果能够设计出一套完整的、量身定制的超市会员积分管理系统,将大大提高超市会员积分管理系统的工作效率。
在超市会员积分管理系统制度下,高校管理人员只需配备少量专业人员,对数据库进行日常数据审核、管理和定期维护。在整个过程中,管理人员只需要提供少量的必要信息,大部分数据处理工作由数据库和相关程序完成,节省了大量时间。如果数据库中的某部分信息出现错误,管理人员可以通过批量修改等方法减少故障排除过程中所需的时间和精力。因此,有必要为高校开发一个称职的超市会员积分管理系统。
1.3 论文结构安排
论文将分层次经行编排,除去论文摘要致谢文献参考部分,正文部分还会对网站需求做出分析,以及阐述大体的设计和实现的功能,最后罗列部分调测记录,论文主要架构如下:
第1章 交代项目的背景和现状。
第2章 对系统的需求展开分析。
第3章 阐述了网站的总体设计。
第4章 阐明了超市会员积分管理系统详细功能的实现,主要根据技术性的功能模块功能实现。
第5章 罗列了部分系统调试与测试的记录。
第6章 介绍了超市会员积分管理系统的结论。
第2章 相关技术
2.1 servlet
Servlet(Server Applet)是Java Servlet的简称,称为小服务程序或服务连接器,用Java编写的服务器端程序,具有独立于平台和协议的特性,主要功能在于交互式地浏览和生成数据,生成动态Web内容。
狭义的Servlet是指Java语言实现的一个接口,广义的Servlet是指任何实现了这个Servlet接口的类,一般情况下,人们将Servlet理解为后者。Servlet运行于支持Java的应用服务器中。从原理上讲,Servlet可以响应任何类型的请求,但绝大多数情况下Servlet只用来扩展基于HTTP协议的Web服务器。
最早支持Servlet标准的是JavaSoft的Java Web Server,此后,一些其它的基于Java的Web服务器开始支持标准的Servlet。
2.2 JSP技术
Sun Microsystems公司开发的JSP技术是一种快速、简洁的动态Web网页开发技术,现已得到很多大公司的支持和赞助,基于JSP实现的许多企业级框架在各种Web开发技术中遥遥领先。JSP是一种将Java代码与普通静态网页相结合的编程技术,可以充分利用Java的跨平台优点,实现JSP功能的一次开发多平台部署的特性。将JSP和Java Servlet相结合,分别完成前台页面的展示和后台业务的处理,将展现和处理分开符合MVC和面向对象的思想,并且具有跨平台、安全性高、简单明了、容易开发等优点。非常便于部署和维护,用户只要拥有一个浏览器就可以很方便地进行浏览和访问。
2.3 Mysql数据库
科技的进步,给日常带来许多便利:教室的投影器用到了虚拟成像技术,数码相机用到了光电检测技术,比如超市货物进出库的记录需要一个信息仓库。这个信息仓库就是数据库,而这次的校园车辆预约系统也需要这项技术的支持。
用Mysql这个软件,是因为它能接受多个使用者访问,而且里面存在Archive等。它会先把数据进行分类,然后分别保存在表里,这样的特别操作就会提高数据监管自身的速度,让数据库能被灵活运用。Mysql的代码是公开的,而且允许别人二次编译升级。这个特点能够降低使用者的成本,再搭配合适的软件后形成一个良好的网站系统。虽然它有缺点,但是综合各方面来说,它是使用者的主流运用的对象。
第3章 系统分析
3.1 需求分析
超市会员积分管理系统主要是为了提高工作人员的工作效率和更方便快捷的满足用户,更好存储所有数据信息及快速方便的检索功能,对系统的各个模块是通过许多今天的发达系统做出合理的分析来确定考虑用户的可操作性,遵循开发的系统优化的原则,经过全面的调查和研究。
系统所要实现的功能分析,对于现在网络方便的管理,系统要实现用户可以直接在平台上进行查看所有数据信息,根据需求可以进行在线添加,删除或修改超市会员积分管理系统信息,这样既能节省时间,不用再像传统的方式耽误时间,真的很难去满足用户的各种需求。所以超市会员积分管理系统的开发不仅仅是能满足用户的需求,还能提高管理员的工作效率,减少原有不必要的工作量。
3.2 系统可行性分析
3.2.1技术可行性:
本企业网站在Windows操作系统中进行开发,并且目前PC机的性能已经可以胜任普通网站的web服务器。系统开发所使用的技术也都是自身所具有的,也是当下广泛应用的技术之一。
系统的开发环境和配置都是可以自行安装的,系统使用JSP开发工具,使用比较成熟的Mysql数据库进行对系统前台及后台的数据交互,根据技术语言对数据库,结合需求进行修改维护,可以使得网站运行更具有稳定性和安全性,从而完成实现网站的开发。
(1)硬件可行性分析
超市会员积分管理系统及信息分析的设计对于所使用的计算机没有什么硬性的要求,计算机只要可以正常的使用进行代码的编写及页面设计就可行,主要是对于服务器有些要求,对于平台搭建完成要上传的服务器是有一定的要求的,服务器必须选择安全性比较高的,然后就是在打开网站必须顺畅,不能停顿太长时间;性价比高;安全性高。
(2)软件可行性分析
开发整个系统使用的是云计算,流量的可扩展性和基于流量的智能调整云计算的优点就是流量的可扩展性和基于流量的智能调整,保障系统的安全及数据信息的及时备份。
因此,我们从两个方面进行了可行性研究,可以看出系统的开发没有问题。
3.2.2经济可行性
在超市会员积分管理系统开发之前所做的市场调研及其他的物流公司相关的管理系统,都是没有任何费用的,都是通过开发者自己的努力,所有的工作的都是自己亲力亲为,在碰到自己比较难以解决的问题,大多是通过同学和指导老师的帮助进行相关信息的解决,所以对于超市会员积分管理系统的开发在经济上是完全可行的,没有任何费用支出的。
使用比较成熟的技术,系统是基于Servlet技术的开发,采用Mysql数据库。所以系统在开发人力、财力要求不高,具有经济可行性。
3.2.3操作可行性:
可操作性主要是对超市会员积分管理系统设计完成后,用户的使用体验度,以及管理员可以通过系统随时管理相关的数据信息,并且对于管理员、用户两个用户角色,都可以简单明了的进入到自己的系统界面,通过界面导航菜单可以简单明了地操作功能模块,方便用户信息的操作需求和管理员管理数据信息,对于系统的操作,不需要专业人员都可以直接进行功能模块的操作管理,所以在系统的可操作性是完全可以的。本系统的操作使用的也是界面窗口进行登录,所以操作人员只要会简单的电脑操作就完全可以的。
3.3 系统需求分析
超市会员积分管理系统是基于Servlet技术来进行开发,使用了mysql数据库来存储数据,划分为用户端和管理员端两大部分。
用户端:
- 注册登录:在系统的右上角有登录+注册+搜索查看按钮,如果业主想要登录到系统当中,可以点击“登录”按钮,然后填写号用户名+密码,点击“登录”按钮,系统会对你的用户名密码进行核对,正确的话就会登录成功了,如果没有账号的话,可以点击右上角的“注册”按钮,然后根据提示输入好用户信息,就可以得到账号和密码了;
- 首页:登录系统的第一界面就是首页,进入眼帘的导航按钮,接着是轮播图播放,再往下就是商品咨询等信息;
- 积分规则:点击“积分规则”这个菜单,可以查看到系统中所有发布的积分规则,如果想要了解某一信息的详细信息,点击后面的“详情”会进入详情查看界面,可以对信息进行详情查看、评论等操作;
- 商品资讯:点击“商品资讯”这个菜单,可以查看到系统中所有发布的商品资讯,如果想要了解某一商品咨询的详细信息,可通过筛选或排序方式找出相应信息,然后点击后面的“详情”会进入详情查看界面,可以对商品资讯进行详情查看、点赞、评论等操作;
- 商品信息:点击“商品信息”这个菜单,可以查看到系统中所有发布的商品信息,如果想要了解某一商品信息的详细信息,可通过关键字搜索或下拉搜索方式找出相应商品信息,点击后面的“详情”会进入详情查看界面,可以对商品信息进行详情查看、点赞、评论及兑换等操作;
- 我的账户:当用户点击右上角“我的”这个按钮,会出现子菜单,点击“我的账户”可以对个人的资料以及登录系统的密码进行设置;
- 个人中心:当用户点击右上角“我的”这个按钮,会出现子菜单,点击“个人中心”会出现子菜单:个人首页、兑换记录、会员积分、收藏,点击可做相对应操作;
(1)主页:击“个人信息”按钮,可以对个人的头像、昵称、手机号码等信息进行更新。点击“修改密码”按钮,可以对登录密码进行更改,首先输入原密码,然后再输入新密码和确认密码,当原密码正确,输入两次新密码一致,则修改成功,否则给出错误提示信息。
(2)公共管理:点击“公共管理”这个按钮,会出现轮播图和积分规则两个子菜单,可以查看、删除、重置、新增所有轮播图和积分信息,并可导出信息表打印。
(3)用户管理:管理员可以对系统中所有的用户角色进行管控,包含了管理员、普通用户,如果需要添加新的用户,点击页面中的“添加”按钮根据提示输入上用户信息,点击“提交”以后在对应的用户界面就可以查看到了,可以点击用户后面的“删除”按钮直接删除某一用户。
(4)资讯管理:点击“资讯管理”这个按钮,会出现商品资讯和资讯分类两个子菜单,可以查看、删除、重置、新增所有商品信息和资讯分类,并可导出信息表打印。
(5)商品类型:点击“商品类型”这个按钮可以查看所有商品类型信息,可以进行详情查看、删除、新增、查看评论等操作。
(6)商品信息:点击“商品信息”这个按钮可以查看所有商品信息,可以进行详情查看、删除、新增、查看评论等操作。
(7)兑换记录:点击“兑换记录”这个按钮可以查看所有兑换记录,可以进行详情查看、删除、修改、新增等操作。
(8)会员积分:点击“会员积分”这个按钮可以查看所有会员积分,可以进行详情查看、删除、修改、新增等操作以及积分消耗的更新。
(9)积分消耗:点击“积分消耗”这个按钮可以查看所有积分消耗记录,可以进行详情查看、删除、修改、新增等操作。
3.4非功能性需求分析
超市会员积分管理系统的非功能性需求比如超市会员积分管理系统的安全性怎么样,可靠性怎么样,性能怎么样,可拓展性怎么样等。具体可以表示在如下3-1表格中:
表3.1 超市会员积分管理系统非功能需求表
| 安全性 | 主要指超市会员积分管理系统数据库的安装,数据库的使用和密码的设定必须合乎规范。 |
| 可靠性 | 可靠性是指超市会员积分管理系统能够安装用户的指示进行操作,经过测试,可靠性90%以上。 |
| 性能 | 性能是影响超市会员积分管理系统占据市场的必要条件,所以性能最好要佳才好。 |
| 可扩展性 | 比如数据库预留多个属性,比如接口的使用等确保了系统的非功能性需求。 |
| 易用性 | 用户只要跟着超市会员积分管理系统的页面展示内容进行操作,就可以了。 |
| 可维护性 | 超市会员积分管理系统开发的可维护性是非常重要的,经过测试,可维护性没有问题 |
3.5系统用例分析
超市会员积分管理系统中会员角色用例图如图3.2所示:

图3.2 会员角色用例图
超市会员积分管理系统中管理员角色用例图如图3.3所示:

图3.3管理员角色用例图
3.6系统流程分析
3.6.1操作流程

图3-4登录流程图
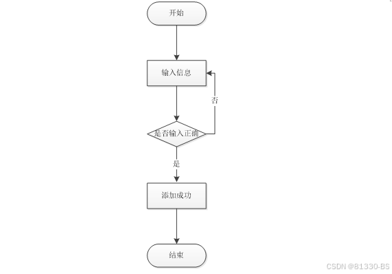
3.6.2添加信息流程
添加信息流程图,如图所示:

图3-5添加信息流程图
3.6.3删除信息流程
删除信息流程图,如图所示:

图3-6删除信息流程图
第4章 系统设计
在上一章节中分析了超市会员积分管理系统的功能性需求,并且根据需求分析了超市会员积分管理系统中的用例。那么接下来就要开始对超市会员积分管理系统架构、主要功能和数据库开始进行设计。
4.1系统功能模块设计
超市会员积分管理系统功能模块分成了管理员及会员用户两个模块,每个模块登录进去对应相应的功能具体的功能模块图如图4.1所示。

图4.1 超市会员积分管理系统系统功能模块图
4.2开发流程设计
系统流程的分析是通过调查系统所涉及问题的识别、可行性、可操作性、系统分析处理能力等具体环节来调节、整理系统的设计方案以确保系统能达到理想的状态。这些操作都要从注册、登录处着眼进行一系列的流程测试保证数据库的完整,从而把控系统所涉及信息管理的安全、保证信息输入、输出正常转换。然后,通过实际操作完成流程图的绘制工作。
超市会员积分管理系统的开发对管理模块和系统使用的数据库进行分析,编写代码,系统测试,如图4-2所示。

图4-2开发系统流程图
4.3 数据库设计
数据库设计一般包括需求分析、概念模型设计、数据库表建立三大过程,其中需求分析前面章节已经阐述,概念模型设计有E-R模型和逻辑结构设计两部分。
4.3.1数据库概念结构设计
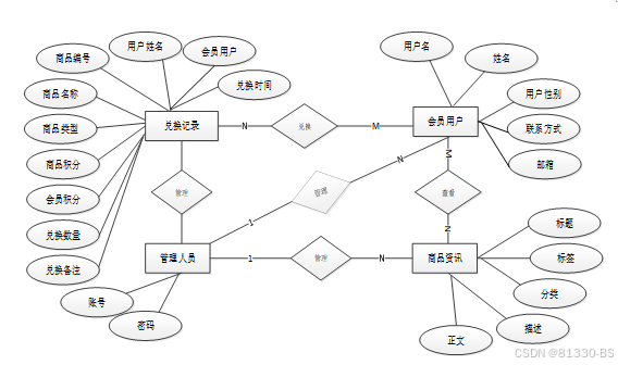
下面是整个超市会员积分管理系统中主要的数据库表总E-R实体关系图。

图4.3 超市会员积分管理系统总E-R关系图
4.4 数据表
将数据库概念设计的E-R图转换为关系数据库。在关系数据库中,数据关系由数据表组成,但是表的结构表现在表的字段上。
| 编号 | 名称 | 数据类型 | 长度 | 小数位 | 允许空值 | 主键 | 默认值 | 说明 |
| 1 | token_id | int | 10 | 0 | N | Y | 临时访问牌ID | |
| 2 | token | varchar | 64 | 0 | Y | N | 临时访问牌 | |
| 3 | info | text | 65535 | 0 | Y | N | ||
| 4 | maxage | int | 10 | 0 | N | N | 2 | 最大寿命:默认2小时 |
| 5 | create_time | timestamp | 19 | 0 | N | N | CURRENT_TIMESTAMP | 创建时间: |
| 6 | update_time | timestamp | 19 | 0 | N | N | CURRENT_TIMESTAMP | 更新时间: |
| 7 | user_id | int | 10 | 0 | N | N | 0 | 用户编号: |
| 编号 | 名称 | 数据类型 | 长度 | 小数位 | 允许空值 | 主键 | 默认值 | 说明 |
| 1 | article_id | mediumint | 8 | 0 | N | Y | 文章id:[0,8388607] | |
| 2 | title | varchar | 125 | 0 | N | Y | 标题:[0,125]用于文章和html的title标签中 | |
| 3 | type | varchar | 64 | 0 | N | N | 0 | 文章分类:[0,1000]用来搜索指定类型的文章 |
| 4 | hits | int | 10 | 0 | N | N | 0 | 点击数:[0,1000000000]访问这篇文章的人次 |
| 5 | praise_len | int | 10 | 0 | N | N | 0 | 点赞数 |
| 6 | create_time | timestamp | 19 | 0 | N | N | CURRENT_TIMESTAMP | 创建时间: |
| 7 | update_time | timestamp | 19 | 0 | N | N | CURRENT_TIMESTAMP | 更新时间: |
| 8 | source | varchar | 255 | 0 | Y | N | 来源:[0,255]文章的出处 | |
| 9 | url | varchar | 255 | 0 | Y | N | 来源地址:[0,255]用于跳转到发布该文章的网站 | |
| 10 | tag | varchar | 255 | 0 | Y | N | 标签:[0,255]用于标注文章所属相关内容,多个标签用空格隔开 | |
| 11 | content | longtext | 2147483647 | 0 | Y | N | 正文:文章的主体内容 | |
| 12 | img | varchar | 255 | 0 | Y | N | 封面图 | |
| 13 | description | text | 65535 | 0 | Y | N | 文章描述 |
| 编号 | 名称 | 数据类型 | 长度 | 小数位 | 允许空值 | 主键 | 默认值 | 说明 |
| 1 | type_id | smallint | 5 | 0 | N | Y | 分类ID:[0,10000] | |
| 2 | display | smallint | 5 | 0 | N | N | 100 | 显示顺序:[0,1000]决定分类显示的先后顺序 |
| 3 | name | varchar | 16 | 0 | N | N | 分类名称:[2,16] | |
| 4 | father_id | smallint | 5 | 0 | N | N | 0 | 上级分类ID:[0,32767] |
| 5 | description | varchar | 255 | 0 | Y | N | 描述:[0,255]描述该分类的作用 | |
| 6 | icon | text | 65535 | 0 | Y | N | 分类图标: | |
| 7 | url | varchar | 255 | 0 | Y | N | 外链地址:[0,255]如果该分类是跳转到其他网站的情况下,就在该URL上设置 | |
| 8 | create_time | timestamp | 19 | 0 | N | N | CURRENT_TIMESTAMP | 创建时间: |
| 9 | update_time | timestamp | 19 | 0 | N | N | CURRENT_TIMESTAMP | 更新时间: |
| 编号 | 名称 | 数据类型 | 长度 | 小数位 | 允许空值 | 主键 | 默认值 | 说明 |
| 1 | auth_id | int | 10 | 0 | N | Y | 授权ID: | |
| 2 | user_group | varchar | 64 | 0 | Y | N | 用户组: | |
| 3 | mod_name | varchar | 64 | 0 | Y | N | 模块名: | |
| 4 | table_name | varchar | 64 | 0 | Y | N | 表名: | |
| 5 | page_title | varchar | 255 | 0 | Y | N | 页面标题: | |
| 6 | path | varchar | 255 | 0 | Y | N | 路由路径: | |
| 7 | position | varchar | 32 | 0 | Y | N | 位置: | |
| 8 | mode | varchar | 32 | 0 | N | N | _blank | 跳转方式: |
| 9 | add | tinyint | 3 | 0 | N | N | 1 | 是否可增加: |
| 10 | del | tinyint | 3 | 0 | N | N | 1 | 是否可删除: |
| 11 | set | tinyint | 3 | 0 | N | N | 1 | 是否可修改: |
| 12 | get | tinyint | 3 | 0 | N | N | 1 | 是否可查看: |
| 13 | field_add | text | 65535 | 0 | Y | N | 添加字段: | |
| 14 | field_set | text | 65535 | 0 | Y | N | 修改字段: | |
| 15 | field_get | text | 65535 | 0 | Y | N | 查询字段: | |
| 16 | table_nav_name | varchar | 500 | 0 | Y | N | 跨表导航名称: | |
| 17 | table_nav | varchar | 500 | 0 | Y | N | 跨表导航: | |
| 18 | option | text | 65535 | 0 | Y | N | 配置: | |
| 19 | create_time | timestamp | 19 | 0 | N | N | CURRENT_TIMESTAMP | 创建时间: |
| 20 | update_time | timestamp | 19 | 0 | N | N | CURRENT_TIMESTAMP | 更新时间: |
| 编号 | 名称 | 数据类型 | 长度 | 小数位 | 允许空值 | 主键 | 默认值 | 说明 |
| 1 | collect_id | int | 10 | 0 | N | Y | 收藏ID: | |
| 2 | user_id | int | 10 | 0 | N | N | 0 | 收藏人ID: |
| 3 | source_table | varchar | 255 | 0 | Y | N | 来源表: | |
| 4 | source_field | varchar | 255 | 0 | Y | N | 来源字段: | |
| 5 | source_id | int | 10 | 0 | N | N | 0 | 来源ID: |
| 6 | title | varchar | 255 | 0 | Y | N | 标题: | |
| 7 | img | varchar | 255 | 0 | Y | N | 封面: | |
| 8 | create_time | timestamp | 19 | 0 | N | N | CURRENT_TIMESTAMP | 创建时间: |
| 9 | update_time | timestamp | 19 | 0 | N | N | CURRENT_TIMESTAMP | 更新时间: |
| 编号 | 名称 | 数据类型 | 长度 | 小数位 | 允许空值 | 主键 | 默认值 | 说明 |
| 1 | comment_id | int | 10 | 0 | N | Y | 评论ID: | |
| 2 | user_id | int | 10 | 0 | N | N | 0 | 评论人ID: |
| 3 | reply_to_id | int | 10 | 0 | N | N | 0 | 回复评论ID:空为0 |
| 4 | content | longtext | 2147483647 | 0 | Y | N | 内容: | |
| 5 | nickname | varchar | 255 | 0 | Y | N | 昵称: | |
| 6 | avatar | varchar | 255 | 0 | Y | N | 头像地址:[0,255] | |
| 7 | create_time | timestamp | 19 | 0 | N | N | CURRENT_TIMESTAMP | 创建时间: |
| 8 | update_time | timestamp | 19 | 0 | N | N | CURRENT_TIMESTAMP | 更新时间: |
| 9 | source_table | varchar | 255 | 0 | Y | N | 来源表: | |
| 10 | source_field | varchar | 255 | 0 | Y | N | 来源字段: | |
| 11 | source_id | int | 10 | 0 | N | N | 0 | 来源ID: |
| 编号 | 名称 | 数据类型 | 长度 | 小数位 | 允许空值 | 主键 | 默认值 | 说明 |
| 1 | exchange_records_id | int | 10 | 0 | N | Y | 兑换记录ID | |
| 2 | member_users | int | 10 | 0 | Y | N | 0 | 会员用户 |
| 3 | user_name | varchar | 64 | 0 | Y | N | 用户姓名 | |
| 4 | product_number | varchar | 64 | 0 | Y | N | 商品编号 | |
| 5 | product_name | varchar | 64 | 0 | Y | N | 商品名称 | |
| 6 | product_type | varchar | 64 | 0 | Y | N | 商品类型 | |
| 7 | product_points | int | 10 | 0 | Y | N | 0 | 商品积分 |
| 8 | member_points | int | 10 | 0 | Y | N | 0 | 会员积分 |
| 9 | redemption_time | datetime | 19 | 0 | Y | N | 兑换时间 | |
| 10 | exchange_quantity | int | 10 | 0 | Y | N | 0 | 兑换数量 |
| 11 | redemption_remarks | varchar | 64 | 0 | Y | N | 兑换备注 | |
| 12 | create_time | datetime | 19 | 0 | N | N | CURRENT_TIMESTAMP | 创建时间 |
| 13 | update_time | timestamp | 19 | 0 | N | N | CURRENT_TIMESTAMP | 更新时间 |
| 编号 | 名称 | 数据类型 | 长度 | 小数位 | 允许空值 | 主键 | 默认值 | 说明 |
| 1 | hits_id | int | 10 | 0 | N | Y | 点赞ID: | |
| 2 | user_id | int | 10 | 0 | N | N | 0 | 点赞人: |
| 3 | create_time | timestamp | 19 | 0 | N | N | CURRENT_TIMESTAMP | 创建时间: |
| 4 | update_time | timestamp | 19 | 0 | N | N | CURRENT_TIMESTAMP | 更新时间: |
| 5 | source_table | varchar | 255 | 0 | Y | N | 来源表: | |
| 6 | source_field | varchar | 255 | 0 | Y | N | 来源字段: | |
| 7 | source_id | int | 10 | 0 | N | N | 0 | 来源ID: |
| 编号 | 名称 | 数据类型 | 长度 | 小数位 | 允许空值 | 主键 | 默认值 | 说明 |
| 1 | member_points_id | int | 10 | 0 | N | Y | 会员积分ID | |
| 2 | member_id | varchar | 64 | 0 | Y | N | 会员编号 | |
| 3 | member_users | int | 10 | 0 | Y | N | 0 | 会员用户 |
| 4 | user_name | varchar | 64 | 0 | Y | N | 用户姓名 | |
| 5 | user_gender | varchar | 64 | 0 | Y | N | 用户性别 | |
| 6 | mobile_phone_number | varchar | 64 | 0 | Y | N | 手机号码 | |
| 7 | member_points | int | 10 | 0 | Y | N | 0 | 积分数额 |
| 8 | create_time | datetime | 19 | 0 | N | N | CURRENT_TIMESTAMP | 创建时间 |
| 9 | update_time | timestamp | 19 | 0 | N | N | CURRENT_TIMESTAMP | 更新时间 |
| 编号 | 名称 | 数据类型 | 长度 | 小数位 | 允许空值 | 主键 | 默认值 | 说明 |
| 1 | member_users_id | int | 10 | 0 | N | Y | 会员用户ID | |
| 2 | user_name | varchar | 64 | 0 | Y | N | 用户姓名 | |
| 3 | user_gender | varchar | 64 | 0 | Y | N | 用户性别 | |
| 4 | mobile_phone_number | varchar | 16 | 0 | Y | N | 手机号码 | |
| 5 | examine_state | varchar | 16 | 0 | N | N | 已通过 | 审核状态 |
| 6 | user_id | int | 10 | 0 | N | N | 0 | 用户ID |
| 7 | create_time | datetime | 19 | 0 | N | N | CURRENT_TIMESTAMP | 创建时间 |
| 8 | update_time | timestamp | 19 | 0 | N | N | CURRENT_TIMESTAMP | 更新时间 |
| 编号 | 名称 | 数据类型 | 长度 | 小数位 | 允许空值 | 主键 | 默认值 | 说明 |
| 1 | notice_id | mediumint | 8 | 0 | N | Y | 公告id: | |
| 2 | title | varchar | 125 | 0 | N | N | 标题: | |
| 3 | content | longtext | 2147483647 | 0 | Y | N | 正文: | |
| 4 | create_time | timestamp | 19 | 0 | N | N | CURRENT_TIMESTAMP | 创建时间: |
| 5 | update_time | timestamp | 19 | 0 | N | N | CURRENT_TIMESTAMP | 更新时间: |
| 编号 | 名称 | 数据类型 | 长度 | 小数位 | 允许空值 | 主键 | 默认值 | 说明 |
| 1 | points_consumption_id | int | 10 | 0 | N | Y | 积分消耗ID | |
| 2 | member_id | varchar | 64 | 0 | Y | N | 会员编号 | |
| 3 | member_users | int | 10 | 0 | Y | N | 0 | 会员用户 |
| 4 | user_name | varchar | 64 | 0 | Y | N | 用户姓名 | |
| 5 | user_gender | varchar | 64 | 0 | Y | N | 用户性别 | |
| 6 | mobile_phone_number | varchar | 64 | 0 | Y | N | 手机号码 | |
| 7 | consumption_points | int | 10 | 0 | Y | N | 0 | 消耗积分 |
| 8 | create_time | datetime | 19 | 0 | N | N | CURRENT_TIMESTAMP | 创建时间 |
| 9 | update_time | timestamp | 19 | 0 | N | N | CURRENT_TIMESTAMP | 更新时间 |
| 编号 | 名称 | 数据类型 | 长度 | 小数位 | 允许空值 | 主键 | 默认值 | 说明 |
| 1 | praise_id | int | 10 | 0 | N | Y | 点赞ID: | |
| 2 | user_id | int | 10 | 0 | N | N | 0 | 点赞人: |
| 3 | create_time | timestamp | 19 | 0 | N | N | CURRENT_TIMESTAMP | 创建时间: |
| 4 | update_time | timestamp | 19 | 0 | N | N | CURRENT_TIMESTAMP | 更新时间: |
| 5 | source_table | varchar | 255 | 0 | Y | N | 来源表: | |
| 6 | source_field | varchar | 255 | 0 | Y | N | 来源字段: | |
| 7 | source_id | int | 10 | 0 | N | N | 0 | 来源ID: |
| 8 | status | bit | 1 | 0 | N | N | 1 | 点赞状态:1为点赞,0已取消 |
| 编号 | 名称 | 数据类型 | 长度 | 小数位 | 允许空值 | 主键 | 默认值 | 说明 |
| 1 | product_information_id | int | 10 | 0 | N | Y | 商品信息ID | |
| 2 | product_number | varchar | 64 | 0 | Y | N | 商品编号 | |
| 3 | product_name | varchar | 64 | 0 | Y | N | 商品名称 | |
| 4 | product_images | varchar | 255 | 0 | Y | N | 商品图片 | |
| 5 | product_type | varchar | 64 | 0 | Y | N | 商品类型 | |
| 6 | listing_time | datetime | 19 | 0 | Y | N | 上架时间 | |
| 7 | product_points | int | 10 | 0 | Y | N | 0 | 商品积分 |
| 8 | product_inventory | int | 10 | 0 | Y | N | 0 | 商品库存 |
| 9 | product_introduction | text | 65535 | 0 | Y | N | 商品介绍 | |
| 10 | hits | int | 10 | 0 | N | N | 0 | 点击数 |
| 11 | praise_len | int | 10 | 0 | N | N | 0 | 点赞数 |
| 12 | create_time | datetime | 19 | 0 | N | N | CURRENT_TIMESTAMP | 创建时间 |
| 13 | update_time | timestamp | 19 | 0 | N | N | CURRENT_TIMESTAMP | 更新时间 |
| 编号 | 名称 | 数据类型 | 长度 | 小数位 | 允许空值 | 主键 | 默认值 | 说明 |
| 1 | product_type_id | int | 10 | 0 | N | Y | 商品类型ID | |
| 2 | type_name | varchar | 64 | 0 | Y | N | 类型名称 | |
| 3 | create_time | datetime | 19 | 0 | N | N | CURRENT_TIMESTAMP | 创建时间 |
| 4 | update_time | timestamp | 19 | 0 | N | N | CURRENT_TIMESTAMP | 更新时间 |
| 编号 | 名称 | 数据类型 | 长度 | 小数位 | 允许空值 | 主键 | 默认值 | 说明 |
| 1 | slides_id | int | 10 | 0 | N | Y | 轮播图ID: | |
| 2 | title | varchar | 64 | 0 | Y | N | 标题: | |
| 3 | content | varchar | 255 | 0 | Y | N | 内容: | |
| 4 | url | varchar | 255 | 0 | Y | N | 链接: | |
| 5 | img | varchar | 255 | 0 | Y | N | 轮播图: | |
| 6 | hits | int | 10 | 0 | N | N | 0 | 点击量: |
| 7 | create_time | timestamp | 19 | 0 | N | N | CURRENT_TIMESTAMP | 创建时间: |
| 8 | update_time | timestamp | 19 | 0 | N | N | CURRENT_TIMESTAMP | 更新时间: |
| 编号 | 名称 | 数据类型 | 长度 | 小数位 | 允许空值 | 主键 | 默认值 | 说明 |
| 1 | upload_id | int | 10 | 0 | N | Y | 上传ID | |
| 2 | name | varchar | 64 | 0 | Y | N | 文件名 | |
| 3 | path | varchar | 255 | 0 | Y | N | 访问路径 | |
| 4 | file | varchar | 255 | 0 | Y | N | 文件路径 | |
| 5 | display | varchar | 255 | 0 | Y | N | 显示顺序 | |
| 6 | father_id | int | 10 | 0 | Y | N | 0 | 父级ID |
| 7 | dir | varchar | 255 | 0 | Y | N | 文件夹 | |
| 8 | type | varchar | 32 | 0 | Y | N | 文件类型 |
| 编号 | 名称 | 数据类型 | 长度 | 小数位 | 允许空值 | 主键 | 默认值 | 说明 |
| 1 | user_id | mediumint | 8 | 0 | N | Y | 用户ID:[0,8388607]用户获取其他与用户相关的数据 | |
| 2 | state | smallint | 5 | 0 | N | N | 1 | 账户状态:[0,10](1可用|2异常|3已冻结|4已注销) |
| 3 | user_group | varchar | 32 | 0 | Y | N | 所在用户组:[0,32767]决定用户身份和权限 | |
| 4 | login_time | timestamp | 19 | 0 | N | N | CURRENT_TIMESTAMP | 上次登录时间: |
| 5 | phone | varchar | 11 | 0 | Y | N | 手机号码:[0,11]用户的手机号码,用于找回密码时或登录时 | |
| 6 | phone_state | smallint | 5 | 0 | N | N | 0 | 手机认证:[0,1](0未认证|1审核中|2已认证) |
| 7 | username | varchar | 16 | 0 | N | N | 用户名:[0,16]用户登录时所用的账户名称 | |
| 8 | nickname | varchar | 16 | 0 | Y | N | 昵称:[0,16] | |
| 9 | password | varchar | 64 | 0 | N | N | 密码:[0,32]用户登录所需的密码,由6-16位数字或英文组成 | |
| 10 | | varchar | 64 | 0 | Y | N | 邮箱:[0,64]用户的邮箱,用于找回密码时或登录时 | |
| 11 | email_state | smallint | 5 | 0 | N | N | 0 | 邮箱认证:[0,1](0未认证|1审核中|2已认证) |
| 12 | avatar | varchar | 255 | 0 | Y | N | 头像地址:[0,255] | |
| 13 | open_id | varchar | 255 | 0 | Y | N | 针对获取用户信息字段 | |
| 14 | create_time | timestamp | 19 | 0 | N | N | CURRENT_TIMESTAMP | 创建时间: |
| 15 | vip_level | varchar | 255 | 0 | Y | N | 会员等级 | |
| 16 | vip_discount | double | 11 | 2 | Y | N | 0.00 | 会员折扣 |
| 编号 | 名称 | 数据类型 | 长度 | 小数位 | 允许空值 | 主键 | 默认值 | 说明 |
| 1 | group_id | mediumint | 8 | 0 | N | Y | 用户组ID:[0,8388607] | |
| 2 | display | smallint | 5 | 0 | N | N | 100 | 显示顺序:[0,1000] |
| 3 | name | varchar | 16 | 0 | N | N | 名称:[0,16] | |
| 4 | description | varchar | 255 | 0 | Y | N | 描述:[0,255]描述该用户组的特点或权限范围 | |
| 5 | source_table | varchar | 255 | 0 | Y | N | 来源表: | |
| 6 | source_field | varchar | 255 | 0 | Y | N | 来源字段: | |
| 7 | source_id | int | 10 | 0 | N | N | 0 | 来源ID: |
| 8 | register | smallint | 5 | 0 | Y | N | 0 | 注册位置: |
| 9 | create_time | timestamp | 19 | 0 | N | N | CURRENT_TIMESTAMP | 创建时间: |
| 10 | update_time | timestamp | 19 | 0 | N | N | CURRENT_TIMESTAMP | 更新时间: |
第5章 系统详细设计
5.1用户功能模块
用户进入系统前台可以查询前台功能:登录、注册、首页、积分规则、商品资讯、商品信息等功能,如图5-1所示。

图5-1前台功能界面图
用户注册,在用户注册页面中可以填写注册信息:账号、设置密码、确认密码、昵称、邮箱、手机号、身份、用户姓名、年龄等等内容进行注册,如图5-2所示。

图5-2用户注册界面图
注册关键代码如下:
public Map<String, Object> signUp(HttpServletRequest request) throws IOException {
// 查询用户
Map<String, String> query = new HashMap<>();
Map<String,Object> map = service.readBody(request.getReader());
query.put("username",String.valueOf(map.get("username")));
List list = service.selectBaseList(service.select(query, new HashMap<String,String>()));
if (list.size()>0){
return error(30000, "用户已存在");
}
map.put("password",service.encryption(String.valueOf(map.get("password"))));
service.insert(map);
return success(1);
}
登录代码如下:
public Map<String, Object> login(Map<String, Object> data, HttpServletRequest httpServletRequest) {
log.info("[执行登录接口]");
String username = (String) data.get("username");
String email = (String) data.get("email");
String phone = (String) data.get("phone");
String password = (String) data.get("password");
List resultList = null;
Map<String, String> map = new HashMap<>();
用户登录,在登录页面输入用户名、密码等信息进行登录,如图5-3所示。

图5-3用户登录界面图
用户登录后台进入到系统操作界面,可以对后台登录、注册、首页、积分规则、商品资讯、商品信息、我的账户、个人中心(个人首页、兑换记录、会员积分、收藏)等功能模块进行相对应操作,如图5-4所示。

图5-4用户功能界面图
登录关键代码如下:
public Map<String, Object> login(Map<String, Object> data, HttpServletRequest httpServletRequest) {
log.info("[执行登录接口]");
String username = (String) data.get("username");
String email = (String) data.get("email");
String phone = (String) data.get("phone");
String password = (String) data.get("password");
List resultList = null;
积分规则:点击“积分规则”这个菜单,可以查看到系统中所有发布的积分规则,如果想要了解某一信息的详细信息,点击后面的“详情”会进入详情查看界面,可以对信息进行详情查看、评论等操作;如图5-5所示。

图5-5积分规则面图
商品资讯:点击“商品资讯”这个菜单,可以查看到系统中所有发布的商品资讯,如果想要了解某一商品咨询的详细信息,可通过筛选或排序方式找出相应信息,然后点击后面的“详情”会进入详情查看界面,可以对商品资讯进行详情查看、点赞、评论等操作;如图5-6所示。

图5-6商品资讯界面图
5.3管理员功能模块
管理员登录超市会员积分管理系统,在登录页面输入用户名、密码、验证码等进行登录,如图5-7所示。

图5-7管理员登录界面图
管理员进入系统后台可以查看功能:主页、公共管理(轮播图、积分规则)、用户管理(管理员、会员用户)、资讯管理、商品类型、商品信息、兑换记录、会员积分、积分消耗、个人信息、修改密码等功能,还可进行相应的操作,如图5-8所示。

图5-8管理员功能界面图
公共管理,点击“公共管理”这个按钮,会出现轮播图和积分规则两个子菜单,可以查看、删除、重置、新增所有轮播图和积分信息,并可导出信息表打印。如图5-9所示。

图5-9公共管理界面图
用户管理:在用管理页面可以查看昵称、用户名、姓名、性别等信息,进行查添加或删除操作,如图5-10所示。

图5-10用户管理界面图
用户管理关键代码如下:
public Map<String, Object> obj(HttpServletRequest request) {
List resultList = service.selectBaseList(service.select(service.readQuery(request), service.readConfig(request)));
if (resultList.size() > 0) {
JSONObject jsonObject = new JSONObject();
jsonObject.put("obj",resultList.get(0));
return success(jsonObject);
} else {
return success(null);
}
}
商品信息,点击“商品信息”这个按钮可以查看所有商品信息,可以进行详情查看、删除、新增、查看评论等操作。如图5-11所示。

图5-11商品信息界面图
兑换记录,点击“兑换记录”这个按钮可以查看所有兑换记录,可以进行详情查看、删除、修改、新增等操作。如图5-12所示。

图5-12兑换记录界面图
兑换记录关键代码如下:
public Map<String, Object> add(HttpServletRequest request) throws IOException {
service.insert(service.readBody(request.getReader()));
return success(1);
}
public Map<String, Object> addMap(Map<String,Object> map){
service.insert(map);
return success(1);
}
第6章 系统测试
6.1系统测试的目的
程序设计不能保证没有错误,这是一个开发过程,在错误或错误的过程中都是难以避免的。虽然这是不可避免的,但我们不能使这些错误始终存在于系统中,错误可能会造成无法估量的后果,如系统崩溃,安全信息泄露,系统无法正常启动等,为了避免这些问题,我们需要测试程序,再测试过程中发现问题,并纠正它们,从而使系统更长时间稳定成熟。本章的作用是发现这些问题,并对其进行修改,虽然耗时费力,但对于长期使用而言是非常重要和必要系统的开发。
软件在设计后必须进行测试,调试过程中使用的方法是软件测试方法。在开发新软件时,系统测试是检查软件是否合格的关键步骤,以及是否符合设计目标的参考。测试主要是查看软件中数据的准确性,正确的操作与否,以及操作的结果,还有哪些方面需要改进。
超市会员积分管理系统的实现,对于系统中功能模块的实现及操作都必须通过测试进行来评判系统是否可以准确的实现。在超市会员积分管理系统正式上传使用之前必须做的一步就是系统测试,对于测试发现的错误及时修改处理,保证系统准确无误的供给用户使用。
6.2系统测试方法
在对超市会员积分管理系统进行测试的时候在找到问题的情况下必须在第一时间找到解决问题的办法,不要存在侥幸的心理,这样才能让超市会员积分管理系统开发的质量可以过关,并且开发的周期会大大缩短,还有就是在测试时,不要出现重复性的错误,遇到一个错误问题,要将整个超市会员积分管理系统开发所牵扯的该问题都必须一一解决,提高超市会员积分管理系统平台的安全性、稳定性。
白盒测试与黑盒测试是测试中比较常用的两种方法。
①结构测试俗称白盒测试:这种测试是在对程序的处理过程与结构都有详尽谅解的前提下,顺从程序内部的逻辑而完成的系统测试,以确定系统中所有的通路都能够遵照设计要求正常工作,不出现任何偏差。
②功能测试又成黑盒测试:主要是针对程序功能能够按照设计正常实现的一种检测,在程序接口处进行,检测程序手法数据是否正常,与外部信息的交换是否完整。
6.3功能测试
用户登录测试:
| 模块名称 | 测试用例 | 预期结果 | 实际结果 | 是否通过 |
| 登录模块 | 用户名:admin 密码:123 | 弹出错误提示,提示密码错误 | 弹出错误提示,提示密码错误 | 通过 |
| 登录模块 | 用户名:123 密码:admin | 弹出错误提示,提示用户名错误 | 弹出错误提示,提示用户名错误 | 通过 |
| 登录模块 | 用户名:admin 密码:admin | 管理员登录成功 | 管理员登录成功 | 通过 |
删除分类测试:
| 模块名称 | 测试用例 | 预期结果 | 实际结果 | 是否通过 |
| 删除分类模块 | 分类名:最新通知 | 删除成功、页面自动跳转 | 删除成功、页面自动跳转 | 通过 |
修改密码测试:
| 模块名称 | 测试用例 | 预期结果 | 实际结果 | 是否通过 |
| 修改密码模块 | 原密码:666 新密码:123 确认密码:123 | 弹出错误提示,提示原密码错误 | 弹出错误提示,提示原密码错误 | 通过 |
| 修改密码模块 | 原密码:admin 新密码:123 确认密码:333 | 弹出错误提示,提示确认密码不一致 | 弹出错误提示,提示确认密码不一致 | 通过 |
| 修改密码模块 | 原密码:admin 新密码:123 确认密码:123 | 密码修改成功 | 密码修改成功 | 通过 |
通过对功能的测试,超市会员积分管理系统的基本功能都是可行的,不管是系统里面的功能,还是界面的设计都是可值得推广宣传的。
结 论
此时项目已经完成,即使实施的时间不是很长,但是这个过程中需要准备很长的一段时间去对系统设计开发所实际到的技术进行学习。在学习的过程中,我逐渐认识得到了我自身存在的一些不足。对于一些控制是必要的应用技能,能够理解,整个过程中仅仅是一个掌握了常用的性能和控制方法,我觉得挺容易的。从该系统中,系统的分析和设计的调查数据,并且已经经历了几个月,并努力几个月,该系统已经完成。很显然,该系统仍有很多不成熟,在系统设计过程中有许多技术缺陷存在。在设计的过程中也涉及到了很多自己无法解决的问题,主要通过找专业的网站和论坛来解决这些问题,对于圆满完成我的毕业设计,他们也贡献了很大一部分力量。系统的开发环境和配置都是可以自行安装的,系统使用Java开发工具,使用比较成熟的Mysql数据库进行对系统前台及后台的数据交互,根据技术语言对数据库,结合需求进行修改维护,可以使得系统运行更具有稳定性和安全性,从而完成实现系统的开发。
回顾毕业设计的整个过程,既付出汗水也收获了很多。虽然经历了各种各样的困难,自己的不断研究探索,系统的实现仍有不足之处。
在以后的学习及工作中,我仍然继续学习计算机方面的技术,让我在后期的平台开发中可以更好更快的实现需求功能。我相信我可以让更多的好工作,做出更大的贡献。
致 谢
超市会员积分管理系统的完成,如何实现的更好,其中付出的努力是很大的,这段时光将会终身难忘。
首先要感谢我的指导老师,谢谢您在设计和论文中给我的指导。在您的细心指导下我才能快速的掌握系统的相关功能,在您的大力帮助下我才能将课本上的知识与自己的项目结合,真正的做到学以致用。感谢您经常牺牲自己的休息时间,利用其丰富的教学和项目经验对我进行指导。
感谢所有教过我的老师,为我倾注了大量的心血,正是你们的谆谆教诲、严谨教学才使我能顺利的完成学业,再此向你们表示深深的感谢。
感谢我的同学们,对我的大力支持及帮助,正是你们不断的帮助、鼓励,给我带来了极大的动力,最终系统可以顺利的运行。我们在交流、谈论的这段时间,将是我未来的财富,我要深深地感谢你们!
毕业在即,在今后的工作和生活中,我会铭记师长们的教诲、同学们的帮助,继续不懈努力和追求,来报答所有支持和帮助过我的人!
参考文献
[1]秦一仁,张昕,孙健.基于广电融合业务的会员管理系统建设与应用[J].广播与电视技术,2024,51(03):45-48.DOI:10.16171/j.cnki.rtbe.2024003004.
[2]Pawan T F ,Lavesh B .Performance analysis of a cloud-based network analytics system with multiple-source data aggregation[J].International Journal of Pervasive Computing and Communications,2023,19(5):698-733.
[3]张汝娴.基于强化学习的XSS漏洞模糊测试工具的设计与实现[D].北京邮电大学,2023.DOI:10.26969/d.cnki.gbydu.2023.001009.
[4]秦怡婷.基于程序分析的Java内存Webshell检测技术研究和实现[D].北京邮电大学,2023.DOI:10.26969/d.cnki.gbydu.2023.002963.
[5]齐浩泉.基于物联网技术的多通道疲劳试验台远程监控系统设计[D].济南大学,2023.DOI:10.27166/d.cnki.gsdcc.2023.000925.
[6]王玲玲.基于JSP/Servlet技术的电商平台开发技术分析[J].电子技术与软件工程,2023,(02):239-242.
[7]张莉.浅谈Python程序设计教学中的“分治”思想——以“会员积分管理系统”设计教学为例[J].新世纪智能,2022,(99):41-43+50.
[8]汪海龙.一种通过Web服务过滤器对上传文件无感的安全检测方法[J].网络安全和信息化,2022,(05):160-165.
[9]袁旭.Java EE后端计算机软件设计与开发技术研究[J].中国新通信,2022,24(06):76-78.
[10]金雁.基于Java容器的“无文件”Webshell检测技术研究[D].电子科技大学,2022.DOI:10.27005/d.cnki.gdzku.2022.003348.
[11]谢晓玲.基于Web的图像管理系统设计[J].自动化技术与应用,2021,40(11):157-160.
[12]张梦元.基于技术演进的Java web程序设计教学实践[J].信息与电脑(理论版),2021,33(13):230-232.
[13]梁增华,张书锋,尤澜涛.商业零售会员管理系统的设计与实现[J].电脑知识与技术,2021,17(05):67-70.DOI:10.14004/j.cnki.ckt.2021.0528.
[14]廖宾.基于JAVA开发Web应用中MVC模式分析[J].电子技术与软件工程,2020,(21):49-50.
[15]International Business Machines Corporation; Patent Application Titled Managing And Securing Manageable Resources In Stateless Web Server Architecture Using Servlet Filters Published Online (USPTO 20190297070)[J].Internet Business Newsweekly,2019,
[16]Mallika S S ,Lakshmi R D .MUTWEB- A Testing Tool for Performing Mutation Testing of Java and Servlet Based Web Applications[J].International Journal of Innovative Technology and Exploring Engineering (IJITEE),2019,8(12):5406-5413.
[17]International Business Machines Corporation; Patent Issued for Managing And Securing Manageable Resources In Stateless Web Server Architecture Using Servlet Filters (USPTO 10,367,806)[J].Internet Weekly News,2019,
[18]张恩军.鲁商置业会员管理系统的设计与实现[D].山东大学,2019.
[19]张梦一.基于区块链的通用积分管理系统[D].山东大学,2019.
[20]Singareddy Information Technologies Inc.; Patent Application Titled System, Method, And Program Product For Implementing And Co-Locating Java Server Faces Servlet And Sling Server Servlet In A Single Webserver Published Online (USPTO 20190056930)[J].Politics Government Week,2019,
免费领取项目源码,请关注❤点赞收藏并私信博主,谢谢-
1035

被折叠的 条评论
为什么被折叠?



