摘要
随着零售行业的快速发展和消费者需求的多样化,超市管理面临着更高的挑战。传统的人工管理方式已经无法满足现代超市日益复杂的货物管理、库存控制和客户服务等需求。因此,构建一个高效、智能的超市货物管理系统成为了提升运营效率、优化资源配置和提升客户体验的重要途径。基于Spring Boot框架的超市货物管理系统应运而生,旨在通过信息化手段帮助超市实现对商品的精准管理、供应链的高效运作、促销活动的灵活调整以及员工与客户信息的全面掌握。系统提供了一系列核心功能模块,包括系统用户管理、货物信息管理、货物分类管理、供应商信息管理、采购与销售信息管理、促销活动管理、客户信息管理和员工信息管理等,使超市能够在高度竞争的市场环境中有效应对各种运营挑战,提高管理效率和服务质量,推动业务的可持续发展。
关键词:超市货物管理系统;SpringBoot;Vue;MySQL
With the rapid development of the retail industry and the diversification of consumer demands, supermarket management is facing higher challenges. The traditional manual management methods are no longer able to meet the increasingly complex demands of modern supermarkets for goods management, inventory control, and customer service. Therefore, building an efficient and intelligent supermarket goods management system has become an important way to improve operational efficiency, optimize resource allocation, and enhance customer experience. The supermarket goods management system based on the Spring Boot framework has emerged, aiming to help supermarkets achieve precise management of goods, efficient operation of the supply chain, flexible adjustment of promotional activities, and comprehensive grasp of employee and customer information through information technology. The system provides a series of core functional modules, including system user management, goods information management, goods classification management, supplier information management, procurement and sales information management, promotion activity management, customer information management, and employee information management, enabling supermarkets to effectively respond to various operational challenges in a highly competitive market environment, improve management efficiency and service quality, and promote sustainable business development.
Keywords: Supermarket Cargo Management System; SpringBoot; Vue; MySQL
目录
随着零售行业竞争的加剧和消费者需求的不断变化,超市管理面临着前所未有的挑战。传统的管理模式主要依赖人工操作,往往无法及时、准确地处理库存、货物调配、销售分析等日常事务。随着商品种类和交易量的不断增加,超市对管理系统的依赖程度越来越高。为了应对复杂多变的市场环境和提升内部运营效率,许多超市开始寻求更加智能化和高效的管理手段。信息化管理系统的引入,成为了优化超市业务流程、提高服务水平和减少运营成本的重要手段。
本研究通过构建基于Spring Boot框架的超市货物管理系统,旨在为超市提供一个高效、稳定且可扩展的解决方案。通过精细化管理各类商品、供应链以及促销活动等,系统能够显著提升超市运营的效率与透明度。通过自动化的库存管理、采购与销售信息的实时更新,超市能够有效避免库存积压或缺货现象,减少管理成本,提升客户体验。同时,系统支持灵活的员工和客户信息管理,有助于优化人力资源的配置和提升客户满意度。该系统的研究与应用,不仅为超市管理提供了创新的技术手段,也为零售行业的数字化转型提供了有益的实践经验。
近年来,国内许多学者和企业已逐步认识到信息技术在超市管理中的重要性,尤其是在货物管理、供应链优化和客户关系管理方面。国内相关研究主要集中在基于信息化手段的库存管理系统、销售分析系统以及员工和客户信息管理系统的建设。随着云计算和移动互联网技术的快速发展,越来越多的超市开始尝试应用软件平台实现对商品和业务流程的实时跟踪和管理。然而,现有的许多系统仍存在集成度不高、功能单一和系统适应性差等问题。对于大型超市而言,如何有效整合多种管理需求和技术手段,提升系统的整体效能,仍是一个亟待解决的课题。
在国外,超市货物管理系统的研究和应用相对成熟,尤其是在欧美地区,许多超市早期便开始运用信息化管理平台进行供应链和库存管理。国外研究多侧重于如何通过高效的信息系统提升商品流通效率、减少运营成本和优化消费者体验。针对大规模零售企业,国外的系统往往注重数据的实时同步和跨平台的兼容性,同时引入了更多的数据分析模块以支持决策。然而,虽然国外的研究和应用在技术上取得了一定成效,但仍然存在个性化定制和本土化适应性差的问题。
国内外的研究和实践表明,超市货物管理系统在提升管理效率和优化运营成本方面具有重要意义。尽管国外的系统在技术上较为成熟,但在适应本土市场和个性化需求方面仍然存在不足。国内的相关研究虽然起步较晚,但随着技术的不断发展和市场需求的变化,已经取得了一定的进展。未来,超市货物管理系统的发展应更加注重系统的综合性、灵活性和可扩展性,能够更好地满足市场和消费者的多样化需求。
本研究围绕基于Spring Boot框架的超市货物管理系统展开,旨在通过系统化的管理手段提升超市运营效率。系统通过高效的架构设计确保稳定性与扩展性,能够支持超市日常业务的持续运行。货物信息管理功能覆盖了商品分类、库存管理及价格更新等各个方面,确保商品数据的准确性和及时性。采购与销售信息模块实现了对采购订单与销售记录的实时追踪,有效提高了库存周转率和供应链管理水平。通过供应商与客户信息管理,系统帮助超市优化供应商合作及客户服务,增强了市场竞争力。同时,促销活动管理功能支持灵活配置折扣、优惠券等多种促销形式,从而提高了销售额和顾客满意度。整个系统通过整合这些功能,实现了对超市运营的全面优化和精细化管理。
B/S(Browser/Server)架构是一种基于浏览器和服务器的应用架构模式。它以Web浏览器作为客户端,服务器端通过Web技术提供应用服务。客户端通过浏览器与服务器进行交互,用户无需安装专门的客户端应用程序,只需要通过互联网连接即可访问应用程序[1]。在B/S架构中,客户端主要承担用户界面的呈现和基本的输入输出功能,而核心的业务处理、数据存储等操作则由服务器端完成。这种架构的核心优势在于无需在每个客户端机器上安装或更新软件,只要用户的浏览器符合要求,就可以使用系统。
B/S(Browser/Server)架构是一种网络架构模型,其主要特点是客户端通过浏览器与服务器进行通信,所有的业务逻辑和数据处理都在服务器端完成,客户端仅负责展示数据[2]。B/S架构本质上是一种客户端-服务器模式的变体,它通过将传统的C/S(Client/Server)架构中的客户端功能移到浏览器中,简化了客户端的开发和维护工作。在B/S架构中,用户通过浏览器发送请求,浏览器负责展示从服务器获取的数据,服务器则处理请求并返回响应。该架构避免了安装和配置客户端软件的麻烦,也减少了对客户端硬件的依赖,适合于需要大规模部署和跨平台支持的应用系统。
B/S模式三层结构图如图2-1所示。
图2-1 B/S模式三层结构图
SpringBoot是一个用于简化Spring应用开发的开源框架,通过减少开发人员配置和依赖的复杂性,使得开发者能够快速构建基于Spring的生产级应用。SpringBoot基于Spring框架之上,提供了一种自配置的方式,使得开发者可以以最少的配置来启动和开发Spring应用[3]。它通过约定优于配置的原则,将常见的配置预设,使得开发人员能够聚焦于业务逻辑的实现,而不必过多关注繁琐的配置和环境搭建。
SpringBoot框架的核心特点之一是其自动配置功能。它能够根据项目中已存在的类和库,自动推断出开发环境的配置需求,减少了手动配置的工作量。SpringBoot还提供了嵌入式Web服务器支持(如Tomcat、Jetty等),使得应用可以以独立的Java应用形式运行,不再依赖外部的Web容器。这种特性使得SpringBoot特别适合于微服务架构的构建。SpringBoot还通过其提供的启动器(Starters)简化了常见功能的集成,例如数据库连接、消息队列、缓存、认证与授权等,从而提升了开发效率[4]。
Vue.js是一款用于构建用户界面的渐进式JavaScript框架,提供一种灵活而高效的方式来开发单页面应用(SPA)。Vue的设计理念是通过尽量简化开发过程,提供一种声明式的方式来构建用户界面[5]。Vue.js通过数据驱动的视图模型,允许开发者以声明式语法绑定数据与视图,使得应用的状态和界面表现更加简洁和可维护。它的核心思想是通过组件化开发将复杂的UI拆分为可重用的独立模块,从而提升了代码的模块化、可维护性和可扩展性。
Vue.js具备响应式数据绑定和虚拟DOM的特性。响应式数据绑定意味着当数据变化时,Vue会自动更新与之绑定的DOM元素,从而实现视图的实时更新。虚拟DOM则是Vue.js的一种优化手段,通过将对DOM的操作抽象为一个虚拟的DOM树来提高性能,减少实际DOM操作的开销[6]。Vue还提供了丰富的插件和工具,如Vue Router用于路由管理,Vuex用于状态管理,方便开发者构建复杂的前端应用。Vue的灵活性和简洁性使其成为现代Web开发中常用的前端框架之一。
MySQL是一种开源的关系型数据库管理系统(RDBMS),基于SQL(结构化查询语言)进行数据操作。作为一个被广泛使用的数据库系统,MySQL具有高度的性能、可扩展性和可靠性。MySQL使用表格结构来存储数据,每个表由多个列和行组成,数据通过SQL查询语言进行操作[7]。MySQL支持多种数据类型,如整数、浮动小数、字符串、日期等,以满足不同应用场景对数据存储的需求。在实际应用中,MySQL通常用于存储和管理结构化数据,通过索引、视图、触发器等功能提升数据查询的效率和数据的完整性。
MySQL支持ACID事务特性(原子性、一致性、隔离性、持久性),确保数据库操作的可靠性和数据的一致性。它还支持多种存储引擎,其中InnoDB是最常用的存储引擎,具备事务支持、行级锁定和外键约束等特性,适用于高并发、高可靠性的数据存储需求。MySQL可以通过主从复制、分区和分库分表等技术实现横向扩展,以应对大规模数据存储和高负载的应用需求。MySQL还具有灵活的权限管理机制,支持用户角色管理、细粒度的权限控制等,保障数据的安全性。
从技术可行性角度来看,所选技术能够充分满足当前应用需求。B/S架构具有良好的跨平台特性,借助浏览器端渲染与服务器端处理,能够实现不同操作系统和设备上的无缝访问。SpringBoot框架基于成熟的Spring生态,自动配置机制降低了开发与部署的复杂度,支持高效开发和服务架构的实现。Vue.js作为前端技术,虚拟DOM优化使得大规模应用的构建与维护更加高效。MySQL数据库在数据存储、查询优化方面具有强大能力,其ACID事务特性与高并发支持能够保证数据一致性与系统稳定性,且广泛应用于多种行业,具备可扩展性和高效性。
从操作可行性角度,所有选用的技术都有良好的文档支持和广泛的开发社区。B/S架构的实施依赖于常见的Web技术,技术栈成熟,操作流程规范,适合企业级应用的快速部署与运维。SpringBoot框架简化了Spring应用的配置与开发,集成了嵌入式Web服务器,使得开发者能够快速启动项目,减少了对开发环境和部署环境的依赖。Vue.js以组件化设计思想,极大提升了前端开发的效率与代码复用性,操作简便。MySQL数据库提供了易于管理的用户界面,操作界面直观,支持多种操作系统,适合日常的数据库管理和维护工作。
从经济可行性角度,所有选用的技术均为开源软件,降低了开发与部署成本。B/S架构减少了客户端软件的安装和更新需求,减轻了IT维护成本。SpringBoot框架通过减少配置和自动化部署,降低了开发和运营的时间成本。Vue.js提供了快速开发的能力,减少了前端开发的人员需求。MySQL作为开源数据库,不仅在授权成本上具有优势,而且通过其高效的查询与事务处理能力,可以在保证性能的同时降低硬件资源的投入,实现资源的高效利用。
1.可用性需求
系统必须具备高可用性,以确保其在各种使用场景下能够稳定运行。为满足可用性要求,系统应当具备自恢复能力和冗余机制,避免因单点故障而导致的服务中断。具体而言,系统的部署架构应支持负载均衡和集群配置,通过多个实例的协作提高整体系统的可用性。系统应提供详尽的监控与告警机制,能够实时追踪系统运行状态,及时发现潜在问题并触发自动恢复操作或通知管理员。在用户体验方面,系统需要提供清晰的错误提示信息,并能够在发生异常时通过回滚操作或其他容错机制,保证用户的操作不受到严重影响。
2.可靠性需求
可靠性要求系统在长时间运行中保持稳定,能够有效应对各种可能的故障和压力。系统设计应支持高可用的数据库架构,采用数据库主从复制、分片等技术以实现数据的可靠存储与访问。应用层应具备容错能力,在面对硬件故障、网络中断等意外情况时,能够保持系统的正常服务或在故障恢复后迅速恢复数据和业务流程。系统应具备日志记录功能,能够全面记录操作过程和异常信息,从而为问题追踪与系统优化提供数据支持。系统的可靠性还需要通过压力测试和稳定性测试来验证,确保在大规模用户访问及高并发场景下能够正常运行,不发生崩溃或数据丢失现象。
3.安全性需求
系统的安全性需求必须得到高度重视,确保系统和用户数据的保密性、完整性和可用性。为实现数据安全,系统应采用加密技术,特别是在用户认证、敏感数据传输和存储过程中,采用SSL/TLS协议进行加密通信,确保数据在传输过程中不被窃取或篡改。系统应支持用户身份验证与授权管理,采用如OAuth、JWT等安全机制防止未授权访问。访问控制应细化到资源级别,确保不同角色的用户只能访问其权限范围内的功能。为了防止恶意攻击,系统还应加强对常见攻击方式(如SQL注入、XSS攻击、CSRF攻击等)的防护,通过输入验证、输出转义、会话管理等技术措施提高系统的安全性。系统应定期进行安全审计与漏洞扫描,及时发现并修补可能的安全漏洞,保障系统的长期安全运营。
功能需求分析是对系统所需功能进行详细描述的过程,明确系统的目标、功能模块及其相互关系。在此阶段,结合用户需求、业务流程和技术架构,识别系统必须实现的各项功能,并对其优先级、实现方式和约束条件进行梳理。通过功能需求分析,确保系统设计能够满足实际需求,且具有良好的可用性、可维护性和扩展性,为后续的系统开发和测试提供明确的指导和依据。
用户可查看货物信息管理、采购信息管理、销售信息管理、客户信息管理、员工信息管理等。
用户用例图如图3-1所示。

图3-1 用户用例图
管理员可管理系统用户(管理员、普通用户)、货物信息管理、货物分类管理、供应商信息管理、采购信息管理、销售信息管理、促销活动管理、客户信息管理、员工信息管理等。
管理员用例图如图3-2所示。

图3-2 管理员用例图
系统开发流程的主要步骤,从需求分析到系统完成的全过程。流程包括需求分析、总体设计(结构、功能、数据)、详细设计(模块、编码)、模块整合与调用,以及测试、扩展和完善,最终完成系统的开发。本系统的开发流程如图3-3所示

图3-3系统开发流程图
-
-
- 用户登录流程
-
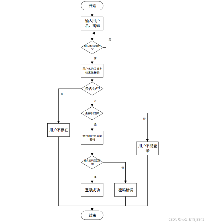
用户输入用户名和密码后,系统先检查输入是否为空,再验证用户名是否存在,若存在则通过用户名获取密码并校验。若密码正确则登录成功,否则提示密码错误。若用户名不存在或无法登录,提示用户操作无效。如图3-4所示。

图3-4登录流程图
用户首先进入系统登录界面,输入用户名和密码后,系统验证信息是否正确。若验证失败,返回登录界面重新输入;若验证成功,则进入功能界面,执行相应功能处理后结束操作流程。操作流程如图3-5所示。

图3-5 系统操作流程图
管理员可以添加信息,用户添加可以自己权限内的信息,输入信息后,要想利用这个软件来进行系统的安全管理,首先需要登录到该软件中。添加信息流程如图3-6所示。

图3-6 添加信息流程图
用户首先选择需要修改的记录,输入修改后的数据,系统判断输入数据是否合法。若数据不合法,提示重新输入;若数据合法,则将修改后的数据写入数据库,完成操作后流程结束。修改信息流程图如图3-7所示。

图3-7 修改信息流程图
用户选择需要删除的记录后,系统判断是否确认删除。若未确认,返回选择环节;若确认删除,则更新数据库,删除对应记录,完成操作后流程结束。删除信息流程图如图3-8所示。

图3-8删除信息流程图
系统由表现层、业务逻辑层、数据访问层和数据库服务器组成。表现层通过浏览器(如IE、Chrome、Firefox)与用户交互,采用FreeMarker、Bootstrap、jQuery等技术实现界面呈现。业务逻辑层负责处理系统的核心业务逻辑,通过分模块设计实现功能分离。数据访问层使用MyBatis框架连接数据库,执行数据的增删改查操作。数据库服务器采用MySQL进行数据存储和管理,为系统提供稳定的数据库支持。整个架构通过Tomcat服务器完成用户请求的接收和处理,确保系统的高效运行[8]。整个系统架构如图4-1所示。

图4-1 系统架构图
系统功能结构图如图4-2所示。

图4-2 系统功能结构图
用户通过注册模块发送注册请求,系统完成注册后返回确认信息。随后,用户通过登录模块发送登录请求,系统验证用户信息后允许访问目标系统。用户完成操作后可选择退出,系统终止会话。注册时序图,如图4-3所示。

图4-3 注册时序图
管理员输入登录信息后,登录界面将信息传递至前台管理界面,随后通过SpringBoot框架读取数据库中的用户信息并返回。系统验证信息,若验证成功则登录成功,若验证失败则返回错误提示。登录时序图如图4-4所示。

图4-4登录时序图
管理员输入登录信息后,进入用户信息管理模块,选择增删改查操作并提交命令至数据库。数据库执行操作后返回成功状态,系统显示用户管理界面并提示操作成功。管理员修改用户信息时序图如图4-5所示。

图4-5管理员修改用户信息时序图
管理员通过访问系统发起请求,系统接收访问后转向系统信息模块进行管理操作。管理完成后,系统返回管理结果至系统,最终反馈给管理员,管理员可选择退出。管理员管理系统信息时序图如图4-6所示。

图4-6管理员管理系统信息时序图
数据库设计是系统开发中至关重要的环节,为系统提供高效、规范的数据存储和管理方案。设计过程包括需求分析、实体设计、表设计和逻辑结构设计。首先,通过分析业务需求,确定系统的核心实体及其属性,同时明确实体间的关系。接着,将实体抽象为具体的数据库表,为每张表定义字段名、数据类型、主键和外键,通过主外键关系和关联表设计,保证数据的完整性和一致性。最后,数据库逻辑设计进一步优化表之间的关系,通过索引、视图和存储过程提升查询效率和操作性能。整个设计需严格遵循规范,避免数据冗余和冲突,确保系统在高并发访问和复杂数据处理场景下的稳定性和高效性。
数据库实体设计是数据库设计的关键步骤,对实际业务逻辑中涉及的实体及其属性进行抽象建模,明确系统中的主要信息对象及其关系[9]。在实体设计中,根据需求分析确定系统的核心实体,如用户、角色、权限、注册等,提取实体的主要属性,如用户的ID、姓名、联系方式,新闻的ID、名称、类型等,同时定义各实体之间的关系,包括一对一、一对多、多对多等。在设计过程中,注重实体的完整性、规范性和唯一性,确保设计能够满足系统功能需求,并为后续的表设计提供清晰的结构框架。实体设计需遵循数据库设计的标准化要求,避免数据冗余和不必要的复杂度。
以下将展示系统的全局E-R图。
系统全局E-R图如图4-7所示。

图4-7系统E-R图
数据库表设计基于实体设计,将抽象的实体映射为具体的表结构。设计过程中,为每个实体定义表名、字段名及数据类型 [10]。根据业务需求,合理定义主键、外键及约束条件,确保表之间的关联性,例如通过外键建立用户表和角色表之间的关系。表设计时注重数据存储的完整性、一致性,并通过索引优化查询效率,最终确保数据库结构能够支持系统的功能需求。以下是系统的数据库表设计展示。
| 编号 | 字段名 | 类型 | 长度 | 是否非空 | 是否主键 | 注释 |
| 1 | token_id | int | 是 | 是 | 临时访问牌ID | |
| 2 | token | varchar | 64 | 否 | 否 | 临时访问牌 |
| 3 | info | text | 65535 | 否 | 否 | 信息 |
| 4 | maxage | int | 是 | 否 | 最大寿命:默认2小时 | |
| 5 | create_time | timestamp | 是 | 否 | 创建时间 | |
| 6 | update_time | timestamp | 是 | 否 | 更新时间 | |
| 7 | user_id | int | 是 | 否 | 用户编号 |
表 4-2-auth(用户权限管理)
| 编号 | 字段名 | 类型 | 长度 | 是否非空 | 是否主键 | 注释 |
| 1 | auth_id | int | 是 | 是 | 授权ID | |
| 2 | user_group | varchar | 64 | 否 | 否 | 用户组 |
| 3 | mod_name | varchar | 64 | 否 | 否 | 模块名 |
| 4 | table_name | varchar | 64 | 否 | 否 | 表名 |
| 5 | page_title | varchar | 255 | 否 | 否 | 页面标题 |
| 6 | path | varchar | 255 | 否 | 否 | 路由路径 |
| 7 | parent | varchar | 64 | 否 | 否 | 父级菜单 |
| 8 | parent_sort | int | 是 | 否 | 父级菜单排序 | |
| 9 | position | varchar | 32 | 否 | 否 | 位置 |
| 10 | mode | varchar | 32 | 是 | 否 | 跳转方式 |
| 11 | add | tinyint | 是 | 否 | 是否可增加 | |
| 12 | del | tinyint | 是 | 否 | 是否可删除 | |
| 13 | set | tinyint | 是 | 否 | 是否可修改 | |
| 14 | get | tinyint | 是 | 否 | 是否可查看 | |
| 15 | field_add | text | 65535 | 否 | 否 | 添加字段 |
| 16 | field_set | text | 65535 | 否 | 否 | 修改字段 |
| 17 | field_get | text | 65535 | 否 | 否 | 查询字段 |
| 18 | table_nav_name | varchar | 500 | 否 | 否 | 跨表导航名称 |
| 19 | table_nav | varchar | 500 | 否 | 否 | 跨表导航 |
| 20 | option | text | 65535 | 否 | 否 | 配置 |
| 21 | create_time | timestamp | 是 | 否 | 创建时间 | |
| 22 | update_time | timestamp | 是 | 否 | 更新时间 |
表 4-3-cargo_information(货物信息)
| 编号 | 字段名 | 类型 | 长度 | 是否非空 | 是否主键 | 注释 |
| 1 | cargo_information_id | int | 是 | 是 | 货物信息ID | |
| 2 | name_of_goods | varchar | 64 | 否 | 否 | 货物名称 |
| 3 | classification_of_goods | varchar | 64 | 否 | 否 | 货物分类 |
| 4 | pictures_of_goods | varchar | 255 | 否 | 否 | 货物图片 |
| 5 | goods_number | varchar | 64 | 否 | 否 | 货物编号 |
| 6 | goods_specifications | varchar | 64 | 否 | 否 | 货物规格 |
| 7 | purchasing_price | double | 否 | 否 | 进货价格 | |
| 8 | price_of_goods | double | 否 | 否 | 货物售价 | |
| 9 | quantity_of_goods | double | 否 | 否 | 货物数量 | |
| 10 | goods_introduction | text | 65535 | 否 | 否 | 货物简介 |
| 11 | procurement_information_limit_times | int | 是 | 否 | 进货限制次数 | |
| 12 | sales_limit_times | int | 是 | 否 | 销售限制次数 | |
| 13 | sales_promotion_limit_times | int | 是 | 否 | 促销限制次数 | |
| 14 | create_time | datetime | 是 | 否 | 创建时间 | |
| 15 | update_time | timestamp | 是 | 否 | 更新时间 |
表 4-4-classification_of_goods(货物分类)
| 编号 | 字段名 | 类型 | 长度 | 是否非空 | 是否主键 | 注释 |
| 1 | classification_of_goods_id | int | 是 | 是 | 货物分类ID | |
| 2 | classification_of_goods | varchar | 64 | 否 | 否 | 货物分类 |
| 3 | create_time | datetime | 是 | 否 | 创建时间 | |
| 4 | update_time | timestamp | 是 | 否 | 更新时间 |
表 4-5-code_token(验证码)
| 编号 | 字段名 | 类型 | 长度 | 是否非空 | 是否主键 | 注释 |
| 1 | code_token_id | int | 是 | 是 | 验证码ID | |
| 2 | token | varchar | 255 | 否 | 否 | 令牌 |
| 3 | code | varchar | 255 | 否 | 否 | 验证码 |
| 4 | expire_time | timestamp | 是 | 否 | 失效时间 | |
| 5 | create_time | timestamp | 是 | 否 | 创建时间 | |
| 6 | update_time | timestamp | 是 | 否 | 更新时间 |
表 4-6-customer_information(客户信息)
| 编号 | 字段名 | 类型 | 长度 | 是否非空 | 是否主键 | 注释 |
| 1 | customer_information_id | int | 是 | 是 | 客户信息ID | |
| 2 | ordinary_users | int | 否 | 否 | 普通用户 | |
| 3 | user_name | varchar | 64 | 否 | 否 | 用户姓名 |
| 4 | customer_name | varchar | 64 | 否 | 否 | 客户名称 |
| 5 | customer_phone | varchar | 64 | 否 | 否 | 客户电话 |
| 6 | customer_address | varchar | 64 | 否 | 否 | 客户住址 |
| 7 | customer_remarks | text | 65535 | 否 | 否 | 客户备注 |
| 8 | create_time | datetime | 是 | 否 | 创建时间 | |
| 9 | update_time | timestamp | 是 | 否 | 更新时间 |
表 4-7-employee_information(员工信息)
| 编号 | 字段名 | 类型 | 长度 | 是否非空 | 是否主键 | 注释 |
| 1 | employee_information_id | int | 是 | 是 | 员工信息ID | |
| 2 | ordinary_users | int | 否 | 否 | 普通用户 | |
| 3 | user_name | varchar | 64 | 否 | 否 | 用户姓名 |
| 4 | attendance_month | varchar | 64 | 否 | 否 | 考勤月份 |
| 5 | attendance_days | double | 否 | 否 | 考勤天数 | |
| 6 | absence_days | double | 否 | 否 | 缺勤天数 | |
| 7 | employee_salary | double | 否 | 否 | 员工薪资 | |
| 8 | employee_remarks | text | 65535 | 否 | 否 | 员工备注 |
| 9 | create_time | datetime | 是 | 否 | 创建时间 | |
| 10 | update_time | timestamp | 是 | 否 | 更新时间 |
表 4-8-hits(用户点击)
| 编号 | 字段名 | 类型 | 长度 | 是否非空 | 是否主键 | 注释 |
| 1 | hits_id | int | 是 | 是 | 点赞ID | |
| 2 | user_id | int | 是 | 否 | 点赞人 | |
| 3 | create_time | timestamp | 是 | 否 | 创建时间 | |
| 4 | update_time | timestamp | 是 | 否 | 更新时间 | |
| 5 | source_table | varchar | 255 | 否 | 否 | 来源表 |
| 6 | source_field | varchar | 255 | 否 | 否 | 来源字段 |
| 7 | source_id | int | 是 | 否 | 来源ID |
表 4-9-ordinary_users(普通用户)
| 编号 | 字段名 | 类型 | 长度 | 是否非空 | 是否主键 | 注释 |
| 1 | ordinary_users_id | int | 是 | 是 | 普通用户ID | |
| 2 | user_name | varchar | 64 | 否 | 否 | 用户姓名 |
| 3 | user_gender | varchar | 64 | 否 | 否 | 用户性别 |
| 4 | contact_information | varchar | 16 | 否 | 否 | 联系方式 |
| 5 | examine_state | varchar | 16 | 是 | 否 | 审核状态 |
| 6 | user_id | int | 是 | 否 | 用户ID | |
| 7 | create_time | datetime | 是 | 否 | 创建时间 | |
| 8 | update_time | timestamp | 是 | 否 | 更新时间 |
表 4-10-procurement_information(采购信息)
| 编号 | 字段名 | 类型 | 长度 | 是否非空 | 是否主键 | 注释 |
| 1 | procurement_information_id | int | 是 | 是 | 采购信息ID | |
| 2 | ordinary_users | int | 否 | 否 | 普通用户 | |
| 3 | user_name | varchar | 64 | 否 | 否 | 用户姓名 |
| 4 | name_of_goods | varchar | 64 | 否 | 否 | 货物名称 |
| 5 | goods_number | varchar | 64 | 否 | 否 | 货物编号 |
| 6 | supplier_name | varchar | 64 | 否 | 否 | 供应商名称 |
| 7 | purchasing_price | double | 否 | 否 | 进货价格 | |
| 8 | purchase_quantity | double | 否 | 否 | 进货数量 | |
| 9 | purchase_amount | double | 否 | 否 | 进货金额 | |
| 10 | purchase_date | date | 否 | 否 | 进货日期 | |
| 11 | purchase_remarks | text | 65535 | 否 | 否 | 进货备注 |
| 12 | create_time | datetime | 是 | 否 | 创建时间 | |
| 13 | update_time | timestamp | 是 | 否 | 更新时间 | |
| 14 | source_table | varchar | 255 | 否 | 否 | 来源表 |
| 15 | source_id | int | 否 | 否 | 来源ID | |
| 16 | source_user_id | int | 否 | 否 | 来源用户 |
表 4-11-sales(销售信息)
| 编号 | 字段名 | 类型 | 长度 | 是否非空 | 是否主键 | 注释 |
| 1 | sales_id | int | 是 | 是 | 销售信息ID | |
| 2 | ordinary_users | int | 否 | 否 | 普通用户 | |
| 3 | user_name | varchar | 64 | 否 | 否 | 用户姓名 |
| 4 | name_of_goods | varchar | 64 | 否 | 否 | 货物名称 |
| 5 | goods_number | varchar | 64 | 否 | 否 | 货物编号 |
| 6 | customer_name | varchar | 64 | 否 | 否 | 客户名称 |
| 7 | sales_volumes | double | 否 | 否 | 销售数量 | |
| 8 | price_of_goods | double | 否 | 否 | 货物售价 | |
| 9 | sales_amount | double | 否 | 否 | 销售金额 | |
| 10 | sale_date | date | 否 | 否 | 销售日期 | |
| 11 | sales_remarks | text | 65535 | 否 | 否 | 销售备注 |
| 12 | create_time | datetime | 是 | 否 | 创建时间 | |
| 13 | update_time | timestamp | 是 | 否 | 更新时间 | |
| 14 | source_table | varchar | 255 | 否 | 否 | 来源表 |
| 15 | source_id | int | 否 | 否 | 来源ID | |
| 16 | source_user_id | int | 否 | 否 | 来源用户 |
表 4-12-sales_promotion(促销活动)
| 编号 | 字段名 | 类型 | 长度 | 是否非空 | 是否主键 | 注释 |
| 1 | sales_promotion_id | int | 是 | 是 | 促销活动ID | |
| 2 | name_of_goods | varchar | 64 | 否 | 否 | 货物名称 |
| 3 | classification_of_goods | varchar | 64 | 否 | 否 | 货物分类 |
| 4 | goods_number | varchar | 64 | 否 | 否 | 货物编号 |
| 5 | price_of_goods | double | 否 | 否 | 货物售价 | |
| 6 | discounted_price | double | 否 | 否 | 折扣价格 | |
| 7 | event_details | text | 65535 | 否 | 否 | 活动详情 |
| 8 | create_time | datetime | 是 | 否 | 创建时间 | |
| 9 | update_time | timestamp | 是 | 否 | 更新时间 | |
| 10 | source_table | varchar | 255 | 否 | 否 | 来源表 |
| 11 | source_id | int | 否 | 否 | 来源ID | |
| 12 | source_user_id | int | 否 | 否 | 来源用户 |
表 4-13-schedule(日程管理)
| 编号 | 字段名 | 类型 | 长度 | 是否非空 | 是否主键 | 注释 |
| 1 | schedule_id | smallint | 是 | 是 | 日程ID | |
| 2 | content | varchar | 255 | 否 | 否 | 日程内容 |
| 3 | scheduled_time | datetime | 否 | 否 | 计划时间 | |
| 4 | user_id | int | 是 | 否 | 用户ID | |
| 5 | create_time | datetime | 否 | 否 | 创建时间 | |
| 6 | update_time | datetime | 否 | 否 | 更新时间 |
表 4-14-score(评分)
| 编号 | 字段名 | 类型 | 长度 | 是否非空 | 是否主键 | 注释 |
| 1 | score_id | int | 是 | 是 | 评分ID | |
| 2 | user_id | int | 是 | 否 | 评分人 | |
| 3 | nickname | varchar | 64 | 否 | 否 | 昵称 |
| 4 | score_num | double | 是 | 否 | 评分 | |
| 5 | create_time | timestamp | 是 | 否 | 创建时间 | |
| 6 | update_time | timestamp | 是 | 否 | 更新时间 | |
| 7 | source_table | varchar | 255 | 否 | 否 | 来源表 |
| 8 | source_field | varchar | 255 | 否 | 否 | 来源字段 |
| 9 | source_id | int | 是 | 否 | 来源ID |
表 4-15-supplier_information(供应商信息)
| 编号 | 字段名 | 类型 | 长度 | 是否非空 | 是否主键 | 注释 |
| 1 | supplier_information_id | int | 是 | 是 | 供应商信息ID | |
| 2 | supplier_name | varchar | 64 | 否 | 否 | 供应商名称 |
| 3 | create_time | datetime | 是 | 否 | 创建时间 | |
| 4 | update_time | timestamp | 是 | 否 | 更新时间 |
表 4-16-upload(文件上传)
| 编号 | 字段名 | 类型 | 长度 | 是否非空 | 是否主键 | 注释 |
| 1 | upload_id | int | 是 | 是 | 上传ID | |
| 2 | name | varchar | 64 | 否 | 否 | 文件名 |
| 3 | path | varchar | 255 | 否 | 否 | 访问路径 |
| 4 | file | varchar | 255 | 否 | 否 | 文件路径 |
| 5 | display | varchar | 255 | 否 | 否 | 显示顺序 |
| 6 | father_id | int | 否 | 否 | 父级ID | |
| 7 | dir | varchar | 255 | 否 | 否 | 文件夹 |
| 8 | type | varchar | 32 | 否 | 否 | 文件类型 |
表 4-17-user(用户账户)
| 编号 | 字段名 | 类型 | 长度 | 是否非空 | 是否主键 | 注释 |
| 1 | user_id | int | 是 | 是 | 用户ID | |
| 2 | state | smallint | 是 | 否 | 账户状态:(1可用|2异常|3已冻结|4已注销) | |
| 3 | user_group | varchar | 32 | 否 | 否 | 所在用户组 |
| 4 | login_time | timestamp | 是 | 否 | 上次登录时间 | |
| 5 | phone | varchar | 11 | 否 | 否 | 手机号码 |
| 6 | phone_state | smallint | 是 | 否 | 手机认证:(0未认证|1审核中|2已认证) | |
| 7 | username | varchar | 16 | 是 | 否 | 用户名 |
| 8 | nickname | varchar | 16 | 否 | 否 | 昵称 |
| 9 | password | varchar | 64 | 是 | 否 | 密码 |
| 10 | | varchar | 64 | 否 | 否 | 邮箱 |
| 11 | email_state | smallint | 是 | 否 | 邮箱认证:(0未认证|1审核中|2已认证) | |
| 12 | avatar | varchar | 255 | 否 | 否 | 头像地址 |
| 13 | open_id | varchar | 255 | 否 | 否 | 针对获取用户信息字段 |
| 14 | create_time | timestamp | 是 | 否 | 创建时间 |
表 4-18-user_group(用户组)
| 编号 | 字段名 | 类型 | 长度 | 是否非空 | 是否主键 | 注释 |
| 1 | group_id | mediumint | 是 | 是 | 用户组ID | |
| 2 | display | smallint | 是 | 否 | 显示顺序 | |
| 3 | name | varchar | 16 | 是 | 否 | 名称 |
| 4 | description | varchar | 255 | 否 | 否 | 描述 |
| 5 | source_table | varchar | 255 | 否 | 否 | 来源表 |
| 6 | source_field | varchar | 255 | 否 | 否 | 来源字段 |
| 7 | source_id | int | 是 | 否 | 来源ID | |
| 8 | register | smallint | 否 | 否 | 注册位置 | |
| 9 | create_time | timestamp | 是 | 否 | 创建时间 | |
| 10 | update_time | timestamp | 是 | 否 | 更新时间 |
员工通过系统提供的注册功能,输入个人信息并完成身份验证后,能够成功注册并获得访问权限,便于进入系统进行日常管理操作。注册界面如图5-1所示。

图5-1注册界面
员工凭借注册时创建的用户名和密码进行系统登录,确保只有授权人员能够访问系统内部的各项管理功能,保障数据安全性和权限控制。登录界面如图5-2所示。

图5-2登录界面
员工可通过促销活动管理货物的基本信息,包括商品名称、规格、库存数量和价格等,确保货物信息的准确更新和实时监控。货物信息管理界面如图5-3所示。

图5-3货物信息管理界面
员工能够查看、管理并更新采购相关信息,包括供应商、采购数量、采购时间等内容,确保采购流程的顺畅和库存的及时补充。采购信息管理界面如图5-4所示。

图5-4采购信息管理界面
员工可以管理自身的个人信息,如考勤、薪资等,确保信息的准确性,并且可以查看自己的工作记录和任务分配情况。员工信息管理界面如图5-5所示。

图5-5员工信息管理界面
管理员登录后可访问后台首页,展示系统概况、货物信息统计、采购信息统计等,便于实时监控超市运营状态并做出相应的决策。后台首页界面如图5-6所示。

图5-6后台首页界面
管理员可以管理系统用户信息,包括创建、修改或删除管理员和普通用户账户,确保权限的合理分配与系统的正常运行。系统用户界面如图5-7所示。

图5-7系统用户界面
管理员能够设置和管理各种促销活动,包括折扣、优惠券和积分等策略,灵活应对市场需求,提升超市的销售和顾客满意度。促销活动管理界面如图5-8所示。

图5-8促销活动管理界面
管理员负责管理客户资料,分析客户购买行为,建立客户档案,帮助制定精准的营销策略和个性化服务,提高客户忠诚度。客户信息管理界面如图5-9所示。

图5-9客户信息管理界面
系统的测试环境如表6-1所示。
表6-1 测试环境
| 类别 | 配置项 | 详细信息 |
| 硬件环境 | 服务器CPU | Intel Xeon E5-2680 v4 |
| 内存 | 32GB DDR4 | |
| 硬盘 | 1TB SSD | |
| 网络带宽 | 100Mbps | |
| 软件环境 | 操作系统 | Windows Server 2019 |
| 数据库 | MySQL 8.0 | |
| Web服务器 | Tomcat 9.0 | |
| 开发框架 | SpringBoot 2.5 | |
| 前端框架 | Vue.js 2.6 | |
| Java版本 | JDK 11 | |
| 浏览器 | Chrome 88, Firefox 85 |
系统测试的主要目的是确保系统的功能、性能和稳定性满足需求规格说明书中的要求,并验证系统在实际使用环境中的可用性和可靠性。通过测试,可以发现软件中的缺陷、漏洞和潜在问题,确保系统运行的准确性、完整性和安全性。在功能测试中,目的是验证系统各功能模块是否按设计实现预期功能,例如用户登录、信息管理、数据查询等核心功能是否准确执行。性能测试的目的是验证系统在高并发、数据量大等压力场景下的响应时间和处理能力,确保系统具备良好的性能。兼容性测试的目的是确保系统在不同的硬件、软件和浏览器环境中能正常运行。测试还包括对异常处理和边界条件的验证,确保系统在异常场景下能够正确处理和恢复。最终,通过测试确保系统可以安全稳定地部署上线,为用户提供可靠的服务。
系统测试采用多种测试方法,以全面验证系统的功能和性能。功能测试采用黑盒测试方法,通过设计测试用例直接验证系统功能是否符合需求,无需了解内部代码逻辑。例如,设计用例验证用户登录模块,通过输入合法和非法的用户名与密码,检查系统响应是否符合预期。性能测试采用压力测试和负载测试方法,通过模拟高并发用户访问、数据处理的场景,评估系统的响应时间、吞吐量和稳定性。兼容性测试通过在不同操作系统、浏览器和硬件设备上运行系统,验证其在不同环境中的适应性[11]。异常测试通过设计边界条件和异常输入,检查系统对非法数据和操作的处理能力。测试用例的设计需覆盖系统的所有功能模块和接口,确保测试过程的全面性。通过系统测试方法的综合应用,可以有效发现问题,并为系统的优化和改进提供依据。
系统的测试用例表格如下图所示。
表6-2 系统测试用例表
| 测试项 | 测试用例 | 问题 | 结论 |
| 登录功能测试 | 打开登录页面 输入正确的用户名和密码 点击“登录”按钮 | 无 | 符合预期 |
| 登录功能测试 | 打开登录页面 输入错误的用户名 输入正确的密码 点击“登录”按钮 | 无 | 符合预期 |
| 登录功能测试 | 打开登录页面 输入正确的用户名 输入错误的密码 点击“登录”按钮 | 无 | 符合预期 |
| 登录功能测试 | 打开登录页面 输入不存在的用户名和密码 点击“登录”按钮 | 无 | 符合预期 |
| 注册功能测试 | 打开注册页面 输入合法的用户名、密码、邮箱等信息 点击“注册”按钮 | 无 | 符合预期 |
| 注册功能测试 | 打开注册页面 输入已存在的用户名 输入其他合法信息 点击“注册”按钮 | 无 | 符合预期 |
| 注册功能测试 | 打开注册页面 输入合法用户名但密码不符合要求(如长度不足) 点击“注册”按钮 | 无 | 符合预期 |
| 注册功能测试 | 打开注册页面 输入合法用户名和密码但邮箱格式错误 点击“注册”按钮 | 无 | 符合预期 |
| 查看货物信息测试 | 登录系统 进入注册页面 浏览商品图片、名称、价格等信息 | 无 | 符合预期 |
| 查看采购信息测试 | 登录系统 进入采购页面 使用搜索栏输入关键词搜索注册 | 无 | 符合预期 |
| 查看促销活动测试 | 登录系统 进入促销活动页面 点击活动详情查看完整信息 | 无 | 符合预期 |
| 查看销售信息测试 | 登录系统 进入销售信息页面 不输入任何搜索条件直接点击搜索 | 无 | 符合预期 |
经过对系统登录、注册、货物信息、采购信息,促销活动、销售信息功能的测试,所有测试用例均按照既定步骤执行完毕。测试结果显示,各功能模块在正常输入和异常输入条件下均表现出预期的行为。登录功能能够准确识别用户名和密码的正确性,并对错误输入给予相应提示。注册功能对用户输入的合法性进行了有效校验,确保了注册信息的规范性。查看货物信息功能能够正常展示货物的的基本信息,并支持搜索和详情查看操作。整体而言,测试过程中未发现功能缺陷,系统运行稳定,各项功能均符合设计预期。
经过系统全面的功能测试、性能测试和可靠性测试,本系统在测试环境下运行良好,功能模块均按照设计要求实现,核心功能表现稳定,未发现严重功能缺陷或阻塞性问题。所有关键测试用例均通过,覆盖率达到预期目标,验证了系统的功能性、稳定性和兼容性。
通过对Spring Boot框架下的超市货物管理系统的研究与开发,可以有效提升超市的运营效率与管理水平。系统集成了货物信息管理、采购与销售信息管理、客户与员工信息管理等多项功能,确保了信息流通的顺畅与数据的实时更新。通过优化库存管理、供应链协同以及促销活动管理,超市能够更好地应对市场变化和顾客需求,实现精细化运营。整体而言,该系统为超市提供了一种灵活、可靠的解决方案,不仅提高了管理效率,也提升了客户服务质量。
- 刘江涛,王亮亮,吴庆茹,等.基于B/S模式的铁路勘测设计案例信息化管理系统设计与实现[J].铁路计算机应用,2021,30(03):32-35.
- 张丹丹,李弘.基于B/S架构的办公管理系统设计与开发[J].铁路通信信号工程技术,2024,21(09):44-48+106.
- 王志亮,纪松波.基于SpringBoot的Web前端与数据库的接口设计[J].工业控制计算机,2023,36(03):51-53.
- 熊永平.基于SpringBoot框架应用开发技术的分析与研究[J].电脑知识与技术,2021,15(36):76-77.
- 赵媛.基于Vue的Web系统前端性能优化分析[J].电脑编程技巧与维护,2024,(09):44-46.
- 秦冬.浅析Vue框架在前端开发中的应用[J].信息与电脑(理论版),2024,36(13):61-63.
- 李艳杰.MySQL数据库下存储过程的综合运用研究[J].现代信息科技,2023,7(11):80-82+88.
- 陈倩怡,何军.Vue+Springboot+MyBatis技术应用解析[J].电脑编程技巧与维护,2020,(01):14-15+28.
- 周晓玉,崔文超.基于Web技术的数据库应用系统设计[J].信息与电脑(理论版),2023,35(09):189-191.
- 马艳艳,吴晓光.计算机软件与数据库的设计策略分析[J].电子技术,2024,53(05):104-105.
- 李俊萌.计算机软件测试技术与开发应用策略分析[J].信息记录材料,2023,24(03):50-52.
- Hazardous Waste Management System; Identification and Listing of Hazardous Waste[J].The Federal Register / FIND,2025,90(040):11025-11025.
- Karunasena G ,Gurmu A ,Shooshtarian S , et al.Effect of construction defects on construction and demolition waste management in building construction: a systematic literature review.[J].Integrated environmental assessment and management,2025,21(2):233-244.
- Carino M ,New H R ,Nguyen J , et al.Non-Pharmacological management strategies for type 2 diabetes in children and young adults: A systematic review.[J].Diabetes research and clinical practice,2025,222112045.
- 张泽明.基于RFID技术的X企业物流信息管理系统的研究与优化[D].中北大学,2024.DOI:10.27470/d.cnki.ghbgc.2024.000507.
- 唐旭庆.智能货物管理技术在化学品船上的应用[J].船舶物资与市场,2024,32(02):111-113.DOI:10.19727/j.cnki.cbwzysc.2024.02.035.
- 佟佳洋,杨鑫,刘慧一.LNG运输船智能货物管理技术现状分析[J].航海,2023,(03):27-31.
- 金超丽.F包装公司客户关系管理优化研究[D].华东师范大学,2023.DOI:10.27149/d.cnki.ghdsu.2023.003594.
- 李伟康.基于iBeacon的智能仓库货物定位管理系统设计与实现[D].北京工业大学,2022.DOI:10.26935/d.cnki.gbjgu.2022.000158.
- 王昊丹.全自动智能堆场管理系统的研究[J].自动化应用,2021,(11):143-146.DOI:10.19769/j.zdhy.2021.11.038.
- 周丽丽.基于JSP的仓库管理信息系统研究与设计[J].电子制作,2021,(21):66-69.DOI:10.16589/j.cnki.cn11-3571/tn.2021.21.018.
- 陈堃,纸壳侠工厂仓库货物信息管理系统V1.0.山西省,阳泉纸壳侠再生资源有限公司,2021-08-01.
在此,衷心感谢所有支持和帮助过本项目的人员。感谢导师的悉心指导与耐心帮助,让我在研究过程中受益良多。感谢同学们和朋友们的鼓励与支持,正是有了他们的建议与讨论,项目才能不断完善和提升。感谢家人的理解和支持,他们给予了我莫大的鼓励与动力。通过本次研究,不仅加深了对相关技术的理解,也提高了在实际项目中解决问题的能力。每一份付出和支持都为项目的顺利完成提供了保障,感激之情溢于言表。
点赞+收藏+关注 →私信领取本源代码、数据库
关注博主下篇更精彩
一键三连!!!
一键三连!!!
一键三连!!!
感谢一键三连!!!
1052

被折叠的 条评论
为什么被折叠?



