摘 要
随着信息技术的迅速发展,传统的旅游景点管理方式在信息透明度、服务效率和游客互动方面面临诸多挑战。潍坊市旅游景点管理系统旨在通过现代化技术手段提升游客体验和管理效率。本系统采用前端JSP框架与后端Servlet技术相结合的方式,并使用MySQL数据库进行数据存储,为用户提供了一个高效、便捷的服务平台。普通用户可通过系统注册登录后浏览热门景点、获取最新旅游资讯、查看景点详细信息及评价、收藏感兴趣的景点、管理个人订单以及参与景点评论等。此外,系统还特别设计了管理员后台,支持对景点信息、票种、用户、公告、轮播图等内容的全面管理,并提供操作日志记录以确保系统安全性和可追踪性。该系统的实施不仅增强了旅游信息的透明度和访问便利性,同时也为潍坊市旅游业的发展提供了强有力的技术支持。
关键词:潍坊市旅游景点管理系统;servlet框架
With the rapid development of information technology, traditional tourist attraction management methods face many challenges in terms of information transparency, service efficiency, and tourist interaction. The Weifang Tourist Attraction Management System aims to enhance tourist experience and management efficiency through modern technological means. This system adopts a combination of front-end JSP framework and back-end Servlet technology, and uses MySQL database for data storage, providing users with an efficient and convenient service platform. Ordinary users can register and log in through the system to browse popular attractions, obtain the latest travel information, view detailed information and reviews of attractions, bookmark attractions of interest, manage personal orders, and participate in attraction reviews. In addition, the system has specially designed an administrator backend that supports comprehensive management of scenic spot information, ticket types, users, announcements, carousel images, and provides operation log records to ensure system security and traceability. The implementation of this system not only enhances the transparency and accessibility of tourism information, but also provides strong technical support for the development of Weifang's tourism industry.
Keywords: Weifang Tourist Attraction Management System; Servlet Framework
目录
随着旅游业的蓬勃发展和游客对旅游体验要求的不断提高,传统的旅游景点管理模式面临着信息透明度不足、服务效率低下及用户互动性差等诸多挑战。特别是在潍坊市,丰富的旅游资源需要一个更高效、透明且互动性强的管理系统来满足现代游客的需求。互联网技术的发展为解决这些问题提供了新的思路和方法,通过引入智能化管理系统可以极大地提升信息透明度和服务效率。然而,随着游客数量的增长和需求的多样化,传统管理方式难以适应新时代的要求。因此,开发一套基于Servlet框架的潍坊市旅游景点管理系统显得尤为必要。该系统旨在为用户提供包括景点浏览、资讯获取、订单管理在内的全方位服务,并支持管理员进行高效的后台管理,如景点信息发布、票务管理等。利用Servlet技术的强大数据处理能力,本系统不仅能够实现流畅的用户交互体验,还能确保信息的实时更新与有效管理,为潍坊市旅游景点管理提供了一个智能化、便捷的解决方案,促进了当地旅游业的可持续发展。
本课题的研究意义在于通过设计与实现一个基于Servlet框架的潍坊市旅游景点管理系统,解决传统旅游管理中的信息不透明、服务效率低下及用户体验差等问题。随着旅游业的发展和游客对个性化服务需求的增加,提升旅游景点的信息透明度和服务质量已成为增强旅游目的地竞争力的关键因素。该系统不仅为游客提供了便捷的景点查询、预订、订单管理和互动评论等功能,增强了用户旅行体验,同时也为管理者提供了高效的后台支持工具,实现了对景点信息、票务、用户以及内容的全面管理。通过采用Servlet技术和MySQL数据库,系统确保了数据处理的高效性、安全性和系统的可扩展性,具有良好的技术前景和应用价值。此外,本研究还为其他旅游目的地提供了一套可行的管理模式和技术解决方案,有助于推动旅游业信息化和智能化的发展,促进旅游资源的有效利用和管理,提升整体服务水平,从而吸引更多游客,助力地方旅游业繁荣发展。
随着旅游业的快速发展,国内外在旅游景点管理信息化方面的研究和实践不断深入。国外在旅游景点管理系统的开发与应用方面起步较早,许多国家已经建立了较为完善的智能管理系统。例如,美国的国家公园管理局(NPS)通过其官方网站和移动应用,为游客提供实时的景点信息、门票预订、天气预警等服务,极大提升了游客体验和景区管理效率。欧洲的一些热门旅游城市如巴黎、罗马等,也通过智能化系统实现了景点人流监控、票务管理及多语言支持,进一步优化了旅游资源的利用和服务质量。
在国内,随着旅游业的蓬勃发展,旅游景点管理信息化逐渐成为研究热点。近年来,我国一些知名景区开始引入智能化管理系统,如故宫博物院推出的在线预约购票系统和电子导览服务,有效缓解了游客拥堵问题并提升了服务质量。此外,部分地方政府也尝试构建区域性旅游信息平台,整合景点资源、交通信息和游客反馈,为游客提供一站式服务。然而,国内旅游景点管理信息化的整体发展水平相较于国外仍显不足,存在系统功能单一、数据共享不充分以及用户体验欠佳等问题。特别是在中小型景区,信息化建设仍处于初级阶段,难以满足游客日益增长的个性化需求。因此,借鉴国外先进经验,结合中国旅游市场的实际情况,开发功能全面、操作便捷且具备良好扩展性的旅游景点管理系统,具有重要的现实意义和发展潜力。这不仅有助于提升景区管理水平和游客满意度,还将推动我国旅游业向信息化、智能化方向迈进。
B/S(Browser/Server)架构是一种基于浏览器和服务器的应用架构模式。它以Web浏览器作为客户端,服务器端通过Web技术提供应用服务。客户端通过浏览器与服务器进行交互,用户无需安装专门的客户端应用程序,只需要通过互联网连接即可访问应用程序[1]。在B/S架构中,客户端主要承担用户界面的呈现和基本的输入输出功能,而核心的业务处理、数据存储等操作则由服务器端完成。这种架构的核心优势在于无需在每个客户端机器上安装或更新软件,只要用户的浏览器符合要求,就可以使用系统。
B/S(Browser/Server)架构是一种网络架构模型,其主要特点是客户端通过浏览器与服务器进行通信,所有的业务逻辑和数据处理都在服务器端完成,客户端仅负责展示数据[2]。B/S架构本质上是一种客户端-服务器模式的变体,它通过将传统的C/S(Client/Server)架构中的客户端功能移到浏览器中,简化了客户端的开发和维护工作。在B/S架构中,用户通过浏览器发送请求,浏览器负责展示从服务器获取的数据,服务器则处理请求并返回响应。该架构避免了安装和配置客户端软件的麻烦,也减少了对客户端硬件的依赖,适合于需要大规模部署和跨平台支持的应用系统。
B/S模式三层结构图如图2-1所示。

图2-1 B/S模式三层结构图
Servlet(Server Applet)是Java Servlet的简称,称为小服务程序或服务连接器,用Java编写的服务器端程序,具有独立于平台和协议的特性,主要功能在于交互式地浏览和生成数据,生成动态Web内容。
狭义的Servlet是指Java语言实现的一个接口,广义的Servlet是指任何实现了这个Servlet接口的类,一般情况下,人们将Servlet理解为后者。Servlet运行于支持Java的应用服务器中。从原理上讲,Servlet可以响应任何类型的请求,但绝大多数情况下Servlet只用来扩展基于HTTP协议的Web服务器。
最早支持Servlet标准的是JavaSoft的Java Web Server,此后,一些其它的基于Java的Web服务器开始支持标准的Servlet。
MySQL是一种开源的关系型数据库管理系统(RDBMS),基于SQL(结构化查询语言)进行数据操作。作为一个被广泛使用的数据库系统,MySQL具有高度的性能、可扩展性和可靠性。MySQL使用表格结构来存储数据,每个表由多个列和行组成,数据通过SQL查询语言进行操作[3]。MySQL支持多种数据类型,如整数、浮动小数、字符串、日期等,以满足不同应用场景对数据存储的需求。在实际应用中,MySQL通常用于存储和管理结构化数据,通过索引、视图、触发器等功能提升数据查询的效率和数据的完整性。
MySQL支持ACID事务特性(原子性、一致性、隔离性、持久性),确保数据库操作的可靠性和数据的一致性。它还支持多种存储引擎,其中InnoDB是最常用的存储引擎,具备事务支持、行级锁定和外键约束等特性,适用于高并发、高可靠性的数据存储需求。MySQL可以通过主从复制、分区和分库分表等技术实现横向扩展,以应对大规模数据存储和高负载的应用需求。MySQL还具有灵活的权限管理机制,支持用户角色管理、细粒度的权限控制等,保障数据的安全性。
servlet作为一款成熟的Java后端框架,具备高性能和安全性优势,适合处理复杂的业务逻辑。JSP作为轻量化前端框架,支持快速开发和高效渲染。MySQL为数据管理提供可靠的支撑,能够处理复杂查询和海量数据存储。整体架构简洁,便于扩展与维护,显示出较高的技术成熟度。因此,该方案在技术实现上具有可行性。
在操作层面,该系统用户界面友好且响应迅速,非技术人员也能够轻松操作。系统设计采用分层架构,有助于实现模块化管理,降低维护复杂性。后台管理界面提供直观的操作功能,用户可通过简单点击完成日常任务。系统的日志管理和权限控制功能,能够维护数据的安全性与完整性,为操作人员提供稳定的工作环境。因此,操作上具备良好的可行性。
从经济可行性角度,所有选用的技术均为开源软件,降低了开发与部署成本。B/S架构减少了客户端软件的安装和更新需求,减轻了IT维护成本。servlet框架通过减少配置和自动化部署,降低了开发和运营的时间成本。JSP提供了快速开发的能力,减少了前端开发的人员需求。MySQL作为开源数据库,不仅在授权成本上具有优势,而且通过其高效的查询与事务处理能力,可以在保证性能的同时降低硬件资源的投入,实现资源的高效利用。
1.可用性需求
系统必须具备高可用性,以确保其在各种使用场景下能够稳定运行。为满足可用性要求,系统应当具备自恢复能力和冗余机制,避免因单点故障而导致的服务中断。具体而言,系统的部署架构应支持负载均衡和集群配置,通过多个实例的协作提高整体系统的可用性。系统应提供详尽的监控与告警机制,能够实时追踪系统运行状态,及时发现潜在问题并触发自动恢复操作或通知管理员。在用户体验方面,系统需要提供清晰的错误提示信息,并能够在发生异常时通过回滚操作或其他容错机制,保证用户的操作不受到严重影响。
2.可靠性需求
可靠性要求系统在长时间运行中保持稳定,能够有效应对各种可能的故障和压力。系统设计应支持高可用的数据库架构,采用数据库主从复制、分片等技术以实现数据的可靠存储与访问。应用层应具备容错能力,在面对硬件故障、网络中断等意外情况时,能够保持系统的正常服务或在故障恢复后迅速恢复数据和业务流程。系统应具备日志记录功能,能够全面记录操作过程和异常信息,从而为问题追踪与系统优化提供数据支持。系统的可靠性还需要通过压力测试和稳定性测试来验证,确保在大规模用户访问及高并发场景下能够正常运行,不发生崩溃或数据丢失现象。
3.安全性需求
系统的安全性需求必须得到高度重视,确保系统和用户数据的保密性、完整性和可用性。为实现数据安全,系统应采用加密技术,特别是在用户认证、敏感数据传输和存储过程中,采用SSL/TLS协议进行加密通信,确保数据在传输过程中不被窃取或篡改。系统应支持用户身份验证与授权管理,采用如OAuth、JWT等安全机制防止未授权访问。访问控制应细化到资源级别,确保不同角色的用户只能访问其权限范围内的功能。为了防止恶意攻击,系统还应加强对常见攻击方式(如SQL注入、XSS攻击、CSRF攻击等)的防护,通过输入验证、输出转义、会话管理等技术措施提高系统的安全性。系统应定期进行安全审计与漏洞扫描,及时发现并修补可能的安全漏洞,保障系统的长期安全运营。
功能需求分析是对系统所需功能进行详细描述的过程,明确系统的目标、功能模块及其相互关系。在此阶段,结合用户需求、业务流程和技术架构,识别系统必须实现的各项功能,并对其优先级、实现方式和约束条件进行梳理。通过功能需求分析,确保系统设计能够满足实际需求,且具有良好的可用性、可维护性和扩展性,为后续的系统开发和测试提供明确的指导和依据。
注册登录:用户可通过注册与登录访问系统,享受个性化服务。
首页:展示热门景点、旅游资讯、公告及轮播图,提升用户体验。
旅游公告:提供官方发布的景区开放、活动及优惠等重要信息。
旅游资讯:用户可浏览最新旅游新闻、攻略及推荐内容。
景点信息:展示潍坊市各大旅游景点的详细介绍、门票及评价。
修改密码:用户可在安全验证后修改密码,保障账户安全。
我的账户:提供个人信息、订单记录、收藏景点等管理功能。
个人中心:集成用户的个人信息、订单、收藏及评论管理功能。
个人首页:用户可查看并管理个人账户的基本信息和动态。
订单信息:用户可查询、支付、取消或查看已购买的景点门票订单。
收藏:用户可收藏感兴趣的景点,方便后续查看和访问。
评论管理:支持用户对景点进行评论、修改及删除操作。
用户用例图如图3-1所示。

图3-1 注册用户用例图
登录:管理员可通过账号密码登录后台,管理系统数据。
个人信息:管理员可查看和编辑个人基本资料。
修改密码:管理员可修改登录密码,提升账户安全性。
公共管理:支持轮播图与公告的上传、编辑及删除。
用户管理:管理员可对系统用户进行管理,包括添加、修改及删除。
资讯管理:提供旅游资讯的发布、编辑、删除及分类管理功能。
操作日志:记录管理员的操作日志,方便系统审计与追踪问题。
景点类型:支持对景区进行分类,如自然风光、历史文化等。
票种信息:管理员可管理景点门票类型及价格,如成人票、儿童票等。
景点信息:提供景点数据的添加、修改、删除及维护功能。
订单信息:管理员可查询、管理用户订单,并处理退款及异常订单。
退出:管理员可安全退出系统,防止未授权访问。
管理员用例图如图3-2所示。

图3-2 管理员用例图
系统开发流程的主要步骤,从需求分析到系统完成的全过程。流程包括需求分析、总体设计(结构、功能、数据)、详细设计(模块、编码)、模块整合与调用,以及测试、扩展和完善,最终完成系统的开发。本系统的开发流程如图3-3所示

图3-3系统开发流程图
-
-
- 用户登录流程
-
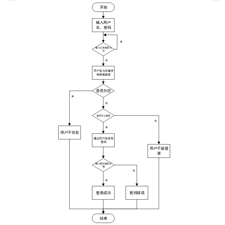
用户输入用户名和密码后,系统先检查输入是否为空,再验证用户名是否存在,若存在则通过用户名获取密码并校验。若密码正确则登录成功,否则提示密码错误。若用户名不存在或无法登录,提示用户操作无效。如图3-4所示。

图3-4登录流程图
用户首先进入系统登录界面,输入用户名和密码后,系统验证信息是否正确。若验证失败,返回登录界面重新输入;若验证成功,则进入功能界面,执行相应功能处理后结束操作流程。操作流程如图3-5所示。

图3-5 系统操作流程图
管理员可以添加信息,用户添加可以自己权限内的信息,输入信息后,要想利用这个软件来进行系统的安全管理,首先需要登录到该软件中。添加信息流程如图3-6所示。

图3-6 添加信息流程图
用户首先选择需要修改的记录,输入修改后的数据,系统判断输入数据是否合法。若数据不合法,提示重新输入;若数据合法,则将修改后的数据写入数据库,完成操作后流程结束。修改信息流程图如图3-7所示。

图3-7 修改信息流程图
用户选择需要删除的记录后,系统判断是否确认删除。若未确认,返回选择环节;若确认删除,则更新数据库,删除对应记录,完成操作后流程结束。删除信息流程图如图3-8所示。

图3-8删除信息流程图
系统由表现层、业务逻辑层、数据访问层和数据库服务器组成。表现层通过浏览器(如IE、Chrome、Firefox)与用户交互,采用FreeMarker、Bootstrap、jQuery等技术实现界面呈现。业务逻辑层负责处理系统的核心业务逻辑,通过分模块设计实现功能分离。数据访问层使用MyBatis框架连接数据库,执行数据的增删改查操作。数据库服务器采用MySQL进行数据存储和管理,为系统提供稳定的数据库支持。整个架构通过Tomcat服务器完成用户请求的接收和处理,确保系统的高效运行[4]。整个系统架构如图4-1所示。

图4-1 系统架构图
系统功能结构图如图4-2所示。

图4-2 系统功能结构图
用户通过注册模块发送注册请求,系统完成注册后返回确认信息。随后,用户通过登录模块发送登录请求,系统验证用户信息后允许访问目标系统。用户完成操作后可选择退出,系统终止会话。注册时序图,如图4-3所示。

图4-3 注册时序图
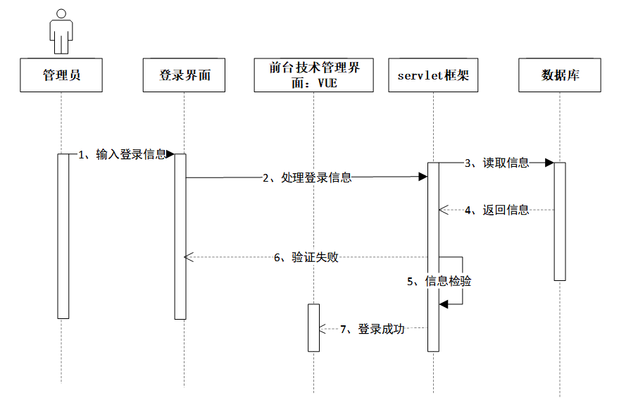
管理员输入登录信息后,登录界面将信息传递至前台管理界面,随后通过servlet框架读取数据库中的用户信息并返回。系统验证信息,若验证成功则登录成功,若验证失败则返回错误提示。登录时序图如图4-4所示。

图4-4登录时序图
管理员输入登录信息后,进入用户信息管理模块,选择增删改查操作并提交命令至数据库。数据库执行操作后返回成功状态,系统显示用户管理界面并提示操作成功。管理员修改用户信息时序图如图4-5所示。

图4-5管理员修改用户信息时序图
管理员通过访问系统发起请求,系统接收访问后转向系统信息模块进行管理操作。管理完成后,系统返回管理结果至系统,最终反馈给管理员,管理员可选择退出。管理员管理系统信息时序图如图4-6所示。

图4-6管理员管理系统信息时序图
数据库设计是系统开发中至关重要的环节,为系统提供高效、规范的数据存储和管理方案。设计过程包括需求分析、实体设计、表设计和逻辑结构设计。首先,通过分析业务需求,确定系统的核心实体及其属性,同时明确实体间的关系。接着,将实体抽象为具体的数据库表,为每张表定义字段名、数据类型、主键和外键,通过主外键关系和关联表设计,保证数据的完整性和一致性。最后,数据库逻辑设计进一步优化表之间的关系,通过索引、视图和存储过程提升查询效率和操作性能。整个设计需严格遵循规范,避免数据冗余和冲突,确保系统在高并发访问和复杂数据处理场景下的稳定性和高效性。
数据库实体设计是数据库设计的关键步骤,对实际业务逻辑中涉及的实体及其属性进行抽象建模,明确系统中的主要信息对象及其关系[5]。在实体设计中,根据需求分析确定系统的核心实体,如用户、角色、权限、社团信息等,提取实体的主要属性,如用户的ID、姓名、联系方式,社团的ID、名称、类型等,同时定义各实体之间的关系,包括一对一、一对多、多对多等。在设计过程中,注重实体的完整性、规范性和唯一性,确保设计能够满足系统功能需求,并为后续的表设计提供清晰的结构框架。实体设计需遵循数据库设计的标准化要求,避免数据冗余和不必要的复杂度。
以下将展示系统的全局E-R图。
系统全局E-R图如图4-7所示。

图4-7系统E-R图
数据库表设计基于实体设计,将抽象的实体映射为具体的表结构。设计过程中,为每个实体定义表名、字段名及数据类型 [6]。根据业务需求,合理定义主键、外键及约束条件,确保表之间的关联性,例如通过外键建立用户表和角色表之间的关系。表设计时注重数据存储的完整性、一致性,并通过索引优化查询效率,最终确保数据库结构能够支持系统的功能需求。以下是系统的数据库表设计展示。
表 4-1-access_token(登陆访问时长)
| 编号 | 字段名 | 类型 | 长度 | 是否非空 | 是否主键 | 注释 |
| 1 | token_id | int | 是 | 是 | 临时访问牌ID | |
| 2 | token | varchar | 64 | 否 | 否 | 临时访问牌 |
| 3 | info | text | 65535 | 否 | 否 | 信息 |
| 4 | maxage | int | 是 | 否 | 最大寿命:默认2小时 | |
| 5 | create_time | timestamp | 是 | 否 | 创建时间 | |
| 6 | update_time | timestamp | 是 | 否 | 更新时间 | |
| 7 | user_id | int | 是 | 否 | 用户编号 |
表 4-2-article(文章)
| 编号 | 字段名 | 类型 | 长度 | 是否非空 | 是否主键 | 注释 |
| 1 | article_id | mediumint | 是 | 是 | 文章id | |
| 2 | title | varchar | 125 | 是 | 是 | 标题 |
| 3 | type | varchar | 64 | 是 | 否 | 文章分类 |
| 4 | hits | int | 是 | 否 | 点击数 | |
| 5 | praise_len | int | 是 | 否 | 点赞数 | |
| 6 | create_time | timestamp | 是 | 否 | 创建时间 | |
| 7 | update_time | timestamp | 是 | 否 | 更新时间 | |
| 8 | source | varchar | 255 | 否 | 否 | 来源 |
| 9 | url | varchar | 255 | 否 | 否 | 来源地址 |
| 10 | tag | varchar | 255 | 否 | 否 | 标签 |
| 11 | content | longtext | 4294967295 | 否 | 否 | 正文 |
| 12 | img | varchar | 255 | 否 | 否 | 封面图 |
| 13 | description | text | 65535 | 否 | 否 | 文章描述 |
表 4-3-article_type(文章分类)
| 编号 | 字段名 | 类型 | 长度 | 是否非空 | 是否主键 | 注释 |
| 1 | type_id | smallint | 是 | 是 | 分类ID | |
| 2 | display | smallint | 是 | 否 | 显示顺序 | |
| 3 | name | varchar | 16 | 是 | 否 | 分类名称 |
| 4 | father_id | smallint | 是 | 否 | 上级分类ID | |
| 5 | description | varchar | 255 | 否 | 否 | 描述 |
| 6 | icon | text | 65535 | 否 | 否 | 分类图标 |
| 7 | url | varchar | 255 | 否 | 否 | 外链地址 |
| 8 | create_time | timestamp | 是 | 否 | 创建时间 | |
| 9 | update_time | timestamp | 是 | 否 | 更新时间 |
表 4-4-attractions_information(景点信息)
| 编号 | 字段名 | 类型 | 长度 | 是否非空 | 是否主键 | 注释 |
| 1 | attractions_information_id | int | 是 | 是 | 景点信息ID | |
| 2 | scenic_spot_number | varchar | 64 | 否 | 否 | 景点编号 |
| 3 | scenic_spot_name | varchar | 64 | 否 | 否 | 景点名称 |
| 4 | type_of_attraction | varchar | 64 | 否 | 否 | 景点类型 |
| 5 | scenic_spot_address | varchar | 64 | 否 | 否 | 景点地址 |
| 6 | ticket_type_information | varchar | 64 | 否 | 否 | 票种信息 |
| 7 | ticket_price | varchar | 64 | 否 | 否 | 门票价格 |
| 8 | development_time | varchar | 64 | 否 | 否 | 开发时间 |
| 9 | scenic_spot_pictures | varchar | 255 | 否 | 否 | 景点图片 |
| 10 | booking_information | varchar | 64 | 否 | 否 | 预定信息 |
| 11 | scenic_spot_introduction | text | 65535 | 否 | 否 | 景点介绍 |
| 12 | matters_needing_attention | text | 65535 | 否 | 否 | 注意事项 |
| 13 | hits | int | 是 | 否 | 点击数 | |
| 14 | praise_len | int | 是 | 否 | 点赞数 | |
| 15 | collect_len | int | 是 | 否 | 收藏数 | |
| 16 | comment_len | int | 是 | 否 | 评论数 | |
| 17 | mark_address | varchar | 64 | 否 | 否 | 详细地址 |
| 18 | mark_lng | varchar | 64 | 否 | 否 | 详细地址经度 |
| 19 | mark_lat | varchar | 64 | 否 | 否 | 详细地址纬度 |
| 20 | order_information_limit_times | int | 是 | 否 | 预定门票限制次数 | |
| 21 | create_time | datetime | 是 | 否 | 创建时间 | |
| 22 | update_time | timestamp | 是 | 否 | 更新时间 |
表 4-5-auth(用户权限管理)
| 编号 | 字段名 | 类型 | 长度 | 是否非空 | 是否主键 | 注释 |
| 1 | auth_id | int | 是 | 是 | 授权ID | |
| 2 | user_group | varchar | 64 | 否 | 否 | 用户组 |
| 3 | mod_name | varchar | 64 | 否 | 否 | 模块名 |
| 4 | table_name | varchar | 64 | 否 | 否 | 表名 |
| 5 | page_title | varchar | 255 | 否 | 否 | 页面标题 |
| 6 | path | varchar | 255 | 否 | 否 | 路由路径 |
| 7 | parent | varchar | 64 | 否 | 否 | 父级菜单 |
| 8 | parent_sort | int | 是 | 否 | 父级菜单排序 | |
| 9 | position | varchar | 32 | 否 | 否 | 位置 |
| 10 | mode | varchar | 32 | 是 | 否 | 跳转方式 |
| 11 | add | tinyint | 是 | 否 | 是否可增加 | |
| 12 | del | tinyint | 是 | 否 | 是否可删除 | |
| 13 | set | tinyint | 是 | 否 | 是否可修改 | |
| 14 | get | tinyint | 是 | 否 | 是否可查看 | |
| 15 | field_add | text | 65535 | 否 | 否 | 添加字段 |
| 16 | field_set | text | 65535 | 否 | 否 | 修改字段 |
| 17 | field_get | text | 65535 | 否 | 否 | 查询字段 |
| 18 | table_nav_name | varchar | 500 | 否 | 否 | 跨表导航名称 |
| 19 | table_nav | varchar | 500 | 否 | 否 | 跨表导航 |
| 20 | option | text | 65535 | 否 | 否 | 配置 |
| 21 | create_time | timestamp | 是 | 否 | 创建时间 | |
| 22 | update_time | timestamp | 是 | 否 | 更新时间 |
表 4-6-code_token(验证码)
| 编号 | 字段名 | 类型 | 长度 | 是否非空 | 是否主键 | 注释 |
| 1 | code_token_id | int | 是 | 是 | 验证码ID | |
| 2 | token | varchar | 255 | 否 | 否 | 令牌 |
| 3 | code | varchar | 255 | 否 | 否 | 验证码 |
| 4 | expire_time | timestamp | 是 | 否 | 失效时间 | |
| 5 | create_time | timestamp | 是 | 否 | 创建时间 | |
| 6 | update_time | timestamp | 是 | 否 | 更新时间 |
表 4-7-collect(收藏)
| 编号 | 字段名 | 类型 | 长度 | 是否非空 | 是否主键 | 注释 |
| 1 | collect_id | int | 是 | 是 | 收藏ID | |
| 2 | user_id | int | 是 | 是 | 收藏人ID | |
| 3 | source_table | varchar | 255 | 否 | 否 | 来源表 |
| 4 | source_field | varchar | 255 | 否 | 否 | 来源字段 |
| 5 | source_id | int | 是 | 否 | 来源ID | |
| 6 | title | varchar | 255 | 否 | 否 | 标题 |
| 7 | img | varchar | 255 | 否 | 否 | 封面 |
| 8 | create_time | timestamp | 是 | 否 | 创建时间 | |
| 9 | update_time | timestamp | 是 | 否 | 更新时间 |
表 4-8-comment(评论)
| 编号 | 字段名 | 类型 | 长度 | 是否非空 | 是否主键 | 注释 |
| 1 | comment_id | int | 是 | 是 | 评论ID | |
| 2 | user_id | int | 是 | 是 | 评论人ID | |
| 3 | reply_to_id | int | 是 | 否 | 回复评论ID | |
| 4 | content | longtext | 4294967295 | 否 | 否 | 内容 |
| 5 | nickname | varchar | 255 | 否 | 否 | 昵称 |
| 6 | avatar | varchar | 255 | 否 | 否 | 头像地址 |
| 7 | create_time | timestamp | 是 | 否 | 创建时间 | |
| 8 | update_time | timestamp | 是 | 否 | 更新时间 | |
| 9 | source_table | varchar | 255 | 否 | 否 | 来源表 |
| 10 | source_field | varchar | 255 | 否 | 否 | 来源字段 |
| 11 | source_id | int | 是 | 否 | 来源ID |
表 4-9-hits(用户点击)
| 编号 | 字段名 | 类型 | 长度 | 是否非空 | 是否主键 | 注释 |
| 1 | hits_id | int | 是 | 是 | 点赞ID | |
| 2 | user_id | int | 是 | 否 | 点赞人 | |
| 3 | create_time | timestamp | 是 | 否 | 创建时间 | |
| 4 | update_time | timestamp | 是 | 否 | 更新时间 | |
| 5 | source_table | varchar | 255 | 否 | 否 | 来源表 |
| 6 | source_field | varchar | 255 | 否 | 否 | 来源字段 |
| 7 | source_id | int | 是 | 否 | 来源ID |
表 4-10-notice(公告)
| 编号 | 字段名 | 类型 | 长度 | 是否非空 | 是否主键 | 注释 |
| 1 | notice_id | mediumint | 是 | 是 | 公告ID | |
| 2 | title | varchar | 125 | 是 | 否 | 标题 |
| 3 | content | longtext | 4294967295 | 否 | 否 | 正文 |
| 4 | create_time | timestamp | 是 | 否 | 创建时间 | |
| 5 | update_time | timestamp | 是 | 否 | 更新时间 |
表 4-11-operation_log(操作日志表)
| 编号 | 字段名 | 类型 | 长度 | 是否非空 | 是否主键 | 注释 |
| 1 | operation_log_id | int | 是 | 是 | 操作日志ID | |
| 2 | user_group | varchar | 64 | 否 | 否 | 用户角色 |
| 3 | user_name | varchar | 64 | 否 | 否 | 用户账号 |
| 4 | routes | varchar | 64 | 否 | 否 | 模块名称 |
| 5 | create_time | datetime | 是 | 否 | 创建时间 | |
| 6 | update_time | timestamp | 是 | 否 | 更新时间 |
表 4-12-order_information(订单信息)
| 编号 | 字段名 | 类型 | 长度 | 是否非空 | 是否主键 | 注释 |
| 1 | order_information_id | int | 是 | 是 | 订单信息ID | |
| 2 | scenic_spot_number | varchar | 64 | 否 | 否 | 景点编号 |
| 3 | scenic_spot_name | varchar | 64 | 否 | 否 | 景点名称 |
| 4 | type_of_attraction | varchar | 64 | 否 | 否 | 景点类型 |
| 5 | scenic_spot_address | varchar | 64 | 否 | 否 | 景点地址 |
| 6 | ticket_type_information | varchar | 64 | 否 | 否 | 票种信息 |
| 7 | ticket_price | varchar | 64 | 否 | 否 | 门票价格 |
| 8 | development_time | varchar | 64 | 否 | 否 | 开发时间 |
| 9 | registered_user | int | 否 | 否 | 注册用户 | |
| 10 | user_name | varchar | 64 | 否 | 否 | 用户姓名 |
| 11 | user_phone | varchar | 64 | 否 | 否 | 用户电话 |
| 12 | purchase_quantity | double | 否 | 否 | 购买数量 | |
| 13 | total_amount | varchar | 64 | 否 | 否 | 合计金额 |
| 14 | purchase_time | date | 否 | 否 | 购买时间 | |
| 15 | purchase_remarks | text | 65535 | 否 | 否 | 购买备注 |
| 16 | pay_state | varchar | 16 | 是 | 否 | 支付状态 |
| 17 | pay_type | varchar | 16 | 否 | 否 | 支付类型: 微信、支付宝、网银 |
| 18 | create_time | datetime | 是 | 否 | 创建时间 | |
| 19 | update_time | timestamp | 是 | 否 | 更新时间 | |
| 20 | source_table | varchar | 255 | 否 | 否 | 来源表 |
| 21 | source_id | int | 否 | 否 | 来源ID | |
| 22 | source_user_id | int | 否 | 否 | 来源用户 |
表 4-13-praise(点赞)
| 编号 | 字段名 | 类型 | 长度 | 是否非空 | 是否主键 | 注释 |
| 1 | praise_id | int | 是 | 是 | 点赞ID | |
| 2 | user_id | int | 是 | 是 | 点赞人 | |
| 3 | create_time | timestamp | 是 | 否 | 创建时间 | |
| 4 | update_time | timestamp | 是 | 否 | 更新时间 | |
| 5 | source_table | varchar | 255 | 否 | 否 | 来源表 |
| 6 | source_field | varchar | 255 | 否 | 否 | 来源字段 |
| 7 | source_id | int | 是 | 否 | 来源ID | |
| 8 | status | tinyint | 是 | 否 | 点赞状态:1为点赞,0已取消 |
表 4-14-registered_user(注册用户)
| 编号 | 字段名 | 类型 | 长度 | 是否非空 | 是否主键 | 注释 |
| 1 | registered_user_id | int | 是 | 是 | 注册用户ID | |
| 2 | user_name | varchar | 64 | 否 | 否 | 用户姓名 |
| 3 | user_gender | varchar | 64 | 否 | 否 | 用户性别 |
| 4 | user_phone | varchar | 16 | 否 | 否 | 用户电话 |
| 5 | examine_state | varchar | 16 | 是 | 否 | 审核状态 |
| 6 | user_id | int | 是 | 否 | 用户ID | |
| 7 | create_time | datetime | 是 | 否 | 创建时间 | |
| 8 | update_time | timestamp | 是 | 否 | 更新时间 |
表 4-15-schedule(日程管理)
| 编号 | 字段名 | 类型 | 长度 | 是否非空 | 是否主键 | 注释 |
| 1 | schedule_id | smallint | 是 | 是 | 日程ID | |
| 2 | content | varchar | 255 | 否 | 否 | 日程内容 |
| 3 | scheduled_time | datetime | 否 | 否 | 计划时间 | |
| 4 | user_id | int | 是 | 否 | 用户ID | |
| 5 | create_time | datetime | 否 | 否 | 创建时间 | |
| 6 | update_time | datetime | 否 | 否 | 更新时间 |
表 4-16-score(评分)
| 编号 | 字段名 | 类型 | 长度 | 是否非空 | 是否主键 | 注释 |
| 1 | score_id | int | 是 | 是 | 评分ID | |
| 2 | user_id | int | 是 | 否 | 评分人 | |
| 3 | nickname | varchar | 64 | 否 | 否 | 昵称 |
| 4 | score_num | double | 是 | 否 | 评分 | |
| 5 | create_time | timestamp | 是 | 否 | 创建时间 | |
| 6 | update_time | timestamp | 是 | 否 | 更新时间 | |
| 7 | source_table | varchar | 255 | 否 | 否 | 来源表 |
| 8 | source_field | varchar | 255 | 否 | 否 | 来源字段 |
| 9 | source_id | int | 是 | 否 | 来源ID |
表 4-17-slides(轮播图)
| 编号 | 字段名 | 类型 | 长度 | 是否非空 | 是否主键 | 注释 |
| 1 | slides_id | int | 是 | 是 | 轮播图ID | |
| 2 | title | varchar | 64 | 否 | 否 | 标题 |
| 3 | content | varchar | 255 | 否 | 否 | 内容 |
| 4 | url | varchar | 255 | 否 | 否 | 链接 |
| 5 | img | varchar | 255 | 否 | 否 | 轮播图 |
| 6 | hits | int | 是 | 否 | 点击量 | |
| 7 | create_time | timestamp | 是 | 否 | 创建时间 | |
| 8 | update_time | timestamp | 是 | 否 | 更新时间 |
表 4-18-ticket_information(票种信息)
| 编号 | 字段名 | 类型 | 长度 | 是否非空 | 是否主键 | 注释 |
| 1 | ticket_information_id | int | 是 | 是 | 票种信息ID | |
| 2 | ticket_type_information | varchar | 64 | 否 | 否 | 票种信息 |
| 3 | ticket_price | double | 否 | 否 | 门票价格 | |
| 4 | create_time | datetime | 是 | 否 | 创建时间 | |
| 5 | update_time | timestamp | 是 | 否 | 更新时间 |
表 4-19-type_of_attraction(景点类型)
| 编号 | 字段名 | 类型 | 长度 | 是否非空 | 是否主键 | 注释 |
| 1 | type_of_attraction_id | int | 是 | 是 | 景点类型ID | |
| 2 | classification_of_tourist_attractions | varchar | 64 | 否 | 否 | 景点分类 |
| 3 | create_time | datetime | 是 | 否 | 创建时间 | |
| 4 | update_time | timestamp | 是 | 否 | 更新时间 |
表 4-20-upload(文件上传)
| 编号 | 字段名 | 类型 | 长度 | 是否非空 | 是否主键 | 注释 |
| 1 | upload_id | int | 是 | 是 | 上传ID | |
| 2 | name | varchar | 64 | 否 | 否 | 文件名 |
| 3 | path | varchar | 255 | 否 | 否 | 访问路径 |
| 4 | file | varchar | 255 | 否 | 否 | 文件路径 |
| 5 | display | varchar | 255 | 否 | 否 | 显示顺序 |
| 6 | father_id | int | 否 | 否 | 父级ID | |
| 7 | dir | varchar | 255 | 否 | 否 | 文件夹 |
| 8 | type | varchar | 32 | 否 | 否 | 文件类型 |
表 4-21-user(用户账户)
| 编号 | 字段名 | 类型 | 长度 | 是否非空 | 是否主键 | 注释 |
| 1 | user_id | int | 是 | 是 | 用户ID | |
| 2 | state | smallint | 是 | 否 | 账户状态:(1可用|2异常|3已冻结|4已注销) | |
| 3 | user_group | varchar | 32 | 否 | 否 | 所在用户组 |
| 4 | login_time | timestamp | 是 | 否 | 上次登录时间 | |
| 5 | phone | varchar | 11 | 否 | 否 | 手机号码 |
| 6 | phone_state | smallint | 是 | 否 | 手机认证:(0未认证|1审核中|2已认证) | |
| 7 | username | varchar | 16 | 是 | 否 | 用户名 |
| 8 | nickname | varchar | 16 | 否 | 否 | 昵称 |
| 9 | password | varchar | 64 | 是 | 否 | 密码 |
| 10 | | varchar | 64 | 否 | 否 | 邮箱 |
| 11 | email_state | smallint | 是 | 否 | 邮箱认证:(0未认证|1审核中|2已认证) | |
| 12 | avatar | varchar | 255 | 否 | 否 | 头像地址 |
| 13 | open_id | varchar | 255 | 否 | 否 | 针对获取用户信息字段 |
| 14 | create_time | timestamp | 是 | 否 | 创建时间 |
表 4-22-user_group(用户组)
| 编号 | 字段名 | 类型 | 长度 | 是否非空 | 是否主键 | 注释 |
| 1 | group_id | mediumint | 是 | 是 | 用户组ID | |
| 2 | display | smallint | 是 | 否 | 显示顺序 | |
| 3 | name | varchar | 16 | 是 | 否 | 名称 |
| 4 | description | varchar | 255 | 否 | 否 | 描述 |
| 5 | source_table | varchar | 255 | 否 | 否 | 来源表 |
| 6 | source_field | varchar | 255 | 否 | 否 | 来源字段 |
| 7 | source_id | int | 是 | 否 | 来源ID | |
| 8 | register | smallint | 否 | 否 | 注册位置 | |
| 9 | create_time | timestamp | 是 | 否 | 创建时间 | |
| 10 | update_time | timestamp | 是 | 否 | 更新时间 |
首页是系统的主界面,展示平台的核心内容,包括轮播图、最新旅游公告、旅游资讯等。用户可以通过首页快速访问各个功能模块,还可以根据关键词搜索相关内容,界面如图所示。

图5-1首页界面
用用户可浏览旅游资讯的详细内容,支持搜索、点赞、收藏、评论、回复和删除功能。用户可以通过这些操作与其他用户互动,提升平台的活跃度和互动性。界面如图所示。

图5-2旅游资讯界面
用用户可以查看各大旅游景点的详细信息,包括景点名称、类型、地点、门票价格等。还可以观看相关的视频、进行搜索、点赞、收藏、评论和回复。用户的评论可帮助其他游客更好地了解景点信息,并进行评价。界面如图所示。

图5-3景点信息界面
用用户可以查看网站公告,包括最新动态、重要通知以及关于网站的基本信息,如“关于我们”和“联系方式”等,了解平台的服务内容及运营情况。界面如图所示。

图5-4旅游公告界面
管理员登录系统进入后台首页,首页提供了平台整体的统计信息和管理概况,包括服务订单统计等数据,并可通过图表等形式展示系统的运营情况。界面如下图所示。

图5-5后台首页界面
管理员可以管理系统中的所有用户账号,包括注册用户和其他管理员账号。管理员可以对用户信息进行增删改查操作,确保平台的账户管理有序进行。界面如下图所示。

图5-6系统用户界面
管理员可以查看所有景点信息,包括景点名称、类型、地点、门票等详细内容。管理员还可以对景点信息进行添加、查询、重置和删除操作,确保平台景点信息的准确性和时效性。界面如图所示。

图5-7景点信息管理界面
管理员可管理网站的轮播图,包括查看详情、搜索、增删改查等操作。管理员通过轮播图管理,确保平台展示的内容吸引用户并提供良好的视觉体验。界面如图所示。

图5-8公共管理界面
系统的测试环境如表6-1所示。
表6-1 测试环境
| 类别 | 配置项 | 详细信息 |
| 硬件环境 | 服务器CPU | Intel Xeon E5-2680 v4 |
| 内存 | 32GB DDR4 | |
| 硬盘 | 1TB SSD | |
| 网络带宽 | 100Mbps | |
| 软件环境 | 操作系统 | Windows Server 2019 |
| 数据库 | MySQL 8.0 | |
| Web服务器 | Tomcat 9.0 | |
| 开发框架 | servlet 2.5 | |
| 前端框架 | JSP 2.6 | |
| Java版本 | JDK 11 | |
| 浏览器 | Chrome 88, Firefox 85 |
系统测试的主要目的是确保系统的功能、性能和稳定性满足需求规格说明书中的要求,并验证系统在实际使用环境中的可用性和可靠性。通过测试,可以发现软件中的缺陷、漏洞和潜在问题,确保系统运行的准确性、完整性和安全性。在功能测试中,目的是验证系统各功能模块是否按设计实现预期功能,例如用户登录、信息管理、数据查询等核心功能是否准确执行。性能测试的目的是验证系统在高并发、数据量大等压力场景下的响应时间和处理能力,确保系统具备良好的性能。兼容性测试的目的是确保系统在不同的硬件、软件和浏览器环境中能正常运行。测试还包括对异常处理和边界条件的验证,确保系统在异常场景下能够正确处理和恢复。最终,通过测试确保系统可以安全稳定地部署上线,为用户提供可靠的服务。
系统测试采用多种测试方法,以全面验证系统的功能和性能。功能测试采用黑盒测试方法,通过设计测试用例直接验证系统功能是否符合需求,无需了解内部代码逻辑。例如,设计用例验证用户登录模块,通过输入合法和非法的用户名与密码,检查系统响应是否符合预期。性能测试采用压力测试和负载测试方法,通过模拟高并发用户访问、数据处理的场景,评估系统的响应时间、吞吐量和稳定性。兼容性测试通过在不同操作系统、浏览器和硬件设备上运行系统,验证其在不同环境中的适应性[7]。异常测试通过设计边界条件和异常输入,检查系统对非法数据和操作的处理能力。测试用例的设计需覆盖系统的所有功能模块和接口,确保测试过程的全面性。通过系统测试方法的综合应用,可以有效发现问题,并为系统的优化和改进提供依据。
系统的测试用例表格如下图所示。
表6-2 系统测试用例表
| 测试项 | 测试用例 | 问题 | 结论 |
| 登录功能测试 | 打开登录页面 输入正确的用户名和密码 点击“登录”按钮 | 无 | 符合预期 |
| 登录功能测试 | 打开登录页面 输入错误的用户名 输入正确的密码 点击“登录”按钮 | 无 | 符合预期 |
| 登录功能测试 | 打开登录页面 输入正确的用户名 输入错误的密码 点击“登录”按钮 | 无 | 符合预期 |
| 登录功能测试 | 打开登录页面 输入不存在的用户名和密码 点击“登录”按钮 | 无 | 符合预期 |
| 注册功能测试 | 打开注册页面 输入合法的用户名、密码、邮箱等信息 点击“注册”按钮 | 无 | 符合预期 |
| 注册功能测试 | 打开注册页面 输入已存在的用户名 输入其他合法信息 点击“注册”按钮 | 无 | 符合预期 |
| 注册功能测试 | 打开注册页面 输入合法用户名但密码不符合要求(如长度不足) 点击“注册”按钮 | 无 | 符合预期 |
| 注册功能测试 | 打开注册页面 输入合法用户名和密码但邮箱格式错误 点击“注册”按钮 | 无 | 符合预期 |
| 查看旅游资讯测试 | 登录系统 进入旅游资讯页面 浏览景点图片、名称、价格等信息 | 无 | 符合预期 |
| 查看旅游资讯测试 | 登录系统 进入旅游资讯页面 使用搜索栏输入关键词搜索旅游资讯 | 无 | 符合预期 |
| 查看旅游资讯测试 | 登录系统 进入旅游资讯页面 点击景点详情查看完整信息 | 无 | 符合预期 |
| 查看旅游资讯测试 | 登录系统 进入旅游资讯页面 不输入任何搜索条件直接点击搜索 | 无 | 符合预期 |
| 订单信息测试 | 登录系统 添加订单 点击“结算”进入订单信息页面 核对订单信息等 点击“确认支付” | 无 | 符合预期 |
| 订单信息测试 | 登录系统 添加订单 点击“结算”进入订单信息页面 修改地点点击“确认支付” | 无 | 符合预期 |
| 订单信息测试 | 登录系统 添加订单 点击“结算”进入订单信息页面 不填写收货地址直接点击“确认支付” | 无 | 符合预期 |
| 订单信息测试 | 登录系统 添加订单 点击“结算”进入订单信息页面 选择不支持的支付方式 点击“确认支付” | 无 | 符合预期 |
经过对系统登录、注册、查看旅游资讯和订单信息功能的测试,所有测试用例均按照既定步骤执行完毕。测试结果显示,各功能模块在正常输入和异常输入条件下均表现出预期的行为。登录功能能够准确识别用户名和密码的正确性,并对错误输入给予相应提示。注册功能对用户输入的合法性进行了有效校验,确保了注册信息的规范性。查看旅游资讯功能能够正常展示景点的基本信息,并支持搜索和详情查看操作。订单信息功能在用户提交订单时,能够正确处理订单信息和支付方式的选择,并对异常情况(如未填写地址或选择不支持的支付方式)进行适当处理。整体而言,测试过程中未发现功能缺陷,系统运行稳定,各项功能均符合设计预期。
经过系统全面的功能测试、性能测试和可靠性测试,本系统在测试环境下运行良好,功能模块均按照设计要求实现,核心功能表现稳定,未发现严重功能缺陷或阻塞性问题。所有关键测试用例均通过,覆盖率达到预期目标,验证了系统的功能性、稳定性和兼容性。
本课题“基于Servlet框架的潍坊市旅游景点管理系统”致力于通过现代信息技术提升旅游服务质量和管理效率。系统采用前端JSP框架与后端Servlet技术相结合,搭配MySQL数据库存储,实现了用户注册登录、浏览热门景点及资讯、查询详细景点信息、管理个人订单和收藏、参与评论等丰富功能,极大地提升了用户体验和互动性。对于管理员而言,系统提供了强大的后台支持,包括景点信息维护、票种管理、用户管理、内容发布与编辑以及操作日志记录等功能,确保了系统的高效运作和安全性。本课题的研究与实现不仅增强了潍坊市旅游景点信息的透明度和可访问性,也为当地旅游业的发展提供了坚实的技术支撑,展示了信息技术在推动旅游业现代化进程中的巨大潜力。通过这一系统,游客能够更加便捷地规划旅行,享受个性化的旅游服务,同时也为管理者提供了一个高效的管理工具,有助于推动潍坊市旅游业向更高层次发展。
[1]相景丽. MySQL数据库技术在校园信息管理中的应用研究 [J]. 信息记录材料, 2025, 26 (03): 104-106+131.
[2]Zhang Z . Research on MySQL Database Management Teaching Model Integrating "Curriculum Ideological and Political" Elements [J]. Scientific Journal Of Humanities and Social Sciences, 2025, 7 (2): 76-83.
[3]黄佳欣. 高校MySQL数据库的“学思创行”教学研究 [J]. 电子元器件与信息技术, 2025, 9 (01): 43-45.
[4]吕玲. JSP动态网站开发课程思政教学模式探索与实践 [J]. 世纪桥, 2024, (22): 118-120.
[5]林燕燕. 基于JSP技术的学籍管理系统设计与实现 [J]. 科技与创新, 2024, (21): 115-117.
[6]陈芳. 基于MySQL数据库的数据录入系统设计研究 [J]. 科技资讯, 2024, 22 (20): 35-37.
[7]Salunke V S ,Ouda A . A Performance Benchmark for the PostgreSQL and MySQL Databases [J]. Future Internet, 2024, 16 (10): 382-382.
[8]杨晟. 基于Spring Boot的景点售票管理系统的设计与实现 [J]. 信息记录材料, 2024, 25 (06): 128-130.
[9]倪甜弟,周晓波,王相喜. 基于JSP图书馆自习室预约系统的设计与实现 [J]. 现代计算机, 2024, 30 (09): 117-120.
[10]Xiao Z ,Ali Y ,Xin W , et al. Sports Work Strategy of College Counselors Based on MySQL Database Big Data Analysis [J]. International Journal of Information Technology and Web Engineering (IJITWE), 2023, 18 (1): 1-14.
[11]陈舟劢. 贵州旅游景点智能推荐系统的设计与实现[D]. 贵州大学, 2021.
[12]孙卿, 一种基于人工智能的旅游景点实时导游讲解管理系统. 山西省, 山西辰涵数字科技股份有限公司, 2021-04-01.
[13]郑清兰. “互联网+”旅游管理系统的设计与实现 [J]. 攀枝花学院学报, 2021, 38 (02): 55-61.
[14]崔天鑫. 基于装饰器与监听器模式对Servlet文件上传编程的改进设计 [J]. 电脑编程技巧与维护, 2021, (01): 3-6.
[15]杭州宣迅电子科技有限公司. 一种基于人工智能的旅游景点实时导游讲解管理系统: 202010859231.3[P]. 2020-11-27.
[16]钱建国,李智程,吴财,等. 基于百度地图API的移动端旅游信息管理系统 [J]. 测绘与空间地理信息, 2019, 42 (05): 25-28.
[17]匡蕾,刘进锋. MVC架构下的Servlet+JSP在电子商务网站开发中的研究 [J]. 电脑知识与技术, 2018, 14 (33): 265-267.
本论文的完成离不开众多导师、同学以及亲友的支持与帮助。在此,首先向我的导师表示最诚挚的感谢。在整个研究和写作过程中,导师以严谨治学的态度和丰富的专业知识给予了我无私的指导,从论文选题到最终定稿的每一个环节,都为我提供了宝贵的建议与意见,使我得以不断完善研究内容、拓展学术视野。导师耐心细致的指导不仅帮助我解决了许多学术难题,也让我在研究能力与学术写作方面得到了显著的提升。导师的鼓励与支持是我完成这篇论文的重要动力,也让我深刻体会到学术研究的严谨性与意义。
我还要感谢在学习生活中给予我帮助和支持的同学、朋友以及家人。论文撰写过程中,许多同学与我共同探讨问题,分享经验与资料,使我的研究更加全面深入。朋友们的关心和陪伴让我在繁忙的研究过程中能够调节心情,保持良好的状态。特别感谢我的家人,他们始终给予我无条件的理解和支持,为我创造了安心学习与研究的环境。正是因为有了大家的帮助和支持,我才能克服论文写作中的重重困难并顺利完成。再次向所有支持和帮助过我的人表达衷心的感谢。
附录
系统核心代码设计
用户注册
注册页UserController.java,传入user对象,并将"user_id"、 "state"、 "user_group"、"login_time"、"phone"、"phone_state"、 "username"、"nickname"、"password"、"email"、"email_state"、"avatar"、"create_time"输入,重点是 "username"、"nickname"、"password"必须输入,通过获取username,数据库查询是否有该用户,如果存在,则提示“用户已存在”,否则执行将UserId置为空(数据库表中该字段已设置自动递增),代码如图所示。

图注册核心代码图
用户登录
登录页,首先传入"username"、"email"、"phone"、"password",用户可通过用户名、邮箱、手机号进行登陆,通过判断resultList来确定查询结果,然后执行查询用户组UserGroup,用户组里面不存在,依然报“用户不存在”,执行完以上代码,最后涉及到用户带有“审核”的,会查询examine_state(用户的审核状态),数据库表user_group中含有source_table和source_field进行查询,以上步骤完成,对输入的密码进行存储Token到数据库,匹对账号和密码,数据库中的AccessToken为令牌,用于身份认证,代码如图所示。

用户登录核心代码图
修改密码
修改密码,通过请求data,获取旧密码,并将新密码重新赋值,期间都是需要通过加密,代码如图所示。

修改密码核心代码图
修改数据
修改一个数据,原理与add基本一致,不同点在于通过readConfig()读取关键字,以及通过readQuery()获取URL后面?指定位置的标识,转成Map对象后,执行update操作,同样通过拼接的sql语句执行,执行过程读取query,toWhereSql()语句完成数据库操作,body为修改对象的值,代码如图所示。

修改数据核心代码图
删除数据
删除一条数据,通过readQuery(),获取URL后面的对象地址,删除FROM具体的table,query删除查询FindConfig语句,代码如图示。

图4-11删除数据核心代码图
获取列表
通过请求的参数获取列表数据,代码如图所示。

图获取列表核心代码图
图片上传
通过请求的参数获取列表数据,代码如图4-13所示。
图片上传核心代码图

点赞+收藏+关注 →私信领取本源代码、数据库
关注博主下篇更精彩
一键三连!!!
一键三连!!!
一键三连!!!
感谢一键三连!!!

被折叠的 条评论
为什么被折叠?



