目 录
摘 要
本文介绍了一个基于Django框架开发的中医脉诊系统,旨在通过互联网技术提升传统中医诊疗服务的便捷性和普及度。该系统主要分为问诊用户、医生用户和管理员三大模块。对于问诊用户而言,他们可以通过注册登录访问首页获取资讯中心与医生信息推荐,并在个人中心进行在线咨询、预约把脉等操作,同时还能对感兴趣的资讯或医生信息进行点赞收藏。医生用户在后台完成注册并通过管理员审核后,能够管理个人信息、在线处理咨询请求及预约事项,以及记录和查询把脉结果和健康建议。而作为系统核心维护者的管理员,则负责整个系统的用户管理和内容审核工作,包括但不限于医生信息、在线咨询、预约把脉、健康建议的添加删除查询等操作。此系统还集成了资源管理功能,支持资讯中心文章及其分类的增删查改。此系统不仅提升了中医服务的效率,也为广大用户提供了更为科学合理的健康管理方案,促进了中医文化的传播与发展。通过将现代信息技术与传统医学相结合,本系统为推动医疗健康领域的发展提供了一种新的思路和解决方案。
关键词:Django框架,中医脉诊系统
This paper introduces a TCM pulse diagnosis system developed based on the Django framework, aiming to improve the convenience and popularity of traditional TCM diagnosis and treatment services through Internet technology. The system is mainly divided into three modules: consultation user, doctor user and administrator. For consultation users, they can register and visit the home page to obtain the information center and doctor information recommendation, and conduct online consultation and appointment for pulse pulse in the personal center. At the same time, they can also collect the information or doctor information they are interested in. After completing the registration in the background and passing the administrator review, doctor users are able to manage personal information, process consultation requests and appointments online, as well as record and query the pulse results and health suggestions. The administrator, as the core maintainer of the system, is responsible for the user management and content audit of the whole system, including but not limited to doctor information, online consultation, appointment pulse, addition and deletion of health suggestions and other operations. This system also integrates resource management functions to support the addition, deletion, checking and modification of information center articles and their classification. This system not only improves the efficiency of TCM service, but also provides more scientific and reasonable health management programs for the majority of users, and promotes the dissemination and development of TCM culture. By combining modern information technology with traditional medicine, this system provides a new idea and solution for promoting the development of medical and health field.
Keywords: Django framework, traditional Chinese medicine pulse diagnosis system
- 绪 论
- 研究背景及意义
在当今社会,随着人们健康意识的提升和对传统医学认可度的增加,中医作为中华民族宝贵的文化遗产,正逐渐在全球范围内获得重视。中医脉诊作为诊断疾病的重要方法之一,其独特的理论体系和实践方式为无数患者带来了健康的希望。然而,传统的中医诊疗方式受限于时间和空间,难以满足现代社会快节奏生活的需求。为了克服这些障碍,构建一个便捷高效的中医脉诊系统显得尤为重要。通过整合互联网技术与中医脉诊知识,该系统不仅提高了医疗服务的可及性和效率,还促进了医疗资源的合理分配。它使得患者可以随时随地进行健康咨询,获取专业的健康建议,同时帮助医生更好地管理病例和诊断结果。此外,这一平台有助于传承和发扬中医文化,让更多人了解并受益于中医的独特魅力。这样的系统不仅能增强公众健康管理的能力,也为推动中医现代化进程贡献力量,体现了科技与传统文化结合的巨大潜力。
在中医脉诊领域,国内外的研究呈现出丰富的多样性与活力。国外研究多集中在脉象的量化分析以及与现代医学结合的可能性上,通过引入先进的传感器技术和数据分析方法,探索脉诊客观化的路径。这些研究为理解脉诊提供了新的视角,并尝试建立标准化的诊断流程。相比之下,国内学者则更注重于传统脉诊理论的深化和应用实践的拓展,致力于将传统知识与现代科技相结合,以期提高诊断准确性和治疗效果。有研究聚焦于脉象特征与具体疾病关联性的探讨,旨在发现更多有价值的临床指导信息。国内还出现了不少关于脉诊仪设计优化的研究,强调用户体验和便携性,以适应不同场景下的使用需求。尽管取得了显著进展,但该领域的研究仍然面临挑战,如如何更好地保护和传承中医脉诊的独特理论体系,在跨文化交流中确保其核心价值不被误解或丢失,以及如何进一步提升脉诊技术的精确度和可靠性,使其成为国际公认的诊断工具。这些努力共同推动了中医脉诊从传统走向现代化、国际化的发展进程。
本论文共分为七个主要章节,具体结构如下:
1. 绪论:介绍研究背景与意义,回顾国内外研究现状,并概述论文的组织结构。
2. 相关技术介绍:本章节将对中医脉诊系统平台系统的实现关键技术进行简要介绍。
3. 需求分析:对系统的功能需求和非功能需求进行分析,明确用户和管理员的需求,并进行可行性分析,包括技术、操作和经济可行性。
4. 系统设计:涵盖系统架构设计、系统模块设计,并进行数据库的概念设计与表设计。
5. 系统实现:具体描述各个功能模块的实现过程,展示系统如何根据需求进行开发。
6. 系统测试:阐述测试的目的,分析测试结果并得出结论,以验证系统的稳定性和功能完整性。
7. 总结:总结研究的主要成果和贡献,指出存在的不足及未来的研究方向。
B/S体系[1],即Browser/Server体系,是一种常见的网络应用程序架构。其工作原理基于客户端与服务器之间的请求-响应模型。用户通过浏览器向服务器发送请求,服务器接收到请求后进行处理,并生成相应的响应结果,最终将响应返回给客户端。浏览器接收到服务器返回的响应后,解析其中的标记语言(如HTML[2]),并根据CSS样式表和PythonScript脚本来渲染页面,呈现给用户。用户可以与页面进行交互,例如点击链接、填写表单等操作,这些操作会触发新的请求,循环执行上述过程。
Django是一个使用Python语言开发的Web应用程序框架[3]。它提供了一种简单而强大的方式来构建复杂的网站和应用程序。通过使用Django,开发人员可以更轻松地处理数据库、创建用户界面和处理用户请求。它还提供了一个自动生成管理界面的功能,使得管理后台数据变得更加简单。Django还具有强大的安全功能,可以保护网站免受常见的网络攻击[4]。总之,Django是一个非常实用和易于学习的框架,适用于各种规模的Web项目。无论你是初学者还是经验丰富的开发人员,都可以从Django的便利性和灵活性中受益。
MySQL是一种广泛使用的开源关系型数据库管理系统[5](RDBMS),其稳定性、可靠性和卓越性能使其成为众多应用程序的首选数据库。MySQL支持标准SQL语法,并提供丰富的功能和特性,如事务处理、触发器和存储过程等,以满足开发者对数据管理和操作的需求。MySQL具有良好的可扩展性,支持主从复制、分布式架构和集群部署,适用于各种规模和负载的应用场景。作为一个开源项目,MySQL拥有庞大的用户社区和活跃的开发者社区,为用户提供了丰富的文档、教程和支持资源。总之,MySQL是一款可靠、强大且灵活的关系型数据库管理系统[6],通过其卓越性能和可扩展性,帮助开发者高效地管理和操作数据,并得到了广大用户的认可和应用。
Python是一种简洁易读、跨平台且功能强大的编程语言[7]。它拥有庞大而活跃的社区,提供了丰富的第三方库和框架,如NumPy、Pandas和Django,使开发人员能够快速构建各种应用程序。Python在数据处理和科学计算方面表现出色,通过相关库和工具,可以进行数据分析、机器学习和科学计算等任务。此外,Python广泛应用于Web开发[8]、自动化脚本、网络爬虫等领域,其多样性使其成为一个全能的编程语言。无论你是初学者还是有经验的开发者,Python的简单语法、跨平台性以及强大的社区支持都能为你提供高效、优雅和可靠的编程体验。总之,Python是一个强大而灵活的编程语言,深受开发人员喜爱,并在各个领域得到广泛应用。
在技术可行性方面,选择使用Python作为开发语言,结合相应的框架Django,以实现系统的功能需求。Python作为一种简洁而强大的编程语言,具有丰富的库支持和成熟的开发社区,可以满足中医脉诊系统平台系统的开发需求。Django作为Python的Web框架,提供了高度可扩展的开发环境,使得系统的设计和实现更加便捷和高效。
系统开发采用开源技术栈,降低了软件授权与工具采购成本。Django框架简化了开发流程,缩短了项目周期,减少了人力投入。此外,借助云计算资源部署系统,可根据实际需求灵活调整服务器配置,进一步降低硬件成本。
中医脉诊系统平台的开发符合社会对中医现代化、信息化的需求。通过提供便捷的在线脉诊服务,可以推动中医文化的传承和发展,提高中医诊疗的效率和准确性。系统的使用也能帮助更多人了解中医、信任中医,促进中医在社会中的普及和应用。因此,从社会可行性角度来看,中医脉诊系统平台的开发是可行的。
在操作可行性方面,本系统设计注重用户体验,采用了直观易用的界面设计,并提供详细的帮助文档支持,确保用户可以轻松上手使用各项功能。无论是用户还是后台管理员,都能通过简洁明了的操作流程完成信息查询和管理等任务。因此,从用户操作的角度来看,本系统具备良好的操作可行性。
中医脉诊系统平台系统划分为了前端模块和后端模块两大部分。
前端问诊用户模块:
注册登录:用户可以通过注册功能创建一个新账户,填写必要的信息如用户名、密码、邮箱等。登录功能则允许用户输入已注册的用户名和密码,进入个人账户进行操作。
首页:首页是用户进入平台后首先看到的页面,它包含了多个重要模块。资讯中心部分展示了最新的医疗健康资讯,用户可以浏览并获取有价值的信息。医生信息部分则提供了医生的详细资料,用户可以在这里找到合适的医生进行咨询。
网站公告:这部分展示了平台的最新公告和通知,包括政策变动、活动信息等,确保用户能够及时了解到平台的相关动态。
资讯中心:用户在资讯中心可以浏览各类健康相关的文章和资讯。除了阅读,用户还可以对喜欢的文章进行点赞和收藏,同时也可以在文章下方进行评论,与其他用户交流心得。
医生信息:在医生信息页面,用户不仅可以查看医生的详细资料,还可以对医生进行点赞和收藏,方便日后查找。用户还可以通过在线咨询功能与医生进行实时交流,或者选择线下把脉服务,预约到指定地点进行面对面的诊疗。
我的账号:用户可以在“我的账号”部分对自己的账户进行管理。这里提供了修改密码和修改资料的功能,用户可以在这里更新自己的登录密码和个人信息,确保账户的安全性和信息的准确性。
个人中心:个人中心是用户管理个人资料和查看个人历史记录的地方。用户可以在这里查看个人首页。在线咨询功能允许用户与医生进行一对一的交流,预约把脉则提供了线上预约线下诊疗的服务。把脉结果部分展示了用户线下诊疗后的结果,健康建议则根据用户的健康状况给出相应的建议。收藏功能让用户可以保存喜欢的文章和资讯,评论管理则让用户可以查看和管理自己在资讯中心的评论记录。
后端医生用户模块:
注册登录:医生在完成注册流程后,需要等待系统管理员的审核。只有在管理员确认并批准注册信息后,医生才能成功登录系统。这一机制确保了系统的安全性和医生信息的准确性。
后台首页:登录系统后,医生将进入后台首页。在这里,医生可以查看和编辑自己的个人信息。医生还可以在后台首页上修改自己的登录密码,以确保账户的安全性。
医生信息管理:系统提供了添加、删除和查询医生信息的功能。医生用户可以添加新的医生信息。
在线咨询管理:医生可以通过在线咨询管理功能,查看患者的咨询记录。系统提供了查询和审核功能,医生可以筛选特定时间段或特定患者的咨询信息,并对咨询内容进行审核,确保信息的准确性和合规性。
预约把脉管理:为了更好地管理患者的预约情况,系统提供了预约把脉管理功能。医生可以查询患者的预约记录,并进行审核,以确认预约的有效性。
把脉结果管理:在把脉结束后,医生需要记录把脉结果。系统提供了查询和查看详细结果的功能,医生可以轻松地检索和回顾患者的把脉记录,以便于后续的诊断和治疗。
健康建议管理:医生在诊断过程中,往往会给出相应的健康建议。系统提供了查询和查看详细建议的功能,医生可以方便地管理和回顾患者的健康建议,确保患者能够获得持续的健康指导。
后端管理员模块:
登录:管理员可以通过输入正确的用户名和密码,进入后台管理系统。系统会进行身份验证,确保只有授权的管理员才能登录。
后台首页:在后台首页,管理员可以看到个人信息的展示区域,包括用户名、联系方式等。此外,还提供了一个修改密码的选项,管理员可以在这里更新自己的密码,以确保账户安全。
系统用户管理:系统用户包括医生用户、管理员和问诊用户。管理员可以对这些用户进行添加、删除和查询操作。对于医生用户,管理员还可以查看医生的详细信息,包括资质、联系方式等。
医生信息管理:管理员可以对医生信息进行添加、删除和查询操作。在查询结果中,管理员可以点击某个医生的详细信息,查看医生的个人资料、专业背景等详细内容。
在线咨询管理:管理员可以对在线咨询记录进行删除和查询操作。在查询结果中,管理员可以点击某个记录的详细信息,查看咨询的具体内容、时间等详细信息。
预约把脉管理:管理员可以对预约把脉的记录进行删除和查询操作。在查询结果中,管理员可以查看预约的时间、患者信息等详细内容。
把脉结果管理:管理员可以对把脉结果进行添加、删除和查询操作。在查询结果中,管理员可以查看把脉结果的详细描述、建议等信息。
健康建议管理:管理员可以对健康建议进行添加、删除和查询操作。在查询结果中,管理员可以查看建议的具体内容、适用人群等详细信息。
系统管理:管理员可以对轮播图进行添加、删除和查询操作。轮播图是网站的重要组成部分,用于展示重要信息或活动。管理员可以更新轮播图内容,确保信息的时效性和吸引力。
网站公告管理:管理员可以对网站公告进行添加、删除和查询操作。公告是向用户传达重要信息的渠道,管理员可以发布最新的通知、活动信息等。
资源管理:资源管理包括资讯中心和中心分类的添加、删除和查询操作。资讯中心是用户获取健康知识的重要平台,管理员可以发布和管理各类健康资讯。中心分类则帮助用户更好地分类和查找资讯内容。
中医脉诊系统平台系统的非功能性需求比如中医脉诊系统平台系统的安全性怎么样,可靠性怎么样,性能怎么样,可拓展性怎么样等,具体可以表示在如下3-1表格中:
表3-1中医脉诊系统平台系统非功能需求表
| 安全性 | 主要指中医脉诊系统平台系统数据库的安装,数据库的使用和密码的设定必须合乎规范。 |
| 可靠性 | 可靠性是指中医脉诊系统平台系统能够安装用户的指示进行操作,经过测试,可靠性90%以上。 |
| 性能 | 性能是影响中医脉诊系统平台系统占据市场的必要条件,所以性能最好要佳才好。 |
| 可扩展性 | 比如数据库预留多个属性,比如接口的使用等确保了系统的非功能性需求。 |
| 易用性 | 用户只要跟着中医脉诊系统平台系统的页面展示内容进行操作,就可以了。 |
| 可维护性 | 中医脉诊系统平台系统开发的可维护性是非常重要的,经过测试,可维护性没有问题 |
中医脉诊系统平台系统的完整UML用例图分别是图3-1、3-2、3-3。
问诊用户角色用例如下图所示。

图 3-1中医脉诊系统平台系统问诊用户角色用例图
管理员角色用例如下图所示。

图 3-2中医脉诊系统平台系统管理员角色用例图
医生用户角色用例如下图所示。

图 3-3中医脉诊系统平台系统医生用户角色用例图
系统开发流程的主要步骤,从需求分析到系统完成的全过程。流程包括需求分析、总体设计(结构、功能、数据)、详细设计(模块、编码)、模块整合与调用,以及测试、扩展和完善,最终完成系统的开发。本系统的开发流程如下图所示

图 3-4系统开发流程图
用户输入用户名和密码后,系统先检查输入是否为空,再验证用户名是否存在,若存在则通过用户名获取密码并校验。若密码正确则登录成功,否则提示密码错误。若用户名不存在或无法登录,提示用户操作无效。如下图所示。

图 3-5登录流程图
用户首先进入系统登录界面,输入用户名和密码后,系统验证信息是否正确。若验证失败,返回登录界面重新输入,若验证成功,则进入功能界面,执行相应功能处理后结束操作流程。操作流程如下图所示。

图 3-6 系统操作流程图
管理员可以添加信息,用户添加可以自己权限内的信息,输入信息后,要想利用这个软件来进行系统的安全管理,首先需要登录到该软件中。添加信息流程如下图所示。

图 3-7 添加信息流程图
用户首先选择需要修改的记录,输入修改后的数据,系统判断输入数据是否合法。若数据不合法,提示重新输入,若数据合法,则将修改后的数据写入数据库,完成操作后流程结束。修改信息流程图如下图所示。

图 3-8 修改信息流程图
用户选择需要删除的记录后,系统判断是否确认删除。若未确认,返回选择环节,若确认删除,则更新数据库,删除对应记录,完成操作后流程结束。删除信息流程图如下图所示。

图 3-9删除信息流程图
- 中医脉诊系统平台系统 总体设计
本章主要讨论的内容包括中医脉诊系统平台系统的功能模块设计、数据库系统设计。
本中医脉诊系统平台系统从架构上分为三层:表现层(UI)、业务逻辑层(BLL)以及数据层(DL)。

图 4-1中医脉诊系统平台系统架构设计图
表现层(UI):也称为用户界面层,它负责与用户进行直接的交互。一个优秀的UI设计能够显著提升用户的体验,确保用户在使用中医脉诊系统平台系统时感到舒适和便捷。为了确保良好的兼容性,UI界面设计需要适应不同版本的平台和各种屏幕尺寸的分辨率。此外,UI交互功能必须合理设计,确保用户的操作能够得到相应的反馈和结果,这要求表现层与业务逻辑层之间保持良好的通信和协同工作。
业务逻辑层(BLL):这一层主要处理中医脉诊系统平台系统的数据和业务逻辑。当用户通过表现层提交数据时,业务逻辑层会接收这些数据,进行处理,并将结果传递给数据层进行存储或查询。同时,当系统需要从数据层读取数据时,业务逻辑层会处理这些数据,并将其传递给表现层进行展示。
数据层(DL):虽然本中医脉诊系统平台系统的数据存储在服务端的MySQL数据库中,但数据层仍然作为一个独立的部分存在。它的主要功能是存储和管理中医脉诊系统平台系统的数据。数据层与MySQL数据库进行交互,执行数据的增、删、改、查等操作,确保数据的完整性和安全性。
这三个层次相互独立但又紧密协作,共同构成了中医脉诊系统平台系统的完整架构。通过合理的分层设计,可以提高系统的可维护性、可扩展性和可重用性,为用户提供更好的服务和体验。
在上一章节中主要对系统的功能性需求和非功能性需求进行分析,并且根据需求分析了本中医脉诊系统平台系统中的用例。那么接下来就要开始对本中医脉诊系统平台系统的架构、主要功能和数据库开始进行设计。中医脉诊系统平台系统根据前面章节的需求分析得出,中医脉诊系统平台系统的功能模块图如下图所示。

图 4-2中医脉诊系统平台系统功能模块图
用户通过注册模块发送注册请求,系统完成注册后返回确认信息。随后,用户通过登录模块发送登录请求,系统验证用户信息后允许访问目标系统。用户完成操作后可选择退出,系统终止会话。注册时序图,如图下所示。

图 4-3 注册时序图
管理员输入登录信息后,登录界面将信息传递至前台管理界面,随后通过SpringBoot框架读取数据库中的用户信息并返回。系统验证信息,若验证成功则登录成功,若验证失败则返回错误提示。登录时序图如图下所示。

图 4-4登录时序图
管理员输入登录信息后,进入用户信息管理模块,选择增删改查操作并提交命令至数据库。数据库执行操作后返回成功状态,系统显示用户管理界面并提示操作成功。管理员修改用户信息时序图如图下所示。

图 4-5管理员修改用户信息时序图
管理员通过访问系统发起请求,系统接收访问后转向系统信息模块进行管理操作。管理完成后,系统返回管理结果至系统,最终反馈给管理员,管理员可选择退出。管理员管理系统信息时序图如图下所示。

图 4-6管理员管理系统信息时序图
数据库设计一般包括需求分析、概念模型设计、数据库表建立三大过程,其中需求分析前面章节已经阐述,概念模型设计有概念模型和逻辑结构设计两部分。
-
-
- 数据库概念结构设计
-
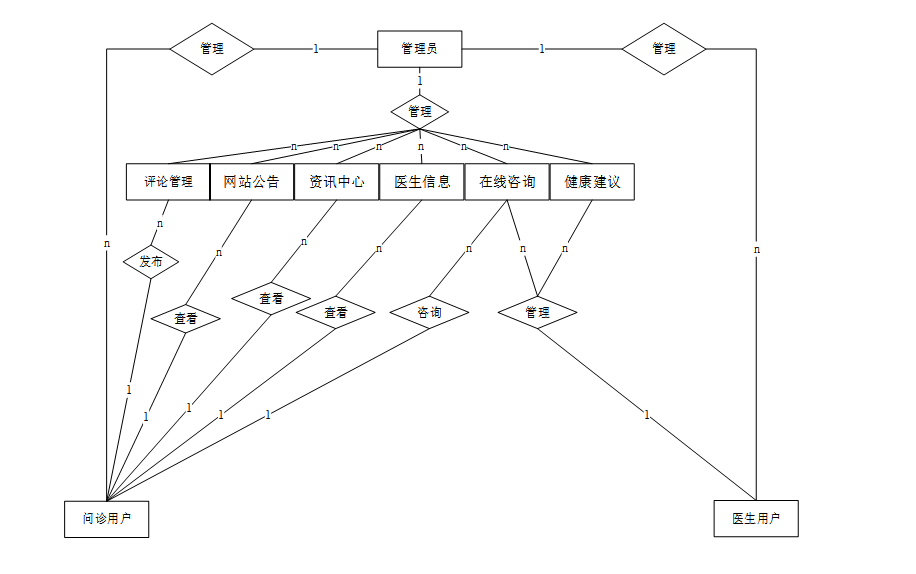
下面是整个中医脉诊系统平台系统中主要的数据库表总E-R实体关系图。

图 4-7中医脉诊系统平台系统总E-R关系图
通过上一小节中中医脉诊系统平台系统中总E-R关系图上得出一共需要创建多个数据表。在此主要罗列几个主要的数据库表结构设计。
表 4-1-access_token(登陆访问时长)
| 编号 | 字段名 | 类型 | 长度 | 是否非空 | 是否主键 | 注释 |
| 1 | token_id | int | 是 | 是 | 临时访问牌ID | |
| 2 | token | varchar | 64 | 否 | 否 | 临时访问牌 |
| 3 | info | text | 65535 | 否 | 否 | 信息 |
| 4 | maxage | int | 是 | 否 | 最大寿命:默认2小时 | |
| 5 | create_time | timestamp | 是 | 否 | 创建时间 | |
| 6 | update_time | timestamp | 是 | 否 | 更新时间 | |
| 7 | user_id | int | 是 | 否 | 用户编号 |
表 4-2-article(文章)
| 编号 | 字段名 | 类型 | 长度 | 是否非空 | 是否主键 | 注释 |
| 1 | article_id | mediumint | 是 | 是 | 文章id | |
| 2 | title | varchar | 125 | 是 | 是 | 标题 |
| 3 | type | varchar | 64 | 是 | 否 | 文章分类 |
| 4 | hits | int | 是 | 否 | 点击数 | |
| 5 | praise_len | int | 是 | 否 | 点赞数 | |
| 6 | create_time | timestamp | 是 | 否 | 创建时间 | |
| 7 | update_time | timestamp | 是 | 否 | 更新时间 | |
| 8 | source | varchar | 255 | 否 | 否 | 来源 |
| 9 | url | varchar | 255 | 否 | 否 | 来源地址 |
| 10 | tag | varchar | 255 | 否 | 否 | 标签 |
| 11 | content | longtext | 4294967295 | 否 | 否 | 正文 |
| 12 | img | varchar | 255 | 否 | 否 | 封面图 |
| 13 | description | text | 65535 | 否 | 否 | 文章描述 |
表 4-3-article_type(文章分类)
| 编号 | 字段名 | 类型 | 长度 | 是否非空 | 是否主键 | 注释 |
| 1 | type_id | smallint | 是 | 是 | 分类ID | |
| 2 | display | smallint | 是 | 否 | 显示顺序 | |
| 3 | name | varchar | 16 | 是 | 否 | 分类名称 |
| 4 | father_id | smallint | 是 | 否 | 上级分类ID | |
| 5 | description | varchar | 255 | 否 | 否 | 描述 |
| 6 | icon | text | 65535 | 否 | 否 | 分类图标 |
| 7 | url | varchar | 255 | 否 | 否 | 外链地址 |
| 8 | create_time | timestamp | 是 | 否 | 创建时间 | |
| 9 | update_time | timestamp | 是 | 否 | 更新时间 |
表 4-4-auth(用户权限管理)
| 编号 | 字段名 | 类型 | 长度 | 是否非空 | 是否主键 | 注释 |
| 1 | auth_id | int | 是 | 是 | 授权ID | |
| 2 | user_group | varchar | 64 | 否 | 否 | 用户组 |
| 3 | mod_name | varchar | 64 | 否 | 否 | 模块名 |
| 4 | table_name | varchar | 64 | 否 | 否 | 表名 |
| 5 | page_title | varchar | 255 | 否 | 否 | 页面标题 |
| 6 | path | varchar | 255 | 否 | 否 | 路由路径 |
| 7 | parent | varchar | 64 | 否 | 否 | 父级菜单 |
| 8 | parent_sort | int | 是 | 否 | 父级菜单排序 | |
| 9 | position | varchar | 32 | 否 | 否 | 位置 |
| 10 | mode | varchar | 32 | 是 | 否 | 跳转方式 |
| 11 | add | tinyint | 是 | 否 | 是否可增加 | |
| 12 | del | tinyint | 是 | 否 | 是否可删除 | |
| 13 | set | tinyint | 是 | 否 | 是否可修改 | |
| 14 | get | tinyint | 是 | 否 | 是否可查看 | |
| 15 | field_add | text | 65535 | 否 | 否 | 添加字段 |
| 16 | field_set | text | 65535 | 否 | 否 | 修改字段 |
| 17 | field_get | text | 65535 | 否 | 否 | 查询字段 |
| 18 | table_nav_name | varchar | 500 | 否 | 否 | 跨表导航名称 |
| 19 | table_nav | varchar | 500 | 否 | 否 | 跨表导航 |
| 20 | option | text | 65535 | 否 | 否 | 配置 |
| 21 | create_time | timestamp | 是 | 否 | 创建时间 | |
| 22 | update_time | timestamp | 是 | 否 | 更新时间 |
表 4-5-code_token(验证码)
| 编号 | 字段名 | 类型 | 长度 | 是否非空 | 是否主键 | 注释 |
| 1 | code_token_id | int | 是 | 是 | 验证码ID | |
| 2 | token | varchar | 255 | 否 | 否 | 令牌 |
| 3 | code | varchar | 255 | 否 | 否 | 验证码 |
| 4 | expire_time | timestamp | 是 | 否 | 失效时间 | |
| 5 | create_time | timestamp | 是 | 否 | 创建时间 | |
| 6 | update_time | timestamp | 是 | 否 | 更新时间 |
表 4-6-collect(收藏)
| 编号 | 字段名 | 类型 | 长度 | 是否非空 | 是否主键 | 注释 |
| 1 | collect_id | int | 是 | 是 | 收藏ID | |
| 2 | user_id | int | 是 | 是 | 收藏人ID | |
| 3 | source_table | varchar | 255 | 否 | 否 | 来源表 |
| 4 | source_field | varchar | 255 | 否 | 否 | 来源字段 |
| 5 | source_id | int | 是 | 否 | 来源ID | |
| 6 | title | varchar | 255 | 否 | 否 | 标题 |
| 7 | img | varchar | 255 | 否 | 否 | 封面 |
| 8 | create_time | timestamp | 是 | 否 | 创建时间 | |
| 9 | update_time | timestamp | 是 | 否 | 更新时间 |
表 4-7-comment(评论)
| 编号 | 字段名 | 类型 | 长度 | 是否非空 | 是否主键 | 注释 |
| 1 | comment_id | int | 是 | 是 | 评论ID | |
| 2 | user_id | int | 是 | 是 | 评论人ID | |
| 3 | reply_to_id | int | 是 | 否 | 回复评论ID | |
| 4 | content | longtext | 4294967295 | 否 | 否 | 内容 |
| 5 | nickname | varchar | 255 | 否 | 否 | 昵称 |
| 6 | avatar | varchar | 255 | 否 | 否 | 头像地址 |
| 7 | create_time | timestamp | 是 | 否 | 创建时间 | |
| 8 | update_time | timestamp | 是 | 否 | 更新时间 | |
| 9 | source_table | varchar | 255 | 否 | 否 | 来源表 |
| 10 | source_field | varchar | 255 | 否 | 否 | 来源字段 |
| 11 | source_id | int | 是 | 否 | 来源ID |
表 4-8-doctor_information(医生信息)
| 编号 | 字段名 | 类型 | 长度 | 是否非空 | 是否主键 | 注释 |
| 1 | doctor_information_id | int | 是 | 是 | 医生信息ID | |
| 2 | doctor_users | int | 否 | 否 | 医生用户 | |
| 3 | doctors_name | varchar | 64 | 否 | 否 | 医生姓名 |
| 4 | doctors_photo | varchar | 255 | 否 | 否 | 医生照片 |
| 5 | doctors_gender | varchar | 64 | 否 | 否 | 医生性别 |
| 6 | doctors_department | varchar | 64 | 否 | 否 | 医生科室 |
| 7 | doctors_title | varchar | 64 | 否 | 否 | 医生职称 |
| 8 | consulting_price | double | 否 | 否 | 咨询价格 | |
| 9 | registration_price | double | 否 | 否 | 挂号价格 | |
| 10 | praise_len | int | 是 | 否 | 点赞数 | |
| 11 | collect_len | int | 是 | 否 | 收藏数 | |
| 12 | online_consultation_limit_times | int | 是 | 否 | 在线咨询限制次数 | |
| 13 | make_an_appointment_to_take_the_pulse_limit_times | int | 是 | 否 | 线下把脉限制次数 | |
| 14 | create_time | datetime | 是 | 否 | 创建时间 | |
| 15 | update_time | timestamp | 是 | 否 | 更新时间 |
表 4-9-doctor_user(医生用户)
| 编号 | 字段名 | 类型 | 长度 | 是否非空 | 是否主键 | 注释 |
| 1 | doctor_user_id | int | 是 | 是 | 医生用户ID | |
| 2 | doctors_name | varchar | 64 | 否 | 否 | 医生姓名 |
| 3 | doctors_gender | varchar | 64 | 否 | 否 | 医生性别 |
| 4 | doctors_mobile_phone | varchar | 16 | 否 | 否 | 医生手机 |
| 5 | id_number | varchar | 255 | 否 | 否 | 身份证号 |
| 6 | tcm_qualification | varchar | 255 | 否 | 否 | 中医资质 |
| 7 | examine_state | varchar | 16 | 是 | 否 | 审核状态 |
| 8 | user_id | int | 是 | 否 | 用户ID | |
| 9 | create_time | datetime | 是 | 否 | 创建时间 | |
| 10 | update_time | timestamp | 是 | 否 | 更新时间 |
表 4-10-health_advice(健康建议)
| 编号 | 字段名 | 类型 | 长度 | 是否非空 | 是否主键 | 注释 |
| 1 | health_advice_id | int | 是 | 是 | 健康建议ID | |
| 2 | doctor_users | int | 否 | 否 | 医生用户 | |
| 3 | doctors_name | varchar | 64 | 否 | 否 | 医生姓名 |
| 4 | visit_user | int | 否 | 否 | 问诊用户 | |
| 5 | user_name | varchar | 64 | 否 | 否 | 用户姓名 |
| 6 | pulse_result | text | 65535 | 否 | 否 | 把脉结果 |
| 7 | conditioning_programme | text | 65535 | 否 | 否 | 调理方案 |
| 8 | create_time | datetime | 是 | 否 | 创建时间 | |
| 9 | update_time | timestamp | 是 | 否 | 更新时间 | |
| 10 | source_table | varchar | 255 | 否 | 否 | 来源表 |
| 11 | source_id | int | 否 | 否 | 来源ID | |
| 12 | source_user_id | int | 否 | 否 | 来源用户 |
表 4-11-hits(用户点击)
| 编号 | 字段名 | 类型 | 长度 | 是否非空 | 是否主键 | 注释 |
| 1 | hits_id | int | 是 | 是 | 点赞ID | |
| 2 | user_id | int | 是 | 否 | 点赞人 | |
| 3 | create_time | timestamp | 是 | 否 | 创建时间 | |
| 4 | update_time | timestamp | 是 | 否 | 更新时间 | |
| 5 | source_table | varchar | 255 | 否 | 否 | 来源表 |
| 6 | source_field | varchar | 255 | 否 | 否 | 来源字段 |
| 7 | source_id | int | 是 | 否 | 来源ID |
表 4-12-make_an_appointment_to_take_the_pulse(预约把脉)
| 编号 | 字段名 | 类型 | 长度 | 是否非空 | 是否主键 | 注释 |
| 1 | make_an_appointment_to_take_the_pulse_id | int | 是 | 是 | 预约把脉ID | |
| 2 | doctor_users | int | 否 | 否 | 医生用户 | |
| 3 | doctors_name | varchar | 64 | 否 | 否 | 医生姓名 |
| 4 | doctors_gender | varchar | 64 | 否 | 否 | 医生性别 |
| 5 | doctors_department | varchar | 64 | 否 | 否 | 医生科室 |
| 6 | doctors_title | varchar | 64 | 否 | 否 | 医生职称 |
| 7 | registration_price | double | 否 | 否 | 挂号价格 | |
| 8 | visit_user | int | 否 | 否 | 问诊用户 | |
| 9 | user_name | varchar | 64 | 否 | 否 | 用户姓名 |
| 10 | appointment_time | datetime | 否 | 否 | 预约时间 | |
| 11 | examine_state | varchar | 16 | 是 | 否 | 审核状态 |
| 12 | pay_state | varchar | 16 | 是 | 否 | 支付状态 |
| 13 | pay_type | varchar | 16 | 否 | 否 | 支付类型: 微信、支付宝、网银 |
| 14 | pulse_result_limit_times | int | 是 | 否 | 接诊把脉限制次数 | |
| 15 | create_time | datetime | 是 | 否 | 创建时间 | |
| 16 | update_time | timestamp | 是 | 否 | 更新时间 | |
| 17 | source_table | varchar | 255 | 否 | 否 | 来源表 |
| 18 | source_id | int | 否 | 否 | 来源ID | |
| 19 | source_user_id | int | 否 | 否 | 来源用户 |
表 4-13-notice(公告)
| 编号 | 字段名 | 类型 | 长度 | 是否非空 | 是否主键 | 注释 |
| 1 | notice_id | mediumint | 是 | 是 | 公告ID | |
| 2 | title | varchar | 125 | 是 | 否 | 标题 |
| 3 | content | longtext | 4294967295 | 否 | 否 | 正文 |
| 4 | create_time | timestamp | 是 | 否 | 创建时间 | |
| 5 | update_time | timestamp | 是 | 否 | 更新时间 |
表 4-14-online_consultation(在线咨询)
| 编号 | 字段名 | 类型 | 长度 | 是否非空 | 是否主键 | 注释 |
| 1 | online_consultation_id | int | 是 | 是 | 在线咨询ID | |
| 2 | doctor_users | int | 否 | 否 | 医生用户 | |
| 3 | doctors_name | varchar | 64 | 否 | 否 | 医生姓名 |
| 4 | doctors_photo | varchar | 255 | 否 | 否 | 医生照片 |
| 5 | doctors_gender | varchar | 64 | 否 | 否 | 医生性别 |
| 6 | doctors_department | varchar | 64 | 否 | 否 | 医生科室 |
| 7 | consulting_price | double | 否 | 否 | 咨询价格 | |
| 8 | consulting_users | int | 否 | 否 | 咨询用户 | |
| 9 | user_name | varchar | 64 | 否 | 否 | 用户姓名 |
| 10 | consulting_content | text | 65535 | 否 | 否 | 咨询内容 |
| 11 | examine_state | varchar | 16 | 是 | 否 | 审核状态 |
| 12 | examine_reply | varchar | 16 | 否 | 否 | 审核回复 |
| 13 | pay_state | varchar | 16 | 是 | 否 | 支付状态 |
| 14 | pay_type | varchar | 16 | 否 | 否 | 支付类型: 微信、支付宝、网银 |
| 15 | create_time | datetime | 是 | 否 | 创建时间 | |
| 16 | update_time | timestamp | 是 | 否 | 更新时间 | |
| 17 | source_table | varchar | 255 | 否 | 否 | 来源表 |
| 18 | source_id | int | 否 | 否 | 来源ID | |
| 19 | source_user_id | int | 否 | 否 | 来源用户 |
表 4-15-praise(点赞)
| 编号 | 字段名 | 类型 | 长度 | 是否非空 | 是否主键 | 注释 |
| 1 | praise_id | int | 是 | 是 | 点赞ID | |
| 2 | user_id | int | 是 | 是 | 点赞人 | |
| 3 | create_time | timestamp | 是 | 否 | 创建时间 | |
| 4 | update_time | timestamp | 是 | 否 | 更新时间 | |
| 5 | source_table | varchar | 255 | 否 | 否 | 来源表 |
| 6 | source_field | varchar | 255 | 否 | 否 | 来源字段 |
| 7 | source_id | int | 是 | 否 | 来源ID | |
| 8 | status | tinyint | 是 | 否 | 点赞状态:1为点赞,0已取消 |
表 4-16-pulse_result(把脉结果)
| 编号 | 字段名 | 类型 | 长度 | 是否非空 | 是否主键 | 注释 |
| 1 | pulse_result_id | int | 是 | 是 | 把脉结果ID | |
| 2 | doctor_users | int | 否 | 否 | 医生用户 | |
| 3 | doctors_name | varchar | 64 | 否 | 否 | 医生姓名 |
| 4 | doctors_gender | varchar | 64 | 否 | 否 | 医生性别 |
| 5 | doctors_department | varchar | 64 | 否 | 否 | 医生科室 |
| 6 | doctors_title | varchar | 64 | 否 | 否 | 医生职称 |
| 7 | visit_user | int | 否 | 否 | 问诊用户 | |
| 8 | user_name | varchar | 64 | 否 | 否 | 用户姓名 |
| 9 | patient_symptoms | text | 65535 | 否 | 否 | 患者症状 |
| 10 | pulse_result | text | 65535 | 否 | 否 | 把脉结果 |
| 11 | health_advice_limit_times | int | 是 | 否 | 填写建议限制次数 | |
| 12 | create_time | datetime | 是 | 否 | 创建时间 | |
| 13 | update_time | timestamp | 是 | 否 | 更新时间 | |
| 14 | source_table | varchar | 255 | 否 | 否 | 来源表 |
| 15 | source_id | int | 否 | 否 | 来源ID | |
| 16 | source_user_id | int | 否 | 否 | 来源用户 |
表 4-17-schedule(日程管理)
| 编号 | 字段名 | 类型 | 长度 | 是否非空 | 是否主键 | 注释 |
| 1 | schedule_id | smallint | 是 | 是 | 日程ID | |
| 2 | content | varchar | 255 | 否 | 否 | 日程内容 |
| 3 | scheduled_time | datetime | 否 | 否 | 计划时间 | |
| 4 | user_id | int | 是 | 否 | 用户ID | |
| 5 | create_time | datetime | 否 | 否 | 创建时间 | |
| 6 | update_time | datetime | 否 | 否 | 更新时间 |
表 4-18-score(评分)
| 编号 | 字段名 | 类型 | 长度 | 是否非空 | 是否主键 | 注释 |
| 1 | score_id | int | 是 | 是 | 评分ID | |
| 2 | user_id | int | 是 | 否 | 评分人 | |
| 3 | nickname | varchar | 64 | 否 | 否 | 昵称 |
| 4 | score_num | double | 是 | 否 | 评分 | |
| 5 | create_time | timestamp | 是 | 否 | 创建时间 | |
| 6 | update_time | timestamp | 是 | 否 | 更新时间 | |
| 7 | source_table | varchar | 255 | 否 | 否 | 来源表 |
| 8 | source_field | varchar | 255 | 否 | 否 | 来源字段 |
| 9 | source_id | int | 是 | 否 | 来源ID |
表 4-19-slides(轮播图)
| 编号 | 字段名 | 类型 | 长度 | 是否非空 | 是否主键 | 注释 |
| 1 | slides_id | int | 是 | 是 | 轮播图ID | |
| 2 | title | varchar | 64 | 否 | 否 | 标题 |
| 3 | content | varchar | 255 | 否 | 否 | 内容 |
| 4 | url | varchar | 255 | 否 | 否 | 链接 |
| 5 | img | varchar | 255 | 否 | 否 | 轮播图 |
| 6 | hits | int | 是 | 否 | 点击量 | |
| 7 | create_time | timestamp | 是 | 否 | 创建时间 | |
| 8 | update_time | timestamp | 是 | 否 | 更新时间 |
表 4-20-upload(文件上传)
| 编号 | 字段名 | 类型 | 长度 | 是否非空 | 是否主键 | 注释 |
| 1 | upload_id | int | 是 | 是 | 上传ID | |
| 2 | name | varchar | 64 | 否 | 否 | 文件名 |
| 3 | path | varchar | 255 | 否 | 否 | 访问路径 |
| 4 | file | varchar | 255 | 否 | 否 | 文件路径 |
| 5 | display | varchar | 255 | 否 | 否 | 显示顺序 |
| 6 | father_id | int | 否 | 否 | 父级ID | |
| 7 | dir | varchar | 255 | 否 | 否 | 文件夹 |
| 8 | type | varchar | 32 | 否 | 否 | 文件类型 |
表 4-21-user(用户账户)
| 编号 | 字段名 | 类型 | 长度 | 是否非空 | 是否主键 | 注释 |
| 1 | user_id | int | 是 | 是 | 用户ID | |
| 2 | state | smallint | 是 | 否 | 账户状态:(1可用|2异常|3已冻结|4已注销) | |
| 3 | user_group | varchar | 32 | 否 | 否 | 所在用户组 |
| 4 | login_time | timestamp | 是 | 否 | 上次登录时间 | |
| 5 | phone | varchar | 11 | 否 | 否 | 手机号码 |
| 6 | phone_state | smallint | 是 | 否 | 手机认证:(0未认证|1审核中|2已认证) | |
| 7 | username | varchar | 16 | 是 | 否 | 用户名 |
| 8 | nickname | varchar | 16 | 否 | 否 | 昵称 |
| 9 | password | varchar | 64 | 是 | 否 | 密码 |
| 10 | | varchar | 64 | 否 | 否 | 邮箱 |
| 11 | email_state | smallint | 是 | 否 | 邮箱认证:(0未认证|1审核中|2已认证) | |
| 12 | avatar | varchar | 255 | 否 | 否 | 头像地址 |
| 13 | open_id | varchar | 255 | 否 | 否 | 针对获取用户信息字段 |
| 14 | create_time | timestamp | 是 | 否 | 创建时间 |
表 4-22-user_group(用户组)
| 编号 | 字段名 | 类型 | 长度 | 是否非空 | 是否主键 | 注释 |
| 1 | group_id | mediumint | 是 | 是 | 用户组ID | |
| 2 | display | smallint | 是 | 否 | 显示顺序 | |
| 3 | name | varchar | 16 | 是 | 否 | 名称 |
| 4 | description | varchar | 255 | 否 | 否 | 描述 |
| 5 | source_table | varchar | 255 | 否 | 否 | 来源表 |
| 6 | source_field | varchar | 255 | 否 | 否 | 来源字段 |
| 7 | source_id | int | 是 | 否 | 来源ID | |
| 8 | register | smallint | 否 | 否 | 注册位置 | |
| 9 | create_time | timestamp | 是 | 否 | 创建时间 | |
| 10 | update_time | timestamp | 是 | 否 | 更新时间 |
表 4-23-visit_user(问诊用户)
| 编号 | 字段名 | 类型 | 长度 | 是否非空 | 是否主键 | 注释 |
| 1 | visit_user_id | int | 是 | 是 | 问诊用户ID | |
| 2 | user_name | varchar | 64 | 否 | 否 | 用户姓名 |
| 3 | user_gender | varchar | 64 | 否 | 否 | 用户性别 |
| 4 | phone_number | varchar | 16 | 是 | 是 | 手机号码 |
| 5 | examine_state | varchar | 16 | 是 | 否 | 审核状态 |
| 6 | user_id | int | 是 | 否 | 用户ID | |
| 7 | create_time | datetime | 是 | 否 | 创建时间 | |
| 8 | update_time | timestamp | 是 | 否 | 更新时间 |
中医脉诊系统平台系统的详细设计与实现主要是根据前面的中医脉诊系统平台系统的需求分析和中医脉诊系统平台系统的总体设计来设计页面并实现业务逻辑。主要从中医脉诊系统平台系统界面实现、业务逻辑实现这两部分进行介绍。
-
- 前端首页模块
首页是用户进入平台后首先看到的页面,它包含了多个重要模块。资讯中心部分展示了最新的医疗健康资讯,用户可以浏览并获取有价值的信息。医生信息部分则提供了医生的详细资料,用户可以在这里找到合适的医生进行咨询。前台首页模块展示如下图所示。

图 5-1前台首页模块图
-
- 用户注册模块
不是中医脉诊系统平台系统中正式用户的是可以在线进行注册的,当填写上自己的账号+设置密码+确认密码+昵称+邮箱+手机号+身份+用户姓名+用户性别等信息后再点击“注册”按钮后将会先验证输入的有没有空数据,再次验证密码和确认密码是否是一样的,最后验证输入的账户名和数据库表中已经注册的账户名是否重复,只有都验证没问题后即可用户注册成功。其用户注册模块展示如下图所示。

图 5-2注册模块图
-
- 登录模块
中医脉诊系统平台系统中的前台上注册后的用户是可以通过自己的用户名+密码进行登录的,当用户输入完整的自己的用户名+密码信息并点击“登录”按钮后,将会首先验证输入的有没有空数据,再次验证输入的用户名+密码和数据库中当前保存的用户信息是否一致,只有在一致后将会登录成功并自动跳转到中医脉诊系统平台系统的首页中,否则将会提示相应错误信息,登录模块如下图所示。

图 5-3登录模块图
-
- 前端问诊用户功能模块
这部分展示了平台的最新公告和通知,包括政策变动、活动信息等,确保用户能够及时了解到平台的相关动态。模块如下图所示:

图 5-4网站公告模块图
用户在资讯中心可以浏览各类健康相关的文章和资讯。除了阅读,用户还可以对喜欢的文章进行点赞和收藏,同时也可以在文章下方进行评论,与其他用户交流心得。模块如下图所示。

图 5-5资讯中心模块图
在医生信息页面,用户不仅可以查看医生的详细资料,还可以对医生进行点赞和收藏,方便日后查找。用户还可以通过在线咨询功能与医生进行实时交流,或者选择线下把脉服务,预约到指定地点进行面对面的诊疗。模块如下图所示。

图 5-6医生信息模块图
个人中心是用户管理个人资料和查看个人历史记录的地方。用户可以在这里查看个人首页。在线咨询功能允许用户与医生进行一对一的交流,预约把脉则提供了线上预约线下诊疗的服务。把脉结果部分展示了用户线下诊疗后的结果,健康建议则根据用户的健康状况给出相应的建议。收藏功能让用户可以保存喜欢的文章和资讯,评论管理则让用户可以查看和管理自己在资讯中心的评论记录。模块如下图所示。

图 5-7个人中心模块图
系统提供了添加、删除和查询医生信息的功能。医生用户可以添加新的医生信息。模块如下图所示。

图 5-8医生信息管理添加模块图
医生可以通过在线咨询管理功能,查看患者的咨询记录。系统提供了查询和审核功能,医生可以筛选特定时间段或特定患者的咨询信息,并对咨询内容进行审核,确保信息的准确性和合规性。模块如下图所示。

图 5-9在线咨询管理模块图
-
- 后端管理员功能模块
管理员负责管理系统中的各类用户账号,包括问诊用户、医生用户和管理员账号。管理员可以审核医生用户的账号申请,执行增删改查等操作,确保平台用户的合法性和安全性。流程图如下所示。

图 5-10用户管理流程图
系统用户模块如下图所示。

图 5-11系统用户模块图
管理员可以对轮播图进行添加、删除和查询操作。轮播图是网站的重要组成部分,用于展示重要信息或活动。管理员可以更新轮播图内容,确保信息的时效性和吸引力。模块如下图所示。

图 5-12轮播图管理模块图
管理员可以对网站公告进行添加、删除和查询操作。公告是向用户传达重要信息的渠道,管理员可以发布最新的通知、活动信息等。模块如下图所示。

图 5-13网站公告管理添加模块图
资源管理包括资讯中心和中心分类的添加、删除和查询操作。资讯中心是用户获取健康知识的重要平台,管理员可以发布和管理各类健康资讯。中心分类则帮助用户更好地分类和查找资讯内容。模块如下图所示。

图 5-14资源管理模块图
测试的主要目的是确保系统的功能和性能满足预期的需求,同时识别和修复潜在的缺陷。通过系统测试,可以验证各个功能模块的正确性和稳定性,确保系统在不同使用场景下的表现符合设计要求。测试目的包括确认系统功能的完整性、验证数据处理的准确性、评估系统的性能和安全性。测试还可以提高用户满意度,保证用户在使用系统时获得流畅和可靠的体验。通过全面的测试,可以降低后期维护成本,减少系统上线后出现故障的风险,从而保障系统的长期稳定运行。
在本系统中,测试方法主要依赖于测试用例的设计与执行。测试用例是根据系统需求文档编写的,覆盖所有功能模块及其边界情况。每个测试用例包含输入数据、预期结果和实际结果的对比,以验证系统的功能是否按预期工作。
常见的测试用例包括功能测试用例、边界测试用例和异常测试用例。功能测试用例针对系统的各项功能进行验证;边界测试用例则侧重于输入数据的边界条件,验证系统在极端情况下是否能够稳定运行;异常测试用例则用于验证系统在处理错误输入或异常情况时的反应。本文选择功能测试用例进行系统测试。
在测试执行过程中,记录每个用例的执行结果,并根据实际结果与预期结果的对比,判断系统是否存在缺陷。通过系统化的测试用例执行,可以有效提高测试的覆盖率和效率,为系统的最终上线提供保障。
表6-1 用户登录功能测试表
| 用例名称 | 用户登录系统 |
| 目的 | 测试用户通过正确的用户名和密码可否登录功能 |
| 前提 | 未登录的情况下 |
| 测试流程 | 1) 进入登录页面 2) 输入正确的用户名和密码 |
| 预期结果 | 用户名和密码正确的时候,跳转到登录成功界面,反之则显示错误信息,提示重新输入 |
| 实际结果 | 实际结果与预期结果一致 |
在系统中,创建功能也是基础功能之一,因此创建功能的测试很有代表性。在此章节主要列举在创建时各种情况下系统结果的测试。由于系统涉及创建功能操作过多,因此将多处统称创建功能。
创建数据用例如表6-2 所示。
表6-2 创建数据测试用例
| 测试用例编号 | YL_05 | |
| 测试用例名称 | 系统使用者进行创建数据 | |
| 测试用例描述 | 使用者输入要创建的数据 | |
| 系统入口 | 浏览器 | |
| 步骤 | 预期结果 | 实际结果 |
| 输入完整并且格式正确的数据 | 提示“创建成功”,并显示所有数据 | 预期结果 |
| 核心位置数据但非必要位置不输入数据 | 提示“创建成功”,并显示所有数据 | 预期结果 |
| 核心数据位置不输入数据 | 提示“创建失败” | 预期结果 |
-
-
- 修改数据测试
-
在系统中,修改功能是系统主要实现功能,因此修改功能的测试很有代表性。在此章节主要列举在修改时各种情况下系统结果的测试。由于系统涉及修改功能操作过多,因此将多处数据表记录修改和状态修改统称修改功能。
修改数据用例如表6-3所示。
表6-3 修改数据测试用例
| 测试用例编号 | YL_06 | |
| 测试用例名称 | 系统使用者进行修改数据 | |
| 测试用例描述 | 使用者对可修改的数据项进行修改 | |
| 系统入口 | 浏览器 | |
| 步骤 | 预期结果 | 实际结果 |
| 将现有数据修改成正确的数据 | 提示“修改成功”,并显示所有数据 | 预期结果 |
| 将现有数据修改成错误的数据 | 提示“修改失败” | 预期结果 |
-
-
- 查询数据测试
-
在系统中,查询功能是使用系统使用最多也是最基础的功能,因此查询功能的测试很有代表性。在此章节主要列举在查询时各种情况下系统结果的测试。
查询数据用例如表6-4所示。
表6-4 查询数据测试用例
| 测试用例编号 | YL_05 | |
| 测试用例名称 | 系统使用者进行查询数据 | |
| 测试用例描述 | 全部查询以及输入关键词查询 | |
| 系统入口 | 浏览器 | |
| 步骤 | 预期结果 | 实际结果 |
| 界面自动查询全部 | 显示对应所有记录 | 预期结果 |
| 输入已存在且能匹配成功的关键字 | 显示所查询到的数据 | 预期结果 |
| 输入不存在的关键字 | 显示数据界面为空 | 预期结果 |
在本次测试的过程主要针对所有功能下的添加操作,修改操作和删除操作,并以真实数据一一进行相关功能项目的输入,最终能够保证每个项目涉及的功能都能够正常运行,因此能够保证本次设计的,已实现的功能能够正常运行并且相关数据库的信息也同样保证正确。
经过本次系统测试,中医脉诊系统平台系统的各项功能均得到了全面的验证。测试结果显示,系统在不同使用场景下均能稳定运行,功能和性能均达到了预期的设计要求。特别是在数据创建、数据修改以及数据查询等核心功能上,系统展现出了良好的稳定性和准确性。
在测试过程中,我们发现了少量潜在的缺陷,并及时进行了修复。这些修复工作进一步提升了系统的可靠性和用户体验。通过全面的测试用例执行,我们确保了系统的测试覆盖率达到了较高水平,为系统的最终上线提供了坚实的保障。
综上所述,本次系统测试取得了圆满成功。中医脉诊系统平台系统的功能和性能均达到了预期目标,为系统的后续开发和维护奠定了坚实的基础。该模块将在实际应用中发挥出色的表现,为用户提供高效、便捷的资源管理服务。
- 黄维.基于B/S模式的虚拟网络实验室安全管理体系分析[J].信息系统工程,2024,(05):4-7.
- 张宇薇.HTML5在Web前端开发中的应用[J].集成电路应用,2024,41(04):274-276.
- 邱红丽,张舒雅.基于Django框架的web项目开发研究[J].科学技术创新,2021,(27):97-98.
- 段艺,涂伟忠.Django开发从入门到实践[M].机械工业出版社:202211.635.
- 李艳杰.MySQL数据库下存储过程的综合运用研究[J].现代信息科技,2023,7(11):80-82+88.
- 肖睿,李鲲程,范效亮,等.MySQL数据库应用技术及实践[M].人民邮电出版社:202206.228.
- 明日科技.快速上手Python[M].化学工业出版社:202211.337.
- 明日科技.Python Web开发手册[M].化学工业出版社:202201.411.
- 张锦贤,吴晓玲. 基于Django框架技术的网站设计 [J]. 电脑知识与技术, 2024, 20 (10): 71-73.
- 庞敏. MySQL数据库的数据安全应用设计技术研究 [J]. 数字通信世界, 2024, (09): 25-27.
- Stokes D . Update or migrate? Planning for MySQL 5.7 EOL [J]. InfoWorld.com, 2023, 24 (03): 22-30.
- Guo Z ,Wang H ,He J , et al. PSLSA v2.0: An automatic Python package integrating machine learning models for regional landslide susceptibility assessment [J]. Environmental Modelling and Software, 2025, 186 106367-106367.
- Daniel C ,Greg L . Django 5 for the Impatient:Learn the core concepts of Django to develop Python web applications[M]. Packt Publishing Limited: 2024-09-27.
- 余秋慧,郑齐,于峥,等.民国时期中医脉诊理论特色发展探析[J].中国中医基础医学杂志,2025,31(02):217-222.
- 汪莉,周雪梅,王朔,等.中医脉诊实训线上线下多元融合教学模式的探索[J].中国中医药现代远程教育,2023,21(23):6-8.
- 路思雨,杨娜,黄梦菲,等.智能中医脉诊检测系统设计及实现[J].信息与电脑(理论版),2023,35(19):82-84.
- 尹彤,韩学杰,王丽颖,等.中医脉诊关键技术要素的研究与思辨[J].中华中医药杂志,2023,38(10):4795-4798.
- 刘琦,吴正治,谢梦洲.中医脉诊现代研究轨迹及发展趋势分析[J].深圳中西医结合杂志,2023,33(18):1-5.
- 陈超,刘佳,周灵运,等.中医脉诊信息与血管硬化程度相关性分析[J].中华中医药杂志,2023,38(09):4410-4413.
- 崔骥,许家佗.中医脉诊现代化研究述评[J].中华中医药杂志,2023,38(02):463-469.
中医脉诊系统平台系统设计与实现工作已结束,虽然过程中充满挑战,但内心充满自豪和满足。感谢大学四年间教导我的所有老师,他们的专业知识与人生智慧让我成长为能独立完成系统的学生。特别感谢指导老师,他耐心解答疑惑,引导我解决问题,提升自主解决能力。室友和同学们的宝贵建议和支持也让我取得长足进步。未来,我将继续努力追求卓越,不辜负所学所悟和老师期望。坚信坚定信念和不懈努力,未来定能取得更辉煌成就。期待更美好未来!
中医脉诊系统平台系统设计与实现不仅是技术挑战,挫折和困难是成长的垫脚石,让我更深入理解问题,精确找到解决方案。每次解决问题,都感到满足和自豪。
对于未来,我充满期待和信心。无论道路多崎岖,只要保持坚定信念,持续努力,定能取得更大成就。期待将知识和技能运用到实际中,为社会做出更大贡献。
最后,感谢所有帮助和支持我的人。你们的教诲、鼓励和支持让我有今天的成就。我会继续努力,不辜负期望,为实现更美好的未来而奋斗。
登录代码如下:
def Login(self, ctx):
print("===================登录=====================")
ret = {
"error": {
"code": 70000,
"message": "账户不存在",
}
}
body = ctx.body
password = md5hash(body["password"]) or ""
obj = service_select("user").Get_obj(
{"username": body["username"]}, {"like": False}
)
if obj:
user_group = service_select("user_group").Get_obj({'name': obj['user_group']}, {"like": False})
if user_group and user_group['source_table'] != '':
user_obj = service_select(user_group['source_table']).Get_obj({"user_id": obj['user_id']}, {"like": False})
if user_obj['examine_state'] == '未通过':
ret = {
"error": {
"code": 70000,
"message": "账户未通过审核",
}
}
return ret
if user_obj['examine_state'] == '未审核':
ret = {
"error": {
"code": 70000,
"message": "账户未审核",
}
}
return ret
if obj["state"] == 1:
if obj["password"] == password:
timeout = timezone.now()
timestamp = int(time.mktime(timeout.timetuple())) * 1000
token = md5hash(str(obj["user_id"]) + "_" + str(timestamp))
ctx.request.session[token] = obj["user_id"]
service_select("access_token").Add(
{"token": token, "user_id": obj["user_id"]}
)
obj["token"] = token
ret = {
"result": {"obj": obj}
}
else:
ret = {
"error": {
"code": 70000,
"message": "密码错误",
}
}
else:
ret = {
"error": {
"code": 70000,
"message": "用户账户不可用,请联系管理员",
}
}
return ctx.response(json.dumps(ret, ensure_ascii=False))
注册代码如下:
def Register(self, ctx):
print("===================注册=====================")
userService = service_select("user")
body = ctx.body
if "username" not in body and body["username"] == '':
return ctx.response(json.dumps({
"error": {
"code": 70000,
"message": "用户名不能为空",
}
}, ensure_ascii=False))
if "user_group" not in body and body["user_group"] == '':
return ctx.response(json.dumps({
"error": {
"code": 70000,
"message": "用户组不能为空",
}
}, ensure_ascii=False))
if "password" not in body and body["password"] == '':
return ctx.response(json.dumps({
"error": {
"code": 70000,
"message": "密码不能为空",
}
}, ensure_ascii=False))
post_param = body
post_param['nickname'] = body["nickname"] or ""
post_param['password'] = md5hash(body["password"])
obj = userService.Get_obj({"username": post_param['username']}, {"like": False})
if obj:
return ctx.response(json.dumps({
"error": {
"code": 70000,
"message": "用户名已存在",
}
}, ensure_ascii=False))
ret = {
"error": {
"code": 70000,
"message": "注册失败",
}
}
bl = userService.Add(post_param)
if bl:
ret = {
"result": {
"bl": True,
"message": "注册成功"
}
}
return ctx.response(json.dumps(ret, ensure_ascii=False))
找回密码代码如下:
def Forget_password(self, ctx):
print("===================修改密码=====================")
ret = {
"error": {
"code": 70000,
"message": "用户信息不能没有"
}
}
body = ctx.body
if not body["code"]:
return {
"error": {
"code": 70000,
"message": "验证码不存在或者错误"
}
}
obj = service_select("user").Get_obj(
{"username": body["username"]}, {"like": False}
)
if not obj:
return {
"error": {
"code": 70000,
"message": "用户名不存在或者错误"
}
}
password = md5hash(body["password"])
if not password:
return {
"error": {
"code": 70000,
"message": "密码不存在或者错误"
}
}
bl = service_select("user").Set({"user_id": obj["user_id"]}, {"password": password})
if bl:
ret = {"result": {"bl": True, "message": "修改成功"}}
else:
ret = {
"error": {
"code": 70000,
"message": "修改失败",
}
}
return ctx.response(json.dumps(ret, ensure_ascii=False))
修改密码代码如下:
def Change_password(self, ctx):
print("===================修改密码=====================")
ret = {
"error": {
"code": 70000,
"message": "账号未登录",
}
}
request = ctx.request
headers = request.headers
if ("x-auth-token" in headers) and headers["x-auth-token"]:
token = headers["x-auth-token"]
user_id = tokenGetUserId(token, request)
userService = service_select("user")
body = ctx.body
password = md5hash(body["o_password"])
obj = userService.Get_obj({"user_id": user_id, "password": password}, {"like": False})
if obj:
password = md5hash(body["password"])
bl = userService.Set({"user_id": user_id}, {"password": password})
if bl:
ret = {"result": {"bl": True, "message": "修改成功"}}
else:
ret = {
"error": {
"code": 70000,
"message": "修改失败",
}
}
else:
ret = {
"error": {
"code": 70000,
"message": "密码错误",
}
}
else:
ret = {
"error": {
"code": 70000,
"message": "账户未登录",
}
}
return ctx.response(json.dumps(ret, ensure_ascii=False))
增删查改代码如下:
增
def Add(self, ctx):
body = ctx.body
unique = self.config.get("unique")
obj = None
if unique:
qy = {}
for i in range(len(unique)):
key = unique[i]
qy[key] = body.get(key)
obj = self.service.Get_obj(qy)
if not obj:
error = self.Add_before(ctx)
if error["code"]:
return {"error": error}
error = self.Events("add_before", ctx, None)
if error["code"]:
return {"error": error}
result = self.service.Add(body, self.config)
if self.service.error:
return {"error": self.service.error}
res = self.Add_after(ctx, result)
if res:
result = res
res = self.Events("add_after", ctx, result)
if res:
result = res
return {"result": result}
else:
return {"error": {"code": 10000, "message": "已存在"}}
删
def Del(self, ctx):
if len(ctx.query) == 0:
errorMsg = {"code": 30000, "message": "删除条件不能为空!"}
return errorMsg
result = self.service.Del(ctx.query, self.config)
if self.service.error:
return {"error": self.service.error}
return {"result": result}
改
def Set(self, ctx):
error = self.Set_before(ctx)
if error["code"]:
return {"error": error}
error = self.Events("set_before", ctx, None)
if error["code"]:
return {"error": error}
query = ctx.query
if 'page' in query.keys():
del ctx.query['page']
if 'size' in query.keys():
del ctx.query['size']
if 'orderby' in query.keys():
del ctx.query['orderby']
result = self.service.Set(ctx.query, ctx.body, self.config)
if self.service.error:
return {"error": self.service.error}
res = self.Set_after(ctx, result)
if res:
result = res
res = self.Events("set_after", ctx, result)
if res:
result = res
return {"result": result}
查多条数据:
def Get_list(self, ctx):
query = dict(ctx.query)
config_plus = {}
if "field" in query:
field = query.pop("field")
config_plus["field"] = field
if "page" in query:
config_plus["page"] = query.pop("page")
if "size" in query:
config_plus["size"] = query.pop("size")
if "orderby" in query:
config_plus["orderby"] = query.pop("orderby")
if "like" in query:
config_plus["like"] = query.pop("like")
if "groupby" in query:
config_plus["groupby"] = query.pop("groupby")
count = self.service.Count(query)
lst = []
if self.service.error:
return {"error": self.service.error}
elif count:
lst = self.service.Get_list(query,
obj_update(self.config, config_plus))
if self.service.error:
return {"error": self.service.error}
self.interact_list(ctx, lst)
return {"result": {"list": lst, "count": count}}
查一条数据:
def Get_obj(self, ctx):
query = dict(ctx.query)
config_plus = {}
if "field" in query:
field = query.pop("field")
config_plus["field"] = field
obj = self.service.Get_obj(query, obj_update(self.config, config_plus))
if self.service.error:
return {"error": self.service.error}
if obj:
self.interact_obj(ctx, obj)
return {"result": {"obj": obj}}
点赞+收藏+关注 →私信领取本源代码、数据库
关注博主下篇更精彩
一键三连!!!
一键三连!!!
一键三连!!!
感谢一键三连!!!
611

被折叠的 条评论
为什么被折叠?



