摘要
本项目设计并实现了一个基于Java的小学管理系统,以提升学校日常管理的效率和透明度。系统核心功能涵盖学生信息管理、教师信息管理、课程安排、成绩记录及家长沟通模块。采用Java编程语言与MySQL数据库,确保数据的有效存储、检索与更新。系统界面友好,操作简便,便于教职员工快速上手使用。同时,系统集成了用户身份验证和权限控制等安全措施,保障敏感信息的安全性和隐私保护。
开发过程中运用了面向对象的设计方法,保证系统的可扩展性和维护性。通过Spring Boot框架简化后端服务搭建,并利用Thymeleaf模板引擎实现动态网页生成,增强用户体验。系统不仅支持基本的增删改查(CRUD)操作,还提供灵活的数据分析功能,帮助管理人员进行决策,如通过对学生成绩的统计分析,及时发现教学中的问题并采取改进措施。项目的实施显著提升了学校的信息化管理水平,为教师、学生和家长提供了一个便捷的交流平台。
关键词:小学管理系统 ;Java;Springboot;MYSQL;
This project designs and implements a Java based primary school management system to enhance the efficiency and transparency of daily school management. The core functions of the system include student information management, teacher information management, course scheduling, grade recording, and parent communication modules. Using Java programming language and MySQL database to ensure effective storage, retrieval, and updating of data. The system interface is user-friendly, easy to operate, and convenient for faculty and staff to quickly get started using. At the same time, the system integrates security measures such as user authentication and permission control to ensure the security and privacy protection of sensitive information.
The object-oriented design method was applied during the development process to ensure the scalability and maintainability of the system. Simplify backend service setup through the Spring Boot framework and utilize the Thymeleaf template engine to generate dynamic web pages, enhancing user experience. The system not only supports basic CRUD operations, but also provides flexible data analysis functions to help managers make decisions, such as timely discovering teaching problems and taking improvement measures through statistical analysis of student grades. The implementation of the project has significantly improved the information management level of the school, providing a convenient communication platform for teachers, students, and parents.
Keywords: primary school management system; Java; Springboot; MYSQL;
目 录
随着信息技术的快速发展,教育领域也开始广泛应用各种信息技术手段来提升教学质量和管理效率。然而,许多小学在日常管理和教学过程中仍依赖于传统的人工方式或简单电子表格进行学生信息、成绩信息和课程安排等的管理工作。这种方式不仅效率低下,容易出错,而且难以满足现代教育管理对于数据处理速度、准确性以及信息共享的需求。因此,开发一个高效、便捷且功能全面的小学管理系统显得尤为重要。通过集成注册登录、系统公告、成绩信息、课程信息等多项功能于一体,该系统能够显著减少学校管理人员的工作负担,提高信息处理速度和准确性,从而有效提升整体管理效率。系统为学生及其家长提供了一个透明的信息平台,使他们可以随时查看学生的成绩信息、课程安排等重要信息,增强了家校沟通,有助于共同促进学生的成长和发展。通过对学生成绩、课程参与情况等数据的收集与分析,系统能够为学校的教学计划调整、资源分配等决策提供有力的数据支持,帮助学校更好地规划未来发展。系统的设计考虑了课程分类管理及教学计划的功能,有利于整合和优化教育资源,实现优质教育资源的共享,推动教育公平化的发展。采用Java编程语言结合Spring Boot框架开发,并使用MySQL数据库存储数据,确保系统的稳定性和安全性,保护师生个人信息的安全。本研究通过开发一套基于Java的小学管理系统,解决当前小学教育管理中存在的问题,提高教育管理水平和教学质量,同时为未来教育信息化发展提供新的思路和解决方案。
在国内,随着教育信息化的推进,越来越多的小学和中学开始引入信息管理系统来提升管理效率和服务质量。这些系统通常包括学生信息管理、成绩管理、课程安排等功能。基于Java技术的学生信息管理系统在许多高校中得到了应用,并逐渐向中小学扩展。例如,一些研究者提出了利用B/S架构结合MySQL数据库开发适用于中小学校园的信息管理系统,以提高数据处理能力和系统的可访问性。此外,国内的研究也关注了如何将云计算、大数据等先进技术应用于教育管理系统中,以优化资源配置和增强数据分析能力。
在国外,尤其是发达国家,教育信息化的发展起步较早,信息技术在学校管理中的应用已经相当普遍。例如,美国的一些知名教育软件如PowerSchool不仅提供了基本的学生信息管理功能,还融入了先进的教学理念和技术支持,注重用户体验优化、数据安全性和隐私保护以及与其他教育系统的集成与协作。此外,国外的研究者也在持续探索新技术的应用趋势,比如通过机器学习算法对学生的学习行为进行分析,提供个性化的学习建议,或者使用区块链技术确保学生记录的安全性和不可篡改性。
总的来说,国内外对于基于Java的信息管理系统的研究和实践均取得了显著进展。然而,在系统的性能优化、数据安全性、用户体验等方面仍有进一步完善的空间。特别是在小学管理系统方面,还需要更多的定制化解决方案来满足不同学校的特定需求。因此,针对小学的管理系统设计与实现仍然是一个充满挑战且具有广阔前景的研究领域。
- 2 章
相关技术介绍
SpringBoot是Spring家族中的一个重要成员,它简化了Spring应用的初始搭建和开发过程[1]。通过提供一系列默认配置和自动装配机制,SpringBoot使得开发者能够更快地构建出生产级别的Spring应用。它支持多种开发工具和框架,如Maven、Gradle等,并且可以与多种数据库和缓存技术无缝集成[2]。SpringBoot的简洁性和高效性使其成为开发企业级应用的首选框架之一。在本次毕业设计中,SpringBoot框架为小学管理系统的后端开发提供了强大的支持。
MySQL是一款开源的关系型数据库管理系统,它以其高性能、高可靠性和易用性而著称。MySQL支持多种存储引擎,如InnoDB、MyISAM等,能够满足不同应用场景的需求[3]。它提供了丰富的SQL语法和函数,使得开发者能够方便地进行数据查询、更新和删除操作。MySQL还支持事务处理、索引优化和复制等高级功能,为数据的完整性和安全性提供了有力保障。在本次毕业设计中,MySQL数据库作为小学管理系统的数据存储核心,承担着存储和管理房屋信息、用户信息等重要数据的任务。而且通过合理的数据库设计和优化,确保了系统的数据访问效率和数据安全性[4]。
JAVA是一种广泛使用的编程语言,具有跨平台、面向对象、安全性高等特点。JAVA语言提供了丰富的类库和API,使得开发者能够轻松地进行网络编程、数据库操作、图形界面开发等任务[4]。JAVA还支持多线程编程和分布式计算,为开发高性能和可扩展的应用提供了有力支持[5]。所以本次毕设选择了JAVA作为小学管理系统的开发语言。通过利用JAVA的面向对象特性和丰富的类库资源,成功实现了系统的各个功能模块,并保证了系统的稳定性和可扩展性。而且JAVA的跨平台特性也使得此次毕业设计能够在不同的操作系统和硬件平台上运行,为用户提供了更加便捷的使用体验。
小学管理系统存储所使用的是mysql数据库以及开发中所使用的是IDEA、Tomcat这些开发工具的使用,能够给我们的编写工作带来许多的便利。系统使用springboot进行开发,使系统的可扩展性和维护性更佳,减少java配置代码,简化编程代码,目前springboot框架也是很多企业选择的框架之一。
在开发小学管理系统中所使用的开发软件像IDEA开发工具、Tomcat8.0服务器、MySQL5.7数据库、Photoshop图片处理软件等,这些都是开源免费的,这些环境在学校都进行了系统的学习,自己能够独立操作完成,不需要额外花费,而且系统的开发工具从网上都可以直接下载,因此在经济方面是可行的。
此次项目设计的时候我参考了很多类似系统的成功案例,对它们的操作界面以及功能都进行了系统的分析,将众多案例结合在一起,突出以人为本简化操作,所以具有基本计算机知识的人都会操作本项目。因此操作可行性也没有问题。
小学管理系统的设计在功能上划分为教师用户、学生用户和管理员三种角色。
教师用户:
(1)注册登录:用户可以通过注册成为系统用户,注册后可以用账号密码登录系统。
(2)后台首页:点击可查看用户人数。
(3)系统公告管理:主要用于发布、管理和查看学校的各种通知和公告。这一模块能够帮助教师高效地传达重要信息给学生、教师和家长,确保信息的及时性和准确性。
(4)学生信息管理:教师可以方便地获取学生的详细资料、跟踪学生的学习进展,并与家长进行有效沟通
(5)成绩信息管理:帮助教师高效、准确地进行学生成绩的录入、查看、分析和反馈
(6)教学计划管理:可以高效地制定、管理和执行教学计划。该模块通过科学的规划和系统的管理,确保教学活动有序进行,并提升教学质量。
(7)课程信息管理:可以高效地创建、维护和管理课程信息。实现对课程的全面管理和优化调度。
学生用户:(学生姓名、学生性别、学生年龄)
(1)注册登录:用户可以通过注册成为系统用户,注册后可以用账号密码登录系统,并可对自己的个人信息和密码进行管控。
(2)首页:当用户进入信息管理系统的时候,首先映入眼帘的是系统的首页、系统公告管理、成绩信息管理、课程信息管理。
(3)系统公告管理:用户点击可查看网站公告等信息,方便用户浏览了解系统公告信息。
(4)成绩信息管理:学生可以查看自己的学业成绩,了解学习进展,并根据反馈进行改进
(5)课程信息管理:学生可以轻松获取课程安排、教学大纲、教材信息等,并能及时了解与课程相关的通知和评估结果。
家长用户:
(1)后台首页:家长登录后可在后台首页查看孩子的基本信息,并快速访问各项服务,同时支持修改个人资料和密码以保障账户安全。
(2)系统公告管理:通过系统公告管理,家长可以及时获取学校发布的各类通知和公告,确保不会错过任何重要信息。
(3)成绩信息管理:成绩信息管理功能让家长能够随时查看孩子各科目的学习成绩及教师评语,以便了解孩子的学业表现和支持其学习进步。
(4)课程信息管理:课程信息管理为家长提供了查看孩子所选课程详细信息的功能,包括上课时间、地点和授课教师等,便于家长协助孩子更好地规划学习日程。
管理员:
(1)登录:管理员账号密码由系统生成,可使用账号密码可进行登录系统后台,使用系统功能进行管理,并可对自己的个人信息和密码进行管控。
(2)后台首页:管理员点击可查看用户人数。
(3)系统用户:管理员可以查看系统用户(管理员、学生用户、教师用户、家长用户)列表中某个用户的详情,可以对用户信息进行查询、审核、添加和删除操作。
(4)系统公告管理:主要用于发布、管理和查看学校的各种通知和公告。这一模块能够帮助学校管理员高效地传达重要信息给学生、教师和家长,确保信息的及时性和准确性。
(5)学生信息管理:管理员可以方便地进行学生的增删改查操作,包括录入新生信息、更新现有学生的个人资料(如姓名、性别、出生日期、家庭住址等)
(6)成绩信息管理:教师可以轻松录入和更新学生的考试成绩及平时表现,支持多种评估方式(如期中考试、期末考试、课堂测验、作业等)
(7)教学计划管理:帮助学校和教师高效地制定、管理和执行教学计划
(8)课程信息管理:帮助学校和教师高效地管理和维护课程相关信息。通过该模块,可以实现对课程的全面管理,确保教学活动的顺利进行
(9)课程分类管理:帮助学校和教师对课程进行科学、系统的分类和管理。通过该模块,可以实现课程的规范化管理和高效调度,确保教学活动有序进行
(10)权限管理:管理员点击可对系统用户权限进行查询、修改、添加和删除。
小学管理系统的非功能性需求比如自助小学管理系统的安全性怎么样,可靠性怎么样,性能怎么样,可拓展性怎么样等。具体可以表示在如下3-1表格中:
表3-1 小学管理系统非功能需求表
| 安全性 | 主要指小学管理系统数据库的安装,数据库的使用和密码的设定必须合乎规范。 |
| 可靠性 | 可靠性是指小学管理系统能够安装用户的指示进行操作,经过测试,可靠性90%以上。 |
| 性能 | 性能是影响小学管理系统占据市场的必要条件,所以性能最好要佳才好。 |
| 可扩展性 | 比如数据库预留多个属性,比如接口的使用等确保了系统的非功能性需求。 |
| 易用性 | 用户只要跟着小学管理系统的页面展示内容进行操作,就可以了。 |
| 可维护性 | 小学管理系统开发的可维护性是非常重要的,经过测试,可维护性没有问题 |
小学管理系统中学生用户角色用例图如图3-2所示:

图3-2 学生用户角色用例图
小学管理系统中管理员角色用例图如图3-3所示:

图3-3 管理员角色用例图
小学管理系统中教师用户角色用例图如图3-4所示:

图3-4 教师角色用例图
小学管理系统中家长用户角色用例图如图3-5所示:

图3-5 家长角色用例图
系统开发流程的主要步骤,从需求分析到系统完成的全过程。流程包括需求分析、总体设计(结构、功能、数据)、详细设计(模块、编码)、模块整合与调用,以及测试、扩展和完善,最终完成系统的开发。本系统的开发流程如图3-6所示

图3-6系统开发流程图
用户输入用户名和密码后,系统先检查输入是否为空,再验证用户名是否存在,若存在则通过用户名获取密码并校验。若密码正确则登录成功,否则提示密码错误。若用户名不存在或无法登录,提示用户操作无效。如图3-7所示。

图3-7登录流程图
用户首先进入系统登录界面,输入用户名和密码后,系统验证信息是否正确。若验证失败,返回登录界面重新输入;若验证成功,则进入功能界面,执行相应功能处理后结束操作流程。操作流程如图3-8所示。

图3-8 系统操作流程图
管理员可以添加信息,用户添加可以自己权限内的信息,输入信息后,要想利用这个软件来进行系统的安全管理,首先需要登录到该软件中。添加信息流程如图3-9所示。

图3-9 添加信息流程图
用户首先选择需要修改的记录,输入修改后的数据,系统判断输入数据是否合法。若数据不合法,提示重新输入;若数据合法,则将修改后的数据写入数据库,完成操作后流程结束。修改信息流程图如图3-10所示。

图3-10修改信息流程图
用户选择需要删除的记录后,系统判断是否确认删除。若未确认,返回选择环节;若确认删除,则更新数据库,删除对应记录,完成操作后流程结束。删除信息流程图如图3-11所示。

图3-11删除信息流程图
- 4 章 系统设计
在分析了项目开发的背景、意义以及其开发的可行性后,接下来就是探讨项目的功能划分,以及具体实现的时候对项目数据库各种表的设计,在本章会做一个系统的介绍。
系功能模块的设计就是把系统具体要实现哪些功能,功能如何划分做一个系统的架构,以模块图的方式展示出来,方便我们进行功能得罗列以及涉及。在系统的功能方面,项目分成了管理员+普通用户两个模块,每个模块登录进去对应相应的功能,具体的功能模块图如图4-1所示。

图4-1 小学管理系统功能模块图
数据库的设计承载者系统的各种数据,在一个系统中各种数据都需要一个专门的容器,数据库就是这个容器,在建立数据库的时候,主要是数据库模型的设计以及各个数据库表的设计两部分。
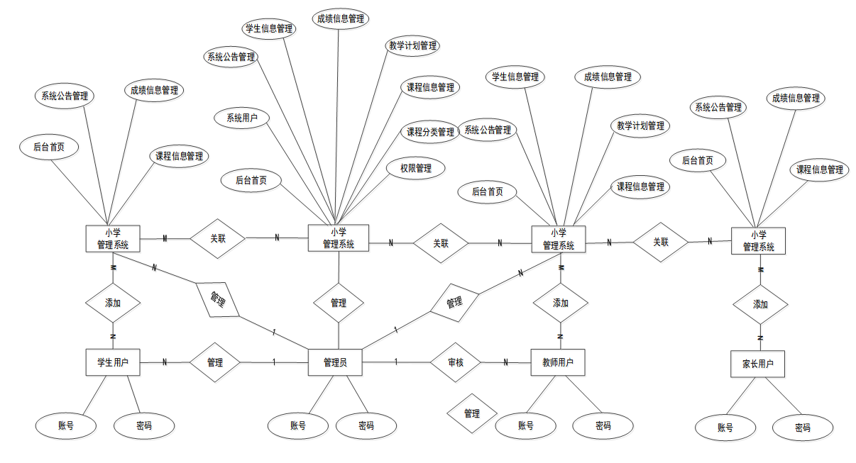
下面是整个小学管理系统中主要的数据库表总E-R实体关系图。

图4-2 小学管理系统总E-R关系图
通过前面E-R关系图可以看到项目需要创建很多个数据表。以下是项目中的主要数据库[6]表的关系模型:
表access_token (登陆访问时长)
| 编号 | 名称 | 数据类型 | 长度 | 小数位 | 允许空值 | 主键 | 默认值 | 说明 |
| 1 | token_id | int | 10 | 0 | N | Y | 临时访问牌ID | |
| 2 | token | varchar | 64 | 0 | Y | N | 临时访问牌 | |
| 3 | info | text | 65535 | 0 | Y | N | ||
| 4 | maxage | int | 10 | 0 | N | N | 2 | 最大寿命:默认2小时 |
| 5 | create_time | timestamp | 19 | 0 | N | N | CURRENT_TIMESTAMP | 创建时间: |
| 6 | update_time | timestamp | 19 | 0 | N | N | CURRENT_TIMESTAMP | 更新时间: |
| 7 | user_id | int | 10 | 0 | N | N | 0 | 用户编号: |
| 编号 | 名称 | 数据类型 | 长度 | 小数位 | 允许空值 | 主键 | 默认值 | 说明 |
| 1 | article_id | mediumint | 8 | 0 | N | Y | 文章id:[0,8388607] | |
| 2 | title | varchar | 125 | 0 | N | Y | 标题:[0,125]用于文章和html的title标签中 | |
| 3 | type | varchar | 64 | 0 | N | N | 0 | 文章分类:[0,1000]用来搜索指定类型的文章 |
| 4 | hits | int | 10 | 0 | N | N | 0 | 点击数:[0,1000000000]访问这篇文章的人次 |
| 5 | praise_len | int | 10 | 0 | N | N | 0 | 点赞数 |
| 6 | create_time | timestamp | 19 | 0 | N | N | CURRENT_TIMESTAMP | 创建时间: |
| 7 | update_time | timestamp | 19 | 0 | N | N | CURRENT_TIMESTAMP | 更新时间: |
| 8 | source | varchar | 255 | 0 | Y | N | 来源:[0,255]文章的出处 | |
| 9 | url | varchar | 255 | 0 | Y | N | 来源地址:[0,255]用于跳转到发布该文章的网站 | |
| 10 | tag | varchar | 255 | 0 | Y | N | 标签:[0,255]用于标注文章所属相关内容,多个标签用空格隔开 | |
| 11 | content | longtext | 2147483647 | 0 | Y | N | 正文:文章的主体内容 | |
| 12 | img | varchar | 255 | 0 | Y | N | 封面图 | |
| 13 | description | text | 65535 | 0 | Y | N | 文章描述 |
| 编号 | 名称 | 数据类型 | 长度 | 小数位 | 允许空值 | 主键 | 默认值 | 说明 |
| 1 | type_id | smallint | 5 | 0 | N | Y | 分类ID:[0,10000] | |
| 2 | display | smallint | 5 | 0 | N | N | 100 | 显示顺序:[0,1000]决定分类显示的先后顺序 |
| 3 | name | varchar | 16 | 0 | N | N | 分类名称:[2,16] | |
| 4 | father_id | smallint | 5 | 0 | N | N | 0 | 上级分类ID:[0,32767] |
| 5 | description | varchar | 255 | 0 | Y | N | 描述:[0,255]描述该分类的作用 | |
| 6 | icon | text | 65535 | 0 | Y | N | 分类图标: | |
| 7 | url | varchar | 255 | 0 | Y | N | 外链地址:[0,255]如果该分类是跳转到其他网站的情况下,就在该URL上设置 | |
| 8 | create_time | timestamp | 19 | 0 | N | N | CURRENT_TIMESTAMP | 创建时间: |
| 9 | update_time | timestamp | 19 | 0 | N | N | CURRENT_TIMESTAMP | 更新时间: |
| 编号 | 名称 | 数据类型 | 长度 | 小数位 | 允许空值 | 主键 | 默认值 | 说明 |
| 1 | auth_id | int | 10 | 0 | N | Y | 授权ID: | |
| 2 | user_group | varchar | 64 | 0 | Y | N | 用户组: | |
| 3 | mod_name | varchar | 64 | 0 | Y | N | 模块名: | |
| 4 | table_name | varchar | 64 | 0 | Y | N | 表名: | |
| 5 | page_title | varchar | 255 | 0 | Y | N | 页面标题: | |
| 6 | path | varchar | 255 | 0 | Y | N | 路由路径: | |
| 7 | parent | varchar | 64 | 0 | Y | N | 父级菜单 | |
| 8 | parent_sort | int | 10 | 0 | N | N | 0 | 父级菜单排序 |
| 9 | position | varchar | 32 | 0 | Y | N | 位置: | |
| 10 | mode | varchar | 32 | 0 | N | N | _blank | 跳转方式: |
| 11 | add | tinyint | 3 | 0 | N | N | 1 | 是否可增加: |
| 12 | del | tinyint | 3 | 0 | N | N | 1 | 是否可删除: |
| 13 | set | tinyint | 3 | 0 | N | N | 1 | 是否可修改: |
| 14 | get | tinyint | 3 | 0 | N | N | 1 | 是否可查看: |
| 15 | field_add | text | 65535 | 0 | Y | N | 添加字段: | |
| 16 | field_set | text | 65535 | 0 | Y | N | 修改字段: | |
| 17 | field_get | text | 65535 | 0 | Y | N | 查询字段: | |
| 18 | table_nav_name | varchar | 500 | 0 | Y | N | 跨表导航名称: | |
| 19 | table_nav | varchar | 500 | 0 | Y | N | 跨表导航: | |
| 20 | option | text | 65535 | 0 | Y | N | 配置: | |
| 21 | create_time | timestamp | 19 | 0 | N | N | CURRENT_TIMESTAMP | 创建时间: |
| 22 | update_time | timestamp | 19 | 0 | N | N | CURRENT_TIMESTAMP | 更新时间: |
| 编号 | 名称 | 数据类型 | 长度 | 小数位 | 允许空值 | 主键 | 默认值 | 说明 | ||||||||
| 1 | code_token_id | int | 10 | 0 | N | Y | ||||||||||
| 2 | token | varchar | 255 | 0 | Y | N | ||||||||||
| 3 | code | varchar | 255 | 0 | Y | N | 验证码 | |||||||||
| 4 | expire_time | timestamp | 19 | 0 | N | N | CURRENT_TIMESTAMP | 失效时间 | ||||||||
| 5 | create_time | timestamp | 19 | 0 | N | N | CURRENT_TIMESTAMP | 创建时间 | ||||||||
| 6 | update_time | timestamp | 19 | 0 | N | N | CURRENT_TIMESTAMP | 更新时间: | ||||||||
| hits | int | 10 | 0 | N | N | 0 | 点击量: | |||||||||
| 7 | create_time | timestamp | 19 | 0 | N | N | CURRENT_TIMESTAMP | 创建时间: | ||||||||
| 8 | update_time | timestamp | 19 | 0 | N | N | CURRENT_TIMESTAMP | 更新时间: | ||||||||
| 编号 | 名称 | 数据类型 | 长度 | 小数位 | 允许空值 | 主键 | 默认值 | 说明 |
| 1 | student_users_id | int | 10 | 0 | N | Y | 学生用户ID | |
| 2 | student_name | varchar | 64 | 0 | Y | N | 学生姓名 | |
| 3 | student_gender | varchar | 64 | 0 | Y | N | 学生性别 | |
| 4 | student_age | double | 9 | 2 | Y | N | 0.00 | 学生年龄 |
| 5 | examine_state | varchar | 16 | 0 | N | N | 已通过 | 审核状态 |
| 6 | user_id | int | 10 | 0 | N | N | 0 | 用户ID |
| 7 | create_time | datetime | 19 | 0 | N | N | CURRENT_TIMESTAMP | 创建时间 |
| 8 | update_time | timestamp | 19 | 0 | N | N | CURRENT_TIMESTAMP | 更新时间 |
| 编号 | 名称 | 数据类型 | 长度 | 小数位 | 允许空值 | 主键 | 默认值 | 说明 |
| 1 | upload_id | int | 10 | 0 | N | Y | 上传ID | |
| 2 | name | varchar | 64 | 0 | Y | N | 文件名 | |
| 3 | path | varchar | 255 | 0 | Y | N | 访问路径 | |
| 4 | file | varchar | 255 | 0 | Y | N | 文件路径 | |
| 5 | display | varchar | 255 | 0 | Y | N | 显示顺序 | |
| 6 | father_id | int | 10 | 0 | Y | N | 0 | 父级ID |
| 7 | dir | varchar | 255 | 0 | Y | N | 文件夹 | |
| 8 | type | varchar | 32 | 0 | Y | N | 文件类型 |
| 编号 | 名称 | 数据类型 | 长度 | 小数位 | 允许空值 | 主键 | 默认值 | 说明 |
| 1 | user_id | int | 10 | 0 | N | Y | 用户ID:[0,8388607]用户获取其他与用户相关的数据 | |
| 2 | state | smallint | 5 | 0 | N | N | 1 | 账户状态:[0,10](1可用|2异常|3已冻结|4已注销) |
| 3 | user_group | varchar | 32 | 0 | Y | N | 所在用户组:[0,32767]决定用户身份和权限 | |
| 4 | login_time | timestamp | 19 | 0 | N | N | CURRENT_TIMESTAMP | 上次登录时间: |
| 5 | phone | varchar | 11 | 0 | Y | N | 手机号码:[0,11]用户的手机号码,用于找回密码时或登录时 | |
| 6 | phone_state | smallint | 5 | 0 | N | N | 0 | 手机认证:[0,1](0未认证|1审核中|2已认证) |
| 7 | username | varchar | 16 | 0 | N | N | 用户名:[0,16]用户登录时所用的账户名称 | |
| 8 | nickname | varchar | 16 | 0 | Y | N | 昵称:[0,16] | |
| 9 | password | varchar | 64 | 0 | N | N | 密码:[0,32]用户登录所需的密码,由6-16位数字或英文组成 | |
| 10 | | varchar | 64 | 0 | Y | N | 邮箱:[0,64]用户的邮箱,用于找回密码时或登录时 | |
| 11 | email_state | smallint | 5 | 0 | N | N | 0 | 邮箱认证:[0,1](0未认证|1审核中|2已认证) |
| 12 | avatar | varchar | 255 | 0 | Y | N | 头像地址:[0,255] | |
| 13 | open_id | varchar | 255 | 0 | Y | N | 针对获取用户信息字段 | |
| 14 | create_time | timestamp | 19 | 0 | N | N | CURRENT_TIMESTAMP | 创建时间: |
| 编号 | 名称 | 数据类型 | 长度 | 小数位 | 允许空值 | 主键 | 默认值 | 说明 |
| 1 | group_id | mediumint | 8 | 0 | N | Y | 用户组ID:[0,8388607] | |
| 2 | display | smallint | 5 | 0 | N | N | 100 | 显示顺序:[0,1000] |
| 3 | name | varchar | 16 | 0 | N | N | 名称:[0,16] | |
| 4 | description | varchar | 255 | 0 | Y | N | 描述:[0,255]描述该用户组的特点或权限范围 | |
| 5 | source_table | varchar | 255 | 0 | Y | N | 来源表: | |
| 6 | source_field | varchar | 255 | 0 | Y | N | 来源字段: | |
| 7 | source_id | int | 10 | 0 | N | N | 0 | 来源ID: |
| 8 | register | smallint | 5 | 0 | Y | N | 0 | 注册位置: |
| 9 | create_time | timestamp | 19 | 0 | N | N | CURRENT_TIMESTAMP | 创建时间: |
| 10 | update_time | timestamp | 19 | 0 | N | N | CURRENT_TIMESTAMP | 更新时间: |
学生登录系统后,首先看到的是个性化的后台首页,这里不仅展示了欢迎信息,还提供了快速访问各项服务的入口。在后台首页中,学生可以方便地查看和修改自己的个人资料,确保个人信息的准确性和及时更新。同时,也支持学生在此页面安全地修改登录密码,保障账户的安全性,其主界面展示如下图所示。

图5-1 后台首页界面图
此功能模块为学生提供了一个集中查看学校发布的各类通知和公告的平台。通过系统公告管理,学生能够第一时间获取学校的最新动态、活动安排以及重要通知,确保信息传递的及时性和准确性,其主界面展示如下图所示。

图5-2 系统公告管理界面图
成绩信息管理模块允许学生查看自己的学习成绩详情,包括各科目的考试成绩、平时成绩及综合评价。学生不仅能了解自己在各个学科的表现,还能通过成绩趋势分析自己的学习进步情况。界面图如下。

图5-3成绩信息管理界面图
通过课程信息管理功能,学生可以全面了解自己所选课程的具体信息,如课程名称、授课教师、上课时间与地点等。该模块支持实时更新课程安排,便于学生随时掌握最新的课程变动情况。界面图如下。

图5-4 课程信息管理面图
通过系统公告管理,家长可以及时获取学校发布的各类通知和公告,确保不会错过任何重要信息。界面如下图所示。

图5-5 系统公告管理界面图
成绩信息管理功能让家长能够随时查看孩子各科目的学习成绩及教师评语,以便了解孩子的学业表现和支持其学习进步。界面图如下。

图5-6 系统公告管理界面图
课程信息管理为家长提供了查看孩子所选课程详细信息的功能,包括上课时间、地点和授课教师等,便于家长协助孩子更好地规划学习日程。界面图如下。

图5-7课程信息管理界面图
通过学生信息管理模块,教师可以方便地访问学生的详细资料,包括个人信息、出勤记录和学业进展等。这有助于教师全面了解每个学生的情况,为个别辅导和支持提供依据,并促进与家长的有效沟通。界面图如下。

图5-8 学生信息管理界面图
成绩信息管理功能使教师能够高效地录入、查看和分析学生的考试及平时成绩,同时支持生成成绩报告单。通过对成绩数据的深入分析,教师可以识别学生的学习难点,制定针对性的教学策略,帮助学生提升学习成绩。界面图如下。

图5-9 成绩信息管理界面图
教师可以利用教学计划管理模块科学规划学期或学年的教学活动,包括设定课程目标、安排教学进度和分配教学资源。该模块还支持实时监控教学计划的执行情况,便于及时调整教学策略,保证教学质量的持续改进。界面图如下。

图5-10 教学计划管理界面图
课程信息管理功能让教师能够创建、维护和更新课程相关信息,如课程描述、上课时间表和授课地点等。此外,教师还可以在此模块中上传课程材料和作业要求,便于学生随时查阅和准备,促进学习过程的顺利进行。界面图如下。

图5-11 课程信息管理界面图
在系统用户管理模块中,管理员可以添加、删除或修改系统用户的账号信息,包括学生、家长和教师的账户,确保所有用户的信息准确无误并及时更新。界面图如下。

图5-12 系统用户界面图
此功能允许管理员发布、编辑和删除学校的通知与公告,确保全校师生能够及时接收到重要信息。界面图如下。

图5-13 系统公告界面图
管理员可以通过该模块查看和管理所有学生的个人信息、学习记录及家庭联系信息,便于维护和更新学生档案,保障信息的完整性和准确性。界面图如下。

图5-14 学生信息管理界面图
权限管理功能使管理员能够根据角色分配不同的系统访问权限,确保每位用户只能访问与其职责相关的功能模块,保护敏感信息的安全性,同时提高系统的灵活性和可操作性。界面图如下。

图5-15 权限管理界面图
通过前面章节的介绍,我们可以看到本小学管理系统已经完成了,但是能不能投入使用还是未知,因为在每个项目正式使用之前必须对开发的项目进行测试,如果不进行测试一旦投入使用可能会出现很多未可知的问题,比如使用人数太多导致系统瘫痪,比如某一功能存在bug信息填写错误等等,这些错误将给使用者带来很多的困扰,甚至造成更大的损失,因此测试是项目投入使用的最后一步,为用户提供一个运行顺畅、完美的项目也就是我们进行最后测试的目的。
用户登录功能测试:
表5.1 用户登录功能测试表
| 测试名称 | 测试功能 | 操作过程 | 预期结果 | 测试结果 |
| 用户登录模块测试 | 用户登录成功的情况 | 点击前登录界面输入账号和密码分别输入admin和admin后点击“登录”按钮。 | 登录成功并调整到用户界面 | 正确 |
系统公告管理功能测试:
表5.2系统公告管理功能测试表
| 测试名称 | 测试功能 | 操作过程 | 预期结果 | 测试结果 |
| 系统公告管理模块测试 | 系统公告管理添加成功的情况 | 管理员登录,在“系统公告管理”页面中,点击“系统公添加”,输入相关信息,输入正确的信息然后点击“提交”按钮。 | 提示添加成功 | 正确 |
| 系统公告管理模块测试 | 系统公告管理添加失败的情况 | 在添加页面中不填写相关信息,其他信息正常输入“提交”按钮。 | 提示“添加失败,信息不能为空” | 正确 |
学生信息管理功能模块测试:
表5.3 学生信息管理功能测试表
| 测试名称 | 测试功能 | 操作过程 | 预期结果 | 测试结果 |
| 学生信息管理功能测试 | 查询成功的情况 | 在学生信息管理界面输入关键词进行查询 | 查询成功 | 正确 |
课程分类管理功能模块测试:
表5.3 课程分类管理功能测试表
| 测试名称 | 测试功能 | 操作过程 | 预期结果 | 测试结果 |
| 课程分类管理功能测试 | 查询成功的情况 | 在课程分类管理界面输入关键词进行查询 | 查询成功 | 正确 |
通过编写小学管理系统的测试用例,已经检测完毕用户的登录模块、招聘信息加模块、查询就业政策模块、公告通知查询模块的功能测试,在对以上功能得测试过程中,发现了系统中的很多漏送并进行了完善,经过多人在线进行测试,系统完全可以正常运行,当然在后期的维护中系统将不断完善。
- 7 章 结论
基于Java的小学管理系统的设计与实现,是针对当前小学教育管理中信息处理复杂、效率低下等问题提出的一种解决方案。通过系统化的管理和自动化操作,该系统显著提升了学校日常管理的效率和便捷性。
首先,在设计阶段,采用了模块化的设计思路,将整个系统划分为多个功能模块,包括但不限于学生信息管理、教师管理、课程安排、成绩管理以及系统公告管理等。这种设计不仅使得系统的结构更加清晰,而且便于后期维护和功能扩展。每个模块独立运作,同时又能够通过统一的数据接口进行数据交互,确保了数据的一致性和完整性。
在技术选型上,选择了Java作为开发语言,主要是因为Java具有良好的跨平台性、强大的网络功能支持和丰富的类库资源。这些特性使得开发过程更为高效,并且为系统的稳定运行提供了坚实的基础。此外,数据库方面选用了MySQL,它是一款开源的关系型数据库,能够满足学校对大量数据存储和快速查询的需求。
系统实现过程中,特别注重用户体验和界面设计。为了使不同角色(如管理员、教师、学生)都能方便快捷地使用系统,采用了直观的操作界面和明确的功能导航。例如,教师可以通过系统轻松完成课程安排和成绩录入;学生可以查看个人成绩和课程表;家长则能通过特定权限了解孩子的学习情况。这一切都极大地提高了信息透明度和沟通效率。
安全性也是本系统考虑的重点之一。通过对用户身份验证、权限控制等措施,确保了敏感信息的安全。例如,只有经过授权的用户才能访问或修改特定数据,有效防止了未经授权的操作。
- 韦珍娜,陈宇佳. 基于Springboot的服装租赁系统设计 [J]. 电脑编程技巧与维护, 2025, (01): 35-38. DOI:10.16184/j.cnki.comprg.2025.01.005.
- 姚佰允,张豪,杜瑞庆. 基于SpringBoot与Vue的学院人员管理系统设计与实现 [J]. 无线互联科技, 2025, 22 (02): 78-83.
- 谢海明,张佐中,林顺福.基于自动化技术的MySQL故障处理系统的设计与实现[J].电脑知识与技术,2024,20(33):73-75.DOI:10.14004/j.cnki.ckt.2024.1721.
- 陈芳.基于MySQL数据库的数据录入系统设计研究[J].科技资讯,2024,22(20):35-37.DOI:10.16661/j.cnki.1672-3791.2405-5042-7194.
- 谢帅虎.基于Java语言的翻页功能接口程序设计与实现[J].数字通信世界,2024,(11):92-94.
- 施珮,张永宏,王泉,等. 面向新工科的数据库原理课程教学改革探讨——以车联网应用实践教学为例 [J]. 高教学刊, 2025, 11 (11): 138-141. DOI:10.19980/j.CN23-1593/G4.2025.11.033.
- 陈彩萍.学校档案信息化管理系统的设计研究[J].信息记录材料,2024,25(10):149-151.DOI:10.16009/j.cnki.cn13-1295/tq.2024.10.046.
- 蔡好好.高校教务管理系统在考务、成绩管理中的应用[J].办公自动化,2024,29(18):71-74.
- 宋沛栩.大数据视角下高校教务管理系统信息化建设研究[J].数字通信世界,2024,(07):40-42+123.
- 宋桂平.基于高校学生管理系统的数据库管理云存储技术研究[J].科技创新与应用,2024,14(19):159-162.DOI:10.19981/j.CN23-1581/G3.2024.19.037.
- 杜江舟.高校教务管理系统信息化建设研究[J].科教文汇,2023,(21):13-15.DOI:10.16871/j.cnki.kjwh.2023.21.004.
- 向小军.信息网络环境下构建小学学校管理体系的策略[J].求知导刊,2020,(33):79-80.DOI:10.14161/j.cnki.qzdk.2020.33.038.
- 芮云峰.基于教育现代化背景下小学信息管理系统的研究与设计[C]//教育理论研究(第一辑).重庆市巫溪县通城镇丛树中心小学校;,2018:165-167.
- 张兵亚.永庆小学管理信息发布平台的设计与实现[D].大连理工大学,2018.
- 吴宇玲,赵亮.基于教育现代化背景下小学信息管理系统的研究与设计[J].中国管理信息化,2016,19(20):148-149.
- 蔡翔.黄岩区北洋镇中心小学教学管理系统的研究与分析[D].云南大学,2016.
- 汪敬雷.基于B/S模式的小学管理信息系统分析与设计[D].燕山大学,2014.
- 周慧珺,许锦标,庞文铸,等.基于多功能智能卡的小学管理系统的研究[J].自动化技术与应用,2006,(03):42-44.
- Pacheco A ,Yupanqui R ,Mogrovejo D , et al.Impact of digitization on educational management: Results of the introduction of a learning management system in a traditional school context[J].Computers in Human Behavior Reports,2025,17100592-100592.
- Zadok A ,Benoliel P ,Schechter C .Organizational resilience and transformational leadership for managing complex school systems[J].Frontiers in Education,2024,91333551-1333551.
致谢
在本项目顺利完成之际,谨向所有给予支持和帮助的个人与机构表达最诚挚的感谢。感谢我的导师,您的悉心指导和宝贵建议为项目的成功奠定了坚实的基础。
特别感谢学校管理层和老师们,在需求调研和测试阶段提供了宝贵的反馈和建议,确保了系统的实用性和可靠性。此外,感谢技术社区和开源项目的贡献者们,你们分享的知识和资源极大地促进了我们的开发进程。
最后,感谢家人和朋友们的理解和支持,是你们的鼓励让我在面对挑战时保持坚定的信心。这份成果属于每一个为此付出努力的人,愿我们在未来的工作中继续携手前行,共同创造更多的可能。谢谢大家!
点赞+收藏+关注 →私信领取本源代码、数据库
关注博主下篇更精彩
一键三连!!!
一键三连!!!
一键三连!!!
感谢一键三连!!!

2336

被折叠的 条评论
为什么被折叠?



