摘 要
随着电子商务的快速发展和消费者需求的日益多样化,传统的商品推荐方式已经难以满足市场的需要。开放式商品推介平台应运而生,旨在通过整合多方资源,利用先进的算法和技术,为用户提供个性化、精准的商品推荐服务。本研究聚焦于设计与实现一个开放式的商品推介平台,以促进商品信息的有效流通和消费者的购买决策效率。
该平台采用Java技术栈进行后端开发,并基于Spring Boot框架构建,确保系统的高可用性和可扩展性,能够支持复杂的业务逻辑处理和大规模数据操作。前端使用HTML框架,注重用户体验的设计原则,提供响应式布局,确保在不同设备上均能获得流畅的访问体验。数据库方面选用MySQL,以保障高效的数据存储和检索性能。
通过对开放式商品推介平台的设计与实现,不仅能够显著提升用户的购物体验,还能帮助商家更精准地触达目标客户群体,提高销售转化率。研究表明,这样一个集成了最新技术和最佳实践的平台具有重要的实际应用价值和技术可行性,有望成为未来电子商务发展的重要推动力量。最终,本文提出的系统设计方案展示了其实现的可行性及其对促进电子商务创新发展的潜在贡献。
关键词:开放式商品推介平台的设计与实现;Java语言;Spring Boot框架。
Abstract
With the rapid development of e-commerce and the increasing diversification of consumer needs, the traditional way of recommending goods has been difficult to meet the needs of the market. The open product promotion platform came into being, aiming to provide users with personalized and accurate product recommendation services by integrating multiple resources and using advanced algorithms and technologies. This study focuses on the design and implementation of an open product promotion platform to promote the effective circulation of product information and the efficiency of consumers' purchase decisions.
The platform uses the Java technology stack for back-end development and is built on the Spring Boot framework to ensure high availability and scalability of the system, and can support complex business logic processing and large-scale data operations. The front-end uses HTML frameworks, focuses on the design principles of user experience, and provides responsive layouts to ensure a smooth access experience on different devices. MySQL is used for the database to ensure efficient data storage and retrieval performance.
Through the design and implementation of the open product promotion platform, it can not only significantly improve the shopping experience of users, but also help merchants reach the target customer group more accurately and improve the sales conversion rate. The research shows that such a platform that integrates the latest technologies and best practices has important practical application value and technical feasibility, and is expected to become an important driving force for the development of e-commerce in the future. Finally, the system design scheme proposed in this paper shows the feasibility of its implementation and its potential contribution to promoting the innovation and development of e-commerce.
Keywords:Design and implementation of an open commodity promotion platform; Java language; Spring Boot framework.
目 录
随着互联网技术的飞速发展和电子商务模式的不断成熟,消费者对于商品信息获取和个人化推荐的需求日益增长,传统的商品推介方式如基于广告的传统营销策略或简单的搜索排序已经难以满足现代消费者对个性化、精准推荐的要求。同时,电商平台之间的竞争也变得异常激烈,如何有效地吸引并留住用户成为各平台面临的重要挑战,在这种背景下,开放式商品推介平台应运而生[1],旨在通过整合多方资源利用先进的算法和技术为用户提供更加个性化精准的商品推荐服务。
开放式商品推介平台能够根据用户的兴趣和偏好提供个性化的商品推荐[2],极大地提升了用户的购物体验,这种精准的服务不仅可以帮助用户更快地找到心仪的商品还能增加用户的忠诚度和满意度。通过智能推荐引擎平台可以根据用户的实际需求推送相关产品有效提高了用户的点击率和购买意愿进而促进了销售转化率的提升。
开放式商品推介平台的设计与实现不仅是对传统商品推荐模式的一次革新也是信息技术与商业运营深度融合的具体体现它不仅有助于解决当前电商行业面临的诸多挑战还为未来的数字化转型奠定了坚实的基础通过对该平台的研究与实践我们可以进一步探索电子商务领域的新机遇和新路径推动整个行业的持续健康发展。
在国内,随着互联网普及率的提高和电子商务市场的迅速扩张,开放式商品推介平台的发展呈现出蓬勃态势。各大电商平台如淘宝、京东等都在积极引入智能推荐系统。国内企业广泛应用大数据分析、机器学习等先进技术来优化推荐算法。例如,阿里巴巴通过其达摩院的研究成果,利用深度学习技术不断提升商品推荐的精准度。此外,一些新兴的电商创业公司也在探索使用人工智能技术进行个性化推荐,如基于用户行为模式预测未来购买意向。社交电商在中国迅速崛起,拼多多等平台通过社交网络实现商品推广和用户裂变增长,这种方式不仅降低了营销成本,还增强了用户之间的互动性和参与感。
在国外,尤其是欧美发达国家,开放式商品推介平台同样得到了广泛的关注和发展[3],亚马逊作为全球最大的电商平台之一,在这一领域处于领先地位。其中亚马逊以其强大的推荐系统闻名于世,该系统能够根据用户的浏览历史、购买行为以及评价信息生成高度个性化的推荐列表。此外,亚马逊还利用云计算服务(AWS)为中小企业提供技术支持[4],帮助它们更好地管理和分析数据。部分国外电商平台强调社区的作用,如Etsy允许卖家直接与买家沟通交流,建立长期关系,另外国外的电商平台更加注重用户数据的安全性和透明度。要求应用程序必须获得用户许可才能追踪其活动,这促使电商平台改进数据处理流程,增强用户信任。
总之国内外在开放式商品推介平台的设计与实现方面都取得了显著进展,但各自侧重点有所不同。国内更注重技术创新和生态系统的建设,而国外则更加重视用户隐私保护、社区互动以及社会责任等方面。这些差异反映了不同市场环境下消费者需求和技术发展路径的独特性。
本文的结构按逻辑顺序分为以下几个章节:
第1章绪论,本章节介绍研究背景和意义,当前研究现状,并阐明主要组织结构。
第2章系统关键技术,本章节将对开放式商品推介平台的的实现关键技术进行简要介绍。
第3章系统分析,本章节基于市场调研,分析开放式商品推介平台的的可行性、功能、角色、性能等需求,明确各模块的业务需求。
第4章系统设计,本章节详细阐述系统的整体架构设计,包括前后端结构、数据库设计及功能模块的设计思路。
第5章系统实现,本章节介绍系统各主要模块的具体实现,包括代码示例、业务逻辑及界面设计等。
第6章系统测试,本章节描述系统的测试方法及结果,分析系统的性能、稳定性及用户反馈。
第7章结论,本章节对主要对研究成果进行总结。
Java是一种广泛使用的高级编程语言[5],具有平台独立性、面向对象和可扩展性等特点。它的“编写一次,到处运行”特性使得开发者能够在不同的操作系统上运行相同的代码。Java广泛应用于企业级应用程序的开发,拥有丰富的标准库和强大的社区支持。[6]
Spring Boot框架[7]是指Spring、Spring MVC和MyBatis三大框架的组合,常用于JAVA的企业级应用开发。
Spring:提供了全面的企业应用程序开发基础,支持依赖注入(DI)和面向切面编程(AOP),使得代码更加模块化和易于测试。
Spring MVC:是一个基于模型-视图-控制器(MVC)模式的WEB框架,允许开发者构建可维护的WEB应用程序,通过分离业务逻辑和视图,提升了应用的可扩展性。
MyBatis:是一个持久层框架,简化了数据库操作,支持自定义SQL、存储过程和高级映射,使得数据库交互更加灵活和高效。
HTML(超文本标记语言)[8]是构建WEB页面的标准标记语言。它用于定义网页的结构和内容,通过标签(tag)来描述文本、图像、链接等元素。结合CSS和JavaScript,HTML可以实现丰富的用户界面和交互效果,是WEB前端开发的基础[9]。
MySQL数据库已经成为网络上的一种强大的工具,它能够支持多个用户,并且能够根据客户端和服务端的需求进行调整,从而满足不同的需求。在这里,服务端和客户端只是一种软件上的概念,而我们所使用的计算机硬件则没有必要完全相互匹配。
MySQL作为一种备受推崇的关联性DBMS,其卓越的性能和易于操作的特性,以及其在多种操作环境中的灵活性,让其成为了最受青睐的应用之选。此外,MySQL还具有良好的跨平台性,让软件开发人员更加满意。与传统的关联式数据库系统形式大相径庭,MySQL拥有一套完善的数据库管理策略,以确保用户的安全、稳健、安全。MySQL具备良好的容错、安全、快速、稳健的特点,使得mysql成为一款相当流行的数据库管理工具。
- 需求分析
通过综合考虑经济、操作、技术等因素,可以对开放式商品推介平台的的可行性进行全面评估。这将有助于确定项目的成功概率,并为项目规划提供坚实的基础。
经济可行性在此仅代表平台的运维成本,开发成本不在此考虑。
目前该模式下的相关系统的数量日益增多,信息管理系统的平民化、普及化使用户人数呈上升趋势,当用户人数庞大了,运维成本可以由广告费进行填补,包括开发成本。
所以经济可行性没有问题。
此次项目设计参考了几个该模式下系统的开发案例,对他们的操作界面分析,将众多案例结合在一起,突出以人为本简化操作,所以具有基本计算机知识的人都会操作本项目。因此操作可行性也没有问题。
在技术可行性方面,在线宠物领养系统采用MySQL数据库作为数据存储介质,并利用HTML、IDEA等开发工具进行系统的搭建和部署。同时,使用Spring Boot框架进行开发[10],该框架具有良好的可扩展性和维护性,能够简化开发过程并提高系统的性能和稳定性。这些技术选择是成熟且广泛应用的,能够满足项目的需求。
本系统旨在满足注册用户和管理员在开放式商品推介平台的中的购买需求[10],通过功能模块化设计实现高效、安全的交易体验,确保平台运营的规范性和便捷性。具体功能描述如下:
(1)注册用户功能模块:
注册登录:注册用户需要购买浏览车品信息需要注册账号密码,包括设置账号、密码、昵称、邮箱等信息,注册完成后通过后台管理员审核通过后方可进行登录。
首页:展示热门商品、商城资讯及最新公告信息,帮助用户快速了解平台动态。支持搜索和筛选功能,提升用户体验。
通知公告:查看平台发布的公告内容,及时获取重要信息。
商城资讯:浏览行业动态、商城资讯等内容,丰富用户知识。支持资讯分类,可以进行点赞收藏等。
商城中心:浏览商品列表并查看详情,可在首页商城中心浏览,协同过滤算法推荐喜欢的商品,点击可进行购买、点赞、收藏和评论操作。
商城管理:用户可以在商城管理查看我的购物车、我的订单及添加我的地址等操作。
新品推荐:用户可以查看新品推荐,包括商品名称、分类、价格、新品简介等信息,可以进行点赞收藏评论等功能。
我的账户:管理个人基本信息,如姓名、联系方式等。支持密码修改和绑定邮箱/手机号。
个人中心:显示用户的个人基本信息和使用数据概览,查看个人首页,订单配送、收藏和评论管理等功能模块。
开放式商品推介平台的注册用户角色用例图如下图 3-1所示。

- 管理员功能模块:
后台首页:展示平台关键数据统计,如用户数、车品购买量、订单量统计等。支持图表化展示以辅助决策。
系统用户:添加、删除或修改注册用户和管理员信息,支持批量操作和权限调整。
商品库存管理:管理商品库存列表及商品添加,包括商品编码、商品名称、商品分类、价格、库存、供货商等信息。
新品推荐管理:管理新品推荐列表及新品推荐添加,包括商品编码、商品名称、商品图片、价格、新品简介详情商等信息。
系统管理:管理员配置首页轮播图内容,支持图片上传和链接设置。
通知公告管理:管理员发布和管理公告内容,可以进行增删改查等操作。
资源管理:发布和管理商品资讯和资讯分类,新增、编辑或删除资讯分类,支持分类属性设置和调整。
商城管理:管理员可以管理商城中心、分类列表、订单列表、订单状态。订单售后等信息,可以进行增删改查等操作。
权限管理:管理员可对用户组进行权限设置,包括用户组、权限名称等,
开放式商品推介平台的管理员角色用例图如下图 3-2所示。

开放式商品推介平台的需要具备性能、可靠性、安全性、可用性、扩展性等非功能性特征。系统应在长时间运行中保持稳定,用户界面简洁直观;具备高效的数据处理和响应速度;采取安全措施保护用户信息;根据用户反馈调整推荐算法;方便用户进行商城搜索和排序;易于维护和管理,支持与其他系统互操作。设计和开发过程中需注重这些要求,以提供高质量、用户友好和可信赖的系统体验。具体如下表 3-1表格:
表 3-1开放式新品推介平台非功能需求表
| 非功能性要求 | 说明 |
| 性能 | 评估响应时间、并发用户数、吞吐量等指标,以确保系统稳定高效地运行。 |
| 可靠性 | 评估系统的稳定性、容错能力和数据完整性,保障系统在故障情况下正常运行。 |
| 安全性 | 评估用户身份认证、数据加密和访问控制等,保护用户信息和交易的安全。 |
| 可用性 | 评估系统的稳定性、故障处理能力和用户界面友好性,提供良好的用户体验。 |
| 扩展性 | 评估系统的可扩展性和灵活性,以便根据需求进行功能扩展和升级。 |
注册的过程,第一部分是账号的注册,第二部分是信息完善。在业务开展过程中,管理员可对用户信息进行修改等管理操作,注册流程如图 3-3所示。

登录时,用户填写用户名、密码、选择身份进行登录,在登录过程中后端会对发送过来的信息进行验证和判断,具体的登录流程如图 3-4所示。

用户在商城浏览商品列表时,可通过筛选条件快速定位目标商品。点击商城中心页后,用户可查看具体信息,确认无误后发起购买操作。系统验证用户账户是否登录,若满足条件则生成订单,同时通知发布者支付、完成交易。用户可在个人中心的“订单配送”模块查看订单状态。用户购买商品流程图如下图 3-5所示。

从技术角度来看,开放式商品推介平台的的架构设计至关重要。我们将采用MVC架构,包括表现层、业务逻辑层和数据访问层。表现层负责用户界面展示,业务逻辑层处理核心功能逻辑,数据访问层负责数据库交互。通过三层架构模式,确保系统的可靠性和可扩展性。
系统架构图如图4-1所示。

图 4-1 系统架构图
通过整体功能模块设计,我们将根据需求分析的结果,将系统的功能划分为不同的模块。每个模块负责实现特定的功能,并与其他模块进行协作。我们将详细定义每个模块的输入、输出、处理逻辑和相互依赖关系。系统总体功能模块图如下图所示:

图 4-2系统总体功能图
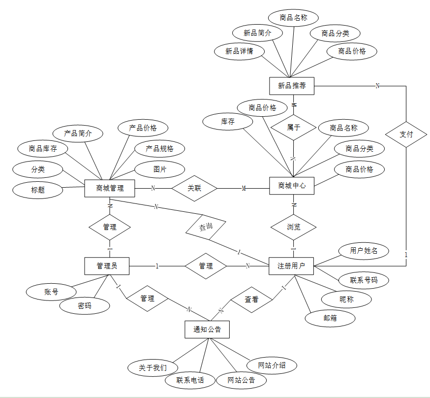
数据库的设计是系统的设计中比较重要的一部分内容,数据库设计是一切系统设计的基础,首先需要进行概念模型E-R图的设计,然后进行关系模型物理模型的建立。
本文在系统分析阶段就抽取了一些实体,根据实体之间的关系,经过分析进行系统E-R图的设计。开放式商品推介平台的总体E-R图如下图所示。

图4-7系统总体E-R图
本系统采MySQL数据库管理系统对数据进行管理。下面是对各个表中的表中各个字段数据类型、大小等做简短描述。开放式商品推介平台的所需要的部分数据结构表如下表所示。
表access_token (登陆访问时长)
| 名称 | 数据类型 | 长度 | 小数位 | 允许空值 | 主键 | 默认值 | 说明 | |
| 1 | token_id | int | 10 | 0 | N | Y | 临时访问牌ID | |
| 2 | token | varchar | 64 | 0 | Y | N | 临时访问牌 | |
| 3 | info | text | 65535 | 0 | Y | N | ||
| 4 | maxage | int | 10 | 0 | N | N | 2 | 最大寿命:默认2小时 |
| 5 | create_time | timestamp | 19 | 0 | N | N | CURRENT_TIMESTAMP | 创建时间: |
| 6 | update_time | timestamp | 19 | 0 | N | N | CURRENT_TIMESTAMP | 更新时间: |
| 7 | user_id | int | 10 | 0 | N | N | 0 | 用户编号: |
表address (收货地址:)
| 编号 | 名称 | 数据类型 | 长度 | 小数位 | 允许空值 | 主键 | 默认值 | 说明 |
| 1 | address_id | int | 10 | 0 | N | Y | 收货地址: | |
| 2 | name | varchar | 32 | 0 | Y | N | 姓名: | |
| 3 | phone | varchar | 13 | 0 | Y | N | 手机: | |
| 4 | postcode | varchar | 8 | 0 | Y | N | 邮编: | |
| 5 | address | varchar | 255 | 0 | N | N | 地址: | |
| 6 | user_id | mediumint | 8 | 0 | N | N | 用户ID:[0,8388607]用户获取其他与用户相关的数据 | |
| 7 | create_time | timestamp | 19 | 0 | N | N | CURRENT_TIMESTAMP | 创建时间: |
| 8 | update_time | timestamp | 19 | 0 | N | N | CURRENT_TIMESTAMP | 更新时间: |
| 9 | default | bit | 1 | 0 | N | N | 0 | 默认判断 |
表article (文章:用于内容管理系统的文章)
| 编号 | 名称 | 数据类型 | 长度 | 小数位 | 允许空值 | 主键 | 默认值 | 说明 |
| 1 | article_id | mediumint | 8 | 0 | N | Y | 文章id:[0,8388607] | |
| 2 | title | varchar | 125 | 0 | N | Y | 标题:[0,125]用于文章和html的title标签中 | |
| 3 | type | varchar | 64 | 0 | N | N | 0 | 文章分类:[0,1000]用来搜索指定类型的文章 |
| 4 | hits | int | 10 | 0 | N | N | 0 | 点击数:[0,1000000000]访问这篇文章的人次 |
| 5 | praise_len | int | 10 | 0 | N | N | 0 | 点赞数 |
| 6 | create_time | timestamp | 19 | 0 | N | N | CURRENT_TIMESTAMP | 创建时间: |
| 7 | update_time | timestamp | 19 | 0 | N | N | CURRENT_TIMESTAMP | 更新时间: |
| 8 | source | varchar | 255 | 0 | Y | N | 来源:[0,255]文章的出处 | |
| 9 | url | varchar | 255 | 0 | Y | N | 来源地址:[0,255]用于跳转到发布该文章的网站 | |
| 10 | tag | varchar | 255 | 0 | Y | N | 标签:[0,255]用于标注文章所属相关内容,多个标签用空格隔开 | |
| 11 | content | longtext | 2147483647 | 0 | Y | N | 正文:文章的主体内容 | |
| 12 | img | varchar | 255 | 0 | Y | N | 封面图 | |
| 13 | description | text | 65535 | 0 | Y | N | 文章描述 |
| 编号 | 名称 | 数据类型 | 长度 | 小数位 | 允许空值 | 主键 | 默认值 | 说明 |
| 1 | type_id | smallint | 5 | 0 | N | Y | 分类ID:[0,10000] | |
| 2 | display | smallint | 5 | 0 | N | N | 100 | 显示顺序:[0,1000]决定分类显示的先后顺序 |
| 3 | name | varchar | 16 | 0 | N | N | 分类名称:[2,16] | |
| 4 | father_id | smallint | 5 | 0 | N | N | 0 | 上级分类ID:[0,32767] |
| 5 | description | varchar | 255 | 0 | Y | N | 描述:[0,255]描述该分类的作用 | |
| 6 | icon | text | 65535 | 0 | Y | N | 分类图标: | |
| 7 | url | varchar | 255 | 0 | Y | N | 外链地址:[0,255]如果该分类是跳转到其他网站的情况下,就在该URL上设置 | |
| 8 | create_time | timestamp | 19 | 0 | N | N | CURRENT_TIMESTAMP | 创建时间: |
| 9 | update_time | timestamp | 19 | 0 | N | N | CURRENT_TIMESTAMP | 更新时间: |
| 编号 | 名称 | 数据类型 | 长度 | 小数位 | 允许空值 | 主键 | 默认值 | 说明 |
| 1 | auth_id | int | 10 | 0 | N | Y | 授权ID: | |
| 2 | user_group | varchar | 64 | 0 | Y | N | 用户组: | |
| 3 | mod_name | varchar | 64 | 0 | Y | N | 模块名: | |
| 4 | table_name | varchar | 64 | 0 | Y | N | 表名: | |
| 5 | page_title | varchar | 255 | 0 | Y | N | 页面标题: | |
| 6 | path | varchar | 255 | 0 | Y | N | 路由路径: | |
| 7 | parent | varchar | 64 | 0 | Y | N | 父级菜单 | |
| 8 | parent_sort | int | 10 | 0 | N | N | 0 | 父级菜单排序 |
| 9 | position | varchar | 32 | 0 | Y | N | 位置: | |
| 10 | mode | varchar | 32 | 0 | N | N | _blank | 跳转方式: |
| 11 | add | tinyint | 3 | 0 | N | N | 1 | 是否可增加: |
| 12 | del | tinyint | 3 | 0 | N | N | 1 | 是否可删除: |
| 13 | set | tinyint | 3 | 0 | N | N | 1 | 是否可修改: |
| 14 | get | tinyint | 3 | 0 | N | N | 1 | 是否可查看: |
| 15 | field_add | text | 65535 | 0 | Y | N | 添加字段: | |
| 16 | field_set | text | 65535 | 0 | Y | N | 修改字段: | |
| 17 | field_get | text | 65535 | 0 | Y | N | 查询字段: | |
| 18 | table_nav_name | varchar | 500 | 0 | Y | N | 跨表导航名称: | |
| 19 | table_nav | varchar | 500 | 0 | Y | N | 跨表导航: | |
| 20 | option | text | 65535 | 0 | Y | N | 配置: | |
| 21 | create_time | timestamp | 19 | 0 | N | N | CURRENT_TIMESTAMP | 创建时间: |
| 22 | update_time | timestamp | 19 | 0 | N | N | CURRENT_TIMESTAMP | 更新时间: |
| 编号 | 名称 | 数据类型 | 长度 | 小数位 | 允许空值 | 主键 | 默认值 | 说明 |
| 1 | cart_id | int | 10 | 0 | N | Y | 购物车ID: | |
| 2 | title | varchar | 64 | 0 | Y | N | 标题: | |
| 3 | img | varchar | 255 | 0 | N | N | 0 | 图片: |
| 4 | user_id | int | 10 | 0 | N | N | 0 | 用户ID: |
| 5 | create_time | timestamp | 19 | 0 | N | N | CURRENT_TIMESTAMP | 创建时间: |
| 6 | update_time | timestamp | 19 | 0 | N | N | CURRENT_TIMESTAMP | 更新时间: |
| 7 | state | int | 10 | 0 | N | N | 0 | 状态:使用中,已失效 |
| 8 | price | double | 9 | 2 | N | N | 0.00 | 单价: |
| 9 | price_ago | double | 9 | 2 | N | N | 0.00 | 原价: |
| 10 | price_count | double | 11 | 2 | N | N | 0.00 | 总价: |
| 11 | num | int | 10 | 0 | N | N | 1 | 数量: |
| 12 | goods_id | mediumint | 8 | 0 | N | N | 商品id:[0,8388607] | |
| 13 | type | varchar | 64 | 0 | N | N | 未分类 | 商品分类: |
| 14 | description | varchar | 255 | 0 | Y | N | 描述:[0,255]用于产品规格描述 |
| 编号 | 名称 | 数据类型 | 长度 | 小数位 | 允许空值 | 主键 | 默认值 | 说明 |
| 1 | code_token_id | int | 10 | 0 | N | Y | ||
| 2 | token | varchar | 255 | 0 | Y | N | ||
| 3 | code | varchar | 255 | 0 | Y | N | 验证码 | |
| 4 | expire_time | timestamp | 19 | 0 | N | N | CURRENT_TIMESTAMP | 失效时间 |
| 5 | create_time | timestamp | 19 | 0 | N | N | CURRENT_TIMESTAMP | 创建时间 |
| 6 | update_time | timestamp | 19 | 0 | N | N | CURRENT_TIMESTAMP | 更新时间: |
| 编号 | 名称 | 数据类型 | 长度 | 小数位 | 允许空值 | 主键 | 默认值 | 说明 |
| 1 | collect_id | int | 10 | 0 | N | Y | 收藏ID: | |
| 2 | user_id | int | 10 | 0 | N | N | 0 | 收藏人ID: |
| 3 | source_table | varchar | 255 | 0 | Y | N | 来源表: | |
| 4 | source_field | varchar | 255 | 0 | Y | N | 来源字段: | |
| 5 | source_id | int | 10 | 0 | N | N | 0 | 来源ID: |
| 6 | title | varchar | 255 | 0 | Y | N | 标题: | |
| 7 | img | varchar | 255 | 0 | Y | N | 封面: | |
| 8 | create_time | timestamp | 19 | 0 | N | N | CURRENT_TIMESTAMP | 创建时间: |
| 9 | update_time | timestamp | 19 | 0 | N | N | CURRENT_TIMESTAMP | 更新时间: |
| 编号 | 名称 | 数据类型 | 长度 | 小数位 | 允许空值 | 主键 | 默认值 | 说明 |
| 1 | comment_id | int | 10 | 0 | N | Y | 评论ID: | |
| 2 | user_id | int | 10 | 0 | N | N | 0 | 评论人ID: |
| 3 | reply_to_id | int | 10 | 0 | N | N | 0 | 回复评论ID:空为0 |
| 4 | content | longtext | 2147483647 | 0 | Y | N | 内容: | |
| 5 | nickname | varchar | 255 | 0 | Y | N | 昵称: | |
| 6 | avatar | varchar | 255 | 0 | Y | N | 头像地址:[0,255] | |
| 7 | create_time | timestamp | 19 | 0 | N | N | CURRENT_TIMESTAMP | 创建时间: |
| 8 | update_time | timestamp | 19 | 0 | N | N | CURRENT_TIMESTAMP | 更新时间: |
| 9 | source_table | varchar | 255 | 0 | Y | N | 来源表: | |
| 10 | source_field | varchar | 255 | 0 | Y | N | 来源字段: | |
| 11 | source_id | int | 10 | 0 | N | N | 0 | 来源ID: |
| 编号 | 名称 | 数据类型 | 长度 | 小数位 | 允许空值 | 主键 | 默认值 | 说明 |
| 1 | goods_id | mediumint | 8 | 0 | N | Y | 产品id:[0,8388607] | |
| 2 | title | varchar | 125 | 0 | Y | N | 标题:[0,125]用于产品和html的<title>标签中 | |
| 3 | img | text | 65535 | 0 | Y | N | 封面图:用于显示于产品列表页 | |
| 4 | description | varchar | 255 | 0 | Y | N | 描述:[0,255]用于产品规格描述 | |
| 5 | price_ago | double | 8 | 2 | N | N | 0.00 | 原价:[1] |
| 6 | price | double | 8 | 2 | N | N | 0.00 | 卖价:[1] |
| 7 | sales | int | 10 | 0 | N | N | 0 | 销量:[0,1000000000] |
| 8 | inventory | int | 10 | 0 | N | N | 0 | 商品库存 |
| 9 | type | varchar | 64 | 0 | N | N | 商品分类: | |
| 10 | hits | int | 10 | 0 | N | N | 0 | 点击量:[0,1000000000]访问这篇产品的人次 |
| 11 | content | longtext | 2147483647 | 0 | Y | N | 正文:产品的主体内容 | |
| 12 | img_1 | text | 65535 | 0 | Y | N | 主图1: | |
| 13 | img_2 | text | 65535 | 0 | Y | N | 主图2: | |
| 14 | img_3 | text | 65535 | 0 | Y | N | 主图3: | |
| 15 | img_4 | text | 65535 | 0 | Y | N | 主图4: | |
| 16 | img_5 | text | 65535 | 0 | Y | N | 主图5: | |
| 17 | create_time | timestamp | 19 | 0 | N | N | CURRENT_TIMESTAMP | 创建时间: |
| 18 | update_time | timestamp | 19 | 0 | N | N | CURRENT_TIMESTAMP | 更新时间: |
| 19 | customize_field | text | 65535 | 0 | Y | N | 自定义字段 | |
| 20 | source_table | varchar | 255 | 0 | Y | N | 来源表: | |
| 21 | source_field | varchar | 255 | 0 | Y | N | 来源字段: | |
| 22 | source_id | int | 10 | 0 | N | N | 0 | 来源ID: |
| 23 | user_id | int | 10 | 0 | Y | N | 0 | 添加人 |
| 编号 | 名称 | 数据类型 | 长度 | 小数位 | 允许空值 | 主键 | 默认值 | 说明 |
| 1 | type_id | int | 10 | 0 | N | Y | 商品分类ID: | |
| 2 | father_id | smallint | 5 | 0 | N | N | 0 | 上级分类ID:[0,32767] |
| 3 | name | varchar | 255 | 0 | Y | N | 商品名称: | |
| 4 | desc | varchar | 255 | 0 | Y | N | 描述: | |
| 5 | icon | varchar | 255 | 0 | Y | N | 图标: | |
| 6 | source_table | varchar | 255 | 0 | Y | N | 来源表: | |
| 7 | source_field | varchar | 255 | 0 | Y | N | 来源字段: | |
| 8 | create_time | timestamp | 19 | 0 | N | N | CURRENT_TIMESTAMP | 创建时间: |
| 9 | update_time | timestamp | 19 | 0 | N | N | CURRENT_TIMESTAMP | 更新时间: |
| 编号 | 名称 | 数据类型 | 长度 | 小数位 | 允许空值 | 主键 | 默认值 | 说明 |
| 1 | hits_id | int | 10 | 0 | N | Y | 点赞ID: | |
| 2 | user_id | int | 10 | 0 | N | N | 0 | 点赞人: |
| 3 | create_time | timestamp | 19 | 0 | N | N | CURRENT_TIMESTAMP | 创建时间: |
| 4 | update_time | timestamp | 19 | 0 | N | N | CURRENT_TIMESTAMP | 更新时间: |
| 5 | source_table | varchar | 255 | 0 | Y | N | 来源表: | |
| 6 | source_field | varchar | 255 | 0 | Y | N | 来源字段: | |
| 7 | source_id | int | 10 | 0 | N | N | 0 | 来源ID: |
| 编号 | 名称 | 数据类型 | 长度 | 小数位 | 允许空值 | 主键 | 默认值 | 说明 |
| 1 | logistics_delivery_id | int | 10 | 0 | N | Y | 物流配送ID | |
| 2 | order_number | varchar | 64 | 0 | Y | N | 订单号 | |
| 3 | product_name | varchar | 64 | 0 | Y | N | 商品名称 | |
| 4 | purchase_quantity | varchar | 64 | 0 | Y | N | 购买数量 | |
| 5 | total_transaction_amount | double | 11 | 2 | Y | N | 0.00 | 交易总额 |
| 6 | the_date_of_issuance | date | 10 | 0 | Y | N | 发货日期 | |
| 7 | delivery_number | varchar | 30 | 0 | Y | N | 配送订单 | |
| 8 | ordinary_users | int | 10 | 0 | Y | N | 0 | 普通用户 |
| 9 | shipping_address | varchar | 64 | 0 | Y | N | 收货地址 | |
| 10 | delivery_status | varchar | 64 | 0 | Y | N | 配送状态 | |
| 11 | signing_status | varchar | 64 | 0 | Y | N | 签收状态 | |
| 12 | recommend | int | 10 | 0 | N | N | 0 | 智能推荐 |
| 13 | contact_name | varchar | 255 | 0 | Y | N | 联系人名字 | |
| 14 | merchant_id | int | 10 | 0 | Y | N | 商家id | |
| 15 | create_time | datetime | 19 | 0 | N | N | CURRENT_TIMESTAMP | 创建时间 |
| 16 | update_time | timestamp | 19 | 0 | N | N | CURRENT_TIMESTAMP | 更新时间 |
| 编号 | 名称 | 数据类型 | 长度 | 小数位 | 允许空值 | 主键 | 默认值 | 说明 |
| 1 | mall_center_id | int | 10 | 0 | N | Y | 商城中心ID | |
| 2 | product_specifications | varchar | 64 | 0 | Y | N | 产品规格 | |
| 3 | product_introduction | text | 65535 | 0 | Y | N | 产品简介 | |
| 4 | hits | int | 10 | 0 | N | N | 0 | 点击数 |
| 5 | praise_len | int | 10 | 0 | N | N | 0 | 点赞数 |
| 6 | collect_len | int | 10 | 0 | N | N | 0 | 收藏数 |
| 7 | recommend | int | 10 | 0 | N | N | 0 | 智能推荐 |
| 8 | cart_title | varchar | 125 | 0 | Y | N | 标题:[0,125]用于产品html的标签中 | |
| 9 | cart_img | text | 65535 | 0 | Y | N | 封面图:用于显示于产品列表页 | |
| 10 | cart_description | varchar | 255 | 0 | Y | N | 描述:[0,255]用于产品规格描述 | |
| 11 | cart_price_ago | double | 8 | 2 | N | N | 0.00 | 原价:[1] |
| 12 | cart_price | double | 8 | 2 | N | N | 0.00 | 卖价:[1] |
| 13 | cart_inventory | int | 10 | 0 | N | N | 0 | 商品库存 |
| 14 | cart_type | varchar | 64 | 0 | N | N | 未分类 | 商品分类: |
| 15 | cart_content | longtext | 2147483647 | 0 | Y | N | 正文:产品的主体内容 | |
| 16 | cart_img_1 | text | 65535 | 0 | Y | N | 主图1: | |
| 17 | cart_img_2 | text | 65535 | 0 | Y | N | 主图2: | |
| 18 | cart_img_3 | text | 65535 | 0 | Y | N | 主图3: | |
| 19 | cart_img_4 | text | 65535 | 0 | Y | N | 主图4: | |
| 20 | cart_img_5 | text | 65535 | 0 | Y | N | 主图5: | |
| 21 | create_time | datetime | 19 | 0 | N | N | CURRENT_TIMESTAMP | 创建时间 |
| 22 | update_time | timestamp | 19 | 0 | N | N | CURRENT_TIMESTAMP | 更新时间 |
| 编号 | 名称 | 数据类型 | 长度 | 小数位 | 允许空值 | 主键 | 默认值 | 说明 |
| 1 | new_arrivals_id | int | 10 | 0 | N | Y | 新品推荐ID | |
| 2 | product_code | varchar | 64 | 0 | N | N | 商品编码 | |
| 3 | product_name | varchar | 64 | 0 | N | N | 商品名称 | |
| 4 | product_images | varchar | 255 | 0 | Y | N | 商品图片 | |
| 5 | product_classification | varchar | 64 | 0 | Y | N | 商品分类 | |
| 6 | commodity_price | double | 9 | 2 | N | N | 0.00 | 商品价格 |
| 7 | new_product_introduction | text | 65535 | 0 | N | N | 新品简介 | |
| 8 | new_product_details | text | 65535 | 0 | Y | N | 新品详情 | |
| 9 | hits | int | 10 | 0 | N | N | 0 | 点击数 |
| 10 | praise_len | int | 10 | 0 | N | N | 0 | 点赞数 |
| 11 | collect_len | int | 10 | 0 | N | N | 0 | 收藏数 |
| 12 | comment_len | int | 10 | 0 | N | N | 0 | 评论数 |
| 13 | create_time | datetime | 19 | 0 | N | N | CURRENT_TIMESTAMP | 创建时间 |
| 14 | update_time | timestamp | 19 | 0 | N | N | CURRENT_TIMESTAMP | 更新时间 |
| 编号 | 名称 | 数据类型 | 长度 | 小数位 | 允许空值 | 主键 | 默认值 | 说明 |
| 1 | notice_id | mediumint | 8 | 0 | N | Y | 公告id: | |
| 2 | title | varchar | 125 | 0 | N | N | 标题: | |
| 3 | content | longtext | 2147483647 | 0 | Y | N | 正文: | |
| 4 | create_time | timestamp | 19 | 0 | N | N | CURRENT_TIMESTAMP | 创建时间: |
| 5 | update_time | timestamp | 19 | 0 | N | N | CURRENT_TIMESTAMP | 更新时间: |
| 编号 | 名称 | 数据类型 | 长度 | 小数位 | 允许空值 | 主键 | 默认值 | 说明 |
| 1 | order_id | int | 10 | 0 | N | Y | 订单ID: | |
| 2 | order_number | varchar | 64 | 0 | Y | N | 订单号: | |
| 3 | goods_id | mediumint | 8 | 0 | N | N | 商品id:[0,8388607] | |
| 4 | title | varchar | 255 | 0 | Y | N | 商品标题: | |
| 5 | img | varchar | 255 | 0 | Y | N | 商品图片: | |
| 6 | price | double | 10 | 2 | N | N | 0.00 | 价格: |
| 7 | price_ago | double | 10 | 2 | N | N | 0.00 | 原价: |
| 8 | num | int | 10 | 0 | N | N | 1 | 数量: |
| 9 | price_count | double | 8 | 2 | N | N | 0.00 | 总价: |
| 10 | norms | varchar | 255 | 0 | Y | N | 规格: | |
| 11 | type | varchar | 64 | 0 | N | N | 未分类 | 商品分类: |
| 12 | contact_name | varchar | 32 | 0 | Y | N | 联系人姓名: | |
| 13 | contact_email | varchar | 125 | 0 | Y | N | 联系人邮箱: | |
| 14 | contact_phone | varchar | 11 | 0 | Y | N | 联系人手机: | |
| 15 | contact_address | varchar | 255 | 0 | Y | N | 收件地址: | |
| 16 | postal_code | varchar | 9 | 0 | Y | N | 邮政编码: | |
| 17 | user_id | int | 10 | 0 | N | N | 0 | 买家ID: |
| 18 | merchant_id | mediumint | 8 | 0 | N | N | 0 | 商家ID: |
| 19 | create_time | timestamp | 19 | 0 | N | N | CURRENT_TIMESTAMP | 创建时间: |
| 20 | update_time | timestamp | 19 | 0 | N | N | CURRENT_TIMESTAMP | 更新时间: |
| 21 | description | varchar | 255 | 0 | Y | N | 描述:[0,255]用于产品规格描述 | |
| 22 | state | varchar | 16 | 0 | N | N | 待付款 | 订单状态:待付款,待发货,待签收,已签收,待退款,已退款,已拒绝,已完成 |
| 23 | remark | text | 65535 | 0 | Y | N | 订单备注 | |
| 24 | delivery_state | varchar | 16 | 0 | Y | N | 未配送 | 发货状态:未配送,已配送 |
| 25 | vip_discount | double | 11 | 2 | Y | N | 0.00 | 折扣 |
| 编号 | 名称 | 数据类型 | 长度 | 小数位 | 允许空值 | 主键 | 默认值 | 说明 |
| 1 | order_after_sale_id | int | 10 | 0 | N | Y | 订单售后id | |
| 2 | order_id | int | 10 | 0 | N | N | 订单ID | |
| 3 | order_number | varchar | 64 | 0 | Y | N | 订单号 | |
| 4 | goods_id | mediumint | 8 | 0 | N | N | 商品id:[0,8388607] | |
| 5 | title | varchar | 255 | 0 | Y | N | 商品标题 | |
| 6 | price | double | 10 | 2 | N | N | 0.00 | 价格 |
| 7 | price_ago | double | 10 | 2 | N | N | 0.00 | 原价 |
| 8 | num | int | 10 | 0 | N | N | 1 | 数量 |
| 9 | price_count | double | 8 | 2 | N | N | 0.00 | 总价 |
| 10 | user_id | int | 10 | 0 | N | N | 0 | 买家ID |
| 11 | merchant_id | mediumint | 8 | 0 | N | N | 0 | 商家ID |
| 12 | state | varchar | 16 | 0 | N | N | 待付款 | 订单状态:待付款,待发货,待签收,已签收,待退款,已退款,已拒绝,已完成 |
| 13 | after_state | varchar | 16 | 0 | Y | N | 未审核 | 售后状态:未审核,未通过,已通过 |
| 14 | after_state_reply | varchar | 255 | 0 | Y | N | 售后回复 | |
| 15 | type | varchar | 255 | 0 | Y | N | 售后类型 | |
| 16 | content_desc | varchar | 255 | 0 | Y | N | 售后内容 | |
| 17 | imgs | varchar | 1000 | 0 | Y | N | 售后凭证 | |
| 18 | create_time | timestamp | 19 | 0 | N | N | CURRENT_TIMESTAMP | 创建时间 |
| 19 | update_time | timestamp | 19 | 0 | N | N | CURRENT_TIMESTAMP | 更新时间 |
| 编号 | 名称 | 数据类型 | 长度 | 小数位 | 允许空值 | 主键 | 默认值 | 说明 |
| 1 | praise_id | int | 10 | 0 | N | Y | 点赞ID: | |
| 2 | user_id | int | 10 | 0 | N | N | 0 | 点赞人: |
| 3 | create_time | timestamp | 19 | 0 | N | N | CURRENT_TIMESTAMP | 创建时间: |
| 4 | update_time | timestamp | 19 | 0 | N | N | CURRENT_TIMESTAMP | 更新时间: |
| 5 | source_table | varchar | 255 | 0 | Y | N | 来源表: | |
| 6 | source_field | varchar | 255 | 0 | Y | N | 来源字段: | |
| 7 | source_id | int | 10 | 0 | N | N | 0 | 来源ID: |
| 8 | status | bit | 1 | 0 | N | N | 1 | 点赞状态:1为点赞,0已取消 |
| 编号 | 名称 | 数据类型 | 长度 | 小数位 | 允许空值 | 主键 | 默认值 | 说明 |
| 1 | product_inventory_id | int | 10 | 0 | N | Y | 商品库存ID | |
| 2 | product_code | varchar | 64 | 0 | N | N | 商品编码 | |
| 3 | product_name | varchar | 64 | 0 | N | N | 商品名称 | |
| 4 | product_classification | varchar | 64 | 0 | Y | N | 商品分类 | |
| 5 | commodity_price | double | 9 | 2 | N | N | 0.00 | 商品价格 |
| 6 | product_inventory | double | 9 | 2 | N | N | 0.00 | 商品库存 |
| 7 | supplier | varchar | 64 | 0 | Y | N | 供货厂商 | |
| 8 | storage_location | text | 65535 | 0 | Y | N | 存储位置 | |
| 9 | create_time | datetime | 19 | 0 | N | N | CURRENT_TIMESTAMP | 创建时间 |
| 10 | update_time | timestamp | 19 | 0 | N | N | CURRENT_TIMESTAMP | 更新时间 |
| 编号 | 名称 | 数据类型 | 长度 | 小数位 | 允许空值 | 主键 | 默认值 | 说明 |
| 1 | registered_user_id | int | 10 | 0 | N | Y | 注册用户ID | |
| 2 | user_name | varchar | 64 | 0 | N | N | 用户姓名 | |
| 3 | user_gender | varchar | 64 | 0 | Y | N | 用户性别 | |
| 4 | phone_number | varchar | 16 | 0 | N | N | 手机号码 | |
| 5 | examine_state | varchar | 16 | 0 | N | N | 已通过 | 审核状态 |
| 6 | user_id | int | 10 | 0 | N | N | 0 | 用户ID |
| 7 | create_time | datetime | 19 | 0 | N | N | CURRENT_TIMESTAMP | 创建时间 |
| 8 | update_time | timestamp | 19 | 0 | N | N | CURRENT_TIMESTAMP | 更新时间 |
| 编号 | 名称 | 数据类型 | 长度 | 小数位 | 允许空值 | 主键 | 默认值 | 说明 |
| 1 | schedule_id | smallint | 5 | 0 | N | Y | 日程ID:[0,32767] | |
| 2 | content | varchar | 255 | 0 | Y | N | 日程内容 | |
| 3 | scheduled_time | datetime | 19 | 0 | Y | N | 计划时间 | |
| 4 | user_id | int | 10 | 0 | N | N | 用户id | |
| 5 | create_time | datetime | 19 | 0 | Y | N | 创建时间 | |
| 6 | update_time | datetime | 19 | 0 | Y | N | 更新时间 |
| 编号 | 名称 | 数据类型 | 长度 | 小数位 | 允许空值 | 主键 | 默认值 | 说明 |
| 1 | score_id | int | 10 | 0 | N | Y | 评分ID: | |
| 2 | user_id | int | 10 | 0 | N | N | 0 | 评分人: |
| 3 | nickname | varchar | 64 | 0 | Y | N | 昵称: | |
| 4 | score_num | double | 5 | 2 | N | N | 0.00 | 评分: |
| 5 | create_time | timestamp | 19 | 0 | N | N | CURRENT_TIMESTAMP | 创建时间: |
| 6 | update_time | timestamp | 19 | 0 | N | N | CURRENT_TIMESTAMP | 更新时间: |
| 7 | source_table | varchar | 255 | 0 | Y | N | 来源表: | |
| 8 | source_field | varchar | 255 | 0 | Y | N | 来源字段: | |
| 9 | source_id | int | 10 | 0 | N | N | 0 | 来源ID: |
| 编号 | 名称 | 数据类型 | 长度 | 小数位 | 允许空值 | 主键 | 默认值 | 说明 |
| 1 | slides_id | int | 10 | 0 | N | Y | 轮播图ID: | |
| 2 | title | varchar | 64 | 0 | Y | N | 标题: | |
| 3 | content | varchar | 255 | 0 | Y | N | 内容: | |
| 4 | url | varchar | 255 | 0 | Y | N | 链接: | |
| 5 | img | varchar | 255 | 0 | Y | N | 轮播图: | |
| 6 | hits | int | 10 | 0 | N | N | 0 | 点击量: |
| 7 | create_time | timestamp | 19 | 0 | N | N | CURRENT_TIMESTAMP | 创建时间: |
| 8 | update_time | timestamp | 19 | 0 | N | N | CURRENT_TIMESTAMP | 更新时间: |
| 编号 | 名称 | 数据类型 | 长度 | 小数位 | 允许空值 | 主键 | 默认值 | 说明 |
| 1 | upload_id | int | 10 | 0 | N | Y | 上传ID | |
| 2 | name | varchar | 64 | 0 | Y | N | 文件名 | |
| 3 | path | varchar | 255 | 0 | Y | N | 访问路径 | |
| 4 | file | varchar | 255 | 0 | Y | N | 文件路径 | |
| 5 | display | varchar | 255 | 0 | Y | N | 显示顺序 | |
| 6 | father_id | int | 10 | 0 | Y | N | 0 | 父级ID |
| 7 | dir | varchar | 255 | 0 | Y | N | 文件夹 | |
| 8 | type | varchar | 32 | 0 | Y | N | 文件类型 |
| 编号 | 名称 | 数据类型 | 长度 | 小数位 | 允许空值 | 主键 | 默认值 | 说明 |
| 1 | user_id | int | 10 | 0 | N | Y | 用户ID:[0,8388607]用户获取其他与用户相关的数据 | |
| 2 | state | smallint | 5 | 0 | N | N | 1 | 账户状态:[0,10](1可用|2异常|3已冻结|4已注销) |
| 3 | user_group | varchar | 32 | 0 | Y | N | 所在用户组:[0,32767]决定用户身份和权限 | |
| 4 | login_time | timestamp | 19 | 0 | N | N | CURRENT_TIMESTAMP | 上次登录时间: |
| 5 | phone | varchar | 11 | 0 | Y | N | 手机号码:[0,11]用户的手机号码,用于找回密码时或登录时 | |
| 6 | phone_state | smallint | 5 | 0 | N | N | 0 | 手机认证:[0,1](0未认证|1审核中|2已认证) |
| 7 | username | varchar | 16 | 0 | N | N | 用户名:[0,16]用户登录时所用的账户名称 | |
| 8 | nickname | varchar | 16 | 0 | Y | N | 昵称:[0,16] | |
| 9 | password | varchar | 64 | 0 | N | N | 密码:[0,32]用户登录所需的密码,由6-16位数字或英文组成 | |
| 10 | | varchar | 64 | 0 | Y | N | 邮箱:[0,64]用户的邮箱,用于找回密码时或登录时 | |
| 11 | email_state | smallint | 5 | 0 | N | N | 0 | 邮箱认证:[0,1](0未认证|1审核中|2已认证) |
| 12 | avatar | varchar | 255 | 0 | Y | N | 头像地址:[0,255] | |
| 13 | open_id | varchar | 255 | 0 | Y | N | 针对获取用户信息字段 | |
| 14 | create_time | timestamp | 19 | 0 | N | N | CURRENT_TIMESTAMP | 创建时间: |
| 编号 | 名称 | 数据类型 | 长度 | 小数位 | 允许空值 | 主键 | 默认值 | 说明 |
| 1 | group_id | mediumint | 8 | 0 | N | Y | 用户组ID:[0,8388607] | |
| 2 | display | smallint | 5 | 0 | N | N | 100 | 显示顺序:[0,1000] |
| 3 | name | varchar | 16 | 0 | N | N | 名称:[0,16] | |
| 4 | description | varchar | 255 | 0 | Y | N | 描述:[0,255]描述该用户组的特点或权限范围 | |
| 5 | source_table | varchar | 255 | 0 | Y | N | 来源表: | |
| 6 | source_field | varchar | 255 | 0 | Y | N | 来源字段: | |
| 7 | source_id | int | 10 | 0 | N | N | 0 | 来源ID: |
| 8 | register | smallint | 5 | 0 | Y | N | 0 | 注册位置: |
| 9 | create_time | timestamp | 19 | 0 | N | N | CURRENT_TIMESTAMP | 创建时间: |
| 10 | update_time | timestamp | 19 | 0 | N | N | CURRENT_TIMESTAMP | 更新时间: |
本文研究的开放式商品推介平台的设计与实现,旨在提供用户便捷的交易体验。系统支持用户注册和登录,发布和浏览商城中心商品信息,进行咨询、购买和交易管理。用户可以通过搜索和分类查找汽车商品,进行交流和评价。平台还包括管理员功能,用于管理用户、商品和交易的处理。整体设计追求简洁高效,以提升用户体验和平台运行效率为目标。
用户可以通过注册功能创建个人账号,填写包括用户名、密码、邮箱或手机号等基本信息完成注册流程。系统会对输入信息进行校验,确保唯一性和格式正确性,并将用户数据存储至数据库中,同时发送验证邮件或短信以确认账户有效性。注册界面如下图 5-2所示:

图 5-1前台注册界面
注册关键代码如下:
| /** * 注册 * @param user * @return */ @PostMapping("register") public Map<String, Object> signUp(@RequestBody User user) { // 查询用户 Map<String, String> query = new HashMap<>(); Map<String,Object> map = JSON.parseObject(JSON.toJSONString(user)); query.put("username",user.getUsername()); List list = service.selectBaseList(service.select(query, new HashMap<>())); if (list.size()>0){ return error(30000, "用户已存在"); } map.put("password",service.encryption(String.valueOf(map.get("password")))); service.insert(map); return success(1); } |
用户登录模块由管理员审核通过后允许用户通过输入用户名和密码进入系统,系统会验证凭据的正确性并生成会话令牌以保持登录状态。成功登录后,用户可直接跳转至首页或其他功能页面,未匹配的凭据则提示重新输入或找回密码。前台登录界面布局如下图 5-1:

登录关键代码如下:
| /** * 登录 * @param data * @param httpServletRequest * @return */ @PostMapping("login") public Map<String, Object> login(@RequestBody Map<String, String> data, HttpServletRequest httpServletRequest) { log.info("[执行登录接口]"); String username = data.get("username"); String email = data.get("email"); String phone = data.get("phone"); String password = data.get("password"); List resultList = null; Map<String, String> map = new HashMap<>(); if(username != null && "".equals(username) == false){ map.put("username", username); resultList = service.selectBaseList(service.select(map, new HashMap<>())); } else if(email != null && "".equals(email) == false){ map.put("email", email); resultList = service.selectBaseList(service.select(map, new HashMap<>())); } else if(phone != null && "".equals(phone) == false){ map.put("phone", phone); resultList = service.selectBaseList(service.select(map, new HashMap<>())); }else{ return error(30000, "账号或密码不能为空"); } if (resultList == null || password == null) { return error(30000, "账号或密码不能为空"); } |
前台首页模块是系统的主入口,为用户提供导航和重要信息展示。通过清晰的界面布局和内容展示,为用户提供良好的导航菜单、轮播图、推荐内容、公告通知和商城中心信息浏览体验,注册用户需要管理审核通过后方可进入首页。前台首页界面布局如下图 5-3所示:

-
-
- 商城资讯模块
-
商城资讯:查看平台发布的公图书相关资讯信息,并可进行点赞、收藏和评论。商城资讯界面如下图 5-4:

-
-
- 商城中心模块
-
商城中心:浏览商品列表并查看详情,可在首页商城中心浏览,协同过滤算法推荐喜欢的商品,点击可进行购买、点赞、收藏和评论操作,并可点击咨询、下单操作,填写地址提交下单信息。
例如,商城中心详情界面布局如下图 5-5:

例如,商城中心下单界面布局如下图 5-6所示:

-
-
- 个人中心模块
-
个人中心模块整合了用户的个人信息管理与交易记录查询功能。用户可在“个人首页”查看基本信息概览,编辑资料或修改密码;通过“订单配送”模块跟踪订单状态并申请售后;通过“收藏”模块管理关注的商品;以及在“评论管理”中维护已发表的评论内容。模块间逻辑清晰,交互流畅,满足用户个性化需求。界面布局如下所图 5-8示:

图 5-7个人中心界面
管理员通过后台首页模块验证身份后进入管理系统,该模块支持账号密码登录,并可选择记住登录状态或进行双因素认证以增强安全性,后台首页包括一些统计图等信息界面。后台首页界面如下图图 5-9所示:

管理员管理用户信息、权限和行为。用户管理包括用户注册、登录、身份验证、权限控制、用户信息修改等操作。通过用户管理,系统可以确保数据安全性和用户身份真实性,同时实现个性化服务和定制化推荐。良好的用户管理设计能够简化用户操作流程,提高系统安全性和用户满意度,同时为系统运营提供有效支持。其界面如下图 5-10所示:

添加新系统用户的关键代码如下:
@PostMapping("/add")
@Transactional
public Map<String, Object> add(HttpServletRequest request) throws IOException {
service.insert(service.readBody(request.getReader()));
return success(1);
}
@Transactional
public Map<String, Object> addMap(Map<String,Object> map){
service.insert(map);
return success(1);
}
商品库存管理:管理商品库存列表及商品添加,包括商品编码、商品名称、商品分类、价格、库存、供货商等信息。商品库存管理界面如下图 5-12所示:

新品推荐管理:管理新品推荐列表及新品推荐添加,包括商品编码、商品名称、商品图片、价格、新品简介详情商等信息。界面如下图 5-13图所示:

系统管理:系统管理模块帮助管理员设置和调整首页展示的轮播图内容。管理员可上传图片、配置链接地址及调整显示顺序,确保首页视觉效果吸引用户关注。系统管理界面布局如下图 5-11所示:

轮播图上传关键代码如下:
@PostMapping("/upload")
public Map<String, Object> upload(@RequestParam("file") MultipartFile file) {
log.info("进入方法");
if (file.isEmpty()) {
return error(30000, "没有选择文件");
}
try {
//判断有没路径,没有则创建
String filePath = System.getProperty("user.dir") + "/src/main/resources/static/";
File targetDir = new File(filePath);
if (!targetDir.exists() && !targetDir.isDirectory()) {
if (targetDir.mkdirs()) {
log.info("创建目录成功");
} else {
log.error("创建目录失败");
}
}
String fileName = file.getOriginalFilename();
File dest = new File(filePath + fileName);
log.info("文件路径:{}", dest.getPath());
log.info("文件名:{}", dest.getName());
file.transferTo(dest);
JSONObject jsonObject = new JSONObject();
jsonObject.put("url", "/api/upload/" + fileName);
return success(jsonObject);
} catch (IOException e) {
log.info("上传失败:{}", e.getMessage());
}
return error(30000, "上传失败");
}
商城管理:管理员可以管理商城中心、分类列表、订单列表、订单状态。订单售后等信息,可以进行增删改查等操作。商城管理界面布局如下图 5-11所示:

图 5-13商城管理界面
在对该系统进行完详细设计和编码之后,就要对开放式商品推介平台的的程序进行测试,检测程序是否运行无误,反复进行测试和修改,使之最后成为完整的软件,满足用户的需求,实现预期的功能。系统测试的目的在于确保软件正常运作,并实现其应有的功能,促进行中出现的错误和逻辑问题。系统测试不但可以找见程序运行中的系统错误,还可以找见程序运行的需要改进的地方,并去协助改良程序运行使其获得最高幅度的完备。世界一流的安装测试员可以增加软件品质,将软件系统错误概率降至最少。
本系统的主要功能就是注册用户登录后,可搜索和浏览商城中心,并可进入咨询和下单,管理员登录系统后台后可对商城中心进行管理,包括增改删查操作。测试设计如下所示:
用户登录前首先需注册成为系统用户,使用账号和密码可进行登录。用户登录功能测试用例设计如下表所示:
表 6-1用户登录功功能测试用例
| 测试编号 | 测试目的 | 测试步骤 | 预期结果 | 实际结果 | 是否通过 |
| TC001 | 验证有效登录 | 1. 输入正确的用户名和密码 <br> 2. 点击登录按钮 | 显示登录成功,跳转至用户首页 | 登录成功,跳转至用户首页 | 通过 |
| TC002 | 验证空用户名登录 | 1. 不输入用户名,输入正确密码 <br> 2. 点击登录按钮 | 显示用户名不能为空提示信息 | 显示用户名不能为空提示信息 | 通过 |
| TC003 | 验证空密码登录 | 1. 输入正确用户名,不输入密码 <br> 2. 点击登录按钮 | 显示密码不能为空提示信息 | 显示密码不能为空提示信息 | 通过 |
| TC004 | 验证错误用户名登录 | 1. 输入错误的用户名和正确密码 <br> 2. 点击登录按钮 | 显示用户名或密码错误提示信息 | 显示用户名或密码错误提示信息 | 通过 |
| TC005 | 验证错误密码登录 | 1. 输入正确用户名和错误密码 <br> 2. 点击登录按钮 | 显示用户名或密码错误提示信息 | 显示用户名或密码错误提示信息 | 通过 |
- 商城中心模块功能测试
商城中心模块测试包括商城中心展示功能测试、商城中心添加功能测试、商城中心搜索功能测试、商城中心下单功能测试。商城中心模块测试用例如表所示。
商城中心展示功能测试用例设计如下表所示:
表 6-2商城中心展示功能测试用例
| 测试编号 | 测试目的 | 测试步骤 | 预期结果 | 实际结果 | 是否通过 |
| TC001 | 验证正常展示商城中心 | 1. 进入商城中心展示页面 <br> 2. 浏览展示的商城中心内容 | 能够正常显示商城中心内容 | 商城中心内容正常显示 | 通过 |
| TC002 | 验证商城中心链接跳转 | 1. 进入商城中心展示页面 <br> 2. 点击商城中心链接 | 能够跳转至相应商城中心详情页面 | 成功跳转至商城中心详情页面 | 通过 |
| TC003 | 验证搜索功能 | 1. 进入商城中心展示页面 <br> 2. 使用搜索功能搜索商城中心 | 显示符合搜索条件的商城中心列表 | 显示符合搜索条件的商城中心列表 | 通过 |
| TC004 | 验证物品分类展示 | 1. 进入商城中心展示页面 <br> 2. 选择物品分类 | 显示该分类下的商城中心列表 | 成功显示该分类下的商城中心列表 | 通过 |
| TC005 | 验证商城中心的评论功能 | 1. 进入商城中心详情展示页面 <br> 2. 查看商城中心并发表评论 | 评论成功显示在商城中心页面 | 评论成功显示在商城中心页面 | 通过 |
| TC006 | 验证商城中心咨询页面跳转 | 1. 进入商城中心详情展示页面 <br> 2. 点击商城中心咨询按钮 | 能够跳转至相应商城中心咨询页面 | 成功跳转至商城中心咨询页面 | 通过 |
| TC007 | 验证商城中心下单页面跳转 | 1. 进入商城中心详情展示页面 <br> 2. 点击商城中心下单按钮 | 能够跳转至相应商城中心下单页面 | 成功跳转至商城中心下单页面 | 通过 |
商城中心添加功能测试用例设计如下表所示:
表 6-3商城中心添加功能测试用例
| 测试编号 | 测试目的 | 测试步骤 | 预期结果 | 实际结果 | 是否通过 |
| TC001 | 验证添加商城中心 | 1. 进入商城中心添加界面 <br> 2. 输入商城中心信息 <br> 3. 点击添加按钮 | 商城中心成功添加到系统页面中 | 商城中心成功添加到系统页面中 | 通过 |
| TC002 | 验证商城中心物品分类选择 | 1. 进入商城中心添加界面 <br> 2. 选择物品分类 <br> 3. 输入商城中心信息 <br> 4. 提交商城中心信息 | 根据选择的商城中心物品分类成功添加商城中心 | 根据选择的商城中心类型成功添加商城中心 | 通过 |
| TC003 | 验证商城中心内容输入 | 1. 进入商城中心添加界面 <br> 2. 输入正确商城中心内容和答案 <br> 3. 点击添加按钮 | 商城中心内容成功录入系统 | 商城中心内容成功录入系统 | 通过 |
| TC004 | 验证商城中心图片上传 | 1. 进入商城中心添加界面 <br> 2. 上传商城中心相关图片 <br> 3. 点击添加按钮 | 图片成功上传并与商城中心关联 | 图片成功上传并与商城中心关联 | 通过 |
商城中心搜索功能测试用例设计如下表所示:
表 6-4商城中心搜索功能测试用例
| 测试编号 | 测试目的 | 测试步骤 | 预期结果 | 实际结果 | 是否通过 |
| TC001 | 验证商城中心输入物品名称搜索 | 1. 进入商城中心搜索界面 <br> 2. 输入物品名称 <br> 3. 确认并搜索 | 根据选择的物品名称关键词显示相关商城中心信息 | 根据选择的物品名称关键词成功显示相关商城中心信息 | 通过 |
| TC002 | 验证商城中心输入物品分类搜索 | 1. 进入商城中心搜索界面 <br> 2. 输入物品分类 <br> 3. 确认并搜索 | 根据选择的物品分类关键词显示相关商城中心信息 | 根据选择的物品分类关键词成功显示相关商城中心信息 | 通过 |
| TC003 | 验证商城中心选择审核状态搜索 | 1. 进入商城中心搜索界面 <br> 2. 输入审核状态 <br> 3. 确认并搜索 | 根据选择的审核状态关键词显示相关商城中心信息 | 根据选择的审核状态关键词成功显示相关商城中心信息 | 通过 |
商城中心下单功能测试用例设计如下表所示:
表 6-5商城中心下单功能测试用例
| 测试编号 | 测试目的 | 测试步骤 | 预期结果 | 实际结果 | 是否通过 |
| TC001 | 验证未输入订单数量,点击提交 | 1. 进入商城中心下单界面 <br> 2.未输入订单数量,点击提交 <br> 3. 点击提交按钮 | 提示请输入订单数量 | 提示请输入订单数量 | 通过 |
| TC002 | 验证未输入收获地址,点击提交 | 1. 进入商城中心下单界面 <br> 2.未输入收获地址,点击提交 <br> 3. 点击提交按钮 | 提示请输入收获地址 | 提示请输入收获地址 | 通过 |
| TC003 | 验证未输入订单备注,点击提交 | 1. 进入商城中心下单界面 <br> 2.未输入订单备注,点击提交 <br> 3. 点击提交按钮 | 提示请输入订单备注 | 提示请输入订单备注 | 通过 |
- 兼容性测试
表 6-6兼容性测试用例
| 用例编号 | 测试类型 | 测试目标 | 操作过程 | 预期结果 |
| 兼容性_01 | 设备兼容性 | 测试系统在不同设备上的表现 | 在多种设备上访问系统并记录表现 | 系统在各种设备上都能正常加载和显示页面 |
| 兼容性_02 | 浏览器兼容性 | 测试系统在不同浏览器上的表现 | 在多种浏览器中访问系统并记录表现 | 系统在各种主流浏览器上都能正常加载和显示页面 |
| 兼容性_03 | 分辨率兼容性 | 测试系统在不同分辨率下的显示效果 | 在不同分辨率的设备上访问系统并记录表现 | 系统在各种分辨率下都能适应并正常显示内容 |
| 兼容性_04 | 操作系统兼容性 | 测试系统在不同操作系统上的运行情况 | 在不同操作系统上访问系统并记录表现 | 系统能够在常用操作系统上正常运行和显示 |
- 性能测试
表 6-7性能测试用例
| 用例编号 | 测试类型 | 测试目标 | 操作过程 | 预期结果 |
| 性能_01 | 负载测试 | 测试系统在正常负载下的性能 | 逐步增加用户数来模拟不同的负载情况 | 系统能够稳定处理并响应不同数量的用户请求 |
| 性能_02 | 压力测试 | 测试系统在极端负载下的性能 | 以超过系统承受极限的用户数来测试系统 | 系统能够在高负载情况下仍然保持正常运行 |
| 性能_03 | 并发测试 | 测试系统能同时处理多少并发用户请求 | 同时发送多个并发用户请求来测试系统性能 | 系统能够有效地处理多个并发请求 |
| 性能_04 | 数据量测试 | 测试系统在大数据量下的性能 | 向系统添加大量数据并测试系统响应时间 | 系统能够在大数据量情况下保持较快的响应时间 |
全部测试用例都已通过,且不存在漏洞,实现了本论文开始时所作要求和期望。本系统运行稳定,使用流畅,可以满足客户需求。试运行后进行系统评估,可以认为该系统达到预定的目标要求,可以满足用户的需求,也满足了系统开发前所作目标。系统在经过大量重复测试后运行十分稳定,安全实用,功能模块已经达到预定目标所需。在规定的时间内实现系统的大部分功能,且满足要求,节省开发成本,有助于提高科学管理水平,符合本人经济情况。
简而言之,经过严格的测试,可以发现该系统的功能和性能非常出色,它的精度、可靠性、稳健性都达到了极高的水平,而且它还支持快速、精细的点击操作,使用者的使用感受更加良好。此外,它还支持各种主流浏览器,满足不同的使用要求。
在开放式商品推介平台的设计与实现中,我们通过注册用户、管理员等角色的划分,实现了多层次的用户管理和权限控制。通过商城中心管理、新品推荐管理等功能模块,提供了便捷高效的交易体验。同时,商城资讯管理、订单信息管理、订单配送等功能的引入,进一步增强了平台的交互性和用户满意度,有效保障了交易的公平性和平台的稳定运行。商城资讯管理和交流管理的实施,不仅丰富了平台的内容,也促进了用户之间的信息交流与互动。
在未来的发展中,可以进一步优化系统的响应速度和用户体验,加强对用户行为的分析与挖掘,以实现个性化推荐和精准营销,提升平台用户体验,为用户提供更加智能化、便捷化的服务。此外,加强对安全性的防护和隐私保护,是平台未来发展的重要方向之一,保障用户信息的安全与私密性,维护良好的用户口碑和品牌形象。
通过不断优化和创新,开放式商品推介平台的将更好地满足用户的多样化需求,成为用户信赖和选择的首要平台之一。通过本次项目,我不仅深入理解了Spring Boot框架的应用和开放式商品推介平台的的设计思路,也积累了丰富的实际开发经验。未来,我将进一步优化系统的稳定性和安全性,引入更多智能化和个性化的功能,以更好地满足用户需求和市场变化。
参考文献
- 范瑞滨.开放式现代化:世界历史的主要特点[J].中国民族博览,2022,(10):131-134.
- 曲照鑫.基于深度学习的商品推荐算法研究与软件开发[D].沈阳工业大学,2024.DOI:10.27322/d.cnki.gsgyu.2024.000991.
- Li Z ,Yao Y ,Yuan Y .The commodity recommendation algorithm for automatic security sale system based on the internet of things[J].Journal of Computational Methods in Sciences and Engineering,2024,24(6):4101-4116.
- 赵哲.亚马逊公司的商务模式研究[D].吉林大学,2017.
- 陈敬宗.计算机软件Java编程特点与技术应用分析[J].中国信息界,2025,(01):162-164.
- 邓明杨,李忠雄.基于JAVA Web技术的网上书城的设计与实现[J].计算机产品与流通,2020,(05):159-160.
- 赵静静.基于spring boot框架的检查业务数据应用系统开发[J].现代信息科技,2025,9(02):52-57.DOI:10.19850/j.cnki.2096-4706.2025.02.009.
- 江海燕,杜建彬,巩晓莹,等.互联网思维下的HTML5应用开发课程改革探究[J].计算机教育,2025,(02):176-179.DOI:10.16512/j.cnki.jsjjy.2025.02.026.
- 任艳.高职计算机专业课课程思政教学改革与实践——以Web前端设计课程为例[J].电脑知识与技术,2025,21(02):147-149+170.DOI:10.14004/j.cnki.ckt.2025.0008.
- 王培培.基于SpringBoot的网上商城管理系统设计与实现[J].现代计算机,2024,30(07):117-120.
- Zhang C ,Zhang N ,Su W , et al.Online commodity recommendation model for interaction between user ratings and intensity-weighted hierarchical sentiment: A case study of LYCOM[J].Omega,2024,129103161-103161.
- 刘彦会.协同过滤算法在微信推荐小程序的应用[J].武夷学院学报,2024,43(06):51-57.DOI:10.14155/j.cnki.35-1293/g4.2024.06.004.
- 周春吟.JavaScript技术在Web前端开发中的应用研究[J].软件,2024,45(11):175-177.
- 胡绍方,高光.基于Spark的商品推荐系统的设计与实现[J].电脑知识与技术,2024,20(14):1-3.DOI:10.14004/j.cnki.ckt.2024.0699.
- 潘涛,王柳,董冉冉.基于Vue.js框架的网上商城管理系统的设计与实现[J].科技与创新,2023,(13):8-10.DOI:10.15913/j.cnki.kjycx.2023.13.003.
- 刘斯佳.战略管理会计在电商企业中的运用研究——以天猫商城为例[J].全国流通经济,2023,(11):181-184.DOI:10.16834/j.cnki.issn1009-5292.2023.11.019.
- 方家璇.离线强化学习分布偏移问题优化及其在商品推荐场景中的应用研究[D].兰州大学,2024.
- 薛丽香,巨筱.基于云计算的线上商品智能推荐系统设计与应用[J].信息与电脑(理论版),2024,36(04):112-114.
- 王晖,张慧.个性化商品推荐系统的混合推荐算法研究[J].科技资讯,2023,21(22):248-252.DOI:10.16661/j.cnki.1672-3791.2305-5042-4395.
- 连怡婷,李伟.跨境电商品牌信任对消费者购买意愿的影响研究[J].现代营销(下旬刊),2024,(11):50-52.DOI:10.19932/j.cnki.22-1256/F.2024.11.050.
致 谢
在完成本论文的研究与写作过程中,我深切感受到了来自各方的帮助和支持。在此,我衷心地向所有给予我帮助的人表示最诚挚的感谢。
首先,我要特别感谢我的导师,不仅在学术上给予我无私的指导,而且在生活上给予我关怀和支持。是您严谨的学术态度和勤奋的工作精神将永远激励我不断前进。
其次,我要感谢所有教导过我的老师们,是你们精彩课堂和深入的指导为我的研究工作提供了宝贵的知识和灵感。
我还要感谢我的家人,他们的理解和支持是我完成学业的坚强后盾。在我遇到困难和挑战时,他们总是给予我鼓励和力量。
此外,我也要感谢我的朋友和同学们,你们的陪伴和帮助使我的研究生活更加丰富多彩。我们共同度过的时光将成为我一生中宝贵的回忆。
最后,我要感谢所有支持本项目,为本项目提供建设性意见的人员,没有他们的协助,本论文无法顺利完成。
再次感谢所有帮助和支持我的人,是你们的帮助使我的研究之路不再孤单。
点赞+收藏+关注 →私信领取本源代码、数据库
关注博主下篇更精彩
一键三连!!!
一键三连!!!
一键三连!!!
感谢一键三连!!!

被折叠的 条评论
为什么被折叠?



