摘 要
本论文旨在设计和实现基于SpringBoot的“太乙仙山”植物园网站,以提升植物园的管理效率和游客体验。通过系统的开发与实施,该网站成功整合了丰富的功能模块,包括交流论坛、通知公告、新闻动态、园区介绍、园林园艺、科普科研和游园指南等。用户可以在交流论坛发布内容、查看通知公告和新闻动态;园区介绍列表允许点赞、收藏和发表评论;园林园艺列表支持标题和类型搜索,并可查看详情、点赞、收藏和发表评论;科普科研板块提供科研基地和科普活动信息;游园指南提供多个指南类型,包括游玩项目、园区地图、推荐路线和游览须知,同时提供宣传视频的观看、点赞、收藏和评论功能。
通过浏览器与服务器的通信,系统实现数据的交互与变更。本网站采用SpringBoot技术进行开发,使用Java语言编写,并使用MySQL关系型数据库作为数据存储媒介。通过科学的管理方式和便捷的服务,该网站提高了植物园的工作效率,减少了数据存储上的错误和遗漏。
“太乙仙山”植物园网站的成功实施不仅促进了植物园旅游的普及和可持续发展,也为保护自然环境和生态系统做出了积极的贡献。它为人们提供了便捷、全面和互动的植物园旅游体验,满足了人们对自然旅游的需求和信息获取。
通过本论文的研究与实践,验证了基于SpringBoot的“太乙仙山”植物园网站在提升管理效率、改善用户体验方面的有效性。同时,本论文还探讨了网站设计与开发中遇到的挑战和解决方案,并对未来的发展进行了展望。这些研究结果和经验对于其他植物园和自然旅游景区的网站建设具有一定的指导意义。
关键词:SpringBoot;太乙仙山植物园;网站设计与实现;管理效率;游客体验;MySQL数据库
Springboot "Taiyi Xianshan" Botanical Garden Website
Abstract
This paper aims to design and implement a "Taiyi Xianshan" Botanical Garden website based on SpringBoot, in order to improve the management efficiency and tourist experience of the botanical garden. Through the development and implementation of the system, the website has successfully integrated rich functional modules, including communication forums, notification announcements, news updates, park introductions, horticulture, science popularization and research, and park guides. Users can post content, view notifications, announcements, and news updates on communication forums; The park introduction list allows likes, favorites, and comments to be posted; The garden and horticulture list supports title and type search, and can view details, like, save, and post comments; The science popularization and research section provides information on research bases and science popularization activities; The park guide provides multiple types of guides, including play items, park maps, recommended routes, and travel instructions. It also provides viewing, liking, bookmarking, and commenting functions for promotional videos.
Through communication between the browser and the server, the system achieves data exchange and change. This website is developed using SpringBoot technology, written in Java language, and uses MySQL relational database as the data storage medium. Through scientific management methods and convenient services, the website has improved the efficiency of botanical gardens and reduced errors and omissions in data storage.
The successful implementation of the "Taiyi Xianshan" Botanical Garden website not only promotes the popularization and sustainable development of botanical garden tourism, but also makes positive contributions to the protection of the natural environment and ecosystem. It provides people with a convenient, comprehensive, and interactive botanical garden tourism experience, meeting their needs and information acquisition for natural tourism.
Through the research and practice of this paper, the effectiveness of the "Taiyi Xianshan" Botanical Garden website based on SpringBoot in improving management efficiency and user experience has been verified. Meanwhile, this paper also explores the challenges and solutions encountered in website design and development, and provides prospects for future development. These research results and experiences have certain guiding significance for the website construction of other botanical gardens and natural tourism scenic spots.
Keywords: SpringBoot; Taiyi Xianshan Botanical Garden; Website design and implementation; Management efficiency; Tourist experience; MySQL database
目 录
随着人们对自然环境的保护和绿色旅游的追求,植物园作为自然资源的重要载体,在旅游业中扮演着重要角色。然而,传统的植物园管理模式存在一些问题,如信息获取不便、管理效率低下、游客体验欠佳等,制约了植物园的发展和提升。
在这样的背景下,设计和实现一个基于SpringBoot的“太乙仙山”植物园网站具有重要的研究意义。通过利用现代化的信息技术手段,如网站开发框架和数据库管理系统,可以构建一个功能完善、用户友好的网站,集成植物园的相关信息,提供园区介绍、园林园艺、科普科研和游园指南等模块,使游客能够便捷地获取植物园的各类信息,并更好地规划和体验植物园旅游。
此外,本研究还具有重要的实践意义。通过实际开发和运行一个基于SpringBoot的植物园网站,可以验证该网站在提升植物园管理效率、改善游客体验方面的有效性。同时,研究过程中所积累的经验和解决问题的方法也可为其他植物园和自然旅游景区的网站建设提供借鉴和指导。
因此,本研究的背景与意义在于通过设计和实现一个基于SpringBoot的“太乙仙山”植物园网站,提升植物园的管理效率、改善游客体验,并为植物园和自然旅游景区的网站建设提供经验和参考。这将有助于推动植物园旅游的可持续发展,促进人们对自然环境的认知和保护意识的提高,推动绿色旅游理念的普及。
目前,随着信息技术的不断发展和互联网的普及,越来越多的植物园开始意识到建立一个在线平台的重要性。许多植物园已经开设了自己的官方网站,通过提供景点介绍、活动信息等内容,向游客提供更好的服务和体验。
然而,目前的植物园网站在功能和用户体验方面仍存在一些局限性。一些网站仅提供基本的园区介绍和活动信息,缺乏交流互动的平台。同时,一些植物园网站的设计和技术落后,无法满足用户对便捷、个性化服务的需求。此外,植物园网站的管理与运营也面临一些挑战,如数据管理不规范、信息更新不及时等问题。
针对这些问题,一些相关研究已经涉及到植物园网站的设计与开发。一些研究关注于网站的功能模块设计,如景点介绍、园林园艺、科普科研等,以提升用户体验和参观效果。还有一些研究关注于网站的数据管理与运营,如数据库设计和信息更新策略,以提高网站的管理效率和内容准确性。
然而,目前对于基于SpringBoot技术开发的植物园网站的研究还相对较少。因此,本研究旨在借助SpringBoot的优势,结合现代化的网站设计与开发理念,构建一个全面、便捷、互动的“太乙仙山”植物园网站。通过对现有研究成果的总结与分析,本论文将对植物园网站的设计与实施提供新的思路和方法,为植物园的管理与发展提供有益的参考和指导。
第一章是绪论,本文章的开头部分,对本题目的研究背景和研究意义等一些做文字性的描述。
第二章研究了”太乙仙山”植物园网站的所采用的开发技术和开发工具。
第三章是系统分析部分,包括系统总体需求描述、功能性角度分析系统需求、非功能性等各个方面分析系统是否可以实现。
第四章是系统设计部分,本文章的重要部分,提供了系统架构的详细设计和一些主要功能模块的设计说明。
第五章是系统的具体实现,介绍系统的各个模块的具体实现。
第六章在前几章的基础上对系统进行测试和运行。
最后对系统进行了认真的总结,以此对未来有一个新的展望。
本系统前端部分基于MVVM模式进行开发,采用B/S模式,后端部分基于Java的springboot框架进行开发。
前端部分:前端框架采用了比较流行的渐进式JavaScript框架Vue.js。使用Vue-Router和Vuex实现动态路由和全局状态管理,Ajax实现前后端通信,Element UI组件库使页面快速成型,可适应PC端、平板端、手机端等不同屏幕大小尺寸的完美布局展示。
后端部分:采用springboot作为开发框架,同时集成MyBatis、Redis等相关技术。
MVVM是Model-View-ViewModel的简写。它本质上就是MVC 的改进版。MVVM 就是将其中的View 的状态和行为抽象化,让我们将视图 UI 和业务逻辑分开。当然这些事 ViewModel 已经帮我们做了,它可以取出 Model 的数据同时帮忙处理 View 中由于需要展示内容而涉及的业务逻辑。微软的WPF带来了新的技术体验,如Silverlight、音频、视频、3D、动画……,这导致了软件UI层更加细节化、可定制化。同时,在技术层面,WPF也带来了 诸如Binding、Dependency Property、Routed Events、Command、DataTemplate、ControlTemplate等新特性。MVVM(Model-View-ViewModel)框架的由来便是MVP(Model-View-Presenter)模式与WPF结合的应用方式时发展演变过来的一种新型架构框架。它立足于原有MVP框架并且把WPF的新特性糅合进去,以应对客户日益复杂的需求变化。
科技的进步,给日常带来许多便利:教室的投影器用到了虚拟成像技术,数码相机用到了光电检测技术,比如超市货物进出库的记录需要一个信息仓库。这个信息仓库就是数据库,而这次的”太乙仙山”植物园网站也需要这项技术的支持。
用MySQL这个软件,是因为它能接受多个使用者访问,而且里面存在Archive等。它会先把数据进行分类,然后分别保存在表里,这样的特别操作就会提高数据管理系统自身的速度,让数据库能被灵活运用。MySQL的代码是公开的,而且允许别人二次编译升级。这个特点能够降低使用者的成本,再搭配合适的软件后形成一个良好的网站系统。虽然它有缺点,但是综合各方面来说,它是使用者的主流运用的对象[8]。
B/S(Browser/Server)比前身架构更为省事的架构。它借助Web server完成数据的传递交流。只需要下载浏览器作为客户端,那么工作就达到“瘦身”效果, 不需要考虑不停装软件的问题。
Spring框架是Java平台上的一种开源应用框架,提供具有控制反转特性的容器。尽管Spring框架自身对编程模型没有限制,但其在Java应用中的频繁使用让它备受青睐,以至于后来让它作为EJB(EnterpriseJavaBeans)模型的补充,甚至是替补。Spring框架为开发提供了一系列的解决方案,比如利用控制反转的核心特性,并通过依赖注入实现控制反转来实现管理对象生命周期容器化,利用面向切面编程进行声明式的事务管理,整合多种持久化技术管理数据访问,提供大量优秀的Web框架方便开发等等。Spring框架具有控制反转(IOC)特性,IOC旨在方便项目维护和测试,它提供了一种通过Java的反射机制对Java对象进行统一的配置和管理的方法。Spring框架利用容器管理对象的生命周期,容器可以通过扫描XML文件或类上特定Java注解来配置对象,开发者可以通过依赖查找或依赖注入来获得对象。Spring框架具有面向切面编程(AOP)框架,SpringAOP框架基于代理模式,同时运行时可配置;AOP框架主要针对模块之间的交叉关注点进行模块化。Spring框架的AOP框架仅提供基本的AOP特性,虽无法与AspectJ框架相比,但通过与AspectJ的集成,也可以满足基本需求。Spring框架下的事务管理、远程访问等功能均可以通过使用SpringAOP技术实现。Spring的事务管理框架为Java平台带来了一种抽象机制,使本地和全局事务以及嵌套事务能够与保存点一起工作,并且几乎可以在Java平台的任何环境中工作。Spring集成多种事务模板,系统可以通过事务模板、XML或Java注解进行事务配置,并且事务框架集成了消息传递和缓存等功能。Spring的数据访问框架解决了开发人员在应用程序中使用数据库时遇到的常见困难。它不仅对Java:JDBC、iBATS/MyBATIs、Hibernate、Java数据对象(JDO)、ApacheOJB和ApacheCayne等所有流行的数据访问框架中提供支持,同时还可以与Spring的事务管理一起使用,为数据访问提供了灵活的抽象。
本次设计基于B/S 模式下,运用Java技术采用的是MySQL数据库和Eclipse实现,总体的可行性共分为以下三个方面。
所谓的技术可行性就是在限定时间,前期拟定的功能能否被满足。在开发设计上是否会遇上解决不了的问题。做完的项目能否被很好地应用,如果存在缺点在后期的维护上是否存在很大的难度。在对这个系统评估后,认定已存在的技术能达成目标。用JSP技术来实现动态的页面,嵌入低依赖性的设计模式,灵活的数据库,配合稳定的服务器,整个系统的运行效率大大提升。由此可见,在技术层面达成目标不是非非之想。
在项目上使用的工具大部分都是是当下流行开源免费的,所以在开发前期,开发时用于项目的经费将会大大降低,不会让开发该软件在项目启动期受到经费的影响,所以经济上还是可行的。尽量用最少的花费去满足用户的需求。省下经费用于人工费,以及设备费用。将在无纸化,高效率的道路上越走越远。
本系统实现功能的操作很简单,普通电脑的常见配置就可以运行本软件,并且只要粗通电脑使用的基本常识就可以流畅的使用本软件。电脑具备连接互联网的能力,并且可以正常访问系统,并不需要操作者有什么高超的能力,只需了解业务流程,并且按照专业知识进行正确操作即可,所以”太乙仙山”植物园网站具备操作可行性。
“太乙仙山”植物园网站网站分为两大部分:管理员模块、注册用户模块。
(一)管理员管理模块:
(1)管理员登录:管理员进入到系统登录界面,需要填写正确的登录名、密码、选择权限等信息输入准确无误后登录进入到系统操作界面。管理员的账号是在数据表表中直接设置生成的,不需要进行注册;修改密码:管理员可以随时修改自己进入系统的登录密码,以保证系统的安全性。
(2)管理员功能界面:管理员可以查看首页、系统用户、园区介绍管理、园林园艺管理管理、科普科研管理、游园指南管理、留言反馈管理、植物记录管理、系统管理、通知公告管理、资源管理、交流管理等,并且可以根据需要进行相应的操作。
(3)系统用户管理:管理员可以对系统中所有的用户角色进行管控,包含了管理员、注册用户这两种角色,如果需要添加新的用户,点击页面中的“添加”按钮根据提示输入上用户信息,点击“提交”以后在对应的用户界面就可以查看到了,可以点击用户后面的“删除”按钮直接删除某一用户。
(4)轮播图管理:管理员可以对系统前台展示的轮播图以及公告栏进行增删改查,方便用户进行查看。
(5)公告管理:点击“系统公告管理”这个菜单,可以查看到系统中所有添加的系统公告,支持通过标题对系统公告进行查询,添加、删除等操作。
(6)资源管理:当点击“资源管理”这一菜单的时候,会出现资讯列表、资讯分类这两个子菜单,可以对这两个模块进行增删改查操作。
(7)游园指南管理:用户可以根据园区类型浏览园林的信息,并选中某个园区查看详情,例如:门票信息,游玩项目,园区地图,推荐路线,游览须知,查看宣传视频等。
(8)园林园艺管理模块:管理员可以对园林园艺列表和添加管理,功能包括对园艺类型:专类园区、园区花讯和植物简介的管理。管理员可以添加发布、编辑和删除园艺类型内容,方便展示给游客了解园区内植物等的特点和用途。
(二)注册用户管理模块:
(1)前台首页:进入系统首页,系统以上中下的布局进行展示,首先映入眼帘的是系统的导航栏,下面是交流论坛,通知公告、新闻动态、园区介绍、园林园艺、科普科研、游园指南、留言反馈等推荐。
(2)用户注册:当会员用户想要进入本”太乙仙山”植物园网站中对资讯进行查看景点信息的时候,就必须要登录到系统当中,要是新的用户没有”太乙仙山”植物园网站的账号的话,点击“注册”按钮,就会进入到新用户注册这个界面上,用户输入对应的账号(必须填写)+密码(必须填写)+确认密码(必须填写,而且要与密码一直)+昵称+邮箱+性别+联系电话+选择用户身份+QQ号码等,然后点击“注册”,系统在用户这一数据库中会查询账号是不是存在,两次密码是不是一样,都填写正确就会注册成功,然后再进行登录,如果是之前已经注册过的用户很长时间没有使用,忘记密码,也可以点击“忘记密码”进行找回。
(3)用户登录:系统中的前台上注册后的用户是可以通过自己的账户名和密码进行登录的,当用户输入完整的自己的账户名和密码信息并点击“登录”按钮后,将会首先验证输入的有没有空数据,再次验证输入的账户名+密码和数据库中当前保存的用户信息是否一致,只有在一致后将会登录成功并自动跳转到”太乙仙山”植物园网站的首页中;否则将会提示相应错误信息。
(4)密码修改:用户使用该系统注册完成后,用户对登录密码有修改需求时,系统也可以提供用户修改密码权限。系统中所有的操作者能够变更自己的密码信息,执行该功能首先必须要登入系统,然后选择密码变更选项以后在给定的文本框中填写初始密码和新密码来完成修改密码的操作。在填写的时候,假如两次密码填写存在差异,那么此次密码变更操作失败。
(5)我的账户:当用户点击首页左上角“用户”这个按钮,下面会出现“我的账户”、“个人中心”和“退出”这三个子菜单,点击“我的账户”可以对个人的资料、登录密码的信息进行修改,点击“个人中心”可查看个人首页、留言反馈、收藏等信息,点击“退出”按钮即可退出系统登录册登录界面:注册用户是可以通过自己的账户名和密码进行登录的,当用户输入完整的自己的账户名和密码信息并点击“登录”按钮后,将会首先验证输入的有没有空数据,再次验证输入的账户名+密码和数据库中当前保存的用户信息是否一致,只有在一致后将会登录成功并自动跳转到”太乙仙山”植物园网站的首页中;否则将会提示相应错误信息。
(6)通知公告:用户点击“通知公告”菜单显示管理员在后台发布的所有的网站公告信息,可以查看通知公告详情。
(7)园区介绍:用户点击“园区介绍”菜单显示管理员在后台发布的所有的园区园林信息,可以查看通知、园区景点介绍的相关介绍,还可以进行搜索。
(8)游园指南:用户点击“游园指南线”菜单显示管理员在后台发布的所有的园区园林路线信息,包括门票信息,游玩项目,园区地图,推荐路线,游览须知,宣传视频,还可以对关键字进行搜索。
“太乙仙山”植物园网站的安全性、可靠性、性能和可扩展性是其重要的考量因素,它们不仅满足了用户对于功能性的要求,还为用户提供了更多的便利。根据表格3-1,我们可以清楚地看到这一点:
表3-1 “太乙仙山”植物园网站非功能需求表
| 安全性 | 主要指”太乙仙山”植物园网站数据库的安装,数据库的使用和密码的设定必须合乎规范。 |
| 可靠性 | 可靠性是指”太乙仙山”植物园网站能够安装用户的指示进行操作,经过测试,可靠性90%以上。 |
| 性能 | 性能是影响”太乙仙山”植物园网站占据市场的必要条件,所以性能最好要佳才好。 |
| 可扩展性 | 比如数据库预留多个属性,比如接口的使用等确保了系统的非功能性需求。 |
| 易用性 | 用户只要跟着”太乙仙山”植物园网站的页面展示内容进行操作,就可以了。 |
| 可维护性 | “太乙仙山”植物园网站开发的可维护性是非常重要的,经过测试,可维护性没有问题 |
系统业务流程图,如图所示:

图3-2登录流程图

图3-3添加信息流程图

图3-4注册信息流程图
注册用户用例图如下所示。

图3-5注册用户用例图
管理员用例图如下所示。

图3-6 管理员用例图
目前B/S体系的系统主要的数据访问方式是:通过浏览器页面用户可以进入系统,系统可以自动对用户向服务器发送的请求进行处理,处理请求是在系统后台中进行的,用户在浏览器页面上进行相应操作,就能够看到服务端传递的处理结果。”太乙仙山”植物园网站主要分为视图-模型-控制三层架构设计。在视图层中,主要是操作在服务器端向客户端反馈并显示的数据,在模型层中,主要处理相关的业务逻辑、数据整合等,最后的控制层它介于视图和模型之间,主要是调整两层之间的关系,最终落实数据的传递。
系统架构图如下图所示。

图4-1系统架构图
系统设计的目的是分析系统包括的所有功能结构,为开发人员设计开发和实现系统做好准备工作。经过前期的需求调查、分析和整理之后,确定的总体需求主要包括多个模块,分别是:首页、系统用户(管理员、普通用户)、园区介绍管理(园区介绍列表、园区介绍添加)、园林园艺管理(园林园艺列表、园林园艺添加)、科普科研管理(科普科研列表、科普科研添加)、游园指南管理(游园指南列表、游园指南添加)、留言反馈管理(留言反馈列表、留言反馈添加)、植物记录管理(植物记录列表、植物记录添加)、系统管理(轮播图管理)、通知公告管理(通知公告添加)、资源管理(新闻分类、动态分类)、交流管理(交流论坛、论坛分类)。系统整体角色分为两个部分,一是普通用户、二是管理员。权限分布也是很明显,管理员可以实现对用户的增加以及删除,是最高权限拥有者。
系统功能结构图如下图所示。

图4-2系统功能结构图
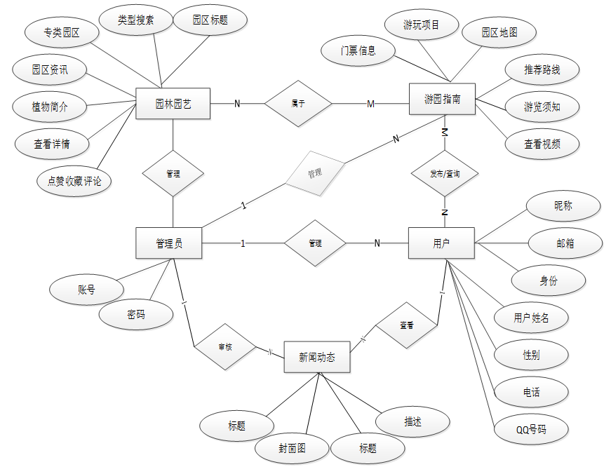
根据前面的数据流程图,结合系统的功能模块设计,设计出符合系统的各信息实体。
系统总体ER图如下图所示。

图4-4系统总体ER图
数据库逻辑结构就是将E-R图在数据库中用具体的字段进行描述。用字段和数据类型描述来使对象特征实体化,最后形成具有一定逻辑关系的数据库表结构。”太乙仙山”植物园网站所需要的部分数据结构表如下表所示。
数据库表结构文档
表access_token (登陆访问时长)
| 编号 | 名称 | 数据类型 | 长度 | 小数位 | 允许空值 | 主键 | 默认值 | 说明 |
| 1 | token_id | int | 10 | 0 | N | Y | 临时访问牌ID | |
| 2 | token | varchar | 64 | 0 | Y | N | 临时访问牌 | |
| 3 | info | text | 65535 | 0 | Y | N | ||
| 4 | maxage | int | 10 | 0 | N | N | 2 | 最大寿命:默认2小时 |
| 5 | create_time | timestamp | 19 | 0 | N | N | CURRENT_TIMESTAMP | 创建时间: |
| 6 | update_time | timestamp | 19 | 0 | N | N | CURRENT_TIMESTAMP | 更新时间: |
| 7 | user_id | int | 10 | 0 | N | N | 0 | 用户编号: |
| 编号 | 名称 | 数据类型 | 长度 | 小数位 | 允许空值 | 主键 | 默认值 | 说明 |
| 1 | article_id | mediumint | 8 | 0 | N | Y | 文章id:[0,8388607] | |
| 2 | title | varchar | 125 | 0 | N | Y | 标题:[0,125]用于文章和html的title标签中 | |
| 3 | type | varchar | 64 | 0 | N | N | 0 | 文章分类:[0,1000]用来搜索指定类型的文章 |
| 4 | hits | int | 10 | 0 | N | N | 0 | 点击数:[0,1000000000]访问这篇文章的人次 |
| 5 | praise_len | int | 10 | 0 | N | N | 0 | 点赞数 |
| 6 | create_time | timestamp | 19 | 0 | N | N | CURRENT_TIMESTAMP | 创建时间: |
| 7 | update_time | timestamp | 19 | 0 | N | N | CURRENT_TIMESTAMP | 更新时间: |
| 8 | source | varchar | 255 | 0 | Y | N | 来源:[0,255]文章的出处 | |
| 9 | url | varchar | 255 | 0 | Y | N | 来源地址:[0,255]用于跳转到发布该文章的网站 | |
| 10 | tag | varchar | 255 | 0 | Y | N | 标签:[0,255]用于标注文章所属相关内容,多个标签用空格隔开 | |
| 11 | content | longtext | 2147483647 | 0 | Y | N | 正文:文章的主体内容 | |
| 12 | img | varchar | 255 | 0 | Y | N | 封面图 | |
| 13 | description | text | 65535 | 0 | Y | N | 文章描述 |
| 编号 | 名称 | 数据类型 | 长度 | 小数位 | 允许空值 | 主键 | 默认值 | 说明 |
| 1 | type_id | smallint | 5 | 0 | N | Y | 分类ID:[0,10000] | |
| 2 | display | smallint | 5 | 0 | N | N | 100 | 显示顺序:[0,1000]决定分类显示的先后顺序 |
| 3 | name | varchar | 16 | 0 | N | N | 分类名称:[2,16] | |
| 4 | father_id | smallint | 5 | 0 | N | N | 0 | 上级分类ID:[0,32767] |
| 5 | description | varchar | 255 | 0 | Y | N | 描述:[0,255]描述该分类的作用 | |
| 6 | icon | text | 65535 | 0 | Y | N | 分类图标: | |
| 7 | url | varchar | 255 | 0 | Y | N | 外链地址:[0,255]如果该分类是跳转到其他网站的情况下,就在该URL上设置 | |
| 8 | create_time | timestamp | 19 | 0 | N | N | CURRENT_TIMESTAMP | 创建时间: |
| 9 | update_time | timestamp | 19 | 0 | N | N | CURRENT_TIMESTAMP | 更新时间: |
| 编号 | 名称 | 数据类型 | 长度 | 小数位 | 允许空值 | 主键 | 默认值 | 说明 |
| 1 | auth_id | int | 10 | 0 | N | Y | 授权ID: | |
| 2 | user_group | varchar | 64 | 0 | Y | N | 用户组: | |
| 3 | mod_name | varchar | 64 | 0 | Y | N | 模块名: | |
| 4 | table_name | varchar | 64 | 0 | Y | N | 表名: | |
| 5 | page_title | varchar | 255 | 0 | Y | N | 页面标题: | |
| 6 | path | varchar | 255 | 0 | Y | N | 路由路径: | |
| 7 | position | varchar | 32 | 0 | Y | N | 位置: | |
| 8 | mode | varchar | 32 | 0 | N | N | _blank | 跳转方式: |
| 9 | add | tinyint | 3 | 0 | N | N | 1 | 是否可增加: |
| 10 | del | tinyint | 3 | 0 | N | N | 1 | 是否可删除: |
| 11 | set | tinyint | 3 | 0 | N | N | 1 | 是否可修改: |
| 12 | get | tinyint | 3 | 0 | N | N | 1 | 是否可查看: |
| 13 | field_add | text | 65535 | 0 | Y | N | 添加字段: | |
| 14 | field_set | text | 65535 | 0 | Y | N | 修改字段: | |
| 15 | field_get | text | 65535 | 0 | Y | N | 查询字段: | |
| 16 | table_nav_name | varchar | 500 | 0 | Y | N | 跨表导航名称: | |
| 17 | table_nav | varchar | 500 | 0 | Y | N | 跨表导航: | |
| 18 | option | text | 65535 | 0 | Y | N | 配置: | |
| 19 | create_time | timestamp | 19 | 0 | N | N | CURRENT_TIMESTAMP | 创建时间: |
| 20 | update_time | timestamp | 19 | 0 | N | N | CURRENT_TIMESTAMP | 更新时间: |
| 编号 | 名称 | 数据类型 | 长度 | 小数位 | 允许空值 | 主键 | 默认值 | 说明 |
| 1 | collect_id | int | 10 | 0 | N | Y | 收藏ID: | |
| 2 | user_id | int | 10 | 0 | N | N | 0 | 收藏人ID: |
| 3 | source_table | varchar | 255 | 0 | Y | N | 来源表: | |
| 4 | source_field | varchar | 255 | 0 | Y | N | 来源字段: | |
| 5 | source_id | int | 10 | 0 | N | N | 0 | 来源ID: |
| 6 | title | varchar | 255 | 0 | Y | N | 标题: | |
| 7 | img | varchar | 255 | 0 | Y | N | 封面: | |
| 8 | create_time | timestamp | 19 | 0 | N | N | CURRENT_TIMESTAMP | 创建时间: |
| 9 | update_time | timestamp | 19 | 0 | N | N | CURRENT_TIMESTAMP | 更新时间: |
| 编号 | 名称 | 数据类型 | 长度 | 小数位 | 允许空值 | 主键 | 默认值 | 说明 |
| 1 | comment_id | int | 10 | 0 | N | Y | 评论ID: | |
| 2 | user_id | int | 10 | 0 | N | N | 0 | 评论人ID: |
| 3 | reply_to_id | int | 10 | 0 | N | N | 0 | 回复评论ID:空为0 |
| 4 | content | longtext | 2147483647 | 0 | Y | N | 内容: | |
| 5 | nickname | varchar | 255 | 0 | Y | N | 昵称: | |
| 6 | avatar | varchar | 255 | 0 | Y | N | 头像地址:[0,255] | |
| 7 | create_time | timestamp | 19 | 0 | N | N | CURRENT_TIMESTAMP | 创建时间: |
| 8 | update_time | timestamp | 19 | 0 | N | N | CURRENT_TIMESTAMP | 更新时间: |
| 9 | source_table | varchar | 255 | 0 | Y | N | 来源表: | |
| 10 | source_field | varchar | 255 | 0 | Y | N | 来源字段: | |
| 11 | source_id | int | 10 | 0 | N | N | 0 | 来源ID: |
| 编号 | 名称 | 数据类型 | 长度 | 小数位 | 允许空值 | 主键 | 默认值 | 说明 |
| 1 | forum_id | mediumint | 8 | 0 | N | Y | 论坛id | |
| 2 | display | smallint | 5 | 0 | N | N | 100 | 排序 |
| 3 | user_id | mediumint | 8 | 0 | N | N | 0 | 用户ID |
| 4 | nickname | varchar | 16 | 0 | Y | N | 昵称:[0,16] | |
| 5 | praise_len | int | 10 | 0 | Y | N | 0 | 点赞数 |
| 6 | hits | int | 10 | 0 | N | N | 0 | 访问数 |
| 7 | title | varchar | 125 | 0 | N | N | 标题 | |
| 8 | keywords | varchar | 125 | 0 | Y | N | 关键词 | |
| 9 | description | varchar | 255 | 0 | Y | N | 描述 | |
| 10 | url | varchar | 255 | 0 | Y | N | 来源地址 | |
| 11 | tag | varchar | 255 | 0 | Y | N | 标签 | |
| 12 | img | text | 65535 | 0 | Y | N | 封面图 | |
| 13 | content | longtext | 2147483647 | 0 | Y | N | 正文 | |
| 14 | create_time | timestamp | 19 | 0 | N | N | CURRENT_TIMESTAMP | 创建时间: |
| 15 | update_time | timestamp | 19 | 0 | N | N | CURRENT_TIMESTAMP | 更新时间: |
| 16 | avatar | varchar | 255 | 0 | Y | N | 发帖人头像: | |
| 17 | type | varchar | 64 | 0 | N | N | 0 | 论坛分类:[0,1000]用来搜索指定类型的论坛帖 |
| 编号 | 名称 | 数据类型 | 长度 | 小数位 | 允许空值 | 主键 | 默认值 | 说明 |
| 1 | type_id | smallint | 5 | 0 | N | Y | 分类ID:[0,10000] | |
| 2 | name | varchar | 16 | 0 | N | N | 分类名称:[2,16] | |
| 3 | description | varchar | 255 | 0 | Y | N | 描述:[0,255]描述该分类的作用 | |
| 4 | url | varchar | 255 | 0 | Y | N | 外链地址:[0,255]如果该分类是跳转到其他网站的情况下,就在该URL上设置 | |
| 5 | father_id | smallint | 5 | 0 | N | N | 0 | 上级分类ID:[0,32767] |
| 6 | icon | varchar | 255 | 0 | Y | N | 分类图标: | |
| 7 | create_time | timestamp | 19 | 0 | N | N | CURRENT_TIMESTAMP | 创建时间: |
| 8 | update_time | timestamp | 19 | 0 | N | N | CURRENT_TIMESTAMP | 更新时间: |
表gardening_and_horticulture (园林园艺)
| 编号 | 名称 | 数据类型 | 长度 | 小数位 | 允许空值 | 主键 | 默认值 | 说明 |
| 1 | gardening_and_horticulture_id | int | 10 | 0 | N | Y | 园林园艺ID | |
| 2 | horticultural_title | varchar | 64 | 0 | Y | N | 园艺标题 | |
| 3 | horticultural_types | varchar | 64 | 0 | Y | N | 园艺类型 | |
| 4 | release_date | date | 10 | 0 | Y | N | 发布日期 | |
| 5 | cover_photo | varchar | 255 | 0 | Y | N | 封面图片 | |
| 6 | content_details | longtext | 2147483647 | 0 | Y | N | 内容详情 | |
| 7 | hits | int | 10 | 0 | N | N | 0 | 点击数 |
| 8 | praise_len | int | 10 | 0 | N | N | 0 | 点赞数 |
| 9 | recommend | int | 10 | 0 | N | N | 0 | 智能推荐 |
| 10 | create_time | datetime | 19 | 0 | N | N | CURRENT_TIMESTAMP | 创建时间 |
| 11 | update_time | timestamp | 19 | 0 | N | N | CURRENT_TIMESTAMP | 更新时间 |
| 编号 | 名称 | 数据类型 | 长度 | 小数位 | 允许空值 | 主键 | 默认值 | 说明 |
| 1 | hits_id | int | 10 | 0 | N | Y | 点赞ID: | |
| 2 | user_id | int | 10 | 0 | N | N | 0 | 点赞人: |
| 3 | create_time | timestamp | 19 | 0 | N | N | CURRENT_TIMESTAMP | 创建时间: |
| 4 | update_time | timestamp | 19 | 0 | N | N | CURRENT_TIMESTAMP | 更新时间: |
| 5 | source_table | varchar | 255 | 0 | Y | N | 来源表: | |
| 6 | source_field | varchar | 255 | 0 | Y | N | 来源字段: | |
| 7 | source_id | int | 10 | 0 | N | N | 0 | 来源ID: |
表introduction_to_the_park (园区介绍)
| 编号 | 名称 | 数据类型 | 长度 | 小数位 | 允许空值 | 主键 | 默认值 | 说明 |
| 1 | introduction_to_the_park_id | int | 10 | 0 | N | Y | 园区介绍ID | |
| 2 | park_name | varchar | 64 | 0 | Y | N | 园区名称 | |
| 3 | park_type | varchar | 64 | 0 | Y | N | 园区类型 | |
| 4 | park_phone | varchar | 64 | 0 | Y | N | 园区电话 | |
| 5 | opening_hours | varchar | 64 | 0 | Y | N | 开放时间 | |
| 6 | location_of_the_park | varchar | 64 | 0 | Y | N | 园区位置 | |
| 7 | organizational_structure | varchar | 64 | 0 | Y | N | 组织机构 | |
| 8 | cover_photo | varchar | 255 | 0 | Y | N | 封面图片 | |
| 9 | introduction_to_the_park | longtext | 2147483647 | 0 | Y | N | 园区介绍 | |
| 10 | praise_len | int | 10 | 0 | N | N | 0 | 点赞数 |
| 11 | create_time | datetime | 19 | 0 | N | N | CURRENT_TIMESTAMP | 创建时间 |
| 12 | update_time | timestamp | 19 | 0 | N | N | CURRENT_TIMESTAMP | 更新时间 |
| 编号 | 名称 | 数据类型 | 长度 | 小数位 | 允许空值 | 主键 | 默认值 | 说明 |
| 1 | message_feedback_id | int | 10 | 0 | N | Y | 留言反馈ID | |
| 2 | message_title | varchar | 64 | 0 | Y | N | 留言标题 | |
| 3 | message_users | int | 10 | 0 | Y | N | 0 | 留言用户 |
| 4 | user_name | varchar | 64 | 0 | Y | N | 用户姓名 | |
| 5 | contact_phone_number | varchar | 16 | 0 | Y | N | 联系电话 | |
| 6 | message_content | text | 65535 | 0 | Y | N | 留言内容 | |
| 7 | message_reply | text | 65535 | 0 | Y | N | 留言回复 | |
| 8 | create_time | datetime | 19 | 0 | N | N | CURRENT_TIMESTAMP | 创建时间 |
| 9 | update_time | timestamp | 19 | 0 | N | N | CURRENT_TIMESTAMP | 更新时间 |
| 编号 | 名称 | 数据类型 | 长度 | 小数位 | 允许空值 | 主键 | 默认值 | 说明 |
| 1 | notice_id | mediumint | 8 | 0 | N | Y | 公告id: | |
| 2 | title | varchar | 125 | 0 | N | N | 标题: | |
| 3 | content | longtext | 2147483647 | 0 | Y | N | 正文: | |
| 4 | create_time | timestamp | 19 | 0 | N | N | CURRENT_TIMESTAMP | 创建时间: |
| 5 | update_time | timestamp | 19 | 0 | N | N | CURRENT_TIMESTAMP | 更新时间: |
| 编号 | 名称 | 数据类型 | 长度 | 小数位 | 允许空值 | 主键 | 默认值 | 说明 |
| 1 | park_guide_id | int | 10 | 0 | N | Y | 游园指南ID | |
| 2 | guide_title | varchar | 64 | 0 | Y | N | 指南标题 | |
| 3 | guide_type | varchar | 64 | 0 | Y | N | 指南类型 | |
| 4 | release_date | date | 10 | 0 | Y | N | 发布日期 | |
| 5 | promotion_video | varchar | 255 | 0 | Y | N | 宣传视频 | |
| 6 | cover_photo | varchar | 255 | 0 | Y | N | 封面图片 | |
| 7 | content_details | longtext | 2147483647 | 0 | Y | N | 内容详情 | |
| 8 | hits | int | 10 | 0 | N | N | 0 | 点击数 |
| 9 | praise_len | int | 10 | 0 | N | N | 0 | 点赞数 |
| 10 | recommend | int | 10 | 0 | N | N | 0 | 智能推荐 |
| 11 | create_time | datetime | 19 | 0 | N | N | CURRENT_TIMESTAMP | 创建时间 |
| 12 | update_time | timestamp | 19 | 0 | N | N | CURRENT_TIMESTAMP | 更新时间 |
| 编号 | 名称 | 数据类型 | 长度 | 小数位 | 允许空值 | 主键 | 默认值 | 说明 |
| 1 | park_type_id | int | 10 | 0 | N | Y | 园区类型ID | |
| 2 | park_type | varchar | 64 | 0 | Y | N | 园区类型 | |
| 3 | create_time | datetime | 19 | 0 | N | N | CURRENT_TIMESTAMP | 创建时间 |
| 4 | update_time | timestamp | 19 | 0 | N | N | CURRENT_TIMESTAMP | 更新时间 |
| 编号 | 名称 | 数据类型 | 长度 | 小数位 | 允许空值 | 主键 | 默认值 | 说明 |
| 1 | plant_records_id | int | 10 | 0 | N | Y | 植物记录ID | |
| 2 | plant_number | varchar | 64 | 0 | Y | N | 植物编号 | |
| 3 | plant_name | varchar | 64 | 0 | Y | N | 植物名称 | |
| 4 | type_of_entry_and_exit | varchar | 64 | 0 | Y | N | 进出类型 | |
| 5 | in_and_out_quantity | int | 10 | 0 | Y | N | 0 | 进出数量 |
| 6 | date_of_entry_and_exit | date | 10 | 0 | Y | N | 进出日期 | |
| 7 | reason_for_entry_and_exit | text | 65535 | 0 | Y | N | 进出原因 | |
| 8 | create_time | datetime | 19 | 0 | N | N | CURRENT_TIMESTAMP | 创建时间 |
| 9 | update_time | timestamp | 19 | 0 | N | N | CURRENT_TIMESTAMP | 更新时间 |
| 编号 | 名称 | 数据类型 | 长度 | 小数位 | 允许空值 | 主键 | 默认值 | 说明 |
| 1 | praise_id | int | 10 | 0 | N | Y | 点赞ID: | |
| 2 | user_id | int | 10 | 0 | N | N | 0 | 点赞人: |
| 3 | create_time | timestamp | 19 | 0 | N | N | CURRENT_TIMESTAMP | 创建时间: |
| 4 | update_time | timestamp | 19 | 0 | N | N | CURRENT_TIMESTAMP | 更新时间: |
| 5 | source_table | varchar | 255 | 0 | Y | N | 来源表: | |
| 6 | source_field | varchar | 255 | 0 | Y | N | 来源字段: | |
| 7 | source_id | int | 10 | 0 | N | N | 0 | 来源ID: |
| 8 | status | bit | 1 | 0 | N | N | 1 | 点赞状态:1为点赞,0已取消 |
| 编号 | 名称 | 数据类型 | 长度 | 小数位 | 允许空值 | 主键 | 默认值 | 说明 |
| 1 | regular_users_id | int | 10 | 0 | N | Y | 普通用户ID | |
| 2 | user_name | varchar | 64 | 0 | Y | N | 用户姓名 | |
| 3 | user_gender | varchar | 64 | 0 | Y | N | 用户性别 | |
| 4 | contact_phone_number | varchar | 16 | 0 | Y | N | 联系电话 | |
| 5 | qq_number | varchar | 64 | 0 | Y | N | QQ号码 | |
| 6 | examine_state | varchar | 16 | 0 | N | N | 已通过 | 审核状态 |
| 7 | user_id | int | 10 | 0 | N | N | 0 | 用户ID |
| 8 | create_time | datetime | 19 | 0 | N | N | CURRENT_TIMESTAMP | 创建时间 |
| 9 | update_time | timestamp | 19 | 0 | N | N | CURRENT_TIMESTAMP | 更新时间 |
表science_popularization_and_research (科普科研)
| 编号 | 名称 | 数据类型 | 长度 | 小数位 | 允许空值 | 主键 | 默认值 | 说明 |
| 1 | science_popularization_and_research_id | int | 10 | 0 | N | Y | 科普科研ID | |
| 2 | base_name | varchar | 64 | 0 | Y | N | 基地名称 | |
| 3 | science_popularization_type | varchar | 64 | 0 | Y | N | 科普类型 | |
| 4 | release_date | date | 10 | 0 | Y | N | 发布日期 | |
| 5 | cover_photo | varchar | 255 | 0 | Y | N | 封面图片 | |
| 6 | content_details | longtext | 2147483647 | 0 | Y | N | 内容详情 | |
| 7 | hits | int | 10 | 0 | N | N | 0 | 点击数 |
| 8 | praise_len | int | 10 | 0 | N | N | 0 | 点赞数 |
| 9 | recommend | int | 10 | 0 | N | N | 0 | 智能推荐 |
| 10 | create_time | datetime | 19 | 0 | N | N | CURRENT_TIMESTAMP | 创建时间 |
| 11 | update_time | timestamp | 19 | 0 | N | N | CURRENT_TIMESTAMP | 更新时间 |
| 编号 | 名称 | 数据类型 | 长度 | 小数位 | 允许空值 | 主键 | 默认值 | 说明 |
| 1 | sensitive_vocabulary_id | int | 10 | 0 | N | Y | 敏感词汇ID | |
| 2 | sensitive_vocabulary | varchar | 64 | 0 | Y | N | 敏感词汇 | |
| 3 | create_time | datetime | 19 | 0 | N | N | CURRENT_TIMESTAMP | 创建时间 |
| 4 | update_time | timestamp | 19 | 0 | N | N | CURRENT_TIMESTAMP | 更新时间 |
| 编号 | 名称 | 数据类型 | 长度 | 小数位 | 允许空值 | 主键 | 默认值 | 说明 |
| 1 | slides_id | int | 10 | 0 | N | Y | 轮播图ID: | |
| 2 | title | varchar | 64 | 0 | Y | N | 标题: | |
| 3 | content | varchar | 255 | 0 | Y | N | 内容: | |
| 4 | url | varchar | 255 | 0 | Y | N | 链接: | |
| 5 | img | varchar | 255 | 0 | Y | N | 轮播图: | |
| 6 | hits | int | 10 | 0 | N | N | 0 | 点击量: |
| 7 | create_time | timestamp | 19 | 0 | N | N | CURRENT_TIMESTAMP | 创建时间: |
| 8 | update_time | timestamp | 19 | 0 | N | N | CURRENT_TIMESTAMP | 更新时间: |
| 编号 | 名称 | 数据类型 | 长度 | 小数位 | 允许空值 | 主键 | 默认值 | 说明 |
| 1 | upload_id | int | 10 | 0 | N | Y | 上传ID | |
| 2 | name | varchar | 64 | 0 | Y | N | 文件名 | |
| 3 | path | varchar | 255 | 0 | Y | N | 访问路径 | |
| 4 | file | varchar | 255 | 0 | Y | N | 文件路径 | |
| 5 | display | varchar | 255 | 0 | Y | N | 显示顺序 | |
| 6 | father_id | int | 10 | 0 | Y | N | 0 | 父级ID |
| 7 | dir | varchar | 255 | 0 | Y | N | 文件夹 | |
| 8 | type | varchar | 32 | 0 | Y | N | 文件类型 |
| 编号 | 名称 | 数据类型 | 长度 | 小数位 | 允许空值 | 主键 | 默认值 | 说明 |
| 1 | user_id | mediumint | 8 | 0 | N | Y | 用户ID:[0,8388607]用户获取其他与用户相关的数据 | |
| 2 | state | smallint | 5 | 0 | N | N | 1 | 账户状态:[0,10](1可用|2异常|3已冻结|4已注销) |
| 3 | user_group | varchar | 32 | 0 | Y | N | 所在用户组:[0,32767]决定用户身份和权限 | |
| 4 | login_time | timestamp | 19 | 0 | N | N | CURRENT_TIMESTAMP | 上次登录时间: |
| 5 | phone | varchar | 11 | 0 | Y | N | 手机号码:[0,11]用户的手机号码,用于找回密码时或登录时 | |
| 6 | phone_state | smallint | 5 | 0 | N | N | 0 | 手机认证:[0,1](0未认证|1审核中|2已认证) |
| 7 | username | varchar | 16 | 0 | N | N | 用户名:[0,16]用户登录时所用的账户名称 | |
| 8 | nickname | varchar | 16 | 0 | Y | N | 昵称:[0,16] | |
| 9 | password | varchar | 64 | 0 | N | N | 密码:[0,32]用户登录所需的密码,由6-16位数字或英文组成 | |
| 10 | | varchar | 64 | 0 | Y | N | 邮箱:[0,64]用户的邮箱,用于找回密码时或登录时 | |
| 11 | email_state | smallint | 5 | 0 | N | N | 0 | 邮箱认证:[0,1](0未认证|1审核中|2已认证) |
| 12 | avatar | varchar | 255 | 0 | Y | N | 头像地址:[0,255] | |
| 13 | open_id | varchar | 255 | 0 | Y | N | 针对获取用户信息字段 | |
| 14 | create_time | timestamp | 19 | 0 | N | N | CURRENT_TIMESTAMP | 创建时间: |
| 编号 | 名称 | 数据类型 | 长度 | 小数位 | 允许空值 | 主键 | 默认值 | 说明 |
| 1 | group_id | mediumint | 8 | 0 | N | Y | 用户组ID:[0,8388607] | |
| 2 | display | smallint | 5 | 0 | N | N | 100 | 显示顺序:[0,1000] |
| 3 | name | varchar | 16 | 0 | N | N | 名称:[0,16] | |
| 4 | description | varchar | 255 | 0 | Y | N | 描述:[0,255]描述该用户组的特点或权限范围 | |
| 5 | source_table | varchar | 255 | 0 | Y | N | 来源表: | |
| 6 | source_field | varchar | 255 | 0 | Y | N | 来源字段: | |
| 7 | source_id | int | 10 | 0 | N | N | 0 | 来源ID: |
| 8 | register | smallint | 5 | 0 | Y | N | 0 | 注册位置: |
| 9 | create_time | timestamp | 19 | 0 | N | N | CURRENT_TIMESTAMP | 创建时间: |
| 10 | update_time | timestamp | 19 | 0 | N | N | CURRENT_TIMESTAMP | 更新时间: |
5.1.1 前台首页界面
进入系统首页,系统以上中下的布局进行展示,首先映入眼帘的是系统的导航栏,下面是旅游资讯,旅游景点推荐、酒店信息推荐,其主界面展示如下图所示。

图5-1 前台首页界面图
用户注册:当会员用户想要进入本”太乙仙山”植物园网站中对资讯进行查看景点信息的时候,就必须要登录到系统当中,要是新的用户没有”太乙仙山”植物园网站的账号的话,点击“注册”按钮,就会进入到新用户注册这个界面上,用户输入对应的账号(必须填写)+密码(必须填写)+确认密码(必须填写,而且要与密码一直)+昵称+邮箱+性别+联系电话+选择用户身份+QQ号码等,然后点击“注册”,系统在用户这一数据库中会查询账号是不是存在,两次密码是不是一样,都填写正确就会注册成功,然后再进行登录,如果是之前已经注册过的用户很长时间没有使用,忘记密码,也可以点击“忘记密码”进行找回。用户注册界面如下图所示。

图5-2 用户注册界面图
注册代码如下:
public String encryption(String plainText) {
String re_md5 = new String();
try {
MessageDigest md = MessageDigest.getInstance("MD5");
md.update(plainText.getBytes());
byte b[] = md.digest();
int i;
StringBuffer buf = new StringBuffer("");
for (int offset = 0; offset < b.length; offset++) {
i = b[offset];
if (i < 0)
i += 256;
if (i < 16)
buf.append("0");
buf.append(Integer.toHexString(i));
}
re_md5 = buf.toString();
} catch (Exception e) {
e.printStackTrace();
}
return re_md5;
}
5.1.3 用户登录界面
系统中的前台上注册后的用户是可以通过自己的账户名和密码进行登录的,当用户输入完整的自己的账户名和密码信息并点击“登录”按钮后,将会首先验证输入的有没有空数据,再次验证输入的账户名+密码和数据库中当前保存的用户信息是否一致,只有在一致后将会登录成功并自动跳转到”太乙仙山”植物园网站的首页中;否则将会提示相应错误信息。用户登录界面如下图所示。

图5-3注册用户登录界面图
登录代码如下:
/**
* 登录
* @param data
* @param httpServletRequest
* @return
*/
@PostMapping("login")
public Map<String, Object> login(@RequestBody Map<String, String> data, HttpServletRequest httpServletRequest) {
log.info("[执行登录接口]");
String username = data.get("username");
String email = data.get("email");
String phone = data.get("phone");
String password = data.get("password");
List resultList = null;
Map<String, String> map = new HashMap<>();
if(username != null && "".equals(username) == false){
map.put("username", username);
resultList = service.selectBaseList(service.select(map, new HashMap<>()));
}
else if(email != null && "".equals(email) == false){
map.put("email", email);
resultList = service.selectBaseList(service.select(map, new HashMap<>()));
}
else if(phone != null && "".equals(phone) == false){
map.put("phone", phone);
resultList = service.selectBaseList(service.select(map, new HashMap<>()));
}else{
return error(30000, "账号或密码不能为空");
}
if (resultList == null || password == null) {
return error(30000, "账号或密码不能为空");
}
//判断是否有这个用户
if (resultList.size()<=0){
return error(30000,"用户不存在");
}
User byUsername = (User) resultList.get(0);
Map<String, String> groupMap = new HashMap<>();
groupMap.put("name",byUsername.getUserGroup());
List groupList = userGroupService.selectBaseList(userGroupService.select(groupMap, new HashMap<>()));
if (groupList.size()<1){
return error(30000,"用户组不存在");
}
UserGroup userGroup = (UserGroup) groupList.get(0);
//查询用户审核状态
if (!StringUtils.isEmpty(userGroup.getSourceTable())){
String res = service.selectExamineState(userGroup.getSourceTable(),byUsername.getUserId());
if (res==null){
return error(30000,"用户不存在");
}
if (!res.equals("已通过")){
return error(30000,"该用户审核未通过");
}
}
//查询用户状态
if (byUsername.getState()!=1){
return error(30000,"用户非可用状态,不能登录");
}
String md5password = service.encryption(password);
if (byUsername.getPassword().equals(md5password)) {
// 存储Token到数据库
AccessToken accessToken = new AccessToken();
accessToken.setToken(UUID.randomUUID().toString().replaceAll("-", ""));
accessToken.setUser_id(byUsername.getUserId());
Duration duration = Duration.ofSeconds(7200L);
redisTemplate.opsForValue().set(accessToken.getToken(), accessToken,duration);
// 返回用户信息
JSONObject user = JSONObject.parseObject(JSONObject.toJSONString(byUsername));
user.put("token", accessToken.getToken());
JSONObject ret = new JSONObject();
ret.put("obj",user);
return success(ret);
} else {
return error(30000, "账号或密码不正确");
}
}
5.1.4密码修改界面
用户使用该系统注册完成后,用户对登录密码有修改需求时,系统也可以提供用户修改密码权限。系统中所有的操作者能够变更自己的密码信息,执行该功能首先必须要登入系统,然后选择密码变更选项以后在给定的文本框中填写初始密码和新密码来完成修改密码的操作。在填写的时候,假如两次密码填写存在差异,那么此次密码变更操作失败。密码修改界面如下图所示。

图5-4密码修改界面图
修改密码关键代码如下:
/**
* 修改密码
* @param data
* @param request
* @return
*/
@PostMapping("change_password")
public Map<String, Object> change_password(@RequestBody Map<String, String> data, HttpServletRequest request){
// 根据Token获取UserId
String token = request.getHeader("x-auth-token");
Integer userId = tokenGetUserId(token);
// 根据UserId和旧密码获取用户
Map<String, String> query = new HashMap<>();
String o_password = data.get("o_password");
query.put("user_id" ,String.valueOf(userId));
query.put("password" ,service.encryption(o_password));
int count = service.selectBaseCount(service.count(query, service.readConfig(request)));
if(count > 0){
// 修改密码
Map<String,Object> form = new HashMap<>();
form.put("password",service.encryption(data.get("password")));
service.update(query,service.readConfig(request),form);
return success(1);
}
return error(10000,"密码修改失败!");
}
我的账户:当用户点击首页左上角“用户”这个按钮,下面会出现“我的账户”、“个人中心”和“退出”这三个子菜单,点击“我的账户”可以对个人的资料、登录密码的信息进行修改,点击“个人中心”可查看个人首页、留言反馈、收藏等信息,点击“退出”按钮即可退出系统登录册登录界面:注册用户是可以通过自己的账户名和密码进行登录的,当用户输入完整的自己的账户名和密码信息并点击“登录”按钮后,将会首先验证输入的有没有空数据,再次验证输入的账户名+密码和数据库中当前保存的用户信息是否一致,只有在一致后将会登录成功并自动跳转到”太乙仙山”植物园网站的首页中;否则将会提示相应错误信息。我的账户界面图如下图所示。

图5-5我的账户界面图
用户点击“通知公告”菜单显示管理员在后台发布的所有的网站公告信息,可以查看通知公告详情。网站公告界面图如下图所示。

图5-6通知公告界面图
-
- 管理员功能模块的实现
5.2.1 管理员登录界面
管理员进入到系统登录界面,需要填写正确的登录名、密码、选择权限等信息输入准确无误后登录进入到系统操作界面。管理员的账号是在数据表表中直接设置生成的,不需要进行注册;修改密码:管理员可以随时修改自己进入系统的登录密码,以保证系统的安全性。管理员登录界面如下图所示。

图5-6管理员登录界面图
管理员可以查看首页、系统用户(管理员、普通用户)、园区介绍管理(园区介绍列表、园区介绍添加)、园林园艺管理(园林园艺列表、园林园艺添加)、科普科研管理(科普科研列表、科普科研添加)、游园指南管理(游园指南列表、游园指南添加)、留言反馈管理(留言反馈列表、留言反馈添加)、植物记录管理(植物记录列表、植物记录添加)、系统管理(轮播图管理)、通知公告管理(通知公告添加)、资源管理(新闻分类、动态分类)、交流管理(交流论坛、论坛分类)等,并且可以根据需要进行相应的操作,管理员功能界面如下图所示。

图5-7管理员功能界面图
管理员可以对系统中所有的用户角色进行管控,包含了管理员、普通用户这两种角色,如果需要添加新的用户,点击页面中的“添加”按钮根据提示输入上用户信息,点击“提交”以后在对应的用户界面就可以查看到了,可以点击用户后面的“删除”按钮直接删除某一用户。系统用户管理界面如下图所示。

图5-8系统用户管理界面图
5.2.4 轮播图管理界面
管理员可以对系统前台展示的轮播图以及公告栏进行增删改查,方便用户进行查看。轮播图管理界面如下图所示。

图5-9轮播图管理界面图
5.2.5 园林园艺管理界面
点击“园林园艺管理”这个菜单,管理员可以对园林园艺列表、园林园艺添加两个模块进行添加和删除等操作。园林园艺管理界面如下图所示。

图5-10园林园艺管理界面图
5.2.6资源管理界面
当点击“资源管理”这一菜单的时候,会出现新闻动态+动态分类这两个子菜单,可以对这两个模块进行增删改查操作。资源管理界面如下图所示。

资源管理添加代码:
@PostMapping("/add")
@Transactional
public Map<String, Object> add(HttpServletRequest request) throws IOException {
service.insert(service.readBody(request.getReader()));
return success(1);
}
public Map<String, Object> addMap(Map<String,Object> map){
service.insert(map);
return success(1);
}
测试存在于软件开发进程中的最后一个阶段,它可以保证一个软件的开发质量是否符合设计者的初衷,也为程序的正式上线做了最后一道质量检测的工序。软件测试主要是控制各种条件、包括软件输出方式,使用模式和运行环境等,来评估一个系统或应用是否符合设计标准。在软件测试过程中,我们一般刻意的去制造错误和极端条件,不能仅依照正常模式允许,而是多去尝试那些意外的情况。
系统测试包括:用户登录功能测试、游园指南分类查看测试、发布通知公告、园林园艺类别搜索、密码修改功能测试,如表6-1、6-2、6-3、6-4、6-5所示:
表6-1 用户登录功能测试表
| 用例名称 | 用户登录系统 |
| 目的 | 测试用户通过正确的用户名和密码可否登录功能 |
| 前提 | 未登录的情况下 |
| 测试流程 | 1) 进入登录页面 2) 输入正确的用户名和密码 |
| 预期结果 | 用户名和密码正确的时候,跳转到登录成功界面,反之则显示错误信息,提示重新输入 |
| 实际结果 | 实际结果与预期结果一致 |
游园指南分类查看功能测试:
表6-2 游园指南分类查看功能测试表
| 用例名称 | 游园指南分类查看 |
| 目的 | 测试游园指南分类查看功能 |
| 前提 | 用户登录 |
| 测试流程 | 点击游园指南分类列表 |
| 预期结果 | 可以查看到所有游园指南分类 |
| 实际结果 | 实际结果与预期结果一致 |
管理员发布通知公告界面测试:
表6-3 管理员发布通知公告界面测试表
| 用例名称 | 通知公告发布测试用例 |
| 目的 | 测试通知公告发布功能 |
| 前提 | 用户正常登录情况下 |
| 测试流程 | 1)点击公告管理,然后点击发布添加后并填写信息。 2)点击进行提交。 |
| 预期结果 | 提交以后,页面首页会显示新的通知公告 |
| 实际结果 | 实际结果与预期结果一致 |
园林园艺类别搜索功能测试:
表6-4园林园艺类别搜索功能测试表
| 用例名称 | 园林园艺类别搜索测试 |
| 目的 | 测试园林园艺类别搜索功能 |
| 前提 | 无 |
| 测试流程 | 1)在搜索框填入搜索关键字。 2)点击搜索按钮。 |
| 预期结果 | 页面显示包含有搜索关键字的酒店类别 |
| 实际结果 | 实际结果与预期结果一致 |
密码修改功能测试:
表6-5 密码修改功能测试表
| 用例名称 | 密码修改测试用例 |
| 目的 | 测试管理员密码修改功能 |
| 前提 | 管理员用户正常登录情况下 |
| 测试流程 | 1)管理员密码修改并完成填写。 2)点击进行提交。 |
| 预期结果 | 使用新的密码可以登录 |
| 实际结果 | 实际结果与预期结果一致 |
经过对”太乙仙山”植物园网站的测试,我们已经完成了5大模块的检测,包括用户登录功能测试、游园指南分类查看测试、发布通知公告、园林园艺类别搜索、密码修改功能测试,这些功能为后续的推广运营提供了强有力的技术支持。
通过”太乙仙山”植物园网站的开发,本人巩固了之前学过的知识,如今将平时所学到的知识融合在设计中,在设计过程中,做了很多的准备,首先,在数据库系统的设计过程中,尤其是在数据库的工作原理、工作特点,对其深刻的讨论,与此同时,对于小型站点来说,最好服务器的选择,其次,利用所学的知识点分析所做的系统,并在此基础上设计。
目前本系统已经上线,正在试运行阶段,用户反馈良好,基本完成用户所需,试运行过程中没有出现阻断性问题,有一些不足和小问题也及时予以修正,系统上线后,为了保证数据的安全性,对系统进行了备份操作,系统备份是每两个月备份一次,数据库备份为每周备份一次,系统部署在租赁的云平台服务器中。
本次系统上线成功后,得到了用户的高度认可,但是在功能上和性能上还需做进一步的研究处理,使其有更高的性能和更好的用户体验。
系统在以后的升级过程中,需要解决一系列用户所提出的问题,例如打印过程中如何避免浏览器的兼容性问题,大量用户访问时,如何保持较高的响应速度,在系统今后的升级过程中将着重解决这些安全性问题。
参考文献
[1]Jia W ,Xiaoyu Z ,Shuqin L , et al. Physical properties, phenolic profile and antioxidant capacity of Java tea (Clerodendranthus spicatus) stems as affected by steam explosion treatment [J]. Food Chemistry, 2024, 440 138190-.
[2]成烁,刘亮. 植物纹样在智能植物园设计中的应用:走进数字自然 [J]. 分子植物育种, 2024, 22 (03): 934-938.
[3]王志毅. 通过植物纹样提升植物园游客体验的途径:植物园的视觉流线 [J]. 分子植物育种, 2024, 22 (03): 979-983.
[4]国家植物园 [J]. 自然杂志, 2023, 45 (06): 396.
[5]郭惠珠,蔡邦平,黄克福等. 厦门市园林植物园竹类植物的种质资源调查与分析 [J]. 福建林业科技, 2023, 50 (04): 120-126+140.
[6]胡珉琦. 中国科学院西双版纳热带植物园 揭秘鹰嘴豆叶片分子机制[N]. 中国科学报, 2023-12-20 (004).
[7]中国科学院华南植物园揭示表达肠出血性大肠杆菌O157:H7抗原的转基因生菜具有口服疫苗功效 [J]. 蔬菜, 2023, (12): 63.
[8]刘梦馨,万敏. “五育并举”理念下自然教育活动体系的优化策略研究——以武汉植物园为例 [J]. 华中建筑, 2023, 41 (12): 123-127.
[9]王金革,李心竹,李岩等. 国家植物园(北园)6种箬竹属竹种形态特征及出笋成竹规律 [J/OL]. 世界竹藤通讯, 1-8[2024-01-08]
[10]慈琪. 童年植物园(3) [J]. 小学生时代, 2023, (12): 45-48.
[11]华南植物园揭示杉木人工林随林龄固碳速率和碳储量变化规律 [J]. 高科技与产业化, 2023, 29 (11): 43.
[12]朱汉斌. 中国科学院华南植物园 蓝碳增汇可弥补土地利用造成的碳损失[N]. 中国科学报, 2023-11-29 (004).
[13]朱汉斌. 中国科学院华南植物园等揭示热带海洋岛屿具有不同的生物多样性机制[N]. 中国科学报, 2023-11-27 (003).
[14]洪保刘. 基于大数据+SpringBoot技术的全国传染病数据分析可视化平台 [J]. 数字技术与应用, 2023, 41 (11): 161-164.
[15]“巨兰”在西双版纳热带植物园首次开花 [J]. 学苑创造(3-6年级阅读), 2023, (11): 4.
[16]曾思颖,柯欢,万利鑫等. 16个树种在佛山植物园的生长表现 [J]. 防护林科技, 2023, (06): 55-58.
[17]上海需要怎样的植物园?[N]. 解放日报, 2023-11-06 (012).
[18]王志宏. 承燕赵之风 展盆景风采——第五届京津冀盆景艺术展在石家庄植物园举办 [J]. 花木盆景, 2023, (11): 28-35.
[19]Xiao Z ,Ali Y ,Xin W , et al. Sports Work Strategy of College Counselors Based on MySQL Database Big Data Analysis [J]. International Journal of Information Technology and Web Engineering (IJITWE), 2023, 18 (1): 1-14.
[20]Yang Y . Design and Implementation of Student Information Management System Based on Springboot [J]. Advances in Computer, Signals and Systems, 2022, 6 (6):
致 谢
伴随着设计的完成,大学生涯也随之即将结束。大学期间是我最珍惜的时光,大学时光中学会了很多,也成长了很多,这段时光中每一段回忆都刻在脑海中。感谢一起学习,一起成长同学们,和成长过程悉心教导的老师们,非常感激有你们的陪伴。
首先感谢我的指导老师,设计的完成离不开老师的一系列指导。在毕业设计的完成过程中,老师给出了很多中肯的建议,正是由于老师一丝不苟的工作态度,我的设计才能顺利的完成。
最后,感谢在大学生涯中每一位教导我的老师,是你们教给了我丰富的知识,更教会了我遇到问题时,如何去应对并解决。谢谢你们的帮助与支持。
点赞+收藏+关注 →私信领取本源代码、数据库
关注博主下篇更精彩
一键三连!!!
一键三连!!!
一键三连!!!
感谢一键三连!!!

被折叠的 条评论
为什么被折叠?



