目 录
随着医疗信息化的发展,传统的医院门诊挂号方式已经难以满足患者日益增长的需求。预约挂号系统作为医疗信息化的重要组成部分,能够为患者提供更加便捷、高效的挂号服务,同时也能够帮助医院优化资源配置,提高门诊工作的效率。基于Python的医院门诊预约挂号系统,以其灵活的开发方式、丰富的库资源和广泛的应用场景,成为了开发门诊预约挂号系统的理想选择。
Python作为一种通用编程语言,以其简洁易懂的语法和强大的社区支持,广泛应用于数据分析、机器学习、Web开发等多个领域。在门诊预约挂号系统的开发中,Python可以凭借其强大的数据处理能力和丰富的库资源,实现医生信息管理、在线预约管理等功能。
本文旨在探讨基于Python的医院门诊预约挂号系统的设计与实现。我们将对门诊预约挂号系统的需求进行分析,明确系统的功能模块和核心功能。我们还将详细介绍系统的设计过程,包括数据库设计、系统架构设计、用户界面设计等。接着,我们将通过代码实现系统的各个功能模块,并展示系统的运行效果。最后,我们将对系统进行测试和优化,确保系统的稳定性和性能。
通过本文的学习和实践,读者将能够了解门诊预约挂号系统的基本原理和实现方法,掌握基于Python的门诊预约挂号系统的开发技巧,为提升医院门诊服务水平和患者就医体验提供有力的技术支持。同时,也为医疗信息化的发展贡献一份力量。
关键词:医院门诊预约挂号系统;Python;Web开发
Abstract
With the development of medical informatization, traditional hospital outpatient registration methods are no longer able to meet the growing needs of patients. The appointment registration system, as an important component of medical informatization, can provide patients with more convenient and efficient registration services, and also help hospitals optimize resource allocation and improve the efficiency of outpatient work. The hospital outpatient appointment and registration system based on Python has become an ideal choice for developing outpatient appointment and registration systems due to its flexible development approach, rich library resources, and wide application scenarios.
Python, as a general-purpose programming language, is widely used in various fields such as data analysis, machine learning, and web development due to its concise and easy to understand syntax and powerful community support. In the development of outpatient appointment registration systems, Python can achieve functions such as doctor information management and online appointment management with its powerful data processing capabilities and rich library resources.
This article aims to explore the design and implementation of a hospital outpatient appointment and registration system based on Python. We will analyze the requirements of the outpatient appointment registration system, clarify the functional modules and core functions of the system. We will also provide a detailed introduction to the system design process, including database design, system architecture design, user interface design, etc. Next, we will implement various functional modules of the system through code and demonstrate the operational effectiveness of the system. Finally, we will test and optimize the system to ensure its stability and performance.
Through the study and practice of this article, readers will be able to understand the basic principles and implementation methods of outpatient appointment registration systems, master the development skills of Python based outpatient appointment registration systems, and provide strong technical support for improving the level of hospital outpatient services and patient experience. At the same time, it also contributes to the development of medical informatization.
Keywords:Hospital outpatient appointment registration system; Python; Web development
1 绪论
1.1 研究背景和意义
随着医疗技术的快速发展和人们健康意识的提高,医院门诊服务面临着日益增长的挑战。传统的门诊挂号方式,如现场排队、电话预约等,已经无法满足患者对于高效、便捷、个性化医疗服务的需求。同时,医院也面临着资源分配不均、管理效率低下等问题。因此,开发一个功能全面、用户友好的医院门诊预约挂号系统成为了解决这些问题的关键。
门诊预约挂号系统的设计与实现,旨在通过信息技术手段优化医疗资源的配置,提高门诊服务的效率和质量。该系统能够为患者提供多样化的预约挂号方式,如在线预约等,减少患者排队等待的时间和精力。同时,系统还能够实现医生资源的有效管理,包括医生排班、号源分配等,确保医疗资源的合理利用。门诊预约挂号系统还能够为医院提供数据分析和决策支持。通过对预约挂号数据、就诊数据等进行分析,医院可以了解患者的就诊习惯、需求变化等信息,为医院的战略规划和决策提供有力依据。
门诊预约挂号系统的设计与实现具有重要的研究背景和意义。它不仅能够提升患者的就医体验,满足患者对于高效、便捷医疗服务的需求,还能够帮助医院优化资源配置、提高管理效率和服务质量。同时,该系统还为医疗信息化的发展提供了有益的探索和实践,为构建智慧医疗体系奠定了坚实基础。
在国外,特别是在发达国家,医疗信息化起步较早,医院门诊预约挂号系统已经发展得相当成熟。这些系统通常与电子病历、远程医疗等技术相结合,形成了完整的医疗信息化体系。在预约挂号方面,国外系统往往提供多种预约方式,如在线预约、移动应用预约、电话预约等,以满足不同患者的需求。此外,国外系统还注重用户体验,通过优化界面设计、简化操作流程等方式,提高患者使用系统的便捷性。在数据安全方面,国外系统通常采用先进的加密技术和数据备份机制,确保患者信息的安全性和可靠性。
国内研究现状:
相比之下,国内的医院门诊预约挂号系统起步较晚,但近年来随着医疗信息化的快速发展,国内系统也取得了显著进步。目前,国内大多数医院已经实现了门诊预约挂号功能,并提供了多种预约方式,如在线预约、微信预约、自助挂号机等。同时,国内系统还注重与医院内部其他系统的整合,如与电子病历系统、药房系统等相连通,实现信息的共享和协同工作。此外,国内系统也在不断探索新的技术应用,如人工智能、大数据等,以提高预约挂号的准确性和效率。
然而,与国外相比,国内系统在用户体验、数据安全等方面仍有待提升。因此,未来的研究和发展方向应包括进一步优化界面设计、提高系统稳定性、加强数据安全保护等。
综上所述,虽然国内外在医院门诊预约挂号系统方面存在一定的差距,但随着技术的不断进步和应用的不断深入,相信国内系统将会逐步赶超国外系统,为患者提供更加高效、便捷、安全的医疗服务。
本文共分为六章,章节内容安排如下:
第一章:引言。第一章主要介绍了课题研究的背景和意义,国内目前相关研究现状以及本文的研究内容与主要工作。
第二章:系统需求分析。第二章主要从系统的用户、功能等方面进行需求分析。
第三章:系统设计。第三章主要对系统框架、系统功能模块、数据库进行功能设计。
第四章:系统实现。第四章主要介绍了系统框架搭建、系统界面的实现。
第五章:系统测试。第五章主要对系统的部分界面进行测试并对主要功能进行测试
2 系统分析
本章内容概括了医院门诊预约挂号系统的可行性分析、功能分析以及用例分析。
2.1 可行性分析
2.1.1 技术可行性分析
医院门诊预约挂号系统在技术可行性方面具有广泛的支持和应用。Python作为一种高级编程语言,拥有丰富的第三方库和工具,可以轻松地处理各种技术需求。例如,Python的数据库访问工具和ORM框架可以方便地与数据库进行交互,存储和管理预约信息。Python也支持图形化界面开发,可以创建友好且易于操作的用户界面。总体而言,医院门诊预约挂号系统在技术可行性方面具备丰富的资源和支持,可以满足系统的各项技术需求,并提供稳定、可靠的功能和性能。
2.1.2 经济可行性分析
医院门诊预约挂号系统在经济可行性方面具有优势。Python作为一种免费且开源的编程语言,可以降低开发成本并提高效率。开发人员可以利用Python的大量开源库和框架来加快系统开发速度,避免从头开始编写复杂的功能模块。此外,Python还拥有活跃的社区和广泛的用户基础,使得开发人员能够轻松获得支持和解决问题。同时,Python语言的易学性和简洁性也减少了培训成本和开发周期。综上所述,医院门诊预约挂号系统在经济可行性方面是有利的,可以有效地控制开发成本并提高投资回报率。
医院门诊预约挂号系统基于Python具有操作可行性。通过使用Python作为开发语言,可以充分利用其简单易学、跨平台和丰富的第三方库等特性,快速构建一个功能完备且稳定的系统。Python提供了丰富的数据库访问工具和网络编程库,使得开发人员能够轻松地处理预约信息的存储和管理,以及与用户进行交互和通信。此外,Python还具备强大的数据处理和图形化界面开发能力,可以满足友好用户界面的需求。总之,医院门诊预约挂号系统在操作上是可行的,并且能够提供高效、灵活和易用的管理功能。
医院门诊预约挂号系统划分为了普通用户管理模块和管理员模块这两大部分。
普通用户功能介绍:
注册登录:普通用户可以通过注册账号并使用用户名和密码登录系统,以便访问个人信息和使用系统功能。
首页:用户登录后可以浏览医院门诊预约挂号系统的首页,显示最新的通知公告、医院新闻、热门科室、热门医生等内容,方便用户了解医院的相关信息。
通知公告:普通用户可以查看医院发布的通知公告,包括医院政策变动、健康宣教等内容。
医院新闻:普通用户能够浏览医院相关的新闻资讯,包括医疗科研成果、健康知识等。
导诊台:用户可以查看医院的导诊信息,包括就诊流程、挂号指南、就医须知等。
医生信息:用户可以查看医院的医生信息,包括医生的专业领域、就诊时间等。
我的账户:用户能够查看个人账户的相关信息,包括头像、昵称、密码等。
个人中心:用户可以访问个人中心,包括个人首页、在线预约、收藏等功能模块。
在线预约:用户可以在线预约挂号,选择医生、科室、就诊时间等。
收藏:用户可以将感兴趣的内容加入收藏夹,方便日后查看和管理。
管理员功能介绍:
登录:管理员需要通过管理员账号和密码登录系统,以便进行管理和监控。
后台首页:管理员登录后能够查看系统的后台首页,显示系统的整体运行情况,包括预约挂号情况、医生就诊情况、系统通知等重要信息。
系统用户管理:管理员需要进行系统用户的管理,包括添加新用户、修改用户信息、重置密码、权限管理等操作。
医生信息管理:管理员需要能够管理医生的信息,包括添加新医生、编辑医生信息、调整医生排班等操作。
在线预约管理:管理员需要能够查看和管理用户的在线预约情况,包括审核预约、调整排班、处理预约取消等操作。
系统管理:管理员需要可以管理系统首页的轮播图,包括上传、编辑、删除轮播图等操作。
通知公告管理:管理员需要能够发布医院的通知公告,包括医院政策变动、活动通知等内容。
资源管理:管理员需要能够管理医院相关的新闻资讯,包括添加新闻、编辑新闻内容、删除新闻等操作,并能对新闻进行分类管理。
医院门诊预约挂号系统的非功能性需求比如医院门诊预约挂号系统的安全性怎么样,可靠性怎么样,性能怎么样,可拓展性怎么样等。具体可以表示在如下2-1表格中:
表2-1医院门诊预约挂号系统非功能需求表
| 安全性 | 主要指医院门诊预约挂号系统数据库的安装,数据库的使用和密码的设定必须合乎规范。 |
| 可靠性 | 可靠性是指医院门诊预约挂号系统能够安装用户的指示进行操作,经过测试,可靠性90%以上。 |
| 性能 | 性能是影响医院门诊预约挂号系统占据市场的必要条件,所以性能最好要佳才好。 |
| 可扩展性 | 比如数据库预留多个属性,比如接口的使用等确保了系统的非功能性需求。 |
| 易用性 | 用户只要跟着医院门诊预约挂号系统的页面展示内容进行操作,就可以了。 |
| 可维护性 | 医院门诊预约挂号系统开发的可维护性是非常重要的,经过测试,可维护性没有问题 |
2.3 系统用例分析
医院门诊预约挂号系统的完整UML用例图分别是图2-1和图2-2。在参与者上包括普通用户以及管理员。前台上用户角色用例包括用户是注册成为正是会员的用户、有首页、通知公告、医院新闻、导诊台、医生信息、我的账户、个人中心(个人首页、在线预约、收藏)等功能,普通用户角色用例如图2-1所示。

图2-1 医院门诊预约挂号系统普通用户角色用例图
web后台管理上的管理员是维护整个医院门诊预约挂号系统中所有数据信息的,管理员有后台首页、系统用户、医生信息管理、在线预约管理、系统管理(轮播图)、通知公告管理、资源管理(医院新闻、新闻分类)等功能。管理员角色用例如图2-2所示。

2.4.1系统开发流程
医院门诊预约挂号系统开发时,首先进行需求分析,进而对系统进行总体的设计规划,设计系统功能模块,数据库的选择等,本系统的开发流程如图2-3所示。

图2-3系统开发流程图
2.4.2 用户登录流程
为了保证系统的安全性,要使用本系统对系统信息进行管理,必须先登陆到系统中。如图2-4所示。

图2-4 登录流程图
2.4.3 系统操作流程
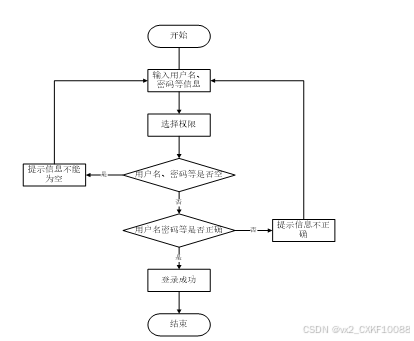
用户打开并进入系统后,会先显示登录界面,输入正确的用户名和密码,系统自动检测信息,若信息无误,则用户会进入系统功能界面,进行操作,否则会提示错误无法登录,操作流程如图2-5所示。

图2-5 系统操作流程图
2.4.4 添加信息流程
管理员可以对预约信息、医生信息进行信息的添加,用户可以对自己权限内的信息进行添加,输入信息后,系统会自行验证输入的信息和数据,若信息正确,会将其添加到数据库内,若信息有误,则会提示重新输入信息,添加信息流程如图2-6所示。

图2-6添加信息流程图
2.4.5 修改信息流程
管理员可以对预约信息、医生信息进行的修改,用户可以对自己权限内的信息进行修改,首先进入修改信息界面,输入修改信息数据,系统进行数据的判断验证,修改信息合法则修改成功,信息更新至数据库,信息不合法则修改失败,重新输入。修改信息流程图如图2-7所示。

图2-7修改信息流程图
2.4.6 删除信息流程
管理员可以对预约信息、医生信息进行信息的删除,对要删除的信息进行选中后,点击删除按钮,系统会询问是否确定,若点击确定,则系统会删除掉选中的信息,并在数据库内对信息进行删除,删除信息流程图如图2-8所示。

图2-8 删除信息流程图
本章主要通过对医院门诊预约挂号系统的可行性分析、功能需求分析、系统用例分析,确定整个医院门诊预约挂号系统要实现的功能。同时也为医院门诊预约挂号系统的代码实现和测试提供了标准。
本章主要讨论的内容包括医院门诊预约挂号系统的功能模块设计、数据库系统设计。
3.1 系统模块设计
医院门诊预约挂号系统根据前面章节的功能需求分析得出其总体设计模块图如图3-1所示。

图3-1 医院门诊预约挂号系统功能模块图
数据库设计一般包括需求分析、概念模型设计、数据库表建立三大过程,其中需求分析前面章节已经阐述,概念模型设计有概念模型和逻辑结构设计两部分。
3.2.1 数据库概念结构设计
下面是整个医院门诊预约挂号系统中主要的数据库表总E-R实体关系图。

图3-2 医院门诊预约挂号系统总E-R关系图
通过上一小节中医院门诊预约挂号系统中总E-R关系图上得出一共需要创建很多个数据表。在此主要罗列几个主要的数据库表结构设计。
| 编号 | 名称 | 数据类型 | 长度 | 小数位 | 允许空值 | 主键 | 默认值 | 说明 |
| 1 | token_id | int | 10 | 0 | N | Y | 临时访问牌ID | |
| 2 | token | varchar | 64 | 0 | Y | N | 临时访问牌 | |
| 3 | info | text | 65535 | 0 | Y | N | ||
| 4 | maxage | int | 10 | 0 | N | N | 2 | 最大寿命:默认2小时 |
| 5 | create_time | timestamp | 19 | 0 | N | N | CURRENT_TIMESTAMP | 创建时间: |
| 6 | update_time | timestamp | 19 | 0 | N | N | CURRENT_TIMESTAMP | 更新时间: |
| 7 | user_id | int | 10 | 0 | N | N | 0 | 用户编号: |
| 编号 | 名称 | 数据类型 | 长度 | 小数位 | 允许空值 | 主键 | 默认值 | 说明 |
| 1 | article_id | mediumint | 8 | 0 | N | Y | 文章id:[0,8388607] | |
| 2 | title | varchar | 125 | 0 | N | Y | 标题:[0,125]用于文章和html的title标签中 | |
| 3 | type | varchar | 64 | 0 | N | N | 0 | 文章分类:[0,1000]用来搜索指定类型的文章 |
| 4 | hits | int | 10 | 0 | N | N | 0 | 点击数:[0,1000000000]访问这篇文章的人次 |
| 5 | praise_len | int | 10 | 0 | N | N | 0 | 点赞数 |
| 6 | create_time | timestamp | 19 | 0 | N | N | CURRENT_TIMESTAMP | 创建时间: |
| 7 | update_time | timestamp | 19 | 0 | N | N | CURRENT_TIMESTAMP | 更新时间: |
| 8 | source | varchar | 255 | 0 | Y | N | 来源:[0,255]文章的出处 | |
| 9 | url | varchar | 255 | 0 | Y | N | 来源地址:[0,255]用于跳转到发布该文章的网站 | |
| 10 | tag | varchar | 255 | 0 | Y | N | 标签:[0,255]用于标注文章所属相关内容,多个标签用空格隔开 | |
| 11 | content | longtext | 2147483647 | 0 | Y | N | 正文:文章的主体内容 | |
| 12 | img | varchar | 255 | 0 | Y | N | 封面图 | |
| 13 | description | text | 65535 | 0 | Y | N | 文章描述 |
| 编号 | 名称 | 数据类型 | 长度 | 小数位 | 允许空值 | 主键 | 默认值 | 说明 |
| 1 | type_id | smallint | 5 | 0 | N | Y | 分类ID:[0,10000] | |
| 2 | display | smallint | 5 | 0 | N | N | 100 | 显示顺序:[0,1000]决定分类显示的先后顺序 |
| 3 | name | varchar | 16 | 0 | N | N | 分类名称:[2,16] | |
| 4 | father_id | smallint | 5 | 0 | N | N | 0 | 上级分类ID:[0,32767] |
| 5 | description | varchar | 255 | 0 | Y | N | 描述:[0,255]描述该分类的作用 | |
| 6 | icon | text | 65535 | 0 | Y | N | 分类图标: | |
| 7 | url | varchar | 255 | 0 | Y | N | 外链地址:[0,255]如果该分类是跳转到其他网站的情况下,就在该URL上设置 | |
| 8 | create_time | timestamp | 19 | 0 | N | N | CURRENT_TIMESTAMP | 创建时间: |
| 9 | update_time | timestamp | 19 | 0 | N | N | CURRENT_TIMESTAMP | 更新时间: |
| 编号 | 名称 | 数据类型 | 长度 | 小数位 | 允许空值 | 主键 | 默认值 | 说明 |
| 1 | auth_id | int | 10 | 0 | N | Y | 授权ID: | |
| 2 | user_group | varchar | 64 | 0 | Y | N | 用户组: | |
| 3 | mod_name | varchar | 64 | 0 | Y | N | 模块名: | |
| 4 | table_name | varchar | 64 | 0 | Y | N | 表名: | |
| 5 | page_title | varchar | 255 | 0 | Y | N | 页面标题: | |
| 6 | path | varchar | 255 | 0 | Y | N | 路由路径: | |
| 7 | position | varchar | 32 | 0 | Y | N | 位置: | |
| 8 | mode | varchar | 32 | 0 | N | N | _blank | 跳转方式: |
| 9 | add | tinyint | 3 | 0 | N | N | 1 | 是否可增加: |
| 10 | del | tinyint | 3 | 0 | N | N | 1 | 是否可删除: |
| 11 | set | tinyint | 3 | 0 | N | N | 1 | 是否可修改: |
| 12 | get | tinyint | 3 | 0 | N | N | 1 | 是否可查看: |
| 13 | field_add | text | 65535 | 0 | Y | N | 添加字段: | |
| 14 | field_set | text | 65535 | 0 | Y | N | 修改字段: | |
| 15 | field_get | text | 65535 | 0 | Y | N | 查询字段: | |
| 16 | table_nav_name | varchar | 500 | 0 | Y | N | 跨表导航名称: | |
| 17 | table_nav | varchar | 500 | 0 | Y | N | 跨表导航: | |
| 18 | option | text | 65535 | 0 | Y | N | 配置: | |
| 19 | create_time | timestamp | 19 | 0 | N | N | CURRENT_TIMESTAMP | 创建时间: |
| 20 | update_time | timestamp | 19 | 0 | N | N | CURRENT_TIMESTAMP | 更新时间: |
| 编号 | 名称 | 数据类型 | 长度 | 小数位 | 允许空值 | 主键 | 默认值 | 说明 |
| 1 | collect_id | int | 10 | 0 | N | Y | 收藏ID: | |
| 2 | user_id | int | 10 | 0 | N | N | 0 | 收藏人ID: |
| 3 | source_table | varchar | 255 | 0 | Y | N | 来源表: | |
| 4 | source_field | varchar | 255 | 0 | Y | N | 来源字段: | |
| 5 | source_id | int | 10 | 0 | N | N | 0 | 来源ID: |
| 6 | title | varchar | 255 | 0 | Y | N | 标题: | |
| 7 | img | varchar | 255 | 0 | Y | N | 封面: | |
| 8 | create_time | timestamp | 19 | 0 | N | N | CURRENT_TIMESTAMP | 创建时间: |
| 9 | update_time | timestamp | 19 | 0 | N | N | CURRENT_TIMESTAMP | 更新时间: |
| 编号 | 名称 | 数据类型 | 长度 | 小数位 | 允许空值 | 主键 | 默认值 | 说明 |
| 1 | comment_id | int | 10 | 0 | N | Y | 评论ID: | |
| 2 | user_id | int | 10 | 0 | N | N | 0 | 评论人ID: |
| 3 | reply_to_id | int | 10 | 0 | N | N | 0 | 回复评论ID:空为0 |
| 4 | content | longtext | 2147483647 | 0 | Y | N | 内容: | |
| 5 | nickname | varchar | 255 | 0 | Y | N | 昵称: | |
| 6 | avatar | varchar | 255 | 0 | Y | N | 头像地址:[0,255] | |
| 7 | create_time | timestamp | 19 | 0 | N | N | CURRENT_TIMESTAMP | 创建时间: |
| 8 | update_time | timestamp | 19 | 0 | N | N | CURRENT_TIMESTAMP | 更新时间: |
| 9 | source_table | varchar | 255 | 0 | Y | N | 来源表: | |
| 10 | source_field | varchar | 255 | 0 | Y | N | 来源字段: | |
| 11 | source_id | int | 10 | 0 | N | N | 0 | 来源ID: |
| 编号 | 名称 | 数据类型 | 长度 | 小数位 | 允许空值 | 主键 | 默认值 | 说明 |
| 1 | doctor_information_id | int | 10 | 0 | N | Y | 医生信息ID | |
| 2 | doctors_name | varchar | 64 | 0 | Y | N | 医生姓名 | |
| 3 | doctors_gender | varchar | 64 | 0 | Y | N | 医生性别 | |
| 4 | department_name | varchar | 64 | 0 | Y | N | 科室名称 | |
| 5 | doctors_photo | varchar | 255 | 0 | Y | N | 医生照片 | |
| 6 | visit_price | int | 10 | 0 | Y | N | 0 | 就诊价格 |
| 7 | online_time_slot | datetime | 19 | 0 | Y | N | 在线时段 | |
| 8 | professional_experience | varchar | 64 | 0 | Y | N | 从业经验 | |
| 9 | professional_qualifications | text | 65535 | 0 | Y | N | 专业资质 | |
| 10 | hits | int | 10 | 0 | N | N | 0 | 点击数 |
| 11 | praise_len | int | 10 | 0 | N | N | 0 | 点赞数 |
| 12 | create_time | datetime | 19 | 0 | N | N | CURRENT_TIMESTAMP | 创建时间 |
| 13 | update_time | timestamp | 19 | 0 | N | N | CURRENT_TIMESTAMP | 更新时间 |
| 编号 | 名称 | 数据类型 | 长度 | 小数位 | 允许空值 | 主键 | 默认值 | 说明 |
| 1 | hits_id | int | 10 | 0 | N | Y | 点赞ID: | |
| 2 | user_id | int | 10 | 0 | N | N | 0 | 点赞人: |
| 3 | create_time | timestamp | 19 | 0 | N | N | CURRENT_TIMESTAMP | 创建时间: |
| 4 | update_time | timestamp | 19 | 0 | N | N | CURRENT_TIMESTAMP | 更新时间: |
| 5 | source_table | varchar | 255 | 0 | Y | N | 来源表: | |
| 6 | source_field | varchar | 255 | 0 | Y | N | 来源字段: | |
| 7 | source_id | int | 10 | 0 | N | N | 0 | 来源ID: |
| 编号 | 名称 | 数据类型 | 长度 | 小数位 | 允许空值 | 主键 | 默认值 | 说明 |
| 1 | notice_id | mediumint | 8 | 0 | N | Y | 公告id: | |
| 2 | title | varchar | 125 | 0 | N | N | 标题: | |
| 3 | content | longtext | 2147483647 | 0 | Y | N | 正文: | |
| 4 | create_time | timestamp | 19 | 0 | N | N | CURRENT_TIMESTAMP | 创建时间: |
| 5 | update_time | timestamp | 19 | 0 | N | N | CURRENT_TIMESTAMP | 更新时间: |
| 编号 | 名称 | 数据类型 | 长度 | 小数位 | 允许空值 | 主键 | 默认值 | 说明 |
| 1 | online_booking_id | int | 10 | 0 | N | Y | 在线预约ID | |
| 2 | regular_users | int | 10 | 0 | Y | N | 0 | 普通用户 |
| 3 | user_name | varchar | 64 | 0 | Y | N | 用户姓名 | |
| 4 | doctors_name | varchar | 64 | 0 | Y | N | 医生姓名 | |
| 5 | visit_price | varchar | 64 | 0 | Y | N | 就诊价格 | |
| 6 | online_time_slot | varchar | 64 | 0 | Y | N | 在线时段 | |
| 7 | information_remarks | text | 65535 | 0 | Y | N | 信息备注 | |
| 8 | examine_state | varchar | 16 | 0 | N | N | 未审核 | 审核状态 |
| 9 | examine_reply | varchar | 16 | 0 | Y | N | 审核回复 | |
| 10 | pay_state | varchar | 16 | 0 | N | N | 未支付 | 支付状态 |
| 11 | pay_type | varchar | 16 | 0 | Y | N | 支付类型: 微信、支付宝、网银 | |
| 12 | create_time | datetime | 19 | 0 | N | N | CURRENT_TIMESTAMP | 创建时间 |
| 13 | update_time | timestamp | 19 | 0 | N | N | CURRENT_TIMESTAMP | 更新时间 |
| 编号 | 名称 | 数据类型 | 长度 | 小数位 | 允许空值 | 主键 | 默认值 | 说明 |
| 1 | praise_id | int | 10 | 0 | N | Y | 点赞ID: | |
| 2 | user_id | int | 10 | 0 | N | N | 0 | 点赞人: |
| 3 | create_time | timestamp | 19 | 0 | N | N | CURRENT_TIMESTAMP | 创建时间: |
| 4 | update_time | timestamp | 19 | 0 | N | N | CURRENT_TIMESTAMP | 更新时间: |
| 5 | source_table | varchar | 255 | 0 | Y | N | 来源表: | |
| 6 | source_field | varchar | 255 | 0 | Y | N | 来源字段: | |
| 7 | source_id | int | 10 | 0 | N | N | 0 | 来源ID: |
| 8 | status | bit | 1 | 0 | N | N | 1 | 点赞状态:1为点赞,0已取消 |
| 编号 | 名称 | 数据类型 | 长度 | 小数位 | 允许空值 | 主键 | 默认值 | 说明 |
| 1 | regular_users_id | int | 10 | 0 | N | Y | 普通用户ID | |
| 2 | user_name | varchar | 64 | 0 | Y | N | 用户姓名 | |
| 3 | user_gender | varchar | 64 | 0 | Y | N | 用户性别 | |
| 4 | contact_phone_number | varchar | 16 | 0 | Y | N | 联系电话 | |
| 5 | examine_state | varchar | 16 | 0 | N | N | 已通过 | 审核状态 |
| 6 | user_id | int | 10 | 0 | N | N | 0 | 用户ID |
| 7 | create_time | datetime | 19 | 0 | N | N | CURRENT_TIMESTAMP | 创建时间 |
| 8 | update_time | timestamp | 19 | 0 | N | N | CURRENT_TIMESTAMP | 更新时间 |
| 编号 | 名称 | 数据类型 | 长度 | 小数位 | 允许空值 | 主键 | 默认值 | 说明 |
| 1 | slides_id | int | 10 | 0 | N | Y | 轮播图ID: | |
| 2 | title | varchar | 64 | 0 | Y | N | 标题: | |
| 3 | content | varchar | 255 | 0 | Y | N | 内容: | |
| 4 | url | varchar | 255 | 0 | Y | N | 链接: | |
| 5 | img | varchar | 255 | 0 | Y | N | 轮播图: | |
| 6 | hits | int | 10 | 0 | N | N | 0 | 点击量: |
| 7 | create_time | timestamp | 19 | 0 | N | N | CURRENT_TIMESTAMP | 创建时间: |
| 8 | update_time | timestamp | 19 | 0 | N | N | CURRENT_TIMESTAMP | 更新时间: |
| 编号 | 名称 | 数据类型 | 长度 | 小数位 | 允许空值 | 主键 | 默认值 | 说明 |
| 1 | upload_id | int | 10 | 0 | N | Y | 上传ID | |
| 2 | name | varchar | 64 | 0 | Y | N | 文件名 | |
| 3 | path | varchar | 255 | 0 | Y | N | 访问路径 | |
| 4 | file | varchar | 255 | 0 | Y | N | 文件路径 | |
| 5 | display | varchar | 255 | 0 | Y | N | 显示顺序 | |
| 6 | father_id | int | 10 | 0 | Y | N | 0 | 父级ID |
| 7 | dir | varchar | 255 | 0 | Y | N | 文件夹 | |
| 8 | type | varchar | 32 | 0 | Y | N | 文件类型 |
| 编号 | 名称 | 数据类型 | 长度 | 小数位 | 允许空值 | 主键 | 默认值 | 说明 |
| 1 | user_id | mediumint | 8 | 0 | N | Y | 用户ID:[0,8388607]用户获取其他与用户相关的数据 | |
| 2 | state | smallint | 5 | 0 | N | N | 1 | 账户状态:[0,10](1可用|2异常|3已冻结|4已注销) |
| 3 | user_group | varchar | 32 | 0 | Y | N | 所在用户组:[0,32767]决定用户身份和权限 | |
| 4 | login_time | timestamp | 19 | 0 | N | N | CURRENT_TIMESTAMP | 上次登录时间: |
| 5 | phone | varchar | 11 | 0 | Y | N | 手机号码:[0,11]用户的手机号码,用于找回密码时或登录时 | |
| 6 | phone_state | smallint | 5 | 0 | N | N | 0 | 手机认证:[0,1](0未认证|1审核中|2已认证) |
| 7 | username | varchar | 16 | 0 | N | N | 用户名:[0,16]用户登录时所用的账户名称 | |
| 8 | nickname | varchar | 16 | 0 | Y | N | 昵称:[0,16] | |
| 9 | password | varchar | 64 | 0 | N | N | 密码:[0,32]用户登录所需的密码,由6-16位数字或英文组成 | |
| 10 | | varchar | 64 | 0 | Y | N | 邮箱:[0,64]用户的邮箱,用于找回密码时或登录时 | |
| 11 | email_state | smallint | 5 | 0 | N | N | 0 | 邮箱认证:[0,1](0未认证|1审核中|2已认证) |
| 12 | avatar | varchar | 255 | 0 | Y | N | 头像地址:[0,255] | |
| 13 | open_id | varchar | 255 | 0 | Y | N | 针对获取用户信息字段 | |
| 14 | create_time | timestamp | 19 | 0 | N | N | CURRENT_TIMESTAMP | 创建时间: |
| 15 | vip_level | varchar | 255 | 0 | Y | N | 会员等级 | |
| 16 | vip_discount | double | 11 | 2 | Y | N | 0.00 | 会员折扣 |
| 编号 | 名称 | 数据类型 | 长度 | 小数位 | 允许空值 | 主键 | 默认值 | 说明 |
| 1 | group_id | mediumint | 8 | 0 | N | Y | 用户组ID:[0,8388607] | |
| 2 | display | smallint | 5 | 0 | N | N | 100 | 显示顺序:[0,1000] |
| 3 | name | varchar | 16 | 0 | N | N | 名称:[0,16] | |
| 4 | description | varchar | 255 | 0 | Y | N | 描述:[0,255]描述该用户组的特点或权限范围 | |
| 5 | source_table | varchar | 255 | 0 | Y | N | 来源表: | |
| 6 | source_field | varchar | 255 | 0 | Y | N | 来源字段: | |
| 7 | source_id | int | 10 | 0 | N | N | 0 | 来源ID: |
| 8 | register | smallint | 5 | 0 | Y | N | 0 | 注册位置: |
| 9 | create_time | timestamp | 19 | 0 | N | N | CURRENT_TIMESTAMP | 创建时间: |
| 10 | update_time | timestamp | 19 | 0 | N | N | CURRENT_TIMESTAMP | 更新时间: |
整个医院门诊预约挂号系统的需求分析主要对系统总体架构以及功能模块的设计,通过建立E-R模型和数据库逻辑系统设计完成了数据库系统设计。
4 系统详细设计与实现
医院门诊预约挂号系统的详细设计与实现主要是根据前面的医院门诊预约挂号系统的需求分析和医院门诊预约挂号系统的总体设计来设计页面并实现业务逻辑。主要从医院门诊预约挂号系统界面实现、业务逻辑实现这两部分进行介绍。
4.1普通用户功能模块
当进入医院门诊预约挂号系统的时候,系统以上中下的布局进行展示,首先映入眼帘的是系统的导航栏,下面是轮播图,再往下是通知公告和医院新闻,其主界面展示如下图4-1所示。

图4-1 前台首页界面图
4.1.2 用户注册界面
医院门诊预约挂号系统的游客和用户时可以进行注册登录,当用户右上角“注册”按钮的时候,当填写上自己的账号+密码+确认密码+昵称+邮箱等后再点击“注册”按钮后将会先验证输入的有没有空数据,再次验证密码和确认密码是否是一样的,最后验证输入的账户名和数据库表中已经注册的账户名是否重复,只有都验证没问题后即可用户注册成功。普通用户注册界面展示如下图4-2所示。

图4-2注册界面图
用户注册的关键代码如下:
def Register(self, ctx):
print("===================注册=====================")
userService = service_select("user")
body = ctx.body
if "username" not in body and body["username"] == '':
return ctx.response(json.dumps({
"error": {
"code": 70000,
"message": "用户名不能为空",
}
}, ensure_ascii=False))
if "user_group" not in body and body["user_group"] == '':
return ctx.response(json.dumps({
"error": {
"code": 70000,
"message": "用户组不能为空",
}
}, ensure_ascii=False))
if "password" not in body and body["password"] == '':
return ctx.response(json.dumps({
"error": {
"code": 70000,
"message": "密码不能为空",
}
}, ensure_ascii=False))
post_param = body
post_param['nickname'] = body["nickname"] or ""
post_param['password'] = md5hash(body["password"])
obj = userService.Get_obj({"username": post_param['username']}, {"like": False})
if obj:
return ctx.response(json.dumps({
"error": {
"code": 70000,
"message": "用户名已存在",
}
}, ensure_ascii=False))
ret = {
"error": {
"code": 70000,
"message": "注册失败",
}
}
bl = userService.Add(post_param)
if bl:
ret = {
"result": {
"bl": True,
"message": "注册成功"
}
}
return ctx.response(json.dumps(ret, ensure_ascii=False))
4.1.3 用户登录界面
医院门诊预约挂号系统中的前台上注册后的用户是可以通过自己的账户名和密码进行登录的,当用户输入完整的自己的账户名和密码信息并点击“登录”按钮后,将会首先验证输入的有没有空数据,再次验证输入的账户名+密码和数据库中当前保存的用户信息是否一致,只有在一致后将会登录成功并自动跳转到医院门诊预约挂号系统的首页中;否则将会提示相应错误信息,用户登录界面如下图4-3所示。

图4-3用户登录界面图
用户登录关键代码如下:
def Login(self, ctx):
print("===================登录=====================")
ret = {
"error": {
"code": 70000,
"message": "账户不存在",
}
}
body = ctx.body
password = md5hash(body["password"]) or ""
obj = service_select("user").Get_obj(
{"username": body["username"]}, {"like": False}
)
if obj:
user_group = service_select("user_group").Get_obj({'name': obj['user_group']}, {"like": False})
if user_group and user_group['source_table'] != '':
user_obj = service_select(user_group['source_table']).Get_obj({"user_id": obj['user_id']}, {"like": False})
if user_obj['examine_state'] == '未通过':
ret = {
"error": {
"code": 70000,
"message": "账户未通过审核",
}
}
return ret
if user_obj['examine_state'] == '未审核':
ret = {
"error": {
"code": 70000,
"message": "账户未审核",
}
}
return ret
if obj["state"] == 1:
if obj["password"] == password:
timeout = timezone.now()
timestamp = int(time.mktime(timeout.timetuple())) * 1000
token = md5hash(str(obj["user_id"]) + "_" + str(timestamp))
ctx.request.session[token] = obj["user_id"]
service_select("access_token").Add(
{"token": token, "user_id": obj["user_id"]}
)
obj["token"] = token
ret = {
"result": {"obj": obj}
}
else:
ret = {
"error": {
"code": 70000,
"message": "密码错误",
}
}
else:
ret = {
"error": {
"code": 70000,
"message": "用户账户不可用,请联系管理员",
}
}
return ctx.response(json.dumps(ret, ensure_ascii=False))
当用户点击右上角“我的账户”可以对个人的资料、登录系统的密码的信息进行设置管理,我的账户界面和密码修改界面如下图4-4和4-5所示。

图4-4我的账户界面图

图4-5密码修改界面图
4.1.5 医院新闻界面
当用户点击“医院新闻”这一菜单按钮,会显示管理员在后台发布的所有的新闻信息,支持通过关键词对新闻进行搜索,选择需要的新闻信息点击可以进入到新闻信息详细的介绍界面,同时可以进行点赞、收藏和评论等操作,医院新闻界面如下图4-6所示。

图4-6医院新闻详情界面图
医院新闻关键代码如下:
WSGI_APPLICATION = "app.wsgi.application"
DATABASES = {
"default": {
"ENGINE": "django.db.backends.mysql",
"NAME": "project93355",
"USER": "root",
"PASSWORD": "root",
"HOST": "127.0.0.1",
"PORT": "3306",
}
}
当用户点击“医生信息”这一菜单按钮,会显示管理员在后台发布的所有的医生信息,支持通过关键词对医生进行搜索,选择需要的医生信息点击可以进入到医生信息详细的介绍界面,同时可以进行点赞、收藏和评论等操作,医生信息界面如下图4-7所示。

图4-7医生信息管理界面图
当用户点击个人中心中的“在线预约”这一菜单按钮,用户可以在线预约挂号,选择医生、科室、就诊时间等。医生信息界面如下图4-8所示。

图4-8在线预约信息管理界面图
在线预约关键代码如下:
def Del(self, ctx):
if len(ctx.query) == 0:
errorMsg = {"code": 30000, "message": "删除条件不能为空!"}
return errorMsg
result = self.service.Del(ctx.query, self.config)
if self.service.error:
return {"error": self.service.error}
return {"result": result}
4.2管理员功能模块
管理员点击“系统用户”这一菜单会显示管理员、普通用户这两个子菜单,管理员可以对这两个角色的信息进行增删改查操作。界面如下图4-9所示。

图4-9系统用户管理界面图
管理员点击“医生信息管理”会显示出医生信息列表和医生信息添加,支持输入医生姓名、科室名称等进行查询、重置、添加和删除的操作。管理员需要能够管理医生的信息,包括添加新医生、编辑医生信息、调整医生排班等操作。医生信息列表和医生信息添加界面如下图4-10和4-11所示。

图4-10医生信息列表管理界面图

图4-11医生信息添加管理界面图
医生信息添加关键代码如下:
def Add(self, ctx):
body = ctx.body
unique = self.config.get("unique")
obj = None
if unique:
qy = {}
for i in range(len(unique)):
key = unique[i]
qy[key] = body.get(key)
obj = self.service.Get_obj(qy)
if not obj:
error = self.Add_before(ctx)
if error["code"]:
return {"error": error}
error = self.Events("add_before", ctx, None)
if error["code"]:
return {"error": error}
result = self.service.Add(body, self.config)
if self.service.error:
return {"error": self.service.error}
res = self.Add_after(ctx, result)
if res:
result = res
res = self.Events("add_after", ctx, result)
if res:
result = res
return {"result": result}
else:
return {"error": {"code": 10000, "message": "已存在"}}
管理员可以对系统前台展示的轮播图进行增删改查,方便用户进行查看。轮播图管理界面如下图所示。

图4-12 系统管理界面图
4.2.4 通知公告管理界面
管理员点击“通知公告”这个菜单,可以查看到系统中所有添加的公告通知,支持通过标题对系统公告进行查询,添加、删除等操作。通知公告管理界面如下图所示。

图4-13 通知公告界面图
管理员点击“资源管理”菜单能够对其下医院新闻、新闻分类进行增删改查。界面如下图4-14所示。

图4-14 资源管理界面界面图
5系统测试
5.1系统测试的目的
程序设计不能保证没有错误,这是一个开发过程,在错误或错误的过程中都是难以避免的。虽然这是不可避免的,但我们不能使这些错误始终存在于系统中,错误可能会造成无法估量的后果,如系统崩溃,安全信息泄露,系统无法正常启动等,为了避免这些问题,我们需要测试程序,再测试过程中发现问题,并纠正它们,从而使系统更长时间稳定成熟。本章的作用是发现这些问题,并对其进行修改,虽然耗时费力,但对于长期使用而言是非常重要和必要系统的开发。
软件在设计后必须进行测试,调试过程中使用的方法是软件测试方法。在开发新软件时,系统测试是检查软件是否合格的关键步骤,以及是否符合设计目标的参考。测试主要是查看软件中数据的准确性,正确的操作与否,以及操作的结果,还有哪些方面需要改进。
医院门诊预约挂号系统,对于系统中功能模块的实现及操作都必须通过测试进行来评判系统是否可以准确的实现。在医院门诊预约挂号系统正式上传使用之前必须做的一步就是系统测试,对于测试发现的错误及时修改处理,保证系统准确无误的供给用户使用。
5.2系统测试方法
在对医院门诊预约挂号系统进行测试的时候在找到问题的情况下必须在第一时间找到解决问题的办法,不要存在侥幸的心理,这样才能让医院门诊预约挂号系统开发的质量可以过关,并且开发的周期会大大缩短,还有就是在测试时,不要出现重复性的错误,遇到一个错误问题,要将整个医院门诊预约挂号系统开发所牵扯的该问题都必须一一解决,提高医院门诊预约挂号系统的安全性、稳定性。
白盒测试与黑盒测试是测试中比较常用的两种方法。
①结构测试俗称白盒测试:这种测试是在对程序的处理过程与结构都有详尽谅解的前提下,顺从程序内部的逻辑而完成的系统测试,以确定系统中所有的通路都能够遵照设计要求正常工作,不出现任何偏差。
②功能测试又成黑盒测试:主要是针对程序功能能够按照设计正常实现的一种检测,在程序接口处进行,检测程序手法数据是否正常,与外部信息的交换是否完整。
用户登录测试:
| 模块名称 | 测试用例 | 预期结果 | 实际结果 | 是否通过 |
| 登录模块 | 用户名:admin 密码:123 | 弹出错误提示,提示密码错误 | 弹出错误提示,提示密码错误 | 通过 |
| 登录模块 | 用户名:123 密码:admin | 弹出错误提示,提示用户名错误 | 弹出错误提示,提示用户名错误 | 通过 |
| 登录模块 | 用户名:admin 密码:admin | 管理员登录成功 | 管理员登录成功 | 通过 |
删除分类测试:
| 模块名称 | 测试用例 | 预期结果 | 实际结果 | 是否通过 |
| 删除分类模块 | 分类名:最新通知 | 删除成功、页面自动跳转 | 删除成功、页面自动跳转 | 通过 |
修改密码测试:
| 模块名称 | 测试用例 | 预期结果 | 实际结果 | 是否通过 |
| 修改密码模块 | 原密码:666 新密码:123 确认密码:123 | 弹出错误提示,提示原密码错误 | 弹出错误提示,提示原密码错误 | 通过 |
| 修改密码模块 | 原密码:admin 新密码:123 确认密码:333 | 弹出错误提示,提示确认密码不一致 | 弹出错误提示,提示确认密码不一致 | 通过 |
| 修改密码模块 | 原密码:admin 新密码:123 确认密码:123 | 密码修改成功 | 密码修改成功 | 通过 |
通过对功能的测试,医院门诊预约挂号系统的基本功能都是可行的,不管是系统里面的功能,还是界面的设计都是可值得推广宣传的。
本系统通过对python和Mysql数据库的简介,从硬件和软件两反面说明了医院门诊预约挂号系统的可行性,本文结论及研究成果如下:实现了python与Mysql相结合构建的医院门诊预约挂号系统,网站可以响应式展示。通过本次医院门诊预约挂号系统的研究与实现,我感到学海无涯,学习是没有终点的,而且实践出真知,只有多动手才能尽快掌握它,经验对系统的开发非常重要,经验不足,就难免会有许多考虑不周之处。比如要有美观的界面,更完善的功能,才能吸引更多的用户。
由于在此之前对于python知识没有深入了解,所以从一开始就碰到许多困难,例如一开始的页面显示不规范、数据库连接有问题已经无法实现参数的传递等等,不过通过在网上寻找有关资料以及同学的帮助下最后都得到了解决,在此过程中,我不仅学到了很多知识,也提高了自己解决问题的能力,尤其是学会如何从大量的信息中筛选出所需有用的信息,同时我更加深刻的体会到了,虽然书本上的大部分知识都是有价值,正确的,但实际上每个人编程的思路和对数据处理的方法、思想都是不同的,这就要求我们一定要通过实践才能找到解决问题的方案。在此次毕业设计活动中,我不断的提高了自己,也得到了宝贵的经验,我相信这些对我以后的发展都会有很大帮助。
通过这次医院门诊预约挂号系统的开发,我参考了很多相关系统的例子,取长补短,吸取了其他系统的长处,逐步对该系统进行了完善,但是该系统还是有很多的不足之处,有待以后进一步学习。
[1]Sweeney D ,Martins K A .Bug Found in Gaia query_object Functions of Astroquery’s Python Package[J].Research Notes of the AAS,2024,8(1):
[2]Carter C ,Saporito A ,Douglass M S .MetageneCluster: a Python package for filtering conflicting signal trends in metagene plots.[J].BMC bioinformatics,2024,25(1):21-21.
[3]Mohammad V ,Khalil M ,Christian S .jrfapp: A Python Package for Joint Inversion of Apparent S-Wave Velocity and Receiver Function Time Series[J].Pure and Applied Geophysics,2024,181(1):65-86.
[4]Woelk M L ,Kovacevic D ,Husseini H , et al.DARTS: an open-source Python pipeline for Casup2+/sup microdomain analysis in live cell imaging data[J].Frontiers in Immunology,2024,141299435-1299435.
[5]税俊洁,王黎光.基于微信小程序的医院预约挂号系统的设计与实现[J].电脑编程技巧与维护,2023,(10):64-67.DOI:10.16184/j.cnki.comprg.2023.10.033.
[6]游国强.网上预约挂号系统的设计与实现[D].华中科技大学,2022.DOI:10.27157/d.cnki.ghzku.2022.004182.
[7]巩蕾.医院挂号预约管理系统设计[J].电脑编程技巧与维护,2022,(02):66-68+80.DOI:10.16184/j.cnki.comprg.2022.02.033.
[8]陈博,焦娣,李晨等.门诊预约挂号系统的设计与应用[J].智慧健康,2022,8(04):1-4.DOI:10.19335/j.cnki.2096-1219.2022.04.001.
[9]姚辰欢,周典,王怡凡等.基于Citespace我国医院门诊预约挂号文献可视化分析[J].齐齐哈尔医学院学报,2021,42(23):2073-2079.
[10]邢娜,郑蕾,王莉.医院网站预约挂号系统设计[J].解放军医院管理杂志,2021,28(10):929-930+969.DOI:10.16770/J.cnki.1008-9985.2021.10.012.
[11]肖扩礼.基于微信公众平台的医院预约挂号服务技术系统的实现路径研究[J].中国设备工程,2021,(18):184-185.
[12]万杰.基于微信公众号的医院预约挂号系统开发[J].湖州职业技术学院学报,2021,19(03):76-80.DOI:10.13690/j.cnki.hzyxb.issn.1672-2388.2021.03.19.
[13]吴雨柯.基于ASP.NET MVC的线上预约挂号系统[J].轻工科技,2021,37(09):68-69.
[14]严灵杰.门诊患者就诊报到系统设计与实现[J].现代信息科技,2021,5(14):141-143+147.DOI:10.19850/j.cnki.2096-4706.2021.14.037.
[15]黄巧,曹奕,李雪.智慧医疗视角下产科门诊应用全预约挂号系统的回顾性研究[J].现代医院,2021,21(06):903-906.
[16]万杰,卢嫄,项中华等.基于微信平台的智慧医疗系统设计与应用[J].信息与电脑(理论版),2021,33(06):121-124.
[17]叶基林.某医院挂号预约管理系统设计与实现[D].电子科技大学,2021.DOI:10.27005/d.cnki.gdzku.2021.002694.
[18]方嘉琨.系统动力学在医院门诊预约患者管理中的应用研究[J].医院管理论坛,2021,38(02):37-39.
[19]马静璇.预约挂号在医院门诊应用的探讨[J].企业科技与发展,2020,(11):76-78.
[20]张娇.基于Android的医疗预约系统的设计与实现[D].华中科技大学,2020.DOI:10.27157/d.cnki.ghzku.2020.006840.
医院门诊预约挂号系统的完成,标志着我即将结束校园生活并跨入社会。在即将毕业的此刻,我想对所有帮助过我的师长、同学和亲人表达我发自内心的谢意。
感谢学校这个大家庭,在这里我们总能找到自己的归属。学校始终在向我们传达着温暖和关怀,接纳和包容我们的缺点。学校给我最大的感受便是要将自己的专业知识与实践相结合,而我也正在努力的成为学校所要求的应用型人才。
感谢各位老师,学院使我从懵懂一步步走向成熟。在这里每个老师都拥有着最大的善意和耐心,来教育我们这群大孩子。学院举办的各类活动是给予我锻炼自己的机会,正是这些机会让我成为了更好的自己,提升了自己各方面的能力。
其次我要感谢我的论文指导老师。我之所以被老师所吸引,是因为老师对于学生友爱和对于工作认真的态度。从选题到开题到论文的撰写,老师一直都在悉心的指导,在指出存在的问题后会与我们探讨解决方法。
最后,我要对即将参与本篇论文审阅和答辩的各位老师表示感谢。
免费领取项目源码,请关注❥点赞收藏并私信博主,谢谢~
486

被折叠的 条评论
为什么被折叠?



