现如今生活质量提高,人们追求精神健康,与家中宠物朝夕相处,感情深厚,宠物渐渐成了我们身边的朋友。因而宠物生病了,需要去看病,自古医院救死扶伤,生命无贵贱,无论人类还是动物都需要合适而又方便的场所看病。同时智能化医院平台的普及,采用高效的新技术向正规化且办公化管理的医院转型,这样便可使管理高效,服务优质,方便快捷地对运营的各个部门得到全方位的改善。因而宠物医院管理系统是宠物医院的重要工具,简单、实用、灵活,可以事半功倍,采用SSM框架进行逻辑控制,MySQL数据库存储数据,最后Tomcat服务器完成发布,系统可在多个环境下运行。
关键词:SSM;宠物医院管理系统;MySQL
Abstract
Nowadays, the quality of life has improved, and people pursue mental health. They spend time with their pets and have a deep emotional connection. Pets have gradually become friends around us. Therefore, when pets get sick, they need to go to see a doctor. Since ancient times, hospitals have been used to save lives and provide medical assistance. Life is of no value, and both humans and animals need suitable and convenient places to seek medical treatment. At the same time, the popularization of intelligent hospital platforms and the adoption of efficient new technologies to transform into standardized and office managed hospitals can make management efficient, service high-quality, and facilitate comprehensive improvement of various departments in operation. Therefore, the pet hospital management system is an important tool for pet hospitals, which is simple, practical, flexible, and can achieve twice the result with half the effort. It uses the SSM framework for logical control, MySQL database to store data, and finally Tomcat server to complete publishing. The system can run in multiple environments.
Keywords: SSM; Pet hospital management system; MySQL
1 绪论
1.1 选题背景
目前,很多国内宠物医院信息管理一般采用纯手工管理。这种方法的弊端在于参与管理的人员文化水平不一,字迹不一,互相之间会导致信息传达不便,而.且纸质信息传载媒体有着一个很大的弱点就是容易损坏,造成信息丢失。现在国内也有一些宠物医院管理的软件,采用的技术也是多种多样,但大多数宠物医院管理系统主要用于大型宠物医院的关键部门。至于小型宠物医院,利用宠物医院管理系统管理日常业务的并不多。
国外的宠物市场已经进入了成熟阶段,国外宠物互联网应用为了满足不同用户不同阶段的需求也出现了不少值得借鉴的新颖产品。在国外,宠物在发达国家里作为产业已经有一二百年的历史,形成了繁育、训练、用品用具、医疗、医药、贸易的产业链。比如一些发达国家,如美国、日本和欧洲国家,宠物医院管理系统已经得到广泛应用。这些系统通过利用物联网、人工智能和大数据等技术,在宠物医疗领域提供了更高效、更便捷的服务。
国内研究现状
在国内,宠物医疗虽然还是一个新生行业,但宠物医院的数量之多已经超出人们的意料,但其中黑宠物医院也占了起码一半的比例,同时经济时报曾有一评论指出宠物医院这一行业暴利在500%以上。在国内暴利行业排名中跃居到第七位,紧随在地产、服装等行业之后。国内认为宠物医疗不像人类医疗,只是涉及部分人利益,一直没有相关法律出台,所以出现了宠物医院开遍地,宠物用药漫天要价的情形。时至今日,养宠物已成普遍,国家开始重视并开始定出相关法规来规范这一行业,宠物医院使用管理信息系统不但让顾客对医院内的药价和治疗费一目了然,也让相关部门前来检查时有据可查,由此可见,使用管理信息系统在一定程度上能消除宠物医院里那口说无凭,坑害消费者的状况,对国家规范宠物医疗行业有着重要作用。
本文共分为六章,章节内容安排如下:
第一章为引言,此章节对所设计和实现的系统的背景和状况以及意义进行详细的论述以及说明,同时进行了论文整体框架的结构的简要介绍。
第二章为系统需求分析,章节所做的主要的工作是对系统进行了技术、经济和操作方面可行性的分析;对系统实行了总体功能的需求、用例分析。
第三章为系统的设计,主要是对系统的功能结构进行设计,并对系统数据库的概念结构以及物理结构的设计进行了分析。
第四章就是对系统的实现,根据系统功能的划分,分别的对系统所需要实现的前台客户功能和后台管理员功能进行了分析和说明。
第五章:系统测试。主要对系统的部分界面进行测试并对主要功能进行测试
2 宠物医院管理系统系统分析
系统分析是开发一个项目的先决条件,通过系统分析可以很好的了解系统的主体用户的基本需求情况,同时这也是项目的开发的原因。进而对系统开发进行可行性分析,通常包括技术可行性、经济可行性等,可行性分析同时也是从项目整体角度进行的分析。然后就是对项目的具体需求进行分析,分析的手段一般都是通过用户的用例图来实现。下面是详细的介绍。
系统可行行分析是对系统对系统可行性进行一个探讨。在探讨系统的可行性上我们主要从技术上的可行性和经济上的可行性以及法律层面的可行性上进行分析,如果三个层面度通过,我们则认为系统是比较可行的。
SSM是一种基于Java的成熟框架,广泛应用于电子商务领域。采用SSM框架开发有助于提高系统的可拓展性和可维护性,MySQL数据库具有强大的数据处理能力,能够有效的存储和管理系统中的各项数据,因此从技术上来说是可行的。
2.1.2 操作可行性分析
此次项目设计参考了几个该模式下网站的开发案例,对他们的操作界面分析,将众多案例结合在一起,突出以人为本简化操作,所以具有基本计算机知识的人都会操作本项目。
2.1.3 法律可行性分析
从开发者角度来看,Java和MySQL是网上开源且免费的,在知识产权方面不会产生任何法律纠纷。从用户使用角度来看,只要不在系统上贩卖违禁品,对系统做出条约协议,杜绝非法支付即可。综上所述法律可行性也没有问题。
宠物医院管理系统主要划分为了顾客用户管理模块、医生用户管理模块和管理员管理模块这三大部分,具体功能描述如下:
- 顾客用户管理模块:
- 首页:用户打开应用后首先看到的页面,可能展示宠物医院的重要信息、最新活动等。
- 医院公告:发布医院的通知、政策、优惠活动等信息,让顾客及时了解医院动态。
- 宠物知识:提供关于宠物健康、饲养、训练等方面的知识,帮助顾客更好地照顾宠物。
- 检查项目:介绍医院提供的各种检查服务,包括项目内容、价格等。
- 宠物医生:展示医院的宠物医生团队,包括医生的简介、专业领域等。
- 药品信息:列出医院常用的药品信息,如药品名称、功效、使用方法等。
- 我的账户:顾客个人的账户管理页面,可进行个人信息设置、密码修改等操作。
- 个人中心:
●个人首页:展示个人账户的基本信息和概览。
● 检查信息:记录宠物的检查历史和结果。
● 处方信息:查看医生开具的处方和用药建议。
● 预约信息:管理宠物的预约情况,包括已预约的服务和时间。
● 检测结果:展示宠物各项检测的结果和报告。
● 住院信息:查询宠物的住院记录和状况。
● 收藏:顾客可以收藏感兴趣的文章、宠物知识等。
2. 管理员管理模块:
- 登录:管理员在后台可以输入用户名+密码进行登录,管理员的用户名和密码是在数据库中直接设定好的。
- 后台首页:管理员登录后的起始页面,可能显示系统的整体运行状况和重要提醒。
- 系统用户:管理系统中的用户,包括添加、修改、删除用户等操作。
- 检查项目管理:对医院提供的检查项目进行管理,如新增、修改或删除项目。
- 药品信息管理:更新药品的信息,如库存、价格、使用说明等。
- 宠物类别管理:对不同种类的宠物进行分类和管理。
- 宠物医生管理:处理宠物医生的信息,如个人资料、专业领域等。
- 预约信息管理:监管顾客的预约情况,包括预约时间、服务内容等。
- 检查信息管理:查看和管理宠物的检查记录,确保信息的准确性和完整性。
- 检测结果管理:跟踪宠物的检测结果,为诊断和治疗提供依据。
- 处方信息管理:管理医生开具的处方,确保用药安全和合规。
- 住院信息管理:监控宠物的住院状况,协调治疗和护理工作。
- 系统管理:管理系统页面上的轮播图,用于展示重要信息或宣传内容。
- 医院公告管理:发布、编辑和删除医院的公告信息。
- 资源管理:组织和管理宠物知识资源,方便用户查阅。
3. 医生用户管理模块:
- 首页:医生用户登录后的起始页面,可能显示重要的提醒、待处理事项等。
- 医院公告:与顾客用户类似,医生也需要及时了解医院的公告和通知。
- 宠物知识:医生可以在此获取专业的宠物医疗知识,提升自己的专业水平。
- 检查项目:查看和管理各种检查项目的详细信息,包括检查方法、适用症状等。
- 宠物医生:可能用于医生之间的交流和协作,或者展示自己的专业信息。
- 药品信息:了解医院的药品库存、使用方法等,便于开药和治疗。
- 我的账户:进行个人账户的设置和管理。
- 个人中心:
● 预约信息:查看自己的预约安排,准备相应的医疗服务。
● 检测结果:查看宠物的检测报告,以便进行诊断和治疗。
● 住院信息:跟踪宠物的住院情况,包括病情变化、治疗进展等。
● 宠物医生:可能用于与其他医生的沟通或展示自己的医疗记录。
● 检查信息:记录宠物的检查详情,如检查时间、结果等。
● 处方信息:管理开具的处方,确保用药准确和安全。
● 收藏:方便医生收藏重要的资料或文章,以备随时查阅。
宠物医院管理系统的非功能性需求比如宠物医院管理系统的安全性怎么样,可靠性怎么样,性能怎么样,可拓展性怎么样等。具体可以表示在如下2-1表格中:
表2-1宠物医院管理系统非功能需求表
| 安全性 | 主要指宠物医院管理系统数据库的安装,数据库的使用和密码的设定必须合乎规范。 |
| 可靠性 | 可靠性是指宠物医院管理系统能够按照用户提交的指示进行操作,经过测试,可靠性90%以上。 |
| 性能 | 性能是影响宠物医院管理系统占据市场的必要条件,所以性能最好要佳才好。 |
| 可扩展性 | 比如数据库预留多个属性,比如接口的使用等确保了系统的非功能性需求。 |
| 易用性 | 用户只要跟着宠物医院管理系统的页面展示内容进行操作,就可以了。 |
| 可维护性 | 宠物医院管理系统开发的可维护性是非常重要的,经过测试,可维护性没有问题 |
2.3 系统用例分析
宠物医院管理系统的完整UML用例图分别如下图所示。
顾客用户角色用例图如下图所示。

图2-2 顾客用户角色用例图
管理员角色用例图如下图所示。

图2-3 管理员角色用例图
医生用户角色用例图如下图所示。

图2-4医生用户角色用例图
2.4.1 数据流程
开发宠物医院管理系统最主要的一个目的就是实现宠物的预约检查,系统的数据流图如下所示。

图2-4宠物检查流程展开图
2.4.2 业务流程
分析完宠物医院管理系统的数据流,那么接下来我们来看系统的业务流程,系统业务流程图如下:

本章主要通过对宠物医院管理系统的可行性分析、功能需求分析、系统用例分析、系统流程分析,确定整个宠物医院管理系统要实现的功能。同时也为宠物医院管理系统的代码实现和测试提供了标准。
本章主要讨论的内容包括宠物医院管理系统的系统架构设计、功能模块设计和数据库系统设计。
3.1 系统架构设计
本宠物医院管理系统从架构上分为三层:表现层(UI)、业务逻辑层(BLL)以及数据层(DL)。

图3-1宠物医院管理系统系统架构设计图
表现层(UI):又称UI层,主要完成本宠物医院管理系统的UI交互功能,一个良好的UI可以打打提高用户的用户体验,增强用户使用本宠物医院管理系统时的舒适度。UI的界面设计也要适应不同版本的宠物医院管理系统以及不同尺寸的分辨率,以做到良好的兼容性。UI交互功能要求合理,用户进行交互操作时必须要得到与之相符的交互结果,这就要求表现层要与业务逻辑层进行良好的对接。
业务逻辑层(BLL):主要完成本宠物医院管理系统的数据处理功能。用户从表现层传输过来的数据经过业务逻辑层进行处理交付给数据层,系统从数据层读取的数据经过业务逻辑层进行处理交付给表现层。
数据层(DL):由于本宠物医院管理系统的数据是放在服务端的mysql数据库中,因此本属于服务层的部分可以直接整合在业务逻辑层中,所以数据层中只有数据库,其主要完成本宠物医院管理系统的数据存储和管理功能。
在上一章节中主要对系统的功能性需求和非功能性需求进行分析,并且根据需求分析了本宠物医院管理系统中的用例。那么接下来就要开始对本宠物医院管理系统的架构、主要功能开始进行设计。宠物医院管理系统根据前面章节的需求分析得出,其总体设计模块图如下图所示。

图3-2 宠物医院管理系统功能模块图
3.3 数据库设计
数据库设计一般包括需求分析、概念模型设计、数据库表建立三大过程,其中需求分析前面章节已经阐述,概念模型设计有概念模型和逻辑结构设计两部分。
3.3.1 数据库概念结构设计
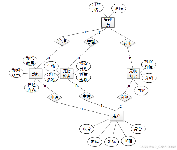
下面是整个宠物医院管理系统中主要的数据库表总E-R实体关系图。

图3-7 宠物医院管理系统总E-R关系图
3.3.2 数据库逻辑结构设计
通过上一小节中宠物医院管理系统中总E-R关系图上得出一共需要创建很多个数据表。在此我主要罗列几个主要的数据库表结构设计。
| 编号 | 名称 | 数据类型 | 长度 | 小数位 | 允许空值 | 主键 | 默认值 | 说明 |
| 1 | token_id | int | 10 | 0 | N | Y | 临时访问牌ID | |
| 2 | token | varchar | 64 | 0 | Y | N | 临时访问牌 | |
| 3 | info | text | 65535 | 0 | Y | N | ||
| 4 | maxage | int | 10 | 0 | N | N | 2 | 最大寿命:默认2小时 |
| 5 | create_time | timestamp | 19 | 0 | N | N | CURRENT_TIMESTAMP | 创建时间: |
| 6 | update_time | timestamp | 19 | 0 | N | N | CURRENT_TIMESTAMP | 更新时间: |
| 7 | user_id | int | 10 | 0 | N | N | 0 | 用户编号: |
表appointment_information (预约信息)
| 编号 | 名称 | 数据类型 | 长度 | 小数位 | 允许空值 | 主键 | 默认值 | 说明 |
| 1 | appointment_information_id | int | 10 | 0 | N | Y | 预约信息ID | |
| 2 | appointment_number | varchar | 64 | 0 | Y | N | 预约编号 | |
| 3 | doctor_users | int | 10 | 0 | Y | N | 0 | 医生用户 |
| 4 | doctors_id | varchar | 64 | 0 | Y | N | 医生工号 | |
| 5 | doctors_name | varchar | 64 | 0 | Y | N | 医生姓名 | |
| 6 | affiliated_hospital | varchar | 64 | 0 | Y | N | 所属医院 | |
| 7 | doctors_mobile_phone | varchar | 64 | 0 | Y | N | 医生手机 | |
| 8 | customer_users | int | 10 | 0 | Y | N | 0 | 顾客用户 |
| 9 | customer_name | varchar | 64 | 0 | Y | N | 顾客姓名 | |
| 10 | customers_mobile_phone | varchar | 64 | 0 | Y | N | 顾客手机 | |
| 11 | pet_category | varchar | 64 | 0 | Y | N | 宠物类别 | |
| 12 | pet_photos | varchar | 255 | 0 | Y | N | 宠物照片 | |
| 13 | pet_age | varchar | 64 | 0 | Y | N | 宠物年龄 | |
| 14 | pet_temperament | varchar | 64 | 0 | Y | N | 宠物性情 | |
| 15 | pet_gender | varchar | 64 | 0 | Y | N | 宠物性别 | |
| 16 | appointment_date | date | 10 | 0 | Y | N | 预约日期 | |
| 17 | appointment_category | varchar | 64 | 0 | Y | N | 预约类别 | |
| 18 | describe_the_content | text | 65535 | 0 | Y | N | 描述内容 | |
| 19 | examine_state | varchar | 16 | 0 | N | N | 未审核 | 审核状态 |
| 20 | examine_reply | varchar | 16 | 0 | Y | N | 审核回复 | |
| 21 | create_time | datetime | 19 | 0 | N | N | CURRENT_TIMESTAMP | 创建时间 |
| 22 | update_time | timestamp | 19 | 0 | N | N | CURRENT_TIMESTAMP | 更新时间 |
| 编号 | 名称 | 数据类型 | 长度 | 小数位 | 允许空值 | 主键 | 默认值 | 说明 |
| 1 | article_id | mediumint | 8 | 0 | N | Y | 文章id:[0,8388607] | |
| 2 | title | varchar | 125 | 0 | N | Y | 标题:[0,125]用于文章和html的title标签中 | |
| 3 | type | varchar | 64 | 0 | N | N | 0 | 文章分类:[0,1000]用来搜索指定类型的文章 |
| 4 | hits | int | 10 | 0 | N | N | 0 | 点击数:[0,1000000000]访问这篇文章的人次 |
| 5 | praise_len | int | 10 | 0 | N | N | 0 | 点赞数 |
| 6 | create_time | timestamp | 19 | 0 | N | N | CURRENT_TIMESTAMP | 创建时间: |
| 7 | update_time | timestamp | 19 | 0 | N | N | CURRENT_TIMESTAMP | 更新时间: |
| 8 | source | varchar | 255 | 0 | Y | N | 来源:[0,255]文章的出处 | |
| 9 | url | varchar | 255 | 0 | Y | N | 来源地址:[0,255]用于跳转到发布该文章的网站 | |
| 10 | tag | varchar | 255 | 0 | Y | N | 标签:[0,255]用于标注文章所属相关内容,多个标签用空格隔开 | |
| 11 | content | longtext | 2147483647 | 0 | Y | N | 正文:文章的主体内容 | |
| 12 | img | varchar | 255 | 0 | Y | N | 封面图 | |
| 13 | description | text | 65535 | 0 | Y | N | 文章描述 |
| 编号 | 名称 | 数据类型 | 长度 | 小数位 | 允许空值 | 主键 | 默认值 | 说明 |
| 1 | type_id | smallint | 5 | 0 | N | Y | 分类ID:[0,10000] | |
| 2 | display | smallint | 5 | 0 | N | N | 100 | 显示顺序:[0,1000]决定分类显示的先后顺序 |
| 3 | name | varchar | 16 | 0 | N | N | 分类名称:[2,16] | |
| 4 | father_id | smallint | 5 | 0 | N | N | 0 | 上级分类ID:[0,32767] |
| 5 | description | varchar | 255 | 0 | Y | N | 描述:[0,255]描述该分类的作用 | |
| 6 | icon | text | 65535 | 0 | Y | N | 分类图标: | |
| 7 | url | varchar | 255 | 0 | Y | N | 外链地址:[0,255]如果该分类是跳转到其他网站的情况下,就在该URL上设置 | |
| 8 | create_time | timestamp | 19 | 0 | N | N | CURRENT_TIMESTAMP | 创建时间: |
| 9 | update_time | timestamp | 19 | 0 | N | N | CURRENT_TIMESTAMP | 更新时间: |
| 编号 | 名称 | 数据类型 | 长度 | 小数位 | 允许空值 | 主键 | 默认值 | 说明 |
| 1 | auth_id | int | 10 | 0 | N | Y | 授权ID: | |
| 2 | user_group | varchar | 64 | 0 | Y | N | 用户组: | |
| 3 | mod_name | varchar | 64 | 0 | Y | N | 模块名: | |
| 4 | table_name | varchar | 64 | 0 | Y | N | 表名: | |
| 5 | page_title | varchar | 255 | 0 | Y | N | 页面标题: | |
| 6 | path | varchar | 255 | 0 | Y | N | 路由路径: | |
| 7 | position | varchar | 32 | 0 | Y | N | 位置: | |
| 8 | mode | varchar | 32 | 0 | N | N | _blank | 跳转方式: |
| 9 | add | tinyint | 3 | 0 | N | N | 1 | 是否可增加: |
| 10 | del | tinyint | 3 | 0 | N | N | 1 | 是否可删除: |
| 11 | set | tinyint | 3 | 0 | N | N | 1 | 是否可修改: |
| 12 | get | tinyint | 3 | 0 | N | N | 1 | 是否可查看: |
| 13 | field_add | text | 65535 | 0 | Y | N | 添加字段: | |
| 14 | field_set | text | 65535 | 0 | Y | N | 修改字段: | |
| 15 | field_get | text | 65535 | 0 | Y | N | 查询字段: | |
| 16 | table_nav_name | varchar | 500 | 0 | Y | N | 跨表导航名称: | |
| 17 | table_nav | varchar | 500 | 0 | Y | N | 跨表导航: | |
| 18 | option | text | 65535 | 0 | Y | N | 配置: | |
| 19 | create_time | timestamp | 19 | 0 | N | N | CURRENT_TIMESTAMP | 创建时间: |
| 20 | update_time | timestamp | 19 | 0 | N | N | CURRENT_TIMESTAMP | 更新时间: |
| 编号 | 名称 | 数据类型 | 长度 | 小数位 | 允许空值 | 主键 | 默认值 | 说明 |
| 1 | check_information_id | int | 10 | 0 | N | Y | 检查信息ID | |
| 2 | inspection_number | varchar | 64 | 0 | Y | N | 检查编号 | |
| 3 | doctor_users | int | 10 | 0 | Y | N | 0 | 医生用户 |
| 4 | doctors_id | varchar | 64 | 0 | Y | N | 医生工号 | |
| 5 | doctors_name | varchar | 64 | 0 | Y | N | 医生姓名 | |
| 6 | affiliated_hospital | varchar | 64 | 0 | Y | N | 所属医院 | |
| 7 | doctors_mobile_phone | varchar | 64 | 0 | Y | N | 医生手机 | |
| 8 | customer_users | int | 10 | 0 | Y | N | 0 | 顾客用户 |
| 9 | customer_name | varchar | 64 | 0 | Y | N | 顾客姓名 | |
| 10 | customers_mobile_phone | varchar | 64 | 0 | Y | N | 顾客手机 | |
| 11 | pet_category | varchar | 64 | 0 | Y | N | 宠物类别 | |
| 12 | pet_photos | varchar | 255 | 0 | Y | N | 宠物照片 | |
| 13 | entry_name | varchar | 64 | 0 | Y | N | 项目名称 | |
| 14 | fee_amount | varchar | 64 | 0 | Y | N | 收费金额 | |
| 15 | inspection_date | date | 10 | 0 | Y | N | 检查日期 | |
| 16 | pay_state | varchar | 16 | 0 | N | N | 未支付 | 支付状态 |
| 17 | pay_type | varchar | 16 | 0 | Y | N | 支付类型: 微信、支付宝、网银 | |
| 18 | create_time | datetime | 19 | 0 | N | N | CURRENT_TIMESTAMP | 创建时间 |
| 19 | update_time | timestamp | 19 | 0 | N | N | CURRENT_TIMESTAMP | 更新时间 |
| 编号 | 名称 | 数据类型 | 长度 | 小数位 | 允许空值 | 主键 | 默认值 | 说明 |
| 1 | collect_id | int | 10 | 0 | N | Y | 收藏ID: | |
| 2 | user_id | int | 10 | 0 | N | N | 0 | 收藏人ID: |
| 3 | source_table | varchar | 255 | 0 | Y | N | 来源表: | |
| 4 | source_field | varchar | 255 | 0 | Y | N | 来源字段: | |
| 5 | source_id | int | 10 | 0 | N | N | 0 | 来源ID: |
| 6 | title | varchar | 255 | 0 | Y | N | 标题: | |
| 7 | img | varchar | 255 | 0 | Y | N | 封面: | |
| 8 | create_time | timestamp | 19 | 0 | N | N | CURRENT_TIMESTAMP | 创建时间: |
| 9 | update_time | timestamp | 19 | 0 | N | N | CURRENT_TIMESTAMP | 更新时间: |
| 编号 | 名称 | 数据类型 | 长度 | 小数位 | 允许空值 | 主键 | 默认值 | 说明 |
| 1 | comment_id | int | 10 | 0 | N | Y | 评论ID: | |
| 2 | user_id | int | 10 | 0 | N | N | 0 | 评论人ID: |
| 3 | reply_to_id | int | 10 | 0 | N | N | 0 | 回复评论ID:空为0 |
| 4 | content | longtext | 2147483647 | 0 | Y | N | 内容: | |
| 5 | nickname | varchar | 255 | 0 | Y | N | 昵称: | |
| 6 | avatar | varchar | 255 | 0 | Y | N | 头像地址:[0,255] | |
| 7 | create_time | timestamp | 19 | 0 | N | N | CURRENT_TIMESTAMP | 创建时间: |
| 8 | update_time | timestamp | 19 | 0 | N | N | CURRENT_TIMESTAMP | 更新时间: |
| 9 | source_table | varchar | 255 | 0 | Y | N | 来源表: | |
| 10 | source_field | varchar | 255 | 0 | Y | N | 来源字段: | |
| 11 | source_id | int | 10 | 0 | N | N | 0 | 来源ID: |
| 编号 | 名称 | 数据类型 | 长度 | 小数位 | 允许空值 | 主键 | 默认值 | 说明 |
| 1 | customer_users_id | int | 10 | 0 | N | Y | 顾客用户ID | |
| 2 | customer_name | varchar | 64 | 0 | Y | N | 顾客姓名 | |
| 3 | customers_mobile_phone | varchar | 64 | 0 | Y | N | 顾客手机 | |
| 4 | pet_name | varchar | 64 | 0 | Y | N | 宠物名称 | |
| 5 | pet_category | varchar | 64 | 0 | Y | N | 宠物类别 | |
| 6 | pet_photos | varchar | 255 | 0 | Y | N | 宠物照片 | |
| 7 | pet_age | varchar | 64 | 0 | Y | N | 宠物年龄 | |
| 8 | pet_temperament | varchar | 64 | 0 | Y | N | 宠物性情 | |
| 9 | pet_gender | varchar | 64 | 0 | Y | N | 宠物性别 | |
| 10 | examine_state | varchar | 16 | 0 | N | N | 已通过 | 审核状态 |
| 11 | user_id | int | 10 | 0 | N | N | 0 | 用户ID |
| 12 | create_time | datetime | 19 | 0 | N | N | CURRENT_TIMESTAMP | 创建时间 |
| 13 | update_time | timestamp | 19 | 0 | N | N | CURRENT_TIMESTAMP | 更新时间 |
| 编号 | 名称 | 数据类型 | 长度 | 小数位 | 允许空值 | 主键 | 默认值 | 说明 |
| 1 | detection_result_id | int | 10 | 0 | N | Y | 检测结果ID | |
| 2 | inspection_number | varchar | 64 | 0 | N | N | 检查编号 | |
| 3 | doctor_users | int | 10 | 0 | Y | N | 0 | 医生用户 |
| 4 | doctors_id | varchar | 64 | 0 | Y | N | 医生工号 | |
| 5 | doctors_name | varchar | 64 | 0 | Y | N | 医生姓名 | |
| 6 | affiliated_hospital | varchar | 64 | 0 | Y | N | 所属医院 | |
| 7 | doctors_mobile_phone | varchar | 64 | 0 | Y | N | 医生手机 | |
| 8 | customer_users | int | 10 | 0 | Y | N | 0 | 顾客用户 |
| 9 | customer_name | varchar | 64 | 0 | Y | N | 顾客姓名 | |
| 10 | customers_mobile_phone | varchar | 64 | 0 | Y | N | 顾客手机 | |
| 11 | pet_category | varchar | 64 | 0 | Y | N | 宠物类别 | |
| 12 | pet_photos | varchar | 255 | 0 | Y | N | 宠物照片 | |
| 13 | entry_name | varchar | 64 | 0 | Y | N | 项目名称 | |
| 14 | fee_amount | varchar | 64 | 0 | Y | N | 收费金额 | |
| 15 | inspection_date | date | 10 | 0 | Y | N | 检查日期 | |
| 16 | result_content | text | 65535 | 0 | Y | N | 结果内容 | |
| 17 | attachment | varchar | 255 | 0 | Y | N | 附件 | |
| 18 | create_time | datetime | 19 | 0 | N | N | CURRENT_TIMESTAMP | 创建时间 |
| 19 | update_time | timestamp | 19 | 0 | N | N | CURRENT_TIMESTAMP | 更新时间 |
| 编号 | 名称 | 数据类型 | 长度 | 小数位 | 允许空值 | 主键 | 默认值 | 说明 |
| 1 | doctor_users_id | int | 10 | 0 | N | Y | 医生用户ID | |
| 2 | doctors_id | varchar | 64 | 0 | N | N | 医生工号 | |
| 3 | doctors_name | varchar | 64 | 0 | Y | N | 医生姓名 | |
| 4 | affiliated_hospital | varchar | 64 | 0 | Y | N | 所属医院 | |
| 5 | professional_title | varchar | 64 | 0 | Y | N | 职称 | |
| 6 | length_of_service_as_a_medical_worker | varchar | 64 | 0 | Y | N | 医龄 | |
| 7 | doctors_mobile_phone | varchar | 64 | 0 | Y | N | 医生手机 | |
| 8 | examine_state | varchar | 16 | 0 | N | N | 已通过 | 审核状态 |
| 9 | user_id | int | 10 | 0 | N | N | 0 | 用户ID |
| 10 | create_time | datetime | 19 | 0 | N | N | CURRENT_TIMESTAMP | 创建时间 |
| 11 | update_time | timestamp | 19 | 0 | N | N | CURRENT_TIMESTAMP | 更新时间 |
| 编号 | 名称 | 数据类型 | 长度 | 小数位 | 允许空值 | 主键 | 默认值 | 说明 |
| 1 | drug_information_id | int | 10 | 0 | N | Y | 药品信息ID | |
| 2 | drug_name | varchar | 64 | 0 | N | N | 药物名称 | |
| 3 | cover_image | varchar | 255 | 0 | Y | N | 封面图 | |
| 4 | drug_specifications | varchar | 64 | 0 | Y | N | 药物规格 | |
| 5 | taboos_for_use | varchar | 64 | 0 | Y | N | 使用禁忌 | |
| 6 | drug_prices | int | 10 | 0 | Y | N | 0 | 药物价格 |
| 7 | inventory_quantity | int | 10 | 0 | Y | N | 0 | 库存数量 |
| 8 | production_date | varchar | 64 | 0 | Y | N | 生产日期 | |
| 9 | validity_period | varchar | 64 | 0 | Y | N | 有效期 | |
| 10 | create_time | datetime | 19 | 0 | N | N | CURRENT_TIMESTAMP | 创建时间 |
| 11 | update_time | timestamp | 19 | 0 | N | N | CURRENT_TIMESTAMP | 更新时间 |
| 编号 | 名称 | 数据类型 | 长度 | 小数位 | 允许空值 | 主键 | 默认值 | 说明 |
| 1 | hits_id | int | 10 | 0 | N | Y | 点赞ID: | |
| 2 | user_id | int | 10 | 0 | N | N | 0 | 点赞人: |
| 3 | create_time | timestamp | 19 | 0 | N | N | CURRENT_TIMESTAMP | 创建时间: |
| 4 | update_time | timestamp | 19 | 0 | N | N | CURRENT_TIMESTAMP | 更新时间: |
| 5 | source_table | varchar | 255 | 0 | Y | N | 来源表: | |
| 6 | source_field | varchar | 255 | 0 | Y | N | 来源字段: | |
| 7 | source_id | int | 10 | 0 | N | N | 0 | 来源ID: |
表hospitalization_information (住院信息)
| 编号 | 名称 | 数据类型 | 长度 | 小数位 | 允许空值 | 主键 | 默认值 | 说明 |
| 1 | hospitalization_information_id | int | 10 | 0 | N | Y | 住院信息ID | |
| 2 | admission_number | varchar | 64 | 0 | Y | N | 住院编号 | |
| 3 | doctor_users | int | 10 | 0 | Y | N | 0 | 医生用户 |
| 4 | doctors_id | varchar | 64 | 0 | Y | N | 医生工号 | |
| 5 | doctors_name | varchar | 64 | 0 | Y | N | 医生姓名 | |
| 6 | affiliated_hospital | varchar | 64 | 0 | Y | N | 所属医院 | |
| 7 | doctors_mobile_phone | varchar | 64 | 0 | Y | N | 医生手机 | |
| 8 | customer_users | int | 10 | 0 | Y | N | 0 | 顾客用户 |
| 9 | customer_name | varchar | 64 | 0 | Y | N | 顾客姓名 | |
| 10 | customers_mobile_phone | varchar | 64 | 0 | Y | N | 顾客手机 | |
| 11 | pet_category | varchar | 64 | 0 | Y | N | 宠物类别 | |
| 12 | pet_photos | varchar | 255 | 0 | Y | N | 宠物照片 | |
| 13 | pet_age | varchar | 64 | 0 | Y | N | 宠物年龄 | |
| 14 | pet_temperament | varchar | 64 | 0 | Y | N | 宠物性情 | |
| 15 | pet_gender | varchar | 64 | 0 | Y | N | 宠物性别 | |
| 16 | admission_date | date | 10 | 0 | Y | N | 入院日期 | |
| 17 | pet_ward | varchar | 64 | 0 | Y | N | 宠物病房 | |
| 18 | admission_fees | int | 10 | 0 | Y | N | 0 | 入院费用 |
| 19 | pay_state | varchar | 16 | 0 | N | N | 未支付 | 支付状态 |
| 20 | pay_type | varchar | 16 | 0 | Y | N | 支付类型: 微信、支付宝、网银 | |
| 21 | create_time | datetime | 19 | 0 | N | N | CURRENT_TIMESTAMP | 创建时间 |
| 22 | update_time | timestamp | 19 | 0 | N | N | CURRENT_TIMESTAMP | 更新时间 |
| 编号 | 名称 | 数据类型 | 长度 | 小数位 | 允许空值 | 主键 | 默认值 | 说明 |
| 1 | inspection_items_id | int | 10 | 0 | N | Y | 检查项目ID | |
| 2 | entry_name | varchar | 64 | 0 | Y | N | 项目名称 | |
| 3 | cover | varchar | 255 | 0 | Y | N | 封面 | |
| 4 | taboo | varchar | 64 | 0 | Y | N | 禁忌 | |
| 5 | fee_amount | int | 10 | 0 | Y | N | 0 | 收费金额 |
| 6 | project_introduction | longtext | 2147483647 | 0 | Y | N | 项目介绍 | |
| 7 | hits | int | 10 | 0 | N | N | 0 | 点击数 |
| 8 | create_time | datetime | 19 | 0 | N | N | CURRENT_TIMESTAMP | 创建时间 |
| 9 | update_time | timestamp | 19 | 0 | N | N | CURRENT_TIMESTAMP | 更新时间 |
| 编号 | 名称 | 数据类型 | 长度 | 小数位 | 允许空值 | 主键 | 默认值 | 说明 |
| 1 | notice_id | mediumint | 8 | 0 | N | Y | 公告id: | |
| 2 | title | varchar | 125 | 0 | N | N | 标题: | |
| 3 | content | longtext | 2147483647 | 0 | Y | N | 正文: | |
| 4 | create_time | timestamp | 19 | 0 | N | N | CURRENT_TIMESTAMP | 创建时间: |
| 5 | update_time | timestamp | 19 | 0 | N | N | CURRENT_TIMESTAMP | 更新时间: |
| 编号 | 名称 | 数据类型 | 长度 | 小数位 | 允许空值 | 主键 | 默认值 | 说明 |
| 1 | pet_category_id | int | 10 | 0 | N | Y | 宠物类别ID | |
| 2 | pet_category | varchar | 64 | 0 | Y | N | 宠物类别 | |
| 3 | create_time | datetime | 19 | 0 | N | N | CURRENT_TIMESTAMP | 创建时间 |
| 4 | update_time | timestamp | 19 | 0 | N | N | CURRENT_TIMESTAMP | 更新时间 |
| 编号 | 名称 | 数据类型 | 长度 | 小数位 | 允许空值 | 主键 | 默认值 | 说明 |
| 1 | pet_doctor_id | int | 10 | 0 | N | Y | 宠物医生ID | |
| 2 | doctors_photo | varchar | 255 | 0 | Y | N | 医生照片 | |
| 3 | doctor_users | int | 10 | 0 | Y | N | 0 | 医生用户 |
| 4 | doctors_id | varchar | 64 | 0 | Y | N | 医生工号 | |
| 5 | doctors_name | varchar | 64 | 0 | Y | N | 医生姓名 | |
| 6 | affiliated_hospital | varchar | 64 | 0 | Y | N | 所属医院 | |
| 7 | professional_title | varchar | 64 | 0 | Y | N | 职称 | |
| 8 | length_of_service_as_a_medical_worker | varchar | 64 | 0 | Y | N | 医龄 | |
| 9 | doctors_mobile_phone | varchar | 64 | 0 | Y | N | 医生手机 | |
| 10 | introduction_by_doctor | longtext | 2147483647 | 0 | Y | N | 医生介绍 | |
| 11 | hits | int | 10 | 0 | N | N | 0 | 点击数 |
| 12 | create_time | datetime | 19 | 0 | N | N | CURRENT_TIMESTAMP | 创建时间 |
| 13 | update_time | timestamp | 19 | 0 | N | N | CURRENT_TIMESTAMP | 更新时间 |
| 编号 | 名称 | 数据类型 | 长度 | 小数位 | 允许空值 | 主键 | 默认值 | 说明 |
| 1 | praise_id | int | 10 | 0 | N | Y | 点赞ID: | |
| 2 | user_id | int | 10 | 0 | N | N | 0 | 点赞人: |
| 3 | create_time | timestamp | 19 | 0 | N | N | CURRENT_TIMESTAMP | 创建时间: |
| 4 | update_time | timestamp | 19 | 0 | N | N | CURRENT_TIMESTAMP | 更新时间: |
| 5 | source_table | varchar | 255 | 0 | Y | N | 来源表: | |
| 6 | source_field | varchar | 255 | 0 | Y | N | 来源字段: | |
| 7 | source_id | int | 10 | 0 | N | N | 0 | 来源ID: |
| 8 | status | bit | 1 | 0 | N | N | 1 | 点赞状态:1为点赞,0已取消 |
表prescription_information (处方信息)
| 编号 | 名称 | 数据类型 | 长度 | 小数位 | 允许空值 | 主键 | 默认值 | 说明 |
| 1 | prescription_information_id | int | 10 | 0 | N | Y | 处方信息ID | |
| 2 | prescription_number | varchar | 64 | 0 | Y | N | 处方编号 | |
| 3 | doctor_users | int | 10 | 0 | Y | N | 0 | 医生用户 |
| 4 | doctors_id | varchar | 64 | 0 | Y | N | 医生工号 | |
| 5 | affiliated_hospital | varchar | 64 | 0 | Y | N | 所属医院 | |
| 6 | customer_users | int | 10 | 0 | Y | N | 0 | 顾客用户 |
| 7 | customer_name | varchar | 64 | 0 | Y | N | 顾客姓名 | |
| 8 | customers_mobile_phone | varchar | 64 | 0 | Y | N | 顾客手机 | |
| 9 | pet_category | varchar | 64 | 0 | Y | N | 宠物类别 | |
| 10 | pet_photos | varchar | 255 | 0 | Y | N | 宠物照片 | |
| 11 | prescription_date | date | 10 | 0 | Y | N | 处方日期 | |
| 12 | drug_name | varchar | 64 | 0 | Y | N | 药物名称 | |
| 13 | drug_specifications | varchar | 64 | 0 | Y | N | 药物规格 | |
| 14 | taboos_for_use | varchar | 64 | 0 | Y | N | 使用禁忌 | |
| 15 | drug_prices | varchar | 64 | 0 | Y | N | 药物价格 | |
| 16 | production_date | varchar | 64 | 0 | Y | N | 生产日期 | |
| 17 | validity_period | varchar | 64 | 0 | Y | N | 有效期 | |
| 18 | prescription_quantity | int | 10 | 0 | Y | N | 0 | 处方数量 |
| 19 | payment_amount | varchar | 64 | 0 | Y | N | 支付金额 | |
| 20 | usage | text | 65535 | 0 | Y | N | 使用方法 | |
| 21 | pay_state | varchar | 16 | 0 | N | N | 未支付 | 支付状态 |
| 22 | pay_type | varchar | 16 | 0 | Y | N | 支付类型: 微信、支付宝、网银 | |
| 23 | create_time | datetime | 19 | 0 | N | N | CURRENT_TIMESTAMP | 创建时间 |
| 24 | update_time | timestamp | 19 | 0 | N | N | CURRENT_TIMESTAMP | 更新时间 |
表sensitive_vocabulary (敏感词汇)
| 编号 | 名称 | 数据类型 | 长度 | 小数位 | 允许空值 | 主键 | 默认值 | 说明 |
| 1 | sensitive_vocabulary_id | int | 10 | 0 | N | Y | 敏感词汇ID | |
| 2 | sensitive_vocabulary | varchar | 64 | 0 | Y | N | 敏感词汇 | |
| 3 | create_time | datetime | 19 | 0 | N | N | CURRENT_TIMESTAMP | 创建时间 |
| 4 | update_time | timestamp | 19 | 0 | N | N | CURRENT_TIMESTAMP | 更新时间 |
表slides (轮播图)
| 编号 | 名称 | 数据类型 | 长度 | 小数位 | 允许空值 | 主键 | 默认值 | 说明 |
| 1 | slides_id | int | 10 | 0 | N | Y | 轮播图ID: | |
| 2 | title | varchar | 64 | 0 | Y | N | 标题: | |
| 3 | content | varchar | 255 | 0 | Y | N | 内容: | |
| 4 | url | varchar | 255 | 0 | Y | N | 链接: | |
| 5 | img | varchar | 255 | 0 | Y | N | 轮播图: | |
| 6 | hits | int | 10 | 0 | N | N | 0 | 点击量: |
| 7 | create_time | timestamp | 19 | 0 | N | N | CURRENT_TIMESTAMP | 创建时间: |
| 8 | update_time | timestamp | 19 | 0 | N | N | CURRENT_TIMESTAMP | 更新时间: |
表upload (文件上传)
| 编号 | 名称 | 数据类型 | 长度 | 小数位 | 允许空值 | 主键 | 默认值 | 说明 |
| 1 | upload_id | int | 10 | 0 | N | Y | 上传ID | |
| 2 | name | varchar | 64 | 0 | Y | N | 文件名 | |
| 3 | path | varchar | 255 | 0 | Y | N | 访问路径 | |
| 4 | file | varchar | 255 | 0 | Y | N | 文件路径 | |
| 5 | display | varchar | 255 | 0 | Y | N | 显示顺序 | |
| 6 | father_id | int | 10 | 0 | Y | N | 0 | 父级ID |
| 7 | dir | varchar | 255 | 0 | Y | N | 文件夹 | |
| 8 | type | varchar | 32 | 0 | Y | N | 文件类型 |
表user (用户账户:用于保存用户登录信息)
| 编号 | 名称 | 数据类型 | 长度 | 小数位 | 允许空值 | 主键 | 默认值 | 说明 |
| 1 | user_id | mediumint | 8 | 0 | N | Y | 用户ID:[0,8388607]用户获取其他与用户相关的数据 | |
| 2 | state | smallint | 5 | 0 | N | N | 1 | 账户状态:[0,10](1可用|2异常|3已冻结|4已注销) |
| 3 | user_group | varchar | 32 | 0 | Y | N | 所在用户组:[0,32767]决定用户身份和权限 | |
| 4 | login_time | timestamp | 19 | 0 | N | N | CURRENT_TIMESTAMP | 上次登录时间: |
| 5 | phone | varchar | 11 | 0 | Y | N | 手机号码:[0,11]用户的手机号码,用于找回密码时或登录时 | |
| 6 | phone_state | smallint | 5 | 0 | N | N | 0 | 手机认证:[0,1](0未认证|1审核中|2已认证) |
| 7 | username | varchar | 16 | 0 | N | N | 用户名:[0,16]用户登录时所用的账户名称 | |
| 8 | nickname | varchar | 16 | 0 | Y | N | 昵称:[0,16] | |
| 9 | password | varchar | 64 | 0 | N | N | 密码:[0,32]用户登录所需的密码,由6-16位数字或英文组成 | |
| 10 | | varchar | 64 | 0 | Y | N | 邮箱:[0,64]用户的邮箱,用于找回密码时或登录时 | |
| 11 | email_state | smallint | 5 | 0 | N | N | 0 | 邮箱认证:[0,1](0未认证|1审核中|2已认证) |
| 12 | avatar | varchar | 255 | 0 | Y | N | 头像地址:[0,255] | |
| 13 | open_id | varchar | 255 | 0 | Y | N | 针对获取用户信息字段 | |
| 14 | create_time | timestamp | 19 | 0 | N | N | CURRENT_TIMESTAMP | 创建时间: |
| 15 | vip_level | varchar | 255 | 0 | Y | N | 会员等级 | |
| 16 | vip_discount | double | 11 | 2 | Y | N | 0.00 | 会员折扣 |
表user_group (用户组:用于用户前端身份和鉴权)
| 编号 | 名称 | 数据类型 | 长度 | 小数位 | 允许空值 | 主键 | 默认值 | 说明 |
| 1 | group_id | mediumint | 8 | 0 | N | Y | 用户组ID:[0,8388607] | |
| 2 | display | smallint | 5 | 0 | N | N | 100 | 显示顺序:[0,1000] |
| 3 | name | varchar | 16 | 0 | N | N | 名称:[0,16] | |
| 4 | description | varchar | 255 | 0 | Y | N | 描述:[0,255]描述该用户组的特点或权限范围 | |
| 5 | source_table | varchar | 255 | 0 | Y | N | 来源表: | |
| 6 | source_field | varchar | 255 | 0 | Y | N | 来源字段: | |
| 7 | source_id | int | 10 | 0 | N | N | 0 | 来源ID: |
| 8 | register | smallint | 5 | 0 | Y | N | 0 | 注册位置: |
| 9 | create_time | timestamp | 19 | 0 | N | N | CURRENT_TIMESTAMP | 创建时间: |
| 10 | update_time | timestamp | 19 | 0 | N | N | CURRENT_TIMESTAMP | 更新时间: |
整个宠物医院管理系统的需求分析主要对系统总体架构以及功能模块的设计,通过建立E-R模型和数据库逻辑系统设计完成了数据库系统设计。
4 宠物医院管理系统详细设计与实现
宠物医院管理系统的详细设计与实现主要是根据前面的宠物医院管理系统的需求分析和宠物医院管理系统的总体设计来设计页面并实现业务逻辑。主要从宠物医院管理系统界面实现、业务逻辑实现这两部分进行介绍。
4.1顾客用户功能模块
4.1.1 前台首页界面
当进入宠物医院管理系统的时候,系统以上中下的布局进行展示,首先映入眼帘的是系统的导航栏,下面是轮播图,再往下是宠物知识,其主界面展示如下图所示。

图4-1 前台首页界面图
4.1.2用户注册界面
宠物医院管理系统的用户可以进行注册登录,当用户右上角“注册”按钮的时候,当填写上自己的账号+密码+确认密码+昵称+邮箱+手机号等后再点击“注册”按钮后将会先验证输入的有没有空数据,再次验证密码和确认密码是否是一样的,最后验证输入的账户名和数据库表中已经注册的账户名是否重复,只有都验证没问题后即可用户注册成功。其用户注册界面展示如下图所示。

图4-2注册界面图
注册关键代码如下所示。
/**
* 注册
* @return
*/
@PostMapping("register")
public Map<String, Object> signUp(HttpServletRequest request) throws IOException {
// 查询用户
Map<String, String> query = new HashMap<>();
Map<String,Object> map = service.readBody(request.getReader());
query.put("username",String.valueOf(map.get("username")));
List list = service.selectBaseList(service.select(query, new HashMap<>()));
if (list.size()>0){
return error(30000, "用户已存在");
}
map.put("password",service.encryption(String.valueOf(map.get("password"))));
service.insert(map);
return success(1);
}
public Map<String,Object> readBody(BufferedReader reader){
BufferedReader br = null;
StringBuilder sb = new StringBuilder("");
try{
br = reader;
String str;
while ((str = br.readLine()) != null){
sb.append(str);
}
br.close();
String json = sb.toString();
return JSONObject.parseObject(json, Map.class);
}catch (IOException e){
e.printStackTrace();
}finally{
if (null != br){
try{
br.close();
}catch (IOException e){
e.printStackTrace();
}
}
}
return null;
}
public void insert(Map<String,Object> body){
E entity = JSON.parseObject(JSON.toJSONString(body),eClass);
baseMapper.insert(entity);
log.info("[{}] - 插入操作:{}",entity);
}
宠物医院管理系统中的前台上注册后的用户是可以通过自己的账户名和密码进行登录的,当用户输入完整的自己的账户名和密码信息并点击“登录”按钮后,将会首先验证输入的有没有空数据,再次验证输入的账户名+密码和数据库中当前保存的用户信息是否一致,只有在一致后将会登录成功并自动跳转到宠物医院管理系统的首页中;否则将会提示相应错误信息,用户登录界面如下图所示。

图4-3用户登录界面图
登录关键代码如下所示。
/**
* 登录
* @param data
* @param httpServletRequest
* @return
*/
@PostMapping("login")
public Map<String, Object> login(@RequestBody Map<String, String> data, HttpServletRequest httpServletRequest) {
log.info("[执行登录接口]");
String username = data.get("username");
String email = data.get("email");
String phone = data.get("phone");
String password = data.get("password");
List resultList = null;
QueryWrapper wrapper = new QueryWrapper<User>();
Map<String, String> map = new HashMap<>();
if(username != null && "".equals(username) == false){
map.put("username", username);
resultList = service.selectBaseList(service.select(map, new HashMap<>()));
}
else if(email != null && "".equals(email) == false){
map.put("email", email);
resultList = service.selectBaseList(service.select(map, new HashMap<>()));
}
else if(phone != null && "".equals(phone) == false){
map.put("phone", phone);
resultList = service.selectBaseList(service.select(map, new HashMap<>()));
}else{
return error(30000, "账号或密码不能为空");
}
if (resultList == null || password == null) {
return error(30000, "账号或密码不能为空");
}
//判断是否有这个用户
if (resultList.size()<=0){
return error(30000,"用户不存在");
}
User byUsername = (User) resultList.get(0);
Map<String, String> groupMap = new HashMap<>();
groupMap.put("name",byUsername.getUserGroup());
List groupList = userGroupService.selectBaseList(userGroupService.select(groupMap, new HashMap<>()));
if (groupList.size()<1){
return error(30000,"用户组不存在");
}
UserGroup userGroup = (UserGroup) groupList.get(0);
//查询用户审核状态
if (!StringUtils.isEmpty(userGroup.getSourceTable())){
String res = service.selectExamineState(userGroup.getSourceTable(),byUsername.getUserId());
if (res==null){
return error(30000,"用户不存在");
}
if (!res.equals("已通过")){
return error(30000,"该用户审核未通过");
}
}
//查询用户状态
if (byUsername.getState()!=1){
return error(30000,"用户非可用状态,不能登录");
}
String md5password = service.encryption(password);
if (byUsername.getPassword().equals(md5password)) {
// 存储Token到数据库
AccessToken accessToken = new AccessToken();
accessToken.setToken(UUID.randomUUID().toString().replaceAll("-", ""));
accessToken.setUser_id(byUsername.getUserId());
tokenService.save(accessToken);
// 返回用户信息
JSONObject user = JSONObject.parseObject(JSONObject.toJSONString(byUsername));
user.put("token", accessToken.getToken());
JSONObject ret = new JSONObject();
ret.put("obj",user);
return success(ret);
} else {
return error(30000, "账号或密码不正确");
}
}
public String select(Map<String,String> query,Map<String,String> config){
StringBuffer sql = new StringBuffer("select ");
sql.append(config.get(FindConfig.FIELD) == null || "".equals(config.get(FindConfig.FIELD)) ? "*" : config.get(FindConfig.FIELD)).append(" ");
sql.append("from ").append("`").append(table).append("`").append(toWhereSql(query, "0".equals(config.get(FindConfig.LIKE))));
if (config.get(FindConfig.GROUP_BY) != null && !"".equals(config.get(FindConfig.GROUP_BY))){
sql.append("group by ").append(config.get(FindConfig.GROUP_BY)).append(" ");
}
if (config.get(FindConfig.ORDER_BY) != null && !"".equals(config.get(FindConfig.ORDER_BY))){
sql.append("order by ").append(config.get(FindConfig.ORDER_BY)).append(" ");
}
if (config.get(FindConfig.PAGE) != null && !"".equals(config.get(FindConfig.PAGE))){
int page = config.get(FindConfig.PAGE) != null && !"".equals(config.get(FindConfig.PAGE)) ? Integer.parseInt(config.get(FindConfig.PAGE)) : 1;
int limit = config.get(FindConfig.SIZE) != null && !"".equals(config.get(FindConfig.SIZE)) ? Integer.parseInt(config.get(FindConfig.SIZE)) : 10;
sql.append(" limit ").append( (page-1)*limit ).append(" , ").append(limit);
}
log.info("[{}] - 查询操作,sql: {}",table,sql);
return sql.toString();
}
public List selectBaseList(String select) {
List<Map<String,Object>> mapList = baseMapper.selectBaseList(select);
List<E> list = new ArrayList<>();
for (Map<String,Object> map:mapList) {
list.add(JSON.parseObject(JSON.toJSONString(map),eClass));
}
return list;
}
在右上角前点击“我的账户”可以对个人资料+密码修改+昵称的信息进行管控。我的账户界面如下图所示。

图4-3我的账户界面图
4.1.5预约信息界面
用户可以查看预约信息,包括预约预约编号、预约日期等,通过输入关键字进行搜索查询。预约信息界面如下图所示。

图4-5 预约信息界面图
4.2管理员功能模块
4.2.1系统用户界面
管理员可以对系统中所有的用户角色进行管控,包含了管理员、顾客用户、医生用户这三种角色,如果需要添加新的用户,点击页面中的“添加”按钮根据提示输入上用户信息,点击“提交”以后在对应的用户界面就可以查看到了,可以点击用户后面的“删除”按钮直接删除某一用户。系统用户管理界面如下图所示。

图4-6系统用户界面图
用户管理关键代码如下:
@PostMapping("/add")
@Transactional
public Map<String, Object> add(HttpServletRequest request) throws IOException {
service.insert(service.readBody(request.getReader()));
return success(1);
}
@Transactional
public Map<String, Object> addMap(Map<String,Object> map){
service.insert(map);
return success(1);
}
当点击“检查项目管理”这一菜单的时候,会出现检查项目列表、检查项目添加这两个子菜单,可以对这两个模块进行增删改查操作。检查项目管理界面如下图所示。

图4-7检查项目列表管理界面图

图4-8检查项目添加管理界面图
检查项目管理关键代码如下:
@RequestMapping(value = "/del")
@Transactional
public Map<String, Object> del(HttpServletRequest request) {
service.delete(service.readQuery(request), service.readConfig(request));
return success(1);
}
管理员点击“系统管理”菜单可以查看到系统中的所有轮播图信息,对已经存在的轮播图,管理员可以修改,也可以添加新的轮播图或者删除轮播图。界面如下图所示。

管理员点击“医院公告管理”菜单能够对其下通知公告进行增删改查。医院公告管理界面如下图所示。

当点击“资源管理”这一菜单的时候,会出现宠物知识、知识分类这两个子菜单,可以对这两个模块进行增删改查操作。资源管理界面如下图所示。

图4-11资源管理界面图
医生用户可以对检查结果进行上传,输入检查编号、医生工号、所属医院、顾客用户、顾客手机、宠物照片等信息提交,就可以上传检查结果了。检查结果界面如下图所示。

图4-12检查结果界面图
医生用户可以所有的住院信息,包括住院费用,支付状态等,还可以进行查询、重置和删除等操作。住院信息界面如下图所示。

图4-13住院信息界面图
5系统测试
5.1 系统测试用例
系统开发到了最后一个阶段那就是系统测试,系统测试对软件的开发其实是非常有必要的。因为没什么系统一经开发出来就可能会尽善尽美,再厉害的系统开发工程师也会在系统开发的时候出现纰漏,系统测试能够较好的改正一些错误,为后期系统的维护性提供很好的支持。通过系统测试,开发人员也可以建立自己对系统的信心,为后期的系统版本的跟新提供支持。
表5-1 用户登录功能测试表
| 用例名称 | 用户登录系统 |
| 目的 | 测试用户通过正确的用户名和密码可否登录功能 |
| 前提 | 未登录的情况下 |
| 测试流程 | 1) 进入登录页面 2) 输入正确的用户名和密码 |
| 预期结果 | 用户名和密码正确的时候,跳转到登录成功界面,反之则显示错误信息,提示重新输入 |
| 实际结果 | 实际结果与预期结果一致 |
通知公告查看功能测试:
表5-2 通知公告查看功能测试表
| 用例名称 | 通知公告查看 |
| 目的 | 测试通知公告查看功能 |
| 前提 | 用户登录 |
| 测试流程 | 点击通知公告列表 |
| 预期结果 | 可以查看到所有通知公告信息 |
| 实际结果 | 实际结果与预期结果一致 |
管理员添加资源管理界面测试:
表5-3 添加资源管理界面测试表
| 用例名称 | 添加资源管理测试用例 |
| 目的 | 测试资源管理添加功能 |
| 前提 | 管理员正常登录情况下 |
| 测试流程 | 1)管理员点击资源管理,然后点击添加后并填写信息。 2)点击进行提交。 |
| 预期结果 | 提交以后,页面首页会显示新的资源管理 |
| 实际结果 | 实际结果与预期结果一致 |
宠物知识搜索功能测试:
表5-4宠物知识搜索功能测试表
| 用例名称 | 宠物知识搜索测试 |
| 目的 | 测试宠物知识搜索功能 |
| 前提 | 无 |
| 测试流程 | 1)在搜索框填入搜索关键字。 2)点击搜索按钮。 |
| 预期结果 | 页面显示包含有搜索关键字的宠物知识 |
| 实际结果 | 实际结果与预期结果一致 |
密码修改搜索功能测试:
表5-5 密码修改功能测试表
| 用例名称 | 密码修改测试用例 |
| 目的 | 测试管理员密码修改功能 |
| 前提 | 管理员用户正常登录情况下 |
| 测试流程 | 1)管理员密码修改并完成填写。 2)点击进行提交。 |
| 预期结果 | 使用新的密码可以登录 |
| 实际结果 | 实际结果与预期结果一致 |
检查结果功能测试:
表5-6检查结果功能测试表
| 用例名称 | 检查结果测试用例 |
| 目的 | 测试用户检查结果功能 |
| 前提 | 用户正常登录情况下 |
| 测试流程 | 1)搜索查看检查结果,点击检查结果。 2)填写检查结果信息,点击进行提交。 |
| 预期结果 | 预约成功 |
| 实际结果 | 实际结果与预期结果一致 |
通过编写宠物医院管理系统的测试用例,已经检测完毕用户登录模块、通知公告查看模块、添加资源管理界面模块、宠物知识搜索功能模块、密码修改模块、检查结果模块功能测试,通过这6大模块为宠物医院管理系统的后期推广运营提供了强力的技术支撑。
至此,宠物医院管理系统已经结束,在开发前做了许多的准备,在本系统的设计和开发过程中阅览和学习了许多文献资料,从中我也收获了很多宝贵的方法和设计思路,对系统的开发也起到了很重要的作用,系统的开发技术选用的都是自己比较熟悉的,比如Web、Java技术、MYSQL,这些技术都是在以前的学习中学到了,其中许多的设计思路和方法都是在以前不断地学习中摸索出来的经验,其实对于我们来说工作量还是比较大的,但是正是由于之前的积累与准备,才能顺利的完成这个项目,由此看来,积累经验跟做好准备是十分重要的事情。
当然在该系统的设计与实现的过程中也离不开老师以及同学们的帮助,正是因为他们的指导与帮助,我才能够成功的在预期内完成了这个系统。同时在这个过程当中我也收获了很多东西,此系统也有需要改进的地方,但是由于专业知识的浅薄,并不能做到十分完美,希望以后有机会可以让其真正的投入到使用之中。
[1]粟梁.基于Java的汽车租赁管理系统[J].电脑编程技巧与维护,2024,(01):43-45+52.DOI:10.16184/j.cnki.comprg.2024.01.035.
[2]孙超.医院档案管理信息系统的设计与实现[J].办公自动化,2024,29(01):70-72.
[3]高中涛,魏群,范宏雷等.医院医疗废物管理系统设计与应用[J].河北省科学院学报,2023,40(06):14-17.DOI:10.16191/j.cnki.hbkx.2023.06.008.
[4]Perdinan ,A F R ,P D S , et al.Tidal Flood Hazard Assessment in Pekalongan City, Central Java[J].IOP Conference Series: Earth and Environmental Science,2023,1266(1):
[5]J Z ,H E ,Taryono .Abundance and Composition of Solid Waste in the Citarum River, West Java Province[J].IOP Conference Series: Earth and Environmental Science,2023,1266(1):
[6]Perdinan ,Cahyaning S J ,Akhmad F , et al.The Contribution of Climate Factors on the Availability of Hydropower Energy in West Java[J].IOP Conference Series: Earth and Environmental Science,2023,1266(1):
[7]Putrinadia V A ,Budihastuti R U ,Melinawati E , et al.#330 : Factors Affect Infertile Woman to Access Infertility Services in Central Java, Indonesia[J].Fertility Reproduction,2023,05(04):
[8]H D A ,Syndi N ,Mia M , et al.Central nervous system infection in a pediatric population in West Java.[J].PLoS neglected tropical diseases,2023,17(11):e0011769-e0011769.
[9]丁玉青,孙逸飞,朱敏.基于JAVA的共享蓝牙耳机小程序设计[J].科技与创新,2023,(20):152-154.DOI:10.15913/j.cnki.kjycx.2023.20.047.
[10]肖新凤.基于FISCO BCOS宠物管理系统设计与实现[J].信息与电脑(理论版),2023,35(16):133-135.
[11]李颂,巴志强.基于MongoDB的医院后勤信息管理系统[J].自动化技术与应用,2023,42(08):115-118+156.DOI:10.20033/j.1003-7241.(2023)08-0115-05.
[12]张伟.多院区医院人力资源管理系统设计研究[J].网络安全和信息化,2023,(08):96-98.
[13]黄竹青,吴姝德,邱胜等.医院DRG全流程管理系统设计与应用[J].中国数字医学,2023,18(06):80-84.
[14]王慧.一个宠物医院管理系统的设计与实现[J].电脑知识与技术,2023,19(10):67-70.DOI:10.14004/j.cnki.ckt.2023.0505.
[15]颜惠.基于Web的宠物店信息管理系统设计[J].软件,2023,44(02):147-149.
[16]平欣,宋育斌,孔维宾等.基于GPS与微信小程序的智能宠物管理系统设计[J].软件导刊,2023,22(02):121-126.
[17]陈治宇.物联网智能宠物管理系统[C]//四川省电子学会,重庆市电子学会,四川省职业技能竞赛研究中心.2022年川渝大学生“数智”作品设计应用技能大赛暨第八届四川省大学生智能硬件设计应用大赛会议论文集.四川师范大学;,2022:8.DOI:10.26914/c.cnkihy.2022.077397.
[18]庄帅.宠物管理系统的设计及实现[J].福建电脑,2022,38(05):68-72.DOI:10.16707/j.cnki.fjpc.2022.05.017.
[19]吴文洋,刘世宇.基于B/S架构宠物领养管理系统设计[J].软件,2020,41(11):85-87.
[20]叶军,华旭奋,孙晓艳.基于用户体验的互联网+宠物管理系统设计与实现[J].科技创新与应用,2020,(31):87-89.
逝者如斯夫,不舍昼夜。转眼间,大学生活便已经接近尾声,人面对着离别与结束,总是充满着不舍与茫然,我亦如此,仍记得那年秋天,我迫不及待的提前一天到了学校,面对学校巍峨的大门,我心里充满了期待:这里,就是我新生活的起点吗?那天,阳光明媚,学校的欢迎仪式很热烈,我面对着一个个对着我微笑的同学,仿佛一缕缕阳光透过胸口照进了我心里,同时,在那天我认识可爱的室友,我们携手共同度过了这难忘的两年。如今,我望着这篇论文的致谢,不禁又要问自己:现在,我们就要说再见了吗?
感慨莫名,不知所言。遥想当初刚来学校的时候,心里总是想着工科学校会过于板正,会缺乏一些柔情,当时心里甚至有一点点排斥,但是随着我对学校的慢慢认识与了解,我才认识到了她的美丽,她的柔情,并且慢慢的喜欢上了这个校园,但是时间太快了,快到我还没有好好体会她的美丽便要离开了,但是她带给我的回忆,永远不会离开我,也许真正离开那天我的眼里会满含泪水,我不是因为难过,我只是想将她的样子映在我的泪水里,刻在我的心里。最后,感谢我的老师们,是你们教授了我们知识与做人的道理;感谢我的室友们,是你们陪伴了我如此之久;感谢每位关心与支持我的人。
少年,追风赶月莫停留,平荒尽处是春山。
免费领取项目源码,请关注❥点赞收藏并私信博主,谢谢~
1万+

被折叠的 条评论
为什么被折叠?



