近年来,随着人们生活水平的提高和休闲时间的增多,旅游业得到了快速发展。人们越来越注重旅游体验,对旅游服务的质量和效率提出了更高的要求。因此,开发一套高效、便捷的旅游管理系统,以提升旅游服务的质量和效率,满足游客的需求,成为了当前旅游业的重要课题。为此,本文提出了一种基于Spring Cloud的够旅游系统。Spring Cloud是一套基于Spring Boot实现的微服务开发工具,它提供了一套完整的微服务解决方案,包括服务发现、配置管理、熔断器、负载均衡等功能。使用Spring Cloud可以快速构建稳定、可靠的微服务系统,降低开发难度和成本。
本文从研究背景、系统可行、功能模块、数据库设计术等方面详细介绍了一个基于基于Spring Cloud的够旅游系统的开发过程。基于Spring Cloud的够旅游系统的开发旨在为用户提供一个现代化、高效、便捷的旅游服务平台,为游客提供更好的旅游体验。
关键词:旅游业、够旅游系统;Spring Cloud
Abstract
In recent years, with the improvement of people's living standards and the increase of leisure time, the tourism industry has developed rapidly. People are paying more and more attention to the tourism experience, and have put forward higher requirements for the quality and efficiency of tourism services. Therefore, developing an efficient and convenient tourism management system to improve the quality and efficiency of tourism services and meet the needs of tourists has become an important issue in the current tourism industry. Therefore, this article proposes a tourism system based on Spring Cloud. Spring Cloud is a microservice development tool based on Spring Boot, which provides a complete microservice solution, including service discovery, configuration management, fuses, load balancing, and other functions. Using Spring Cloud can quickly build stable and reliable microservice systems, reducing development difficulty and costs.
This article provides a detailed introduction to the development process of a tourism system based on Spring Cloud, including research background, system feasibility, functional modules, and database design techniques. The development of a tourism system based on Spring Cloud aims to provide users with a modern, efficient, and convenient tourism service platform, providing tourists with a better travel experience.
Keywords: Tourism industry and tourism system; Spring Cloud
目 录
1 绪论
1.1 项目背景
随着社会经济的发展和人民生活水平的提高,旅游已经成为人们休闲娱乐的重要方式。旅游业的发展也推动了信息化技术的应用,各类旅游平台和系统层出不穷。然而,现有的旅游系统普遍存在以下问题:
系统架构复杂,扩展性差。传统的旅游系统往往采用单体架构,随着业务的发展,系统逐渐变得庞大,难以维护和扩展。
资源分散,信息不对称。旅游业涉及的资源众多,包括景点、酒店、交通等,而这些资源的信息往往分散在各个系统中,导致信息不对称,用户体验不佳。
服务碎片化,整合难度大。旅游服务包括预订、支付、行程管理等,而这些服务往往分散在不同的系统中,难以实现一体化服务。
为了解决上述问题,本文提出一种基于Spring Cloud的够旅游系统,旨在构建一个高可用、高扩展、一体化服务的旅游平台。
Spring Cloud是一套基于Spring Boot的开源微服务架构构建工具集,它提供了在分布式系统(如配置管理、服务发现、断路器等)中所需的工具。通过Spring Cloud,我们可以轻松地将旅游业务拆分成多个微服务,每个微服务负责一个具体的业务功能,如景点门票预订、酒店预订、商品购买等。
旅游业作为我国国民经济的重要组成部分,近年来得到了持续、快速、健康的发展。随着互联网技术的不断普及,旅游业与互联网的融合日益紧密,旅游市场呈现出多元化、个性化的趋势。够旅游系统作为一种基于互联网技术的旅游模式,能够为游客提供更加便捷、个性化的旅游服务。其研究目的主要体现在以下几个方面:
提高旅游服务效率:够旅游系统通过整合旅游资源、提供智能推荐等服务,提高游客的旅游体验,从而提高旅游服务效率。
满足游客个性化需求:够旅游系统能够根据游客的喜好、需求和旅游习惯,为游客提供多样化的的旅游服务,满足游客的多元化需求。
降低旅游成本:够旅游系统通过供应链管理,降低旅游产品的价格,同时为游客提供优惠活动和折扣,降低旅游成本。
促进旅游业创新发展:够旅游系统的研发和应用,将推动旅游业的技术创新和业务模式创新,为旅游业的发展提供新动力。
够旅游系统的研究意义主要体现在以下几个方面:
理论意义:够旅游系统的研究,有助于丰富旅游业发展的相关理论,为旅游业的研究提供新的视角和思路。
实践意义:够旅游系统的研究和应用,将为旅游业提供一种新的商业模式,有助于提高旅游服务质量和游客满意度,推动旅游业的持续发展。
社会意义:够旅游系统的研究和应用,将有助于促进旅游业与互联网技术的深度融合,推动旅游业向数字化、智能化方向发展,提升我国旅游业的竞争力。
1.3论文章节安排
论文将分层次进行编排,除去论文摘要致谢文献参考部分,正文部分主要结构如下:
第一章:绪论,主要介绍系统的研究背景和意义,同时进行了论文整体框架的结构的简要介绍。
第二章:相关技术介绍。主要对系统开发所采用的相关技术进行介绍。
第三章:系统分析。主要对系统进行可行性技术、系统功能分析、用例分析。
第四章:系统设计。主要是对系统的架构、功能结构、系统数据库进行分析。
第五章:系统实现。主要对用户端和管理端的部分运行效果界面进行展示。
第六章:系统测试。主要对系统的主要功能进行测试。
第七章:总结。主要对系统的开发设计工作进行总结。
2 相关技术介绍
2.1 Spring Cloud简介
Spring Cloud是一个基于Spring Boot实现的云应用开发工具,它为开发者提供了一套完整的分布式系统开发解决方案。Spring Cloud的核心理念是让分布式系统开发变得更加简单、高效,通过封装各种分布式技术,让开发者能够更专注于业务逻辑的实现。
Spring Cloud框架主要包括以下组件:
Spring Cloud Config:配置管理工具,用于集中管理和配置微服务应用。
Spring Cloud Eureka:服务注册与发现工具,用于服务实例的注册与查找。
Spring Cloud Ribbon:负载均衡工具,用于实现服务请求的负载均衡。
Spring Cloud Feign:声明式服务调用工具,用于简化服务之间的调用。
Spring Cloud Gateway:API网关,用于统一对外暴露服务接口。
Spring Cloud Stream:消息驱动工具,用于实现微服务之间的消息传递。
Spring Cloud Sleuth:分布式链路追踪工具,用于定位服务调用链路。
Spring Cloud Zipkin:分布式链路追踪实现,用于可视化服务调用链路。
2.2 MySQL数据库
MySQL 经过多次的更新,功能层面已经非常的丰富和完善了,从MySQL4版本到5版本进行了比较大的更新,在商业的实际使用中取得了很好的实际应用效果。最新版本的MySQL支持对信息的压缩,同时还能进行加密能更好的满足对信息安全性的需求。同时经过系统的多次更新,数据库自身的镜像功能也得到了很大的增强,运行的流畅度和易用性方面有了不小的进步,驱动的使用和创建也更加的高效快捷。最大的变动还是进行了空间信息的显示优化,能更加方便的在应用地图上进行坐标的标注和运算。强大的备份功能也保证了用户使用的过程会更加安心,同时支持的Office特性还支持用户的自行安装和使用。在信息的显示形式上也进行了不小的更新,增加了两个非常使用的显示区,一个是信息区,对表格和文字进行了分类处理,界面的显示更加清爽和具体。第二是仪表的信息控件,能在仪表信息区进行信息的显示,同时还能进行多个信息的比对,为用户的实际使用带来了很大的便捷。
2.3 Java语言
早在上个世纪90年代,Java就由詹姆斯·高斯林进行开发,自诞生之日起,Java就一直深深的受到了程序开发者的广泛喜爱,它作为计算机主要的编程语言,一直到今。Java语言是真的是一种纯面向对象的计算机语言,在Java的世界中,所有的方法、数据类型、符号等都是以类的方式存在的,最顶层的就是Object,所有的类都是对object的继承。继承是Java中的核心思想,与C语言不同的是,子类只有一个父类,这样的好处就是操作更加的简便,让人更容易理解,在代码的书写上也会容易较多。Java另外一个特性就是多态性,调用父类接口的方法可以实现子类的实现,这样的好处就是很好的对实现方法进行了隐藏(封装),而且又能够把API进行公开,一举两得。接口思想很好的诠释了想象对象的思想,让面向对象编程渐渐转向面向接口编程。如今,随着编程思想的继续发展,Java也加入了一些函数式编程的思想,这样的好处就是让编程代码更加的简洁与方便。本管理系统采用Java编程语言进行后台的开发,一是鉴于标准化制定以后,Java语言常用于大型商业应用程序后台系统中,生态稳定;二是也希望通过本系统的开发提高自己编写Java代码的能力。
3系统分析
3.1 可行性分析
Spring Cloud是一个成熟的微服务架构开发工具集,它提供了一套完整的解决方案,使得开发者可以快速搭建稳定、可靠的微服务系统。该框架集成了许多优秀的开源组件,如Eureka、Ribbon、Zuul、Hystrix等,这些组件提供了服务发现、负载均衡、熔断机制、API网关等功能,为开发高并发、可扩展的旅游系统提供了强大的技术支持。因此,从技术层面分析是可行的。
旅游业是一个庞大的产业,具有很高的市场价值。开发基于Spring Cloud的够旅游系统可以显著提升旅游服务的质量和效率,为游客提供更好的服务体验,从而吸引更多的游客,增加旅游业的收入。同时,微服务架构的可扩展性可以使得系统在需要时快速扩展,而不需要大量的初始投资。因此,从经济层面分析是可行的。
随着人们生活水平的提高和休闲时间的增多,旅游业得到了快速发展。开发基于Spring Cloud的够旅游系统可以满足游客对旅游服务的高质量和高效率的需求,提升旅游业的整体形象和竞争力。同时,该系统还可以促进旅游业与其他行业的融合发展,推动产业升级和经济发展。因此,从社会角度分析是可行的。
3.2.1 用户登录流程
用户通过登录才能访问系统及权限以内的功能,对此将实现各种应用及管理等功能,用户登录流程图如下图2-1所示。

图2-1 用户登录流程图
3.2.2 数据删除流程
如果系统里面存在一些没有用的数据,相关的管理人员还可以对这些数据进行删除,数据删除时流程图如下图2-2所示。

图2-2 数据删除流程图
按照基于Spring Cloud的够旅游系统的设计与实现的角色,主要包括普用户模块和管理员这两大模块。各模块功能如下:
- 普通用户功能
- 注册登录:新用户可以通过注册成为系统用户,注册后可以用账号密码登录。
- 首页:用户可以查看系统首页展示的轮播图,在线公告、景点信息推荐等信息。
- 游记文章:用户可以发布游记文章,可以查看游记文章列表中某篇文章的详细信息并可以点赞、收藏和评论。
- 在线公告:用户可以查看系统发布的网站公告、关于我们、联系方式、网站介绍等信息。
- 旅游资讯:用户可以查看旅游资讯列表中某个资讯的详细信息并可以进行点赞、收藏和发表评论操作。
- 特产商城:可以查看商品列表中某个商品的详细信息并可以加入购物车、收藏和立即购买。
- 商城管理:在商城管理界面,用户可以查看和管理我的购物车、我的订单和我的地址信息。
- 景点信息:可以查看景点信息列表中的某一景点的详细信息并可以进行下单订票、点赞、收藏和发表评论操作。
- 酒店信息:可以查看酒店信息列表中的某一酒店的详细信息并可以下单预定和收藏。
- 我的:用户点击我的头像的下拉按钮“我的账户”进入页面可以修改个人信息和登录密码;点击“个人中心可以查看和管理个人中心中的个人首页、购票订单、房间预定、入住信息、退房信息、订单配送、游记文章和收藏信息;点击“退出”即可退出系统登录。
- 管理员功能
- 后台首页:管理员可以查看后台首页展示的商品销售金额和商品销售数量统计图信息。
- 系统用户:管理员可以查看系统用户(管理员、旅游用户)列表中某一用户的详情,可以对系统用户信息进行增删改查操作。
- 景点信息管理:管理员可以查看景点信息列表中某个景点的详情和评论信息,可以对景点信息进行增删改查操作。
- 景点类型管理:管理员可以查看景点类型列表中某个类型的详情,可以对景点类型信息进行增删改查操作。
- 购票订单管理:管理员可以查看购票订单列表中个订单的详情,可以对列表信息进行查询、重置和删除操作。
- 酒店信息管理:管理员可以查看酒店信息列表中某个酒店的详情,可以对酒店信息进行增删改查操作。
- 房间类型管理:管理员可以查看房间类型列表中某个类型的详情,可以对房间类型信息进行增删改查操作。
- 房间预定管理:管理员可以查看房间预定列表中某个用户的预定详情并进行审核,审核通过后可以提交入住信息,可以对列表信息进行查询、重置和删除操作。
- 入住信息管理:管理员可以查看入住信息列表中某个用户的入住详情并可以提交退房信息,可以查询、重置和删除入住信息。
- 退房信息管理:管理员可以查看退房信息列表中某个用户的退房详情并,可以查询、重置和删除退房信息。
- 系统管理:管理员可以查看轮播图列表中某一轮播图详情,可以对轮播图信息进行增删改查操作。
- 在线公告管理:管理员员可以发布系统公告信息,对已有的系统公告信息可以进行查询、重置和删除操作。
- 资源管理:管理员可以查看旅游资讯列表中某一资讯详情和评论信息,可以查看资讯分类列表中某一分类详情,可以对旅游资讯、资讯分类信息进行查询、添加、重置和删除操作。
- 交流管理:管理员可以查看游记文章列表中某一文章的详情和评论信息,可以查看文章分类列表中某一分类详情,可以对游记文章、文章分类信息进行查询、添加、重置和删除操作。
- 商城管理:可以对特商城、分类列表信息进行查询、添加、重置和删除操作;可以查询、重置和删除订单列表、订单配送信息。
3.4用例分析
通过2.3功能的分析,得出了本系统的用例图:
旅游用户用例图如下图2-3所示。

图2-3 旅游用户用例图
管理员用例图如下图2-4所示。

本章主要讨论的内容包括基于Spring Cloud的够旅游系统的系统概要设计、功能模块设计、数据库系统设计。
4.1 系统概要设计
基于Spring Cloud的够旅游系统选择B/S结构(Browser/Server,浏览器/服务器结构)和基于Web服务两种模式。适合在互联网上进行操作,只要用户能连网,任何时间、任何地点都可以进行系统的操作使用。系统工作原理图如图4-1所示:

图4-1 系统工作原理图
4.2 系统功能模块设计
在上一章节中主要对系统的功能性需求和非功能性需求进行分析,并且根据需求分析了本基于Spring Cloud的够旅游系统的设计与实现中的用例。接下来开始对本系统的设计与实现的主要功能和数据库开始进行设计。根据前面章节的需求分析得出,其总体设计模块图如图4-2所示。

图4-2 系统功能模块图
4.3 数据库设计
数据库设计一般包括需求分析、概念模型设计、数据库表建立三大过程,其中需求分析前面章节已经阐述,概念模型设计有概念模型和逻辑结构设计两部分。
4.3.1 数据库概念结构设计
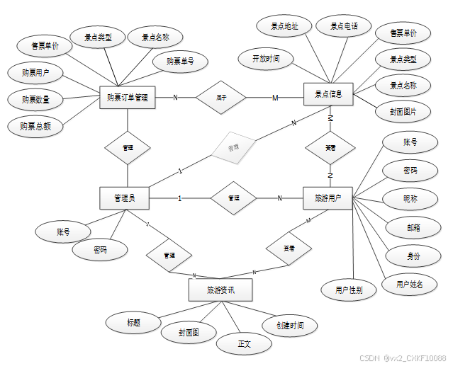
下面是整个基于Spring Cloud的够旅游系统的设计与实现中主要的数据库表总E-R实体关系图。

图4-3 系统总E-R关系图
4.3.2 数据库逻辑结构设计
通过上一小节中基于Spring Cloud的够旅游系统的设计与实现中总E-R关系图上得出一共需要创建很多个数据表。在此主要罗列几个主要的数据库表结构设计。
表access_token (登陆访问时长)
| 编号 | 名称 | 数据类型 | 长度 | 小数位 | 允许空值 | 主键 | 默认值 | 说明 |
| 1 | token_id | int | 10 | 0 | N | Y | 临时访问牌ID | |
| 2 | token | varchar | 64 | 0 | Y | N | 临时访问牌 | |
| 3 | info | text | 65535 | 0 | Y | N | ||
| 4 | maxage | int | 10 | 0 | N | N | 2 | 最大寿命:默认2小时 |
| 5 | create_time | timestamp | 19 | 0 | N | N | CURRENT_TIMESTAMP | 创建时间: |
| 6 | update_time | timestamp | 19 | 0 | N | N | CURRENT_TIMESTAMP | 更新时间: |
| 7 | user_id | int | 10 | 0 | N | N | 0 | 用户编号: |
表address (收货地址:)
| 编号 | 名称 | 数据类型 | 长度 | 小数位 | 允许空值 | 主键 | 默认值 | 说明 |
| 1 | address_id | int | 10 | 0 | N | Y | 收货地址: | |
| 2 | name | varchar | 32 | 0 | Y | N | 姓名: | |
| 3 | phone | varchar | 13 | 0 | Y | N | 手机: | |
| 4 | postcode | varchar | 8 | 0 | Y | N | 邮编: | |
| 5 | address | varchar | 255 | 0 | N | N | 地址: | |
| 6 | user_id | mediumint | 8 | 0 | N | N | 用户ID:[0,8388607]用户获取其他与用户相关的数据 | |
| 7 | create_time | timestamp | 19 | 0 | N | N | CURRENT_TIMESTAMP | 创建时间: |
| 8 | update_time | timestamp | 19 | 0 | N | N | CURRENT_TIMESTAMP | 更新时间: |
| 9 | default | bit | 1 | 0 | N | N | 0 | 默认判断 |
表attraction_information (景点信息)
| 编号 | 名称 | 数据类型 | 长度 | 小数位 | 允许空值 | 主键 | 默认值 | 说明 |
| 1 | attraction_information_id | int | 10 | 0 | N | Y | 景点信息ID | |
| 2 | attraction_name | varchar | 64 | 0 | Y | N | 景点名称 | |
| 3 | types_of_attractions | varchar | 64 | 0 | Y | N | 景点类型 | |
| 4 | cover | varchar | 255 | 0 | Y | N | 封面 | |
| 5 | ticketing_unit_price | int | 10 | 0 | Y | N | 0 | 售票单价 |
| 6 | tourist_attraction_phone_number | varchar | 64 | 0 | Y | N | 景点电话 | |
| 7 | attraction_address | varchar | 64 | 0 | Y | N | 景点地址 | |
| 8 | opening_hours | varchar | 64 | 0 | Y | N | 开放时间 | |
| 9 | introduction_to_scenic_spots | longtext | 2147483647 | 0 | Y | N | 景点介绍 | |
| 10 | hits | int | 10 | 0 | N | N | 0 | 点击数 |
| 11 | praise_len | int | 10 | 0 | N | N | 0 | 点赞数 |
| 12 | recommend | int | 10 | 0 | N | N | 0 | 智能推荐 |
| 13 | create_time | datetime | 19 | 0 | N | N | CURRENT_TIMESTAMP | 创建时间 |
| 14 | update_time | timestamp | 19 | 0 | N | N | CURRENT_TIMESTAMP | 更新时间 |
表auth (用户权限管理)
| 编号 | 名称 | 数据类型 | 长度 | 小数位 | 允许空值 | 主键 | 默认值 | 说明 |
| 1 | auth_id | int | 10 | 0 | N | Y | 授权ID: | |
| 2 | user_group | varchar | 64 | 0 | Y | N | 用户组: | |
| 3 | mod_name | varchar | 64 | 0 | Y | N | 模块名: | |
| 4 | table_name | varchar | 64 | 0 | Y | N | 表名: | |
| 5 | page_title | varchar | 255 | 0 | Y | N | 页面标题: | |
| 6 | path | varchar | 255 | 0 | Y | N | 路由路径: | |
| 7 | position | varchar | 32 | 0 | Y | N | 位置: | |
| 8 | mode | varchar | 32 | 0 | N | N | _blank | 跳转方式: |
| 9 | add | tinyint | 3 | 0 | N | N | 1 | 是否可增加: |
| 10 | del | tinyint | 3 | 0 | N | N | 1 | 是否可删除: |
| 11 | set | tinyint | 3 | 0 | N | N | 1 | 是否可修改: |
| 12 | get | tinyint | 3 | 0 | N | N | 1 | 是否可查看: |
| 13 | field_add | text | 65535 | 0 | Y | N | 添加字段: | |
| 14 | field_set | text | 65535 | 0 | Y | N | 修改字段: | |
| 15 | field_get | text | 65535 | 0 | Y | N | 查询字段: | |
| 16 | table_nav_name | varchar | 500 | 0 | Y | N | 跨表导航名称: | |
| 17 | table_nav | varchar | 500 | 0 | Y | N | 跨表导航: | |
| 18 | option | text | 65535 | 0 | Y | N | 配置: | |
| 19 | create_time | timestamp | 19 | 0 | N | N | CURRENT_TIMESTAMP | 创建时间: |
| 20 | update_time | timestamp | 19 | 0 | N | N | CURRENT_TIMESTAMP | 更新时间: |
表cart (购物车)
| 编号 | 名称 | 数据类型 | 长度 | 小数位 | 允许空值 | 主键 | 默认值 | 说明 |
| 1 | cart_id | int | 10 | 0 | N | Y | 购物车ID: | |
| 2 | title | varchar | 64 | 0 | Y | N | 标题: | |
| 3 | img | varchar | 255 | 0 | N | N | 0 | 图片: |
| 4 | user_id | int | 10 | 0 | N | N | 0 | 用户ID: |
| 5 | create_time | timestamp | 19 | 0 | N | N | CURRENT_TIMESTAMP | 创建时间: |
| 6 | update_time | timestamp | 19 | 0 | N | N | CURRENT_TIMESTAMP | 更新时间: |
| 7 | state | int | 10 | 0 | N | N | 0 | 状态:使用中,已失效 |
| 8 | price | double | 9 | 2 | N | N | 0.00 | 单价: |
| 9 | price_ago | double | 9 | 2 | N | N | 0.00 | 原价: |
| 10 | price_count | double | 11 | 2 | N | N | 0.00 | 总价: |
| 11 | num | int | 10 | 0 | N | N | 1 | 数量: |
| 12 | goods_id | mediumint | 8 | 0 | N | N | 商品id:[0,8388607] | |
| 13 | type | varchar | 64 | 0 | N | N | 未分类 | 商品分类: |
| 14 | description | varchar | 255 | 0 | Y | N | 描述:[0,255]用于产品规格描述 |
表check_in_information (入住信息)
| 编号 | 名称 | 数据类型 | 长度 | 小数位 | 允许空值 | 主键 | 默认值 | 说明 |
| 1 | check_in_information_id | int | 10 | 0 | N | Y | 入住信息ID | |
| 2 | order_number | varchar | 64 | 0 | N | N | 订单号 | |
| 3 | display_number | varchar | 64 | 0 | Y | N | 展现编号 | |
| 4 | hotel_name | varchar | 64 | 0 | Y | N | 酒店名称 | |
| 5 | room_type | varchar | 64 | 0 | Y | N | 房间类型 | |
| 6 | room_name | varchar | 64 | 0 | Y | N | 客房名称 | |
| 7 | cover | varchar | 255 | 0 | Y | N | 封面 | |
| 8 | room_unit_price | int | 10 | 0 | Y | N | 0 | 房间单价 |
| 9 | tourism_users | int | 10 | 0 | Y | N | 0 | 旅游用户 |
| 10 | user_name | varchar | 64 | 0 | Y | N | 用户姓名 | |
| 11 | mobile_phone_number | varchar | 64 | 0 | Y | N | 手机号码 | |
| 12 | number_of_room_reservations | int | 10 | 0 | Y | N | 0 | 订房数量 |
| 13 | stay_days | int | 10 | 0 | Y | N | 0 | 入住天数 |
| 14 | payment_amount | varchar | 64 | 0 | Y | N | 支付金额 | |
| 15 | check_in_date | date | 10 | 0 | Y | N | 入住日期 | |
| 16 | pay_state | varchar | 16 | 0 | N | N | 未支付 | 支付状态 |
| 17 | pay_type | varchar | 16 | 0 | Y | N | 支付类型: 微信、支付宝、网银 | |
| 18 | create_time | datetime | 19 | 0 | N | N | CURRENT_TIMESTAMP | 创建时间 |
| 19 | update_time | timestamp | 19 | 0 | N | N | CURRENT_TIMESTAMP | 更新时间 |
表check_out_information (退房信息)
| 编号 | 名称 | 数据类型 | 长度 | 小数位 | 允许空值 | 主键 | 默认值 | 说明 |
| 1 | check_out_information_id | int | 10 | 0 | N | Y | 退房信息ID | |
| 2 | order_number | varchar | 64 | 0 | N | N | 订单号 | |
| 3 | display_number | varchar | 64 | 0 | Y | N | 展现编号 | |
| 4 | hotel_name | varchar | 64 | 0 | Y | N | 酒店名称 | |
| 5 | room_type | varchar | 64 | 0 | Y | N | 房间类型 | |
| 6 | room_name | varchar | 64 | 0 | Y | N | 客房名称 | |
| 7 | cover | varchar | 255 | 0 | Y | N | 封面 | |
| 8 | room_unit_price | int | 10 | 0 | Y | N | 0 | 房间单价 |
| 9 | tourism_users | int | 10 | 0 | Y | N | 0 | 旅游用户 |
| 10 | user_name | varchar | 64 | 0 | Y | N | 用户姓名 | |
| 11 | mobile_phone_number | varchar | 64 | 0 | Y | N | 手机号码 | |
| 12 | number_of_room_reservations | int | 10 | 0 | Y | N | 0 | 订房数量 |
| 13 | stay_days | int | 10 | 0 | Y | N | 0 | 入住天数 |
| 14 | payment_amount | varchar | 64 | 0 | Y | N | 支付金额 | |
| 15 | check_in_date | date | 10 | 0 | Y | N | 入住日期 | |
| 16 | check_out | date | 10 | 0 | Y | N | 退房日期 | |
| 17 | create_time | datetime | 19 | 0 | N | N | CURRENT_TIMESTAMP | 创建时间 |
| 18 | update_time | timestamp | 19 | 0 | N | N | CURRENT_TIMESTAMP | 更新时间 |
表collect (收藏)
| 编号 | 名称 | 数据类型 | 长度 | 小数位 | 允许空值 | 主键 | 默认值 | 说明 |
| 1 | collect_id | int | 10 | 0 | N | Y | 收藏ID: | |
| 2 | user_id | int | 10 | 0 | N | N | 0 | 收藏人ID: |
| 3 | source_table | varchar | 255 | 0 | Y | N | 来源表: | |
| 4 | source_field | varchar | 255 | 0 | Y | N | 来源字段: | |
| 5 | source_id | int | 10 | 0 | N | N | 0 | 来源ID: |
| 6 | title | varchar | 255 | 0 | Y | N | 标题: | |
| 7 | img | varchar | 255 | 0 | Y | N | 封面: | |
| 8 | create_time | timestamp | 19 | 0 | N | N | CURRENT_TIMESTAMP | 创建时间: |
| 9 | update_time | timestamp | 19 | 0 | N | N | CURRENT_TIMESTAMP | 更新时间: |
表comment (评论)
| 编号 | 名称 | 数据类型 | 长度 | 小数位 | 允许空值 | 主键 | 默认值 | 说明 |
| 1 | comment_id | int | 10 | 0 | N | Y | 评论ID: | |
| 2 | user_id | int | 10 | 0 | N | N | 0 | 评论人ID: |
| 3 | reply_to_id | int | 10 | 0 | N | N | 0 | 回复评论ID:空为0 |
| 4 | content | longtext | 2147483647 | 0 | Y | N | 内容: | |
| 5 | nickname | varchar | 255 | 0 | Y | N | 昵称: | |
| 6 | avatar | varchar | 255 | 0 | Y | N | 头像地址:[0,255] | |
| 7 | create_time | timestamp | 19 | 0 | N | N | CURRENT_TIMESTAMP | 创建时间: |
| 8 | update_time | timestamp | 19 | 0 | N | N | CURRENT_TIMESTAMP | 更新时间: |
| 9 | source_table | varchar | 255 | 0 | Y | N | 来源表: | |
| 10 | source_field | varchar | 255 | 0 | Y | N | 来源字段: | |
| 11 | source_id | int | 10 | 0 | N | N | 0 | 来源ID: |
表forum (论坛)
| 编号 | 名称 | 数据类型 | 长度 | 小数位 | 允许空值 | 主键 | 默认值 | 说明 |
| 1 | forum_id | mediumint | 8 | 0 | N | Y | 论坛id | |
| 2 | display | smallint | 5 | 0 | N | N | 100 | 排序 |
| 3 | user_id | mediumint | 8 | 0 | N | N | 0 | 用户ID |
| 4 | nickname | varchar | 16 | 0 | Y | N | 昵称:[0,16] | |
| 5 | praise_len | int | 10 | 0 | Y | N | 0 | 点赞数 |
| 6 | hits | int | 10 | 0 | N | N | 0 | 访问数 |
| 7 | title | varchar | 125 | 0 | N | N | 标题 | |
| 8 | keywords | varchar | 125 | 0 | Y | N | 关键词 | |
| 9 | description | varchar | 255 | 0 | Y | N | 描述 | |
| 10 | url | varchar | 255 | 0 | Y | N | 来源地址 | |
| 11 | tag | varchar | 255 | 0 | Y | N | 标签 | |
| 12 | img | text | 65535 | 0 | Y | N | 封面图 | |
| 13 | content | longtext | 2147483647 | 0 | Y | N | 正文 | |
| 14 | create_time | timestamp | 19 | 0 | N | N | CURRENT_TIMESTAMP | 创建时间: |
| 15 | update_time | timestamp | 19 | 0 | N | N | CURRENT_TIMESTAMP | 更新时间: |
| 16 | avatar | varchar | 255 | 0 | Y | N | 发帖人头像: | |
| 17 | type | varchar | 64 | 0 | N | N | 0 | 论坛分类:[0,1000]用来搜索指定类型的论坛帖 |
表goods (商品信息)
| 编号 | 名称 | 数据类型 | 长度 | 小数位 | 允许空值 | 主键 | 默认值 | 说明 |
| 1 | goods_id | mediumint | 8 | 0 | N | Y | 产品id:[0,8388607] | |
| 2 | title | varchar | 125 | 0 | Y | N | 标题:[0,125]用于产品和html的<title>标签中 | |
| 3 | img | text | 65535 | 0 | Y | N | 封面图:用于显示于产品列表页 | |
| 4 | description | varchar | 255 | 0 | Y | N | 描述:[0,255]用于产品规格描述 | |
| 5 | price_ago | double | 8 | 2 | N | N | 0.00 | 原价:[1] |
| 6 | price | double | 8 | 2 | N | N | 0.00 | 卖价:[1] |
| 7 | sales | int | 10 | 0 | N | N | 0 | 销量:[0,1000000000] |
| 8 | inventory | int | 10 | 0 | N | N | 0 | 商品库存 |
| 9 | type | varchar | 64 | 0 | N | N | 商品分类: | |
| 10 | hits | int | 10 | 0 | N | N | 0 | 点击量:[0,1000000000]访问这篇产品的人次 |
| 11 | content | longtext | 2147483647 | 0 | Y | N | 正文:产品的主体内容 | |
| 12 | img_1 | text | 65535 | 0 | Y | N | 主图1: | |
| 13 | img_2 | text | 65535 | 0 | Y | N | 主图2: | |
| 14 | img_3 | text | 65535 | 0 | Y | N | 主图3: | |
| 15 | img_4 | text | 65535 | 0 | Y | N | 主图4: | |
| 16 | img_5 | text | 65535 | 0 | Y | N | 主图5: | |
| 17 | create_time | timestamp | 19 | 0 | N | N | CURRENT_TIMESTAMP | 创建时间: |
| 18 | update_time | timestamp | 19 | 0 | N | N | CURRENT_TIMESTAMP | 更新时间: |
| 19 | customize_field | text | 65535 | 0 | Y | N | 自定义字段 | |
| 20 | source_table | varchar | 255 | 0 | Y | N | 来源表: | |
| 21 | source_field | varchar | 255 | 0 | Y | N | 来源字段: | |
| 22 | source_id | int | 10 | 0 | N | N | 0 | 来源ID: |
| 23 | user_id | int | 10 | 0 | Y | N | 0 | 添加人 |
表goods_type (商品类型)
| 编号 | 名称 | 数据类型 | 长度 | 小数位 | 允许空值 | 主键 | 默认值 | 说明 |
| 1 | type_id | int | 10 | 0 | N | Y | 商品分类ID: | |
| 2 | father_id | smallint | 5 | 0 | N | N | 0 | 上级分类ID:[0,32767] |
| 3 | name | varchar | 255 | 0 | Y | N | 商品名称: | |
| 4 | desc | varchar | 255 | 0 | Y | N | 描述: | |
| 5 | icon | varchar | 255 | 0 | Y | N | 图标: | |
| 6 | source_table | varchar | 255 | 0 | Y | N | 来源表: | |
| 7 | source_field | varchar | 255 | 0 | Y | N | 来源字段: | |
| 8 | create_time | timestamp | 19 | 0 | N | N | CURRENT_TIMESTAMP | 创建时间: |
| 9 | update_time | timestamp | 19 | 0 | N | N | CURRENT_TIMESTAMP | 更新时间: |
表hotel_information (酒店信息)
| 编号 | 名称 | 数据类型 | 长度 | 小数位 | 允许空值 | 主键 | 默认值 | 说明 |
| 1 | hotel_information_id | int | 10 | 0 | N | Y | 酒店信息ID | |
| 2 | display_number | varchar | 64 | 0 | Y | N | 展现编号 | |
| 3 | hotel_name | varchar | 64 | 0 | Y | N | 酒店名称 | |
| 4 | room_name | varchar | 64 | 0 | Y | N | 客房名称 | |
| 5 | room_type | varchar | 64 | 0 | Y | N | 房间类型 | |
| 6 | cover | varchar | 255 | 0 | Y | N | 封面 | |
| 7 | room_unit_price | int | 10 | 0 | Y | N | 0 | 房间单价 |
| 8 | number_of_rooms | int | 10 | 0 | Y | N | 0 | 房间数量 |
| 9 | hotel_address | varchar | 64 | 0 | Y | N | 酒店地址 | |
| 10 | details_introduction | longtext | 2147483647 | 0 | Y | N | 详情介绍 | |
| 11 | hits | int | 10 | 0 | N | N | 0 | 点击数 |
| 12 | recommend | int | 10 | 0 | N | N | 0 | 智能推荐 |
| 13 | create_time | datetime | 19 | 0 | N | N | CURRENT_TIMESTAMP | 创建时间 |
| 14 | update_time | timestamp | 19 | 0 | N | N | CURRENT_TIMESTAMP | 更新时间 |
表notice (公告)
| 编号 | 名称 | 数据类型 | 长度 | 小数位 | 允许空值 | 主键 | 默认值 | 说明 |
| 1 | notice_id | mediumint | 8 | 0 | N | Y | 公告id: | |
| 2 | title | varchar | 125 | 0 | N | N | 标题: | |
| 3 | content | longtext | 2147483647 | 0 | Y | N | 正文: | |
| 4 | create_time | timestamp | 19 | 0 | N | N | CURRENT_TIMESTAMP | 创建时间: |
| 5 | update_time | timestamp | 19 | 0 | N | N | CURRENT_TIMESTAMP | 更新时间: |
表order (订单)
| 编号 | 名称 | 数据类型 | 长度 | 小数位 | 允许空值 | 主键 | 默认值 | 说明 |
| 1 | order_id | int | 10 | 0 | N | Y | 订单ID: | |
| 2 | order_number | varchar | 64 | 0 | Y | N | 订单号: | |
| 3 | goods_id | mediumint | 8 | 0 | N | N | 商品id:[0,8388607] | |
| 4 | title | varchar | 32 | 0 | Y | N | 商品标题: | |
| 5 | img | varchar | 255 | 0 | Y | N | 商品图片: | |
| 6 | price | double | 10 | 2 | N | N | 0.00 | 价格: |
| 7 | price_ago | double | 10 | 2 | N | N | 0.00 | 原价: |
| 8 | num | int | 10 | 0 | N | N | 1 | 数量: |
| 9 | price_count | double | 8 | 2 | N | N | 0.00 | 总价: |
| 10 | norms | varchar | 255 | 0 | Y | N | 规格: | |
| 11 | type | varchar | 64 | 0 | N | N | 未分类 | 商品分类: |
| 12 | contact_name | varchar | 32 | 0 | Y | N | 联系人姓名: | |
| 13 | contact_email | varchar | 125 | 0 | Y | N | 联系人邮箱: | |
| 14 | contact_phone | varchar | 11 | 0 | Y | N | 联系人手机: | |
| 15 | contact_address | varchar | 255 | 0 | Y | N | 收件地址: | |
| 16 | postal_code | varchar | 9 | 0 | Y | N | 邮政编码: | |
| 17 | user_id | int | 10 | 0 | N | N | 0 | 买家ID: |
| 18 | merchant_id | mediumint | 8 | 0 | N | N | 0 | 商家ID: |
| 19 | create_time | timestamp | 19 | 0 | N | N | CURRENT_TIMESTAMP | 创建时间: |
| 20 | update_time | timestamp | 19 | 0 | N | N | CURRENT_TIMESTAMP | 更新时间: |
| 21 | description | varchar | 255 | 0 | Y | N | 描述:[0,255]用于产品规格描述 | |
| 22 | state | varchar | 16 | 0 | N | N | 待付款 | 订单状态:待付款,待发货,待签收,已签收,待退款,已退款,已拒绝,已完成 |
| 23 | remark | text | 65535 | 0 | Y | N | 订单备注 | |
| 24 | delivery_state | varchar | 16 | 0 | Y | N | 未配送 | 发货状态:未配送,已配送 |
| 25 | vip_discount | double | 11 | 2 | Y | N | 0.00 | 折扣 |
表praise (点赞)
| 编号 | 名称 | 数据类型 | 长度 | 小数位 | 允许空值 | 主键 | 默认值 | 说明 |
| 1 | praise_id | int | 10 | 0 | N | Y | 点赞ID: | |
| 2 | user_id | int | 10 | 0 | N | N | 0 | 点赞人: |
| 3 | create_time | timestamp | 19 | 0 | N | N | CURRENT_TIMESTAMP | 创建时间: |
| 4 | update_time | timestamp | 19 | 0 | N | N | CURRENT_TIMESTAMP | 更新时间: |
| 5 | source_table | varchar | 255 | 0 | Y | N | 来源表: | |
| 6 | source_field | varchar | 255 | 0 | Y | N | 来源字段: | |
| 7 | source_id | int | 10 | 0 | N | N | 0 | 来源ID: |
| 8 | status | bit | 1 | 0 | N | N | 1 | 点赞状态:1为点赞,0已取消 |
表room_reservation (房间预定)
| 编号 | 名称 | 数据类型 | 长度 | 小数位 | 允许空值 | 主键 | 默认值 | 说明 |
| 1 | room_reservation_id | int | 10 | 0 | N | Y | 房间预定ID | |
| 2 | order_number | varchar | 64 | 0 | Y | N | 订单号 | |
| 3 | display_number | varchar | 64 | 0 | Y | N | 展现编号 | |
| 4 | hotel_name | varchar | 64 | 0 | Y | N | 酒店名称 | |
| 5 | room_name | varchar | 64 | 0 | Y | N | 客房名称 | |
| 6 | room_type | varchar | 64 | 0 | Y | N | 房间类型 | |
| 7 | cover | varchar | 255 | 0 | Y | N | 封面 | |
| 8 | room_unit_price | int | 10 | 0 | Y | N | 0 | 房间单价 |
| 9 | expected_date | date | 10 | 0 | Y | N | 预定日期 | |
| 10 | tourism_users | int | 10 | 0 | Y | N | 0 | 旅游用户 |
| 11 | user_name | varchar | 64 | 0 | Y | N | 用户姓名 | |
| 12 | mobile_phone_number | varchar | 64 | 0 | Y | N | 手机号码 | |
| 13 | number_of_room_reservations | int | 10 | 0 | Y | N | 0 | 订房数量 |
| 14 | stay_days | int | 10 | 0 | Y | N | 0 | 入住天数 |
| 15 | examine_state | varchar | 16 | 0 | N | N | 未审核 | 审核状态 |
| 16 | examine_reply | varchar | 16 | 0 | Y | N | 审核回复 | |
| 17 | create_time | datetime | 19 | 0 | N | N | CURRENT_TIMESTAMP | 创建时间 |
| 18 | update_time | timestamp | 19 | 0 | N | N | CURRENT_TIMESTAMP | 更新时间 |
表room_type (房间类型)
| 编号 | 名称 | 数据类型 | 长度 | 小数位 | 允许空值 | 主键 | 默认值 | 说明 |
| 1 | room_type_id | int | 10 | 0 | N | Y | 房间类型ID | |
| 2 | room_type | varchar | 64 | 0 | Y | N | 房间类型 | |
| 3 | create_time | datetime | 19 | 0 | N | N | CURRENT_TIMESTAMP | 创建时间 |
| 4 | update_time | timestamp | 19 | 0 | N | N | CURRENT_TIMESTAMP | 更新时间 |
表slides (轮播图)
| 编号 | 名称 | 数据类型 | 长度 | 小数位 | 允许空值 | 主键 | 默认值 | 说明 |
| 1 | slides_id | int | 10 | 0 | N | Y | 轮播图ID: | |
| 2 | title | varchar | 64 | 0 | Y | N | 标题: | |
| 3 | content | varchar | 255 | 0 | Y | N | 内容: | |
| 4 | url | varchar | 255 | 0 | Y | N | 链接: | |
| 5 | img | varchar | 255 | 0 | Y | N | 轮播图: | |
| 6 | hits | int | 10 | 0 | N | N | 0 | 点击量: |
| 7 | create_time | timestamp | 19 | 0 | N | N | CURRENT_TIMESTAMP | 创建时间: |
| 8 | update_time | timestamp | 19 | 0 | N | N | CURRENT_TIMESTAMP | 更新时间: |
表specialty_mall (特产商城)
| 编号 | 名称 | 数据类型 | 长度 | 小数位 | 允许空值 | 主键 | 默认值 | 说明 |
| 1 | specialty_mall_id | int | 10 | 0 | N | Y | 特产商城ID | |
| 2 | specifications | varchar | 64 | 0 | Y | N | 规格 | |
| 3 | source | varchar | 64 | 0 | Y | N | 来源 | |
| 4 | praise_len | int | 10 | 0 | N | N | 0 | 点赞数 |
| 5 | cart_title | varchar | 125 | 0 | Y | N | 标题:[0,125]用于产品html的标签中 | |
| 6 | cart_img | text | 65535 | 0 | Y | N | 封面图:用于显示于产品列表页 | |
| 7 | cart_description | varchar | 255 | 0 | Y | N | 描述:[0,255]用于产品规格描述 | |
| 8 | cart_price_ago | double | 8 | 2 | N | N | 0.00 | 原价:[1] |
| 9 | cart_price | double | 8 | 2 | N | N | 0.00 | 卖价:[1] |
| 10 | cart_inventory | int | 10 | 0 | N | N | 0 | 商品库存 |
| 11 | cart_type | varchar | 64 | 0 | N | N | 未分类 | 商品分类: |
| 12 | cart_content | longtext | 2147483647 | 0 | Y | N | 正文:产品的主体内容 | |
| 13 | cart_img_1 | text | 65535 | 0 | Y | N | 主图1: | |
| 14 | cart_img_2 | text | 65535 | 0 | Y | N | 主图2: | |
| 15 | cart_img_3 | text | 65535 | 0 | Y | N | 主图3: | |
| 16 | cart_img_4 | text | 65535 | 0 | Y | N | 主图4: | |
| 17 | cart_img_5 | text | 65535 | 0 | Y | N | 主图5: | |
| 18 | create_time | datetime | 19 | 0 | N | N | CURRENT_TIMESTAMP | 创建时间 |
| 19 | update_time | timestamp | 19 | 0 | N | N | CURRENT_TIMESTAMP | 更新时间 |
表ticket_purchase_order (购票订单)
| 编号 | 名称 | 数据类型 | 长度 | 小数位 | 允许空值 | 主键 | 默认值 | 说明 |
| 1 | ticket_purchase_order_id | int | 10 | 0 | N | Y | 购票订单ID | |
| 2 | ticket_number | varchar | 64 | 0 | Y | N | 购票单号 | |
| 3 | attraction_name | varchar | 64 | 0 | Y | N | 景点名称 | |
| 4 | types_of_attractions | varchar | 64 | 0 | Y | N | 景点类型 | |
| 5 | cover | varchar | 255 | 0 | Y | N | 封面 | |
| 6 | ticketing_unit_price | int | 10 | 0 | Y | N | 0 | 售票单价 |
| 7 | tourist_attraction_phone_number | varchar | 64 | 0 | Y | N | 景点电话 | |
| 8 | opening_hours | varchar | 64 | 0 | Y | N | 开放时间 | |
| 9 | attraction_address | varchar | 64 | 0 | Y | N | 景点地址 | |
| 10 | ticket_purchase_date | date | 10 | 0 | Y | N | 购票日期 | |
| 11 | ticketing_users | int | 10 | 0 | Y | N | 0 | 购票用户 |
| 12 | number_of_tickets_purchased | int | 10 | 0 | Y | N | 0 | 购票数量 |
| 13 | payment_amount | varchar | 64 | 0 | Y | N | 支付金额 | |
| 14 | pay_state | varchar | 16 | 0 | N | N | 未支付 | 支付状态 |
| 15 | pay_type | varchar | 16 | 0 | Y | N | 支付类型: 微信、支付宝、网银 | |
| 16 | create_time | datetime | 19 | 0 | N | N | CURRENT_TIMESTAMP | 创建时间 |
| 17 | update_time | timestamp | 19 | 0 | N | N | CURRENT_TIMESTAMP | 更新时间 |
表tourism_users (旅游用户)
| 编号 | 名称 | 数据类型 | 长度 | 小数位 | 允许空值 | 主键 | 默认值 | 说明 |
| 1 | tourism_users_id | int | 10 | 0 | N | Y | 旅游用户ID | |
| 2 | user_name | varchar | 64 | 0 | Y | N | 用户姓名 | |
| 3 | mobile_phone_number | varchar | 16 | 0 | Y | N | 手机号码 | |
| 4 | examine_state | varchar | 16 | 0 | N | N | 已通过 | 审核状态 |
| 5 | user_id | int | 10 | 0 | N | N | 0 | 用户ID |
| 6 | create_time | datetime | 19 | 0 | N | N | CURRENT_TIMESTAMP | 创建时间 |
| 7 | update_time | timestamp | 19 | 0 | N | N | CURRENT_TIMESTAMP | 更新时间 |
表types_of_attractions (景点类型)
| 编号 | 名称 | 数据类型 | 长度 | 小数位 | 允许空值 | 主键 | 默认值 | 说明 |
| 1 | types_of_attractions_id | int | 10 | 0 | N | Y | 景点类型ID | |
| 2 | types_of_attractions | varchar | 64 | 0 | Y | N | 景点类型 | |
| 3 | create_time | datetime | 19 | 0 | N | N | CURRENT_TIMESTAMP | 创建时间 |
| 4 | update_time | timestamp | 19 | 0 | N | N | CURRENT_TIMESTAMP | 更新时间 |
表upload (文件上传)
| 编号 | 名称 | 数据类型 | 长度 | 小数位 | 允许空值 | 主键 | 默认值 | 说明 |
| 1 | upload_id | int | 10 | 0 | N | Y | 上传ID | |
| 2 | name | varchar | 64 | 0 | Y | N | 文件名 | |
| 3 | path | varchar | 255 | 0 | Y | N | 访问路径 | |
| 4 | file | varchar | 255 | 0 | Y | N | 文件路径 | |
| 5 | display | varchar | 255 | 0 | Y | N | 显示顺序 | |
| 6 | father_id | int | 10 | 0 | Y | N | 0 | 父级ID |
| 7 | dir | varchar | 255 | 0 | Y | N | 文件夹 | |
| 8 | type | varchar | 32 | 0 | Y | N | 文件类型 |
表user_group (用户组:用于用户前端身份和鉴权)
| 编号 | 名称 | 数据类型 | 长度 | 小数位 | 允许空值 | 主键 | 默认值 | 说明 |
| 1 | group_id | mediumint | 8 | 0 | N | Y | 用户组ID:[0,8388607] | |
| 2 | display | smallint | 5 | 0 | N | N | 100 | 显示顺序:[0,1000] |
| 3 | name | varchar | 16 | 0 | N | N | 名称:[0,16] | |
| 4 | description | varchar | 255 | 0 | Y | N | 描述:[0,255]描述该用户组的特点或权限范围 | |
| 5 | source_table | varchar | 255 | 0 | Y | N | 来源表: | |
| 6 | source_field | varchar | 255 | 0 | Y | N | 来源字段: | |
| 7 | source_id | int | 10 | 0 | N | N | 0 | 来源ID: |
| 8 | register | smallint | 5 | 0 | Y | N | 0 | 注册位置: |
| 9 | create_time | timestamp | 19 | 0 | N | N | CURRENT_TIMESTAMP | 创建时间: |
| 10 | update_time | timestamp | 19 | 0 | N | N | CURRENT_TIMESTAMP | 更新时间: |
5 系统实现
5.1旅游用户功能模块
5.1.1 用户注册界面
用户点击首页右上角“注册”按钮进入注册页面填写账号、密码、确认密码、昵称、邮箱、身份等信息后点击“立即注册”按钮,系统会对输入的信息进行验证,验证通过后即可完成注册。其界面展示如下图5-1所示。

图5-1 用户注册界面图
注册代码如下:
@PostMapping("register")
public Map<String, Object> signUp(@RequestBody User user) {
// 查询用户
Map<String, String> query = new HashMap<>();
Map<String,Object> map = JSON.parseObject(JSON.toJSONString(user));
query.put("username",user.getUsername());
List list = service.selectBaseList(service.select(query, new HashMap<>()));
5.1.2 用户登录界面
用户注册后可以通过自己的账户名和密码进行登录的,当用户点击首页右上角的“登录”进入输入完整的自己的账户名和密码信息并点击“登录”按钮后,系统会对输入的信息进行验证,验证通过后即可完成登录,其界面如下图5-2所示。

图5-2用户登录界面图
登录代码如下:
@PostMapping("login")
public Map<String, Object> login(@RequestBody Map<String, String> data, HttpServletRequest httpServletRequest) {
log.info("[执行登录接口]");
String username = data.get("username");
String email = data.get("email");
String phone = data.get("phone");
String password = data.get("password");
List resultList = null;
Map<String, String> map = new HashMap<>();
5.1.3前台首页界面
首页是用户访问系统的入口页面,系统首页以上中下的布局进行展示,正上方是系统的导航栏,中间是轮播图,下面是在线公告、景点信息推荐等信息。用户可以左右滑动查看轮播图信息。其主界面展示如下图5-3所示。

图5-3 前台首页界面图
用户点击导航栏的“游记文章”进入页面可以查看游记文章列表中某篇文章的详细信息并可以点赞、收藏和评论。点击“发布内容”进入页面输入标题、分类、正文等信息后点击“发表内容”即可完成文章的发布。其界面如下图5-4所示。

图5-4游记文章界面图
5.1.5 旅游资讯界面
用户点击导航栏的“旅游资讯”进入页面可以查看旅游资讯列表中某个资讯的详细信息并可以进行点赞、收藏和发表评论操作。可以通过输入局部搜索、筛选、排序的方式搜索查找所要了解的资讯内容。其界面如下图5-5所示。

图5-5旅游资讯界面图
用户点击导航栏的“特产商城”进入页面可以查看商品列表中某个商品的详细信息并可以加入购物车、收藏和立即购买。点击“立即购买”确认商品信息后可以通过微信、支付宝等方式完成在线支付。可以通过输入局部搜索、筛选、排序的方式搜索查找所要了解的资讯内容。其界面如下图5-6所示。

图5-6特产商城界面图
5.1.7 景点信息界面
用户点击导航栏的“景点信息”进入页面可以查看景点信息列表中的某一景点的详细信息并可以进行下单订票、点赞、收藏和发表评论操作。用户可以通过关键字搜索等方式搜索查看想要了解的景点信息;可以通过地图查看景点位置信息等。其界面如图5-7所示。

图5-7 景点信息界面图
5.1.8 酒店信息界面
用户点击导航栏的“酒店信息”进入页面可以查看酒店信息列表中的某一酒店的详细信息并可以下单预定和收藏。可以通过地图查看酒店位置信息等。其界面如下图5-8所示:

图5-8 酒店信息界面图
用户点击右上角我的头像下拉的“个人中心”进入页面可以查看和管理个人首页、购票订单、房间预定、入住信息、退房信息、订单配送、游记文章和收藏信息。点击“购票订单”/“入住信息”进入页面可以查看列表中某个订单的详情并可以通过微信、支付宝等方式完成在线支付,可以查询和重置购票订单、入住信息、退房信息、订单配送;可以查询、重置和删除房间预定、游记文章信息;可以查看或删除收藏列表信息。其界面如下图5-8所示:

图5-9 个人中心界面图
5.2管理员功能模块
5.2.1 系统用户界面
管理员可以查看系统用户(管理员、旅游用户)列表中某一用户的详情,可以对系统用户信息进行查询、重置、添加和删除操作。其界面如下图5-10所示。

图5-10系统用户界面图
添加的代码如下:
@PostMapping("/add")
@Transactional
public Map<String, Object> add(HttpServletRequest request) throws IOException {
service.insert(service.readBody(request.getReader()));
return success(1);
}
@Transactional
public Map<String, Object> addMap(Map<String,Object> map){
service.insert(map);
return success(1);
}
删除的代码如下:
@RequestMapping(value = "/del")
@Transactional
public Map<String, Object> del(HttpServletRequest request) {
service.delete(service.readQuery(request), service.readConfig(request));
return success(1);
}
@Transactional
public void delete(Map<String,String> query,Map<String,String> config){
QueryWrapper wrapper = new QueryWrapper<E>();
toWhereWrapper(query, "0".equals(config.get(FindConfig.GROUP_BY)),wrapper);
baseMapper.delete(wrapper);
log.info("[{}] - 删除操作:{}",wrapper.getSqlSelect());
}
管理员可以查看景点类型列表中某个类型的详情,可以对列表信息进行查询、重置和删除操作。点击“景点类型添加”进入页面填写类型名称后点击“提交”即可完成景点类型信息的添加。其界面如下图5-11所示。

图5-11景点类型管理界面图
管理员可以查看购票订单列表中个订单的详情,已完成支付的订单可以查看支付详情,可以对列表信息进行查询、重置和删除操作。其界面如下图5-12所示。

图5-12购票订单管理界面图
管理员可以查看房间预定列表中某个用户的预定详情并进行审核,审核通过后可以提交入住信息,可以对列表信息进行查询、重置和删除操作。其界面如下图5-13所示。

图5-13房间预定管理界面图
管理员可以查看轮播图列表中某一轮播图详情,可以对轮播图信息进行查询、添加、重置和删除操作。点击列表上方的“添加”进入页面填写标题、上传图片后点击“提交”即可完成轮播图的添加。其界面如下图5-14所示。

图5-14系统管理界面图
图片/文件上传的代码如下:
@PostMapping("/upload")
public Map<String, Object> upload(@RequestParam("file") MultipartFile file) {
log.info("进入方法");
if (file.isEmpty()) {
return error(30000, "没有选择文件");
}
try {
String filePath = System.getProperty("user.dir") + "/src/main/resources/static/";
File targetDir = new File(filePath);
if (!targetDir.exists() && !targetDir.isDirectory()) {
if (targetDir.mkdirs()) {
log.info("创建目录成功");
} else {
log.error("创建目录失败");
}
}
String fileName = file.getOriginalFilename();
File dest = new File(filePath + fileName);
log.info("文件路径:{}", dest.getPath());
log.info("文件名:{}", dest.getName());
file.transferTo(dest);
JSONObject jsonObject = new JSONObject();
jsonObject.put("url", "/api/upload/" + fileName);
return success(jsonObject);
} catch (IOException e) {
log.info("上传失败:{}", e.getMessage());
}
return error(30000, "上传失败");
}
5.2.6资源管理界面
管理员可以查看旅游资讯列表中某一资讯详情和评论信息,可以查看资讯分类列表中某一分类详情,可以对旅游资讯、资讯分类信息进行查询、添加、重置和删除操作。其界面如下图5-15所示。

管理员可以查看游记文章列表中某一文章的详情和评论信息,可以查看文章分类列表中某一分类详情,可以对游记文章、文章分类信息进行查询、添加、重置和删除操作。其界面如下图5-16所示:

图5-16交流管理界面图
在商城管理界面包括特产商城、分类列表、订单列表和订单配送这四个子菜单。管理员可以查看特产商城列表中某个商品的详情和评论信息,可以查看分类列表中某一分类详情,可以对特商城、分类列表信息进行查询、添加、重置和删除操作;可以查询、重置和删除订单列表、订单配送信息。其界面如下图5-17所示。

图5-17商城管理界面图
6系统测试
6.1 测试目的
无论什么样的系统,测试都至关重要,通过测试可以检查出潜藏的缺陷,从而确保系统的性能和稳定性,避免Bug的出现,并确保系统的功能和性价比达到预期的要求。
6.2测试用例
系统测试包括:用户登录功能测试、旅游资讯查看功能、轮播图信息添加功能、密码修改功能测试,如表6-1、6-2、6-3、6-4所示:
表6-1 用户登录功能测试表
| 用例名称 | 用户登录系统 |
| 目的 | 测试用户通过正确的用户名和密码可否登录功能 |
| 前提 | 未登录的情况下 |
| 测试流程 | 1) 进入登录页面 2) 输入正确的用户名和密码 |
| 预期结果 | 用户名和密码正确的时候,跳转到登录成功界面,反之则显示错误信息,提示重新输入 |
| 实际结果 | 实际结果与预期结果一致 |
旅游资讯查看功能测试:
表6-2 旅游资讯查看功能测试表
| 用例名称 | 旅游资讯查看 |
| 目的 | 测试旅游资讯查看功能 |
| 前提 | 游客用户登录 |
| 测试流程 | 点击旅游资讯 |
| 预期结果 | 可以查看到所有旅游资讯信息 |
| 实际结果 | 实际结果与预期结果一致 |
轮播图信息添加界面测试:
表6-3 轮播图信息添加界面测试表
| 用例名称 | 轮播图信息添加测试用例 |
| 目的 | 测试轮播图信息添加功能 |
| 前提 | 管理员用户正常登录情况下 |
| 测试流程 | 1)管理员点击系统管理下方的轮播图管理,然后点击添加进入添加页面填写信息。 2)填写完毕后点击提交。 |
| 预期结果 | 提交以后,页面首页会显示新的轮播图信息 |
| 实际结果 | 实际结果与预期结果一致 |
密码修改功能测试:
表6-4 密码修改功能测试表
| 用例名称 | 密码修改测试用例 |
| 目的 | 测试学生用户密码修改功能 |
| 前提 | 学生用户用户正常登录情况下 |
| 测试流程 | 1)用户密码修改并完成填写。 2)点击提交。 |
| 预期结果 | 使用新的密码可以登录 |
| 实际结果 | 实际结果与预期结果一致 |
6.3 测试结果
通过编写基于Spring Cloud的够旅游系统的测试用例,已经检测完毕用户登录功能测试、旅游资讯查看功能、轮播图信息添加功能、密码修改功能测试,通过这四大模块的测试为基于Spring Cloud的够旅游系统的后期推广运营提供了强力的技术支撑。
在基于Spring Cloud的够旅游系统开发之前,需要先对用户的具体需求进行分析。包括系统的可行性分析、功能需求分析以及其他需求等。在可行性分析过程中,对系统实现的技术性、经济性等方面进行了分析。总体上证明了系统实施的可行性。
本文总结了基于Spring Cloud的够旅游系统系统开发背景与意义,然后阐述了系统的具体业务需求,并根据系统需求对系统结构以及功能模块等进行了详细地设计,将整个系统划分为多个不同的功能模块。在分析系统功能需求时,对整个系统的总体架构以及功能模块等进行了分析,并选择合适的系统开发技术完成了对各个模块的开发工作。系统开发完成之后进行了部署,同时进行了系统的测试过程,通过测试证明了系统在功能以及性能等方面都达到了预期的要求,具有较高的稳定性与可靠性。
[1]杜俊,李金忠,何新武,等.基于Spring Cloud微服务架构的非物质文化遗产展示与学习系统的设计与实现[J].广东轻工职业技术学院学报,2024,23(01):14-21.
[2]郭亮,杨裔,秦炳峰,等.基于大数据技术的甘肃智慧旅游系统[J].大数据,2024,10(01):157-169.
[3]刘瑞享,王玉婷.智能城市旅游发展现状与趋势分析[J].智能城市,2023,9(11):73-76.
[4]李建森,董宝兰.旅游服务网站的设计与实现[J].电子技术,2023,52(09):54-55.
[5]张大秀,朱屹诚.基于Java的碧海苍梧旅游系统设计与实现[J].现代信息科技,2023,7(11):1-6.
[6]陈灼.基于Spring Cloud的云应用托管平台的设计与实现[D].北京交通大学,2023.
[7]易志帅,苏拓,曾海燕,等.基于Restful的智慧化旅游系统设计[J].中国新技术新产品,2023,(02):33-35.
[8]王婷.数字化背景下景区智慧旅游系统游客使用意愿影响机制研究[J].旅游纵览,2023,(01):35-39.
[9]蒋莉.东阳古镇旅游网站设计与实现[J].信息与电脑(理论版),2022,34(12):113-116.
[10]孙杰,崔晓东,李秀兰.旅游电子商务需求及发展模式探析[J].旅游与摄影,2022,(07):30-32.
[11]石佳琪.媒体对旅游业发展的影响研究——兼论旅游媒体未来的发展方向[J].新闻研究导刊,2021,12(15):185-187.
[12]孙彦,赵晶,尹维伟.旅游业的网络营销发展态势及对策探讨[J].企业科技与发展,2021,(06):114-116.
[13]王娜,董焕晴.用户参与的在线旅游网站信息本体构建研究——以马蜂窝在线旅游网站为例[J].现代情报,2021,41(06):64-75.
[14]辛健,白粉粉.中外旅游网站首页设计对比分析[J].当代旅游,2021,19(13):57-58.
[15]孙岩,李晶.基于SpringBoot的旅游资源管理网站的设计与实现[J].信息技术与信息化,2021,(01):37-39.
[16]Yang Y .Design and Implementation of Online Food Ordering System Based on Springcloud[J].Information Systems and Economics,2022,3(4):
[17]Liang C .School Vehicle Management System Based on JAVA Language[J].Academic Journal of Computing Information Science,2023,6(9):
[18] Sunday O B ,Nduka O S . MySQL Database Server: Deploying Software Application to Enhance Visibility and Accountability [J]. Current Journal of Applied Science and Technology, 2023, 42 (4): 16-23.
[19]宋旸.使用Java语言开发Web应用软件的知识探讨[J].中国设备工程,2022,(14):121-123.
[20]杨华,徐扬.MySQL数据库对中文编码支持的探讨[J].网络安全和信息化,2023,(10):157-160.
首先,我要感谢我的论文指导老师。在论文完成的整个过程中,指导老师始终给予我无微不至的关爱与指导。在论文写作的过程中,导师那耐心细致的指导,以及提出的具有建设性的意见,都给予了我极大的帮助,让我受益匪浅。导师严谨的治学态度、敬业精神以及高水平的教学能力,都给我树立了追求卓越的典范,这对我以后的人生道路和学业成就都产生了极大的积极影响。
此外,我还要感谢我班的同学们,他们既是我的同窗好友,又是我的良师益友。正是由于你们的支持和关怀,使得我在大学期间的学习和生活都变得异常充实。感谢那些在大学期间给予我帮助的所有老师和同学们,是你们给予了我在学业道路上的前进动力。
当然,我也不能忘记我的父母,是他们用无私的爱抚养我成人。你们的养育之恩我将永生难忘,将来我一定会用我的成绩回报你们。在成长的道路上,我会不断努力,不负众望,用实际行动来回报你们对我的期望。
免费领取项目源码,请关注❥点赞收藏并私信博主,谢谢~
1773

被折叠的 条评论
为什么被折叠?



