摘 要
现代企业工程管理系统是企业信息化建设中的重要组成部分,它能够帮助企业实现工程项目管理的信息化、自动化和规范化。通过系统化地管理项目信息、申请流程和票据记录,可以提高工程管理的效率和透明度,减少管理风险和提升管理水平。
现代企业工程管理系统的设计与实现,采用Java开发技术,使用SSM框架结合MySQL数据库,该系统主要面向企业内部的工程管理工作,实现项目项目信息管理、项目类型管理、项目申请管理、项目确认管理、票据记录管理以及票据类型管理等功能。系统分为普通用户和管理员两类使用者,用户可以搜索个浏览项目信息,提交项目申请,并可查看项目确认信息和进行项目开票,管理员可以快速管理项目信息并审核项目申请和进行项目确认,以及可以便捷的管理票据记录,进行开票操作。
关键词:SSM;Java;MySQL;现代企业工程管理系统
Abstract
The modern enterprise engineering management system is an important component of enterprise informationization construction, which can help enterprises achieve informationization, automation, and standardization of engineering project management. By systematically managing project information, application processes, and ticket records, the efficiency and transparency of engineering management can be improved, management risks reduced, and management level improved.
The design and implementation of a modern enterprise engineering management system adopts Java development technology and the SSM framework combined with the MySQL database. The system is mainly aimed at internal engineering management work of the enterprise, realizing functions such as project information management, project type management, project application management, project confirmation management, bill record management, and bill type management. The system is divided into two types of users: ordinary users and administrators. Users can search and browse project information, submit project applications, view project confirmation information, and conduct project invoicing. Administrators can quickly manage project information, review project applications, and confirm projects. They can also conveniently manage ticket records and perform invoicing operations.
Keywords:SSM; Java; MySQL; Modern Enterprise Engineering Management System
目 录
1 绪论
1.1 研究背景及意义
现代企业工程管理系统是企业信息化建设中的重要组成部分,它能够帮助企业实现工程项目管理的信息化、自动化和规范化。通过系统化地管理项目信息、申请流程和票据记录,可以提高工程管理的效率和透明度,减少管理风险和提升管理水平。
现代企业工程管理系统的设计与实现,采用Java开发技术,使用SSM框架结合MySQL数据库,该系统主要面向企业内部的工程管理工作,实现项目项目信息管理、项目类型管理、项目申请管理、项目确认管理、票据记录管理以及票据类型管理等功能。系统分为普通用户和管理员两类使用者,用户可以搜索个浏览项目信息,提交项目申请,并可查看项目确认信息和进行项目开票,管理员可以快速管理项目信息并审核项目申请和进行项目确认,以及可以便捷的管理票据记录,进行开票操作。
该系统的开发对于提高企业的工程管理效率、降低管理成本具有重要意义。通过该系统,可以实现项目信息的集中管理,提高项目申请和确认的效率,减少人工操作的错误和遗漏,从而降低人力资源和物力资源的浪费,从而降低管理成本,提高企业项目管理能力。同时,系统中的票据记录管理功能可以方便地记录相关票据信息,提高企业财务管理的准确性和效率。通过研究和开发这样的系统,可以促进企业工程管理方式的现代化,提高项目管理的科学性和规范性。在多人协作的项目管理中,系统能够实现信息共享和数据交流,提高团队的协同效率,推动项目的顺利进行。这对于提升企业的竞争力和市场地位具有积极的作用。
目前,国内外关于企业工程管理系统设计与实现的研究涵盖了多个方面。首先,在系统架构设计方面,研究者致力于设计适用于不同企业的工程管理系统。他们关注前端界面的设计,以保证用户友好性和易用性;同时关注后端数据库管理,以保证数据的存储和管理的稳定性;还研究如何将不同的系统整合起来,以提高工作效率和信息流动性。其次,在功能模块设计方面,研究者重点关注满足企业工程管理需求的各个功能模块的设计。例如,项目管理模块用于项目的计划、进度追踪和协作管理;成本管理模块用于项目的经济预测、预算控制和费用分析;票据类型管理模块用于对项目资源的调配和利用;风险管理模块用于对项目风险的识别、评估和应对等。此外,数据安全与隐私保护是研究者的关注焦点之一。他们研究如何使用数据加密技术,确保数据在传输和存储中的安全;研究如何设置访问权限控制,保护数据的合法性和隐私;研究如何记录和监控系统操作日志,以追踪系统的使用情况和安全状况。智能化与数据分析也是一个研究热点。研究者试图将人工智能和数据分析技术应用于企业工程管理系统,以提供智能化的项目监控、预测和决策支持功能。例如,利用机器学习算法对项目数据进行分析,提供项目进展状态的预测和建议;利用数据挖掘技术挖掘隐藏在海量数据中的有价值信息,为项目决策提供支持。此外,用户体验和用户需求分析也是研究者关注的重点。他们通过用户研究方法,分析用户的需求和习惯,设计满足他们实际需求的工程管理系统,提升用户的满意度和系统使用效率。综合来看,国内外研究者在企业工程管理系统设计与实现方面积极探索,不断引入新技术、方法和理念,为企业工程管理提供了更多智能化、高效化和定制化的解决方案。
本论文的主要研究内容是使用Java开发技术,通过SSM框架设计与实现现代企业工程管理系统,并采用MySQL数据库进行数据储存。通过深入了解用户需求,进行系统需求分析与设计,实现了包括并不限于后台首页(数据分析图表)、系统用户、项目信息管理、项目类型管理、项目申请管理、项目确认管理、票据记录管理、票据类型管理等多元的现代企业工程管理功能模块;并采用合理的数据库设计与管理,确保数据安全性和准确性。通过该系统的实现,提供一个安全易用便捷的现代企业工程管理系统,提升现代企业工程管理效率和水平。
本文共有七章,如下所示。
第一章概述了现代企业工程管理系统的研究背景与意义;精炼地总结了研究开发现状分析以及研究内容进行研究,最后给出了论文的组成结构。
第二章简要概述了本文所用的开发技术和工具。
第三章简要对系统各业务流程进行需求分析、可行性分析。
第四章对现代企业工程管理系统进行设计。
第五章对现代企业工程管理系统进行实现,并贴出相关页面截图,语言描述出具体功能实现的操作方法。
第六章对现代企业工程管理系统采用测试用例的方式来对一些主要功能模块测试,最后得出测试结果。
第七章总结。
2 相关技术介绍
2.1 Java编程语言
Java编程语言是一种面向对象的高级编程语言,以其简单、可移植、安全和高性能等特点在软件开发领域广泛应用。通过支持类、对象、继承、多态等面向对象概念,Java提供了结构化的编程方式,使代码更易读、维护和重用。其可移植性得益于Java虚拟机(JVM),使得Java程序可以在不同平台上运行,只需编写一次代码。Java注重安全性,提供了字节码验证、异常处理和访问控制等安全机制,确保程序的稳定和安全。此外,Java还拥有丰富的类库和框架,覆盖了各个领域,如图形界面、数据库操作和企业级应用。总而言之,Java作为一门成熟且强大的编程语言,在软件开发中发挥着重要作用,帮助开发者轻松构建可靠、可移植和安全的应用程序。
MySQL是一种广泛使用的开源关系型数据库管理系统(RDBMS),其稳定性、可靠性和卓越性能使其成为众多应用程序的首选数据库。MySQL支持标准SQL语法,并提供丰富的功能和特性,如事务处理、触发器和存储过程等,以满足开发者对数据管理和操作的需求。MySQL具有良好的可扩展性,支持主从复制、分布式架构和集群部署,适用于各种规模和负载的应用场景。作为一个开源项目,MySQL拥有庞大的用户社区和活跃的开发者社区,为用户提供了丰富的文档、教程和支持资源。总之,MySQL是一款可靠、强大且灵活的关系型数据库管理系统,通过其卓越性能和可扩展性,帮助开发者高效地管理和操作数据,并得到了广大用户的认可和应用。
2.3 SSM框架介绍
SSM(Spring+SpringMVC+MyBatis)框架集由Spring、MyBatis两个开源框架整合而成(SpringMVC是Spring中的部分内容),是一个基于Java的开源框架,旨在简化和加速Java应用程序的开发过程,常作为数据源较简单的web项目的框架。它采用自动配置和约定优于配置的方式,减少了繁琐的手动配置和集成工作,使开发者能够快速构建独立、可扩展且具备生产级功能的应用程序,通过简化和优化开发流程,提高了Java应用程序开发的效率和质量,成为广大开发者喜爱的框架之一。
整个现代企业工程管理采用Java开发技术,使用SSM框架结合MySQL数据库完成了系统设计与开发。
3 系统分析
3.1 可行性分析
3.1.1 技术可行性分析
SSM作为一个成熟的开发框架,常作为数据源较简单的web项目的框架,具有丰富的功能和广泛的社会支持。它提供了快速开发和部署应用程序的能力,适合构建现代企业工程管理系统所需的功能和性能要求。Java作为一种流行的编程语言,具有广泛的库和工具生态系统,可以满足项目的需求。MySQL是一种可靠的关系型数据库管理系统,具备良好的性能和稳定性。因此,在技术层面上,该项目是可行的。
SSM框架的自动配置功能可以根据应用程序的依赖和环境来进行自动配置,减少了大量的手动配置工作,可以降低开发成本;另外,Spring Boot的代码质量和可维护性较高,可以降低后期维护成本,缩短开发周期。此外,SSM框架具备良好的性能和稳定性,可以降低系统的运行成本和维护成本。因此,在经济层面上,该项目是可行的。
3.1.3 操作可行性分析
使用Java开发技术,通过SSM框架设计与实现现代企业工程管理系统,该系统采用MySQL数据库进行数据储存,具有高效、便捷、安全的特点,能够提供一个界面直观友好和操作简单高效的系统,能满足用户的各项要求。该系统采用模块化开发设计,使系统能快速响应新需求并与其他系统进行集成,具有很强适应性和扩展性。因此,在操作层面上,该项目是可行的。
3.2 系统流程分析
3.2.1 数据流程
开发现代企业工程管理系统最主要的一个目的就是实现用户实现对项目信息管理,可以查看项目信息和申请项目操作,图3-1就是系统的数据流图。

图3-1项目信息管理操作展开图
分析完系统的数据流,接下来我们来看系统的业务流程,图2-2就是业务流程图:

图3-2业务流程图
3.3 系统功能分析
3.3.1 功能性分析
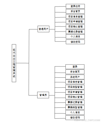
根据现代企业工程管理系统的角色需求分析,可以划分为普通用户和管理员两大模块。具体功能如下:
普通用户模块:
- 注册登录:可以通过注册成为系统用户,使用账号密码可进行登录,使用系统功能,并可对个人信息和密码进行管理。
- 后台首页:可查看项目信息统计、项目确认统计、票据记录统计等数据分析。
- 项目信息管理:可查看管理员发布的所有项目信息,进行查询操作,支持项目编号、项目名称、项目类型搜索,点击可查看详情(项目编号、项目名称、项目类型、项目金额、项目说明、数据资料、详情介绍),并可点击进行申请项目,填写申请项目信息(申请文件、申请日期、申请理由、申请文件)并进行提交,等待审核。
- 项目申请管理:可查看自己提交的所有项目申请信息,进行增改删查操作,支持项目编号、项目名称、申请时间、审核状态搜索,可点击查看详情(申请编号、项目编号、项目名称、项目类型、项目金额、项目说明、数据资料、普通用户、用户姓名、用户地址、用户电话、申请文件、申请日期、申请理由、申请文件、审核状态、审核回复)。
- 项目确认管理:可查看自己的所有项目确认信息,进行增改删查操作,支持项目编号、项目名称、确认日期搜索,点击可查看详情(申请编号、项目编号、项目名称、项目类型、项目金额、项目说明、数据资料、普通用户、用户姓名、用户地址、用户电话、申请文件、确认日期),和进行开票,填写开票信息(票据标题、票据类型、花费金额、记录日期)并提交。
- 票据记录管理:可查看自己的所有票据记录,进行查询和删除操作,支持目编号、项目名称、票据类型、记录日期搜索,点击可查看详情(申请编号、项目编号、项目名称、项目类型、、数据资料、用户姓名、用户地址、用户电话、票据标题、票据类型、花费金额、记录日期)。
管理员模块:
- 登录:管理员账号密码由系统生成,可使用账号密码可进行登录,使用系统功能,并可对个人信息和密码进行管理。
- 后台首页:可查看项目信息统计、项目确认统计、票据记录统计等数据分析。
- 系统用户:可对普通用户和管理员进行管控,包括进行增删改查操作,点击可查看详情(头像、账号、密码、昵称、邮箱、状态、用户姓名、用户性别)。
- 项目信息管理:可查看所有项目信息,进行增改删查操作,支持项目编号、项目名称、项目类型搜索,点击可查看详情,添加提交项目信息(项目编号、项目名称、项目类型、项目金额、项目说明、数据资料、详情介绍、限制次数)。
- 项目类型管理:可查看所有项目类型信息,进行增改删查操作,支持项目类型搜索,点击可查看详情。
- 项目申请管理:可查看提交的所有项目申请信息,进行查询和删除操作,支持项目编号、项目名称、申请时间、审核状态搜索,可点击查看详情,进行审核(审核状态、审核回复),并可点击进行确认(确认日期)操作。
- 项目确认管理:可查看所有项目确认信息,进行增改删查操作,支持项目编号、项目名称、确认日期搜索,点击可查看详情,和进行开票。
- 票据记录管理:可查看所有票据记录,进行增改删查操作,支持目编号、项目名称、票据类型、记录日期搜索,点击可查看详情。
- 票据类型管理:可查看所有票据类型信息,进行增改删查操作,支持票据类型搜索,点击可查看详情。
3.3.2 非功能性分析
现代企业工程管理系统的非功能性需求指该系统的智的安全性怎么样,可靠性怎么样,性能怎么样,可拓展性怎么样等。具体如下:
性能:现代企业工程管理系统应具备良好的性能,能够快速响应用户请求和处理大量并发操作。系统需要进行性能测试和优化,确保在高负载和高并发情况下仍能保持稳定和高效的运行。
可靠性:现代企业工程管理系统应具备高度可靠性,能够持续稳定地运行,并且能够自动恢复故障或异常状态。系统需要进行容错处理、错误处理和异常处理,以确保数据的完整性和可用性。
安全性:现代企业工程管理系统应具备良好的安全性,保护用户个人信息和敏感数据的安全。系统需要采用合适的身份验证和授权机制,以及加密技术来保护数据的传输和存储安全。同时,要注意防范常见的安全攻击,如跨站脚本(XSS)、跨站请求伪造(CSRF)等。
可扩展性:现代企业工程管理系统应具备良好的可扩展性,能够根据业务需求进行灵活的扩展和变更。系统架构和设计应考虑到未来的业务扩展,采用模块化和可插拔的方式,方便新增功能和模块的集成。
可维护性:现代企业工程管理系统应具备良好的可维护性,使得开发团队能够快速定位问题并进行修复、更新。代码结构清晰、注释明确,并遵循一致的编码规范。此外,系统应提供适当的日志记录和监控机制,以便及时发现和解决潜在的问题。
用户体验:现代企业工程管理系统应提供良好的用户体验,保证界面简洁直观、操作流畅。系统的响应时间应尽量缩短,页面加载速度要快,交互过程要流畅,以提升用户满意度和使用体验。
可移植性:现代企业工程管理系统应具备良好的可移植性,能够在不同的操作系统和硬件环境中运行。SSM的跨平台特性和自包含的部署方式,有助于系统的移植和部署。
3.4 系统用例分析
通过3.3功能的分析,得出了本现代企业工程管理系统的用例图:
普通用户角色用例如图3-3所示。

图3-3 现代企业工程管理系统普通用户角色用例图
管理员角色用例如图3-4所示。

本章主要通过对现代企业工程管理系统的可行性分析、功能需求分析、系统用例分析、系统流程分析,确定整个现代企业工程管理系统要实现的功能。同时也为现代企业工程管理系统的代码实现和测试提供了标准。
本章主要讨论的内容包括现代企业工程管理系统的功能模块设计、数据库系统设计。
4.1 系统功能模块设计
4.1.1整体功能模块设计
在上一章节中主要对系统的功能性需求和非功能性需求进行分析,并且根据需求分析了本现代企业工程管理系统中的用例。那么接下来就要开始对本现代企业工程管理系统的架构、主要功能和数据库开始进行设计。现代企业工程管理系统根据前面章节的需求分析得出,其总体设计模块图如图4-1所示。

图4-1 现代企业工程管理系统功能模块图
4.2 数据库设计
数据库设计一般包括需求分析、概念模型设计、数据库表建立三大过程,其中需求分析前面章节已经阐述,概念模型设计有概念模型和逻辑结构设计两部分。
4.2.1 数据库概念结构设计
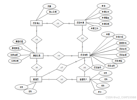
下面是整个现代企业工程管理系统中主要的数据库表总E-R实体关系图。

图4-6 现代企业工程管理系统总E-R关系图
4.2.2 数据库逻辑结构设计
通过上一小节中现代企业工程管理系统中总E-R关系图上得出一共需要创建很多个数据表。在此我主要罗列几个主要的数据库表结构设计。
| 编号 | 名称 | 数据类型 | 长度 | 小数位 | 允许空值 | 主键 | 默认值 | 说明 |
| 1 | token_id | int | 10 | 0 | N | Y | 临时访问牌ID | |
| 2 | token | varchar | 64 | 0 | Y | N | 临时访问牌 | |
| 3 | info | text | 65535 | 0 | Y | N | ||
| 4 | maxage | int | 10 | 0 | N | N | 2 | 最大寿命:默认2小时 |
| 5 | create_time | timestamp | 19 | 0 | N | N | CURRENT_TIMESTAMP | 创建时间: |
| 6 | update_time | timestamp | 19 | 0 | N | N | CURRENT_TIMESTAMP | 更新时间: |
| 7 | user_id | int | 10 | 0 | N | N | 0 | 用户编号: |
| 编号 | 名称 | 数据类型 | 长度 | 小数位 | 允许空值 | 主键 | 默认值 | 说明 |
| 1 | auth_id | int | 10 | 0 | N | Y | 授权ID: | |
| 2 | user_group | varchar | 64 | 0 | Y | N | 用户组: | |
| 3 | mod_name | varchar | 64 | 0 | Y | N | 模块名: | |
| 4 | table_name | varchar | 64 | 0 | Y | N | 表名: | |
| 5 | page_title | varchar | 255 | 0 | Y | N | 页面标题: | |
| 6 | path | varchar | 255 | 0 | Y | N | 路由路径: | |
| 7 | position | varchar | 32 | 0 | Y | N | 位置: | |
| 8 | mode | varchar | 32 | 0 | N | N | _blank | 跳转方式: |
| 9 | add | tinyint | 3 | 0 | N | N | 1 | 是否可增加: |
| 10 | del | tinyint | 3 | 0 | N | N | 1 | 是否可删除: |
| 11 | set | tinyint | 3 | 0 | N | N | 1 | 是否可修改: |
| 12 | get | tinyint | 3 | 0 | N | N | 1 | 是否可查看: |
| 13 | field_add | text | 65535 | 0 | Y | N | 添加字段: | |
| 14 | field_set | text | 65535 | 0 | Y | N | 修改字段: | |
| 15 | field_get | text | 65535 | 0 | Y | N | 查询字段: | |
| 16 | table_nav_name | varchar | 500 | 0 | Y | N | 跨表导航名称: | |
| 17 | table_nav | varchar | 500 | 0 | Y | N | 跨表导航: | |
| 18 | option | text | 65535 | 0 | Y | N | 配置: | |
| 19 | create_time | timestamp | 19 | 0 | N | N | CURRENT_TIMESTAMP | 创建时间: |
| 20 | update_time | timestamp | 19 | 0 | N | N | CURRENT_TIMESTAMP | 更新时间: |
| 编号 | 名称 | 数据类型 | 长度 | 小数位 | 允许空值 | 主键 | 默认值 | 说明 |
| 1 | bill_records_id | int | 10 | 0 | N | Y | 票据记录ID | |
| 2 | application_number | varchar | 64 | 0 | Y | N | 申请编号 | |
| 3 | project_number | varchar | 64 | 0 | Y | N | 项目编号 | |
| 4 | entry_name | varchar | 64 | 0 | Y | N | 项目名称 | |
| 5 | project_type | varchar | 64 | 0 | Y | N | 项目类型 | |
| 6 | data_materials | varchar | 255 | 0 | Y | N | 数据资料 | |
| 7 | regular_users | int | 10 | 0 | Y | N | 0 | 普通用户 |
| 8 | user_name | varchar | 64 | 0 | Y | N | 用户姓名 | |
| 9 | user_address | varchar | 64 | 0 | Y | N | 用户地址 | |
| 10 | user_phone_number | varchar | 64 | 0 | Y | N | 用户电话 | |
| 11 | bill_title | varchar | 64 | 0 | Y | N | 票据标题 | |
| 12 | bill_type | varchar | 64 | 0 | Y | N | 票据类型 | |
| 13 | spending_amount | int | 10 | 0 | Y | N | 0 | 花费金额 |
| 14 | record_date | date | 10 | 0 | Y | N | 记录日期 | |
| 15 | create_time | datetime | 19 | 0 | N | N | CURRENT_TIMESTAMP | 创建时间 |
| 16 | update_time | timestamp | 19 | 0 | N | N | CURRENT_TIMESTAMP | 更新时间 |
| 编号 | 名称 | 数据类型 | 长度 | 小数位 | 允许空值 | 主键 | 默认值 | 说明 |
| 1 | bill_type_id | int | 10 | 0 | N | Y | 票据类型ID | |
| 2 | bill_type | varchar | 64 | 0 | Y | N | 票据类型 | |
| 3 | create_time | datetime | 19 | 0 | N | N | CURRENT_TIMESTAMP | 创建时间 |
| 4 | update_time | timestamp | 19 | 0 | N | N | CURRENT_TIMESTAMP | 更新时间 |
| 编号 | 名称 | 数据类型 | 长度 | 小数位 | 允许空值 | 主键 | 默认值 | 说明 |
| 1 | hits_id | int | 10 | 0 | N | Y | 点赞ID: | |
| 2 | user_id | int | 10 | 0 | N | N | 0 | 点赞人: |
| 3 | create_time | timestamp | 19 | 0 | N | N | CURRENT_TIMESTAMP | 创建时间: |
| 4 | update_time | timestamp | 19 | 0 | N | N | CURRENT_TIMESTAMP | 更新时间: |
| 5 | source_table | varchar | 255 | 0 | Y | N | 来源表: | |
| 6 | source_field | varchar | 255 | 0 | Y | N | 来源字段: | |
| 7 | source_id | int | 10 | 0 | N | N | 0 | 来源ID: |
| 编号 | 名称 | 数据类型 | 长度 | 小数位 | 允许空值 | 主键 | 默认值 | 说明 |
| 1 | project_application_id | int | 10 | 0 | N | Y | 项目申请ID | |
| 2 | application_number | varchar | 64 | 0 | Y | N | 申请编号 | |
| 3 | project_number | varchar | 64 | 0 | Y | N | 项目编号 | |
| 4 | entry_name | varchar | 64 | 0 | Y | N | 项目名称 | |
| 5 | project_type | varchar | 64 | 0 | Y | N | 项目类型 | |
| 6 | project_amount | int | 10 | 0 | Y | N | 0 | 项目金额 |
| 7 | project_description | text | 65535 | 0 | Y | N | 项目说明 | |
| 8 | data_materials | varchar | 255 | 0 | Y | N | 数据资料 | |
| 9 | regular_users | int | 10 | 0 | Y | N | 0 | 普通用户 |
| 10 | user_name | varchar | 64 | 0 | Y | N | 用户姓名 | |
| 11 | user_address | varchar | 64 | 0 | Y | N | 用户地址 | |
| 12 | user_phone_number | varchar | 64 | 0 | Y | N | 用户电话 | |
| 13 | application_documents | varchar | 255 | 0 | Y | N | 申请文件 | |
| 14 | application_date | date | 10 | 0 | Y | N | 申请日期 | |
| 15 | reason_for_application | text | 65535 | 0 | Y | N | 申请理由 | |
| 16 | examine_state | varchar | 16 | 0 | N | N | 未审核 | 审核状态 |
| 17 | examine_reply | varchar | 16 | 0 | Y | N | 审核回复 | |
| 18 | user_id | int | 10 | 0 | N | N | 0 | 用户ID |
| 19 | create_time | datetime | 19 | 0 | N | N | CURRENT_TIMESTAMP | 创建时间 |
| 20 | update_time | timestamp | 19 | 0 | N | N | CURRENT_TIMESTAMP | 更新时间 |
| 编号 | 名称 | 数据类型 | 长度 | 小数位 | 允许空值 | 主键 | 默认值 | 说明 |
| 1 | project_confirmation_id | int | 10 | 0 | N | Y | 项目确认ID | |
| 2 | application_number | varchar | 64 | 0 | N | N | 申请编号 | |
| 3 | project_number | varchar | 64 | 0 | Y | N | 项目编号 | |
| 4 | entry_name | varchar | 64 | 0 | Y | N | 项目名称 | |
| 5 | project_type | varchar | 64 | 0 | Y | N | 项目类型 | |
| 6 | project_amount | int | 10 | 0 | Y | N | 0 | 项目金额 |
| 7 | project_description | text | 65535 | 0 | Y | N | 项目说明 | |
| 8 | data_materials | varchar | 255 | 0 | Y | N | 数据资料 | |
| 9 | regular_users | int | 10 | 0 | Y | N | 0 | 普通用户 |
| 10 | user_name | varchar | 64 | 0 | Y | N | 用户姓名 | |
| 11 | user_address | varchar | 64 | 0 | Y | N | 用户地址 | |
| 12 | user_phone_number | varchar | 64 | 0 | Y | N | 用户电话 | |
| 13 | application_documents | varchar | 255 | 0 | Y | N | 申请文件 | |
| 14 | confirmation_date | date | 10 | 0 | Y | N | 确认日期 | |
| 15 | create_time | datetime | 19 | 0 | N | N | CURRENT_TIMESTAMP | 创建时间 |
| 16 | update_time | timestamp | 19 | 0 | N | N | CURRENT_TIMESTAMP | 更新时间 |
| 编号 | 名称 | 数据类型 | 长度 | 小数位 | 允许空值 | 主键 | 默认值 | 说明 |
| 1 | project_information_id | int | 10 | 0 | N | Y | 项目信息ID | |
| 2 | project_number | varchar | 64 | 0 | N | N | 项目编号 | |
| 3 | entry_name | varchar | 64 | 0 | Y | N | 项目名称 | |
| 4 | project_type | varchar | 64 | 0 | Y | N | 项目类型 | |
| 5 | project_amount | int | 10 | 0 | Y | N | 0 | 项目金额 |
| 6 | project_description | text | 65535 | 0 | Y | N | 项目说明 | |
| 7 | data_materials | varchar | 255 | 0 | Y | N | 数据资料 | |
| 8 | details_introduction | longtext | 2147483647 | 0 | Y | N | 详情介绍 | |
| 9 | limit_times | int | 10 | 0 | N | N | 0 | 限制次数 |
| 10 | limit_type | tinyint | 4 | 0 | N | N | 2 | 限制次数类型1-每天次,2-总计次 |
| 11 | create_time | datetime | 19 | 0 | N | N | CURRENT_TIMESTAMP | 创建时间 |
| 12 | update_time | timestamp | 19 | 0 | N | N | CURRENT_TIMESTAMP | 更新时间 |
| 编号 | 名称 | 数据类型 | 长度 | 小数位 | 允许空值 | 主键 | 默认值 | 说明 |
| 1 | project_type_id | int | 10 | 0 | N | Y | 项目类型ID | |
| 2 | project_type | varchar | 64 | 0 | Y | N | 项目类型 | |
| 3 | create_time | datetime | 19 | 0 | N | N | CURRENT_TIMESTAMP | 创建时间 |
| 4 | update_time | timestamp | 19 | 0 | N | N | CURRENT_TIMESTAMP | 更新时间 |
| 编号 | 名称 | 数据类型 | 长度 | 小数位 | 允许空值 | 主键 | 默认值 | 说明 |
| 1 | regular_users_id | int | 10 | 0 | N | Y | 普通用户ID | |
| 2 | user_name | varchar | 64 | 0 | Y | N | 用户姓名 | |
| 3 | gender | varchar | 64 | 0 | Y | N | 性别 | |
| 4 | user_address | varchar | 64 | 0 | Y | N | 用户地址 | |
| 5 | user_phone_number | varchar | 64 | 0 | Y | N | 用户电话 | |
| 6 | examine_state | varchar | 16 | 0 | N | N | 已通过 | 审核状态 |
| 7 | user_id | int | 10 | 0 | N | N | 0 | 用户ID |
| 8 | create_time | datetime | 19 | 0 | N | N | CURRENT_TIMESTAMP | 创建时间 |
| 9 | update_time | timestamp | 19 | 0 | N | N | CURRENT_TIMESTAMP | 更新时间 |
| 编号 | 名称 | 数据类型 | 长度 | 小数位 | 允许空值 | 主键 | 默认值 | 说明 |
| 1 | upload_id | int | 10 | 0 | N | Y | 上传ID | |
| 2 | name | varchar | 64 | 0 | Y | N | 文件名 | |
| 3 | path | varchar | 255 | 0 | Y | N | 访问路径 | |
| 4 | file | varchar | 255 | 0 | Y | N | 文件路径 | |
| 5 | display | varchar | 255 | 0 | Y | N | 显示顺序 | |
| 6 | father_id | int | 10 | 0 | Y | N | 0 | 父级ID |
| 7 | dir | varchar | 255 | 0 | Y | N | 文件夹 | |
| 8 | type | varchar | 32 | 0 | Y | N | 文件类型 |
| 编号 | 名称 | 数据类型 | 长度 | 小数位 | 允许空值 | 主键 | 默认值 | 说明 |
| 1 | user_id | mediumint | 8 | 0 | N | Y | 用户ID:[0,8388607]用户获取其他与用户相关的数据 | |
| 2 | state | smallint | 5 | 0 | N | N | 1 | 账户状态:[0,10](1可用|2异常|3已冻结|4已注销) |
| 3 | user_group | varchar | 32 | 0 | Y | N | 所在用户组:[0,32767]决定用户身份和权限 | |
| 4 | login_time | timestamp | 19 | 0 | N | N | CURRENT_TIMESTAMP | 上次登录时间: |
| 5 | phone | varchar | 11 | 0 | Y | N | 手机号码:[0,11]用户的手机号码,用于找回密码时或登录时 | |
| 6 | phone_state | smallint | 5 | 0 | N | N | 0 | 手机认证:[0,1](0未认证|1审核中|2已认证) |
| 7 | username | varchar | 16 | 0 | N | N | 用户名:[0,16]用户登录时所用的账户名称 | |
| 8 | nickname | varchar | 16 | 0 | Y | N | 昵称:[0,16] | |
| 9 | password | varchar | 64 | 0 | N | N | 密码:[0,32]用户登录所需的密码,由6-16位数字或英文组成 | |
| 10 | | varchar | 64 | 0 | Y | N | 邮箱:[0,64]用户的邮箱,用于找回密码时或登录时 | |
| 11 | email_state | smallint | 5 | 0 | N | N | 0 | 邮箱认证:[0,1](0未认证|1审核中|2已认证) |
| 12 | avatar | varchar | 255 | 0 | Y | N | 头像地址:[0,255] | |
| 13 | open_id | varchar | 255 | 0 | Y | N | 针对获取用户信息字段 | |
| 14 | create_time | timestamp | 19 | 0 | N | N | CURRENT_TIMESTAMP | 创建时间: |
| 15 | vip_level | varchar | 255 | 0 | Y | N | 会员等级 | |
| 16 | vip_discount | double | 11 | 2 | Y | N | 0.00 | 会员折扣 |
| 编号 | 名称 | 数据类型 | 长度 | 小数位 | 允许空值 | 主键 | 默认值 | 说明 |
| 1 | group_id | mediumint | 8 | 0 | N | Y | 用户组ID:[0,8388607] | |
| 2 | display | smallint | 5 | 0 | N | N | 100 | 显示顺序:[0,1000] |
| 3 | name | varchar | 16 | 0 | N | N | 名称:[0,16] | |
| 4 | description | varchar | 255 | 0 | Y | N | 描述:[0,255]描述该用户组的特点或权限范围 | |
| 5 | source_table | varchar | 255 | 0 | Y | N | 来源表: | |
| 6 | source_field | varchar | 255 | 0 | Y | N | 来源字段: | |
| 7 | source_id | int | 10 | 0 | N | N | 0 | 来源ID: |
| 8 | register | smallint | 5 | 0 | Y | N | 0 | 注册位置: |
| 9 | create_time | timestamp | 19 | 0 | N | N | CURRENT_TIMESTAMP | 创建时间: |
| 10 | update_time | timestamp | 19 | 0 | N | N | CURRENT_TIMESTAMP | 更新时间: |
整个现代企业工程管理系统的需求分析主要对系统总体架构以及功能模块的设计,通过建立E-R模型和数据库逻辑系统设计完成了数据库系统设计。
5 系统详细设计与实现
现代企业工程管理系统的详细设计与实现主要是根据前面的现代企业工程管理系统的需求分析和现代企业工程管理系统的总体设计来设计页面并实现业务逻辑。主要从现代企业工程管理系统界面实现、业务逻辑实现这两部分进行介绍。
5.1用户功能模块
5.1.1 注册界面
现代企业工程管理系统的注册界面设计简洁明了。用户在注册界面上填写用户名+密码+确认密码+电子邮箱+身份+用户姓名+联系电话+用户地址+个人爱好等必要信息,并点击注册按钮提交注册请求。为确保安全性,系统可能会要求用户输入验证码。如果填写信息有误或缺失,系统会提供相应的错误提示。注册界面还包含登录链接,方便已注册用户直接登录系统。此外,用户协议和隐私政策也会显示在界面上,用户需同意相关条款才能完成注册。通过这样的设计,现代企业工程管理系统的注册界面旨在提供用户友好的注册体验,保障用户信息的安全性和隐私权,并确保符合相关法规和政策要求。其用注册界面展示如下图所示。

图5-1 注册界面图
注册的关键代码如下:
/**
* 注册
* @param user
* @return
*/
@PostMapping("register")
public Map<String, Object> signUp(@RequestBody User user) {
// 查询用户
Map<String, String> query = new HashMap<>();
Map<String,Object> map = JSON.parseObject(JSON.toJSONString(user));
query.put("username",user.getUsername());
List list = service.selectBaseList(service.select(query, new HashMap<>()));
if (list.size()>0){
return error(30000, "用户已存在");
}
map.put("password",service.encryption(String.valueOf(map.get("password"))));
service.insert(map);
return success(1);
}
5.1.2 登录界面
现代企业工程管理系统的登录界面设计简洁明了。用户可以在登录界面上输入自己的用户名、注册时使用的电子邮箱或手机号码,并填写与账号对应的密码。通过点击“登录”按钮,用户可以完成登录操作。如果用户忘记密码,登录界面提供了相应的“忘记密码”链接,方便找回或重置密码。同时,登录界面也可能包含一个注册链接,以便新用户可以直接跳转到注册界面进行账号注册。通过这样的设计,现代企业工程管理系统的登录界面旨在提供用户友好、便捷的登录体验,确保用户能够安全、快速地进入系统,用户登录界面如下图所示。

图5-2登录界面图
所有的用户都可以通过网页进入到现代企业工程管理系统中对信息进行查看,但是要实现租赁、收藏、评论的话,就不是所有人都能操作的,必须成为现代企业工程管理系统的普通用户,注册登录的流程图如下图所示。

图5-3注册登录流程图
登录代码如下:
* 登录
* @param data
* @param httpServletRequest
* @return
*/
@PostMapping("login")
public Map<String, Object> login(@RequestBody Map<String, String> data, HttpServletRequest httpServletRequest) {
log.info("[执行登录接口]");
String username = data.get("username");
String email = data.get("email");
String phone = data.get("phone");
String password = data.get("password");
List resultList = null;
Map<String, String> map = new HashMap<>();
if(username != null && "".equals(username) == false){
map.put("username", username);
resultList = service.selectBaseList(service.select(map, new HashMap<>()));
}
else if(email != null && "".equals(email) == false){
map.put("email", email);
resultList = service.selectBaseList(service.select(map, new HashMap<>()));
}
else if(phone != null && "".equals(phone) == false){
map.put("phone", phone);
resultList = service.selectBaseList(service.select(map, new HashMap<>()));
}else{
return error(30000, "账号或密码不能为空");
}
if (resultList == null || password == null) {
return error(30000, "账号或密码不能为空");
}
//判断是否有这个用户
if (resultList.size()<=0){
return error(30000,"用户不存在");
}
User byUsername = (User) resultList.get(0);
Map<String, String> groupMap = new HashMap<>();
groupMap.put("name",byUsername.getUserGroup());
List groupList = userGroupService.selectBaseList(userGroupService.select(groupMap, new HashMap<>()));
if (groupList.size()<1){
return error(30000,"用户组不存在");
}
UserGroup userGroup = (UserGroup) groupList.get(0);
//查询用户审核状态
if (!StringUtils.isEmpty(userGroup.getSourceTable())){
String res = service.selectExamineState(userGroup.getSourceTable(),byUsername.getUserId());
if (res==null){
return error(30000,"用户不存在");
}
if (!res.equals("已通过")){
return error(30000,"该用户审核未通过");
}
}
//查询用户状态
if (byUsername.getState()!=1){
return error(30000,"用户非可用状态,不能登录");
}
String md5password = service.encryption(password);
if (byUsername.getPassword().equals(md5password)) {
// 存储Token到数据库
AccessToken accessToken = new AccessToken();
accessToken.setToken(UUID.randomUUID().toString().replaceAll("-", ""));
accessToken.setUser_id(byUsername.getUserId());
Duration duration = Duration.ofSeconds(7200L);
redisTemplate.opsForValue().set(accessToken.getToken(), accessToken,duration);
// 返回用户信息
JSONObject user = JSONObject.parseObject(JSONObject.toJSONString(byUsername));
user.put("token", accessToken.getToken());
JSONObject ret = new JSONObject();
ret.put("obj",user);
return success(ret);
} else {
return error(30000, "账号或密码不正确");
}
}
5.1.3 后台首页界面
可查看项目信息统计、项目确认统计、票据记录统计等数据分析。其主界面展示如下图所示。

图5-4 后台首页界面图
5.1.4 项目信息管理界面
可查看管理员发布的所有项目信息,进行查询操作,支持项目编号、项目名称、项目类型搜索,点击可查看详情(项目编号、项目名称、项目类型、项目金额、项目说明、数据资料、详情介绍),并可点击进行申请项目,填写申请项目信息(申请文件、申请日期、申请理由、申请文件)并进行提交,等待审核。界面如下图所示。

图5-5 项目信息管理界面图
可查看自己提交的所有项目申请信息,进行增改删查操作,支持项目编号、项目名称、申请时间、审核状态搜索,可点击查看详情(申请编号、项目编号、项目名称、项目类型、项目金额、项目说明、数据资料、普通用户、用户姓名、用户地址、用户电话、申请文件、申请日期、申请理由、申请文件、审核状态、审核回复)。界面如下图所示。

图5-6项目申请管理界面图
5.1.6 项目确认管理界面
可查看自己的所有项目确认信息,进行增改删查操作,支持项目编号、项目名称、确认日期搜索,点击可查看详情(申请编号、项目编号、项目名称、项目类型、项目金额、项目说明、数据资料、普通用户、用户姓名、用户地址、用户电话、申请文件、确认日期),和进行开票,填写开票信息(票据标题、票据类型、花费金额、记录日期)并提交。界面如下图所示。

图5-7 项目确认管理界面图
可查看自己的所有票据记录,进行查询和删除操作,支持目编号、项目名称、票据类型、记录日期搜索,点击可查看详情(申请编号、项目编号、项目名称、项目类型、、数据资料、用户姓名、用户地址、用户电话、票据标题、票据类型、花费金额、记录日期)。界面如下图所示。

图5-8票据记录管理界面图
可查看项目信息统计、项目确认统计、票据记录统计等数据分。界面如下图所示。

图5-9后台首页界面图
5.2.2 项目信息管理界面
可查看所有项目信息,进行增改删查操作,支持项目编号、项目名称、项目类型搜索,点击可查看详情,添加提交项目信息(项目编号、项目名称、项目类型、项目金额、项目说明、数据资料、详情介绍、限制次数)。界面如下图所示。

图5-10项目信息管理界面图
添加关键代码:
@RequestMapping("/get_list")
public Map<String, Object> getList(HttpServletRequest request) {
Map<String, Object> map = service.selectToPage(service.readQuery(request), service.readConfig(request));
return success(map);
}
删除关键代码:
@RequestMapping(value = "/del")
@Transactional
public Map<String, Object> del(HttpServletRequest request) {
service.delete(service.readQuery(request), service.readConfig(request));
return success(1);
}
public void delete(Map<String,String> query,Map<String,String> config){
QueryWrapper wrapper = new QueryWrapper<E>();
toWhereWrapper(query, "0".equals(config.get(FindConfig.GROUP_BY)),wrapper);
baseMapper.delete(wrapper);
log.info("[{}] - 删除操作:{}",wrapper.getSqlSelect());
}
修改关键代码:
@PostMapping("/set")
@Transactional
public Map<String, Object> set(HttpServletRequest request) throws IOException {
service.update(service.readQuery(request), service.readConfig(request), service.readBody(request.getReader()));
return success(1);
}
可查看提交的所有项目申请信息,进行查询和删除操作,支持项目编号、项目名称、申请时间、审核状态搜索,可点击查看详情,进行审核(审核状态、审核回复),并可点击进行确认(确认日期)操作。界面如下图所示。

图5-11项目申请管理界面图
可查看所有项目确认信息,进行增改删查操作,支持项目编号、项目名称、确认日期搜索,点击可查看详情,和进行开票。界面如下图所示。

图5-12项目确认管理界面图
可查看所有票据类型信息,进行增改删查操作,支持票据类型搜索,点击可查看详情。界面如下图所示。

图5-13票据类型管理界面图
6系统测试
6.1测试目的
测试目的是为了评估现代企业工程管理系统在功能、用户体验、性能、安全性、可靠性、兼容性和可维护性等方面的表现。通过测试,我们可以验证系统是否按照需求规格正确实现各个功能模块,并提供直观友好的用户界面和良好的用户体验。同时,测试还能评估系统在处理大量并发请求、数据负载和复杂业务场景下的性能表现,以及安全机制的有效性和系统在异常情况下的稳定性。此外,测试还关注系统在不同操作系统、浏览器和设备上的兼容性,以及代码结构的清晰度和易维护性。通过进行系统测试,可以及时发现问题和缺陷,并进行修复和优化,确保现代企业工程管理系统的质量和稳定性,满足用户的期望和需求。
测试概述旨在评估现代企业工程管理系统在功能、性能、安全性和用户体验等方面的质量。测试过程包括制定测试计划、搭建测试环境、设计测试用例、执行测试和分析测试结果等阶段。通过这些步骤,可以验证系统的正确性、完整性和稳定性,并发现潜在问题和改进点。测试概述还包括缺陷修复和再测试阶段,确保问题得到及时解决并验证修复效果。最终,系统经过测试和验收后,可以交付给用户或部署到生产环境中使用。通过全面的测试过程,现代企业工程管理系统的质量和性能将得到充分评估,以满足用户的需求和期望。
测试结果是通过对现代企业工程管理系统进行各项测试活动和测试用例的执行得出的结论。功能测试结果验证了系统各个功能模块的正确实现和边界条件的处理情况。性能测试结果提供了系统在不同负载和并发情况下的响应时间、吞吐量和资源利用率等性能指标。安全性测试结果评估了系统的安全机制和措施对常见威胁和攻击的防御效果。用户体验测试结果展示了系统用户界面和操作流程的友好度和流畅性。兼容性测试结果评估了系统在不同操作系统、浏览器和设备上的兼容性表现。此外,缺陷报告记录了测试过程中发现的问题和缺陷的描述、严重程度以及建议的解决方案。通过综合分析这些测试结果,可以评估现代企业工程管理系统的质量、稳定性和用户满意度,并提供改进和修复的方向。
总结与展望
经过对现代企业工程管理系统的设计与开发,我们成功地基于SSM框架构建了一个便捷、高效的现代企业工程管理系统。在系统的开发过程中,我们充分利用了SSM框架的优势,如自动配置、快速开发等特点,加快了项目的迭代和部署速度。同时,借助SSM提供的丰富的生态系统,我们引入了一些常用的第三方库和组件,增强了系统的功能和性能。
然而,现代企业工程管理系统仍有进一步的改进空间。首先,我们可以继续优化系统的用户界面和交互体验,使其更加直观友好。其次,可以引入更多的智能化技术,提升用户的个性化体验和服务质量,为用户提供更全面的租赁服务。
未来,我们将继续关注用户的需求变化和行业趋势,持续优化现代企业工程管理系统。通过不断的迭代和创新,我们希望将该系统打造成为行业的领先平台,为用户提供更便捷、高效的现代企业工程管理体验。同时,我们也将加强与合作伙伴和供应商的合作,共同推动现代企业工程管理行业的发展和创新。
总之,现代企业工程管理系统在设计与实现过程中取得了一定的成果,但仍有进一步的改进和发展空间。未来我们将持续努力,不断提升系统的功能和性能,为用户提供更好的租赁服务体验。
[1]赵彩霞,张栽培,杨璇.基于Java编程导航学习平台开发设计的研究[J].家电维修,2024,(03):62-64.
[2]韩小龙,司珍,吕晓峰等.基于面向对象编程的Java语言程序设计方法分析[J].集成电路应用,2024,41(01):228-229.DOI:10.19339/j.issn.1674-2583.2024.01.103.
[3]韩前鹏,陈雨华,王星.基于Java的叶片机械自动设计平台研究与开发[J].工业控制计算机,2023,36(12):21-23.
[4]袁爱平,陈畅,孙士兵等.基于SSM框架的高校学生信息管理系统设计与实现[J].工业控制计算机,2023,36(12):127-129.
[5]唐媛媛,王晓楠,李京培等.基于SpringBoot的病原生物学在线智能化实验考试系统建设探索[J].赤峰学院学报(自然科学版),2023,39(12):75-78.DOI:10.13398/j.cnki.issn1673-260x.2023.12.024.
[6]袁琳琳.计算机软件Java编程特点及技术分析[J].数字通信世界,2023,(12):87-89.
[7]马庆.计算机软件开发中JAVA编程语言的应用[J].山西电子技术,2023,(06):84-86+98.
[8]单厚信,刘舒心,程文远等.基于SSM架构的图书资料管理系统设计与实现[J].现代信息科技,2023,7(23):46-51.DOI:10.19850/j.cnki.2096-4706.2023.23.010.
[9]闫凤琴,李汶洋.基于SSM的防诈骗警民协同防护平台的设计与实现[J].中国新通信,2023,25(23):140-142.
[10]宋晓燕,杨芬.Java程序设计语言的分层教学实践[J].电子技术,2023,52(11):182-183.
[11]刘方磊.基于SSM框架的旅游大数据分析系统设计与实现[J].中国新技术新产品,2023,(21):22-25.DOI:10.13612/j.cnki.cntp.2023.21.002.
[12]施峰,张瑾.基于SSM的编译原理精品课程网站设计与实现[J].中国新通信,2023,25(20):44-46+49.
[13]赵进步,袁慧.基于SSM框架的“云节”系统设计与实现[J].电脑编程技巧与维护,2023,(10):90-92.DOI:10.16184/j.cnki.comprg.2023.10.021.
[14]王敏.基于SSM的高校学生综合测评管理系统设计与实现[J].电脑知识与技术,2023,19(29):59-62+70.DOI:10.14004/j.cnki.ckt.2023.1530.
[15]文臻铭,吴钧皓.基于SSM框架的电力电缆附件电子商城系统设计与实现[J].工业控制计算机,2023,36(08):145-146+153.
[16]魏林,朱杨骁,蔡亚洲等.基于SSM的高校实验室设备故障报修综合管理平台设计与实现[J].电脑知识与技术,2023,19(23):57-59.DOI:10.14004/j.cnki.ckt.2023.1168.
[17]田斌.基于SSM框架的宠物医院系统设计[J].无线互联科技,2023,20(14):69-71.
[18]王文东.工程管理公司强化合规体系建设打造一流现代企业[J].华北电业,2023,(06):50-51.
[19]张林成.统计分析在现代工程项目管理中的应用研究[J].中华建设,2022,(05):27-28.
[20]卢忠义.建筑工程的精细化控制和现代化研究[J].四川水泥,2020,(08):179-180.
在本文的最后,我要对许多人表示诚挚的感谢,他们为现代企业工程管理系统的研发和完成做出了重要的贡献。首先,我要感谢我的导师,您给予了我悉心的指导和支持,在选题和研究过程中提供了宝贵的意见和建议。您的专业知识和严谨态度使我受益匪浅,让我能够顺利地完成毕业设计。其次,我要感谢我的同学和朋友们,你们在我写作和排版过程中给予了热情的帮助和鼓励。与你们一起度过的大学生活是我宝贵的回忆,你们的友谊让我感到无比温暖和快乐。
此外,我也要感谢那些为我们提供参考和指导的学者和专家们。他们的研究成果为我们的论文提供了宝贵的指导,使我们能够更好地理解问题和展开思考。
最后,我要感谢我的家人和爱人,你们一直以来对我无条件的支持和理解让我能够专注于学业。你们的鼓励和陪伴是我坚持不懈的动力。
在这段时间里,我收获了很多宝贵的经验和知识。尽管我的能力有限,但我会继续努力去完善这篇论文,并且真诚地希望各位老师和同学们能够给予宝贵的指导与意见。
最后,再次向所有支持和帮助过我的人表示深深的感谢!我会将所学所得用于实践,为社会做出自己的贡献。
免费领取项目源码,请关注❥点赞收藏并私信博主,谢谢~
672

被折叠的 条评论
为什么被折叠?



