摘 要
本文基于JavaWeb技术,实现了一款企业即时通信平台,包括首页、网站公告、网站新闻和聊天室等功能模块。通过该平台,企业员工可以方便快捷地进行即时通讯、查看企业公告和新闻,以及在聊天室内进行实时交流和协作。本文在研究背景中提出了企业内部沟通的重要性和现有即时通信工具的局限性,针对企业内部沟通需求,设计开发了这一企业即时通信平台,旨在提高企业内部沟通效率和团队协作能力,促进信息的及时传递和共享。
随着企业规模的不断扩大和分布式办公的普及,企业内部沟通变得日益重要。传统的邮件通讯和电话沟通已经不能满足企业快速、高效的沟通需求,因此,企业即时通信工具应运而生。然而,市面上的即时通信工具多为公共平台,安全性和私密性难以保障,不适合企业内部沟通使用。因此,开发一款安全、稳定的企业即时通信平台对于提升企业内部沟通效率至关重要。
本文通过使用JavaWeb技术,开发了一款企业即时通信平台,包括首页展示企业信息、网站公告发布企业通知、网站新闻展示企业动态以及聊天室提供实时交流等功能。该平台提供了安全稳定的内部沟通平台,可加强企业员工之间的沟通互动,提高团队合作效率,促进信息的快速传递和共享。未来的研究可以进一步完善平台功能,提升用户体验,满足企业不断增长的沟通需求。
关键词:JavaWeb;企业即时通信;springboot框架。
This article is based on JavaWeb technology and implements an enterprise instant messaging platform, which includes functional modules such as homepage, website announcements, website news, and chat rooms. Through this platform, enterprise employees can conveniently and quickly communicate through instant messaging, view company announcements and news, and engage in real-time communication and collaboration in chat rooms. This article highlights the importance of internal communication within enterprises and the limitations of existing instant messaging tools in the research background. In response to the communication needs within enterprises, this enterprise instant messaging platform has been designed and developed to improve communication efficiency and team collaboration capabilities, promote timely transmission and sharing of information.
With the continuous expansion of enterprise scale and the popularization of distributed office, internal communication within enterprises has become increasingly important. Traditional email and phone communication can no longer meet the fast and efficient communication needs of enterprises, therefore, enterprise instant messaging tools have emerged. However, most instant messaging tools on the market are public platforms, making it difficult to ensure security and privacy, and are not suitable for internal communication within enterprises. Therefore, developing a secure and stable enterprise instant messaging platform is crucial for improving internal communication efficiency.
This article develops an enterprise instant messaging platform using JavaWeb technology, which includes functions such as displaying enterprise information on the homepage, publishing enterprise notifications through website announcements, displaying enterprise dynamics through website news, and providing real-time communication through chat rooms. This platform provides a secure and stable internal communication platform, which can strengthen communication and interaction among enterprise employees, improve team cooperation efficiency, and promote the rapid transmission and sharing of information. Future research can further improve platform functionality, enhance user experience, and meet the growing communication needs of enterprises.
Keywords: JavaWeb; Enterprise instant messaging; Springboot framework.
目录
1.1选题背景
随着信息技术的不断发展和企业规模的扩大,企业内部沟通变得至关重要。传统的沟通方式如邮件和电话虽然便捷,但在实时性和互动性上存在局限。因此,企业需要一种更加高效、安全、即时的内部沟通方式,以促进团队协作,提升工作效率。现有的公共即时通信工具虽然功能强大,但安全性和隐私保护难以保障,不适合作为企业内部沟通工具使用。
基于这一背景,开发一款专门针对企业内部使用的即时通信平台成为一项重要需求。这样的平台可以提供企业定制化的沟通功能,包括内部公告发布、企业新闻展示、实时聊天等功能,满足企业内部通讯的安全性、私密性和高效性要求。通过建立企业即时通信平台,企业可以加强内部沟通、促进信息共享和团队协作,提高工作效率和员工满意度。因此,研究开发基于JavaWeb的企业即时通信平台具有重要的实际意义和应用前景。
1.2研究意义
研究开发基于JavaWeb的企业即时通信平台具有重要的实际意义。该平台能够提升企业内部沟通效率,加强信息安全和隐私保护,便于管理和监控内部通讯。同时,它也有助于促进团队协作和信息共享,提高员工工作满意度,推动企业的发展和提升竞争力。综上所述,企业即时通信平台的研究和开发对于企业内部沟通的优化和提升具有重要意义。
通过提供安全稳定的内部通讯环境,企业即时通信平台有助于加强企业内部团队协作,促进信息共享和实时沟通。这不仅有助于提升工作效率和员工满意度,还能有效管理和监控内部通讯流程,确保信息安全和隐私保护。因此,研究开发基于JavaWeb的企业即时通信平台对于提高企业内部沟通效率、促进团队合作、保障信息安全具有重要意义,有望为企业内部管理和运营带来实质性的改善和提升。
1.3国内外研究现状
在国外,许多知名企业已经广泛应用各类企业即时通信工具,如Slack、Microsoft Teams、Zoom等,以提高企业内部沟通效率和团队协作。这些平台提供了实时聊天、视频会议、文件共享等功能,满足企业的内部沟通需求,提升工作效率。同时,一些研究机构和学术界也开展了关于企业即时通信工具的研究,探讨其在企业即时通信和团队协作方面的作用和影响。
国内研究现状:在国内,随着互联网和信息技术的快速发展,越来越多的企业开始重视内部沟通的重要性,研究和应用企业即时通信平台。一些大型企业和互联网公司已经开发并应用了企业内部即时通信工具,如钉钉、企业微信等,以提高内部沟通效率和团队协作。同时,国内一些高校和研究机构也开始关注企业即时通信平台的研究,探讨其在企业即时通信和组织沟通方面的应用和影响。
总体来说,国内外对于企业即时通信平台的研究和应用都在不断深入和扩展,各界对于这一领域的关注度逐渐增加。通过借鉴国内外研究现状和经验,可以更好地开发和优化基于JavaWeb的企业即时通信平台,满足企业内部沟通的需求,提升工作效率和团队合作能力。
1.4研究内容
首页:在研究中,将设计和开发企业即时通信平台的首页,作为用户访问的入口和信息展示页面。首页将包括企业标识、导航菜单、登录入口等元素,提供用户友好的界面设计和导航功能,使用户能够快速了解平台的功能和特点。
网站公告:研究将关注网站公告功能的设计和实现,使企业能够发布重要通知、公告和事件信息。管理员可以发布公告内容,用户可以查看最新公告并及时了解企业的重要动态和消息,促进信息的快速传递和共享。
网站新闻:研究还将涉及网站新闻功能的开发,使企业能够发布企业新闻、行业动态等资讯内容。用户可以浏览新闻列表,阅读详细新闻内容,了解企业最新动态和行业资讯,促进员工对企业和行业的了解和关注。
聊天室:最后,研究将集中于聊天室功能的设计与实现,实现用户之间的即时通讯和交流。聊天室将支持实时文本聊天、表情符号、文件传输等功能,使用户能够方便快捷地进行内部沟通和协作,提高团队合作效率和工作效率。
通过研究内容的设计和实现,企业即时通信平台将能够提供多样化的功能模块,包括信息展示、即时通讯等功能,满足企业内部沟通和信息共享的需求,促进团队协作和工作效率的提升。系统用户管理的效率,促进员工间的交流与合作,推动企业的可持续发展。
1.5论文结构安排
根据市场调研得到的信息数据,结合国内外前沿研究,利用相关系统开发和设计方法,最终设计出企业即时通信平台。
本文共有七章,如下所示。
第一章概述了企业即时通信平台的研究目的和意义;精炼地总结了国内外在企业即时通信平台领域的研究情况和未来的发展趋势,最后给出了论文的组成结构。
第二章简要概述了本文所用的相关技术简介和开发环境。
第三章简要对系统各业务流程进行需求分析、可行性分析。
第四章对企业即时通信平台进行设计。
第五章对企业即时通信平台进行实现,并贴出相关页面截图,语言描述出具体功能实现的操作方法。
第六章对企业即时通信平台采用测试用例的方式来对一些主要功能模块测试,最后得出测试结果。
第七章总结全文并对未来的研究做出展望。
第2章 开发环境及相关技术介绍
在开发基于JavaWeb的企业即时通信平台时,需要使用一系列开发工具和相关技术来实现功能模块的设计与开发。以下是开发环境及相关技术的介绍:
2.1开发环境:
Java开发环境:使用JDK(Java Development Kit)作为Java开发环境,包括Java编译器、JRE等。
集成开发环境(IDE):选择MyEclipse、Eclipse等作为集成开发环境,方便开发人员进行代码编写、调试和项目管理。
服务器环境:使用Apache Tomcat作为Java Web应用程序的服务器容器,用于部署和运行企业即时通信平台。
2.2相关技术:
JavaWeb技术:使用JavaWeb技术进行企业即时通信平台的开发,包括Servlet、JSP、JavaBean等技术。
前端开发技术:采用HTML、CSS、JavaScript等前端开发技术,实现网页的布局、样式和交互效果。
数据库技术:使用关系型数据库管理系统(如MySQL、Oracle)进行数据存储和管理,通过JDBC技术与Java后端进行数据交互。
WebSocket技术:实现实时通讯功能时,可以采用WebSocket技术,实现客户端和服务器之间的双向通信。
安全认证技术:考虑到信息安全性,可以使用Spring Security等安全框架,实现用户认证和授权功能,确保数据安全和用户隐私。
综上所述,开发基于JavaWeb的企业即时通信平台需要充分利用JavaWeb技朊和相关开发工具,结合前端开发技术和数据库技术,确保平台功能的完整实现和用户体验的优化。同时,考虑到信息安全和用户隐私保护,安全认证技术也是开发过程中需要重点关注的技术之一。
2.3 Spring Boot框架介绍:
Spring Boot 是一个基于 Spring 框架的开源框架,旨在简化基于 Spring 的应用程序的开发和部署。Spring Boot 提供了一种快速、便捷的方式来创建独立的、生产级别的 Spring 应用程序,同时减少了繁琐的配置和样板代码。以下是 Spring Boot 框架的介绍:
简化配置:Spring Boot 通过约定大于配置的原则,简化了项目的配置。大多数情况下,Spring Boot 可以自动配置应用程序所需的配置,减少了开发人员需要手动配置的工作量。
内嵌式容器:Spring Boot 提供了一系列内嵌式容器,如Tomcat、Jetty等,可以将应用程序打包成一个可执行的 JAR 文件,方便部署和运行,无需额外配置外部容器。
自动化配置:Spring Boot 提供了大量的 Starter POMs(项目对象模型),通过简单地引入相应的 Starter POM,即可自动配置应用程序所需的依赖项。
微服务支持:Spring Boot 非常适合构建微服务架构,可以快速搭建和部署独立的微服务应用程序,支持微服务治理、服务注册与发现等特性。
监控与管理:Spring Boot 集成了 Actuator 模块,可以帮助开发人员监控应用程序的运行状态,提供健康检查、度量指标、环境信息等功能。
自动化测试:Spring Boot 支持自动化测试,可以使用 Spring Test 模块进行单元测试、集成测试等,保证应用程序的稳定性和可靠性。
总的来说,Spring Boot 的出现极大地简化了 Spring 应用程序的开发流程,提高了开发效率,降低了入门门槛。通过 Spring Boot,开发人员可以快速搭建和部署应用程序,专注于业务逻辑的开发,而无需过多关注繁杂的配置和细节。
第3章 系统分析
3.1系统可行性分析
基于JavaWeb的企业即时通信平台的实现与开发具有较高的系统可行性。JavaWeb技术成熟稳定,提供了丰富的开发工具和框架,如Servlet、JSP、JavaBean等,能够满足企业即时通信平台的需求。同时,前端技术和数据库技术的结合也为系统功能的实现提供了支持。综合考虑到技术成熟度、开发工具的支持以及市场需求,基于JavaWeb的企业即时通信平台的开发具备良好的可行性,有望在实际应用中取得成功。
3.1.1技术可行性分析
基于JavaWeb的企业即时通信平台在技术上具有较高的可行性。JavaWeb技术成熟稳定,拥有强大的生态系统和广泛的应用领域,适用于开发企业级应用程序。通过结合Servlet、JSP、JavaBean等技术,可以实现平台的前后端交互和功能开发。此外,使用内嵌式容器和约定大于配置的原则,如Spring Boot框架,可以简化开发流程,提高开发效率。前端技术的运用,如HTML、CSS、JavaScript,可以实现页面的布局和交互效果,增强用户体验。另外,数据库技术的应用,如MySQL、Oracle等,可以支持数据存储和管理。综合以上技术因素的考量,基于JavaWeb的企业即时通信平台在技术上具备可行性,有望实现系统的稳定运行和功能完善。
3.1.2经济可行性分析
基于JavaWeb的企业即时通信平台在经济上具有可行性。通过综合成本评估、收益预期、市场竞争和风险评估等方面的考量,可以评估项目的投资回报率,判断项目的经济可行性。该平台的建立有望提高内部沟通效率、促进团队协作、增强信息共享,从而带来企业整体绩效的提升,为企业发展提供经济支持和保障。
3.1.3操作可行性分析
基于JavaWeb的企业即时通信平台在操作上具有良好的可行性。系统管理员和普通用户可以通过简单直观的界面进行操作,实现功能模块的管理和使用。管理员可以方便地发布公告、管理用户信息,普通用户可以轻松进行消息查看、聊天交流等操作,符合用户习惯且操作流程清晰简单,有助于提高系统的管理效率和用户体验。综合考虑操作流程的简易性和用户友好性,基于JavaWeb的企业即时通信平台在操作上具有较高的可行性。
3.2系统需求分析
3.2.1功能需求分析
企业即时通信平台的功能分析包括注册用户和管理员两个角色。功能分析概述如下:
(1)注册用户功能:
首页:展示企业即时通信平台的整体概况,包括企业Logo、导航菜单等,提供用户友好的访问界面。
网站公告:用户可以查看系统发布的重要通知和公告信息,包括企业活动、重要提醒等。
网站新闻:用户可以浏览系统发布的企业新闻和行业动态,了解企业最新动态和资讯。
聊天室:用户可以进入聊天室进行实时交流和互动,支持文本消息发送、表情符号、文件传输等功能。
(2)管理员功能:
系统用户:管理员可以管理系统用户,包括添加新用户、编辑用户信息、启用/禁用用户账号等操作。
部门信息管理:管理员可以管理部门信息,包括添加新部门、编辑部门信息、删除部门等。
系统管理:管理员可以进行系统整体管理,包括设置系统参数、日志管理、权限管理等。
网站公告管理:管理员可以发布、编辑和删除网站公告,确保重要通知和公告信息及时更新。
资源管理:管理员可以管理系统资源,包括网站新闻、上传、下载文件、管理聊天室资源等。
以上功能需求分析涵盖了注册用户和管理员的功能模块,旨在为企业即时通信平台的设计和开发提供参考,确保系统能够满足用户需求和管理要求。
3.2.2非功能性需求分析
企业即时通信平台的非功能性需求比如企业即时通信平台的安全性怎么样,可靠性怎么样,性能怎么样,可拓展性怎么样等。具体可以表示在如下3.1表格中:
表3.1 企业即时通信平台非功能需求表
| 安全性 | 主要指企业即时通信平台数据库的安装,数据库的使用和密码的设定必须合乎规范。 |
| 可靠性 | 可靠性是指企业即时通信平台能够安装用户的指示进行操作,经过测试,可靠性90%以上。 |
| 性能 | 性能是影响企业即时通信平台占据市场的必要条件,所以性能最好要佳才好。 |
| 可扩展性 | 比如数据库预留多个属性,比如接口的使用等确保了系统的非功能性需求。 |
| 易用性 | 用户只要跟着企业即时通信平台的页面展示内容进行操作,就可以了。 |
| 可维护性 | 企业即时通信平台开发的可维护性是非常重要的,经过测试,可维护性没有问题 |
3.3系统用例分析
通过以上功能的分析,得出了系统的用例图企业即时通信平台中用户角色用例图:如图3-1和3-2所示:
企业即时通信平台中注册用户角色用例图如图3-2所示:

图3-2注册用户角色用例图
企业即时通信平台中管理员角色用例图如图3-3所示:

图3-3管理员角色用例图
3.4 系统开发流程
开发企业即时通信平台需要经过多个步骤,包括分析管理模块+编写代码+规划和操作,这些步骤是打造企业即时通信平台信息管理AP的关键,它们将决定系统能否达到预期的功能,并且能够在完成设计之后得到实施。在开发过程中,为了确保系统的有效性,每个阶段的开发必须严格遵循线性顺序,并且每个步骤的完成情况都要经过技术检验,以确保每个步骤的准确性,避免出现拖拽现象,从而保证系统的设计功能能够得到有效实施。
通过对企业即时通信平台的成功开发,我们可以看出,采用这种方法可以显著降低系统的复杂性,并且可以通过图3-4进一步证明。

图3-4 开发系统流程图
3.5 系统流程分析
数据流程分析是对企业即时通信平台中信息的流动和处理过程进行评估和描述。通过构建数据流图和数据字典,明确数据从输入到输出的路径,以及各个处理步骤和数据存储的关系。这有助于理解平台的功能和业务流程,并为系统设计和开发提供指导。
3.5.1数据增加流程
用户成功登入系统后就能够实现增加数据的操作,增加数据的编号是特定的,系统生成,用户不能随意填写,除了编号以外,其他增加信息用户自己填写,填写后的信息经过系统验证,验证合法通过就显示增加数据成功了,相反的话,就没有增加成功,图3-5显示的就是在增加数据时的流程。

图3-5 数据增加流程图
3.5.2数据修改流程
数据修改时的流程和上面介绍的数据增加时的流程差不多,如图3-6所示。

图3-6 数据修改流程图
3.5.3数据删除流程
如果系统里面存在一些没有用的数据的话,相关的管理人员还可以对这些数据进行删除,图3-7就是数据删除时的流程图。

图3-7数据删除流程图
第4章 系统设计
4.1 系统架构设计
本企业即时通信平台从架构上分为三层:表现层(UI)、业务逻辑层(BLL)以及数据层(DL)。

图4-1 企业即时通信平台架构设计图
表现层(UI):又称UI层,主要完成本企业即时通信平台的UI交互功能,一个良好的UI可以打打提高用户的用户体验,增强用户使用本企业即时通信平台时的舒适度。UI的界面设计也要适应不同版本的企业即时通信平台以及不同尺寸的分辨率,以做到良好的兼容性。UI交互功能要求合理,用户进行交互操作时必须要得到与之相符的交互结果,这就要求表现层要与业务逻辑层进行良好的对接。
业务逻辑层(BLL):主要完成本企业即时通信平台的数据处理功能。用户从表现层传输过来的数据经过业务逻辑层进行处理交付给数据层,系统从数据层读取的数据经过业务逻辑层进行处理交付给表现层。
数据层(DL):由于本企业即时通信平台的数据是放在服务端的MySQL数据库中,因此本属于服务层的部分可以直接整合在业务逻辑层中,所以数据层中只有数据库,其主要完成本企业即时通信平台的数据存储和管理功能。
4.2系统功能模块设计
系统在结构上的设计至关重要,要考虑周全,设计全面,一个完善的结构体系,能够满足用户在使用时的各种需求,这样会让提高程序的使用率,保证程序被长久的利用。在设计企业即时通信平台的结构时,也列入重点,采用模块化的方法来进行设计,即首先将大模块确定下来,再慢慢的将大模块进行补充完善,向下分支出小模块,一起共同组成的系统的结构体系,下图是该企业即时通信平台的结构设计图,直观明了的可以看出本项目程序的功能。

图4-2 企业即时通信平台功能模块图
4.3 数据库设计
数据库设计是系统开发中至关重要的一环,它涉及到数据的组织、存储和管理。在数据库设计中,我们将根据系统的需求设计数据库的概念结构和逻辑结构,包括定义实体、属性、关系和约束等。
4.3.1数据库概念结构设计
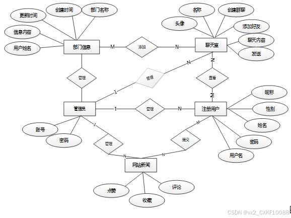
数据库概念结构设计主要涉及数据库的实体和实体之间的关系。通过实体-关系模型或者其他适当的模型,我们将定义系统中涉及的各个实体以及它们之间的联系。下面是整个企业即时通信平台中主要的数据库表以及总E-R实体关系图。

图4-3 企业即时通信平台总E-R关系图
4.3.2数据库逻辑结构设计
通过上一小节中企业即时通信平台总E-R关系图上得出一共需要创建很多个数据表。在此我主要罗列几个主要的数据库表结构设计。
表access_token (登陆访问时长)
| 编号 | 名称 | 数据类型 | 长度 | 小数位 | 允许空值 | 主键 | 默认值 | 说明 |
| 1 | token_id | int | 10 | 0 | N | Y | 临时访问牌ID | |
| 2 | token | varchar | 64 | 0 | Y | N | 临时访问牌 | |
| 3 | info | text | 65535 | 0 | Y | N | ||
| 4 | maxage | int | 10 | 0 | N | N | 2 | 最大寿命:默认2小时 |
| 5 | create_time | timestamp | 19 | 0 | N | N | CURRENT_TIMESTAMP | 创建时间: |
| 6 | update_time | timestamp | 19 | 0 | N | N | CURRENT_TIMESTAMP | 更新时间: |
| 7 | user_id | int | 10 | 0 | N | N | 0 | 用户编号: |
| 编号 | 名称 | 数据类型 | 长度 | 小数位 | 允许空值 | 主键 | 默认值 | 说明 |
| 1 | article_id | mediumint | 8 | 0 | N | Y | 文章id:[0,8388607] | |
| 2 | title | varchar | 125 | 0 | N | Y | 标题:[0,125]用于文章和html的title标签中 | |
| 3 | type | varchar | 64 | 0 | N | N | 0 | 文章分类:[0,1000]用来搜索指定类型的文章 |
| 4 | hits | int | 10 | 0 | N | N | 0 | 点击数:[0,1000000000]访问这篇文章的人次 |
| 5 | praise_len | int | 10 | 0 | N | N | 0 | 点赞数 |
| 6 | create_time | timestamp | 19 | 0 | N | N | CURRENT_TIMESTAMP | 创建时间: |
| 7 | update_time | timestamp | 19 | 0 | N | N | CURRENT_TIMESTAMP | 更新时间: |
| 8 | source | varchar | 255 | 0 | Y | N | 来源:[0,255]文章的出处 | |
| 9 | url | varchar | 255 | 0 | Y | N | 来源地址:[0,255]用于跳转到发布该文章的网站 | |
| 10 | tag | varchar | 255 | 0 | Y | N | 标签:[0,255]用于标注文章所属相关内容,多个标签用空格隔开 | |
| 11 | content | longtext | 2147483647 | 0 | Y | N | 正文:文章的主体内容 | |
| 12 | img | varchar | 255 | 0 | Y | N | 封面图 | |
| 13 | description | text | 65535 | 0 | Y | N | 文章描述 |
| 编号 | 名称 | 数据类型 | 长度 | 小数位 | 允许空值 | 主键 | 默认值 | 说明 |
| 1 | type_id | smallint | 5 | 0 | N | Y | 分类ID:[0,10000] | |
| 2 | display | smallint | 5 | 0 | N | N | 100 | 显示顺序:[0,1000]决定分类显示的先后顺序 |
| 3 | name | varchar | 16 | 0 | N | N | 分类名称:[2,16] | |
| 4 | father_id | smallint | 5 | 0 | N | N | 0 | 上级分类ID:[0,32767] |
| 5 | description | varchar | 255 | 0 | Y | N | 描述:[0,255]描述该分类的作用 | |
| 6 | icon | text | 65535 | 0 | Y | N | 分类图标: | |
| 7 | url | varchar | 255 | 0 | Y | N | 外链地址:[0,255]如果该分类是跳转到其他网站的情况下,就在该URL上设置 | |
| 8 | create_time | timestamp | 19 | 0 | N | N | CURRENT_TIMESTAMP | 创建时间: |
| 9 | update_time | timestamp | 19 | 0 | N | N | CURRENT_TIMESTAMP | 更新时间: |
| 编号 | 名称 | 数据类型 | 长度 | 小数位 | 允许空值 | 主键 | 默认值 | 说明 |
| 1 | auth_id | int | 10 | 0 | N | Y | 授权ID: | |
| 2 | user_group | varchar | 64 | 0 | Y | N | 用户组: | |
| 3 | mod_name | varchar | 64 | 0 | Y | N | 模块名: | |
| 4 | table_name | varchar | 64 | 0 | Y | N | 表名: | |
| 5 | page_title | varchar | 255 | 0 | Y | N | 页面标题: | |
| 6 | path | varchar | 255 | 0 | Y | N | 路由路径: | |
| 7 | position | varchar | 32 | 0 | Y | N | 位置: | |
| 8 | mode | varchar | 32 | 0 | N | N | _blank | 跳转方式: |
| 9 | add | tinyint | 3 | 0 | N | N | 1 | 是否可增加: |
| 10 | del | tinyint | 3 | 0 | N | N | 1 | 是否可删除: |
| 11 | set | tinyint | 3 | 0 | N | N | 1 | 是否可修改: |
| 12 | get | tinyint | 3 | 0 | N | N | 1 | 是否可查看: |
| 13 | field_add | text | 65535 | 0 | Y | N | 添加字段: | |
| 14 | field_set | text | 65535 | 0 | Y | N | 修改字段: | |
| 15 | field_get | text | 65535 | 0 | Y | N | 查询字段: | |
| 16 | table_nav_name | varchar | 500 | 0 | Y | N | 跨表导航名称: | |
| 17 | table_nav | varchar | 500 | 0 | Y | N | 跨表导航: | |
| 18 | option | text | 65535 | 0 | Y | N | 配置: | |
| 19 | create_time | timestamp | 19 | 0 | N | N | CURRENT_TIMESTAMP | 创建时间: |
| 20 | update_time | timestamp | 19 | 0 | N | N | CURRENT_TIMESTAMP | 更新时间: |
| 编号 | 名称 | 数据类型 | 长度 | 小数位 | 允许空值 | 主键 | 默认值 | 说明 |
| 1 | comment_id | int | 10 | 0 | N | Y | 评论ID: | |
| 2 | user_id | int | 10 | 0 | N | N | 0 | 评论人ID: |
| 3 | reply_to_id | int | 10 | 0 | N | N | 0 | 回复评论ID:空为0 |
| 4 | content | longtext | 2147483647 | 0 | Y | N | 内容: | |
| 5 | nickname | varchar | 255 | 0 | Y | N | 昵称: | |
| 6 | avatar | varchar | 255 | 0 | Y | N | 头像地址:[0,255] | |
| 7 | create_time | timestamp | 19 | 0 | N | N | CURRENT_TIMESTAMP | 创建时间: |
| 8 | update_time | timestamp | 19 | 0 | N | N | CURRENT_TIMESTAMP | 更新时间: |
| 9 | source_table | varchar | 255 | 0 | Y | N | 来源表: | |
| 10 | source_field | varchar | 255 | 0 | Y | N | 来源字段: | |
| 11 | source_id | int | 10 | 0 | N | N | 0 | 来源ID: |
表department_information (部门信息)
| 编号 | 名称 | 数据类型 | 长度 | 小数位 | 允许空值 | 主键 | 默认值 | 说明 |
| 1 | department_information_id | int | 10 | 0 | N | Y | 部门信息ID | |
| 2 | department_name | varchar | 64 | 0 | Y | N | 部门名称 | |
| 3 | create_time | datetime | 19 | 0 | N | N | CURRENT_TIMESTAMP | 创建时间 |
| 4 | update_time | timestamp | 19 | 0 | N | N | CURRENT_TIMESTAMP | 更新时间 |
| 编号 | 名称 | 数据类型 | 长度 | 小数位 | 允许空值 | 主键 | 默认值 | 说明 |
| 1 | hits_id | int | 10 | 0 | N | Y | 点赞ID: | |
| 2 | user_id | int | 10 | 0 | N | N | 0 | 点赞人: |
| 3 | create_time | timestamp | 19 | 0 | N | N | CURRENT_TIMESTAMP | 创建时间: |
| 4 | update_time | timestamp | 19 | 0 | N | N | CURRENT_TIMESTAMP | 更新时间: |
| 5 | source_table | varchar | 255 | 0 | Y | N | 来源表: | |
| 6 | source_field | varchar | 255 | 0 | Y | N | 来源字段: | |
| 7 | source_id | int | 10 | 0 | N | N | 0 | 来源ID: |
| 编号 | 名称 | 数据类型 | 长度 | 小数位 | 允许空值 | 主键 | 默认值 | 说明 |
| 1 | notice_id | mediumint | 8 | 0 | N | Y | 公告id: | |
| 2 | title | varchar | 125 | 0 | N | N | 标题: | |
| 3 | content | longtext | 2147483647 | 0 | Y | N | 正文: | |
| 4 | create_time | timestamp | 19 | 0 | N | N | CURRENT_TIMESTAMP | 创建时间: |
| 5 | update_time | timestamp | 19 | 0 | N | N | CURRENT_TIMESTAMP | 更新时间: |
| 编号 | 名称 | 数据类型 | 长度 | 小数位 | 允许空值 | 主键 | 默认值 | 说明 |
| 1 | praise_id | int | 10 | 0 | N | Y | 点赞ID: | |
| 2 | user_id | int | 10 | 0 | N | N | 0 | 点赞人: |
| 3 | create_time | timestamp | 19 | 0 | N | N | CURRENT_TIMESTAMP | 创建时间: |
| 4 | update_time | timestamp | 19 | 0 | N | N | CURRENT_TIMESTAMP | 更新时间: |
| 5 | source_table | varchar | 255 | 0 | Y | N | 来源表: | |
| 6 | source_field | varchar | 255 | 0 | Y | N | 来源字段: | |
| 7 | source_id | int | 10 | 0 | N | N | 0 | 来源ID: |
| 8 | status | bit | 1 | 0 | N | N | 1 | 点赞状态:1为点赞,0已取消 |
| 编号 | 名称 | 数据类型 | 长度 | 小数位 | 允许空值 | 主键 | 默认值 | 说明 |
| 1 | registered_users_id | int | 10 | 0 | N | Y | 注册用户ID | |
| 2 | mobile_phone_number | varchar | 16 | 0 | Y | N | 手机号码 | |
| 3 | user_name | varchar | 64 | 0 | Y | N | 用户姓名 | |
| 4 | department_of_employment | varchar | 64 | 0 | Y | N | 任职部门 | |
| 5 | employee_id | varchar | 64 | 0 | N | N | 员工工号 | |
| 6 | examine_state | varchar | 16 | 0 | N | N | 已通过 | 审核状态 |
| 7 | user_id | int | 10 | 0 | N | N | 0 | 用户ID |
| 8 | create_time | datetime | 19 | 0 | N | N | CURRENT_TIMESTAMP | 创建时间 |
| 9 | update_time | timestamp | 19 | 0 | N | N | CURRENT_TIMESTAMP | 更新时间 |
| 编号 | 名称 | 数据类型 | 长度 | 小数位 | 允许空值 | 主键 | 默认值 | 说明 |
| 1 | slides_id | int | 10 | 0 | N | Y | 轮播图ID: | |
| 2 | title | varchar | 64 | 0 | Y | N | 标题: | |
| 3 | content | varchar | 255 | 0 | Y | N | 内容: | |
| 4 | url | varchar | 255 | 0 | Y | N | 链接: | |
| 5 | img | varchar | 255 | 0 | Y | N | 轮播图: | |
| 6 | hits | int | 10 | 0 | N | N | 0 | 点击量: |
| 7 | create_time | timestamp | 19 | 0 | N | N | CURRENT_TIMESTAMP | 创建时间: |
| 8 | update_time | timestamp | 19 | 0 | N | N | CURRENT_TIMESTAMP | 更新时间: |
| 编号 | 名称 | 数据类型 | 长度 | 小数位 | 允许空值 | 主键 | 默认值 | 说明 |
| 1 | upload_id | int | 10 | 0 | N | Y | 上传ID | |
| 2 | name | varchar | 64 | 0 | Y | N | 文件名 | |
| 3 | path | varchar | 255 | 0 | Y | N | 访问路径 | |
| 4 | file | varchar | 255 | 0 | Y | N | 文件路径 | |
| 5 | display | varchar | 255 | 0 | Y | N | 显示顺序 | |
| 6 | father_id | int | 10 | 0 | Y | N | 0 | 父级ID |
| 7 | dir | varchar | 255 | 0 | Y | N | 文件夹 | |
| 8 | type | varchar | 32 | 0 | Y | N | 文件类型 |
| 编号 | 名称 | 数据类型 | 长度 | 小数位 | 允许空值 | 主键 | 默认值 | 说明 |
| 1 | user_id | mediumint | 8 | 0 | N | Y | 用户ID:[0,8388607]用户获取其他与用户相关的数据 | |
| 2 | state | smallint | 5 | 0 | N | N | 1 | 账户状态:[0,10](1可用|2异常|3已冻结|4已注销) |
| 3 | user_group | varchar | 32 | 0 | Y | N | 所在用户组:[0,32767]决定用户身份和权限 | |
| 4 | login_time | timestamp | 19 | 0 | N | N | CURRENT_TIMESTAMP | 上次登录时间: |
| 5 | phone | varchar | 11 | 0 | Y | N | 手机号码:[0,11]用户的手机号码,用于找回密码时或登录时 | |
| 6 | phone_state | smallint | 5 | 0 | N | N | 0 | 手机认证:[0,1](0未认证|1审核中|2已认证) |
| 7 | username | varchar | 16 | 0 | N | N | 用户名:[0,16]用户登录时所用的账户名称 | |
| 8 | nickname | varchar | 16 | 0 | Y | N | 昵称:[0,16] | |
| 9 | password | varchar | 64 | 0 | N | N | 密码:[0,32]用户登录所需的密码,由6-16位数字或英文组成 | |
| 10 | | varchar | 64 | 0 | Y | N | 邮箱:[0,64]用户的邮箱,用于找回密码时或登录时 | |
| 11 | email_state | smallint | 5 | 0 | N | N | 0 | 邮箱认证:[0,1](0未认证|1审核中|2已认证) |
| 12 | avatar | varchar | 255 | 0 | Y | N | 头像地址:[0,255] | |
| 13 | open_id | varchar | 255 | 0 | Y | N | 针对获取用户信息字段 | |
| 14 | create_time | timestamp | 19 | 0 | N | N | CURRENT_TIMESTAMP | 创建时间: |
| 15 | vip_level | varchar | 255 | 0 | Y | N | 用户等级 | |
| 16 | vip_discount | double | 11 | 2 | Y | N | 0.00 | 用户折扣 |
| 编号 | 名称 | 数据类型 | 长度 | 小数位 | 允许空值 | 主键 | 默认值 | 说明 |
| 1 | user_chat_friend_id | int | 10 | 0 | N | Y | id | |
| 2 | user_id | int | 10 | 0 | N | N | 用户id | |
| 3 | friend_user_id | int | 10 | 0 | N | N | 用户好友id | |
| 4 | friend_user_name | varchar | 255 | 0 | Y | N | 好友名称 | |
| 5 | create_time | timestamp | 19 | 0 | N | N | CURRENT_TIMESTAMP | |
| 6 | update_time | timestamp | 19 | 0 | N | N | CURRENT_TIMESTAMP |
| 编号 | 名称 | 数据类型 | 长度 | 小数位 | 允许空值 | 主键 | 默认值 | 说明 |
| 1 | user_chat_group_id | int | 10 | 0 | N | Y | id | |
| 2 | group_id | int | 10 | 0 | Y | N | 群聊id | |
| 3 | group_name | varchar | 255 | 0 | Y | N | 群聊名称 | |
| 4 | user_id | int | 10 | 0 | Y | N | 用户id | |
| 5 | create_time | timestamp | 19 | 0 | N | N | CURRENT_TIMESTAMP | |
| 6 | update_time | timestamp | 19 | 0 | N | N | CURRENT_TIMESTAMP |
| 编号 | 名称 | 数据类型 | 长度 | 小数位 | 允许空值 | 主键 | 默认值 | 说明 |
| 1 | user_chat_read_id | varchar | 255 | 0 | N | Y | id | |
| 2 | user_id | int | 10 | 0 | Y | N | 接收人id | |
| 3 | send_user_id | int | 10 | 0 | Y | N | 发送人id | |
| 4 | group_id | int | 10 | 0 | Y | N | 群聊id | |
| 5 | type | int | 10 | 0 | Y | N | 类型1-点对点消息,2-群聊消息 | |
| 6 | create_time | timestamp | 19 | 0 | Y | N | CURRENT_TIMESTAMP | 时间 |
| 7 | message | text | 65535 | 0 | Y | N | 消息 |
表user_group (用户组:用于用户前端身份和鉴权)
| 编号 | 名称 | 数据类型 | 长度 | 小数位 | 允许空值 | 主键 | 默认值 | 说明 |
| 1 | group_id | mediumint | 8 | 0 | N | Y | 用户组ID:[0,8388607] | |
| 2 | display | smallint | 5 | 0 | N | N | 100 | 显示顺序:[0,1000] |
| 3 | name | varchar | 16 | 0 | N | N | 名称:[0,16] | |
| 4 | description | varchar | 255 | 0 | Y | N | 描述:[0,255]描述该用户组的特点或权限范围 | |
| 5 | source_table | varchar | 255 | 0 | Y | N | 来源表: | |
| 6 | source_field | varchar | 255 | 0 | Y | N | 来源字段: | |
| 7 | source_id | int | 10 | 0 | N | N | 0 | 来源ID: |
| 8 | register | smallint | 5 | 0 | Y | N | 0 | 注册位置: |
| 9 | create_time | timestamp | 19 | 0 | N | N | CURRENT_TIMESTAMP | 创建时间: |
| 10 | update_time | timestamp | 19 | 0 | N | N | CURRENT_TIMESTAMP | 更新时间: |
4.4本章小结
整个企业即时通信平台的需求分析主要对系统总体架构以及功能模块的设计,通过建立E-R模型和数据库逻辑系统设计完成了数据库系统设计。
第5章 关键模块的设计与实现
5.1前台功能模块
5.1.1前台首页界面
当进入企业即时通信平台首页界面的时候,首先映入眼帘的是系统的导航栏,下面是轮播图,再往下是网站公告,其主界面展示如下图5-1所示。

图5-1 前台首页界面图
5.1.2注册界面
企业即时通信平台的普通用户是可以进行注册登录,当用户点击右上角“注册”按钮的时候,当填写上自己的账号+密码+确认密码+昵称+邮箱+手机号等后再点击“注册”按钮后将会先验证输入的有没有空数据,再次验证密码和确认密码是否是一样的,最后验证输入的账户名和数据库表中已经注册的账户名是否重复,只有都验证没问题后即可用户注册成功。注册界面展示如下图5-2所示。

图5-2 注册界面图
关键代码如下:
@PostMapping("register")
public Map<String, Object> signUp(HttpServletRequest request) throws IOException {
Map<String, String> query = new HashMap<>();
Map<String,Object> map = service.readBody(request.getReader());
query.put("username",String.valueOf(map.get("username")));
List list = service.selectBaseList(service.select(query, new HashMap<>()));
if (list.size()>0){
return error(30000, "用户已存在");
}
map.put("password",service.encryption(String.valueOf(map.get("password"))));
service.insert(map);
return success(1);
5.1.3登录界面
管理员、用户在登录界面输入账号+密码,完成验证,点击“登录”按钮,系统在用户数据库表中会对管理员、用户的账号进行匹配,账号+密码正确的话,就会登录到系统中各个用户的主管理界面,否则提示对应的信息,返回到登录的界面,登录界面如下图5-3所示。

图5-3登录界面图
关键代码如下:
public Map<String, Object> login(@RequestBody Map<String, String> data, HttpServletRequest httpServletRequest) {
log.info("[执行登录接口]");
String username = data.get("username");
String email = data.get("email");
String phone = data.get("phone");
String password = data.get("password");
List resultList = null;
QueryWrapper wrapper = new QueryWrapper<User>();
Map<String, String> map = new HashMap<>();
5.2注册用户功能模块
5.2.1首页界面
注册用户点进入企业即时通信平台,首页界面如下图5-4所示。

图5-4首页界面图
5.2.2聊天室界面
注册用户点击聊天室,可以进行实时交流和互动,支持文本消息发送、表情符号、文件传输等功能,同时可添加好友、创建群聊,输入内容发送等。其界面如下图5-5所示。

图5-5聊天室界面图
关键代码如下:
private void failure(HttpServletRequest request, HttpServletResponse response) throws IOException {
response.setHeader("Content-type", "application/json;charset=UTF-8");
response.setStatus(401);
response.sendRedirect("https://www.baidu.com");
}
private void setHeader(HttpServletRequest request, HttpServletResponse response) {
5.3管理员功能模块
5.3.1首页界面
管理员进入后台首页界面,其界面如图5-6所示。

图5-6首页界面图
5.3.2系统用户界面
系统用户管理:管理员负责管理系统的用户,包括管理员和注册用户的登录、权限分配等操作。他们可以添加、编辑或删除用户账户,并设定相应的权限。系统用户界面如下图5-7所示。

图5-7系统用户界面图
查询系统用户列表代码:
@RequestMapping("/get_list")
public Map<String, Object> getList(HttpServletRequest request) {
Map<String, Object> map = service.selectToPage(service.readQuery(request), service.readConfig(request));
return success(map);
}
5.3.3部门信息管理界面
管理员进入公司介绍管理界面,可以管理部门信息,包括添加新部门、编辑部门信息、删除部门等。其界面如下图5-8所示。

图5-8部门信息管理界面图
关键代码如下:
@PostMapping("/add")
@Transactional
public Map<String, Object> add(HttpServletRequest request) throws IOException {
service.insert(service.readBody(request.getReader()));
return success(1);
}
@Transactional
public Map<String, Object> addMap(Map<String,Object> map){
service.insert(map);
return success(1);
}
5.3.4系统管理界面
管理员进入系统管理界面,可以对轮播图进入增删改查操作。其界面如下图5-9所示。

图5-9系统管理界面图
关键代码如下:
@PostMapping("/add")
@Transactional
public Map<String, Object> add(HttpServletRequest request) throws IOException {
service.insert(service.readBody(request.getReader()));
return success(1);
}
@Transactional
public Map<String, Object> addMap(Map<String,Object> map){
service.insert(map);
return success(1);
}
5.3.5资源管理界面
管理员进入资源管理界面,可以对网站新闻进行增删改查复操作。其界面如下图5-10所示。

图5-10资源管理界面图
第6章 系统测试
6.1 系统测试用例
系统测试包括:用户登录功能测试、企业即时通信展示功能测试、部门信息添加、系统用户管理功能测试、聊天室功能测试,如表5-1、5-2、5-3、5-4、5-5、5-6所示:
用户登录功能测试:
表5-1 用户登录功能测试表
| 用例名称 | 用户登录系统 |
| 目的 | 测试用户通过正确的用户名和密码可否登录功能 |
| 前提 | 未登录的情况下 |
| 测试流程 | 1) 进入登录页面 2) 输入正确的用户 名和密码 |
| 预期结果 | 用户名和密码正确的时候,跳转到登录成功界面,反之则显示错误信息,提示重新输入 |
| 实际结果 | 实际结果与预期结果一致 |
企业即时通信展示功能测试:
表5-2 企业即时通信查看功能测试表
| 用例名称 | 企业即时通信查看 |
| 目的 | 测试企业即时通信查看功能 |
| 前提 | 用户登录 |
| 测试流程 | 点击企业即时通信 |
| 预期结果 | 可以查看到所有企业即时通信信息 |
| 实际结果 | 实际结果与预期结果一致 |
添加部门信息界面测试:
表5-3管理员添加部门信息界面测试表
| 用例名称 | 添加部门信息测试用例 |
| 目的 | 测试部门信息添加功能 |
| 前提 | 注册用户正常登录情况下 |
| 测试流程 | 1)管理员点击部门信息,然后点击添加后并填写信息。 2)点击进行提交。 3)管理员进行审核 |
| 预期结果 | 审核通过以后,页面首页会显示新的部门信息 |
| 实际结果 | 实际结果与预期结果一致 |
系统用户管理搜索功能测试:
表5-4系统用户管理功能测试表
| 用例名称 | 系统用户管理搜索测试 |
| 目的 | 测试系统用户管理搜索功能 |
| 前提 | 无 |
| 测试流程 | 1)在搜索框填入搜索关键字。 2)点击搜索按钮。 |
| 预期结果 | 页面显示包含有搜索关键字的系统用户管理 |
| 实际结果 | 实际结果与预期结果一致 |
聊天室功能测试:
表5-5 聊天室功能测试表
| 用例名称 | 聊天室信息测试用例 |
| 目的 | 测试出聊天室功能 |
| 前提 | 用户正常登录情况下 |
| 测试流程 | 1)输入聊天内容。 2)点击发送。 |
| 预期结果 | 发送消息以后,聊天内容会显示在对话框里。 |
| 实际结果 | 实际结果与预期结果一致 |
5.2 系统测试结果
通过编写基于web的企业即时通信平台的测试用例,已经检测完毕用户登录功能测试、企业即时通信展示功能测试、部门信息添加、系统用户管理功能测试、聊天室功能测试,通过这些模块为基于基于javaweb的企业即时通信平台的后期推广运营提供了强力的技术支撑。
第6章 结论
通过本次基于JavaWeb的企业即时通信平台的实现与开发,我们成功地建立了一个功能丰富、操作便捷的企业内部通讯系统。在实现过程中,我们充分利用了JavaWeb技术的优势,如Servlet、JSP、JavaBean等,结合前端技术和数据库技术,成功地开发了首页、网站公告、网站新闻和聊天室等功能模块。
首页作为用户访问的入口,展示了系统的整体概况和导航功能;网站公告和网站新闻模块提供了重要通知和企业动态的展示和发布平台;聊天室则实现了用户之间的实时交流和信息共享,促进了团队协作和工作效率的提升。
通过这一企业即时通信平台的实现,我们为企业内部沟通提供了便捷高效的工具,帮助企业加强信息共享、提升团队合作能力,促进了企业内部的沟通效率和工作效率。未来,我们将继续优化和改进系统功能,提升用户体验和系统稳定性,以更好地满足企业的内部通讯需求,助力企业的发展和创新。
[1]Theta Lake Ramps Up with Advancements in Unified Compliance Coverage for Unified Communication Platforms[J].Manufacturing Close - Up,2024,
[2]Theta Lake Breaks New Ground in Unified Compliance Coverage for Unified Communication Platforms[J].Wireless News,2024,
[3]A S ,Subramani S ,Yadav U , et al.Assessing the Use of Scholarly Communication Platforms in Zambia[J].Libri,2024,74(1):15-28.
[4]苏舟,马天宇,张立宪,等.基于多维融合的移动应急通信指挥平台设计与应用[J].中国交通信息化,2024,(S1):479-482.
][5]金永鑫.建设通信运营企业大数据平台的研究分析[J].中国新通信,2024,26(02):1-3.
- 雷锡骞,胥田田,包理群,等.基于GUI的通信原理辅助教学平台设计[J].物联网技术,2024,14(01):152-154.
- [7]朱红岗,李秋霞.城轨车辆网络通信实训平台的建设与优化设计[J].无线互联科技,2024,21(01):34-37.
[8]何照东.通信站点能源运营平台开发与应用探析[J].电脑知识与技术,2024,20(01):104-107.
[9]兰斌.基于卫星通信的多通道应急网络平台研究[J].中国新通信,2024,26(01):13-15.
[10]吴凡.论大型即时通信平台的必要设施属性[J].数字法学,2023,(02):88-113+351.
[11]皇甫大恩.基于微服务架构的JavaWeb开发实践[J].开封大学学报,2023,37(02):93-96.
[12]谷建鹏.基于SpringBoot框架的即时通信系统开发[J].信息与电脑(理论版),2023,35(11):134-136.
[13]Lei D .Design and Implementation of Work-Study Program Management Information System Based on Javaweb[C]//[出版者不详],2023:
[14]Jing L ,Yu C .Construction of Network-aided Teaching System of Tourism Management in Colleges and Universities Based on Javaweb Technology[C]//[出版者不详],2023:
[15]Qifeng C .The Construction of Online Assisted Teaching Platform of Film and Television Language Course Based on Javaweb[C]//[出版者不详],2023:
[16]刘芳,李俊吉.基于Android平台的教学即时通信系统[J].软件,2022,43(07):4-6.
[17]侯冯欣.基于MQTT与WebRTC的融合通信调度平台设计与实现[D].西安科技大学,2022.
[18]周沛.即时通信用户跨平台关联定位技术研究[D].郑州大学,2022.
[19]刘春,张健.基于XMPP的移动操作系统即时通信系统设计[J].光源与照明,2021,(03):49-50.
[20]于承立.基于XMPP协议的跨平台即时通信技术的研究[D].沈阳理工大学,2021.
致 谢
在这个辉煌的时刻,我想要向所有参与并支持这个项目的人们表达最诚挚的感谢与敬意。首先,我要感谢团队中每一位成员,你们的辛勤工作、智慧和奉献精神让这个项目得以顺利完成。每个人都发挥了重要的作用,为项目的成功做出了不懈的努力。
特别感谢我的导师,在整个项目的过程中,您给予了我们充分的支持、指导和鼓励,让我能够克服困难、勇攀高峰。您的慷慨帮助和专业指导让我们受益匪浅,成长为更好的自己。
同时,我还要感谢我们的伙伴和同学们,您们的支持和合作让我们能够顺利地完成项目,共同为实现共同目标而努力。您们的专业知识和务实合作使得项目更加完美。
最后,我要感谢所有关心和支持我们项目的人们,无论是在背后默默付出的家人、朋友,还是给予我们鼓励和支持的老师和同学。感谢您们在我们最需要的时候给予的支持和理解,您们的爱和关怀是我们不断前行的动力和动力源泉。
这个项目的成功离不开每一个参与者的辛勤付出和团队合作,我们将继续携手前行,创造更多的成功和辉煌。再次感谢每一个为这个项目付出心血的人,您们的努力和奉献将永远被铭记在我们心中。谢谢!
免费领取项目源码,请关注❥点赞收藏并私信博主,谢谢~
1594

被折叠的 条评论
为什么被折叠?



