21世纪的今天,随着社会的不断发展与进步,人们对于信息科学化的认识,已由低层次向高层次发展,由原来的感性认识向理性认识提高,管理工作的重要性已逐渐被人们所认识,科学化的管理,使信息存储达到准确、快速、完善,并能提高工作管理效率,促进其发展。该系统采用了先进的图书管理理念和技术手段,实现了图书信息的数字化管理和自动化处理。通过微信小程序的用户界面,用户可以轻松浏览图书目录、检索图书信息、提交借阅请求等操作。同时,系统还提供了丰富的数据统计和分析功能,帮助图书馆管理人员更好地了解图书借阅情况、用户需求等信息,为图书馆的优化管理和服务提供有力支持。
本文以java为开发技术,在系统设计上,采用了B/S的结构,同时,也使用java技术在动态页面上进行了设计,后台上采用Mysql数据库,实现了一个基于微信小程序的图书管理系统。基于微信小程序的图书管理系统的主要使用者分为管理员、普通用户;实现功能:首页、图书资讯、我的、图书信息、网站公告等功能。通过这些功能模块的设计,基本上实现了整个图书管理系统的过程。基于微信小程序的图书管理系统是一种便捷、高效的图书管理解决方案,该系统利用微信小程序平台,为用户提供了一个集图书查询、借阅、归还和管理于一体的综合性服务平台。通过该系统,用户可以随时随地访问图书馆的资源,实现图书信息的快速查询和借阅操作,大大提升了图书管理的效率和用户体验。
总之,基于微信小程序的图书管理系统是一种创新的图书管理方式,为图书馆和用户带来了极大的便利和效益。它将图书管理推向了一个新的阶段,为图书馆事业的发展注入了新的活力和动力。
关键词 :基于微信小程序的图书管理系统;java技术;Mysql数据库;B/S结构
Abstract
In the 21st century today, with the continuous development and progress of society, people for the understanding of scientific information, has been from low level to high level development, from the original perceptual knowledge to rational understanding, the importance of management has gradually recognized by people, scientific management, make the information storage to accurate, fast, perfect, and can improve the efficiency of management, promote its development. The system adopts the advanced book management concept and technical means, and realizes the digital management and automatic processing of book information. Through the user interface of wechat mini program, users can easily browse the book catalog, retrieve book information, submit borrowing requests and other operations. At the same time, the system also provides a wealth of data statistics and analysis functions, to help the library managers to better understand the book borrowing situation, user needs and other information, to provide strong support for the optimal management and service of the library.
In this paper, java is used as the development technology, and the B / S structure is adopted in the system design. At the same time, it also uses java technology to design on the dynamic page, using Mysql database on the back platform to realize a library management system based on wechat small program. The main users of the book management system based on WeChat small program are divided into administrators and ordinary users; realize functions: home page, book information, mine, book information, website announcement, etc. Through the design of these functional modules, the whole process of the library management system is basically realized. The book management system based on wechat small program is a convenient and efficient book management solution. The system uses the wechat small program platform to provide users with a comprehensive service platform integrating book query, borrowing, return and management. Through this system, users can access the library resources anytime and anywhere, realizing the rapid query and borrowing operation of book information, and greatly improving the efficiency of book management and user experience.
In short, the book management system based on wechat small program is an innovative book management method, which brings great convenience and benefits to libraries and users. It pushes the library management to a new stage and injects new vitality and power into the development of the library cause.
Keywords: library management system based on WeChat applet; java technology; Mysql database; B / S structure;
目 录
1 概述
1.1课题背景及意义
随着信息技术的迅猛发展,图书馆作为知识的宝库和学习的殿堂,面临着传统管理模式向数字化、智能化转型的迫切需求。微信小程序作为一种轻量级、易传播的应用平台,已经成为用户获取信息、享受服务的重要渠道。因此,基于微信小程序的图书管理系统应运而生,旨在为读者提供更加便捷、高效的图书借阅、查询和管理服务。
选题背景方面,图书管理系统的开发与应用已成为图书馆现代化建设的重要组成部分。传统的图书管理模式存在操作繁琐、效率低下等问题,难以满足日益增长的读者需求和图书馆管理要求。而微信小程序作为一种新兴的应用形态,具有用户基数大、覆盖面广、使用便捷等优势,为图书管理系统的创新与发展提供了新的机遇。
选题意义方面,基于微信小程序的图书管理系统不仅能够提升图书馆的服务水平和管理效率,还能为读者带来更加便捷的阅读体验。通过该系统,读者可以随时随地查询图书信息、续借图书等,无需亲自前往图书馆,节省了大量时间和精力。同时,图书馆也能够通过该系统实现对图书资源的数字化管理,提高资源利用率和管理效率,为读者提供更加优质的服务。
综上所述,基于微信小程序的图书管理系统选题具有重要的现实意义和应用价值,不仅推动了图书馆管理模式的创新与发展,也为广大读者带来了更加便捷、高效的阅读体验。
1.2 国内外研究现状
随着信息技术的快速发展,图书管理系统在图书馆管理和服务中扮演着越来越重要的角色。基于微信小程序的图书管理系统作为一种新兴的图书管理方式,在国内外均受到了广泛的关注和研究。
在国内,基于微信小程序的图书管理系统已经成为图书馆数字化转型的重要方向之一。越来越多的图书馆开始尝试采用这种方式,以提高图书管理的效率和服务质量。一些大型的公共图书馆和高校图书馆已经成功地实施了基于微信小程序的图书管理系统,并通过这种方式为读者提供更加便捷、高效的图书借阅和查询服务。同时,也有越来越多的研究机构和学者开始对这种图书管理方式进行深入的研究和探讨,以期进一步推动其发展和完善。
在国外,基于微信小程序的图书管理系统同样受到了广泛的关注。虽然微信小程序主要面向中国市场,但其在全球范围内的用户数量也在不断增加。因此,一些国际图书馆也开始探索采用基于微信小程序的图书管理系统,以更好地满足读者需求和提高服务质量。同时,一些国外的研究机构和学者也在对这种图书管理方式进行深入研究,以期发现其潜在的优势和应用前景。
总的来说,基于微信小程序的图书管理系统在国内外均得到了广泛的关注和研究。随着技术的不断进步和应用场景的不断拓展,相信这种图书管理方式将会在未来的图书馆管理和服务中发挥更加重要的作用。
1.3 论文结构与章节安排
本文共分为六章,章节内容安排如下:
第一章:概述。第一章主要介绍了课题研究的背景意义,国内目前相关研究现状以及技术和本文的研究内容与主要工作。
第二章:系统开发环境。第三章主要介绍了系统的开发技术说明功能。
第三章:系统分析。第四章主要对系统技术分析、系统功能模块分析、系统用例分析。
第四章:系统设计。第五章主要介绍了系统结构设计、数据库设计。
第五章:系统详细设计。第六章主要对系统的部分界面进行测试并对主要功能进行测试
第六章:系统测试。
第七章:总结。
2 系统开发环境
2.1 java技术
Java语言是在二十世纪末由Sun公司发布的,而且公开源代码,这一优点吸引了许多世界各地优秀的编程爱好者,也使得他们开发出当时一款又一款经典好玩的小游戏。Java语言是纯面向对象语言之一,从发布初期到现今,可以说有将近20多年的历史,已发展成为人类计算机编程语言发展史上的一个深远影响。
Java语言具有非常多种的特性:(1)跨平台的无关性;(2)面向对象; (3)安全性得以保障;(4)支持多个任务;(5)多种编写方式,代码编写简单。对比其他的低级语言、高级语言,Java语言具有明显的显著优势以及未来开阔的前景,可以广泛的应用在个人笔记本电脑、大数据、大型游戏等等。
首先,Java语言具有面向对象的特性,并且易于理解。关于对象,其实可以理解成每一种事物都是一种对象,包括我们人类自身都是一种对象。利用面向对象语言的基本特征来解决软件开发中的实际问题,为有效软件开发提供了技术支持。
其次,Java 语言具有很好的跨平台无关性。所编写出来的应用程序是Java语言编写的,那么就无需再使用编译器来修改程序代码,可以直接在任何计算机系统中运行,Windows系统可以运行,在Linux系统中也可以,也就是经过一次编译,可以到处运行,所以Java语言具有卓越的可移植性,可以很好的跨平台实现。
2.2 Mysql数据库
Mysql是一个多用户、多线程的服务器,采用SQL的数据库,数据库管理系统是基于SQL的客户以及服务器模式的关系,它的优点有强大的功能、操作简单、管理方便、可靠安全、运行较快、多线程、跨平台性、完全网络化、稳定性等,非常适合Web站点或者其他应用软件,在数据库后端的开发。此外,利用许多语言,会员可以编写和访问Mysql数据库的程序。Mysql数据库也是开放源代码的,开发者越来越喜欢使用Mysql关系数据库,应用范围也被推而广之。这是由于速度快和易用性, Web站点或应用软件的数据库后端的开发也都在使用它。
mysql 数据库它有很多的优点,例如它在操作上能够让人通俗易懂、功能强大、信息储存量高等优点。所以被人们广泛应用,对于mysql数据库来说它一般主要是对数据进行编码和查询,而且在很多的设计当中都应用到了该数据库,在此过程当中我们可以对常规的数据进行查询和组合,所以我们在进行使用mysql数据库的时候只要对编写一小段的数据就能实现相应的功能。数据库,就是数据存储的储藏室,只不过数据是存储在计算机上的,而不是现实中的储藏室,数据的存放是按固定格式,而不是无序的,则定义就是 :长期有固定格式,可以共享的存储在计算机存储器上。数据库管理主要包括数据表的建立,数据存储、修改和增加数据,为了使数据库系统能够正常运行,相关人员进行的管理工作。数据表的建立,可以对数据表中的数据进行调整,数据的重新组合及重新构造,保证数据的安全性。
2.3 B/S结构
BROWSER/SERVER程序架构方式是使用电脑中安装的各种浏览器来进行访问和使用的,相比C/S的程序结构不需要进行程序的安装就可以直接使用。BROWSER/SERVER架构的运行方式是在远程的服务器上进行安装一个,然后在任何接入互联网的电脑上访问和使用。BROWSER/SERVER架构的开发方式给用户带来了极大的便利,在任何时间和地点都可以使用开发的程序系统。
在B/S的结构中,用户可以在任何可以上网的地方访问和使用系统网站的功能,没有地域和时间等方面的限制,B/S结构是把程序完整放置到计算机网络的服务器上,通过计算机互联网给用户提供远程的网络服务。在三层体系结构的B/S系统中,通过浏览器,会员可以对很多服务器发出请求, B/S系统会很大程度的降低工作量,用户只需要安装运行较少的客户端即可,大量的工作将由服务器承担,另外,服务器也完成包括访问数据库,执行应用程序的工作等等。
B/S结构主要有三层,分别为数据层、控制逻辑层和视图层。用户通过视图层,让控制层调用数据层的数据,从而达到整个访问过程。三层相互独立,维护方便,使用安全,三层有互相调用,提高效率。
2.4 微信开发者工具
微信开发者工具现在已经被小程序开发团队开发运行,目前微信开发者工具任然在不断的完善中,在开发小程序时经常要不断的更新。可以使用微信扫码登陆开发者工具,开发者工具将使用这个微信帐号的信息进行小程序的开发和调试。
机型选择:小程序以智能手机的屏幕尺寸为设计标准,进行切图。
预览界面:写好视图布局后点击编译,用来刷新视图界面。
控制台:方便调试打印输出信息。
上传代码:上传到腾讯服务器,提交审核必经步骤。上传代码时可以填写版本号和备注信息。
资源文件:一般可以在资源文件进行对应项目的文件目录的断点调试。
显示远程调试:手机端和PC端开发工具联调对用户而言是非常实用的。
本地数据存储:显示的是本地存储的数据。
视图调试:标组件以子父层级结构呈现,方便调试。
微信限制在2M 以内的代码体积;开发中一般不校验合法域名信息;小程序后台要做配置服务器域名。
3 系统分析
所谓系统分析就是,需求人员通过与客户的沟通,所获取的信息,然后把这些信息通过需求说明书的方式展示给用户和开发人员。在软件功能发展的历史长河中,很长时间,特别是最开始的时候,需求分析的重要性并不被人们所认同,例如当时美国IBM公司为英国电信公司开发一套信息管理系统,在需求不明确的情况下开始开发,最初的工期为一年,由于需求获取不清晰导致工期推迟了半年多,造成巨大损失。我们很多软件公司也存在这种情况,边需求,边开发,甚至与客户没有沟通清楚的情况下,直接照搬同类型的项目进行更改,导致到系统验收的时候,重新更改,造成了人力、物力的极大浪费。而导致这一切后果的原因就是需求获取不及时、不清楚、不全面。
3.1 可行性分析
基于微信小程序的图书管理系统主要目标是实现微信小程序的图书管理系统管理服务。在确定了目标后,我们从以下四方面对能否实现本系统目标进行可行性分析。
3.1.1 技术可行性
基于微信小程序的图书管理系统主要采用java技术,基于B/S结构,Mysql数据库,对于应用程序的开发要求具备完整功能,使用简单的特点,并建立一个数据完整安全稳定的数据库。基于微信小程序的图书管理系统的开发技术具有很高可行性,且开发人员掌握了一定的开发技术,所以系统的开发具有可行性。
3.1.2操作可行性
基于微信小程序的图书管理系统的登录界面简单易于操作,采用常见的界面窗口来登录界面,通过电脑进行访问操作,会员只要平时使用过电脑都能进行访问操作。此系统的开发采用java语言开发,基于B/S结构,这些开发环境使系统更加完善。本系统具有易操作、易管理、交互性好的特点,在操作上是非常简单的。因此本系统可以进行开发。
3.1.3 经济可行性
基于微信小程序的图书管理系统是基于B/S模式,采用Mysql数据库储存数据,所要求的硬件和软件环境,市场上都很容易购买,程序开发主要是管理系统的开发和维护。所以程序在开发人力、财力上要求不高,而且此系统不是很复杂,开发周期短,在经济方面具有较高的可行性。
3.1.4 法律可行性
此基于微信小程序的图书管理系统是自己设计的管理系统,具有很大的实际意义。因为无论是软件还是数据库,采用的都是开源代码,因此这个系统的开发和设计,并不存在侵权等问题,在法律上完全具有可行性。
综上所述,基于微信小程序的图书管理系统在技术、经济、操作和法律上都具有很高的可行性,开发此程序是可行的。
3.2系统功能分析
3.2.1 功能性分析
基于微信小程序的图书管理系统我划分为了普通用户和管理员模块两大部分。
普通用户管理模块:
- 注册登录:当用户想要对系统中所实现的功能进行查询管理的时候,就必须进行登录到系统当中,如果没有账号的话,在登录界面,点击“注册”按钮就会跳转到注册的界面,根据提示填写好注册信息,添加提交,用户的信息在数据库中就添加完成了,然后再输入填写好的账号和密码进行登录;
- 首页:用户在首页可以查询到图书资讯、我的、图书信息、网站公告等功能操作。
- 图书资讯:用户在此页面查询到所有的图书相关资讯,并可以进行收藏点赞评论等功能。
- 我的:用户可以在此页面操作基本信息、收藏、图书借阅、图书续借、图书归还、罚金信息等功能。
- 图书信息:用户可以在此页面查询到所有的图书信息,并可以进行借阅、点赞、收藏、评论等功能。
- 网站公告:用户可以在此页面查询到网站的所有公告信息。
管理员模块:
- 后台首页:管理员可以在此页面操作所有的操作系统和查看图书借阅统计图。
系统用户:管理员可以对前台上注册过的用户信息进行管控,同时可以对管理员的信息进行管理。
- 图书分类管理:管理员可以对所有的图书进行分类管理。同时可以支持增删改查的操作。
- 图书信息管理:管理员可以对所有的图书信息进行管理,同时可以支持增删改查的操作。
- 图书借阅管理:管理员可以对所有的图书借阅信息进行管理。
- 图书续借管理:管理员可以对所有的图书续借信息进行管理。
- 图书归还管理:管理员可以对所有的图书归还信息进行管理。
- 罚金信息管理:理员可以对所有的图书罚金信息进行管理。
- 系统管理:管理员可以对微信小程序的图书管理系统中的轮播图信息进行发布和维护。
- 公告消息管理:管理员可以对前台发布的所有公告信息进行管理,同时可以支持增删改查的操作。
- 资源管理:管理员可以对前台发布的图书资讯、资讯分类进行管理。
3.2.2 非功能性分析
基于微信小程序的图书管理系统的非功能性需求比如基于微信小程序的图书管理系统的安全性怎么样,可靠性怎么样,性能怎么样,可拓展性怎么样等。具体可以表示在如下3-1表格中:
表3-1基于微信小程序的图书管理系统非功能需求表
| 安全性 | 主要指基于微信小程序的图书管理系统数据库的安装,数据库的使用和密码的设定必须合乎规范。 |
| 可靠性 | 可靠性是指基于微信小程序的图书管理系统能够安装用户的指示进行操作,经过测试,可靠性90%以上。 |
| 性能 | 性能是影响基于微信小程序的图书管理系统占据市场的必要条件,所以性能最好要佳才好。 |
| 可扩展性 | 比如数据库预留多个属性,比如接口的使用等确保了系统的非功能性需求。 |
| 易用性 | 用户只要跟着基于微信小程序的图书管理系统的页面展示内容进行操作,就可以了。 |
| 可维护性 | 基于微信小程序的图书管理系统开发的可维护性是非常重要的,经过测试,可维护性没有问题 |
3.3系统流程分析
3.3.1系统开发流程
基于微信小程序的图书管理系统开发时,首先进行需求分析,进而对系统进行总体的设计规划,设计系统功能模块,数据库的选择等,本系统的开发流程如图3-1所示

图3-1系统开发流程图
3.3.2 用户登录流程
为了保证系统的安全性,要使用本系统对系统信息进行管理,必须先登陆到系统中。如图3-2所示。

图3-2 登录流程图
3.3.3 系统操作流程
用户打开并进入系统后,会先显示登录界面,输入正确的用户名和密码,系统自动检测信息,若信息无误,则用户会进入系统功能界面,进行操作,否则会提示错误无法登录,操作流程如图3-3所示。

图3-3 系统操作流程图
3.3.4 添加信息流程
管理员可以对信息等进行信息的添加,用户也可以对自己权限内的信息进行添加,输入信息后,系统会自行验证输入的信息和数据,若信息正确,会将其添加到数据库内,若信息有误,则会提示重新输入信息,添加信息流程如图3-4所示。

图3-4 添加信息流程图
3.3.5 修改信息流程
管理员可以对信息等进行的修改,用户也可以对自己权限内的信息进行修改,首先进入修改信息界面,输入修改信息数据,系统进行数据的判断验证,修改信息合法则修改成功,信息更新至数据库,信息不合法则修改失败,重新输入。修改信息流程图如图3-5所示。

图3-5 修改信息流程图
3.3.6 删除信息流程
管理员可以对信息等进行信息的删除,对要删除的信息进行选中后,点击删除按钮,系统会询问是否确定,若点击确定,则系统会删除掉选中的信息,并在数据库内对信息进行删除,删除信息流程图如图3-6所示。

图3-6 删除信息流程图
3.4系统用例分析
3.4.1管理员用例图
系统中的核心用户是系统管理员,管理员登录后,通过管理员菜单来管理后台系统。主要功能有:后台首页、系统用户、图书分类管理、图书信息管理、图书借阅管理、图书续借管理、图书归还管理、罚金信息管理、系统管理、公告消息管理、资源管理等功能。管理员用例如图3-7所示。

图3-7 管理员用例图
3.4.2用户用例图
用户进入系统可以进行首页、图书资讯、我的(基本信息、收藏、图书借阅、图书续借、图书归还、罚金信息)、图书信息、网站公告等。普通用户用例如图3-8所示。

图3-8 普通用户用例图
4 系统设计
4.1 系统概述
进过系统的分析后,就开始记性系统的设计,系统设计包含总体设计和详细设计。总体设计只是一个大体的设计,经过了总体设计,我们能够划分出系统的一些东西,例如文件、文档、数据等。而且我们通过总体设计,大致可以划分出了程序的模块,以及功能。但是只是一个初步的分类,并没有真正的实现。
整体设计,只是一个初步设计,而且,对于一个项目,我们可以进行多个整体设计,通过对比,包括性能的对比、成本的对比、效益的对比,来最终确定一个最优的设计方案,选择优秀的整体设计可以降低开发成本,增加公司效益,从这一点来讲,整体设计还是非常重要的。
基于微信小程序的图书管理系统工作原理图如图4-1所示:

图4-1 系统工作原理图
4.2 系统结构设计
系统架构图属于系统设计阶段,系统架构图只是这个阶段一个产物,系统的总体架构决定了整个系统的模式,是系统的基础。基于微信小程序的图书管理系统的整体结构设计如图4-2所示。

图4-2 系统结构图
4.3数据库设计
数据库是计算机信息系统的基础。目前,电脑系统的关键与核心部分就是数据库。数据库开发的优劣对整个系统的质量和速度有着直接影响。
4.3.1 数据库设计原则
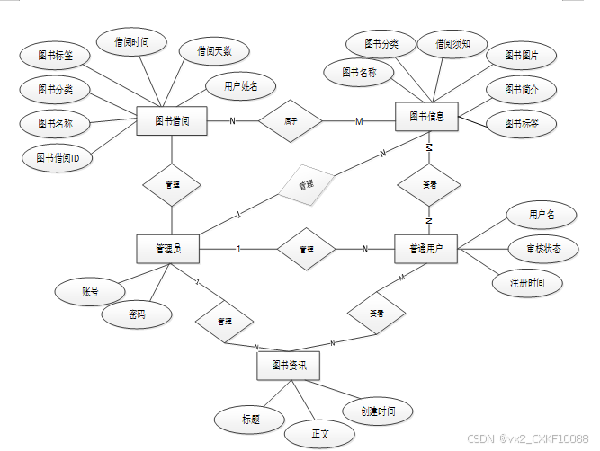
数据库的概念结构设计采用实体—联系(E-R)模型设计方法。E-R模型法的组成元素有:实体、属性、联系,E-R模型用E-R图表示,是提示用户工作环境中所涉及的事物,属性则是对实体特性的描述。在系统设计当中数据库起着决定性的因素。下面设计出这几个关键实体的实体—关系图。
4.3.2 数据库E-R实体
数据模型中的实体(Entity),也称为实例,对应现实世界中可区别于其他对象的“事件”或“事物”。例如,公司中的每个员工,家里中的每个家具。
本系统的E-R图如下图所示:
1、用户信息实体图如图4-3所示:

图4-3用户信息实体图
2、图书信息管理实体图如图4-5所示:

图4-5图书信息管理实体图
- 下面是整个基于微信小程序的图书管理系统中主要的数据库表总E-R实体关系图。如图所示:

图4-6总E-R实体关系图
4.3.3 数据库表设计
通过上一小节中基于微信小程序的图书管理系统中总E-R关系图上得出一共需要创建很多个数据表。在此我主要罗列几个主要的数据库表结构设计。
| 编号 | 名称 | 数据类型 | 长度 | 小数位 | 允许空值 | 主键 | 默认值 | 说明 |
| 1 | token_id | int | 10 | 0 | N | Y | 临时访问牌ID | |
| 2 | token | varchar | 64 | 0 | Y | N | 临时访问牌 | |
| 3 | info | text | 65535 | 0 | Y | N | ||
| 4 | maxage | int | 10 | 0 | N | N | 2 | 最大寿命:默认2小时 |
| 5 | create_time | timestamp | 19 | 0 | N | N | CURRENT_TIMESTAMP | 创建时间: |
| 6 | update_time | timestamp | 19 | 0 | N | N | CURRENT_TIMESTAMP | 更新时间: |
| 7 | user_id | int | 10 | 0 | N | N | 0 | 用户编号: |
| 编号 | 名称 | 数据类型 | 长度 | 小数位 | 允许空值 | 主键 | 默认值 | 说明 |
| 1 | article_id | mediumint | 8 | 0 | N | Y | 文章id:[0,8388607] | |
| 2 | title | varchar | 125 | 0 | N | Y | 标题:[0,125]用于文章和html的title标签中 | |
| 3 | type | varchar | 64 | 0 | N | N | 0 | 文章分类:[0,1000]用来搜索指定类型的文章 |
| 4 | hits | int | 10 | 0 | N | N | 0 | 点击数:[0,1000000000]访问这篇文章的人次 |
| 5 | praise_len | int | 10 | 0 | N | N | 0 | 点赞数 |
| 6 | create_time | timestamp | 19 | 0 | N | N | CURRENT_TIMESTAMP | 创建时间: |
| 7 | update_time | timestamp | 19 | 0 | N | N | CURRENT_TIMESTAMP | 更新时间: |
| 8 | source | varchar | 255 | 0 | Y | N | 来源:[0,255]文章的出处 | |
| 9 | url | varchar | 255 | 0 | Y | N | 来源地址:[0,255]用于跳转到发布该文章的网站 | |
| 10 | tag | varchar | 255 | 0 | Y | N | 标签:[0,255]用于标注文章所属相关内容,多个标签用空格隔开 | |
| 11 | content | longtext | 2147483647 | 0 | Y | N | 正文:文章的主体内容 | |
| 12 | img | varchar | 255 | 0 | Y | N | 封面图 | |
| 13 | description | text | 65535 | 0 | Y | N | 文章描述 |
| 编号 | 名称 | 数据类型 | 长度 | 小数位 | 允许空值 | 主键 | 默认值 | 说明 |
| 1 | type_id | smallint | 5 | 0 | N | Y | 分类ID:[0,10000] | |
| 2 | display | smallint | 5 | 0 | N | N | 100 | 显示顺序:[0,1000]决定分类显示的先后顺序 |
| 3 | name | varchar | 16 | 0 | N | N | 分类名称:[2,16] | |
| 4 | father_id | smallint | 5 | 0 | N | N | 0 | 上级分类ID:[0,32767] |
| 5 | description | varchar | 255 | 0 | Y | N | 描述:[0,255]描述该分类的作用 | |
| 6 | icon | text | 65535 | 0 | Y | N | 分类图标: | |
| 7 | url | varchar | 255 | 0 | Y | N | 外链地址:[0,255]如果该分类是跳转到其他网站的情况下,就在该URL上设置 | |
| 8 | create_time | timestamp | 19 | 0 | N | N | CURRENT_TIMESTAMP | 创建时间: |
| 9 | update_time | timestamp | 19 | 0 | N | N | CURRENT_TIMESTAMP | 更新时间: |
| 编号 | 名称 | 数据类型 | 长度 | 小数位 | 允许空值 | 主键 | 默认值 | 说明 |
| 1 | auth_id | int | 10 | 0 | N | Y | 授权ID: | |
| 2 | user_group | varchar | 64 | 0 | Y | N | 用户组: | |
| 3 | mod_name | varchar | 64 | 0 | Y | N | 模块名: | |
| 4 | table_name | varchar | 64 | 0 | Y | N | 表名: | |
| 5 | page_title | varchar | 255 | 0 | Y | N | 页面标题: | |
| 6 | path | varchar | 255 | 0 | Y | N | 路由路径: | |
| 7 | position | varchar | 32 | 0 | Y | N | 位置: | |
| 8 | mode | varchar | 32 | 0 | N | N | _blank | 跳转方式: |
| 9 | add | tinyint | 3 | 0 | N | N | 1 | 是否可增加: |
| 10 | del | tinyint | 3 | 0 | N | N | 1 | 是否可删除: |
| 11 | set | tinyint | 3 | 0 | N | N | 1 | 是否可修改: |
| 12 | get | tinyint | 3 | 0 | N | N | 1 | 是否可查看: |
| 13 | field_add | text | 65535 | 0 | Y | N | 添加字段: | |
| 14 | field_set | text | 65535 | 0 | Y | N | 修改字段: | |
| 15 | field_get | text | 65535 | 0 | Y | N | 查询字段: | |
| 16 | table_nav_name | varchar | 500 | 0 | Y | N | 跨表导航名称: | |
| 17 | table_nav | varchar | 500 | 0 | Y | N | 跨表导航: | |
| 18 | option | text | 65535 | 0 | Y | N | 配置: | |
| 19 | create_time | timestamp | 19 | 0 | N | N | CURRENT_TIMESTAMP | 创建时间: |
| 20 | update_time | timestamp | 19 | 0 | N | N | CURRENT_TIMESTAMP | 更新时间: |
| 编号 | 名称 | 数据类型 | 长度 | 小数位 | 允许空值 | 主键 | 默认值 | 说明 |
| 1 | book_borrowing_id | int | 10 | 0 | N | Y | 图书借阅ID | |
| 2 | book_name | varchar | 64 | 0 | Y | N | 图书名称 | |
| 3 | book_classification | varchar | 64 | 0 | Y | N | 图书分类 | |
| 4 | book_tags | varchar | 64 | 0 | Y | N | 图书标签 | |
| 5 | borrowing_notice | varchar | 64 | 0 | Y | N | 借阅须知 | |
| 6 | regular_users | int | 10 | 0 | Y | N | 0 | 普通用户 |
| 7 | user_name | varchar | 64 | 0 | Y | N | 用户姓名 | |
| 8 | hours_of_loan_service | datetime | 19 | 0 | Y | N | 借阅时间 | |
| 9 | borrowing_days | int | 10 | 0 | Y | N | 0 | 借阅天数 |
| 10 | examine_state | varchar | 16 | 0 | N | N | 未审核 | 审核状态 |
| 11 | examine_reply | varchar | 16 | 0 | Y | N | 审核回复 | |
| 12 | create_time | datetime | 19 | 0 | N | N | CURRENT_TIMESTAMP | 创建时间 |
| 13 | update_time | timestamp | 19 | 0 | N | N | CURRENT_TIMESTAMP | 更新时间 |
| 编号 | 名称 | 数据类型 | 长度 | 小数位 | 允许空值 | 主键 | 默认值 | 说明 |
| 1 | book_classification_id | int | 10 | 0 | N | Y | 图书分类ID | |
| 2 | book_classification | varchar | 64 | 0 | Y | N | 图书分类 | |
| 3 | create_time | datetime | 19 | 0 | N | N | CURRENT_TIMESTAMP | 创建时间 |
| 4 | update_time | timestamp | 19 | 0 | N | N | CURRENT_TIMESTAMP | 更新时间 |
| 编号 | 名称 | 数据类型 | 长度 | 小数位 | 允许空值 | 主键 | 默认值 | 说明 |
| 1 | book_information_id | int | 10 | 0 | N | Y | 图书信息ID | |
| 2 | book_name | varchar | 64 | 0 | Y | N | 图书名称 | |
| 3 | book_classification | varchar | 64 | 0 | Y | N | 图书分类 | |
| 4 | book_tags | varchar | 64 | 0 | Y | N | 图书标签 | |
| 5 | borrowing_notice | varchar | 64 | 0 | Y | N | 借阅须知 | |
| 6 | book_images | varchar | 255 | 0 | Y | N | 图书图片 | |
| 7 | book_introduction | longtext | 2147483647 | 0 | Y | N | 图书简介 | |
| 8 | praise_len | int | 10 | 0 | N | N | 0 | 点赞数 |
| 9 | create_time | datetime | 19 | 0 | N | N | CURRENT_TIMESTAMP | 创建时间 |
| 10 | update_time | timestamp | 19 | 0 | N | N | CURRENT_TIMESTAMP | 更新时间 |
| 编号 | 名称 | 数据类型 | 长度 | 小数位 | 允许空值 | 主键 | 默认值 | 说明 |
| 1 | book_renewal_id | int | 10 | 0 | N | Y | 图书续借ID | |
| 2 | book_name | varchar | 64 | 0 | Y | N | 图书名称 | |
| 3 | book_classification | varchar | 64 | 0 | Y | N | 图书分类 | |
| 4 | book_tags | varchar | 64 | 0 | Y | N | 图书标签 | |
| 5 | borrowing_notice | varchar | 64 | 0 | Y | N | 借阅须知 | |
| 6 | regular_users | int | 10 | 0 | Y | N | 0 | 普通用户 |
| 7 | user_name | varchar | 64 | 0 | Y | N | 用户姓名 | |
| 8 | renewal_time | datetime | 19 | 0 | Y | N | 续借时间 | |
| 9 | renewal_days | int | 10 | 0 | Y | N | 0 | 续借天数 |
| 10 | create_time | datetime | 19 | 0 | N | N | CURRENT_TIMESTAMP | 创建时间 |
| 11 | update_time | timestamp | 19 | 0 | N | N | CURRENT_TIMESTAMP | 更新时间 |
| 编号 | 名称 | 数据类型 | 长度 | 小数位 | 允许空值 | 主键 | 默认值 | 说明 |
| 1 | book_return_id | int | 10 | 0 | N | Y | 图书归还ID | |
| 2 | book_name | varchar | 64 | 0 | Y | N | 图书名称 | |
| 3 | book_classification | varchar | 64 | 0 | Y | N | 图书分类 | |
| 4 | book_tags | varchar | 64 | 0 | Y | N | 图书标签 | |
| 5 | borrowing_notice | varchar | 64 | 0 | Y | N | 借阅须知 | |
| 6 | regular_users | int | 10 | 0 | Y | N | 0 | 普通用户 |
| 7 | user_name | varchar | 64 | 0 | Y | N | 用户姓名 | |
| 8 | hours_of_loan_service | datetime | 19 | 0 | Y | N | 借阅时间 | |
| 9 | borrowing_days | int | 10 | 0 | Y | N | 0 | 借阅天数 |
| 10 | return_time | datetime | 19 | 0 | Y | N | 归还时间 | |
| 11 | create_time | datetime | 19 | 0 | N | N | CURRENT_TIMESTAMP | 创建时间 |
| 12 | update_time | timestamp | 19 | 0 | N | N | CURRENT_TIMESTAMP | 更新时间 |
| 编号 | 名称 | 数据类型 | 长度 | 小数位 | 允许空值 | 主键 | 默认值 | 说明 |
| 1 | collect_id | int | 10 | 0 | N | Y | 收藏ID: | |
| 2 | user_id | int | 10 | 0 | N | N | 0 | 收藏人ID: |
| 3 | source_table | varchar | 255 | 0 | Y | N | 来源表: | |
| 4 | source_field | varchar | 255 | 0 | Y | N | 来源字段: | |
| 5 | source_id | int | 10 | 0 | N | N | 0 | 来源ID: |
| 6 | title | varchar | 255 | 0 | Y | N | 标题: | |
| 7 | img | varchar | 255 | 0 | Y | N | 封面: | |
| 8 | create_time | timestamp | 19 | 0 | N | N | CURRENT_TIMESTAMP | 创建时间: |
| 9 | update_time | timestamp | 19 | 0 | N | N | CURRENT_TIMESTAMP | 更新时间: |
| 编号 | 名称 | 数据类型 | 长度 | 小数位 | 允许空值 | 主键 | 默认值 | 说明 |
| 1 | comment_id | int | 10 | 0 | N | Y | 评论ID: | |
| 2 | user_id | int | 10 | 0 | N | N | 0 | 评论人ID: |
| 3 | reply_to_id | int | 10 | 0 | N | N | 0 | 回复评论ID:空为0 |
| 4 | content | longtext | 2147483647 | 0 | Y | N | 内容: | |
| 5 | nickname | varchar | 255 | 0 | Y | N | 昵称: | |
| 6 | avatar | varchar | 255 | 0 | Y | N | 头像地址:[0,255] | |
| 7 | create_time | timestamp | 19 | 0 | N | N | CURRENT_TIMESTAMP | 创建时间: |
| 8 | update_time | timestamp | 19 | 0 | N | N | CURRENT_TIMESTAMP | 更新时间: |
| 9 | source_table | varchar | 255 | 0 | Y | N | 来源表: | |
| 10 | source_field | varchar | 255 | 0 | Y | N | 来源字段: | |
| 11 | source_id | int | 10 | 0 | N | N | 0 | 来源ID: |
| 编号 | 名称 | 数据类型 | 长度 | 小数位 | 允许空值 | 主键 | 默认值 | 说明 |
| 1 | hits_id | int | 10 | 0 | N | Y | 点赞ID: | |
| 2 | user_id | int | 10 | 0 | N | N | 0 | 点赞人: |
| 3 | create_time | timestamp | 19 | 0 | N | N | CURRENT_TIMESTAMP | 创建时间: |
| 4 | update_time | timestamp | 19 | 0 | N | N | CURRENT_TIMESTAMP | 更新时间: |
| 5 | source_table | varchar | 255 | 0 | Y | N | 来源表: | |
| 6 | source_field | varchar | 255 | 0 | Y | N | 来源字段: | |
| 7 | source_id | int | 10 | 0 | N | N | 0 | 来源ID: |
| 编号 | 名称 | 数据类型 | 长度 | 小数位 | 允许空值 | 主键 | 默认值 | 说明 |
| 1 | notice_id | mediumint | 8 | 0 | N | Y | 公告id: | |
| 2 | title | varchar | 125 | 0 | N | N | 标题: | |
| 3 | content | longtext | 2147483647 | 0 | Y | N | 正文: | |
| 4 | create_time | timestamp | 19 | 0 | N | N | CURRENT_TIMESTAMP | 创建时间: |
| 5 | update_time | timestamp | 19 | 0 | N | N | CURRENT_TIMESTAMP | 更新时间: |
| 编号 | 名称 | 数据类型 | 长度 | 小数位 | 允许空值 | 主键 | 默认值 | 说明 |
| 1 | penalty_information_id | int | 10 | 0 | N | Y | 罚金信息ID | |
| 2 | book_name | varchar | 64 | 0 | Y | N | 图书名称 | |
| 3 | book_classification | varchar | 64 | 0 | Y | N | 图书分类 | |
| 4 | book_tags | varchar | 64 | 0 | Y | N | 图书标签 | |
| 5 | borrowing_notice | varchar | 64 | 0 | Y | N | 借阅须知 | |
| 6 | regular_users | int | 10 | 0 | Y | N | 0 | 普通用户 |
| 7 | user_name | varchar | 64 | 0 | Y | N | 用户姓名 | |
| 8 | hours_of_loan_service | datetime | 19 | 0 | Y | N | 借阅时间 | |
| 9 | borrowing_days | int | 10 | 0 | Y | N | 0 | 借阅天数 |
| 10 | return_time | datetime | 19 | 0 | Y | N | 归还时间 | |
| 11 | penalty_amount | int | 10 | 0 | Y | N | 0 | 罚金金额 |
| 12 | penalty_content | varchar | 64 | 0 | Y | N | 罚金内容 | |
| 13 | pay_state | varchar | 16 | 0 | N | N | 未支付 | 支付状态 |
| 14 | pay_type | varchar | 16 | 0 | Y | N | 支付类型: 微信、支付宝、网银 | |
| 15 | create_time | datetime | 19 | 0 | N | N | CURRENT_TIMESTAMP | 创建时间 |
| 16 | update_time | timestamp | 19 | 0 | N | N | CURRENT_TIMESTAMP | 更新时间 |
| 编号 | 名称 | 数据类型 | 长度 | 小数位 | 允许空值 | 主键 | 默认值 | 说明 |
| 1 | praise_id | int | 10 | 0 | N | Y | 点赞ID: | |
| 2 | user_id | int | 10 | 0 | N | N | 0 | 点赞人: |
| 3 | create_time | timestamp | 19 | 0 | N | N | CURRENT_TIMESTAMP | 创建时间: |
| 4 | update_time | timestamp | 19 | 0 | N | N | CURRENT_TIMESTAMP | 更新时间: |
| 5 | source_table | varchar | 255 | 0 | Y | N | 来源表: | |
| 6 | source_field | varchar | 255 | 0 | Y | N | 来源字段: | |
| 7 | source_id | int | 10 | 0 | N | N | 0 | 来源ID: |
| 8 | status | bit | 1 | 0 | N | N | 1 | 点赞状态:1为点赞,0已取消 |
| 编号 | 名称 | 数据类型 | 长度 | 小数位 | 允许空值 | 主键 | 默认值 | 说明 |
| 1 | regular_users_id | int | 10 | 0 | N | Y | 普通用户ID | |
| 2 | user_name | varchar | 64 | 0 | Y | N | 用户姓名 | |
| 3 | user_gender | varchar | 64 | 0 | Y | N | 用户性别 | |
| 4 | user_age | varchar | 64 | 0 | Y | N | 用户年龄 | |
| 5 | examine_state | varchar | 16 | 0 | N | N | 已通过 | 审核状态 |
| 6 | user_id | int | 10 | 0 | N | N | 0 | 用户ID |
| 7 | create_time | datetime | 19 | 0 | N | N | CURRENT_TIMESTAMP | 创建时间 |
| 8 | update_time | timestamp | 19 | 0 | N | N | CURRENT_TIMESTAMP | 更新时间 |
| 编号 | 名称 | 数据类型 | 长度 | 小数位 | 允许空值 | 主键 | 默认值 | 说明 |
| 1 | slides_id | int | 10 | 0 | N | Y | 轮播图ID: | |
| 2 | title | varchar | 64 | 0 | Y | N | 标题: | |
| 3 | content | varchar | 255 | 0 | Y | N | 内容: | |
| 4 | url | varchar | 255 | 0 | Y | N | 链接: | |
| 5 | img | varchar | 255 | 0 | Y | N | 轮播图: | |
| 6 | hits | int | 10 | 0 | N | N | 0 | 点击量: |
| 7 | create_time | timestamp | 19 | 0 | N | N | CURRENT_TIMESTAMP | 创建时间: |
| 8 | update_time | timestamp | 19 | 0 | N | N | CURRENT_TIMESTAMP | 更新时间: |
| 编号 | 名称 | 数据类型 | 长度 | 小数位 | 允许空值 | 主键 | 默认值 | 说明 |
| 1 | upload_id | int | 10 | 0 | N | Y | 上传ID | |
| 2 | name | varchar | 64 | 0 | Y | N | 文件名 | |
| 3 | path | varchar | 255 | 0 | Y | N | 访问路径 | |
| 4 | file | varchar | 255 | 0 | Y | N | 文件路径 | |
| 5 | display | varchar | 255 | 0 | Y | N | 显示顺序 | |
| 6 | father_id | int | 10 | 0 | Y | N | 0 | 父级ID |
| 7 | dir | varchar | 255 | 0 | Y | N | 文件夹 | |
| 8 | type | varchar | 32 | 0 | Y | N | 文件类型 |
| 编号 | 名称 | 数据类型 | 长度 | 小数位 | 允许空值 | 主键 | 默认值 | 说明 |
| 1 | user_id | mediumint | 8 | 0 | N | Y | 用户ID:[0,8388607]用户获取其他与用户相关的数据 | |
| 2 | state | smallint | 5 | 0 | N | N | 1 | 账户状态:[0,10](1可用|2异常|3已冻结|4已注销) |
| 3 | user_group | varchar | 32 | 0 | Y | N | 所在用户组:[0,32767]决定用户身份和权限 | |
| 4 | login_time | timestamp | 19 | 0 | N | N | CURRENT_TIMESTAMP | 上次登录时间: |
| 5 | phone | varchar | 11 | 0 | Y | N | 手机号码:[0,11]用户的手机号码,用于找回密码时或登录时 | |
| 6 | phone_state | smallint | 5 | 0 | N | N | 0 | 手机认证:[0,1](0未认证|1审核中|2已认证) |
| 7 | username | varchar | 16 | 0 | N | N | 用户名:[0,16]用户登录时所用的账户名称 | |
| 8 | nickname | varchar | 16 | 0 | Y | N | 昵称:[0,16] | |
| 9 | password | varchar | 64 | 0 | N | N | 密码:[0,32]用户登录所需的密码,由6-16位数字或英文组成 | |
| 10 | | varchar | 64 | 0 | Y | N | 邮箱:[0,64]用户的邮箱,用于找回密码时或登录时 | |
| 11 | email_state | smallint | 5 | 0 | N | N | 0 | 邮箱认证:[0,1](0未认证|1审核中|2已认证) |
| 12 | avatar | varchar | 255 | 0 | Y | N | 头像地址:[0,255] | |
| 13 | open_id | varchar | 255 | 0 | Y | N | 针对获取用户信息字段 | |
| 14 | create_time | timestamp | 19 | 0 | N | N | CURRENT_TIMESTAMP | 创建时间: |
| 15 | vip_level | varchar | 255 | 0 | Y | N | 会员等级 | |
| 16 | vip_discount | double | 11 | 2 | Y | N | 0.00 | 会员折扣 |
| 编号 | 名称 | 数据类型 | 长度 | 小数位 | 允许空值 | 主键 | 默认值 | 说明 |
| 1 | group_id | mediumint | 8 | 0 | N | Y | 用户组ID:[0,8388607] | |
| 2 | display | smallint | 5 | 0 | N | N | 100 | 显示顺序:[0,1000] |
| 3 | name | varchar | 16 | 0 | N | N | 名称:[0,16] | |
| 4 | description | varchar | 255 | 0 | Y | N | 描述:[0,255]描述该用户组的特点或权限范围 | |
| 5 | source_table | varchar | 255 | 0 | Y | N | 来源表: | |
| 6 | source_field | varchar | 255 | 0 | Y | N | 来源字段: | |
| 7 | source_id | int | 10 | 0 | N | N | 0 | 来源ID: |
| 8 | register | smallint | 5 | 0 | Y | N | 0 | 注册位置: |
| 9 | create_time | timestamp | 19 | 0 | N | N | CURRENT_TIMESTAMP | 创建时间: |
| 10 | update_time | timestamp | 19 | 0 | N | N | CURRENT_TIMESTAMP | 更新时间: |
5系统详细设计
5.1用户功能模块
基于微信小程序的图书管理系统,在系统首页可以查看首页、图书资讯、我的、图书信息、网站公告等内容,如图5-1所示。

图5-1系统首页界面图
用户注册,在用户注册页面通过填写用户名、密码、姓名、手机、邮箱等信息完成用户注册,如图5-2所示。

图5-2用户注册界面图
用户登录,系统登录界面,用户通过填写用户名、密码等信息进行登录,如图5-3所示。

图5-3用户登录界面图
我的,用户可以在我的页面中查看基本信息、收藏、图书借阅、图书续借、图书归还、罚金信息等功能,如图5-4所示。

图5-4我的界面图
网站公告,用户可以在网站公告页面中查看所有的网站公告信息,如图5-5所示。

图5-5网站公告界面图
图书信息,用户可以在图书信息列表中查看所有的图书信息,也可以按图书分类进行查找,并可以点赞、收藏和评论等功能。如图5-6所示。

图5-6图书信息界面图
5.2管理员功能模块
管理员登录,通过填写注册时输入的用户名、密码、角色进行登录,如图5-7所示。

图5-7管理员登录界面图
管理员登录进入基于微信小程序的图书管理系统可以查看后台首页、系统用户、图书分类管理、图书信息管理、图书借阅管理、图书续借管理、图书归还管理、罚金信息管理、系统管理、公告消息管理、资源管理信息和图书借阅统计图,如图5-8所示。

图5-8管理员功能界面图
系统用户,在用户管理页面中可以查看前台注册的用户信息和管理员信息,并可根据需要进行修改或删除等操作,如图5-9所示。

图5-9用户管理界面图
图书分类管理,在图书分类管理页面中可以查看所有的图书分类信息,并可根据需要进行修改或删除等操作,如图5-10所示。

图5-10图书分类管理界面图
图书借阅管理,在图书借阅管理页面中可以查看所有的图书借阅管理信息,并可根据需要进行查看评论,修改或删除等操作,如图5-11所示。

图5-11图书借阅管理界面图
6系统测试
系统开发的最后一个步骤就是系统测试,系统测试也是整个系统十分重要的一个环节,测试的好坏关系到产品的发展。客户对软件的质量、性能和可靠性等需求就要通过测试来实现。测试过程要必须遵循严谨性、完善性、规范性的原则,测试的主要目的就是看看在系统运行中,是否会出现bug,然后对出现的bug进行调试,直到程序完美运行。但是软件的测试只能尽可能的减少bug,理论上来说是无法达到消除bug。但是bug越少,系统出错的几率就越低,用户使用起来也更方便、更安全。
近年来,软件包含测试从现在的检验当中来看,系统接近预期目标可能出现的问题,并对这些错误做出相应的修正,假如我们不进行早期的测试错误就会延续下去,最后所做出的成品就会有很大的困难。
我们要在这个测试的过程当中找出错误。测试成软件开发的主要一部分,自从有了程序的设计那天开始,它就成为了重要的组成部分。经过统计来看,软件测试可以占据这个系统45%的工作量,而在软件开发的成本当中,对于测试成本来说它包含了很多的测试工作。每个程序测试时都会出现和遇到错误。在整个程序的开发过程当中,人为去查找错误是非常复杂和困难的,所以我们一般都会找一些测试的工具来进行测试
6.1系统测试的意义
随着现代信息的快速发展,在社会各大领域中已经都开始应用网络信息技术,在应用网络技术的同时人们也开始把软件的质量问题作为了一个重要焦点来关注,因为一个软件的好与坏它决定着这个系统在市场上的生存,所以我们必须要把软件质量来做好,这样才有一定的生存能力。对于用户来说它们首先选用的都是保证这个系统软件的质量问题,因为一个系统的软件质量决定着用户在后期上成本经济的问题。图6-1就是纠错测试流程。

图6-1 测试与纠错信息流程
6.2 测试方法
黑盒测试又被人们称作为功能测试,通常是在程序的接口来做一些测试的方法,它一般包括对程序的功能和使用的方法来做出一些数据的接受和输出,同时还可以做出正确的输出信息,并保证与外部信息的完整性。
白盒测试通常被人们称作为结构测试,在整个程序的结构和处理当中它是由程序当中的逻辑测试和检验程序来完成一些正确的工作。
具体的功能测试它是包括:系统的适用性、准确性、安全性等功能测试。
6.3测试分析
本基于微信小程序的图书管理系统满足相关信息的管理需求,在设计时借鉴了国内外优秀网站的优点,从界面到系统设计都保证了管理员以及用户能够方便操作。系统的主要特点和优点归纳如下:
(1)本系统用的移置性和针对性都比较高,因为针对性高可以提供更好的服务而移置性可以在多个系统上运行,更给客户带来了极大的方便。
(2)该基于微信小程序的图书管理系统内容全面,管理方便可以及时的全面的处理各种错误,异常,这样避免了很多因客户的马虎操作而出现的失误,其操作方便,会员界面友好,能够上网的人都可以很好的进行操作。
经过对上述的测试结果分析,所有基本功能齐全,操作简单,系统运行性能良好,系统安全可靠,能促进小说信息平台的发展,发展前景广阔。
结 论
至此,基于微信小程序的图书管理系统已经结束,在开发前做了许多的准备,在本系统的设计和开发过程中阅览和学习了许多文献资料,从中我也收获了很多宝贵的方法和设计思路,对系统的开发也起到了很重要的作用,系统的开发技术选用的都是自己比较熟悉的,比如Web、Java技术、Mysql、Springboot这些技术都是在以前的学习中学到了,其中许多的设计思路和方法都是在以前不断地学习中摸索出来的经验,其实对于我们来说工作量还是比较大的,但是正是由于之前的积累与准备,才能顺利的完成这个项目,由此看来,积累经验跟做好准备是十分重要的事情。
当然在该系统的设计与实现的过程中也离不开老师以及同学们的帮助,正是因为他们的指导与帮助,我才能够成功的在预期内完成了这个系统。同时在这个过程当中我也收获了很多东西,此系统也有需要改进的地方,但是由于专业知识的浅薄,并不能做到十分完美,希望以后有机会可以让其真正的投入到使用之中。
参考文献
[1]Hudalah D ,Octifanny Y ,Talitha T , et al. From Metropolitanization to Megaregionalization: Intentionality in the Urban Restructuring of Java’s North Coast, Indonesia [J]. Journal of Planning Education and Research, 2024, 44 (1): 292-306.
[2]Xiao Z ,Ali Y ,Xin W , et al. Sports Work Strategy of College Counselors Based on MySQL Database Big Data Analysis [J]. International Journal of Information Technology and Web Engineering (IJITWE), 2023, 18 (1): 1-14.
[3]代毛莉,习聪玲,梦以媛等. 基于微信小程序的校园书籍系统开发与制作 [J]. 电脑程技巧与维护, 2023, (07): 68-70+120.
[4]蒋骈. 微信小程序在阅读分享领域中的应用设计 [J]. 文化创新比较研究, 2023, 7 (18): 57-61.
[5]张静,胡宁玉,郝耀军等. 基于微信小程序的图书推荐系统的设计与实现 [J]. 吕梁学院学报, 2023, 13 (02): 51-55.
[6]王岩,张燕,陈彩霞. 基于微信小程序下高校图书置换平台的研究 [J]. 大陆桥视野, 2023, (02): 80-82.
[7]Yang Y . Design and Implementation of Student Information Management System Based on Springboot [J]. Advances in Computer, Signals and Systems, 2022, 6 (6):
[8]吕丰华,刘悦,刘春燕. “互联网+”背景下微信小程序在高校图书馆中的应用 [J]. 中国传媒科技, 2022, (08): 88-91.
[9]张育芬. 基于微信小程序的图书馆咨询服务系统设计与实现 [J]. 信息记录材料, 2022, 23 (06): 158-161.
[10]辜萍萍,郑宇辉. 校园二手图书租售管理平台设计与实现 [J]. 数字技术与应用, 2022, 40 (02): 127-130.
[11]梁舒. 微信小程序在高职院校图书馆中的应用研究 [J]. 安徽职业技术学院学报, 2021, 20 (03): 77-80.
[12]陈国良. 高校图书馆微信小程序的应用研究 [J]. 延安职业技术学院学报, 2021, 35 (04): 13-18.
[13]郭一丁,王伟,赵浩楠. 高校图书馆应用小程序的实践探究 [J]. 电脑知识与技术, 2021, 17 (21): 76-77+86.
[14]苏锦超,李优茗,陈子慧等. 基于推荐系统的图书交易平台的设计与实现 [J]. 科技与创新, 2021, (12): 94-95.
[15]马晨. 湖南省高校图书馆微信小程序应用现状与优化策略研究[D]. 湘潭大学, 2021.
[16]沈皎佶. “互联网+”背景下微信小程序的运用研究 [J]. 信息记录材料, 2021, 22 (06): 119-120.
[17]魏祥丽. 基于微信小程序的智慧图书共享模式研究 [J]. 内蒙古科技与经济, 2021, (10): 92-94.
[18]吴双娥,白心爱,邸宏伟等. 基于5G的RFID图书管理系统 [J]. 吕梁学院学报, 2021, 11 (02): 21-24.
[19]赵越,杨春静,周慧等. 图书共享平台在微信小程序的设计与实现 [J]. 电子世界, 2020, (06): 151-152.
[20]吴紫山. 微信小程序在图书馆管理系统中的应用实践——以广州番禺职业技术学院图书馆为例 [J]. 高校图书馆工作, 2020, 39 (01): 70-72+91.
致 谢
大学的学习生活在这个季节将结束,但是在我的生命这仅仅只是一个逗号,我将面对的旅程的另一个的开始。通过这次毕业设计的整个开发过程,从需求分析到具体功能实现,再到最终测试和维护的理解有了很大的进步,让我对系统开发有了更深刻的认识,对我个人的实践能力和解决问题的能力,都有了很大的帮助。这是这次毕业设计最大的收获。
首先要感谢我的指导老师,他在论文写作上,给予了我各种无私的帮助,治学严谨,严格要求,使我获得了很大的收获。老师深厚的理论知识和丰富的实践经验,都深深的影响到我,在这方面,我谨表示衷心的感谢。
其次,我还要对所有的老师和同学表示感谢,他们在我学习的过程中,都积极的提供了很多帮助,无论是专业知识,还是实践操作技能,也能够让我在论文写作中,遇到的一些难题迎刃而解。
最后,对阅读和评审本论文的各位老师表示衷心的感谢!
.
免费领取项目源码,请关注❥点赞收藏并私信博主,谢谢~

被折叠的 条评论
为什么被折叠?



