本文基于SSM技术框架,设计并实现了一款超市售卖管理系统,旨在为超市管理人员提供高效、便捷的管理工具。系统通过管理员登录功能区分不同用户角色,提供商品管理、商城管理、商城中心管理和用户管理等功能。管理员可以录入、编辑和删除商品信息,监控和调整库存,分析 售卖数据并制定合理策略。用户则可通过账号登录系统,浏览商品、购买商品并查看个人订单和订单配送记录。该系统能提升超市管理人员的工作效率和管理水平,降低人力成本,优化商城管理和售卖策略,为超市实现更加高效和智能化的运营提供有力支持。
通过设计与实现该超市售卖管理系统,可以提高超市管理人员的工作效率和管理水平,减少人力成本,优化库存管理和 售卖策略。该系统的应用将为超市提供一个可靠的管理工具,帮助实现更加高效和智能化的超市运营。
关键词:Java技术;MYSQL;超市售卖管理系统;SSM框架
This article is based on the SSM technology framework and designs and implements a supermarket sales management system, aiming to provide efficient and convenient management tools for supermarket managers. The system distinguishes different user roles through the administrator login function, providing functions such as product management, mall management, mall center management, and user management. Administrators can input, edit, and delete product information, monitor and adjust inventory, analyze sales data, and develop reasonable strategies. Users can log in to the system through their account, browse and purchase products, and view personal orders and order delivery records. This system can improve the work efficiency and management level of supermarket managers, reduce labor costs, optimize mall management and sales strategies, and provide strong support for supermarkets to achieve more efficient and intelligent operations.
By designing and implementing the supermarket sales management system, the work efficiency and management level of supermarket management personnel can be improved, labor costs can be reduced, and inventory management and sales strategies can be optimized. The application of this system will provide a reliable management tool for supermarkets, helping to achieve more efficient and intelligent supermarket operations.
Keywords: Java technology; MYSQL; Supermarket sales management system; SSM Framework
1 绪论
1.1研究的背景和意义
随着社会经济的发展和人们生活水平的提高,超市作为重要的零售渠道,扮演着越来越重要的角色。然而,传统的超市管理方式往往面临着信息不透明、库存管理不精确、 售卖数据分析困难等问题,导致运营效率低下和资源浪费。因此,开发一个基于SSM框架的 超市售卖管理系统具有重要意义。
超市售卖管理系统的研究意义在于提升超市管理的效率和质量。通过系统化的管理手段和信息化的支持,可以实现对商品信息的集中管理、商城中心的精确掌控以及售卖数据的快速分析。管理员可以更好地监控商品的售卖情况,及时补充货物,避免缺货或过剩的情况发生。同时,系统还能提供销售报表和统计数据,帮助管理员进行售卖策略的制定和调整,提升超市的竞争力和盈利能力。
通过设计与实现SSM 超市售卖管理系统,可以提高超市管理的效率和精度,减少人力成本和资源浪费,优化商品管理和售卖策略。该系统的应用将为超市提供一个可靠、高效的管理工具,帮助实现更加智能化和科学化的超市运营模式,推动超市行业的发展和进步。
SSM 超市售卖管理系统的开发及实现,所需要的工作内容:
(1)首先是确定选题,确定好所要做的系统,并对系统的背景及现在面临的一些问题等进行系统的初步确认。
(2)系统确认完成后,结合系统开发的需求进行确认系统开发所使用的技术,城市摊位管理系统的开发使用SSM框架,数据库进行平台的搭建开发,确认好使用的技术进行技术分析,所使用的技术是否可以完成系统的实现。
(3)确定好系统使用的技术,进行在线确认系统所划分的用户触,并且根据用户触划分确定所要设计的功能模块,对超市售卖管理的设计主要划分别为管理员和注册用户,并所使用的功能模块也相应不同,但系统的数据库实现的内容是交互的,用户可以随时根据自己的需求进行商品信息搜索,管理员获取到所有用户的详细数据信息,并根据需求进行第一时间处理解决。
(4)系统的功能模块确认完成后进行程序及界面的设计,设计完成后,通过测试来判断程序是否完善,对于系统测试,要不同的用户进行不同的内容编辑及提交,及使用不同的测试方式找出程序中存在的漏洞,并对程序出现的漏洞问题进行在线解决处理,如果测试系统没有任何问题时,可以将系统上传进行正式操作使用。
1.3论文结构与章节安排
论文将分层次经行编排,除去论文摘要致谢文献参考部分,正文部分还会对网站需求做出分析,以及阐述大体的设计和实现的功能,最后罗列部分调测记录,论文主要架构如下:
第一章:引言。第一章主要介绍了课题研究的背景,系统开发的意义和本文的研究内容与主要工作。
第二章:开发技术介绍。第二章介绍了系统框架和数据库。
第三章:系统需求分析。第二章主要从系统的用户、功能等方面进行需求分析。
第四章:系统设计。第三章主要对系统框架、系统功能模块、数据库进行功能设计。
第五章:系统实现。第四章主要介绍了系统框架搭建、系统界面的实现。
第六章:系统测试。第五章主要对系统的部分界面进行测试并对主要功能进行测试
第七章:总结。
2 开发技术介绍
SSM(Spring+SpringMVC+MyBatis)框架集由Spring、MyBatis两个开源框架整合而成(SpringMVC是Spring中的部分内容)。常作为数据源较简单的web项目的框架。
2.1.1 Spring
Spring就像是整个项目中装配bean的大工厂,在配置文件中可以指定使用特定的参数去调用实体类的构造方法来实例化对象。也可以称之为项目中的粘合剂。
Spring的核心思想是IoC(控制反转),即不再需要程序员去显式地`new`一个对象,而是让Spring框架帮你来完成这一切。
2.1.2 SpringMVC
SpringMVC在项目中拦截用户请求,它的核心Servlet即DispatcherServlet承担中介或是前台这样的职责,将用户请求通过HandlerMapping去匹配Controller,Controller就是具体对应请求所执行的操作。SpringMVC相当于SSH框架中struts。
2.1.3 mybatis
mybatis是对jdbc的封装,它让数据库底层操作变的透明。mybatis的操作都是围绕一个sqlSessionFactory实例展开的。mybatis通过配置文件关联到各实体类的Mapper文件,Mapper文件中配置了每个类对数据库所需进行的sql语句映射。在每次与数据库交互时,通过sqlSessionFactory拿到一个sqlSession,再执行sql命令。页面发送请求给控制器,控制器调用业务层处理逻辑,逻辑层向持久层发送请求,持久层与数据库交互,后将结果返回给业务层,业务层将处理逻辑发送给控制器,控制器再调用视图展现数据。
数据库作为数据的存储地方是项目必须的,MySQL是一款非常优秀的关系型数据库,早期的MySQL并不是甲骨文公司的,后来才被他收购的。MySQL非常的小巧,安装包才几兆,sql语言的书写也比较容易学习,最重要的是MySQL同时也是一款开源的软件,所以不需要额外进行付费,本系统本身也是以学习总结所学知识为主,在系统的开发上最好尽量使用免费的软件,所以选用MySQL进行数据库管理。MySQL的容量也是非常大的,同时支持分库分表的操作,支持分布式,所以越来越多的中小企业选择该款数据库管理工具。另外值得一提的是,开源也有一个不好的地方,就是容易遭到破解和黑客攻击,所以MySQL在使用上还是更多的使用在中小项目中。
MySQL不会对平台有需求,所以任何一个程序员都可以通过 MySQL数据库来完成自己的系统开发,并且还可以节约大量的资源。因为它具有强大功能,所以可以用来储存这个系统的数据。
MySQL适合于各种应用,我们在运行数据库的时候,也很容易上手,我们只要编写一段代码,就可以完成相应的功能,并且可以在任何的平台上使用,而不需要再进行第二次的编译。MySQL数据库还具备在本地存储数据和允许结构化查询以方便管理的优势;MySQL是一个完全网络化的系统,它的数据库可以在互联网的任何位置被访问,它可以在任何地点与任何人分享;此外,MySQL也提供了存取控制的能力,可以阻止数据被非法使用,MySQL服务稳定,开发成本低,所以在开发过程中,MySQL数据库是最受欢迎的。
3 超市售卖管理系统系统分析
系统分析是开发一个项目的先决条件,通过系统分析可以很好的了解系统的主体用户的基本需求情况,同时这也是项目的开发的原因。进而对系统开发进行可行性分析,通常包括技术可行性、经济可行性等,可行性分析同时也是从项目整体角度进行的分析。然后就是对项目的具体需求进行分析,分析的手段一般都是通过用户的用例图来实现。下面是详细的介绍。
3.1 可行性分析
(1)操作可行性:
此次项目设计参考了几个该模式下网站的开发案例,对他们的操作界面分析,将众多案例结合在一起,突出以人为本简化操作,所以具有基本计算机知识的人都会操作本项目。
因此操作可行性也没有问题。
(2)技术可行性:
技术可行性指的是对于搭建框架的可行性,以及有更优秀的技术出现时系统的技术更新换代的纳新性如何,开发时间成本费用比如何。
现有的Java技术能够迎合所有电子商务系统的搭建。开发这个 超市售卖管理系统的时候我采用了Java+MYSQL用以运行整体程序。
综上所述技术可行性也没有问题。
(3)法律可行性:
从开发者角度来看,Java和MYSQL是网上开源且免费的,在知识产权方面不会产生任何法律纠纷。
从用户使用角度来看,只要不再系统上贩卖违禁品,对系统做出条约协议,杜绝非法支付即可。
综上所述法律可行性也没有问题。
3.2 系统流程分析
3.2.1 数据流程
超市售卖管理系统主要的目的就是实现对商品的在线选购,图2-1就是系统的数据流图。

图2-1商品购买操作展开图
3.3.2 业务流程
分析完系统的数据流,接下来我们来看系统的业务流程,图2-2就是业务流程图:

图2-2业务流程图
3.3.1 功能性分析
按照 超市售卖管理系统的角色,我划分为了注册用户管理模块和管理员管理模块这两大部分。
注册用户管理模块:
- 注册登录:用户通过注册登录系统,可通过点击头像中我的账户,对个人信息进行增删改查。比如个人资料、头像和密码修改。
(2)网站公告:注册用户在前台可以查看后台管理员发布的关于网站的公告信息,及时了解网站动态和重要通知,保持与网站管理者的沟通和信息互动。
(3)超市资讯:用户可以浏览超市所有的资讯信息,包括最新活动、产品推荐等内容,并可以对资讯进行点赞、收藏,并发表评论,实现用户对资讯的互动参与,提升用户体验和参与度。
(4)商城中心:注册用户可以查看商品列表的详细信息,包括商品名称、价格、图片和详细描述,用户可以对喜欢的商品进行收藏、加入购物车或立即购买,并发表评论,实现快捷购物和个性化的商品交互体验。
(5)商城管理:在商城管理功能中,注册用户可以管理自己的购物车,查看订单状态和详情,管理收货地址信息,实现便捷的购物管理和订单跟踪功能。
(6)我的账户:注册用户可以查看个人账户信息,包括账户余额、消费记录等,实现对个人账户的管理和监控。
(7)个人中心:个人中心提供了个性化的用户服务,用户可以查看个人信息、修改密码、管理收藏等操作,实现个性化设置和管理功能。
(8)个人首页:个人首页为用户提供了个性化的展示页面,展示用户的个人信息、订单状态、收藏列表等内容,方便用户快速了解个人资料和活动状态。
(9)订单配送:用户可以在订单配送功能中查询订单状态、重置订单信息、查看订单详情,并通过配送状态和签收状态进行搜索,实现快捷便利的订单管理和配送跟踪功能。
(10)收藏:用户可以管理自己的收藏夹,查看已收藏的商品或资讯信息,方便用户收藏喜爱的内容并随时查看。
管理员管理模块:
(1)登录:管理员在后台可以输入用户名+密码进行登录,管理员的用户名和密码是在数据库中直接设定好的。
(2)主页:管理员在后台可以查看商品销售金额统计图和商品销售数量统计图,以及统计超市的每日销售金额,帮助管理人员实时了解超市销售情况和趋势。
(3)公共管理:在公共管理模块中,管理员可以管理轮播图,包括增加、删除、编辑和查看轮播图详情,同时可以管理网站公告,进行增删改查操作,查看公告详情,并通过标题进行搜索,实现对网站内容的灵活管理和发布。
(4)用户管理:管理员可以对管理员和注册用户进行增删改查操作,管理用户信息和权限设置,确保用户管理的规范性和安全性。
(5)资讯管理:在资讯管理中,管理员可以管理超市资讯,包括增删改查、查看详情、查看用户评论,以及通过标题、标签、分类进行搜索,同时可以管理资讯分类,进行分类的增删改查操作,通过频道名称进行搜索,实现对资讯内容的全面管理和分类展示。
(6)商城管理:商城管理模块允许管理员管理商城中心,包括商品的增删改查、查看详情、查看评论,以及通过标题、分类、品牌进行搜索;
管理分类列表,进行分类的增删改查操作,通过分类名称进行搜索;
管理订单列表,进行订单的查询、重置、删除、查看详情,进行用户的订单配送,以及通过订单号、商品名称、联系人姓名、状态进行搜索;
管理订单配送,进行配送的查询、重置、删除、查看详情,查看用户订单的签收状态,通过商品名称、配送状态、签收状态进行搜索,实现对商城运营的全面管理和监控。
(7)员工管理:管理员可以对员工进行增删改查操作,查看员工详情,通过工号、员工姓名进行搜索,实现对员工信息的管理和监督。
(8)退出:管理员可以安全退出后台管理系统,保障系统安全和数据完整性。
超市售卖管理系统的非功能性需求比如 超市售卖管理系统的安全性怎么样,可靠性怎么样,性能怎么样,可拓展性怎么样等。具体可以表示在如下3-1表格中:
表3-1 超市售卖管理系统非功能需求表
| 安全性 | 主要指超市售卖管理系统数据库的安装,数据库的使用和密码的设定必须合乎规范。 |
| 可靠性 | 可靠性是指 超市售卖管理系统能够安装用户的指示进行操作,经过测试,可靠性90%以上。 |
| 性能 | 性能是影响 超市售卖管理系统占据市场的必要条件,所以性能最好要佳才好。 |
| 可扩展性 | 比如数据库预留多个属性,比如接口的使用等确保了系统的非功能性需求。 |
| 易用性 | 用户只要跟着 超市售卖管理系统的页面展示内容进行操作,就可以了。 |
| 可维护性 | 超市售卖管理系统开发的可维护性是非常重要的,经过测试,可维护性没有问题 |
3.4 系统用例分析
通过3.3功能的分析,得出了本超市售卖管理系统的用例图:
注册用户角色用例如图3-3所示。

图3-3 超市售卖管理系统用户角色用例图
后台管理上的管理员是维护整个超市售卖管理系统中所有数据信息的。管理员角色用例如图3-4所示。

3.5本章小结
本章主要通过对超市售卖管理系统的可行性分析、流程分析、功能需求分析、系统用例分析,确定整个超市售卖管理系统要实现的功能。同时也为超市售卖管理系统的代码实现和测试提供了标准。
4 超市售卖管理系统总体设计
本章主要讨论的内容包括超市售卖管理系统的功能模块设计、数据库系统设计。
4.1 系统架构设计
本超市售卖管理系统从架构上分为三层:表现层(UI)、业务逻辑层(BLL)以及数据层(DL)。

图4-1 超市售卖管理系统系统架构设计图
表现层(UI):又称UI层,主要完成本超市售卖管理系统的UI交互功能,一个良好的UI可以打打提高用户的用户体验,增强用户使用本超市售卖管理系统时的舒适度。UI的界面设计也要适应不同版本的超市售卖管理系统以及不同尺寸的分辨率,以做到良好的兼容性。UI交互功能要求合理,用户进行交互操作时必须要得到与之相符的交互结果,这就要求表现层要与业务逻辑层进行良好的对接。
业务逻辑层(BLL):主要完成本超市售卖管理系统的数据处理功能。用户从表现层传输过来的数据经过业务逻辑层进行处理交付给数据层,系统从数据层读取的数据经过业务逻辑层进行处理交付给表现层。
数据层(DL):由于本超市售卖管理系统的数据是放在服务端的mysql数据库中,因此本属于服务层的部分可以直接整合在业务逻辑层中,所以数据层中只有数据库,其主要完成本超市售卖管理系统的数据存储和管理功能。
4.2 系统功能模块设计
4.2.1整体功能模块设计
在上一章节中主要对系统的功能性需求和非功能性需求进行分析,并且根据需求分析了本超市售卖管理系统中的用例。那么接下来就要开始对本超市售卖管理系统的架构、主要功能和数据库开始进行设计。 超市售卖管理系统根据前面章节的需求分析得出,其总体设计模块图如图3-2所示。

图4-2 超市售卖管理系统功能模块图
4.3 数据库设计
数据库设计一般包括需求分析、概念模型设计、数据库表建立三大过程,其中需求分析前面章节已经阐述,概念模型设计有概念模型和逻辑结构设计两部分。
4.3.1 数据库概念结构设计
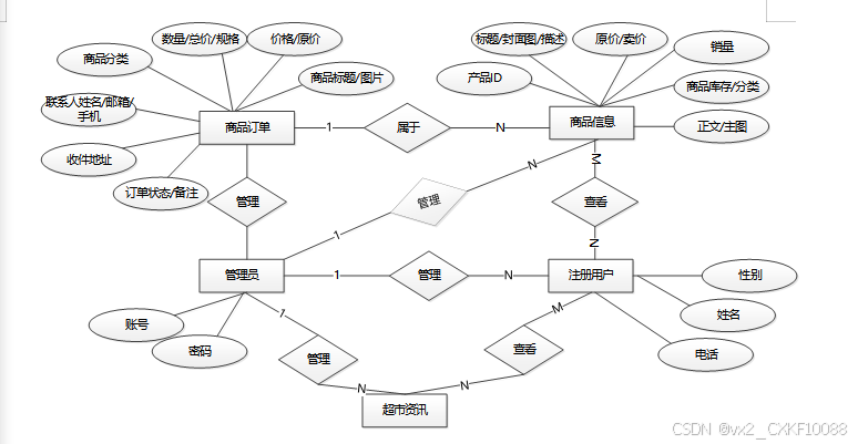
下面是整个超市售卖管理系统中主要的数据库表以及总E-R实体关系图。

图4-3 超市售卖管理系统总共ER关系图
4.3.2 数据库逻辑结构设计
通过上一小节中 超市售卖管理系统中总E-R关系图上得出一共需要创建很多个数据表。
| 编号 | 名称 | 数据类型 | 长度 | 小数位 | 允许空值 | 主键 | 默认值 | 说明 |
| 1 | token_id | int | 10 | 0 | N | Y | 临时访问牌ID | |
| 2 | token | varchar | 64 | 0 | Y | N | 临时访问牌 | |
| 3 | info | text | 65535 | 0 | Y | N | ||
| 4 | maxage | int | 10 | 0 | N | N | 2 | 最大寿命:默认2小时 |
| 5 | create_time | timestamp | 19 | 0 | N | N | CURRENT_TIMESTAMP | 创建时间: |
| 6 | update_time | timestamp | 19 | 0 | N | N | CURRENT_TIMESTAMP | 更新时间: |
| 7 | user_id | int | 10 | 0 | N | N | 0 | 用户编号: |
| 编号 | 名称 | 数据类型 | 长度 | 小数位 | 允许空值 | 主键 | 默认值 | 说明 |
| 1 | address_id | int | 10 | 0 | N | Y | 收货地址: | |
| 2 | name | varchar | 32 | 0 | Y | N | 姓名: | |
| 3 | phone | varchar | 13 | 0 | Y | N | 手机: | |
| 4 | postcode | varchar | 8 | 0 | Y | N | 邮编: | |
| 5 | address | varchar | 255 | 0 | N | N | 地址: | |
| 6 | user_id | mediumint | 8 | 0 | N | N | 用户ID:[0,8388607]用户获取其他与用户相关的数据 | |
| 7 | create_time | timestamp | 19 | 0 | N | N | CURRENT_TIMESTAMP | 创建时间: |
| 8 | update_time | timestamp | 19 | 0 | N | N | CURRENT_TIMESTAMP | 更新时间: |
| 9 | default | bit | 1 | 0 | N | N | 0 | 默认判断 |
| 编号 | 名称 | 数据类型 | 长度 | 小数位 | 允许空值 | 主键 | 默认值 | 说明 |
| 1 | auth_id | int | 10 | 0 | N | Y | 授权ID: | |
| 2 | user_group | varchar | 64 | 0 | Y | N | 用户组: | |
| 3 | mod_name | varchar | 64 | 0 | Y | N | 模块名: | |
| 4 | table_name | varchar | 64 | 0 | Y | N | 表名: | |
| 5 | page_title | varchar | 255 | 0 | Y | N | 页面标题: | |
| 6 | path | varchar | 255 | 0 | Y | N | 路由路径: | |
| 7 | position | varchar | 32 | 0 | Y | N | 位置: | |
| 8 | mode | varchar | 32 | 0 | N | N | _blank | 跳转方式: |
| 9 | add | tinyint | 3 | 0 | N | N | 1 | 是否可增加: |
| 10 | del | tinyint | 3 | 0 | N | N | 1 | 是否可删除: |
| 11 | set | tinyint | 3 | 0 | N | N | 1 | 是否可修改: |
| 12 | get | tinyint | 3 | 0 | N | N | 1 | 是否可查看: |
| 13 | field_add | text | 65535 | 0 | Y | N | 添加字段: | |
| 14 | field_set | text | 65535 | 0 | Y | N | 修改字段: | |
| 15 | field_get | text | 65535 | 0 | Y | N | 查询字段: | |
| 16 | table_nav_name | varchar | 500 | 0 | Y | N | 跨表导航名称: | |
| 17 | table_nav | varchar | 500 | 0 | Y | N | 跨表导航: | |
| 18 | option | text | 65535 | 0 | Y | N | 配置: | |
| 19 | create_time | timestamp | 19 | 0 | N | N | CURRENT_TIMESTAMP | 创建时间: |
| 20 | update_time | timestamp | 19 | 0 | N | N | CURRENT_TIMESTAMP | 更新时间: |
| 编号 | 名称 | 数据类型 | 长度 | 小数位 | 允许空值 | 主键 | 默认值 | 说明 |
| 1 | cart_id | int | 10 | 0 | N | Y | 购物车ID: | |
| 2 | title | varchar | 64 | 0 | Y | N | 标题: | |
| 3 | img | varchar | 255 | 0 | N | N | 0 | 图片: |
| 4 | user_id | int | 10 | 0 | N | N | 0 | 用户ID: |
| 5 | create_time | timestamp | 19 | 0 | N | N | CURRENT_TIMESTAMP | 创建时间: |
| 6 | update_time | timestamp | 19 | 0 | N | N | CURRENT_TIMESTAMP | 更新时间: |
| 7 | state | int | 10 | 0 | N | N | 0 | 状态:使用中,已失效 |
| 8 | price | double | 9 | 2 | N | N | 0.00 | 单价: |
| 9 | price_ago | double | 9 | 2 | N | N | 0.00 | 原价: |
| 10 | price_count | double | 11 | 2 | N | N | 0.00 | 总价: |
| 11 | num | int | 10 | 0 | N | N | 1 | 数量: |
| 12 | goods_id | mediumint | 8 | 0 | N | N | 商品id:[0,8388607] | |
| 13 | type | varchar | 64 | 0 | N | N | 未分类 | 商品分类: |
| 14 | description | varchar | 255 | 0 | Y | N | 描述:[0,255]用于产品规格描述 |
| 编号 | 名称 | 数据类型 | 长度 | 小数位 | 允许空值 | 主键 | 默认值 | 说明 |
| 1 | collect_id | int | 10 | 0 | N | Y | 收藏ID: | |
| 2 | user_id | int | 10 | 0 | N | N | 0 | 收藏人ID: |
| 3 | source_table | varchar | 255 | 0 | Y | N | 来源表: | |
| 4 | source_field | varchar | 255 | 0 | Y | N | 来源字段: | |
| 5 | source_id | int | 10 | 0 | N | N | 0 | 来源ID: |
| 6 | title | varchar | 255 | 0 | Y | N | 标题: | |
| 7 | img | varchar | 255 | 0 | Y | N | 封面: | |
| 8 | create_time | timestamp | 19 | 0 | N | N | CURRENT_TIMESTAMP | 创建时间: |
| 9 | update_time | timestamp | 19 | 0 | N | N | CURRENT_TIMESTAMP | 更新时间: |
| 编号 | 名称 | 数据类型 | 长度 | 小数位 | 允许空值 | 主键 | 默认值 | 说明 |
| 1 | comment_id | int | 10 | 0 | N | Y | 评论ID: | |
| 2 | user_id | int | 10 | 0 | N | N | 0 | 评论人ID: |
| 3 | reply_to_id | int | 10 | 0 | N | N | 0 | 回复评论ID:空为0 |
| 4 | content | longtext | 2147483647 | 0 | Y | N | 内容: | |
| 5 | nickname | varchar | 255 | 0 | Y | N | 昵称: | |
| 6 | avatar | varchar | 255 | 0 | Y | N | 头像地址:[0,255] | |
| 7 | create_time | timestamp | 19 | 0 | N | N | CURRENT_TIMESTAMP | 创建时间: |
| 8 | update_time | timestamp | 19 | 0 | N | N | CURRENT_TIMESTAMP | 更新时间: |
| 9 | source_table | varchar | 255 | 0 | Y | N | 来源表: | |
| 10 | source_field | varchar | 255 | 0 | Y | N | 来源字段: | |
| 11 | source_id | int | 10 | 0 | N | N | 0 | 来源ID: |
| 编号 | 名称 | 数据类型 | 长度 | 小数位 | 允许空值 | 主键 | 默认值 | 说明 |
| 1 | employee_information_id | int | 10 | 0 | N | Y | 员工信息ID | |
| 2 | job_id | varchar | 64 | 0 | Y | N | 工号 | |
| 3 | employee_name | varchar | 64 | 0 | Y | N | 员工姓名 | |
| 4 | department | varchar | 64 | 0 | Y | N | 部门 | |
| 5 | position | varchar | 64 | 0 | Y | N | 职位 | |
| 6 | date_of_employment | date | 10 | 0 | Y | N | 入职日期 | |
| 7 | contact_phone_number | varchar | 64 | 0 | Y | N | 联系电话 | |
| 8 | create_time | datetime | 19 | 0 | N | N | CURRENT_TIMESTAMP | 创建时间 |
| 9 | update_time | timestamp | 19 | 0 | N | N | CURRENT_TIMESTAMP | 更新时间 |
| 编号 | 名称 | 数据类型 | 长度 | 小数位 | 允许空值 | 主键 | 默认值 | 说明 |
| 1 | goods_id | mediumint | 8 | 0 | N | Y | 产品id:[0,8388607] | |
| 2 | title | varchar | 125 | 0 | Y | N | 标题:[0,125]用于产品和html的<title>标签中 | |
| 3 | img | text | 65535 | 0 | Y | N | 封面图:用于显示于产品列表页 | |
| 4 | description | varchar | 255 | 0 | Y | N | 描述:[0,255]用于产品规格描述 | |
| 5 | price_ago | double | 8 | 2 | N | N | 0.00 | 原价:[1] |
| 6 | price | double | 8 | 2 | N | N | 0.00 | 卖价:[1] |
| 7 | sales | int | 10 | 0 | N | N | 0 | 销量:[0,1000000000] |
| 8 | inventory | int | 10 | 0 | N | N | 0 | 商品库存 |
| 9 | type | varchar | 64 | 0 | N | N | 商品分类: | |
| 10 | hits | int | 10 | 0 | N | N | 0 | 点击量:[0,1000000000]访问这篇产品的人次 |
| 11 | content | longtext | 2147483647 | 0 | Y | N | 正文:产品的主体内容 | |
| 12 | img_1 | text | 65535 | 0 | Y | N | 主图1: | |
| 13 | img_2 | text | 65535 | 0 | Y | N | 主图2: | |
| 14 | img_3 | text | 65535 | 0 | Y | N | 主图3: | |
| 15 | img_4 | text | 65535 | 0 | Y | N | 主图4: | |
| 16 | img_5 | text | 65535 | 0 | Y | N | 主图5: | |
| 17 | create_time | timestamp | 19 | 0 | N | N | CURRENT_TIMESTAMP | 创建时间: |
| 18 | update_time | timestamp | 19 | 0 | N | N | CURRENT_TIMESTAMP | 更新时间: |
| 19 | customize_field | text | 65535 | 0 | Y | N | 自定义字段 | |
| 20 | source_table | varchar | 255 | 0 | Y | N | 来源表: | |
| 21 | source_field | varchar | 255 | 0 | Y | N | 来源字段: | |
| 22 | source_id | int | 10 | 0 | N | N | 0 | 来源ID: |
| 23 | user_id | int | 10 | 0 | Y | N | 0 | 添加人 |
| 编号 | 名称 | 数据类型 | 长度 | 小数位 | 允许空值 | 主键 | 默认值 | 说明 |
| 1 | type_id | int | 10 | 0 | N | Y | 商品分类ID: | |
| 2 | father_id | smallint | 5 | 0 | N | N | 0 | 上级分类ID:[0,32767] |
| 3 | name | varchar | 255 | 0 | Y | N | 商品名称: | |
| 4 | desc | varchar | 255 | 0 | Y | N | 描述: | |
| 5 | icon | varchar | 255 | 0 | Y | N | 图标: | |
| 6 | source_table | varchar | 255 | 0 | Y | N | 来源表: | |
| 7 | source_field | varchar | 255 | 0 | Y | N | 来源字段: | |
| 8 | create_time | timestamp | 19 | 0 | N | N | CURRENT_TIMESTAMP | 创建时间: |
| 9 | update_time | timestamp | 19 | 0 | N | N | CURRENT_TIMESTAMP | 更新时间: |
| 编号 | 名称 | 数据类型 | 长度 | 小数位 | 允许空值 | 主键 | 默认值 | 说明 |
| 1 | hits_id | int | 10 | 0 | N | Y | 点赞ID: | |
| 2 | user_id | int | 10 | 0 | N | N | 0 | 点赞人: |
| 3 | create_time | timestamp | 19 | 0 | N | N | CURRENT_TIMESTAMP | 创建时间: |
| 4 | update_time | timestamp | 19 | 0 | N | N | CURRENT_TIMESTAMP | 更新时间: |
| 5 | source_table | varchar | 255 | 0 | Y | N | 来源表: | |
| 6 | source_field | varchar | 255 | 0 | Y | N | 来源字段: | |
| 7 | source_id | int | 10 | 0 | N | N | 0 | 来源ID: |
| 编号 | 名称 | 数据类型 | 长度 | 小数位 | 允许空值 | 主键 | 默认值 | 说明 |
| 1 | logistics_delivery_id | int | 10 | 0 | N | Y | 物流配送ID | |
| 2 | order_number | varchar | 64 | 0 | Y | N | 订单号 | |
| 3 | product_name | varchar | 64 | 0 | Y | N | 商品名称 | |
| 4 | purchase_quantity | varchar | 64 | 0 | Y | N | 购买数量 | |
| 5 | total_transaction_amount | double | 11 | 2 | Y | N | 0.00 | 交易总额 |
| 6 | the_date_of_issuance | date | 10 | 0 | Y | N | 发货日期 | |
| 7 | delivery_number | varchar | 30 | 0 | Y | N | 配送订单 | |
| 8 | ordinary_users | int | 10 | 0 | Y | N | 0 | 普通用户 |
| 9 | shipping_address | varchar | 64 | 0 | Y | N | 收货地址 | |
| 10 | delivery_status | varchar | 64 | 0 | Y | N | 配送状态 | |
| 11 | signing_status | varchar | 64 | 0 | Y | N | 签收状态 | |
| 12 | recommend | int | 10 | 0 | N | N | 0 | 智能推荐 |
| 13 | contact_name | varchar | 255 | 0 | Y | N | 联系人名字 | |
| 14 | merchant_id | int | 10 | 0 | Y | N | 商家id | |
| 15 | create_time | datetime | 19 | 0 | N | N | CURRENT_TIMESTAMP | 创建时间 |
| 16 | update_time | timestamp | 19 | 0 | N | N | CURRENT_TIMESTAMP | 更新时间 |
| 编号 | 名称 | 数据类型 | 长度 | 小数位 | 允许空值 | 主键 | 默认值 | 说明 |
| 1 | mall_center_id | int | 10 | 0 | N | Y | 商城中心ID | |
| 2 | specifications | varchar | 64 | 0 | Y | N | 规格 | |
| 3 | brand | varchar | 64 | 0 | Y | N | 品牌 | |
| 4 | cart_title | varchar | 125 | 0 | Y | N | 标题:[0,125]用于产品html的标签中 | |
| 5 | cart_img | text | 65535 | 0 | Y | N | 封面图:用于显示于产品列表页 | |
| 6 | cart_description | varchar | 255 | 0 | Y | N | 描述:[0,255]用于产品规格描述 | |
| 7 | cart_price_ago | double | 8 | 2 | N | N | 0.00 | 原价:[1] |
| 8 | cart_price | double | 8 | 2 | N | N | 0.00 | 卖价:[1] |
| 9 | cart_inventory | int | 10 | 0 | N | N | 0 | 商品库存 |
| 10 | cart_type | varchar | 64 | 0 | N | N | 未分类 | 商品分类: |
| 11 | cart_content | longtext | 2147483647 | 0 | Y | N | 正文:产品的主体内容 | |
| 12 | cart_img_1 | text | 65535 | 0 | Y | N | 主图1: | |
| 13 | cart_img_2 | text | 65535 | 0 | Y | N | 主图2: | |
| 14 | cart_img_3 | text | 65535 | 0 | Y | N | 主图3: | |
| 15 | cart_img_4 | text | 65535 | 0 | Y | N | 主图4: | |
| 16 | cart_img_5 | text | 65535 | 0 | Y | N | 主图5: | |
| 17 | create_time | datetime | 19 | 0 | N | N | CURRENT_TIMESTAMP | 创建时间 |
| 18 | update_time | timestamp | 19 | 0 | N | N | CURRENT_TIMESTAMP | 更新时间 |
| 编号 | 名称 | 数据类型 | 长度 | 小数位 | 允许空值 | 主键 | 默认值 | 说明 |
| 1 | notice_id | mediumint | 8 | 0 | N | Y | 公告id: | |
| 2 | title | varchar | 125 | 0 | N | N | 标题: | |
| 3 | content | longtext | 2147483647 | 0 | Y | N | 正文: | |
| 4 | create_time | timestamp | 19 | 0 | N | N | CURRENT_TIMESTAMP | 创建时间: |
| 5 | update_time | timestamp | 19 | 0 | N | N | CURRENT_TIMESTAMP | 更新时间: |
| 编号 | 名称 | 数据类型 | 长度 | 小数位 | 允许空值 | 主键 | 默认值 | 说明 |
| 1 | order_id | int | 10 | 0 | N | Y | 订单ID: | |
| 2 | order_number | varchar | 64 | 0 | Y | N | 订单号: | |
| 3 | goods_id | mediumint | 8 | 0 | N | N | 商品id:[0,8388607] | |
| 4 | title | varchar | 32 | 0 | Y | N | 商品标题: | |
| 5 | img | varchar | 255 | 0 | Y | N | 商品图片: | |
| 6 | price | double | 10 | 2 | N | N | 0.00 | 价格: |
| 7 | price_ago | double | 10 | 2 | N | N | 0.00 | 原价: |
| 8 | num | int | 10 | 0 | N | N | 1 | 数量: |
| 9 | price_count | double | 8 | 2 | N | N | 0.00 | 总价: |
| 10 | norms | varchar | 255 | 0 | Y | N | 规格: | |
| 11 | type | varchar | 64 | 0 | N | N | 未分类 | 商品分类: |
| 12 | contact_name | varchar | 32 | 0 | Y | N | 联系人姓名: | |
| 13 | contact_email | varchar | 125 | 0 | Y | N | 联系人邮箱: | |
| 14 | contact_phone | varchar | 11 | 0 | Y | N | 联系人手机: | |
| 15 | contact_address | varchar | 255 | 0 | Y | N | 收件地址: | |
| 16 | postal_code | varchar | 9 | 0 | Y | N | 邮政编码: | |
| 17 | user_id | int | 10 | 0 | N | N | 0 | 买家ID: |
| 18 | merchant_id | mediumint | 8 | 0 | N | N | 0 | 商家ID: |
| 19 | create_time | timestamp | 19 | 0 | N | N | CURRENT_TIMESTAMP | 创建时间: |
| 20 | update_time | timestamp | 19 | 0 | N | N | CURRENT_TIMESTAMP | 更新时间: |
| 21 | description | varchar | 255 | 0 | Y | N | 描述:[0,255]用于产品规格描述 | |
| 22 | state | varchar | 16 | 0 | N | N | 待付款 | 订单状态:待付款,待发货,待签收,已签收,待退款,已退款,已拒绝,已完成 |
| 23 | remark | text | 65535 | 0 | Y | N | 订单备注 | |
| 24 | delivery_state | varchar | 16 | 0 | Y | N | 未配送 | 发货状态:未配送,已配送 |
| 25 | vip_discount | double | 11 | 2 | Y | N | 0.00 | 折扣 |
| 编号 | 名称 | 数据类型 | 长度 | 小数位 | 允许空值 | 主键 | 默认值 | 说明 |
| 1 | praise_id | int | 10 | 0 | N | Y | 点赞ID: | |
| 2 | user_id | int | 10 | 0 | N | N | 0 | 点赞人: |
| 3 | create_time | timestamp | 19 | 0 | N | N | CURRENT_TIMESTAMP | 创建时间: |
| 4 | update_time | timestamp | 19 | 0 | N | N | CURRENT_TIMESTAMP | 更新时间: |
| 5 | source_table | varchar | 255 | 0 | Y | N | 来源表: | |
| 6 | source_field | varchar | 255 | 0 | Y | N | 来源字段: | |
| 7 | source_id | int | 10 | 0 | N | N | 0 | 来源ID: |
| 8 | status | bit | 1 | 0 | N | N | 1 | 点赞状态:1为点赞,0已取消 |
| 编号 | 名称 | 数据类型 | 长度 | 小数位 | 允许空值 | 主键 | 默认值 | 说明 |
| 1 | registered_users_id | int | 10 | 0 | N | Y | 注册用户ID | |
| 2 | name | varchar | 64 | 0 | Y | N | 姓名 | |
| 3 | gender | varchar | 64 | 0 | Y | N | 性别 | |
| 4 | examine_state | varchar | 16 | 0 | N | N | 已通过 | 审核状态 |
| 5 | user_id | int | 10 | 0 | N | N | 0 | 用户ID |
| 6 | create_time | datetime | 19 | 0 | N | N | CURRENT_TIMESTAMP | 创建时间 |
| 7 | update_time | timestamp | 19 | 0 | N | N | CURRENT_TIMESTAMP | 更新时间 |
| 编号 | 名称 | 数据类型 | 长度 | 小数位 | 允许空值 | 主键 | 默认值 | 说明 |
| 1 | slides_id | int | 10 | 0 | N | Y | 轮播图ID: | |
| 2 | title | varchar | 64 | 0 | Y | N | 标题: | |
| 3 | content | varchar | 255 | 0 | Y | N | 内容: | |
| 4 | url | varchar | 255 | 0 | Y | N | 链接: | |
| 5 | img | varchar | 255 | 0 | Y | N | 轮播图: | |
| 6 | hits | int | 10 | 0 | N | N | 0 | 点击量: |
| 7 | create_time | timestamp | 19 | 0 | N | N | CURRENT_TIMESTAMP | 创建时间: |
| 8 | update_time | timestamp | 19 | 0 | N | N | CURRENT_TIMESTAMP | 更新时间: |
| 编号 | 名称 | 数据类型 | 长度 | 小数位 | 允许空值 | 主键 | 默认值 | 说明 |
| 1 | upload_id | int | 10 | 0 | N | Y | 上传ID | |
| 2 | name | varchar | 64 | 0 | Y | N | 文件名 | |
| 3 | path | varchar | 255 | 0 | Y | N | 访问路径 | |
| 4 | file | varchar | 255 | 0 | Y | N | 文件路径 | |
| 5 | display | varchar | 255 | 0 | Y | N | 显示顺序 | |
| 6 | father_id | int | 10 | 0 | Y | N | 0 | 父级ID |
| 7 | dir | varchar | 255 | 0 | Y | N | 文件夹 | |
| 8 | type | varchar | 32 | 0 | Y | N | 文件类型 |
| 编号 | 名称 | 数据类型 | 长度 | 小数位 | 允许空值 | 主键 | 默认值 | 说明 |
| 1 | user_id | mediumint | 8 | 0 | N | Y | 用户ID:[0,8388607]用户获取其他与用户相关的数据 | |
| 2 | state | smallint | 5 | 0 | N | N | 1 | 账户状态:[0,10](1可用|2异常|3已冻结|4已注销) |
| 3 | user_group | varchar | 32 | 0 | Y | N | 所在用户组:[0,32767]决定用户身份和权限 | |
| 4 | login_time | timestamp | 19 | 0 | N | N | CURRENT_TIMESTAMP | 上次登录时间: |
| 5 | phone | varchar | 11 | 0 | Y | N | 手机号码:[0,11]用户的手机号码,用于找回密码时或登录时 | |
| 6 | phone_state | smallint | 5 | 0 | N | N | 0 | 手机认证:[0,1](0未认证|1审核中|2已认证) |
| 7 | username | varchar | 16 | 0 | N | N | 用户名:[0,16]用户登录时所用的账户名称 | |
| 8 | nickname | varchar | 16 | 0 | Y | N | 昵称:[0,16] | |
| 9 | password | varchar | 64 | 0 | N | N | 密码:[0,32]用户登录所需的密码,由6-16位数字或英文组成 | |
| 10 | | varchar | 64 | 0 | Y | N | 邮箱:[0,64]用户的邮箱,用于找回密码时或登录时 | |
| 11 | email_state | smallint | 5 | 0 | N | N | 0 | 邮箱认证:[0,1](0未认证|1审核中|2已认证) |
| 12 | avatar | varchar | 255 | 0 | Y | N | 头像地址:[0,255] | |
| 13 | open_id | varchar | 255 | 0 | Y | N | 针对获取用户信息字段 | |
| 14 | create_time | timestamp | 19 | 0 | N | N | CURRENT_TIMESTAMP | 创建时间: |
| 15 | vip_level | varchar | 255 | 0 | Y | N | 会员等级 | |
| 16 | vip_discount | double | 11 | 2 | Y | N | 0.00 | 会员折扣 |
| 编号 | 名称 | 数据类型 | 长度 | 小数位 | 允许空值 | 主键 | 默认值 | 说明 |
| 1 | group_id | mediumint | 8 | 0 | N | Y | 用户组ID:[0,8388607] | |
| 2 | display | smallint | 5 | 0 | N | N | 100 | 显示顺序:[0,1000] |
| 3 | name | varchar | 16 | 0 | N | N | 名称:[0,16] | |
| 4 | description | varchar | 255 | 0 | Y | N | 描述:[0,255]描述该用户组的特点或权限范围 | |
| 5 | source_table | varchar | 255 | 0 | Y | N | 来源表: | |
| 6 | source_field | varchar | 255 | 0 | Y | N | 来源字段: | |
| 7 | source_id | int | 10 | 0 | N | N | 0 | 来源ID: |
| 8 | register | smallint | 5 | 0 | Y | N | 0 | 注册位置: |
| 9 | create_time | timestamp | 19 | 0 | N | N | CURRENT_TIMESTAMP | 创建时间: |
| 10 | update_time | timestamp | 19 | 0 | N | N | CURRENT_TIMESTAMP | 更新时间: |
整个 超市售卖管理系统的需求分析主要对系统总体架构以及功能模块的设计,通过建立E-R模型和数据库逻辑系统设计完成了数据库系统设计。
5 超市售卖管理系统详细设计与实现
超市售卖管理系统的详细设计与实现主要是根据前面的 超市售卖管理系统的需求分析和 超市售卖管理系统的总体设计来设计页面并实现业务逻辑。主要从 超市售卖管理系统界面实现、业务逻辑实现这两部分进行介绍。
5.1用户功能模块
5.1.1 前台首页界面
当进入超市售卖管理系统的时候,首先映入眼帘的是系统的导航栏,下面是轮播图、网站公告和超市资讯、商城中心、商城管理等,其主界面展示如下图所示。

图5-1 前台首页界面图
不是超市售卖管理系统中正式用户的是可以在线进行注册的,如果你没有本超市售卖管理系统的账号的话,添加“注册”,当填写上自己的账号+密码+确认密码+昵称+邮箱+姓名+性别+联系电话等后再点击“注册”按钮即可会员注册成功。其用用户注册展示如下图所示。

图5-2 前台用户注册图
注册关键代码如下所示。
/**
* 注册
* @return
*/ @PostMapping("register")
public Map<String, Object> signUp(HttpServletRequest request) throws IOException {
// 查询用户
Map<String, String> query = new HashMap<>();
Map<String,Object> map = service.readBody(request.getReader());
query.put("username",String.valueOf(map.get("username")));
List list = service.selectBaseList(service.select(query, new HashMap<>()));
if (list.size()>0){
return error(30000, "用户已存在");
}
map.put("password",service.encryption(String.valueOf(map.get("password"))));
service.insert(map);
return success(1);
}
public Map<String,Object> readBody(BufferedReader reader){
BufferedReader br = null;
StringBuilder sb = new StringBuilder("");
try{
br = reader;
String str;
while ((str = br.readLine()) != null){
sb.append(str);
}
br.close();
String json = sb.toString();
return JSONObject.parseObject(json, Map.class);
}catch (IOException e){
e.printStackTrace();
}finally{
if (null != br){
try{
br.close();
}catch (IOException e){
e.printStackTrace();
}
}
}
return null;
}
public void insert(Map<String,Object> body){
E entity = JSON.parseObject(JSON.toJSONString(body),eClass);
baseMapper.insert(entity);
log.info("[{}] - 插入操作:{}",entity);
}
5.1.3 用户登录界面
超市售卖管理系统中的前台上注册后的用户是可以通过自己的账户名和密码进行登录的,当会员输入完整的自己的账户名和密码信息并点击“登录”按钮后,将会首先验证输入的有没有空数据,再次验证输入的账户名+密码和数据库中当前保存的用户信息是否一致,只有在一致后将会登录成功并自动跳转到 超市售卖管理系统的首页中;否则将会提示相应错误信息,用户登录界面如下图所示。

图5-3用户登录界面图
登录代码如下:
/**
* 登录
* @param data* @param httpServletRequest
* @return
*/
@PostMapping("login")
public Map<String, Object> login(@RequestBody Map<String, String> data, HttpServletRequest httpServletRequest) {
log.info("[执行登录接口]");
String username = data.get("username");
String email = data.get("email");
String phone = data.get("phone");
String password = data.get("password");
List resultList = null;
QueryWrapper wrapper = new QueryWrapper<User>();
Map<String, String> map = new HashMap<>();
if(username != null && "".equals(username) == false){
map.put("username", username);
resultList = service.selectBaseList(service.select(map, new HashMap<>()));
}
else if(email != null && "".equals(email) == false){
map.put("email", email);
resultList = service.selectBaseList(service.select(map, new HashMap<>()));
}
else if(phone != null && "".equals(phone) == false){
map.put("phone", phone);
resultList = service.selectBaseList(service.select(map, new HashMap<>()));
}else{
return error(30000, "账号或密码不能为空");
}
if (resultList == null || password == null) {
return error(30000, "账号或密码不能为空");
}
//判断是否有这个用户
if (resultList.size()<=0){
return error(30000,"用户不存在");
}
User byUsername = (User) resultList.get(0);
Map<String, String> groupMap = new HashMap<>();
groupMap.put("name",byUsername.getUserGroup());
List groupList = userGroupService.selectBaseList(userGroupService.select(groupMap, new HashMap<>()));
if (groupList.size()<1){
return error(30000,"用户组不存在");
}
UserGroup userGroup = (UserGroup) groupList.get(0);
//查询用户审核状态
if (!StringUtils.isEmpty(userGroup.getSourceTable())){
String res = service.selectExamineState(userGroup.getSourceTable(),byUsername.getUserId());
if (res==null){
return error(30000,"用户不存在");
}
if (!res.equals("已通过")){
return error(30000,"该用户审核未通过");
}
}
//查询用户状态
if (byUsername.getState()!=1){
return error(30000,"用户非可用状态,不能登录");
}
String md5password = service.encryption(password);
if (byUsername.getPassword().equals(md5password)) {
// 存储Token到数据库
AccessToken accessToken = new AccessToken();
accessToken.setToken(UUID.randomUUID().toString().replaceAll("-", ""));
accessToken.setUser_id(byUsername.getUserId());
tokenService.save(accessToken);
// 返回用户信息
JSONObject user = JSONObject.parseObject(JSONObject.toJSONString(byUsername));
user.put("token", accessToken.getToken());
JSONObject ret = new JSONObject();
ret.put("obj",user);
return success(ret);
} else {
return error(30000, "账号或密码不正确");
}
}
public String select(Map<String,String> query,Map<String,String> config){
StringBuffer sql = new StringBuffer("select ");
sql.append(config.get(FindConfig.FIELD) == null || "".equals(config.get(FindConfig.FIELD)) ? "*" : config.get(FindConfig.FIELD)).append(" ");
sql.append("from ").append("`").append(table).append("`").append(toWhereSql(query, "0".equals(config.get(FindConfig.LIKE))));
if (config.get(FindConfig.GROUP_BY) != null && !"".equals(config.get(FindConfig.GROUP_BY))){
sql.append("group by ").append(config.get(FindConfig.GROUP_BY)).append(" ");
}
if (config.get(FindConfig.ORDER_BY) != null && !"".equals(config.get(FindConfig.ORDER_BY))){
sql.append("order by ").append(config.get(FindConfig.ORDER_BY)).append(" ");
}
if (config.get(FindConfig.PAGE) != null && !"".equals(config.get(FindConfig.PAGE))){
int page = config.get(FindConfig.PAGE) != null && !"".equals(config.get(FindConfig.PAGE)) ? Integer.parseInt(config.get(FindConfig.PAGE)) : 1;
int limit = config.get(FindConfig.SIZE) != null && !"".equals(config.get(FindConfig.SIZE)) ? Integer.parseInt(config.get(FindConfig.SIZE)) : 10;
sql.append(" limit ").append( (page-1)*limit ).append(" , ").append(limit);
}
log.info("[{}] - 查询操作,sql: {}",table,sql);
return sql.toString();
}
public List selectBaseList(String select) {
List<Map<String,Object>> mapList = baseMapper.selectBaseList(select);
List<E> list = new ArrayList<>();
for (Map<String,Object> map:mapList) {
list.add(JSON.parseObject(JSON.toJSONString(map),eClass));
}
return list;
}
5.1.4超市资讯界面
用户点击可通过局部搜索进行筛选查看超市资讯;同时可对资讯进行点赞、收藏和评论。界面如下图所示。

图5-4超市资讯界面图
5.1.5商城中心界面
在商城中心,注册用户可以查看商品列表的详细信息,包括商品名称、价格、图片和详细描述,用户可以对喜欢的商品进行收藏、加入购物车或立即购买,并发表评论,实现快捷购物和个性化的商品交互体验。界面如下图所示。

图5-5商城中心界面图
在“我的购物车”功能中,注册用户可以查看购物车中已选商品可以随时添加商品数量,选择支付方式并完成支付流程,确保订单结算准确无误,实现快速、安全的购物结算过程,提供便捷的购物体验。界面如下图所示。

图5-6我的购物车界面图
5.1.7 个人中心界面
用户点击头像可查看“个人中心”,包括个人首页、 订单配送和收藏。展示页面如图所示。

图5-7 个人中心界面图
5.2管理员功能模块
系统用户:系统用户:管理员点击“系统用户”按钮可以查看管理员、 售卖人员和注册用户,如需添加新的 售卖人员,点击右侧“添加”按钮,上传头像,输入账号、密码、昵称、邮箱,选择状态,输入 售卖姓名,选择 售卖性别,点击“提交”按钮进行添加;同时也支持对已有的管理员和用户进行编辑、删除和查询;界面如下图所示。

图5-8系统用户界面图
商城管理允许管理员管理商城中心,包括商品的增删改查、查看详情、查看评论,以及通过标题、分类、品牌进行搜索;管理分类列表,进行分类的增删改查操作,通过分类名称进行搜索;管理订单列表,进行订单的查询、重置、删除、查看详情,进行用户的订单配送,以及通过订单号、商品名称、联系人姓名、状态进行搜索;管理订单配送,进行配送的查询、重置、删除、查看详情,查看用户订单的签收状态,通过商品名称、配送状态、签收状态进行搜索,实现对商城运营的全面管理和监控。界面如下图所示。

图5-9 商城管理界面图
管理员可以对员工进行增删改查操作,查看员工详情,通过工号、员工姓名进行搜索,实现对员工信息的管理和监督。界面如下图所示。

图5-10 员工管理界面图
在公共管理模块中,管理员可以管理轮播图,包括增加、删除、编辑和查看轮播图详情,同时可以管理网站公告,进行增删改查操作,查看公告详情,并通过标题进行搜索,实现对网站内容的灵活管理和发布。界面如下图所示。

图5-11 公共管理界面图
5.2.5资源管理界面
管理员点击可查看超市资讯和资讯分类;如需添加新的超市资讯,点击左侧“添加”按钮,上传封面图,输入标题,输入标签、选择分类、描述和正文,点击“提交”按钮进行添加;其管理界面如下图所示。

图5-12资源管理界面图
6 系统测试
6.1系统测试的目的
系统开发到了最后一个阶段那就是系统测试,系统测试对软件的开发其实是非常有必要的。因为没什么系统一经开发出来就可能会尽善尽美,再厉害的系统开发工程师也会在系统开发的时候出现纰漏,系统测试能够较好的改正一些bug,为后期系统的维护性提供很好的支持。通过系统测试,开发人员也可以建立自己对系统的信心,为后期的系统版本的跟新提供支持。
系统测试包括:用户登录功能测试、商品展示功能测试、商品分类添加、超市资讯搜索、密码修改功能测试,如表5-1、5-2、5-3、5-4、5-5所示:
表5-1 用户登录功能测试表
| 用例名称 | 用户登录系统 |
| 目的 | 测试用户通过正确的用户名和密码可否登录功能 |
| 前提 | 未登录的情况下 |
| 测试流程 | 1) 进入登录页面 2) 输入正确的用户名和密码 |
| 预期结果 | 用户名和密码正确的时候,跳转到登录成功界面,反之则显示错误信息,提示重新输入 |
| 实际结果 | 实际结果与预期结果一致 |
商品查看功能测试:
表5-2 商品信息查看功能测试表
| 用例名称 | 商品查看 |
| 目的 | 测试商品查看功能 |
| 前提 | 用户登录 |
| 测试流程 | 点击商品列表 |
| 预期结果 | 可以查看到所有商品信息 |
| 实际结果 | 实际结果与预期结果一致 |
管理员添加商品分类界面测试:
表5-3 管理员添加商品分类界面测试表
| 用例名称 | 商品分类发布测试用例 |
| 目的 | 测试商品分类发布功能 |
| 前提 | 用户正常登录情况下 |
| 测试流程 | 1)管理员点击商品分类信息管理就,然后点击添加后并填写信息。 2)点击进行提交。 |
| 预期结果 | 提交以后,页面首页会显示新的商品分类信息 |
| 实际结果 | 实际结果与预期结果一致 |
超市资讯搜索功能测试:
表5-4超市资讯搜索功能测试表
| 用例名称 | 超市资讯搜索测试 |
| 目的 | 测试超市资讯搜索功能 |
| 前提 | 无 |
| 测试流程 | 1)在搜索框填入搜索关键字。 2)点击搜索按钮。 |
| 预期结果 | 页面显示包含有搜索关键字的超市资讯 |
| 实际结果 | 实际结果与预期结果一致 |
密码修改功能测试:
表5-5 密码修改功能测试表
| 用例名称 | 密码修改测试用例 |
| 目的 | 测试管理员密码修改功能 |
| 前提 | 管理员用户正常登录情况下 |
| 测试流程 | 1)管理员密码修改并完成填写。 2)点击进行提交。 |
| 预期结果 | 使用新的密码可以登录 |
| 实际结果 | 实际结果与预期结果一致 |
通过编写 超市售卖管理系统的测试用例,已经检测完毕用户登录模块、商品查看模块、商品分类添加模块、超市资讯搜索模块、密码修改功能测试,通过这5大模块为 超市售卖管理系统的后期推广运营提供了强力的技术支撑。
7 结论
经过精心筹备与不懈努力,超市售卖管理系统已圆满完成。在项目的初期阶段,我们深入研究了大量文献资料,积累了丰富的设计思路和技术方法,为系统的顺利开发奠定了坚实基础。在项目实施过程中,我们主要采用了熟悉的Web、Java技术和MYSQL数据库,这些技术均来源于我们过去的学习和实践经验。通过不断地探索和实践,我们逐渐形成了一套高效且实用的设计思路和方法。
尽管我们在项目实施过程中面临了诸多挑战,但正是得益于前期的充分准备和知识积累,我们得以在预期时间内成功完成了这一系统。这一经历再次证明了积累经验和做好充分准备的重要性。
在此,我们要特别感谢老师和同学们的大力支持与帮助。正是在他们的悉心指导下,我们才能取得如此显著的成果。同时,我们也意识到该系统仍有待完善之处,由于我们的专业知识尚待提高,无法做到尽善尽美。我们期待未来有机会将其进一步改进并投入到实际应用中,以更好地满足用户需求。
[1]Ullenboom C . Java Programming Exercises:Volume Two: Java Standard Library[M]. CRC Press: 2024-03-30.
[2]柴玮锋,郭森,白峭峰. 一种超市搬运机器人结构设计及底盘静力学分析 [J]. 机械工程与自动化, 2024, (02): 20-22.
[3]宋蕙帆. 基于SSM的精准就业服务平台设计与实现 [J]. 科技创新与应用, 2024, 14 (08): 102-105.
[4]佘颖. “超市游”走红的启示[N]. 经济日报, 2024-03-13 (005).
[5]陈智. Costco超市为何大受欢迎 [J]. 四川省情, 2024, (03): 59.
[6]孙铖铖. 大数据背景下永辉超市供应链成本管理研究 [J]. 中阿科技论坛(中英文), 2024, (03): 89-93.
[7]赵述评,王思琦,胡静蓉. “断尾”转型 超市卖场下一站[N]. 北京商报, 2024-03-08 (005).
[8]王小萱. 超市客流增加 产品销量各不同[N]. 中国食品报, 2024-03-08 (007).
[9]刘宇婷,吴嘉美,康悦. 基于模糊综合评价模型的生鲜产品供应链风险分析——以D超市为例 [J]. 现代商贸工业, 2024, 45 (05): 33-35.
[10]刘畅,王陈. MySQL数据库课程的教学评价体系设计 [J]. 电子技术, 2024, 53 (01): 393-395.
[11]杨易润,刘钰,李信源,等. 智能超市自助售卖系统设计与实现 [J]. 福建电脑, 2024, 40 (01): 82-88.
[12]Ketki R ,Arjun K ,Nicole T F . Corrigendum to “Mental health law, policy & program in India – A fragmented narrative of change, contradictions and possibilities” [SSM - Mental Health 2 (2022) 100174] [J]. SSM - Mental Health, 2023, 4
[13]Ghoshal A . Oracle’s MySQL HeatWave gets Vector Store, generative AI features [J]. InfoWorld.com, 2023,
[14]张浩. SSM框架在Web应用开发中的设计与实现研究 [J]. 电脑知识与技术, 2023, 19 (08): 52-54.
[15]郑潇,张文聪,姚奕,等. 基于APICloud平台的无人云超市远程售卖及运维软件设计 [J]. 微型电脑应用, 2022, 38 (03): 73-74+90.
[16]欧卫国. 秋叶成为英国高级超市售卖品 [J]. 疯狂英语(新悦读), 2021, (03): 31-32+63.
[17]刘友智,姚敦红. 基于UML的超市商品网上管理售卖系统设计 [J]. 信息与电脑(理论版), 2020, 32 (13): 85-86.
[18]余天翔. 苏州地区大型超市节能设计研究[D]. 苏州科技大学, 2019.
[19]毛勇博. 基于J2EE架构的超市管理系统的研究与开发[D]. 西安电子科技大学, 2019.
[20]刘子睿. 通过“无人售卖”超市浅析计算机技术在共享经济中的应用 [J]. 中国战略新兴产业, 2018, (08): 40+42.
致 谢
时光荏苒,如白驹过隙,不舍昼夜。随着大学生涯的尾声渐近,我们面对离别与结束,内心充满了不舍与迷茫。我亦如此,回想起那年秋天,我怀着激动的心情提前一天抵达学校,站在巍峨的校门前,心中充满了对未来的期待:这里,将是我新生活的起点吗?那天阳光明媚,学校的欢迎仪式热烈而庄重,我面对着一个个微笑的同学,仿佛阳光穿透胸口,温暖了我的心房。同时,我也结识了可爱的室友,我们携手共度了这段难忘的岁月。
如今,当我凝望这篇论文的致谢部分,我不禁又要自问:现在,我们真的就要说再见了吗?感慨万分,言辞难以表达。回想起当初刚来学校时,我曾担忧这里会过于刻板,缺乏柔情,甚至心生排斥。但随着对学校的逐渐了解,我发现了她的美丽与柔情,并渐渐爱上了这个校园。然而,时光匆匆,我还未来得及细细品味她的美好,便即将离去。但她留给我的回忆,将永远铭刻在我心中。或许在真正离别的那天,我的眼中会泛起泪水,但那不是因为悲伤,而是因为我想将她的模样永远映在泪水之中,镌刻在心间。
在此,我要感谢我的老师们,是你们传授了我知识和为人处世的道理;感谢我的室友们,是你们陪伴我度过了这段宝贵的时光;感谢每一位关心和支持我的人。少年啊,追风赶月莫停留,荒原尽处便是春山。让我们珍惜每一个当下,勇敢追求未来。
免费领取项目源码,请关注❥点赞收藏并私信博主,谢谢~
268

被折叠的 条评论
为什么被折叠?



