随着电子商务的快速发展,传统的服装销售模式逐渐向线上转型。本文设计并实现了一个基于Spring Boot的服装商城系统,旨在提供一个高效、稳定且易于扩展的在线购物平台。系统采用Spring Boot框架作为后端开发基础,整合MyBatis进行数据库操作,并结合MySQL实现数据持久化存储。前端采用Thymeleaf模板引擎进行页面展示,提升了系统的响应速度与用户体验。系统主要功能包括用户注册登录、商品浏览与搜索、购物车管理、订单生成与支付、后台商品管理等模块,满足了用户与商家的基本需求。
在系统设计中,注重模块化与安全性,通过角色权限控制保障系统安全运行。利用Spring Boot的自动配置机制和内嵌Tomcat服务器,简化了部署流程,提高了开发效率。测试结果表明,系统运行稳定,界面友好,具备良好的实用性与可维护性。
关键词: Spring Boot;服装商城;电子商务系统。
With the rapid development of e-commerce, traditional clothing sales models are gradually shifting online. This paper designs and implements a clothing mall system based on Spring Boot, aiming to provide an efficient, stable, and easily scalable online shopping platform. The system uses the Spring Boot framework as the backend development foundation, integrates MyBatis for database operations, and combines MySQL for data persistence storage. The front end adopts the Thymeleaf template engine for page rendering, which enhances the system's response speed and user experience. The main functions of the system include modules such as user registration and login, product browsing and search, shopping cart management, order generation and payment, and backend product management, meeting the basic needs of both users and merchants.
In the system design, modularity and security are emphasized, ensuring secure system operation through role-based access control. By leveraging Spring Boot’s auto-configuration mechanism and built-in Tomcat server, the deployment process is simplified, and development efficiency is improved. Testing results show that the system operates stably, features a user-friendly interface, and possesses good practicality and maintainability.
Keywords: Spring Boot; Clothing Mall; E-commerce System
目 录
绪 论
1.1研究背景与意义
随着互联网技术的快速发展和普及,电子商务已经成为现代商业活动的重要形式。尤其是在服装行业,越来越多的消费者倾向于通过线上平台进行商品浏览、选购和支付,传统线下销售模式已难以满足日益增长的消费需求和多样化的用户行为。构建一个高效、稳定且用户体验良好的在线服装商城系统具有重要的现实意义。基于Spring Boot框架开发服装商城系统,不仅能够利用其快速开发、简化配置和良好生态集成的优势,还能有效提升系统的可维护性和扩展性。该系统可以为商家提供便捷的商品管理、订单处理及营销支持,为消费者提供流畅的购物体验,促进服装企业的数字化转型和业务增长。
通过对用户行为数据的分析和系统功能的不断完善,有助于推动个性化推荐、智能库存管理等高级功能的实现,进一步提升平台的智能化水平和服务能力。本课题的研究不仅是对当前电商发展趋势的积极响应,也为服装行业的信息化建设提供了切实可行的技术方案。
1.2国内外现状
在全球范围内,随着互联网技术的不断进步和电子商务市场的蓬勃发展,服装商城系统作为在线购物的重要组成部分,正经历着快速的发展与变革。在国外,尤其是在电子商务起步较早、发展较为成熟的国家如美国,亚马逊等大型电商平台已经构建了功能全面、用户友好的服装销售平台。这些平台通常集成了虚拟现实(VR)试衣间、3D建模等先进技术,为用户提供更加真实的购物体验。国外企业也更注重利用大数据分析来优化库存管理、提升个性化推荐的准确性,并通过环保材料的使用和减少包装浪费等方式来推动可持续发展。
在国内,随着互联网普及率的提高和移动支付环境的日益成熟,服装电商市场同样呈现出爆发式增长。众多本土电商平台如淘宝、京东等不仅提供了丰富的商品选择,还通过引入人工智能客服、直播带货等新型营销手段来增强用户粘性。国内企业也在积极探索如何更好地融合线上线下资源,实现全渠道零售。例如,一些品牌通过开设线下体验店结合线上销售渠道的方式,为消费者提供更加便捷、个性化的购物体验。
尽管国内外在服装电商领域取得了显著进展,仍然面临一系列挑战。数据安全问题依旧突出,特别是在涉及用户个人信息及支付信息时;物流配送效率和服务质量也有待进一步提升,以满足消费者对于快速到货的需求;此外,随着市场竞争的加剧,如何创新商业模式、提升用户体验成为了各家企业需要解决的关键问题。深入研究并开发一个基于Spring Boot框架的服装商城系统,对于促进企业数字化转型、提升竞争力具有重要意义。
2.
相关技术介绍
2.1Spring Boot 框架
Spring Boot 是一个基于 Spring 的轻量级开发框架,具有简化配置、快速启动和易于集成等优势。在服装商城系统中,Spring Boot 作为核心开发框架,提供了自动装配机制,减少了传统 Spring 项目中繁杂的 XML 配置,使开发者能够更专注于业务逻辑的实现。系统通过 Spring Boot 快速搭建了 Web 服务、数据库访问层及安全控制模块,提升了开发效率和系统稳定性。
Spring Boot 内嵌了 Tomcat 服务器,简化了部署流程,使得应用可以独立运行,无需依赖外部容器。结合 RESTful API 设计风格,系统实现了前后端分离架构,增强了可扩展性和维护性。Spring Boot 在本系统中为构建高效、稳定的电商平台提供了坚实的技术基础。
2.2MySQL数据
在服装商城系统中,MySQL 作为核心数据库管理系统,负责存储和管理用户信息、商品数据、订单记录等关键业务数据。系统采用关系型数据库设计方法,通过合理的表结构划分和索引优化,确保数据的高效读写与安全性。为提升数据访问效率,系统结合 MyBatis 框架实现数据库操作,简化了数据持久化层的开发工作。通过对事务管理和连接池的配置,保障了高并发场景下数据库的稳定运行。整体上,MySQL 在系统中发挥了重要作用,为平台提供了可靠的数据支撑,满足了电商场景下的数据管理需求。
3.
系统分析
3.1可行性分析
3.1.1技术可行性
本系统基于 Spring Boot 框架进行开发,具备良好的技术可行性。Spring Boot 提供了快速构建 Web 应用的能力,简化了传统 Java Web 开发中的配置流程,提升了开发效率。结合 MyBatis 和 MySQL,能够实现高效的数据存储与访问,满足系统对数据库操作的需求。前端采用 Thymeleaf 或前后端分离方案,具备良好的页面渲染和交互能力。Spring Boot 内置 Tomcat 服务器,便于部署与测试,降低了环境搭建的难度。相关技术成熟、社区支持完善,开发工具链完备,具备较强的可实施性。从技术角度来看,该系统的开发是完全可行的。
3.1.2经济可行性
本系统的开发主要采用开源技术框架,如 Spring Boot、MyBatis 和 MySQL 等,无需购买昂贵的商业软件,大大降低了前期投入成本。服务器方面可选择性价比高的云服务方案,满足中小型电商平台的部署需求。系统模块化设计有助于后期维护和功能扩展,减少重复开发带来的资源浪费。平台上线后,能够帮助企业拓展线上销售渠道,提升品牌曝光度和销售额,同时通过自动化订单管理、库存管理等功能,降低人工运营成本。该系统在开发、部署及运营各环节均具备良好的成本控制能力,具有较高的经济可行性。
3.2系统功能需求
服装商城系统包含普通用户和管理员二个角色划分,每个角色对应的主要功能如下:
3.2.1普通用户主要功能
- 首页:展示的是轮播图、服装商城、新闻资讯等推荐。
- 注册:点击注册,进入注册页面,填写相关账号、密码、确认密码、昵称、邮箱、用户姓名、用户性别、用户年龄、选择身份等字段信息,点击下方注册按钮,提示注册成功后,系统将自动跳转回到登录页面。
- 登录:首先点击“登录”按钮,输入账号、密码、验证码点击登录按钮。
- 公告通知:主要展示后台管理员发布的公告信息和重要通知。
- 新闻资讯:主要展示后台发布有关服装商城的新闻资讯信息。点击信息可点赞、收藏、发表评论等操作。
- 服装商城:展示后台发布的服装商城的产品信息,用户浏览到有喜欢的服装,可点击“加入购物车”或“立即购买”,没有收货地址的系统会提醒用户输入收货地址,有地址系统会跳到支付界面,用户可选择自己的支付方式进行支付。支付完系统自动形成订单。点击信息可发表评论、点赞、收藏等操作。
- 商城管理:商城管理包含:我的购物车、我的订单、我的地址等功能。我的购物车:购物车实现了商品的添加、删除、修改数量等操作,并实时显示购物车总价。并对订单进行支付。我的订单:订单管理支持用户查看订单状态、历史订单以及进行售后申请等操作。我的地址:用户购买所需商品,需填写收货地址。方便商户配送。
- 我的账户:显示用户个人资料,可以更换头像,编辑昵称、邮箱、名称等信息,点击提交,修改成功。修改密码:主要输入原密码、新密码,请确认密码后点击确认修改后提示修改成功跳转到登录页面,再次登录的话需要用新密码才能登录成功。
- 个人中心:包含个人首页、订单配送、收藏、评论管理等。订单配送:主要查看该用户的订单配送状态(配送状态和签收状态);收藏:用户可收藏自己感兴趣的服装信息,放到自己的收藏夹方便自己下次浏览购买。评论管理:发布的服装购买体验进行评价和回复,也能编辑或删除自己的评论,维护良好的社区环境。
3.2.2管理员主要功能
- 管理员登录:首先点击“登录”按钮,输入账号、密码、验证码点击登录按钮,登录时前端会自动校验用户名与密码以及上传头像验证,用户输入正确则登录成功,输入错误会有提示信息。
- 后台首页:展示的是销售金额统计和销售数量统计。
- 系统用户:管理员可以管理平台的所有系统用户,确保用户权限和信息的安全性。可进行增删改查等操作。
- 系统管理:主要是轮播图管理:管理员可以管理平台首页的轮播图内容,提供宣传和推广信息,可进行增删改查等操作。添加的轮播图可在前台首页展示。
- 公告通知管理:管理员可发布公告信息和重要通知,发布的公告信息可在前台首页展现,可进增删改查等操作。
- 资源管理:包含新闻资讯和资讯分类等功能,新闻资讯:管理员可查看添加新闻资讯,可进行增删改查等操作。资讯分类:管理员可手动资讯分类信息。
- 商城管理:包含服装商城、分类列表、订单列表、订单配送、订单售后等功能。服装商城:管理员可手动添加的服装商品信息,添加的服装信息可在前台展示;分类列表:管理员可手动添加分类列表;订单列表:管理员可管理和查看所有用户的订单列表详情;订单配送:管理员可查看所有用户订单配送详情。
3.3非功能性需求分析
在服装商城系统的毕业设计中,非功能性需求分析是也是非常重要的。它主要关注性能、安全性、易用性、可靠性、可维护性等,这些特性对于确保系统的稳定运行和用户满意度至关重要。
表3-1 非功能性需求分析
| 序号 | 非功能性需求 | 需求要求 |
| 1 | 性能 | 系统需快速响应,处理大数据量时无明显延迟,确保高效运行 |
| 2 | 安全性 | 严格数据加密,防止信息泄露,提供权限管理,确保数据访问安全。 |
| 3 | 易用性 | 界面简洁明了,操作流程直观易懂,降低用户学习成本 |
| 4 | 可靠性 | 系统稳定运行,故障率低,数据备份恢复机制完善,保障业务连续性。 |
| 5 | 可维护性 | 模块化设计,代码清晰可读,便于后期维护与功能升级 |
3.4系统用户用例分析
3.4.1普通用户用例图
服装商城系统中普通用户包含注册登录、首页、公告通知、新闻资讯、服装商城、我的账户、个人中心等功能。普通用户用例图如下所示:

3.4.2管理员用例图
服装商城系统中管理员包含登录、系统用户、系统管理、公告通知管理、资源管理、商城管理等功能。管理员用例图如下所示:

图3-2 管理员用例图
3.5系统流程分析
3.5.1用户登录操作流程
所有用户登录系统需要前端校验用户名、密码是否正确以及是否为空,具体流程图如图所示:

图3-3 用户登录流程图
3.5.2用户修改密码操作流程
所有用户可以我的账户信息页面,点击修改修改密码进行修改登录密码操作,修改密码流程如图所示:

图3-4 修改密码流程图
3.5.3添加商品信息信息流程
添加商品信息,输入商品标题、图片、原价、卖价等信息,并校验输入是否正确,商品信息添加流程图,如图所示:

图3-5 商品信息添加流程图
4.
系统设计
4.1功能模块设计
服装商城系统主要涉及有普通用户和管理二个角色,每个角色对应的功能模块如图4.1所示。

图4-1系统功能结构图
4.2数据库设计
4.2.1概念设计
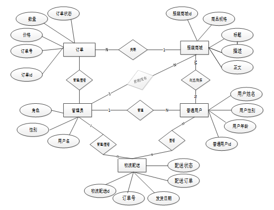
服装商城系统中普通用户、管理员、服装商城、 订单、物流配送等E-R实体关系图

图4-2总体ER图
4.2.2逻辑设计
通过4.2小节服装商城系统中总E-R关系图上大概得出一共需要创建很多个数据表。在此主要罗列几个主要的数据库表结构设计。
介绍了一些根据各类别主要数据库表的设计结构以及基本功能建立数据库表:
表 4-1-clothing_mall(服装商城)
| 编号 | 字段名 | 类型 | 长度 | 是否非空 | 是否主键 | 注释 |
| 1 | clothing_mall_id | int | 是 | 是 | 服装商城ID | |
| 2 | commodity_specifications | varchar | 64 | 否 | 否 | 商品规格 |
| 3 | collect_len | int | 是 | 否 | 收藏数 | |
| 4 | comment_len | int | 是 | 否 | 评论数 | |
| 5 | cart_title | varchar | 125 | 否 | 否 | 标题 |
| 6 | cart_img | text | 65535 | 否 | 否 | 封面图 |
| 7 | cart_description | varchar | 255 | 否 | 否 | 描述 |
| 8 | cart_price_ago | double | 是 | 否 | 原价 | |
| 9 | cart_price | double | 是 | 否 | 卖价 | |
| 10 | cart_inventory | int | 是 | 否 | 商品库存 | |
| 11 | cart_type | varchar | 64 | 是 | 否 | 商品分类 |
| 12 | cart_content | longtext | 4294967295 | 否 | 否 | 正文 |
| 13 | cart_img_1 | text | 65535 | 否 | 否 | 主图1 |
| 14 | cart_img_2 | text | 65535 | 否 | 否 | 主图2 |
| 15 | cart_img_3 | text | 65535 | 否 | 否 | 主图3 |
| 16 | cart_img_4 | text | 65535 | 否 | 否 | 主图4 |
| 17 | cart_img_5 | text | 65535 | 否 | 否 | 主图5 |
| 18 | create_time | datetime | 是 | 否 | 创建时间 | |
| 19 | update_time | timestamp | 是 | 否 | 更新时间 |
表 4-2-order(订单)
| 编号 | 字段名 | 类型 | 长度 | 是否非空 | 是否主键 | 注释 |
| 1 | order_id | int | 是 | 是 | 订单ID | |
| 2 | order_number | varchar | 64 | 否 | 否 | 订单号 |
| 3 | goods_id | mediumint | 是 | 是 | 商品ID | |
| 4 | title | varchar | 255 | 否 | 否 | 商品标题 |
| 5 | img | varchar | 255 | 否 | 否 | 商品图片 |
| 6 | price | double | 是 | 否 | 价格 | |
| 7 | price_ago | double | 是 | 否 | 原价 | |
| 8 | num | int | 是 | 否 | 数量 | |
| 9 | price_count | double | 是 | 否 | 总价 | |
| 10 | norms | varchar | 255 | 否 | 否 | 规格 |
| 11 | type | varchar | 64 | 是 | 否 | 商品分类 |
| 12 | contact_name | varchar | 32 | 否 | 否 | 联系人姓名 |
| 13 | contact_email | varchar | 125 | 否 | 否 | 联系人邮箱 |
| 14 | contact_phone | varchar | 11 | 否 | 否 | 联系人手机 |
| 15 | contact_address | varchar | 255 | 否 | 否 | 收件地址 |
| 16 | postal_code | varchar | 9 | 否 | 否 | 邮政编码 |
| 17 | user_id | int | 是 | 否 | 买家ID | |
| 18 | merchant_id | mediumint | 是 | 否 | 商家ID | |
| 19 | create_time | timestamp | 是 | 否 | 创建时间 | |
| 20 | update_time | timestamp | 是 | 否 | 更新时间 | |
| 21 | description | varchar | 255 | 否 | 否 | 描述 |
| 22 | state | varchar | 16 | 是 | 否 | 订单状态:待付款,待发货,待签收,已签收,待退款,已退款,已拒绝,已完成 |
| 23 | remark | text | 65535 | 否 | 否 | 订单备注 |
| 24 | delivery_state | varchar | 16 | 否 | 否 | 发货状态:未配送,已配送 |
| 25 | vip_discount | double | 否 | 否 | 折扣 |
表 4-3-logistics_delivery(物流配送)
| 编号 | 字段名 | 类型 | 长度 | 是否非空 | 是否主键 | 注释 |
| 1 | logistics_delivery_id | int | 是 | 是 | 物流配送ID | |
| 2 | order_number | varchar | 64 | 否 | 否 | 订单号 |
| 3 | product_name | varchar | 64 | 否 | 否 | 商品名称 |
| 4 | purchase_quantity | varchar | 64 | 否 | 否 | 购买数量 |
| 5 | total_transaction_amount | double | 否 | 否 | 交易总额 | |
| 6 | the_date_of_issuance | date | 否 | 否 | 发货日期 | |
| 7 | delivery_number | varchar | 30 | 否 | 否 | 配送订单 |
| 8 | ordinary_users | int | 否 | 否 | 普通用户 | |
| 9 | shipping_address | varchar | 64 | 否 | 否 | 收货地址 |
| 10 | delivery_status | varchar | 64 | 否 | 否 | 配送状态 |
| 11 | signing_status | varchar | 64 | 否 | 否 | 签收状态 |
| 12 | recommend | int | 是 | 否 | 智能推荐 | |
| 13 | contact_name | varchar | 255 | 否 | 否 | 联系人名字 |
| 14 | merchant_id | int | 否 | 否 | 商家id | |
| 15 | create_time | datetime | 是 | 否 | 创建时间 | |
| 16 | update_time | timestamp | 是 | 否 | 更新时间 |
表 4-4-ordinary_user(普通用户)
| 编号 | 字段名 | 类型 | 长度 | 是否非空 | 是否主键 | 注释 |
| 1 | ordinary_user_id | int | 是 | 是 | 普通用户ID | |
| 2 | user_name | varchar | 64 | 否 | 否 | 用户姓名 |
| 3 | user_gender | varchar | 64 | 否 | 否 | 用户性别 |
| 4 | user_age | varchar | 64 | 否 | 否 | 用户年龄 |
| 5 | examine_state | varchar | 16 | 是 | 否 | 审核状态 |
| 6 | user_id | int | 是 | 否 | 用户ID | |
| 7 | create_time | datetime | 是 | 否 | 创建时间 | |
| 8 | update_time | timestamp | 是 | 否 | 更新时间 |
表 4-5-access_token(登陆访问时长)
| 编号 | 字段名 | 类型 | 长度 | 是否非空 | 是否主键 | 注释 |
| 1 | token_id | int | 是 | 是 | 临时访问牌ID | |
| 2 | token | varchar | 64 | 否 | 否 | 临时访问牌 |
| 3 | info | text | 65535 | 否 | 否 | 信息 |
| 4 | maxage | int | 是 | 否 | 最大寿命:默认2小时 | |
| 5 | create_time | timestamp | 是 | 否 | 创建时间 | |
| 6 | update_time | timestamp | 是 | 否 | 更新时间 | |
| 7 | user_id | int | 是 | 否 | 用户编号 |
表 4-6-address(收货地址)
| 编号 | 字段名 | 类型 | 长度 | 是否非空 | 是否主键 | 注释 |
| 1 | address_id | int | 是 | 是 | 收货地址 | |
| 2 | name | varchar | 32 | 否 | 否 | 姓名 |
| 3 | phone | varchar | 13 | 否 | 否 | 手机 |
| 4 | postcode | varchar | 8 | 否 | 否 | 邮编 |
| 5 | address | varchar | 255 | 是 | 否 | 地址 |
| 6 | user_id | mediumint | 是 | 否 | 用户ID | |
| 7 | create_time | timestamp | 是 | 否 | 创建时间 | |
| 8 | update_time | timestamp | 是 | 否 | 更新时间 | |
| 9 | default | tinyint | 是 | 否 | 默认判断 |
表 4-7-article(文章)
| 编号 | 字段名 | 类型 | 长度 | 是否非空 | 是否主键 | 注释 |
| 1 | article_id | mediumint | 是 | 是 | 文章id | |
| 2 | title | varchar | 125 | 是 | 是 | 标题 |
| 3 | type | varchar | 64 | 是 | 否 | 文章分类 |
| 4 | hits | int | 是 | 否 | 点击数 | |
| 5 | praise_len | int | 是 | 否 | 点赞数 | |
| 6 | create_time | timestamp | 是 | 否 | 创建时间 | |
| 7 | update_time | timestamp | 是 | 否 | 更新时间 | |
| 8 | source | varchar | 255 | 否 | 否 | 来源 |
| 9 | url | varchar | 255 | 否 | 否 | 来源地址 |
| 10 | tag | varchar | 255 | 否 | 否 | 标签 |
| 11 | content | longtext | 4294967295 | 否 | 否 | 正文 |
| 12 | img | varchar | 255 | 否 | 否 | 封面图 |
| 13 | description | text | 65535 | 否 | 否 | 文章描述 |
表 4-8-article_type(文章分类)
| 编号 | 字段名 | 类型 | 长度 | 是否非空 | 是否主键 | 注释 |
| 1 | type_id | smallint | 是 | 是 | 分类ID | |
| 2 | display | smallint | 是 | 否 | 显示顺序 | |
| 3 | name | varchar | 16 | 是 | 否 | 分类名称 |
| 4 | father_id | smallint | 是 | 否 | 上级分类ID | |
| 5 | description | varchar | 255 | 否 | 否 | 描述 |
| 6 | icon | text | 65535 | 否 | 否 | 分类图标 |
| 7 | url | varchar | 255 | 否 | 否 | 外链地址 |
| 8 | create_time | timestamp | 是 | 否 | 创建时间 | |
| 9 | update_time | timestamp | 是 | 否 | 更新时间 |
表 4-9-auth(用户权限管理)
| 编号 | 字段名 | 类型 | 长度 | 是否非空 | 是否主键 | 注释 |
| 1 | auth_id | int | 是 | 是 | 授权ID | |
| 2 | user_group | varchar | 64 | 否 | 否 | 用户组 |
| 3 | mod_name | varchar | 64 | 否 | 否 | 模块名 |
| 4 | table_name | varchar | 64 | 否 | 否 | 表名 |
| 5 | page_title | varchar | 255 | 否 | 否 | 页面标题 |
| 6 | path | varchar | 255 | 否 | 否 | 路由路径 |
| 7 | parent | varchar | 64 | 否 | 否 | 父级菜单 |
| 8 | parent_sort | int | 是 | 否 | 父级菜单排序 | |
| 9 | position | varchar | 32 | 否 | 否 | 位置 |
| 10 | mode | varchar | 32 | 是 | 否 | 跳转方式 |
| 11 | add | tinyint | 是 | 否 | 是否可增加 | |
| 12 | del | tinyint | 是 | 否 | 是否可删除 | |
| 13 | set | tinyint | 是 | 否 | 是否可修改 | |
| 14 | get | tinyint | 是 | 否 | 是否可查看 | |
| 15 | field_add | text | 65535 | 否 | 否 | 添加字段 |
| 16 | field_set | text | 65535 | 否 | 否 | 修改字段 |
| 17 | field_get | text | 65535 | 否 | 否 | 查询字段 |
| 18 | table_nav_name | varchar | 500 | 否 | 否 | 跨表导航名称 |
| 19 | table_nav | varchar | 500 | 否 | 否 | 跨表导航 |
| 20 | option | text | 65535 | 否 | 否 | 配置 |
| 21 | create_time | timestamp | 是 | 否 | 创建时间 | |
| 22 | update_time | timestamp | 是 | 否 | 更新时间 |
表 4-10-cart(购物车)
| 编号 | 字段名 | 类型 | 长度 | 是否非空 | 是否主键 | 注释 |
| 1 | cart_id | int | 是 | 是 | 购物车ID | |
| 2 | title | varchar | 64 | 否 | 否 | 标题 |
| 3 | img | varchar | 255 | 是 | 否 | 图片 |
| 4 | user_id | int | 是 | 否 | 用户ID | |
| 5 | create_time | timestamp | 是 | 否 | 创建时间 | |
| 6 | update_time | timestamp | 是 | 否 | 更新时间 | |
| 7 | state | int | 是 | 否 | 状态:使用中,已失效 | |
| 8 | price | double | 是 | 否 | 单价 | |
| 9 | price_ago | double | 是 | 否 | 原价 | |
| 10 | price_count | double | 是 | 否 | 总价 | |
| 11 | num | int | 是 | 否 | 数量 | |
| 12 | goods_id | mediumint | 是 | 是 | 商品id | |
| 13 | type | varchar | 64 | 是 | 否 | 商品分类 |
| 14 | description | varchar | 255 | 否 | 否 | 描述 |
表 4-11-code_token(验证码)
| 编号 | 字段名 | 类型 | 长度 | 是否非空 | 是否主键 | 注释 |
| 1 | code_token_id | int | 是 | 是 | 验证码ID | |
| 2 | token | varchar | 255 | 否 | 否 | 令牌 |
| 3 | code | varchar | 255 | 否 | 否 | 验证码 |
| 4 | expire_time | timestamp | 是 | 否 | 失效时间 | |
| 5 | create_time | timestamp | 是 | 否 | 创建时间 | |
| 6 | update_time | timestamp | 是 | 否 | 更新时间 |
表 4-12-collect(收藏)
| 编号 | 字段名 | 类型 | 长度 | 是否非空 | 是否主键 | 注释 |
| 1 | collect_id | int | 是 | 是 | 收藏ID | |
| 2 | user_id | int | 是 | 是 | 收藏人ID | |
| 3 | source_table | varchar | 255 | 否 | 否 | 来源表 |
| 4 | source_field | varchar | 255 | 否 | 否 | 来源字段 |
| 5 | source_id | int | 是 | 否 | 来源ID | |
| 6 | title | varchar | 255 | 否 | 否 | 标题 |
| 7 | img | varchar | 255 | 否 | 否 | 封面 |
| 8 | create_time | timestamp | 是 | 否 | 创建时间 | |
| 9 | update_time | timestamp | 是 | 否 | 更新时间 |
表 4-13-comment(评论)
| 编号 | 字段名 | 类型 | 长度 | 是否非空 | 是否主键 | 注释 |
| 1 | comment_id | int | 是 | 是 | 评论ID | |
| 2 | user_id | int | 是 | 是 | 评论人ID | |
| 3 | reply_to_id | int | 是 | 否 | 回复评论ID | |
| 4 | content | longtext | 4294967295 | 否 | 否 | 内容 |
| 5 | nickname | varchar | 255 | 否 | 否 | 昵称 |
| 6 | avatar | varchar | 255 | 否 | 否 | 头像地址 |
| 7 | create_time | timestamp | 是 | 否 | 创建时间 | |
| 8 | update_time | timestamp | 是 | 否 | 更新时间 | |
| 9 | source_table | varchar | 255 | 否 | 否 | 来源表 |
| 10 | source_field | varchar | 255 | 否 | 否 | 来源字段 |
| 11 | source_id | int | 是 | 否 | 来源ID |
表 4-14-goods(商品信息)
| 编号 | 字段名 | 类型 | 长度 | 是否非空 | 是否主键 | 注释 |
| 1 | goods_id | mediumint | 是 | 是 | 产品ID | |
| 2 | title | varchar | 125 | 否 | 否 | 标题 |
| 3 | img | text | 65535 | 否 | 否 | 封面图:用于显示于产品列表页 |
| 4 | description | varchar | 255 | 否 | 否 | 描述 |
| 5 | price_ago | double | 是 | 否 | 原价 | |
| 6 | price | double | 是 | 否 | 卖价 | |
| 7 | sales | int | 是 | 否 | 销量 | |
| 8 | inventory | int | 是 | 否 | 商品库存 | |
| 9 | type | varchar | 64 | 是 | 否 | 商品分类 |
| 10 | hits | int | 是 | 否 | 点击量 | |
| 11 | content | longtext | 4294967295 | 否 | 否 | 正文 |
| 12 | img_1 | text | 65535 | 否 | 否 | 主图1 |
| 13 | img_2 | text | 65535 | 否 | 否 | 主图2 |
| 14 | img_3 | text | 65535 | 否 | 否 | 主图3 |
| 15 | img_4 | text | 65535 | 否 | 否 | 主图4 |
| 16 | img_5 | text | 65535 | 否 | 否 | 主图5 |
| 17 | create_time | timestamp | 是 | 否 | 创建时间 | |
| 18 | update_time | timestamp | 是 | 否 | 更新时间 | |
| 19 | customize_field | text | 65535 | 否 | 否 | 自定义字段 |
| 20 | source_table | varchar | 255 | 否 | 否 | 来源表 |
| 21 | source_field | varchar | 255 | 否 | 否 | 来源字段 |
| 22 | source_id | int | 是 | 否 | 来源ID | |
| 23 | user_id | int | 否 | 否 | 添加人 |
表 4-15-goods_type(商品类型)
| 编号 | 字段名 | 类型 | 长度 | 是否非空 | 是否主键 | 注释 |
| 1 | type_id | int | 是 | 是 | 商品分类ID | |
| 2 | father_id | smallint | 是 | 否 | 上级分类ID | |
| 3 | name | varchar | 255 | 否 | 否 | 商品名称 |
| 4 | desc | varchar | 255 | 否 | 否 | 描述 |
| 5 | icon | varchar | 255 | 否 | 否 | 图标 |
| 6 | source_table | varchar | 255 | 否 | 否 | 来源表 |
| 7 | source_field | varchar | 255 | 否 | 否 | 来源字段 |
| 8 | create_time | timestamp | 是 | 否 | 创建时间 | |
| 9 | update_time | timestamp | 是 | 否 | 更新时间 |
表 4-16-hits(用户点击)
| 编号 | 字段名 | 类型 | 长度 | 是否非空 | 是否主键 | 注释 |
| 1 | hits_id | int | 是 | 是 | 点赞ID | |
| 2 | user_id | int | 是 | 否 | 点赞人 | |
| 3 | create_time | timestamp | 是 | 否 | 创建时间 | |
| 4 | update_time | timestamp | 是 | 否 | 更新时间 | |
| 5 | source_table | varchar | 255 | 否 | 否 | 来源表 |
| 6 | source_field | varchar | 255 | 否 | 否 | 来源字段 |
| 7 | source_id | int | 是 | 否 | 来源ID |
表 4-17-notice(公告)
| 编号 | 字段名 | 类型 | 长度 | 是否非空 | 是否主键 | 注释 |
| 1 | notice_id | mediumint | 是 | 是 | 公告ID | |
| 2 | title | varchar | 125 | 是 | 否 | 标题 |
| 3 | content | longtext | 4294967295 | 否 | 否 | 正文 |
| 4 | create_time | timestamp | 是 | 否 | 创建时间 | |
| 5 | update_time | timestamp | 是 | 否 | 更新时间 |
表 4-19-praise(点赞)
| 编号 | 字段名 | 类型 | 长度 | 是否非空 | 是否主键 | 注释 |
| 1 | praise_id | int | 是 | 是 | 点赞ID | |
| 2 | user_id | int | 是 | 是 | 点赞人 | |
| 3 | create_time | timestamp | 是 | 否 | 创建时间 | |
| 4 | update_time | timestamp | 是 | 否 | 更新时间 | |
| 5 | source_table | varchar | 255 | 否 | 否 | 来源表 |
| 6 | source_field | varchar | 255 | 否 | 否 | 来源字段 |
| 7 | source_id | int | 是 | 否 | 来源ID | |
| 8 | status | tinyint | 是 | 否 | 点赞状态:1为点赞,0已取消 |
表 4-20-slides(轮播图)
| 编号 | 字段名 | 类型 | 长度 | 是否非空 | 是否主键 | 注释 |
| 1 | slides_id | int | 是 | 是 | 轮播图ID | |
| 2 | title | varchar | 64 | 否 | 否 | 标题 |
| 3 | content | varchar | 255 | 否 | 否 | 内容 |
| 4 | url | varchar | 255 | 否 | 否 | 链接 |
| 5 | img | varchar | 255 | 否 | 否 | 轮播图 |
| 6 | hits | int | 是 | 否 | 点击量 | |
| 7 | create_time | timestamp | 是 | 否 | 创建时间 | |
| 8 | update_time | timestamp | 是 | 否 | 更新时间 |
表 4-21-upload(文件上传)
| 编号 | 字段名 | 类型 | 长度 | 是否非空 | 是否主键 | 注释 |
| 1 | upload_id | int | 是 | 是 | 上传ID | |
| 2 | name | varchar | 64 | 否 | 否 | 文件名 |
| 3 | path | varchar | 255 | 否 | 否 | 访问路径 |
| 4 | file | varchar | 255 | 否 | 否 | 文件路径 |
| 5 | display | varchar | 255 | 否 | 否 | 显示顺序 |
| 6 | father_id | int | 否 | 否 | 父级ID | |
| 7 | dir | varchar | 255 | 否 | 否 | 文件夹 |
| 8 | type | varchar | 32 | 否 | 否 | 文件类型 |
表 4-22-user(用户账户)
| 编号 | 字段名 | 类型 | 长度 | 是否非空 | 是否主键 | 注释 |
| 1 | user_id | int | 是 | 是 | 用户ID | |
| 2 | state | smallint | 是 | 否 | 账户状态:(1可用|2异常|3已冻结|4已注销) | |
| 3 | user_group | varchar | 32 | 否 | 否 | 所在用户组 |
| 4 | login_time | timestamp | 是 | 否 | 上次登录时间 | |
| 5 | phone | varchar | 11 | 否 | 否 | 手机号码 |
| 6 | phone_state | smallint | 是 | 否 | 手机认证:(0未认证|1审核中|2已认证) | |
| 7 | username | varchar | 16 | 是 | 否 | 用户名 |
| 8 | nickname | varchar | 16 | 否 | 否 | 昵称 |
| 9 | password | varchar | 64 | 是 | 否 | 密码 |
| 10 | | varchar | 64 | 否 | 否 | 邮箱 |
| 11 | email_state | smallint | 是 | 否 | 邮箱认证:(0未认证|1审核中|2已认证) | |
| 12 | avatar | varchar | 255 | 否 | 否 | 头像地址 |
| 13 | open_id | varchar | 255 | 否 | 否 | 针对获取用户信息字段 |
| 14 | create_time | timestamp | 是 | 否 | 创建时间 |
表 4-23-user_group(用户组)
| 编号 | 字段名 | 类型 | 长度 | 是否非空 | 是否主键 | 注释 |
| 1 | group_id | mediumint | 是 | 是 | 用户组ID | |
| 2 | display | smallint | 是 | 否 | 显示顺序 | |
| 3 | name | varchar | 16 | 是 | 否 | 名称 |
| 4 | description | varchar | 255 | 否 | 否 | 描述 |
| 5 | source_table | varchar | 255 | 否 | 否 | 来源表 |
| 6 | source_field | varchar | 255 | 否 | 否 | 来源字段 |
| 7 | source_id | int | 是 | 否 | 来源ID | |
| 8 | register | smallint | 否 | 否 | 注册位置 | |
| 9 | create_time | timestamp | 是 | 否 | 创建时间 | |
| 10 | update_time | timestamp | 是 | 否 | 更新时间 |
5.
系统实现
5.1普通用户主要功能实现
5.1.1用户注册
注册:点击注册,进入注册页面,填写相关账号、密码、确认密码、昵称、邮箱、用户姓名、用户性别、用户年龄、选择身份等字段信息,点击下方注册按钮,提示注册成功后,系统将自动跳转回到登录页面。注册界面如下图所示。
图5-1 注册界面
关键代码:
5.1.2用户登录
登录:首先点击“登录”按钮,输入账号、密码、验证码点击登录按钮,登录界面如下图所示。
图5-2 登录界面
关键代码:
5.1.3新闻资讯
新闻资讯:主要展示后台发布的有关服装商城的新闻资讯信息。点击信息可点赞、收藏、发表评论等操作。新闻资讯界面如下图所示。
图5-3 新闻资讯界面
5.1.4服装商城
服装商城:展示后台发布的服装商城的产品信息,用户浏览到有喜欢的服装,可点击“加入购物车”或“立即购买”,没有收货地址的系统会提醒用户输入收货地址,有地址系统会跳到支付界面,用户可选择自己的支付方式进行支付。支付完系统自动形成订单。点击信息可发表评论、点赞、收藏等操作。服装商城界面如下图所示。
图5-4服装商城界面
关键代码:
5.1.5个人中心
个人中心:包含个人首页、订单配送、收藏、评论管理等。订单配送:主要查看该用户的订单配送状态(配送状态和签收状态);收藏:用户可收藏自己感兴趣的服装信息,放到自己的收藏夹方便自己下次浏览购买。评论管理:发布的服装购买体验进行评价和回复,也能编辑或删除自己的评论,维护良好的社区环境。订单配送和评论管理界面如下图所示。
图5-5订单配送界面
图5-6评论管理界面
5.2管理员主要功能实现
5.2.1系统管理
系统管理:主要是轮播图管理:管理员可以管理平台首页的轮播图内容,提供宣传和推广信息,可进行增删改查等操作。添加的轮播图可在前台首页展示。系统管理界面如下图所示。
图5-7系统管理界面
关键代码:
5.2.2公告通知管理
公告通知管理:管理员可发布公告信息和重要通知,发布的公告信息可在前台首页展现,可进增删改查等操作。公告通知管理界面如下图所示。
图5-8公告通知管理界面
关键代码:
5.2.3资源管理
资源管理:包含新闻资讯和资讯分类等功能,新闻资讯:管理员可查看添加新闻资讯,可进行增删改查等操作。资讯分类:管理员可手动资讯分类信息。资源管理界面如下图所示。
图5-9资源管理界面
关键代码:
5.2.4商城管理
商城管理:包含服装商城、分类列表、订单列表、订单配送、订单售后等功能。服装商城:管理员可手动添加服装商品信息,添加的服装商城商品信息可在前台展示;分类列表:管理员可手动添加分类列表;订单列表:管理员可管理和查看所有用户的订单列表详情;订单配送:管理员可查看所有用户订单配送详情。商城管理如下图所示。
图5-10商城管理界面
关键代码:
6.
系统测试
6.1测试目的
软件测试的目的是为了尽可能的发现系统功能中所存在的缺陷。系统测试是软件生命周期中必不可少的环节之一,它旨在验证整个软件系统是否满足需求规格说明书定义的要求。
6.2测试用例
用户登录功能测试:
表6-1 用户登录功能测试表
| 用例名称 | 用户登录系统 |
| 目的 | 测试用户通过正确的用户名和密码可否登录功能 |
| 前提 | 未登录的情况下 |
| 测试流程 | 1) 进入登录页面 2) 输入正确的用户名和密码 |
| 预期结果 | 用户名和密码正确的时候,跳转到登录成功界面,反之则显示错误信息,提示重新输入 |
| 实际结果 | 实际结果与预期结果一致 |
查看商品信息功能测试:
表6-2 查看商品信息功能测试表
| 用例名称 | 查看商品信息 |
| 目的 | 测试查看商品信息 |
| 前提 | 用户登录 |
| 测试流程 | 点击服装商城按钮 |
| 预期结果 | 可以查看商品信息 |
| 实际结果 | 实际结果与预期结果一致 |
管理员添加商品信息测试:
表6-3 管理员添加商品信息测试表
| 用例名称 | 管理员添加商品信息测试用例 |
| 目的 | 测试管理员添加商品信息功能 |
| 前提 | 管理员正常登录情况下 |
| 测试流程 | 1)点击商城管理,点击服装商城添加,点击添加按钮,输入相关商品信息 2)点击进行提交。 |
| 预期结果 | 提交以后,该商品信息显示在对应列表中 |
| 实际结果 | 实际结果与预期结果一致 |
商品信息修改功能测试:
表6-4商品信息修改功能测试表
| 用例名称 | 商品信息修改测试 |
| 目的 | 测试商品信息修改功能 |
| 前提 | 管理员登录—》商城管理—》服装商城 |
| 测试流程 | 1)点击服装商城,点击商品信息重置,点击重置按钮,商品1,重置商品2. 2)点击进行提交。 |
| 预期结果 | 提交以后,该商品标题更改为商品2显示在对应列表中 |
| 实际结果 | 实际结果与预期结果一致 |
商品信息删除功能测试:
表6-5商品信息删除功能测试表
| 用例名称 | 商品信息删除测试 |
| 目的 | 测试商品信息删除功能 |
| 前提 | 管理员登录—》商城管理—》服装商城 |
| 测试流程 | 1)选择一个商品信息。 2)点击删除按钮。 |
| 预期结果 | 提示删除成功,商品信息列表不在展示该商品信息 |
| 实际结果 | 实际结果与预期结果一致 |
密码修改功能测试:
表6-6密码修改功能测试表
| 用例名称 | 密码修改测试用例 |
| 目的 | 测试注册用户密码修改功能 |
| 前提 | 用户正常登录情况下 |
| 测试流程 | 1)注册用户密码修改并完成填写。 2)点击进行提交。 |
| 预期结果 | 使用新的密码可以登录 |
| 实际结果 | 实际结果与预期结果一致 |
6.3测试结果
在本次主要测试用户登录、修改密码、查看商品信息操作以及管理员添加、删除、修改商品信息等业务流程操作。验证所有操作都能够正常运行,因此能够保证本次设计的,已实现的功能能够正常运行并且相关数据库的信息也同样保存正确。
在开发基于Spring Boot的服装商城系统过程中,我深刻体会到理论与实践结合的重要性。起初,我认为使用成熟的框架进行开发会较为顺利,但在实际编码和调试过程中,仍遇到了不少预期之外的问题。例如,在实现购物车功能时,如何保证数据一致性与并发操作的稳定性成为一大难点;在订单生成模块中,业务逻辑的复杂性远超设想,需要反复梳理流程并优化数据库事务管理。
通过不断查阅官方文档、参考开源项目以及重构代码结构,我逐步攻克了多个技术瓶颈,并对前后端协作、接口设计及系统性能优化有了更全面的认识。此次开发让我更加熟悉了Spring Boot生态体系的应用方式,也提升了我对软件工程规范的理解。尽管目前系统已具备完整的电商基础功能,但仍存在可拓展空间,如引入缓存机制提升访问效率等。整个项目经历不仅锻炼了我的编程能力,也增强了我解决实际问题的信心和耐心,为今后参与更复杂的系统开发打下了坚实基础。
在本系统的设计与开发过程中,我得到了许多人的支持与帮助。我要感谢指导老师在整个项目过程中给予的悉心指导和专业建议,从选题、架构设计到功能实现,老师都耐心解答我的疑问,并给予我极大的鼓励。我也要感谢同学们在测试阶段提供的帮助,正是你们的反馈让我发现了系统中存在的问题并及时改进。
我要感谢网络上众多技术社区的开发者们,许多技术难题都是通过查阅他们的分享得以解决。感谢家人在我学习和开发过程中给予的理解和支持,是你们的鼓励让我坚持完成了整个项目。这次经历不仅提升了我的技术水平,也让我更加坚定了不断学习和进步的决心。
- 孙柏松. Spring MVC设计模式和Eclipse在B/S架构电子商城交易系统中的研究[D]. 中国地质大学(北京), 2010.
- 耿庆阳. 基于Spring Boot与Vue的电子商城设计与实现[D]. 西安石油大学, 2020. DOI:10.27400/d.cnki.gxasc.2020.000569.
- 陈宇. 基于Spring Boot的电商管理系统的设计 [J]. 现代信息科技, 2020, 4 (01): 25-26. DOI:10.19850/j.cnki.2096-4706.2020.01.010.
- 李晨. 基于Spring Boot的电子商城设计与实现[D]. 哈尔滨工业大学, 2020. DOI:10.27061/d.cnki.ghgdu.2020.002417.
- 林平荣. 基于Spring.NET的电子商城系统轻量级框架研究 [J]. 软件工程师, 2015, 18 (02): 3-5.
- 李宜镓. 基于SpringBoot的电商秒杀系统的设计与实现[D]. 西安电子科技大学, 2022. DOI:10.27389/d.cnki.gxadu.2022.002507.
- 杨众. 基于Spring Boot的校园商城系统设计与实现 [J]. 信息技术与信息化, 2020, (09): 81-82.
- 朱琨日. 高性能智能商城系统架构设计与实现[D]. 桂林电子科技大学, 2022. DOI:10.27049/d.cnki.ggldc.2022.000395.
- 杨晟,罗奇. 基于Spring Boot的在线商城系统设计 [J]. 科技创新与应用, 2022, 12 (19): 58-61. DOI:10.19981/j.CN23-1581/G3.2022.19.013.
- 叶春源. 基于Hibernate+Spring+Struts的网上商城系统[C]// 中国计算机学会计算机应用专业委员会,中国自动化学会计算机应用委员会,中国电子学会计算机工程与应用委员会,中国信息产业商会微型机与应用分会,中国软件行业协会Java分会. Java技术及应用的进展——第八届中国Java技术及应用交流大会文集. 北京信息工程学院Java实验室;, 2005: 142-146.
- 宋爽. 基于微服务架构的高并发电商系统设计与实现[D]. 天津科技大学, 2022. DOI:10.27359/d.cnki.gtqgu.2022.000549.
- 邓秀辉. 基于微服务技术架构的京淘商城系统重构研究[D]. 昆明理工大学, 2021. DOI:10.27200/d.cnki.gkmlu.2021.000247.
- 鲁懿德. 基于微服务的B2C电商系统的设计与实现[D]. 北京邮电大学, 2024. DOI:10.26969/d.cnki.gbydu.2024.002095.
- 林星池. 基于图像识别的智能化服装商城系统的设计与实现[D]. 北京交通大学, 2024. DOI:10.26944/d.cnki.gbfju.2024.000766.
- 黄伟波. 基于微服务架构的电子商城系统的设计与实现[D]. 北京邮电大学, 2022. DOI:10.26969/d.cnki.gbydu.2022.003199.
- 刘子凌. 服装穿戴营销自媒体系统设计与实现[D]. 东华大学, 2022. DOI:10.27012/d.cnki.gdhuu.2022.000690.
- Ahmet M . Mastering Spring Boot 3.0:A comprehensive guide to building scalable and efficient backend systems with Java and Spring[M]. Packt Publishing Limited: 2024-06-28. DOI:10.0000/9781803245027.
- Miguel F P . Spring Boot 3.0 Cookbook:Proven recipes for building modern and robust Java web applications with Spring Boot[M]. Packt Publishing Limited: 2024-07-12. DOI:10.0000/9781835084908.
- Vincenzo R . Spring Boot 3 API Mastery:Write scalable, reactive, and secure APIs for microservices with Spring Boot 3 and Java 21 (English Edition)[M]. BPB Publishers: 2025-02-24. DOI:10.0000/9789365898088.
- 郭玉芝,林朝阳. 服装推荐服务平台的研究与开发 [J]. 现代信息科技, 2021, 5 (12): 107-109. DOI:10.19850/j.cnki.2096-4706.2021.12.029.
免费领取项目源码+数据库,请关注❥点赞收藏并私信博主,谢谢~

被折叠的 条评论
为什么被折叠?



