随着高校校园信息化建设的不断推进,学生在校期间的日常出行需求日益增加,特别是在假期和节假日,学生的火车票购买需求尤为迫切。然而,由于传统购票渠道的繁琐和排队问题,如何为学生提供便捷、高效的火车票代收管理服务成为校园服务系统建设的一个重要课题。本文提出并设计了校园火车票代收管理系统,旨在通过信息化手段简化学生购票流程,提升校园内火车票售卖和管理效率。
校园火车票代收管理系统主要包括三个角色模块:注册用户、代售点用户和管理员。注册用户可以通过系统查询火车票信息、提交订单、取消订单、查看订单状态以及提供用户反馈。代售点用户能够新增火车票信息,接收并处理学生订单。管理员则负责系统的总体管理,包括用户账户管理、火车票信息管理、订单审核、用户反馈处理等功能,保障系统的正常运作。
系统采用Spring Boot框架进行后台开发,利用Java进行业务逻辑处理,MySQL作为数据库存储和管理信息数据,具备高效的数据查询和管理能力。系统设计中注重模块化和可扩展性,确保系统能够在未来进行功能扩展和优化。同时,通过合理的权限管理与安全设计,保障用户数据的安全性和系统的稳定性。
通过测试验证,校园火车票代收管理系统能够有效提高火车票代收过程的管理效率,降低人工操作的复杂度,并提升用户的使用体验。校园火车票代收管理系统不仅适用于高校的火车票代收服务,还可以为其他类似场景的服务提供借鉴。最终,本文为校园火车票代收管理提供了一种可行且高效的解决方案,推动了校园信息化建设的发展。
关键词:校园火车票代收管理;Spring Boot;Java;MySQL;系统设计与实现
With the continuous promotion of campus informatization construction in universities, the daily travel needs of students during their time on campus are increasing, especially during holidays and festivals, where the demand for purchasing train tickets is particularly urgent. However, due to the complexity and queuing issues of traditional ticket purchasing channels, how to provide convenient and efficient train ticket collection and management services for students has become an important issue in the construction of campus service systems. This article proposes and designs a campus train ticket collection and management system, aiming to simplify the student ticket purchasing process through information technology and improve the efficiency of train ticket sales and management on campus.
The campus train ticket collection management system mainly includes three role modules: registered users, consignment point users, and administrators. Registered users can query train ticket information, submit orders, cancel orders, view order status, and provide user feedback through the system. Proxy point users can add train ticket information, receive and process student orders. Administrators are responsible for the overall management of the system, including user account management, train ticket information management, order review, user feedback processing, and other functions to ensure the normal operation of the system.
The system adopts the Spring Boot framework for backend development, utilizes Java for business logic processing, and MySQL as a database for storing and managing information data, with efficient data query and management capabilities. In system design, emphasis is placed on modularity and scalability to ensure that the system can be functionally expanded and optimized in the future. At the same time, through reasonable permission management and security design, the security of user data and the stability of the system are guaranteed.
Through testing and verification, the campus train ticket collection management system can effectively improve the management efficiency of the train ticket collection process, reduce the complexity of manual operations, and enhance the user experience. The campus train ticket collection management system is not only applicable to the train ticket collection services of universities, but also can provide reference for other similar scenarios. Ultimately, this article provides a feasible and efficient solution for campus train ticket collection management, promoting the development of campus information construction.
Keywords: campus train ticket collection and management; Spring Boot; Java; MySQL; System Design and Implementation
目 录
1绪论
1.1课题研究背景及意义
随着信息技术的飞速发展,现代社会对物流和票务系统的需求逐渐增加,尤其是在高校环境中,学生的出行需求越来越高。火车票作为学生群体的主要出行工具之一,特别是在假期和节假日,火车票的需求量大幅增加。然而,传统的火车票购买方式存在诸多不便,例如长时间排队、购票难、支付方式繁琐等问题,导致了学生购票的困扰。在此背景下,构建一个便捷、高效的火车票代收管理系统成为了优化高校出行服务的一个关键需求。
当前,许多高校依赖人工代购或线下窗口售票,但这些方式不仅效率低,且容易出现错误,影响了学生的购票体验。此外,随着高校规模的扩大和学生数量的增加,传统的手动管理模式无法满足快速变化的需求。如何通过信息化手段简化和优化火车票的代收管理流程,提升服务效率和准确性,已成为亟待解决的问题。
校园火车票代收管理系统正是在此背景下设计并实现。通过将火车票销售和配送管理的信息化,不仅能够有效解决传统购票模式中存在的问题,还能够提升系统的管理效率,确保学生能在合适的时间内顺利购票和取票。系统通过将用户、代售点、管理员三类角色进行合理区分,实现了不同层级之间的任务分配与信息流通。每个角色的操作权限和功能需求被精确设定,使得整个管理过程更加高效和规范。
采用Spring Boot框架作为系统的开发基础,能够保证系统的高性能和良好的可维护性;Java作为主要的编程语言,具有良好的跨平台特性,能够在不同的操作环境中稳定运行;MySQL数据库则为系统的数据存储提供了可靠的保障,具备良好的数据管理和查询效率。通过这些技术的结合,系统能够在高并发的情况下稳定运行,并为用户提供流畅的操作体验。
本系统的研究与开发不仅为高校提供了一种优化火车票代收管理的新途径,还为类似场景下的票务管理系统提供了宝贵的实践经验。随着信息技术的不断进步,系统具有较高的扩展性,未来可以根据需要加入更多的功能模块或进行技术升级,满足更广泛的需求。通过校园火车票代收管理系统,学生的购票流程得到了有效简化,代售点的任务管理得到了优化,而管理员的系统维护工作也变得更加高效和精准。
1.2国内外发展现状分析
随着现代社会信息技术的不断进步,火车票代收管理系统已经成为一个重要的研究方向,尤其是在学生群体中。传统的票务系统普遍存在排队时间长、购票难、信息流通不畅等问题,导致了学生在假期和节假日出行时的极大不便。为了有效解决这些问题,很多高校和相关服务平台开始关注火车票代收管理系统的设计与实现,试图通过信息化手段提升购票的效率和准确性。
国内的研究主要集中在如何通过信息系统优化火车票的销售和配送管理。一些研究者提出了基于校园内部资源的火车票代收平台,旨在通过高校内的代售点来提供便捷的购票服务。这些平台通常采用传统的数据库管理系统,通过简单的用户交互界面实现基本的购票、订单查询、支付等功能。国内的相关研究还集中于如何降低系统的维护成本,提高数据处理效率,确保学生在高峰期间能够顺利购票。此外,随着高校网络环境的普及,也有一些研究开始关注如何通过Web平台、APP等方式实现校园火车票代收服务的全面覆盖,使得学生能够随时随地查询票务信息和完成购票操作。
在国外,类似的火车票代收管理系统的研究也有一定的进展。许多国家在铁路票务系统的自动化和信息化方面进行了广泛的探讨。在这些系统中,自动售票机、线上购票平台和自助服务终端被广泛应用,借助互联网技术,极大地提高了购票的便捷性和管理的高效性。与国内不同的是,国外的一些系统更多地采用了集成化的解决方案,不仅实现了火车票的购买和管理功能,还能够与其他公共交通工具的票务系统进行数据共享和整合,进一步提高了出行的整体效率。
同时,国内外的一些研究也强调了火车票代收管理系统的安全性问题。随着网络安全问题的日益严重,如何保护用户的个人信息和交易数据不被泄露,已成为系统设计中不可忽视的关键点。因此,在国内外的相关研究中,数据库的加密技术、数据传输的安全协议等方面的技术不断被优化和更新,以确保系统的安全性和稳定性。
总结来说,国内外在火车票代收管理系统的设计与实现上取得了不同程度的进展。国内的研究侧重于结合校园特色,优化学生购票体验和提高系统的管理效率,而国外的研究则更多集中在系统的自动化、集成化以及与其他交通系统的协同工作上。随着信息技术的不断发展,未来的研究将更加关注系统的安全性、用户体验的提升以及系统的扩展性,力求在更广泛的场景中实现高效的票务管理服务。
1.3论文组织结构
本论文共分为七个主要章节,具体结构如下:
1. 绪论:介绍研究背景与意义,回顾国内外研究现状,并概述论文的组织结构。
2. 相关技术介绍:详细介绍与本研究相关的技术,包括Java语言、B/S框架、SpringBoot框架、Vue技术和MySQL数据库。
3. 需求分析:对系统的功能需求和非功能需求进行分析,明确用户和管理员的需求,并进行可行性分析,包括技术、操作和经济可行性。
4. 系统设计:涵盖系统架构设计、总体流程设计和功能设计,并进行数据库的概念设计与表设计。
5. 系统实现:具体描述各个功能模块的实现过程,展示系统如何根据需求进行开发。
6. 系统测试:阐述测试的目的、方法和内容,分析测试结果并得出结论,以验证系统的稳定性和功能完整性。
7. 总结:总结研究的主要成果和贡献,指出存在的不足及未来的研究方向。
2相关技术简介
2.1Java语言
Java语言是一种广泛使用的高级编程语言,具有平台无关性、面向对象特性和丰富的标准库[1]。Java通过Java虚拟机(JVM)实现跨平台运行,开发者可以编写一次代码,在任何支持JVM的环境中执行。Java的面向对象特性使得代码复用和模块化变得更加容易,促进了软件的维护和扩展。Java支持多线程编程,允许开发者在同一程序中同时执行多个任务,提升了应用程序的性能。
Java语言的语法结构简洁且易于理解,吸引了大量开发者[2]。Java的标准库包含数据结构、输入输出处理、网络编程等众多功能模块。这使得开发者在构建应用程序时能够高效利用已有工具,减少重复劳动。Java广泛应用于企业级应用、移动应用、Web开发和大数据处理等领域。
2.2 B/S框架
B/S(Browser/Server)架构是一种基于浏览器和服务器的系统架构模式,用户通过浏览器与服务器进行交互。B/S架构简化了客户端的部署和管理,用户无需在本地安装复杂的软件,只需使用标准浏览器即可访问应用程序。服务器端负责处理业务逻辑和数据存储,客户端则主要负责展示用户界面和数据交互[3]。B/S架构的设计使得系统更新和维护集中在服务器端,降低了维护成本。
B/S架构通常采用Web技术进行实现,包括HTML、CSS和JavaScript等。用户在浏览器中发起请求,服务器响应并返回数据。数据传输通常通过HTTP或HTTPS协议进行,B/S架构的灵活性使其适用于在线购物、信息管理系统和社交网络等各类应用场景[4]。由于其易于扩展性,B/S架构可以方便地支持大规模用户访问,适应不断变化的业务需求。
2.3 SpringBoot框架
SpringBoot框架是基于Spring框架的开源项目,简化Java应用程序的开发过程。SpringBoot通过约定优于配置的理念,减少了传统Spring应用的繁琐配置,开发者可以快速搭建和部署应用程序。框架提供了一系列默认配置,支持自动化配置,简化了应用启动的复杂性[5]。SpringBoot内置了嵌入式Web服务器,使得开发者能够独立运行Java应用,无需外部容器。
SpringBoot支持微服务架构,开发者可以轻松创建和管理多个微服务。框架集成了丰富的功能模块,包括安全、数据访问和消息中间件等,支持RESTful API和JSON数据格式的处理[6]。SpringBoot还提供了强大的监控和管理功能,允许开发者实时监控应用的健康状态和性能指标。借助SpringBoot,开发者能够高效构建和维护现代企业级应用,满足复杂业务需求。
2.4 Vue技术
Vue是一种渐进式JavaScript框架,专注于构建用户界面。Vue采用组件化的开发模式,允许开发者将应用程序拆分为独立的、可重用的组件,从而提高了开发效率和代码的可维护性[7]。框架的核心库专注于视图层,支持数据绑定和DOM操作,提供了简洁的API。Vue的虚拟DOM机制提升了应用的性能,减少了实际DOM操作的次数。
Vue支持双向数据绑定,能够自动更新视图与模型之间的变化。开发者可以通过Vue的指令系统,简化数据展示和事件处理。Vue还支持路由管理和状态管理,使得开发复杂单页面应用变得更加容易[8]。借助Vue的生态系统,开发者能够使用多种工具和库来扩展功能,满足不同的业务需求。Vue在前端开发中逐渐成为主流选择,受到广泛关注和应用。
2.5 MySQL数据库
MySQL是一种开源关系型数据库管理系统,广泛应用于Web应用和企业级数据存储。MySQL支持结构化查询语言,允许开发者通过标准语句进行数据的创建、读取、更新和删除操作[9]。数据库通过表格形式组织数据,支持数据完整性和约束条件的定义。MySQL的存储引擎机制使得用户可以根据具体需求选择不同的存储引擎,以优化性能和功能。
MySQL具有高性能和可扩展性,支持大规模数据存储和高并发访问。系统提供了丰富的用户权限管理和数据加密安全特性。MySQL能够与多种编程语言和框架兼容,广泛应用于内容管理系统、电子商务平台和数据分析等各种场景。
3系统需求分析
3.1系统功能需求分析
在设计和实现校园火车票代收管理系统时,系统功能模块的细化和需求分析至关重要。以下是系统各个用户角色的功能分析:
1. 注册用户功能分析
登录注册:用户可以通过注册账号并登录后使用系统的各项功能。用户注册时需提供基本信息(如用户名、密码、邮箱等),注册完成后,系统会为用户生成唯一标识并保存登录信息,保障后续操作的便捷性。登录后,用户可以直接进入首页,查看相关信息。
首页:用户登录后会进入系统首页,首页展示火车票资讯、网站公告和系统推荐内容等。首页界面简洁直观,便于用户快速找到自己需要的信息。
网站公告:用户可以查看网站发布的公告信息。公告主要涉及系统更新、节假日火车票政策变动等内容。通过公告模块,用户可以及时了解系统的最新动态。
火车票资讯:用户可以在此模块查看关于火车票的最新资讯。包括列车时刻表的调整、票务政策、购票流程等信息,确保用户能够获得准确的票务资讯。
用户反馈:注册用户可以通过反馈模块向管理员或系统提出问题或建议。反馈可以是关于火车票购买流程的问题、系统操作上的疑虑或用户体验方面的改进意见,帮助管理员更好地提升系统功能和服务质量。
火车票信息:在火车票信息模块,用户可以浏览到当前可用的火车票,并能够根据出发地、目的地、日期等信息进行查询。用户还可以查看具体的火车票信息,包括票价、车次、剩余票数等。用户选择合适的火车票后,系统会引导用户填写相关信息并提交预订请求。
我的账户:这是用户个人信息的展示和管理页面,用户可以在此查看自己的账户信息、历史订单、支付状态等,进行必要的修改。
个人中心(订单信息、用户反馈、收藏):用户可以在个人中心查看自己的历史订单,包括订单详情和支付状态。也可以查看提交的反馈信息和收藏的火车票信息。在此模块,用户可以方便地管理个人资料和所有与火车票预定相关的内容。
2. 代售点功能分析
主页:代售点的主页显示了代售点的基本信息和系统中火车票的销售信息,包括火车票的预订情况、销售进度等,方便代售点管理和查看。
个人信息:代售点可查看和管理自己的个人信息,主要包括代售点负责人信息、联系方式、地址等内容,确保信息的准确性和及时更新。
修改密码:代售点可以修改自己的登录密码,以增强账户的安全性。修改密码需要进行身份验证,确保操作的安全。
火车票信息:代售点可以查看和添加系统中各类火车票的信息,包括票价、余票数量、可售日期等。
订单信息:代售点可以查看自己管理的所有订单,包含预订的火车票信息、用户的付款状态、出票情况等,确保订单的准确管理。
退出:代售点可以在完成工作后退出系统,退出前系统会保存代售点的当前状态,避免数据丢失。
3. 管理员功能分析
主页:管理员登录后进入系统主页,主页展示了火车票销售的整体情况、系统公告以及系统的各类数据统计。管理员可以快速了解系统运行状况。
个人信息:管理员可以查看和修改自己的个人信息,保持账户的有效性和准确性,确保权限管理的安全。
修改密码:管理员可以修改登录密码,增强系统安全性,避免账户被未授权访问。
公共管理:管理员可以管理网站首页的轮播图展示内容,确保系统的视觉内容随时更新。此外,管理员可以编辑和发布系统公告,通知用户相关信息。在用户反馈模块,管理员可以查看用户的建议和问题,并进行处理和回复。
用户管理:管理员可以管理所有注册用户的信息,包括用户的注册、权限分配、账号冻结等操作。管理员还可以查看用户的历史预订和反馈记录。
资讯管理:管理员可以管理火车票相关的资讯内容,并按照类别进行分类。管理员可以发布、编辑和删除火车票资讯,确保用户获取到最新的票务信息。
权限管理:管理员可以设置不同角色的权限,包括用户角色、代售点角色等。权限管理模块有助于确保系统的安全性与操作流程的规范性。
火车票信息:管理员可以管理系统中的火车票信息,更新列车时刻、票价、可用座位等内容。通过此模块,管理员可以确保火车票信息的准确性和及时性。
订单信息:管理员可以查看和管理所有用户的火车票订单信息,包括订单的审核、处理、发票开具等,确保订单的高效处理。
退出:管理员完成工作后,可以退出系统。系统会确保管理员的退出操作安全,防止未授权的访问。
系统通过设计不同用户角色的功能模块,保证了各方在火车票代售管理过程中的高效操作。每个角色的功能模块清晰明确,确保了用户、代售点和管理员能够在平台上顺利完成各项任务。系统设计从用户体验出发,同时也注重后台管理的高效与安全。
3.2系统非功能性分析
校园火车票代收管理系统在撰写系统毕业论文时,非功能性需求分析是一个重要的部分。非功能性需求主要关注的是系统如何运行,而不是它具体完成什么功能。这些需求包括性能、可用性、安全性、可维护性、可扩展性、易用性等方面。以下是一个关于校园火车票代收管理系统非功能性需求分析的概要。
性能需求:系统需确保快速响应和高吞吐量,以支持大量用户同时访问,即使在高峰时段也能保持流畅的操作体验,避免因延迟或卡顿影响用户体验。
可用性:安系统必须具备高可用性,采用冗余部署、负载均衡等策略,确保即使部分组件故障也能迅速恢复服务,减少服务中断时间,保障用户业务的连续性。
安全性:鉴于系统处理用户敏感信息,如个人信息等,必须实施严格的安全措施,包括数据加密、访问控制、防攻击机制等,以保护用户数据免受未授权访问或泄露。
可维护性:系统设计应注重可维护性,采用模块化、标准化的架构,提供详尽的开发文档和用户手册,确保系统易于理解和维护,降低长期运维成本。
可扩展性:随着业务的发展,系统可能需要扩展功能或提升性能。因此,系统需具备灵活的可扩展性,能够轻松添加新模块、优化性能,以应对未来增长的需求。
易用性:用户界面应直观易用,符合用户习惯,提供清晰的导航和友好的操作反馈,帮助用户快速上手并高效完成任务,提升整体用户满意度。
3.3系统可行性分析
通过校园火车票代收管理系统的可行性分析,我们可以从技术可行性、经济可行性、操作可行性三个维度进行深入探讨,以确保系统的开发与应用具有坚实的可行性基础。
3.3.1技术可行性
Springboot作为目前流行的Java企业级应用开发框架,以其“约定优于配置”的原则,极大地简化了开发流程,降低了技术门槛。同时,结合MyBatis Plus这一强大的ORM框架,可以高效实现数据持久化操作。前端采用Vue框架,不仅提升了用户界面的交互体验,也实现了前后端分离的现代Web架构。MySQL数据库作为后端数据存储,以其高性能和稳定性为系统提供了可靠的数据支持。综上所述,从技术角度来看,该系统的开发具备高度可行性。
3.3.2经济可行性
考虑到Springboot、Vue、MyBatis Plus及MySQL等均为开源技术,无需支付高昂的许可费用,大大降低了系统的开发成本。同时,这些技术拥有广泛的用户群体和成熟的社区支持,便于获取技术支持和资源共享。此外,系统的实施将显著提升校园火车票代收管理系统的效率和用户体验,从而带来潜在的经济效益。因此,从经济角度来看,校园火车票代收管理系统的开发同样具备可行性。
3.3.3操作可行性
系统设计应遵循用户友好原则,确保用户能够轻松上手并高效使用。通过合理的界面布局、直观的操作流程以及详尽的帮助文档,可以大大降低用户的学习成本,提高系统的操作可行性。此外,系统还应具备完善的权限管理和数据安全机制,确保操作的安全性和合规性。
从技术、经济、操作三个维度来看,校园火车票代收管理系统的开发均具备高度的可行性。
3.4系统用例分析
校园火车票代收管理系统用例分析主要从注册用户、管理员、代售点这些实体展开描述。
3.4.1注册用户用例分析
注册用户具备登录注册、首页、网站公告、火车票资讯、用户反馈、火车票信息、我的账户、个人中心(订单信息、用户反馈、收藏)等需求用例,详细用例图如图3-1所示。

图3-1注册用户用例图
3.4.2管理员用例分析
管理员具备主页、个人信息、修改密码、公共管理(轮播图、网站公告、用户反馈)、用户管理、资讯管理(火车票资讯、资讯分类)、权限管理、火车票信息、订单信息、退出等需求用例。详细用例图如图3-2所示。

图3-2管理员用例图
3.4.3代售点用例分析
代售点具备主页、个人信息、修改密码、火车票信息、订单信息、退出等需求用例。详细用例图如图3-3所示。

图3-3代售点用例图
4系统设计
4.1系统架构设计
系统采用SpringBoot 框架开发,该系统分为VIEW层、Controller层、Model层、DAO层和持久化数据存储层,VIEW层支持电脑浏览器访问系统。VIEW 层与 Controller 层紧密结合并系协同工作,共同完成前台页面的数据展示;Controller层为控制层,通过接收前端请求的参数进行业务处理,返回指定的路径或数据;Model层主要是服务层,用于业务逻辑处理;DAO 和持久化层,主要用于访问数据库和持久化数据[10]。整个系统架构如图4-1所示。

图4-1 系统架构图。
4.2系统结构设计
校园火车票代收管理系统的整体结构设计如图4-2所示。

图4-3整体功能结构设计图
4.3系统功能设计
4.3.1系统开发流程
校园火车票代收管理系统开发时,首先进行需求分析,进而对系统进行总体的设计规划,设计系统功能模块,数据库的选择等,本系统的开发流程如图4-4所示。

图4-4系统开发流程图
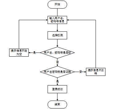
4.3.2 用户登录流程
为了保证系统的安全性,要使用本系统对系统信息进行管理,必须先登陆到系统中。如图4-5所示。

图4-5 登录流程图
4.3.3 系统操作流程
用户打开并进入系统后,会先显示登录界面,输入正确的用户名和密码,系统自动检测信息,若信息无误,则用户会进入系统功能界面,进行操作,否则会提示错误无法登录,操作流程如图4-6所示。

图4-6 系统操作流程图
4.3.4 添加信息流程
管理员可以对网站公告、火车票资讯等进行信息的添加,用户可以对自己权限内的信息进行添加,输入信息后,系统会自行验证输入的信息和数据,若信息正确,会将其添加到数据库内,若信息有误,则会提示重新输入信息,添加信息流程如图4-7所示。

图4-7 添加信息流程图
4.3.5 修改信息流程
管理员可以对网站公告、火车票资讯等进行的修改,用户可以对自己权限内的信息进行修改,首先进入修改信息界面,输入修改信息数据,系统进行数据的判断验证,修改信息合法则修改成功,信息更新至数据库,信息不合法则修改失败,重新输入。修改信息流程图如图4-8所示。

图4-8 修改信息流程图
4.3.6 删除信息流程
管理员可以对网站公告、火车票资讯等进行信息的删除,对要删除的信息进行选中后,点击删除按钮,系统会询问是否确定,若点击确定,则系统会删除掉选中的信息,并在数据库内对信息进行删除,删除信息流程图如图4-9所示。

图4-9 删除信息流程图
4.4数据库设计
在进行数据库设计时,概念设计帮助明确系统的整体结构和需求。在这一阶段,需要确定实体、属性以及它们之间的关系,为后续的数据库表设计奠定基础。接下来,将深入探讨数据库表设计的具体细节,实现更高效的数据存储和管理。
4.4.1 概念设计
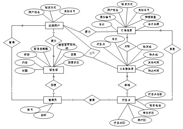
概念设计是数据库设计的第一步,其主要目标是对系统的数据需求进行全面的理解和抽象[11]。在这一阶段,通过建立实体-关系模型(ER模型)来识别系统中的关键实体、属性及其相互关系。概念设计的输出是一个清晰的ER图,作为后续数据库表设计的基础。以下将展示系统的全局E-R图。

图4-10数据库E-R图
4.4.2数据库表设计
这一阶段的重点是将概念模型转换为实际的数据库结构,包括表的创建、字段的定义及数据类型的选择。每个实体通常对应于数据库中的一张表,而实体的属性则转化为表的列[12]。以下是系统的数据库表设计展示。
表 4-1-access_token(登陆访问时长)
| 编号 | 字段名 | 类型 | 长度 | 是否非空 | 是否主键 | 注释 |
| 1 | token_id | int | 是 | 是 | 临时访问牌ID | |
| 2 | token | varchar | 64 | 否 | 否 | 临时访问牌 |
| 3 | info | text | 65535 | 否 | 否 | 信息 |
| 4 | maxage | int | 是 | 否 | 最大寿命:默认2小时 | |
| 5 | create_time | timestamp | 是 | 否 | 创建时间 | |
| 6 | update_time | timestamp | 是 | 否 | 更新时间 | |
| 7 | user_id | int | 是 | 否 | 用户编号 |
表 4-2-article(文章)
| 编号 | 字段名 | 类型 | 长度 | 是否非空 | 是否主键 | 注释 |
| 1 | article_id | mediumint | 是 | 是 | 文章id | |
| 2 | title | varchar | 125 | 是 | 是 | 标题 |
| 3 | type | varchar | 64 | 是 | 否 | 文章分类 |
| 4 | hits | int | 是 | 否 | 点击数 | |
| 5 | praise_len | int | 是 | 否 | 点赞数 | |
| 6 | create_time | timestamp | 是 | 否 | 创建时间 | |
| 7 | update_time | timestamp | 是 | 否 | 更新时间 | |
| 8 | source | varchar | 255 | 否 | 否 | 来源 |
| 9 | url | varchar | 255 | 否 | 否 | 来源地址 |
| 10 | tag | varchar | 255 | 否 | 否 | 标签 |
| 11 | content | longtext | 4294967295 | 否 | 否 | 正文 |
| 12 | img | varchar | 255 | 否 | 否 | 封面图 |
| 13 | description | text | 65535 | 否 | 否 | 文章描述 |
表 4-3-article_type(文章分类)
| 编号 | 字段名 | 类型 | 长度 | 是否非空 | 是否主键 | 注释 |
| 1 | type_id | smallint | 是 | 是 | 分类ID | |
| 2 | display | smallint | 是 | 否 | 显示顺序 | |
| 3 | name | varchar | 16 | 是 | 否 | 分类名称 |
| 4 | father_id | smallint | 是 | 否 | 上级分类ID | |
| 5 | description | varchar | 255 | 否 | 否 | 描述 |
| 6 | icon | text | 65535 | 否 | 否 | 分类图标 |
| 7 | url | varchar | 255 | 否 | 否 | 外链地址 |
| 8 | create_time | timestamp | 是 | 否 | 创建时间 | |
| 9 | update_time | timestamp | 是 | 否 | 更新时间 |
表 4-4-auth(用户权限管理)
| 编号 | 字段名 | 类型 | 长度 | 是否非空 | 是否主键 | 注释 |
| 1 | auth_id | int | 是 | 是 | 授权ID | |
| 2 | user_group | varchar | 64 | 否 | 否 | 用户组 |
| 3 | mod_name | varchar | 64 | 否 | 否 | 模块名 |
| 4 | table_name | varchar | 64 | 否 | 否 | 表名 |
| 5 | page_title | varchar | 255 | 否 | 否 | 页面标题 |
| 6 | path | varchar | 255 | 否 | 否 | 路由路径 |
| 7 | parent | varchar | 64 | 否 | 否 | 父级菜单 |
| 8 | parent_sort | int | 是 | 否 | 父级菜单排序 | |
| 9 | position | varchar | 32 | 否 | 否 | 位置 |
| 10 | mode | varchar | 32 | 是 | 否 | 跳转方式 |
| 11 | add | tinyint | 是 | 否 | 是否可增加 | |
| 12 | del | tinyint | 是 | 否 | 是否可删除 | |
| 13 | set | tinyint | 是 | 否 | 是否可修改 | |
| 14 | get | tinyint | 是 | 否 | 是否可查看 | |
| 15 | field_add | text | 65535 | 否 | 否 | 添加字段 |
| 16 | field_set | text | 65535 | 否 | 否 | 修改字段 |
| 17 | field_get | text | 65535 | 否 | 否 | 查询字段 |
| 18 | table_nav_name | varchar | 500 | 否 | 否 | 跨表导航名称 |
| 19 | table_nav | varchar | 500 | 否 | 否 | 跨表导航 |
| 20 | option | text | 65535 | 否 | 否 | 配置 |
| 21 | create_time | timestamp | 是 | 否 | 创建时间 | |
| 22 | update_time | timestamp | 是 | 否 | 更新时间 |
表 4-5-code_token(验证码)
| 编号 | 字段名 | 类型 | 长度 | 是否非空 | 是否主键 | 注释 |
| 1 | code_token_id | int | 是 | 是 | 验证码ID | |
| 2 | token | varchar | 255 | 否 | 否 | 令牌 |
| 3 | code | varchar | 255 | 否 | 否 | 验证码 |
| 4 | expire_time | timestamp | 是 | 否 | 失效时间 | |
| 5 | create_time | timestamp | 是 | 否 | 创建时间 | |
| 6 | update_time | timestamp | 是 | 否 | 更新时间 |
表 4-6-collect(收藏)
| 编号 | 字段名 | 类型 | 长度 | 是否非空 | 是否主键 | 注释 |
| 1 | collect_id | int | 是 | 是 | 收藏ID | |
| 2 | user_id | int | 是 | 是 | 收藏人ID | |
| 3 | source_table | varchar | 255 | 否 | 否 | 来源表 |
| 4 | source_field | varchar | 255 | 否 | 否 | 来源字段 |
| 5 | source_id | int | 是 | 否 | 来源ID | |
| 6 | title | varchar | 255 | 否 | 否 | 标题 |
| 7 | img | varchar | 255 | 否 | 否 | 封面 |
| 8 | create_time | timestamp | 是 | 否 | 创建时间 | |
| 9 | update_time | timestamp | 是 | 否 | 更新时间 |
表 4-7-comment(评论)
| 编号 | 字段名 | 类型 | 长度 | 是否非空 | 是否主键 | 注释 |
| 1 | comment_id | int | 是 | 是 | 评论ID | |
| 2 | user_id | int | 是 | 是 | 评论人ID | |
| 3 | reply_to_id | int | 是 | 否 | 回复评论ID | |
| 4 | content | longtext | 4294967295 | 否 | 否 | 内容 |
| 5 | nickname | varchar | 255 | 否 | 否 | 昵称 |
| 6 | avatar | varchar | 255 | 否 | 否 | 头像地址 |
| 7 | create_time | timestamp | 是 | 否 | 创建时间 | |
| 8 | update_time | timestamp | 是 | 否 | 更新时间 | |
| 9 | source_table | varchar | 255 | 否 | 否 | 来源表 |
| 10 | source_field | varchar | 255 | 否 | 否 | 来源字段 |
| 11 | source_id | int | 是 | 否 | 来源ID |
表 4-8-consignment_point(代售点)
| 编号 | 字段名 | 类型 | 长度 | 是否非空 | 是否主键 | 注释 |
| 1 | consignment_point_id | int | 是 | 是 | 代售点ID | |
| 2 | consignment_point_name | varchar | 64 | 否 | 否 | 代售点名称 |
| 3 | contact_phone | varchar | 16 | 否 | 否 | 联系电话 |
| 4 | examine_state | varchar | 16 | 是 | 否 | 审核状态 |
| 5 | user_id | int | 是 | 否 | 用户ID | |
| 6 | create_time | datetime | 是 | 否 | 创建时间 | |
| 7 | update_time | timestamp | 是 | 否 | 更新时间 |
表 4-9-hits(用户点击)
| 编号 | 字段名 | 类型 | 长度 | 是否非空 | 是否主键 | 注释 |
| 1 | hits_id | int | 是 | 是 | 点赞ID | |
| 2 | user_id | int | 是 | 否 | 点赞人 | |
| 3 | create_time | timestamp | 是 | 否 | 创建时间 | |
| 4 | update_time | timestamp | 是 | 否 | 更新时间 | |
| 5 | source_table | varchar | 255 | 否 | 否 | 来源表 |
| 6 | source_field | varchar | 255 | 否 | 否 | 来源字段 |
| 7 | source_id | int | 是 | 否 | 来源ID |
表 4-10-message(留言板)
| 编号 | 字段名 | 类型 | 长度 | 是否非空 | 是否主键 | 注释 |
| 1 | message_id | int | 是 | 是 | 留言板ID | |
| 2 | user_id | int | 是 | 否 | 用户ID | |
| 3 | title | varchar | 64 | 否 | 否 | 标题 |
| 4 | content | longtext | 4294967295 | 是 | 否 | 内容 |
| 5 | nickname | varchar | 32 | 是 | 否 | 昵称 |
| 6 | avatar | varchar | 255 | 否 | 否 | 头像 |
| 7 | | varchar | 125 | 否 | 否 | 留言者邮箱 |
| 8 | phone | varchar | 11 | 否 | 否 | 留言者手机号码 |
| 9 | create_time | timestamp | 是 | 否 | 创建时间 | |
| 10 | update_time | timestamp | 是 | 否 | 更新时间 | |
| 11 | reply | longtext | 4294967295 | 否 | 否 | 回复 |
| 12 | reply_state | tinyint | 否 | 否 | 回复状态 |
表 4-11-notice(公告)
| 编号 | 字段名 | 类型 | 长度 | 是否非空 | 是否主键 | 注释 |
| 1 | notice_id | mediumint | 是 | 是 | 公告ID | |
| 2 | title | varchar | 125 | 是 | 否 | 标题 |
| 3 | content | longtext | 4294967295 | 否 | 否 | 正文 |
| 4 | create_time | timestamp | 是 | 否 | 创建时间 | |
| 5 | update_time | timestamp | 是 | 否 | 更新时间 |
表 4-12-order_information(订单信息)
| 编号 | 字段名 | 类型 | 长度 | 是否非空 | 是否主键 | 注释 |
| 1 | order_information_id | int | 是 | 是 | 订单信息ID | |
| 2 | consignment_point | int | 否 | 否 | 代售点 | |
| 3 | train_number | varchar | 64 | 否 | 否 | 车次 |
| 4 | origination_station | varchar | 64 | 否 | 否 | 始发站 |
| 5 | terminal | varchar | 64 | 否 | 否 | 终点站 |
| 6 | departure_time | datetime | 否 | 否 | 发车时间 | |
| 7 | time_of_arrival | datetime | 否 | 否 | 到达时间 | |
| 8 | type_of_seat | varchar | 64 | 否 | 否 | 座位类型 |
| 9 | train_ticket_price | double | 否 | 否 | 火车票价格 | |
| 10 | ticket_number | varchar | 64 | 否 | 否 | 票务编号 |
| 11 | registered_user | int | 否 | 否 | 注册用户 | |
| 12 | user_name | varchar | 64 | 否 | 否 | 用户姓名 |
| 13 | contact_information | varchar | 64 | 否 | 否 | 联系方式 |
| 14 | id_number | varchar | 64 | 否 | 否 | 身份证号 |
| 15 | number_of_tickets_purchased | double | 否 | 否 | 购票数量 | |
| 16 | total_amount | double | 否 | 否 | 合计金额 | |
| 17 | order_remarks | text | 65535 | 否 | 否 | 订单备注 |
| 18 | pay_state | varchar | 16 | 是 | 否 | 支付状态 |
| 19 | pay_type | varchar | 16 | 否 | 否 | 支付类型: 微信、支付宝、网银 |
| 20 | seat | varchar | 64 | 是 | 否 | 座位号 |
| 21 | create_time | datetime | 是 | 否 | 创建时间 | |
| 22 | update_time | timestamp | 是 | 否 | 更新时间 | |
| 23 | source_table | varchar | 255 | 否 | 否 | 来源表 |
| 24 | source_id | int | 否 | 否 | 来源ID | |
| 25 | source_user_id | int | 否 | 否 | 来源用户 |
表 4-13-praise(点赞)
| 编号 | 字段名 | 类型 | 长度 | 是否非空 | 是否主键 | 注释 |
| 1 | praise_id | int | 是 | 是 | 点赞ID | |
| 2 | user_id | int | 是 | 是 | 点赞人 | |
| 3 | create_time | timestamp | 是 | 否 | 创建时间 | |
| 4 | update_time | timestamp | 是 | 否 | 更新时间 | |
| 5 | source_table | varchar | 255 | 否 | 否 | 来源表 |
| 6 | source_field | varchar | 255 | 否 | 否 | 来源字段 |
| 7 | source_id | int | 是 | 否 | 来源ID | |
| 8 | status | tinyint | 是 | 否 | 点赞状态:1为点赞,0已取消 |
表 4-14-registered_user(注册用户)
| 编号 | 字段名 | 类型 | 长度 | 是否非空 | 是否主键 | 注释 |
| 1 | registered_user_id | int | 是 | 是 | 注册用户ID | |
| 2 | user_name | varchar | 64 | 否 | 否 | 用户姓名 |
| 3 | contact_information | varchar | 16 | 否 | 否 | 联系方式 |
| 4 | id_number | varchar | 255 | 否 | 否 | 身份证号 |
| 5 | examine_state | varchar | 16 | 是 | 否 | 审核状态 |
| 6 | user_id | int | 是 | 否 | 用户ID | |
| 7 | create_time | datetime | 是 | 否 | 创建时间 | |
| 8 | update_time | timestamp | 是 | 否 | 更新时间 |
表 4-15-slides(轮播图)
| 编号 | 字段名 | 类型 | 长度 | 是否非空 | 是否主键 | 注释 |
| 1 | slides_id | int | 是 | 是 | 轮播图ID | |
| 2 | title | varchar | 64 | 否 | 否 | 标题 |
| 3 | content | varchar | 255 | 否 | 否 | 内容 |
| 4 | url | varchar | 255 | 否 | 否 | 链接 |
| 5 | img | varchar | 255 | 否 | 否 | 轮播图 |
| 6 | hits | int | 是 | 否 | 点击量 | |
| 7 | create_time | timestamp | 是 | 否 | 创建时间 | |
| 8 | update_time | timestamp | 是 | 否 | 更新时间 |
表 4-16-train_ticket_information(火车票信息)
| 编号 | 字段名 | 类型 | 长度 | 是否非空 | 是否主键 | 注释 |
| 1 | train_ticket_information_id | int | 是 | 是 | 火车票信息ID | |
| 2 | consignment_point | int | 否 | 否 | 代售点 | |
| 3 | train_number | varchar | 64 | 是 | 是 | 车次 |
| 4 | origination_station | varchar | 64 | 否 | 否 | 始发站 |
| 5 | terminal | varchar | 64 | 否 | 否 | 终点站 |
| 6 | departure_time | datetime | 否 | 否 | 发车时间 | |
| 7 | time_of_arrival | datetime | 否 | 否 | 到达时间 | |
| 8 | type_of_seat | varchar | 64 | 否 | 否 | 座位类型 |
| 9 | number_of_remaining_votes | double | 否 | 否 | 余票数量 | |
| 10 | train_ticket_price | double | 否 | 否 | 火车票价格 | |
| 11 | pictures_of_train_tickets | varchar | 255 | 否 | 否 | 火车票图片 |
| 12 | train_ticket_details | longtext | 4294967295 | 否 | 否 | 火车票详情 |
| 13 | hits | int | 是 | 否 | 点击数 | |
| 14 | praise_len | int | 是 | 否 | 点赞数 | |
| 15 | collect_len | int | 是 | 否 | 收藏数 | |
| 16 | comment_len | int | 是 | 否 | 评论数 | |
| 17 | order_information_limit_times | int | 是 | 否 | 预订限制次数 | |
| 18 | create_time | datetime | 是 | 否 | 创建时间 | |
| 19 | update_time | timestamp | 是 | 否 | 更新时间 |
表 4-17-upload(文件上传)
| 编号 | 字段名 | 类型 | 长度 | 是否非空 | 是否主键 | 注释 |
| 1 | upload_id | int | 是 | 是 | 上传ID | |
| 2 | name | varchar | 64 | 否 | 否 | 文件名 |
| 3 | path | varchar | 255 | 否 | 否 | 访问路径 |
| 4 | file | varchar | 255 | 否 | 否 | 文件路径 |
| 5 | display | varchar | 255 | 否 | 否 | 显示顺序 |
| 6 | father_id | int | 否 | 否 | 父级ID | |
| 7 | dir | varchar | 255 | 否 | 否 | 文件夹 |
| 8 | type | varchar | 32 | 否 | 否 | 文件类型 |
表 4-18-user(用户账户)
| 编号 | 字段名 | 类型 | 长度 | 是否非空 | 是否主键 | 注释 |
| 1 | user_id | int | 是 | 是 | 用户ID | |
| 2 | state | smallint | 是 | 否 | 账户状态:(1可用|2异常|3已冻结|4已注销) | |
| 3 | user_group | varchar | 32 | 否 | 否 | 所在用户组 |
| 4 | login_time | timestamp | 是 | 否 | 上次登录时间 | |
| 5 | phone | varchar | 11 | 否 | 否 | 手机号码 |
| 6 | phone_state | smallint | 是 | 否 | 手机认证:(0未认证|1审核中|2已认证) | |
| 7 | username | varchar | 16 | 是 | 否 | 用户名 |
| 8 | nickname | varchar | 16 | 否 | 否 | 昵称 |
| 9 | password | varchar | 64 | 是 | 否 | 密码 |
| 10 | | varchar | 64 | 否 | 否 | 邮箱 |
| 11 | email_state | smallint | 是 | 否 | 邮箱认证:(0未认证|1审核中|2已认证) | |
| 12 | avatar | varchar | 255 | 否 | 否 | 头像地址 |
| 13 | open_id | varchar | 255 | 否 | 否 | 针对获取用户信息字段 |
| 14 | create_time | timestamp | 是 | 否 | 创建时间 |
表 4-19-user_group(用户组)
| 编号 | 字段名 | 类型 | 长度 | 是否非空 | 是否主键 | 注释 |
| 1 | group_id | mediumint | 是 | 是 | 用户组ID | |
| 2 | display | smallint | 是 | 否 | 显示顺序 | |
| 3 | name | varchar | 16 | 是 | 否 | 名称 |
| 4 | description | varchar | 255 | 否 | 否 | 描述 |
| 5 | source_table | varchar | 255 | 否 | 否 | 来源表 |
| 6 | source_field | varchar | 255 | 否 | 否 | 来源字段 |
| 7 | source_id | int | 是 | 否 | 来源ID | |
| 8 | register | smallint | 否 | 否 | 注册位置 | |
| 9 | create_time | timestamp | 是 | 否 | 创建时间 | |
| 10 | update_time | timestamp | 是 | 否 | 更新时间 |
5系统实现
5.1注册用户功能实现
5.1.1首页界面
首页是系统的主界面,展示平台的核心内容,包括轮播图、最新网站公告、火车票资讯等。用户可以通过首页快速访问各个功能模块,还可以根据关键词搜索相关内容,如图5-1所示。

图5-1系统首页界面图
5.1.2火车票资讯界面
点击系统导航栏上的“火车票资讯”菜单按钮,将进入火车票资讯列表,用户可以查看系统发布的所有资讯内容。点击某资讯文章后进入详情页,可以查看该文章的详细内容,用户可以点赞、收藏、评论等。火车票资讯列表页面如图5-2所示。

图5-2火车票资讯列表界面图
5.1.3火车票信息界面
点击系统导航栏上的“火车票信息”菜单按钮,将进入火车票信息列表,用户可以浏览所有的火车票信息,支持根据关键词搜索和下拉搜索、排序。点击某条火车票信息可查看该火车票的详细介绍,用户可以进行点赞、收藏、评论、预订等操作。火车票信息列表如图5-3所示。火车票信息详情如图5-4所示。提交预订信息页如图5-5所示。

图5-3火车票信息列表界面图

图5-4火车票信息详情界面图

图5-5提交预订信息界面图
5.1.4用户反馈界面
点击系统导航栏上的“用户反馈”菜单按钮,用户可以通过反馈模块向管理员或系统提出有关火车票购买流程的问题、系统操作上的疑虑或用户体验方面的改进意见。用户反馈页面如图5-6所示。

图5-6用户反馈界面图
5.1.5个人中心界面
点击系统左上角的“个人中心”菜单按钮,用户可以在个人中心查看自己的历史订单,并进行支付。也可以查看提交的反馈信息和收藏的火车票信息。订单信息页面如图5-7所示。用户反馈页面如图5-8所示。

图5-7订单信息界面图

图5-8用户反馈界面图
5.2管理员功能实现
5.2.1主页界面
登录系统后,管理员可以在主页查看订单信息统计图,可以快速了解系统运行状况。主页界面如下图5-9所示。

图5-9主页界面图
5.2.2用户管理界面
校园火车票代收管理系统中的管理人员是可以对注册用户和代售点进行管理的,包括对用户信息进行增删改查等操作,也可以对管理员进行管控。界面如下图5-10所示。

图5-10用户管理界面图
5.2.3 轮播图管理界面
管理员点击“公共管理-轮播图”菜单,可以对前台展示的轮播图进行设置,界面如下图5-11所示。

图5-11轮播图管理界面图
5.2.4网站公告管理界面
管理员点击“公共管理-网站公告”这个菜单,可以对系统中的网站公告信息进行管理,包括网站公告信息的增删改查等操作。网站公告管理界面如下图所示。

图5-12网站公告管理界面图
5.2.5 资讯管理界面
管理员点击“资讯管理”菜单,管理员可以上传、编辑或删除系统的资源,如文章、图片、视频等。这些资源可用于火车票资讯模块的展示。管理员还可以对解读进行分类和标签化,方便用户查找和使用,界面如下图所示。

图5-13资讯管理界面图
5.2.6用户反馈管理界面
管理员点击“公共管理-用户反馈”这一菜单,可以查看和回复用户提交的反馈信息,还可以进行重置、查询、删除等操作。用户反馈列表界面如下图所示。

图5-14用户反馈列表界面图
5.3代售点功能实现
5.3.1 订单信息界面
代售点点击“订单信息”这一菜单会显示订单信息列表,可以查看自己管理的所有订单,包含预订的火车票信息、用户的支付状态、出票情况等,还可以进行重置、查询、删除等操作。订单信息列表界面如下图所示。

图5-15订单信息列表界面图
5.3.2 火车票信息界面
代售点点击导航栏“火车票信息”这一菜单,可以查看自己管理的所有火车票信息,还可以进行增删改查等操作。火车票信息新增界面如下图5-16所示。

图5-16火车票信息新增界面图
6系统测试
6.1测试目的
测试的主要目的是确保系统的功能和性能满足预期的需求,同时识别和修复潜在的缺陷。通过系统测试,可以验证各个功能模块的正确性和稳定性,确保系统在不同使用场景下的表现符合设计要求。测试目的包括确认系统功能的完整性、验证数据处理的准确性、评估系统的性能和安全性。测试还可以提高用户满意度,保证用户在使用系统时获得流畅和可靠的体验。通过全面的测试,可以降低后期维护成本,减少系统上线后出现故障的风险,从而保障系统的长期稳定运行。
6.2测试方法
在本系统中,测试方法主要依赖于测试用例的设计与执行。测试用例是根据系统需求文档编写的,覆盖所有功能模块及其边界情况。每个测试用例包含输入数据、预期结果和实际结果的对比,以验证系统的功能是否按预期工作。
常见的测试用例包括功能测试用例、边界测试用例和异常测试用例[13]。功能测试用例针对系统的各项功能进行验证;边界测试用例则侧重于输入数据的边界条件,验证系统在极端情况下是否能够稳定运行;异常测试用例则用于验证系统在处理错误输入或异常情况时的反应。本文选择功能测试用例进行系统测试。
在测试执行过程中,记录每个用例的执行结果,并根据实际结果与预期结果的对比,判断系统是否存在缺陷。通过系统化的测试用例执行,可以有效提高测试的覆盖率和效率,为系统的最终上线提供保障。
6.3测试内容
通过对系统中所含的主要实体对象及其功能操作进行测试用例设计。以下是详细的测试:
表6-1用户注册登录测试表
用户注册登录测试用例:
| 用例说明 | 测试目的 | 测试步骤 | 预期结果 | 输出结果 | 通过情况 |
| 用户注册、登录 | 测试用户正确注册、登录 |
| 用户注册成功,登录成功 | 结果输出符合预期 | 通过 |
表6-2火车票预订测试表
火车票预订用例:
| 用例说明 | 测试目的 | 测试步骤 | 预期结果 | 输出结果 | 通过情况 |
| 火车票预订 | 测试注册用户火车票预订功能 |
| 用户火车票预订信息提交成功,生成订单信息列表 | 结果输出符合预期 | 通过 |
表6-3火车票资讯评论测试表
火车票资讯评论测试用例:
| 用例说明 | 测试目的 | 测试步骤 | 预期结果 | 输出结果 | 通过情况 |
| 火车票资讯评论 | 测试用户火车票资讯评论功能 | 1、在首页点击火车票资讯并看详情; 2、点击评论,输入相关信息点击提交 | 生成新的评论信息 | 结果输出符合预期 | 通过 |
表6-4火车票信息添加测试表
代售点添加火车票信息测试用例:
| 用例说明 | 测试目的 | 测试步骤 | 预期结果 | 输出结果 | 通过情况 |
| 火车票信息添加测试 | 测试代售点添加火车票信息功能 |
| 火车票信息新增成功 | 结果输出符合预期 | 通过 |
表6-5网站公告删除测试表
网站公告删除测试用例:
| 用例说明 | 测试目的 | 测试步骤 | 预期结果 | 输出结果 | 通过情况 |
| 网站公告删除测试 | 测试网站公告删除功能 |
| 网站公告删除成功,前端不在展示该网站公告 | 结果输出符合预期 | 通过 |
6.4测试结论
经过上述测试,并对测试数据结果综合分析。校园火车票代收管理系统具备简便,数据透明等特性。完全符合校园火车票代收管理系统的要求。
本论文设计并实现了校园火车票代收管理系统,通过深入分析系统的功能需求与技术实现,提出了一种高效、可扩展的解决方案。系统通过注册用户、代售点用户和管理员三个角色的功能模块,分别满足了不同用户的需求,确保了火车票代收管理过程中的信息流畅、任务分配精准、操作高效。
系统通过合理的功能分配,使得用户能够便捷地查询火车票信息、提交订单、查看订单状态、提供反馈,并且能够在个人账户中管理订单和反馈等信息,提升了用户体验;代售点用户则能够高效地接收和处理任务,确保了服务的及时性与准确性;管理员则负责系统的整体运作与管理,包括用户管理、权限设置、火车票信息维护、订单审核等功能,确保了系统的正常运作和数据的安全性。
在技术实现方面,系统采用了Spring Boot作为后台开发框架,借助Java语言进行业务逻辑的处理,数据库层使用MySQL进行数据存储和管理。系统架构清晰,功能模块分明,具备良好的扩展性,未来可以根据需求进一步增加新功能或对现有功能进行优化。系统的设计不仅考虑到了用户的需求,也兼顾了系统的高效性和可维护性,能够在保障用户数据安全的基础上,提供流畅的服务。
通过实际测试与验证,系统有效提升了火车票代收管理的效率,减少了人工干预,提高了信息处理的自动化和准确性,尤其在高峰期间,可以有效缓解购票的压力,减少因人工处理导致的错误与延误。此外,系统的安全性与稳定性也得到了保证,确保了用户信息和交易数据的安全。
总之,本论文所提出的校园火车票代收管理系统,在功能设计、技术实现和系统部署等方面均表现出较高的水平。系统不仅为校园提供了便捷的火车票购买与代收服务,也为类似场景的系统开发提供了可行的技术方案和实践经验。未来,随着技术的不断发展,系统将继续进行优化升级,进一步提升用户体验与系统性能,满足更多用户需求。
- 冯志林.Java EE程序设计与开发实践教程[M].机械工业出版社:202105.353.
- 尹应荆.JAVA编程语言在计算机软件开发中的应用[J].石河子科技,2023,(05):45-47.
- 刘江涛,王亮亮,吴庆茹,等.基于B/S模式的铁路勘测设计案例信息化管理系统设计与实现[J].铁路计算机应用,2021,30(03):32-35.
- 张丹丹,李弘.基于B/S架构的办公管理系统设计与开发[J].铁路通信信号工程技术,2024,21(09):44-48+106.
- 王志亮,纪松波.基于SpringBoot的Web前端与数据库的接口设计[J].工业控制计算机,2023,36(03):51-53.
- 熊永平.基于SpringBoot框架应用开发技术的分析与研究[J].电脑知识与技术,2021,15(36):76-77.
- 赵媛.基于Vue的Web系统前端性能优化分析[J].电脑编程技巧与维护,2024,(09):44-46.
- 秦冬.浅析Vue框架在前端开发中的应用[J].信息与电脑(理论版),2024,36(13):61-63.
- 李艳杰.MySQL数据库下存储过程的综合运用研究[J].现代信息科技,2023,7(11):80-82+88.
- 陈倩怡,何军.Vue+Springboot+MyBatis技术应用解析[J].电脑编程技巧与维护,2020,(01):14-15+28.
- 周晓玉,崔文超.基于Web技术的数据库应用系统设计[J].信息与电脑(理论版),2023,35(09):189-191.
- 马艳艳,吴晓光.计算机软件与数据库的设计策略分析[J].电子技术,2024,53(05):104-105.
- 李俊萌.计算机软件测试技术与开发应用策略分析[J].信息记录材料,2023,24(03):50-52.
- 郑名达.高校移动票务系统应用建设探索[C]//中国计算机用户协会网络应用分会.中国计算机用户协会网络应用分会2024年第二十八届网络新技术与应用年会论文集.中央戏剧学院信息网络中心;,2024:220-224.
- 杨晟.基于SpringBoot的火车票售票管理系统设计[J].无线互联科技,2024,21(05):61-63.
- 崔肖建.关于高铁售票系统采用智能推荐算法的研究[J].电脑编程技巧与维护,2024,(01):126-129.
- Yudhanto Y ,Pratisto H E ,Purnomo A F , et al.Design and Development Museum Ticketing System (MTS) with Design Thinking Method[J].Procedia Computer Science,2024,2341212-1219.
- Segun E S ,Oluwafunke A O ,Iyase L O , et al.An Automatic Traffic Violation Ticketing System Using Radio Frequency Identification (RFID) Technology[J].Journal of Engineering Research and Reports,2023,25(1):61-69.
- Simon F ,Johannes S ,Vincent S , et al.Exploring the use of self-sovereign identity for event ticketing systems.[J].Electronic markets,2022,32(3):11-19.
- 陈湘瑾,祖子帅,于孔亮,等.基于数据结构和Java的火车售票系统[J].科学技术创新,2021,(09):80-81.
本论文的完成离不开众多导师、同学以及亲友的支持与帮助。在此,首先向我的导师表示最诚挚的感谢。在整个研究和写作过程中,导师以严谨治学的态度和丰富的专业知识给予了我无私的指导,从论文选题到最终定稿的每一个环节,都为我提供了宝贵的建议与意见,使我得以不断完善研究内容、拓展学术视野。导师耐心细致的指导不仅帮助我解决了许多学术难题,也让我在研究能力与学术写作方面得到了显著的提升。导师的鼓励与支持是我完成这篇论文的重要动力,也让我深刻体会到学术研究的严谨性与意义。
我还要感谢在学习生活中给予我帮助和支持的同学、朋友以及家人。论文撰写过程中,许多同学与我共同探讨问题,分享经验与资料,使我的研究更加全面深入。朋友们的关心和陪伴让我在繁忙的研究过程中能够调节心情,保持良好的状态。特别感谢我的家人,他们始终给予我无条件的理解和支持,为我创造了安心学习与研究的环境。正是因为有了大家的帮助和支持,我才能克服论文写作中的重重困难并顺利完成。再次向所有支持和帮助过我的人表达衷心的感谢。
免费领取项目源码+数据库,请关注❥点赞收藏并私信博主
593

被折叠的 条评论
为什么被折叠?



