摘 要
特色农产品销售系统在互联网时代得到了广泛应用和发展,它为用户提供了一个便捷的方式来买卖各种特色农产品。传统的特色农产品销售模式已经被互联网和移动技术深刻改变,用户可以通过网络平台随时随地进行交易,大大提高了交易的效率和便利性。
本文基于SpringBoot和Vue框架,设计与实现了一款功能丰富的特色农产品销售系统。通过详细分析市场需求和现有问题,结合现代软件开发技术,实现了后台首页、用户账户管理、农产品管理、订单管理、公告发布与交流论坛管理、系统设置与维护等多个模块的开发。在设计过程中,采用了前后端分离开发模式,利用Vue实现了动态响应式用户界面,提升了用户体验;后端基于SpringBoot框架搭建了安全稳定的服务端,支持RESTful API接口,实现了数据的高效管理和安全传输。通过实际测试和用户反馈,验证了平台的可靠性和实用性,展示了其在提升特色农产品市场效率和用户满意度方面的潜力和优势,能够有效满足用户的交易需求,促进市场活跃。
关键词:特色农产品销售系统;SpringBoot;Java;MySQL
Abstract
Characteristic agricultural products sales system has been widely used and developed in the Internet era, it provides users with a convenient way to buy and sell a variety of featured agricultural products. The traditional sales model of featured agricultural products has been profoundly changed by the Internet and mobile technology. Users can trade anytime and anywhere through the network platform, which greatly improves the efficiency and convenience of transactions.
Based on the framework of SpringBoot and Vue, this paper designs and realizes a featured agricultural product sales system with rich functions. Through detailed analysis of market demand and existing problems, combined with modern software development technology, the development of multiple modules such as background home page, user account management, agricultural products management, order management, announcement management and exchange forum management, system setting and maintenance is realized. In the design process, the front and rear end separation development mode is adopted, and the user experience; the back end builds safe and stable server based on SpringBoot framework, supports RESTful API interface, and realizes efficient data management and secure transmission. Through practical tests and user feedback, the reliability and practicability of the platform are verified, and its potential and advantages in improving the market efficiency and user satisfaction of featured agricultural products, which can effectively meet the transaction needs of users and promote market activity.
Keywords:Special agricultural products sales system; SpringBoot; Java; MySQL
目 录
随着互联网技术的飞速发展,电子商务已成为推动经济发展的重要力量之一。特别是对于特色农产品而言,传统的销售模式限制了其市场覆盖面和销售渠道,导致许多优质但地域性强的农产品难以获得应有的市场关注和经济效益。因此,利用现代信息技术手段提升特色农产品的销售效率和范围,成为促进农业发展、增加农民收入的重要途径。
在此背景下,基于Spring Boot和Vue构建的特色农产品销售系统应运而生。Spring Boot作为一个简化新Spring应用初始搭建以及开发过程的框架,因其易用性、快速部署能力以及强大的社区支持,被广泛应用于后端服务的开发。Vue.js是一个用于构建用户界面的渐进式框架,以其轻量级、易于上手和高效的组件化开发特性,在前端开发中占据重要地位[1]。
特色农产品销售系统的设计与实现是通过网络平台直接连接生产者与消费者,减少中间环节,降低交易成本,同时扩大销售范围,使得更多人能够了解并购买到特色农产品;借助电商平台的推广功能,有助于打造和推广特色农产品的品牌形象,提升产品的附加值;为农业生产者提供了展示自己产品的机会,同时也方便消费者获取更详细的产品信息,如生产过程、营养价值等,促进了双方的信息交流;采用Spring Boot和Vue这样的先进技术栈进行系统开发,不仅能够保证系统的稳定性和高效性,而且有利于后续的功能扩展和技术升级,适应不断变化的市场需求;通过现代化的销售手段帮助农村地区解决农产品销售难的问题,对促进乡村经济的发展、实现乡村振兴战略具有重要意义。
综上所述,研究和实现基于Spring Boot和Vue的特色农产品销售系统,对于改善当前特色农产品的销售状况,促进农业现代化和农村经济发展有着重要的现实意义。
在国内,随着“互联网+农业”的国家战略推进,越来越多的研究和技术开发集中在如何利用现代信息技术提高农业生产效率、优化农产品供应链以及扩大农产品销售渠道[2]。许多高校和科研机构都在进行相关的研究和实践项目,旨在通过电子商务平台提升农产品的市场竞争力。例如,采用Spring Boot作为后端框架,结合前端Vue.js等技术构建电商平台,已经成为一种趋势[3]。这些平台不仅支持在线交易,还提供数据分析、用户管理等多种功能。
此外,国内有许多成功的案例,如阿里巴巴的“村淘”、京东的“京农宝”等,它们都是通过电子商务手段来促进农产品的销售,并帮助农民增加收入。同时,一些地方政府也在积极推动本地特色的农产品通过网络渠道走向全国乃至国际市场,比如通过建设地方性的电商平台或与大型电商合作推广当地特色产品。
在国外,特别是发达国家,农业科技化和信息化水平相对较高,对于农产品电子商务的研究也更加深入。例如,在美国、欧洲等地,有许多专注于精准农业、智能物流和供应链管理的研究项目,这些项目通常会涉及到物联网(IoT)、大数据分析以及云计算等先进技术的应用[4]。虽然Spring Boot和Vue.js这样的具体技术栈可能不如国内使用得那么广泛,但是关于如何利用现代信息技术改进传统农业模式的研究非常活跃。
国外的一些成功案例包括Farmigo、LocalHarvest等,它们利用先进的IT技术为消费者提供直接从农场到餐桌的服务,减少中间环节,保证了食品的新鲜度同时也增加了农民的收益。
总体而言,无论是国内还是国外,基于Spring Boot和Vue的特色农产品销售系统的开发都体现了现代农业发展的方向——即利用现代信息技术提升农业生产和销售效率,改善农产品的市场表现。然而,不同的是,国内更侧重于将这些技术应用于解决实际问题,如促进农村经济发展;而国外则更多地关注技术创新本身及其对农业可持续性的影响。两者都在探索如何更好地将信息技术与农业相结合,以期达到提高生产效率、保障食品安全和支持农民增收的目标。
在开发特色农产品销售系统时,后端采用了Java作为编程语言,并利用了SpringBoot框架,这使得复杂的业务逻辑和数据操作得以高效完成。与此同时,系统的数据存储和管理通过MySQL数据库实现。结合Vue.js作为前端框架,具有响应式数据绑定和组件化的特点,能够有效地提升用户体验和开发效率。在开发工具的选取上,使用了eclipse,它的强大功能和易用性使得编程工作更为高效;而Navicat作为数据库管理工具,使得数据库操作更为方便和快捷。这样的技术选择,确保了管理系统的开发流程既高效又稳定。本系统主要实现包括后台首页、用户账户管理、农产品管理、订单管理、公告发布与交流论坛管理、系统设置与维护、个人信息修改、密码修改等功能进行管理。
特色农产品销售系统使用Java语言作为主要语言,前端使用Vue.js框架,后端基于SpringBoot框架开发而成,存储数据使用的是使用较为广泛的MySQL数据库。系统所使用的系统开发环境如下表2-1所示。
表2-1系统开发环境
| 操作系统版本: | Win10 |
| 数据库环境: | MySQL5.7 |
| JDK版本: | JDK1.8.0_191 |
| 主要技术: | Springboot2、Apache Tomcat8.5、Webpack 4.0、Vue.js、Element UI、Navicat、bootstrap…… |
| 浏览器: | Chrome |
MySQL是一款广受欢迎的关系数据库管理系统,它能够高效地存储和处理大量的数据。MySQL在Web应用程序中有着卓越的表现,是众多开发者的首选。MySQL遵循SQL语言的标准,这是一种通用的数据库操作语言,简单易学,功能强大。结合Apache服务器,MySQL可以构建出一个优秀的开发环境[5]。
SpringBoot是一个新颖的框架,由Pivotal团队推出,旨在简化Spring应用的创建和开发过程。SpringBoot通过提供一些默认的配置和约定,避免了开发者重复编写模板化的代码。SpringBoot力求成为快速应用开发领域的领导者,让开发者能够更专注于业务逻辑。
Mybatis是一个优秀的持久层框架,它支持定制化SQL、存储过程和高级映射。Mybatis可以消除大部分的JDBC代码和参数的手工设置,让开发者更方便地操作数据库。Mybatis可以和Spring框架完美地集成,提高开发效率和性能。
Tomcat是一种免费的服务器,它能够有效地处理大量的网络访问,特别是在访问量较少的情况下。当将Tomcat安装在电脑上时,它能够自动分析前端HTML页面的请求,从而提高网络的性能。事实上,Tomcat是对Apache的一种延伸,但它与Apache之间的关系更加紧密,因为它们在不同的进程中运行,而且它们之间也有着自己的独立性。
Vue.js是一个轻量级的、用于构建用户界面的渐进式框架。它与其他大型框架不同,Vue.js采用了自底向上的设计思想,可以逐层地应用到项目中。Vue.js的核心库只关注视图层,易于上手,也便于与第三方库或现有项目集成。另一方面,Vue.js也可以与现代化的工具链和各种支持库结合使用,从而实现复杂的单页应用程序。
本系统是基于SpringBoot、Mysql、Vue的前后端完全分离的后台管理系统。
B/S模式,即浏览器/服务器模式,是一种常见的网络应用架构模式。在B/S模式中,用户通过浏览器作为客户端与服务器进行交互。在浏览器/服务器(browser / Server Architecture)系统中,用户只需通过浏览器,就能够轻松地向分布在网络各处的众多服务器发送海量的请求。B/S系统大大地简化了客户端的工作,让用户体验更加便捷。
Spring是一个知名的开源框架,它于2003年诞生于Rod Johnson的《Expert One-on-One Java EE Development and Design》一书中。Spring的初衷是为了解决企业级应用开发的复杂性,它让简单的JavaBean也能够实现原本只有EJB才能做到的功能。Spring不仅适用于服务器端的开发,它还能够为任何Java应用程序带来简洁、可测试和低耦合的优势。尽管Spring的组件代码很轻量级,但是它的配置却很繁琐。最初,Spring是使用XML配置的,但是随着项目的增长,XML配置也变得越来越多。
为了改进和优化Spring的缺点,SpringBoot框架应运而生,它基于约定优于配置的理念,让开发者无需编写大量的配置文件,只需遵循一些简单的规则即可。SpringBoot使开发者能够专注于业务逻辑的编码,而不用在配置和业务之间切换思维,这在很大程度上提高了开发效率,缩短了项目开发周期。
- 需求分析
通过综合考虑经济、操作、技术等因素,可以对基于SpringBoot的特色农产品销售系统的可行性进行全面评估。这将有助于确定项目的成功概率,并为项目规划提供坚实的基础。
经济可行性在此仅代表平台的运维成本,开发成本不在此考虑。
目前该模式下的相关系统的数量日益增多,信息管理系统的平民化、普及化使用户人数呈上升趋势,当用户人数庞大了,运维成本可以由广告费进行填补,包括开发成本。
所以经济可行性没有问题。
此次项目设计参考了几个该模式下系统的开发案例,对他们的操作界面分析,将众多案例结合在一起,突出以人为本简化操作,所以具有基本计算机知识的人都会操作本项目。
因此操作可行性也没有问题。
技术可行性指的是对于搭建框架的可行性,以及有更优秀的技术出现时系统的技术更新换代的纳新性如何,开发时间成本费用比如何。
现有的JAVA语言能够迎合所有系统的搭建。开发这个特色农产品销售系统的时候我采用了JAVA+SpringBoot+Vue 用以运行整体程序。
综上所述技术可行性也没有问题。
通过对应的功能做了需求分析以后该特色农产品销售系统各角色主要包括的功能说明如下:
- 用户角色:
- 注册用户:可以在线交流沟通,浏览新闻和农产品商城列表,搜索农产品,购买支付农产品,查看订单状态,评价和投诉交易等功能。
- 商家用户:可以发布农产品信息,管理农产品价格,处理订单,也有评价和投诉交易等功能。
- 管理员:具备对用户、农产品、订单、评价、论坛、资讯等所有管理功能权限,同时可以处理投诉和异常情况,查看销售数据分析,管理系统配置,更新维护系统等。
- 基础功能:这个模块包括了系统的一些基本设置,如系统参数、日志管理、数据备份、数据恢复等。这些功能可以保证系统的正常运行和安全性。
- 交易流程:用户注册与登录功能,支持第三方登录和快速注册。购买流程,包括商家回复,购买数量选择、地址填写、提交订单、支付等功能。订单管理,包括订单状态跟踪、订单投诉处理、评价功能等。
- 用户体验:响应式设计,适配不同终端设备(如PC、手机)。搜索功能优化,支持关键词搜索、筛选等。
- 身份验证功能:这个模块包括了用户的注册、登录、修改密码、找回密码等功能。这些功能可以保证用户的身份和权限的正确性和安全性。
- 安全与权限:用户权限管理,确保不同角色用户只能访问其具备权限的功能。数据安全保护,包括用户信息加密存储、支付信息安全等。
根据使用该系统的用户角色可以划分为注册用户、商家用户和管理员,具体如下所示。
特色农产品销售系统注册用户角色用例图如下所示。

图3-1 注册用户角色用例图
特色农产品销售系统商家用户角色用例图如下所示。

图3-2 商家用户角色用例图
特色农产品销售系统管理员角色用例图如下所示。

图3-3 管理员角色用例图
-
- 性能需求分析
用户操作响应时间:系统应保证用户在操作平台时的响应速度,例如浏览商品、购买等操作应该迅速响应。
系统稳定性:平台应具备一定的容错能力和稳定性,防止因为意外情况导致系统崩溃。
数据安全:用户信息、交易记录等敏感数据需要加密存储,确保数据安全性。
系统并发能力:平台应考虑到可能大量用户同时访问的情况,保证系统的并发处理能力。
日志记录:系统需要记录用户操作日志、异常日志等,便于排查问题和分析用户行为。
基于以上性能需求将确保特色农产品销售系统能够稳定、高效地运行,能够很好地满足用户和管理员的需求。
注册的过程,第一部分是账号的注册,第二部分是信息完善。在业务开展过程中,管理员可对用户信息进行修改等管理操作,注册流程如图3-4用户注册流程图所示。

图3-4 用户注册流程图
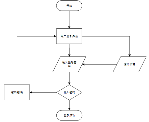
登录时,用户填写用户名、密码、选择身份进行登录,在登录过程中后端会对发送过来的信息进行验证和判断,具体的登录流程如图3-5用户登录流程图所示。

图3-5 用户登录流程图
业务流程图既反映了内部业务间的相互联系,又反映了特色农产品交易和信息流动情况。特色农产品销售系统须支撑整个机构不同层面的多种职能,而各功能模块间存在着多种关联信息,组成一个有机整体,并针对农产品购买信息自身特点和面临的现实条件,对系统进行业务流程图设计。系统通过流程的顺畅和高效,实现了农产品交易需求的满足和系统管理的便捷,提升了系统的运行效率和用户体验。特色农产品销售系统的业务流程如下图所示。
用户购买农产品业务流程如下图所示。

图3-6 用户购买农产品业务流程图
基于SpringBoot特色农产品销售系统程序采用前后端分离的设计,游客可以浏览系统前台信息,注册成为注册用户,登录后才可进行其他操作。注册用户登录后,可搜索和浏览新闻资讯、农产品等信息,可以购买农产品、并对订单进行支付、评价和投诉,并可发布交流帖子与其他用户进行交流。系统前台功能模块图如下图所示。

图4-1系统前台功能模块图
后台功能主要分为商家用户和管理员两大模块。其中管理员是系统最高权限拥有者,可管理用户、订单、评价、投诉、资讯、交流等信息,并保证及时更新系统信息,维护系统正常运行。商家用户可发布特色农产品信息(需经管理员审核才可显示在系统前台界面),处理买家的购买信息,管理订单,也可进行评价和投诉订单操作。系统后台功能模块图如下图所示。

图4-2系统后台功能模块图
数据库的设计是系统的设计中比较重要的一部分内容,数据库设计是一切系统设计的基础,首先需要进行概念模型E-R图的设计,然后进行关系模型物理模型的建立。
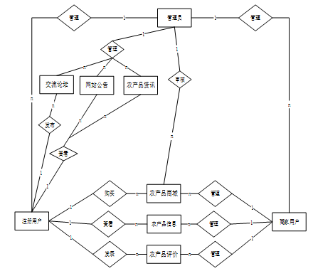
本文在系统分析阶段就抽取了一些实体,根据实体之间的关系,经过分析进行系统E-R图的设计。特色农产品销售系统总体E-R图如下图所示。

图4-7系统总体E-R图
本系统采MySQL数据库管理系统对数据进行管理。下面是对各个表中的表中各个字段数据类型、大小等做简短描述。特色农产品销售系统所需要的部分数据结构表如下表所示。
表 4-1-access_token(登陆访问时长)
| 编号 | 字段名 | 类型 | 长度 | 是否非空 | 是否主键 | 注释 |
| 1 | token_id | int | 是 | 是 | 临时访问牌ID | |
| 2 | token | varchar | 64 | 否 | 否 | 临时访问牌 |
| 3 | info | text | 65535 | 否 | 否 | 信息 |
| 4 | maxage | int | 是 | 否 | 最大寿命:默认2小时 | |
| 5 | create_time | timestamp | 是 | 否 | 创建时间 | |
| 6 | update_time | timestamp | 是 | 否 | 更新时间 | |
| 7 | user_id | int | 是 | 否 | 用户编号 |
表 4-2-address(收货地址)
| 编号 | 字段名 | 类型 | 长度 | 是否非空 | 是否主键 | 注释 |
| 1 | address_id | int | 是 | 是 | 收货地址 | |
| 2 | name | varchar | 32 | 否 | 否 | 姓名 |
| 3 | phone | varchar | 13 | 否 | 否 | 手机 |
| 4 | postcode | varchar | 8 | 否 | 否 | 邮编 |
| 5 | address | varchar | 255 | 是 | 否 | 地址 |
| 6 | user_id | mediumint | 是 | 否 | 用户ID | |
| 7 | create_time | timestamp | 是 | 否 | 创建时间 | |
| 8 | update_time | timestamp | 是 | 否 | 更新时间 | |
| 9 | default | tinyint | 是 | 否 | 默认判断 |
表 4-3-agricultural_products_mall(农产品商城)
| 编号 | 字段名 | 类型 | 长度 | 是否非空 | 是否主键 | 注释 |
| 1 | agricultural_products_mall_id | int | 是 | 是 | 农产品商城ID | |
| 2 | business_user | int | 否 | 否 | 商家用户 | |
| 3 | name_of_agricultural_product | varchar | 64 | 否 | 否 | 农产品名称 |
| 4 | agricultural_product_specifications | varchar | 64 | 否 | 否 | 农产品规格 |
| 5 | collect_len | int | 是 | 否 | 收藏数 | |
| 6 | comment_len | int | 是 | 否 | 评论数 | |
| 7 | cart_title | varchar | 125 | 否 | 否 | 标题 |
| 8 | cart_img | text | 65535 | 否 | 否 | 封面图 |
| 9 | cart_description | varchar | 255 | 否 | 否 | 描述 |
| 10 | cart_price_ago | double | 是 | 否 | 原价 | |
| 11 | cart_price | double | 是 | 否 | 卖价 | |
| 12 | cart_inventory | int | 是 | 否 | 商品库存 | |
| 13 | cart_type | varchar | 64 | 是 | 否 | 商品分类 |
| 14 | cart_content | longtext | 4294967295 | 否 | 否 | 正文 |
| 15 | cart_img_1 | text | 65535 | 否 | 否 | 主图1 |
| 16 | cart_img_2 | text | 65535 | 否 | 否 | 主图2 |
| 17 | cart_img_3 | text | 65535 | 否 | 否 | 主图3 |
| 18 | cart_img_4 | text | 65535 | 否 | 否 | 主图4 |
| 19 | cart_img_5 | text | 65535 | 否 | 否 | 主图5 |
| 20 | create_time | datetime | 是 | 否 | 创建时间 | |
| 21 | update_time | timestamp | 是 | 否 | 更新时间 |
表 4-4-agricultural_product_information(农产品信息)
| 编号 | 字段名 | 类型 | 长度 | 是否非空 | 是否主键 | 注释 |
| 1 | agricultural_product_information_id | int | 是 | 是 | 农产品信息ID | |
| 2 | business_user | int | 否 | 否 | 商家用户 | |
| 3 | name_of_agricultural_product | varchar | 64 | 否 | 否 | 农产品名称 |
| 4 | types_of_agricultural_products | varchar | 64 | 否 | 否 | 农产品类型 |
| 5 | origin_of_agricultural_products | varchar | 64 | 否 | 否 | 农产品产地 |
| 6 | planting_mode | varchar | 64 | 否 | 否 | 种植方式 |
| 7 | pictures_of_agricultural_products | varchar | 255 | 否 | 否 | 农产品图片 |
| 8 | introduction_of_agricultural_products | text | 65535 | 否 | 否 | 农产品介绍 |
| 9 | cultural_background | text | 65535 | 否 | 否 | 文化背景 |
| 10 | agricultural_products_details | longtext | 4294967295 | 否 | 否 | 农产品详情 |
| 11 | hits | int | 是 | 否 | 点击数 | |
| 12 | praise_len | int | 是 | 否 | 点赞数 | |
| 13 | collect_len | int | 是 | 否 | 收藏数 | |
| 14 | comment_len | int | 是 | 否 | 评论数 | |
| 15 | create_time | datetime | 是 | 否 | 创建时间 | |
| 16 | update_time | timestamp | 是 | 否 | 更新时间 |
表 4-5-article(文章)
| 编号 | 字段名 | 类型 | 长度 | 是否非空 | 是否主键 | 注释 |
| 1 | article_id | mediumint | 是 | 是 | 文章id | |
| 2 | title | varchar | 125 | 是 | 是 | 标题 |
| 3 | type | varchar | 64 | 是 | 否 | 文章分类 |
| 4 | hits | int | 是 | 否 | 点击数 | |
| 5 | praise_len | int | 是 | 否 | 点赞数 | |
| 6 | create_time | timestamp | 是 | 否 | 创建时间 | |
| 7 | update_time | timestamp | 是 | 否 | 更新时间 | |
| 8 | source | varchar | 255 | 否 | 否 | 来源 |
| 9 | url | varchar | 255 | 否 | 否 | 来源地址 |
| 10 | tag | varchar | 255 | 否 | 否 | 标签 |
| 11 | content | longtext | 4294967295 | 否 | 否 | 正文 |
| 12 | img | varchar | 255 | 否 | 否 | 封面图 |
| 13 | description | text | 65535 | 否 | 否 | 文章描述 |
表 4-6-article_type(文章分类)
| 编号 | 字段名 | 类型 | 长度 | 是否非空 | 是否主键 | 注释 |
| 1 | type_id | smallint | 是 | 是 | 分类ID | |
| 2 | display | smallint | 是 | 否 | 显示顺序 | |
| 3 | name | varchar | 16 | 是 | 否 | 分类名称 |
| 4 | father_id | smallint | 是 | 否 | 上级分类ID | |
| 5 | description | varchar | 255 | 否 | 否 | 描述 |
| 6 | icon | text | 65535 | 否 | 否 | 分类图标 |
| 7 | url | varchar | 255 | 否 | 否 | 外链地址 |
| 8 | create_time | timestamp | 是 | 否 | 创建时间 | |
| 9 | update_time | timestamp | 是 | 否 | 更新时间 |
表 4-7-auth(用户权限管理)
| 编号 | 字段名 | 类型 | 长度 | 是否非空 | 是否主键 | 注释 |
| 1 | auth_id | int | 是 | 是 | 授权ID | |
| 2 | user_group | varchar | 64 | 否 | 否 | 用户组 |
| 3 | mod_name | varchar | 64 | 否 | 否 | 模块名 |
| 4 | table_name | varchar | 64 | 否 | 否 | 表名 |
| 5 | page_title | varchar | 255 | 否 | 否 | 页面标题 |
| 6 | path | varchar | 255 | 否 | 否 | 路由路径 |
| 7 | parent | varchar | 64 | 否 | 否 | 父级菜单 |
| 8 | parent_sort | int | 是 | 否 | 父级菜单排序 | |
| 9 | position | varchar | 32 | 否 | 否 | 位置 |
| 10 | mode | varchar | 32 | 是 | 否 | 跳转方式 |
| 11 | add | tinyint | 是 | 否 | 是否可增加 | |
| 12 | del | tinyint | 是 | 否 | 是否可删除 | |
| 13 | set | tinyint | 是 | 否 | 是否可修改 | |
| 14 | get | tinyint | 是 | 否 | 是否可查看 | |
| 15 | field_add | text | 65535 | 否 | 否 | 添加字段 |
| 16 | field_set | text | 65535 | 否 | 否 | 修改字段 |
| 17 | field_get | text | 65535 | 否 | 否 | 查询字段 |
| 18 | table_nav_name | varchar | 500 | 否 | 否 | 跨表导航名称 |
| 19 | table_nav | varchar | 500 | 否 | 否 | 跨表导航 |
| 20 | option | text | 65535 | 否 | 否 | 配置 |
| 21 | create_time | timestamp | 是 | 否 | 创建时间 | |
| 22 | update_time | timestamp | 是 | 否 | 更新时间 |
表 4-8-business_user(商家用户)
| 编号 | 字段名 | 类型 | 长度 | 是否非空 | 是否主键 | 注释 |
| 1 | business_user_id | int | 是 | 是 | 商家用户ID | |
| 2 | business_name | varchar | 64 | 否 | 否 | 商家姓名 |
| 3 | business_phone | varchar | 16 | 否 | 否 | 商家电话 |
| 4 | examine_state | varchar | 16 | 是 | 否 | 审核状态 |
| 5 | user_id | int | 是 | 否 | 用户ID | |
| 6 | create_time | datetime | 是 | 否 | 创建时间 | |
| 7 | update_time | timestamp | 是 | 否 | 更新时间 |
表 4-9-cart(购物车)
| 编号 | 字段名 | 类型 | 长度 | 是否非空 | 是否主键 | 注释 |
| 1 | cart_id | int | 是 | 是 | 购物车ID | |
| 2 | title | varchar | 64 | 否 | 否 | 标题 |
| 3 | img | varchar | 255 | 是 | 否 | 图片 |
| 4 | user_id | int | 是 | 否 | 用户ID | |
| 5 | create_time | timestamp | 是 | 否 | 创建时间 | |
| 6 | update_time | timestamp | 是 | 否 | 更新时间 | |
| 7 | state | int | 是 | 否 | 状态:使用中,已失效 | |
| 8 | price | double | 是 | 否 | 单价 | |
| 9 | price_ago | double | 是 | 否 | 原价 | |
| 10 | price_count | double | 是 | 否 | 总价 | |
| 11 | num | int | 是 | 否 | 数量 | |
| 12 | goods_id | mediumint | 是 | 是 | 商品id | |
| 13 | type | varchar | 64 | 是 | 否 | 商品分类 |
| 14 | description | varchar | 255 | 否 | 否 | 描述 |
表 4-10-code_token(验证码)
| 编号 | 字段名 | 类型 | 长度 | 是否非空 | 是否主键 | 注释 |
| 1 | code_token_id | int | 是 | 是 | 验证码ID | |
| 2 | token | varchar | 255 | 否 | 否 | 令牌 |
| 3 | code | varchar | 255 | 否 | 否 | 验证码 |
| 4 | expire_time | timestamp | 是 | 否 | 失效时间 | |
| 5 | create_time | timestamp | 是 | 否 | 创建时间 | |
| 6 | update_time | timestamp | 是 | 否 | 更新时间 |
表 4-11-collect(收藏)
| 编号 | 字段名 | 类型 | 长度 | 是否非空 | 是否主键 | 注释 |
| 1 | collect_id | int | 是 | 是 | 收藏ID | |
| 2 | user_id | int | 是 | 是 | 收藏人ID | |
| 3 | source_table | varchar | 255 | 否 | 否 | 来源表 |
| 4 | source_field | varchar | 255 | 否 | 否 | 来源字段 |
| 5 | source_id | int | 是 | 否 | 来源ID | |
| 6 | title | varchar | 255 | 否 | 否 | 标题 |
| 7 | img | varchar | 255 | 否 | 否 | 封面 |
| 8 | create_time | timestamp | 是 | 否 | 创建时间 | |
| 9 | update_time | timestamp | 是 | 否 | 更新时间 |
表 4-12-comment(评论)
| 编号 | 字段名 | 类型 | 长度 | 是否非空 | 是否主键 | 注释 |
| 1 | comment_id | int | 是 | 是 | 评论ID | |
| 2 | user_id | int | 是 | 是 | 评论人ID | |
| 3 | reply_to_id | int | 是 | 否 | 回复评论ID | |
| 4 | content | longtext | 4294967295 | 否 | 否 | 内容 |
| 5 | nickname | varchar | 255 | 否 | 否 | 昵称 |
| 6 | avatar | varchar | 255 | 否 | 否 | 头像地址 |
| 7 | create_time | timestamp | 是 | 否 | 创建时间 | |
| 8 | update_time | timestamp | 是 | 否 | 更新时间 | |
| 9 | source_table | varchar | 255 | 否 | 否 | 来源表 |
| 10 | source_field | varchar | 255 | 否 | 否 | 来源字段 |
| 11 | source_id | int | 是 | 否 | 来源ID |
表 4-13-evaluation_of_agricultural_products(农产品评价)
| 编号 | 字段名 | 类型 | 长度 | 是否非空 | 是否主键 | 注释 |
| 1 | evaluation_of_agricultural_products_id | int | 是 | 是 | 农产品评价ID | |
| 2 | registered_user | int | 否 | 否 | 注册用户 | |
| 3 | business_user | int | 否 | 否 | 商家用户 | |
| 4 | order_number | varchar | 64 | 是 | 否 | 订单编号 |
| 5 | name_of_agricultural_product | varchar | 64 | 否 | 否 | 农产品名称 |
| 6 | evaluation_title | varchar | 64 | 否 | 否 | 评价标题 |
| 7 | evaluation_score | double | 否 | 否 | 评价分数 | |
| 8 | evaluation_content | text | 65535 | 否 | 否 | 评价内容 |
| 9 | create_time | datetime | 是 | 否 | 创建时间 | |
| 10 | update_time | timestamp | 是 | 否 | 更新时间 |
表 4-14-forum(论坛)
| 编号 | 字段名 | 类型 | 长度 | 是否非空 | 是否主键 | 注释 |
| 1 | forum_id | mediumint | 是 | 是 | 论坛ID | |
| 2 | display | smallint | 是 | 否 | 排序 | |
| 3 | user_id | mediumint | 是 | 否 | 用户ID | |
| 4 | nickname | varchar | 16 | 否 | 否 | 昵称 |
| 5 | praise_len | int | 否 | 否 | 点赞数 | |
| 6 | hits | int | 是 | 否 | 访问数 | |
| 7 | title | varchar | 125 | 是 | 否 | 标题 |
| 8 | keywords | varchar | 125 | 否 | 否 | 关键词 |
| 9 | description | varchar | 255 | 否 | 否 | 描述 |
| 10 | url | varchar | 255 | 否 | 否 | 来源地址 |
| 11 | tag | varchar | 255 | 否 | 否 | 标签 |
| 12 | img | text | 65535 | 否 | 否 | 封面图 |
| 13 | content | longtext | 4294967295 | 否 | 否 | 正文 |
| 14 | create_time | timestamp | 是 | 否 | 创建时间 | |
| 15 | update_time | timestamp | 是 | 否 | 更新时间 | |
| 16 | avatar | varchar | 255 | 否 | 否 | 发帖人头像 |
| 17 | type | varchar | 64 | 是 | 否 | 论坛分类 |
| 18 | istop | int | 是 | 否 | 是否置顶 |
表 4-15-forum_type(论坛分类)
| 编号 | 字段名 | 类型 | 长度 | 是否非空 | 是否主键 | 注释 |
| 1 | type_id | smallint | 是 | 是 | 分类ID | |
| 2 | name | varchar | 16 | 是 | 否 | 分类名称 |
| 3 | description | varchar | 255 | 否 | 否 | 描述 |
| 4 | url | varchar | 255 | 否 | 否 | 外链地址 |
| 5 | father_id | smallint | 是 | 否 | 上级分类ID | |
| 6 | icon | varchar | 255 | 否 | 否 | 分类图标 |
| 7 | create_time | timestamp | 是 | 否 | 创建时间 | |
| 8 | update_time | timestamp | 是 | 否 | 更新时间 |
表 4-16-goods(商品信息)
| 编号 | 字段名 | 类型 | 长度 | 是否非空 | 是否主键 | 注释 |
| 1 | goods_id | mediumint | 是 | 是 | 产品ID | |
| 2 | title | varchar | 125 | 否 | 否 | 标题 |
| 3 | img | text | 65535 | 否 | 否 | 封面图:用于显示于产品列表页 |
| 4 | description | varchar | 255 | 否 | 否 | 描述 |
| 5 | price_ago | double | 是 | 否 | 原价 | |
| 6 | price | double | 是 | 否 | 卖价 | |
| 7 | sales | int | 是 | 否 | 销量 | |
| 8 | inventory | int | 是 | 否 | 商品库存 | |
| 9 | type | varchar | 64 | 是 | 否 | 商品分类 |
| 10 | hits | int | 是 | 否 | 点击量 | |
| 11 | content | longtext | 4294967295 | 否 | 否 | 正文 |
| 12 | img_1 | text | 65535 | 否 | 否 | 主图1 |
| 13 | img_2 | text | 65535 | 否 | 否 | 主图2 |
| 14 | img_3 | text | 65535 | 否 | 否 | 主图3 |
| 15 | img_4 | text | 65535 | 否 | 否 | 主图4 |
| 16 | img_5 | text | 65535 | 否 | 否 | 主图5 |
| 17 | create_time | timestamp | 是 | 否 | 创建时间 | |
| 18 | update_time | timestamp | 是 | 否 | 更新时间 | |
| 19 | customize_field | text | 65535 | 否 | 否 | 自定义字段 |
| 20 | source_table | varchar | 255 | 否 | 否 | 来源表 |
| 21 | source_field | varchar | 255 | 否 | 否 | 来源字段 |
| 22 | source_id | int | 是 | 否 | 来源ID | |
| 23 | user_id | int | 否 | 否 | 添加人 |
表 4-17-goods_type(商品类型)
| 编号 | 字段名 | 类型 | 长度 | 是否非空 | 是否主键 | 注释 |
| 1 | type_id | int | 是 | 是 | 商品分类ID | |
| 2 | father_id | smallint | 是 | 否 | 上级分类ID | |
| 3 | name | varchar | 255 | 否 | 否 | 商品名称 |
| 4 | desc | varchar | 255 | 否 | 否 | 描述 |
| 5 | icon | varchar | 255 | 否 | 否 | 图标 |
| 6 | source_table | varchar | 255 | 否 | 否 | 来源表 |
| 7 | source_field | varchar | 255 | 否 | 否 | 来源字段 |
| 8 | create_time | timestamp | 是 | 否 | 创建时间 | |
| 9 | update_time | timestamp | 是 | 否 | 更新时间 |
表 4-18-hits(用户点击)
| 编号 | 字段名 | 类型 | 长度 | 是否非空 | 是否主键 | 注释 |
| 1 | hits_id | int | 是 | 是 | 点赞ID | |
| 2 | user_id | int | 是 | 否 | 点赞人 | |
| 3 | create_time | timestamp | 是 | 否 | 创建时间 | |
| 4 | update_time | timestamp | 是 | 否 | 更新时间 | |
| 5 | source_table | varchar | 255 | 否 | 否 | 来源表 |
| 6 | source_field | varchar | 255 | 否 | 否 | 来源字段 |
| 7 | source_id | int | 是 | 否 | 来源ID |
表 4-19-logistics_delivery(物流配送)
| 编号 | 字段名 | 类型 | 长度 | 是否非空 | 是否主键 | 注释 |
| 1 | logistics_delivery_id | int | 是 | 是 | 物流配送ID | |
| 2 | order_number | varchar | 64 | 否 | 否 | 订单号 |
| 3 | product_name | varchar | 64 | 否 | 否 | 商品名称 |
| 4 | purchase_quantity | varchar | 64 | 否 | 否 | 购买数量 |
| 5 | total_transaction_amount | double | 否 | 否 | 交易总额 | |
| 6 | the_date_of_issuance | date | 否 | 否 | 发货日期 | |
| 7 | delivery_number | varchar | 30 | 否 | 否 | 配送订单 |
| 8 | ordinary_users | int | 否 | 否 | 普通用户 | |
| 9 | shipping_address | varchar | 64 | 否 | 否 | 收货地址 |
| 10 | delivery_status | varchar | 64 | 否 | 否 | 配送状态 |
| 11 | signing_status | varchar | 64 | 否 | 否 | 签收状态 |
| 12 | recommend | int | 是 | 否 | 智能推荐 | |
| 13 | contact_name | varchar | 255 | 否 | 否 | 联系人名字 |
| 14 | merchant_id | int | 否 | 否 | 商家id | |
| 15 | create_time | datetime | 是 | 否 | 创建时间 | |
| 16 | update_time | timestamp | 是 | 否 | 更新时间 |
表 4-20-notice(公告)
| 编号 | 字段名 | 类型 | 长度 | 是否非空 | 是否主键 | 注释 |
| 1 | notice_id | mediumint | 是 | 是 | 公告ID | |
| 2 | title | varchar | 125 | 是 | 否 | 标题 |
| 3 | content | longtext | 4294967295 | 否 | 否 | 正文 |
| 4 | create_time | timestamp | 是 | 否 | 创建时间 | |
| 5 | update_time | timestamp | 是 | 否 | 更新时间 |
表 4-21-order(订单)
| 编号 | 字段名 | 类型 | 长度 | 是否非空 | 是否主键 | 注释 |
| 1 | order_id | int | 是 | 是 | 订单ID | |
| 2 | order_number | varchar | 64 | 否 | 否 | 订单号 |
| 3 | goods_id | mediumint | 是 | 是 | 商品ID | |
| 4 | title | varchar | 255 | 否 | 否 | 商品标题 |
| 5 | img | varchar | 255 | 否 | 否 | 商品图片 |
| 6 | price | double | 是 | 否 | 价格 | |
| 7 | price_ago | double | 是 | 否 | 原价 | |
| 8 | num | int | 是 | 否 | 数量 | |
| 9 | price_count | double | 是 | 否 | 总价 | |
| 10 | norms | varchar | 255 | 否 | 否 | 规格 |
| 11 | type | varchar | 64 | 是 | 否 | 商品分类 |
| 12 | contact_name | varchar | 32 | 否 | 否 | 联系人姓名 |
| 13 | contact_email | varchar | 125 | 否 | 否 | 联系人邮箱 |
| 14 | contact_phone | varchar | 11 | 否 | 否 | 联系人手机 |
| 15 | contact_address | varchar | 255 | 否 | 否 | 收件地址 |
| 16 | postal_code | varchar | 9 | 否 | 否 | 邮政编码 |
| 17 | user_id | int | 是 | 否 | 买家ID | |
| 18 | merchant_id | mediumint | 是 | 否 | 商家ID | |
| 19 | create_time | timestamp | 是 | 否 | 创建时间 | |
| 20 | update_time | timestamp | 是 | 否 | 更新时间 | |
| 21 | description | varchar | 255 | 否 | 否 | 描述 |
| 22 | state | varchar | 16 | 是 | 否 | 订单状态:待付款,待发货,待签收,已签收,待退款,已退款,已拒绝,已完成 |
| 23 | remark | text | 65535 | 否 | 否 | 订单备注 |
| 24 | delivery_state | varchar | 16 | 否 | 否 | 发货状态:未配送,已配送 |
| 25 | vip_discount | double | 否 | 否 | 折扣 |
表 4-22-praise(点赞)
| 编号 | 字段名 | 类型 | 长度 | 是否非空 | 是否主键 | 注释 |
| 1 | praise_id | int | 是 | 是 | 点赞ID | |
| 2 | user_id | int | 是 | 是 | 点赞人 | |
| 3 | create_time | timestamp | 是 | 否 | 创建时间 | |
| 4 | update_time | timestamp | 是 | 否 | 更新时间 | |
| 5 | source_table | varchar | 255 | 否 | 否 | 来源表 |
| 6 | source_field | varchar | 255 | 否 | 否 | 来源字段 |
| 7 | source_id | int | 是 | 否 | 来源ID | |
| 8 | status | tinyint | 是 | 否 | 点赞状态:1为点赞,0已取消 |
表 4-23-registered_user(注册用户)
| 编号 | 字段名 | 类型 | 长度 | 是否非空 | 是否主键 | 注释 |
| 1 | registered_user_id | int | 是 | 是 | 注册用户ID | |
| 2 | user_name | varchar | 64 | 否 | 否 | 用户姓名 |
| 3 | contact_information | varchar | 16 | 否 | 否 | 联系方式 |
| 4 | examine_state | varchar | 16 | 是 | 否 | 审核状态 |
| 5 | user_id | int | 是 | 否 | 用户ID | |
| 6 | create_time | datetime | 是 | 否 | 创建时间 | |
| 7 | update_time | timestamp | 是 | 否 | 更新时间 |
表 4-24-schedule(日程管理)
| 编号 | 字段名 | 类型 | 长度 | 是否非空 | 是否主键 | 注释 |
| 1 | schedule_id | smallint | 是 | 是 | 日程ID | |
| 2 | content | varchar | 255 | 否 | 否 | 日程内容 |
| 3 | scheduled_time | datetime | 否 | 否 | 计划时间 | |
| 4 | user_id | int | 是 | 否 | 用户ID | |
| 5 | create_time | datetime | 否 | 否 | 创建时间 | |
| 6 | update_time | datetime | 否 | 否 | 更新时间 |
表 4-25-score(评分)
| 编号 | 字段名 | 类型 | 长度 | 是否非空 | 是否主键 | 注释 |
| 1 | score_id | int | 是 | 是 | 评分ID | |
| 2 | user_id | int | 是 | 否 | 评分人 | |
| 3 | nickname | varchar | 64 | 否 | 否 | 昵称 |
| 4 | score_num | double | 是 | 否 | 评分 | |
| 5 | create_time | timestamp | 是 | 否 | 创建时间 | |
| 6 | update_time | timestamp | 是 | 否 | 更新时间 | |
| 7 | source_table | varchar | 255 | 否 | 否 | 来源表 |
| 8 | source_field | varchar | 255 | 否 | 否 | 来源字段 |
| 9 | source_id | int | 是 | 否 | 来源ID |
表 4-26-slides(轮播图)
| 编号 | 字段名 | 类型 | 长度 | 是否非空 | 是否主键 | 注释 |
| 1 | slides_id | int | 是 | 是 | 轮播图ID | |
| 2 | title | varchar | 64 | 否 | 否 | 标题 |
| 3 | content | varchar | 255 | 否 | 否 | 内容 |
| 4 | url | varchar | 255 | 否 | 否 | 链接 |
| 5 | img | varchar | 255 | 否 | 否 | 轮播图 |
| 6 | hits | int | 是 | 否 | 点击量 | |
| 7 | create_time | timestamp | 是 | 否 | 创建时间 | |
| 8 | update_time | timestamp | 是 | 否 | 更新时间 |
表 4-27-upload(文件上传)
| 编号 | 字段名 | 类型 | 长度 | 是否非空 | 是否主键 | 注释 |
| 1 | upload_id | int | 是 | 是 | 上传ID | |
| 2 | name | varchar | 64 | 否 | 否 | 文件名 |
| 3 | path | varchar | 255 | 否 | 否 | 访问路径 |
| 4 | file | varchar | 255 | 否 | 否 | 文件路径 |
| 5 | display | varchar | 255 | 否 | 否 | 显示顺序 |
| 6 | father_id | int | 否 | 否 | 父级ID | |
| 7 | dir | varchar | 255 | 否 | 否 | 文件夹 |
| 8 | type | varchar | 32 | 否 | 否 | 文件类型 |
表 4-28-user(用户账户)
| 编号 | 字段名 | 类型 | 长度 | 是否非空 | 是否主键 | 注释 |
| 1 | user_id | int | 是 | 是 | 用户ID | |
| 2 | state | smallint | 是 | 否 | 账户状态:(1可用|2异常|3已冻结|4已注销) | |
| 3 | user_group | varchar | 32 | 否 | 否 | 所在用户组 |
| 4 | login_time | timestamp | 是 | 否 | 上次登录时间 | |
| 5 | phone | varchar | 11 | 否 | 否 | 手机号码 |
| 6 | phone_state | smallint | 是 | 否 | 手机认证:(0未认证|1审核中|2已认证) | |
| 7 | username | varchar | 16 | 是 | 否 | 用户名 |
| 8 | nickname | varchar | 16 | 否 | 否 | 昵称 |
| 9 | password | varchar | 64 | 是 | 否 | 密码 |
| 10 | | varchar | 64 | 否 | 否 | 邮箱 |
| 11 | email_state | smallint | 是 | 否 | 邮箱认证:(0未认证|1审核中|2已认证) | |
| 12 | avatar | varchar | 255 | 否 | 否 | 头像地址 |
| 13 | open_id | varchar | 255 | 否 | 否 | 针对获取用户信息字段 |
| 14 | create_time | timestamp | 是 | 否 | 创建时间 |
表 4-29-user_group(用户组)
| 编号 | 字段名 | 类型 | 长度 | 是否非空 | 是否主键 | 注释 |
| 1 | group_id | mediumint | 是 | 是 | 用户组ID | |
| 2 | display | smallint | 是 | 否 | 显示顺序 | |
| 3 | name | varchar | 16 | 是 | 否 | 名称 |
| 4 | description | varchar | 255 | 否 | 否 | 描述 |
| 5 | source_table | varchar | 255 | 否 | 否 | 来源表 |
| 6 | source_field | varchar | 255 | 否 | 否 | 来源字段 |
| 7 | source_id | int | 是 | 否 | 来源ID | |
| 8 | register | smallint | 否 | 否 | 注册位置 | |
| 9 | create_time | timestamp | 是 | 否 | 创建时间 | |
| 10 | update_time | timestamp | 是 | 否 | 更新时间 |
本文研究的特色农产品销售系统基于SpringBoot框架开发,旨在提供用户便捷的农产品买卖交易体验。系统支持用户注册和登录,发布和浏览特色农产品商品信息,进行购买和交易管理。用户可以通过搜索和分类查找特色农产品商品,进行交流和评价。平台还包括管理员功能,用于管理用户、商品和交易的审查和处理。整体设计追求简洁高效,以提升用户体验和平台运行效率为目标。
本设计的前端系统每个页面都具备必要的交互设计,较好地呈现了特色农产品销售系统的基础功能。组件的构建上思路清晰,易于理解,扁平风格突出简洁,配色清新。游客注册成为注册用户即可登录系统前台实现各项操作。
前台登录界面布局如下图:
图5-1 前台登录UI界面
登录关键代码如下:
| /** * 登录 * @param data * @param httpServletRequest * @return */ @PostMapping("login") public Map<String, Object> login(@RequestBody Map<String, String> data, HttpServletRequest httpServletRequest) { log.info("[执行登录接口]"); String username = data.get("username"); String email = data.get("email"); String phone = data.get("phone"); String password = data.get("password"); List resultList = null; Map<String, String> map = new HashMap<>(); if(username != null && "".equals(username) == false){ map.put("username", username); resultList = service.selectBaseList(service.select(map, new HashMap<>())); } else if(email != null && "".equals(email) == false){ map.put("email", email); resultList = service.selectBaseList(service.select(map, new HashMap<>())); } else if(phone != null && "".equals(phone) == false){ map.put("phone", phone); resultList = service.selectBaseList(service.select(map, new HashMap<>())); }else{ return error(30000, "账号或密码不能为空"); } if (resultList == null || password == null) { return error(30000, "账号或密码不能为空"); } |
前台注册界面布局如下图:
图5-2 前台注册UI界面
注册关键代码如下:
| /** * 注册 * @param user * @return */ @PostMapping("register") public Map<String, Object> signUp(@RequestBody User user) { // 查询用户 Map<String, String> query = new HashMap<>(); Map<String,Object> map = JSON.parseObject(JSON.toJSONString(user)); query.put("username",user.getUsername()); List list = service.selectBaseList(service.select(query, new HashMap<>())); if (list.size()>0){ return error(30000, "用户已存在"); } map.put("password",service.encryption(String.valueOf(map.get("password")))); service.insert(map); return success(1); } |
前台首页模块是系统的主入口,为用户提供导航和重要信息展示。通过清晰的界面布局和内容展示,为用户提供良好的导航菜单、轮播图、网站公告和信息浏览体验,引导用户进行登录、注册及系统内相关操作。
前台首页界面布局如下图:
图5-3 前台首页UI界面
本设计的后台管理系统,主要分为商家用户和管理员两大角色,商家用户需经注册拥有系统账号才可登录系统后台。包含数据分析、角色管理、农产品信息管理、系统管理、网站公告管理、新闻管理、交流管理、商城管理等页面。整体呈左右布局,设计简洁明晰。
后台登录界面布局如下图:
图5-4 后台登录UI界面
管理员和商家用户登录系统后首先进入后台数据分析界面。数据分析界面布局如下图:
图5-5 后台数据分析UI界面
交流论坛功能模块是系统中的重要组成部分,旨在为用户提供开放的交流和信息分享平台。注册用户可查看发布的所有交流论坛信息详情,支持局部搜索,可进行发布内容操作,并可进行点赞、收藏和评论。
交流论坛界面布局如下图:
图5-6 交流论坛页UI界面
-
-
- 农产品商城模块
-
农产品商城模块是系统中主要的模块,主要用于用户在平台上买卖农产品。注册用户可查看发布的所有商城农产品信息详情,可进行点赞、收藏和评论,并可点击购买操作,填写订单信息提交购买信息。
例如,农产品商城详情界面布局如下图:
图5-7 农产品商城详情页UI界面
例如,农产品商城购买界面布局如下图:
图5-8 农产品商城购买页UI界面
农产品商城购买关键代码如下:
| @PostMapping("/add") @Transactional public Map<String, Object> add(HttpServletRequest request) throws IOException { service.insert(service.readBody(request.getReader())); return success(1); } public Map<String, Object> addMap(Map<String,Object> map){ service.insert(map); return success(1); } |
-
-
- 个人中心模块
-
注册用户可对自己的个人首页、农产品评价、订单配送、交流论坛、收藏等信息进行管控和查阅信息详情。例如,查看自己的资料、发布的帖子和评论;查看自己对农产品的评价记录;跟踪订单状态和物流进度;与注册用户相同,用于交流互动;访问已收藏的农产品列表。
例如,个人中心农产品评价界面布局如下图:
图5-9 个人中心农产品评价UI界面
搜索信息关键代码如下:
| @RequestMapping("/get_obj") public Map<String, Object> obj(HttpServletRequest request) { List resultList = service.selectBaseList(service.select(service.readQuery(request), service.readConfig(request))); if (resultList.size() > 0) { JSONObject jsonObject = new JSONObject(); jsonObject.put("obj",resultList.get(0)); return success(jsonObject); } else { return success(null); } } |
-
-
- 农产品信息管理模块
-
管理员可对所有农产品信息进行管理和查看其信息详情,进行增改删查操作。商家用户可对自己的农产品信息进行管理。管理员可进入详情页进行回复,并可查看其评论信息,商家用户发布添加的特色农产品信息需经过管理员审核通过才可显示在系统前台上
农产品信息添加界面布局如下图:
图5-10农产品信息添加UI界面
添加农产品信息关键代码如下:
| @PostMapping("/add") @Transactional public Map<String, Object> add(HttpServletRequest request) throws IOException { service.insert(service.readBody(request.getReader())); return success(1); } public Map<String, Object> addMap(Map<String,Object> map){ service.insert(map); return success(1); } |
-
-
- 角色管理模块
-
管理员可对所有注册用户、商家用户和管理员信息进行管理和查看其信息详情,进行增改删查操作。角色管理界面布局如下图:
图5-11 角色管理界面
角色管理关键代码如下:
| @RequestMapping("/get_list") public Map<String, Object> getList(HttpServletRequest request) { Map<String, Object> map = service.selectToPage(service.readQuery(request), service.readConfig(request)); return success(map); } @PostMapping("/add") @Transactional public Map<String, Object> add(HttpServletRequest request) throws IOException { service.insert(service.readBody(request.getReader())); return success(1); } public Map<String, Object> addMap(Map<String,Object> map){ service.insert(map); return success(1); } |
-
-
- 系统管理模块
-
管理员可对所有轮播图信息进行管理和查看其信息详情,进行查询和删除操作。
系统管理界面布局如下图:
图5-12 系统管理UI界面
在对该系统进行完详细设计和编码之后,就要对特色农产品销售系统的程序进行测试,检测程序是否运行无误,反复进行测试和修改,使之最后成为完整的软件,满足用户的需求,实现预期的功能。系统测试的目的在于确保软件正常运作,并实现其应有的功能,促进行中出现的错误和逻辑问题。系统测试不但可以找见程序运行中的系统错误,还可以找见程序运行的需要改进的地方,并去协助改良程序运行使其获得最高幅度的完备。世界一流的安装测试员可以增加软件品质,将软件系统错误概率降至最少。
本系统的主要功能就是注册用户登录后,可搜索和浏览特色农产品,并可进入咨询和购买,商家用户和管理员登录系统后台后可对特色农产品进行管理,包括增改删查操作。测试设计如下所示:
用户登录前首先需注册成为系统用户,使用账号和密码可进行登录。用户登录功能测试用例设计如下表所示:
表6-1 用户登录功功能测试用例
| 测试编号 | 测试目的 | 测试步骤 | 预期结果 | 实际结果 | 是否通过 |
| TC001 | 验证有效登录 | 1. 输入正确的用户名和密码 <br> 2. 点击登录按钮 | 显示登录成功,跳转至用户首页 | 登录成功,跳转至用户首页 | 通过 |
| TC002 | 验证空用户名登录 | 1. 不输入用户名,输入正确密码 <br> 2. 点击登录按钮 | 显示用户名不能为空提示信息 | 显示用户名不能为空提示信息 | 通过 |
| TC003 | 验证空密码登录 | 1. 输入正确用户名,不输入密码 <br> 2. 点击登录按钮 | 显示密码不能为空提示信息 | 显示密码不能为空提示信息 | 通过 |
| TC004 | 验证错误用户名登录 | 1. 输入错误的用户名和正确密码 <br> 2. 点击登录按钮 | 显示用户名或密码错误提示信息 | 显示用户名或密码错误提示信息 | 通过 |
| TC005 | 验证错误密码登录 | 1. 输入正确用户名和错误密码 <br> 2. 点击登录按钮 | 显示用户名或密码错误提示信息 | 显示用户名或密码错误提示信息 | 通过 |
- 特色农产品模块功能测试
农产品商城模块测试包括农产品商城展示功能测试、农产品商城添加功能测试、农产品商城搜索功能测试、农产品商城购买功能测试。农产品商城模块测试用例如表6.2-6.5所示。
农产品商城展示功能测试用例设计如下表所示:
表6-2 农产品商城展示功能测试用例
| 测试编号 | 测试目的 | 测试步骤 | 预期结果 | 实际结果 | 是否通过 |
| TC001 | 验证正常展示农产品商城 | 1. 进入农产品商城展示页面 <br> 2. 浏览展示的农产品商城内容 | 能够正常显示农产品内容商城 | 农产品商城内容正常显示 | 通过 |
| TC002 | 验证农产品商城链接跳转 | 1. 进入农产品商城展示页面 <br> 2. 点击农产品商城链接 | 能够跳转至相应农产品商城详情页面 | 成功跳转至农产品商城详情页面 | 通过 |
| TC003 | 验证搜索功能 | 1. 进入农产品商城展示页面 <br> 2. 使用搜索功能搜索农产品 | 显示符合搜索条件的农产品列表 | 显示符合搜索条件的农产品列表 | 通过 |
| TC004 | 验证农产品分类展示 | 1. 进入农产品展示页面 <br> 2. 选择农产品分类 | 显示该分类下的农产品列表 | 成功显示该分类下的农产品列表 | 通过 |
| TC005 | 验证农产品的评论功能 | 1. 进入农产品详情展示页面 <br> 2. 查看农产品并发表评论 | 评论成功显示在农产品页面 | 评论成功显示在农产品页面 | 通过 |
| TC006 | 验证农产品购买页面跳转 | 1. 进入农产品详情展示页面 <br> 2. 点击农产品购买按钮 | 能够跳转至相应农产品购买页面 | 成功跳转至农产品购买页面 | 通过 |
农产品商城添加功能测试用例设计如下表所示:
表6-3 农产品商城添加功能测试用例
| 测试编号 | 测试目的 | 测试步骤 | 预期结果 | 实际结果 | 是否通过 |
| TC001 | 验证添加农产品商城 | 1. 进入农产品商城添加界面 <br> 2. 输入农产品商城信息 <br> 3. 点击添加按钮 | 农产品商城成功添加到系统页面中 | 农产品商城成功添加到系统页面中 | 通过 |
| TC002 | 验证农产品商城农产品分类选择 | 1. 进入农产品商城添加界面 <br> 2. 选择农产品分类 <br> 3. 输入农产品信息 <br> 4. 提交农产品信息 | 根据选择的农产品商城农产品分类成功添加农产品 | 根据选择的农产品类型成功添加农产品 | 通过 |
| TC003 | 验证农产品内容输入 | 1. 进入农产品添加界面 <br> 2. 输入正确农产品内容和答案 <br> 3. 点击添加按钮 | 农产品内容成功录入系统 | 农产品内容成功录入系统 | 通过 |
| TC004 | 验证农产品图片上传 | 1. 进入农产品添加界面 <br> 2. 上传农产品相关图片 <br> 3. 点击添加按钮 | 图片成功上传并与农产品关联 | 图片成功上传并与农产品关联 | 通过 |
农产品商城搜索功能测试用例设计如下表所示:
表6-4 农产品商城搜索功能测试用例
| 测试编号 | 测试目的 | 测试步骤 | 预期结果 | 实际结果 | 是否通过 |
| TC001 | 验证农产品商城输入农产品名称搜索 | 1. 进入农产品商城搜索界面 <br> 2. 输入农产品名称 <br> 3. 确认并搜索 | 根据选择的农产品名称关键词显示相关农产品信息 | 根据选择的农产品名称关键词成功显示相关农产品信息 | 通过 |
| TC002 | 验证农产品输入农产品分类搜索 | 1. 进入农产品搜索界面 <br> 2. 输入农产品分类 <br> 3. 确认并搜索 | 根据选择的农产品分类关键词显示相关农产品信息 | 根据选择的农产品分类关键词成功显示相关农产品信息 | 通过 |
农产品商城购买功能测试用例设计如下表所示:
表6-5 农产品商城购买功能测试用例
| 测试编号 | 测试目的 | 测试步骤 | 预期结果 | 实际结果 | 是否通过 |
| TC001 | 验证未输入订单数量,点击提交 | 1. 进入农产品商城购买界面 <br> 2.未输入订单数量,点击提交 <br> 3. 点击提交按钮 | 提示请输入订单数量 | 提示请输入订单数量 | 通过 |
| TC002 | 验证未输入收获地址,点击提交 | 1. 进入农产品商城购买界面 <br> 2.未输入收获地址,点击提交 <br> 3. 点击提交按钮 | 提示请输入收获地址 | 提示请输入收获地址 | 通过 |
| TC003 | 验证未输入订单备注,点击提交 | 1. 进入农产品商城购买界面 <br> 2.未输入订单备注,点击提交 <br> 3. 点击提交按钮 | 提示请输入订单备注 | 提示请输入订单备注 | 通过 |
- 兼容性测试
表6-6 兼容性测试用例
| 用例编号 | 测试类型 | 测试目标 | 操作过程 | 预期结果 |
| 兼容性_01 | 设备兼容性 | 测试系统在不同设备上的表现 | 在多种设备上访问系统并记录表现 | 系统在各种设备上都能正常加载和显示页面 |
| 兼容性_02 | 浏览器兼容性 | 测试系统在不同浏览器上的表现 | 在多种浏览器中访问系统并记录表现 | 系统在各种主流浏览器上都能正常加载和显示页面 |
| 兼容性_03 | 分辨率兼容性 | 测试系统在不同分辨率下的显示效果 | 在不同分辨率的设备上访问系统并记录表现 | 系统在各种分辨率下都能适应并正常显示内容 |
| 兼容性_04 | 操作系统兼容性 | 测试系统在不同操作系统上的运行情况 | 在不同操作系统上访问系统并记录表现 | 系统能够在常用操作系统上正常运行和显示 |
- 性能测试
表6-7 性能测试用例
| 用例编号 | 测试类型 | 测试目标 | 操作过程 | 预期结果 |
| 性能_01 | 负载测试 | 测试系统在正常负载下的性能 | 逐步增加用户数来模拟不同的负载情况 | 系统能够稳定处理并响应不同数量的用户请求 |
| 性能_02 | 压力测试 | 测试系统在极端负载下的性能 | 以超过系统承受极限的用户数来测试系统 | 系统能够在高负载情况下仍然保持正常运行 |
| 性能_03 | 并发测试 | 测试系统能同时处理多少并发用户请求 | 同时发送多个并发用户请求来测试系统性能 | 系统能够有效地处理多个并发请求 |
| 性能_04 | 数据量测试 | 测试系统在大数据量下的性能 | 向系统添加大量数据并测试系统响应时间 | 系统能够在大数据量情况下保持较快的响应时间 |
全部测试用例都已通过,且不存在漏洞,实现了本论文开始时所作要求和期望。本系统运行稳定,使用流畅,可以满足客户需求。试运行后进行系统评估,可以认为该系统达到预定的目标要求,可以满足用户的需求,也满足了系统开发前所作目标。系统在经过大量重复测试后运行十分稳定,安全实用,功能模块已经达到预定目标所需。在规定的时间内实现系统的大部分功能,且满足要求,节省开发成本,有助于提高科学管理水平,符合本人经济情况。
简而言之,经过严格的测试,可以发现该系统的功能和性能非常出色,它的精度、可靠性、稳健性都达到了极高的水平,而且它还支持快速、精细的点击操作,使用者的使用感受更加良好。此外,它还支持各种主流浏览器,满足不同的使用要求。
在基于SpringBoot框架下的特色农产品销售系统设计与实现中,我们通过注册用户、商家用户以及管理员等角色的划分,实现了多层次的用户管理和权限控制。通过特色农产品管理、农产品分类管理等功能模块,提供了便捷高效的交易体验。同时,订单信息管理、订单评价管理等功能的引入,进一步增强了平台的交互性和用户满意度,有效保障了交易的公平性和平台的稳定运行。新闻管理和交流管理的实施,不仅丰富了平台的内容,也促进了用户之间的信息交流与互动。
在未来的发展中,可以进一步优化系统的响应速度和用户体验,加强对用户行为的分析与挖掘,以实现个性化推荐和精准营销。同时,结合大数据和人工智能技术,提升平台的智能化水平,为用户提供更加智能化、便捷化的服务。此外,加强对安全性的防护和隐私保护,是平台未来发展的重要方向之一,保障用户信息的安全与私密性,维护良好的用户口碑和品牌形象。
通过不断优化和创新,基于SpringBoot的特色农产品销售系统将更好地满足用户的多样化需求,成为用户信赖和选择的首要平台之一。通过本次项目,我不仅深入理解了SpringBoot框架的应用和特色农产品销售系统的设计思路,也积累了丰富的实际开发经验。未来,我将进一步优化系统的稳定性和安全性,引入更多智能化和个性化的功能,以更好地满足用户需求和市场变化。
参考文献
- 李晓薇.vue.js前端应用技术分析[J].网络安全技术与应用,2022(04):44-45.
- 张菁,石天恩,李秋,等. 基于大数据分析的农产品销售预测系统设计与实现 [J]. 辽宁师范大学学报(自然科学版), 2024, 47 (01): 50-58.
- 邓林. 基于Java的农产品销售系统的研究与设计 [J]. 电脑知识与技术, 2022, 18 (12): 43-45.
- Liu Y, Wang H. A Survey on the Application of Spring Boot in Enterprise Systems[J]. Journal of Computer Research and Development, 2021, 58(2): 213-222.
- 李国红. Web数据库技术与MySQL应用教程[M]. 北京:机械工业出版社,2020.
- Zhang S, Li M. Front-end Framework Selection for Modern Web Applications: A Comparative Study of Vue.js and React[J]. International Journal of Software Engineering and Knowledge Engineering, 2022, 32(4): 457-476.
- 郭春霞.基于Java EE技术的软件框架设计[J].信息记录材料, 2022, 23(09): 99-101.
- 郑戟明,董云朝,柳青.MySQL数据库数据导入导出方法的探讨[J].电脑知识与技术,2022,18(22):24-25.
- 赵志建,蒋继冬. Web前端开发基础[M]. 苏州:苏州大学出版社,2022.
- 王红梅. 数据结构——从概念到C实现(第2版)[M]. 北京:清华大学出版出版,2023.
- 于启红,刘杰. 软件工程专业导论[M]. 南京:南京大学出版社,2022.
- 冯志林. Java EE程序设计与开发实践教程[M]. 北京:机械工业出版社,2021.
- Matsuoka K ,Ishii H ,Zhu Y , et al. Taking an alternate route: redesigning sales management control systems for new product selling [J]. Cogent Business & Management, 2024, 11 (1):
- Kinghelm Electronics, engaged in the design, manufacturing, sales, and technical services of RF transmission and reception, electronic mini-connectors and interconnection system products. [J]. M2 Presswire, 2024,
- 唐逢胤. 基于语义分析的农产品信息汇聚系统设计与实现[D]. 重庆三峡学院, 2024. DOI:10.27883/d.cnki.gcqsx.2024.000391.
- 范斐斐,何子怡,张越,等. 基于PHP的农产品销售系统的设计与实现 [J]. 无线互联科技, 2023, 20 (08): 91-94.
- 王慧. 宁夏特色农产品销售系统设计与实现 [J]. 软件, 2023, 44 (03): 150-153.
- Yin Z ,Zhongfang T ,Wenting Z , et al. Design of emotional branding communication model based on system dynamics in social media environment and its influence on new product sales [J]. Frontiers in Psychology, 2022, 13 959986-959986.
- 陈瑞瑞. 基于关联规则Apriori算法的农产品销售管理系统设计 [J]. 信息与电脑(理论版), 2022, 34 (10): 94-96.
- 张雅琼,杨阳. 互联网+时代的地方农产品销售系统设计 [J]. 微型电脑应用, 2021, 37 (11): 29-31.
- Zhongsheng G . Design of anti-intrusion storage system for agricultural products sales data based on multi layer cross entropy [J]. Environmental Technology & Innovation, 2021, 24
- 唐盛平. 基于微服务的一种农业销售管理系统设计 [J]. 南方农机, 2021, 52 (19): 146-148.
- 杨子鑫,余小兰. 基于SSM的农产品销售系统的设计与实现 [J]. 现代信息科技, 2021, 5 (15): 33-35+39.
致 谢
在完成本论文的研究与写作过程中,我深切感受到了来自各方的帮助和支持。在此,我衷心地向所有给予我帮助的人表示最诚挚的感谢。
首先,我要特别感谢我的导师,不仅在学术上给予我无私的指导,而且在生活上给予我关怀和支持。是您严谨的学术态度和勤奋的工作精神将永远激励我不断前进。
其次,我要感谢所有教导过我的老师们,是你们精彩课堂和深入的指导为我的研究工作提供了宝贵的知识和灵感。
我还要感谢我的家人,他们的理解和支持是我完成学业的坚强后盾。在我遇到困难和挑战时,他们总是给予我鼓励和力量。
此外,我也要感谢我的朋友和同学们,你们的陪伴和帮助使我的研究生活更加丰富多彩。我们共同度过的时光将成为我一生中宝贵的回忆。
最后,我要感谢所有支持本项目,为本项目提供建设性意见的人员,没有他们的协助,本论文无法顺利完成。
再次感谢所有帮助和支持我的人,是你们的帮助使我的研究之路不再孤单。
免费领取项目源码+数据库,请关注❥点赞收藏并私信博主,谢谢~
2348

被折叠的 条评论
为什么被折叠?



