摘要 自从计算机发展开始,计算机软硬件相关技术的发展速度越来越快,在信息化高速发展的今天,计算机应用技术似乎已经应用到了各个领域。在餐饮行业,除了外卖以外就是到店里就餐,在店里就餐如果需要等待点餐的话,用户的体验度就会急剧下降,很多餐饮店也开始开发微信小程序的网上订餐平台,这样的系统给用户带来了新的体验,尤其是在时间和空间上,让使用者不管身在何处,只要连上网就能够选购菜品,进行订餐。此微信小程序的网上订餐平台的开发项目以ssm框架微信小程序技术为基础,采用JavaWeb的开发方法,使用MySQL数据库,首选对本微信小程序的网上订餐平台的各个功能以及用户的需求做出了解释,然后根据用户线上订餐的需求,再介绍了系统的总体设计以及其详细设计,给用户提供了微信小程序的网上订餐平台的总体结构的搭建方法。从而满足用户网上订餐的需求。
关键词 JavaWeb;ssm;微信小程序的网上订餐平台 ;MySQL;微信小程序
Design of an online ordering platform based on WeChat mini program
Abstract Since the development of computers, the speed of development of computer software and hardware related technologies has been increasing. In today's rapidly developing information technology, computer application technology seems to have been applied to various fields. In the catering industry, besides takeout, it's all about dining in the store. If you need to wait for your order while dining in the store, the user experience will sharply decline. Many catering stores have also started developing online ordering platforms for WeChat mini programs, which bring new experiences to users, especially in terms of time and space. Users can choose dishes and order meals as long as they are connected to the internet, no matter where they are. The development project of the online ordering platform for this WeChat mini program is based on the SSM framework WeChat mini program technology, using JavaWeb development methods and MySQL database. Firstly, the various functions of the online ordering platform for this WeChat mini program and the user's needs are explained. Then, according to the user's online ordering needs, the overall design and detailed design of the system are introduced, The overall structure construction method of an online ordering platform that provides users with WeChat mini programs. So as to meet the needs of users for online ordering.
Keywords JavaWeb; SSM; An online ordering platform for WeChat mini programs; MySQL; WeChat Mini Program
目 录
1 绪论
1.1 研究背景
由于人们生活水平的提高以及生活节奏的加快,很多用户都选择网上选购商品,尤其是从2020年疫情以来,线下的很多行业都收到了很大的冲击,比如服装、餐饮行业,大家都为了避免人口聚集而很少去实体店消费,导致实体经济不断萧条,与之对应的线上交易正如火如荼,目前大多数行业因为疫情或者发展需要都在逐步的将各自的业务投放到了网上,其中主要是以电商服务为主导的互联网平台。很多企业都开始实现网上购买、配送,目前比较火的美团、饿了么等都是将商品放到网上进行售卖,像目前如果主要致力于自己的餐饮店网上点餐,同时紧紧围绕网上点餐来展开。通过互联网平台的赋能,能够给餐饮提供智能化的服务,在为用户提供实质性便利的同时,提高自己餐饮的服务质量。所以微信小程序的网上订餐平台更加符合时下餐饮行业的需求,更加能适应餐饮行业目前的竞争压力。该微信小程序的网上订餐平台以“互联网+”B2C服务为模式,在为用户提供在线自主选择菜品进行购买服务的同时,可以帮助餐饮店实现销量的突破,同样也可以为餐饮行业的智能化发展做出努力。
1.2研究意义
该微信小程序的网上订餐平台其研究的目的就是让传统的电话订餐或者到店订餐的方式转化为通过手机小程序浏览菜品进行订餐的形式,解决了传统就餐耗时耗力的问题,系统的具体研究意义如下:
(1)从餐厅的角度来说,利用手机小程序来实现一个新型的网上订餐平台,可以提高餐厅的竞争力,为餐厅开辟一条新的销售途径,有利于餐厅更加长远的发展。
(2)从消费者的角度来说,微信小程序的网上订餐平台的实现,能够给用户带来极大的便利,为用户提供一个更加优质的订餐平台,让用户在繁忙的工作、生活中,不用在进行到店就餐,打开手机进入系统就可以选购自己喜欢的食物,享受送货上门服务。
(3)从社会发展的方面来说,实现餐厅的线上销售无疑是一种趋势,如何现状用户消费的潮流,是保证餐厅可持续性发展的基础。
1.3国内外研究动态
在国外的餐饮业中,发展最快的属美国,日本在战后也引进了美国的经验,在接待和连锁经营有了长足的发展,随后推广至欧洲,慢慢全世界都在使用微信小程序的网上订餐平台了。而在国内,最开始使用订餐系统是在2002年上海的一家高档餐厅内,随后餐厅在线订餐系统以其的优势,节省了时间和人力,现如今各个行业都开始通过线上交易的方式来提高自己的营业额,自从2020年的新冠肺炎疫情爆发到现在,大批量的实体都收到了影响,给实体带来了很大的冲击,因此结合目前互联网技术的火热以及用户订餐的现状开发一个微信小程序的网上订餐平台是很有必要的。
微信小程序的网上订餐平台不仅可以方便用户查询、购买,提高店铺的销量,也可以减轻使用者以及员工的工作量,便于用户通过网络维护管理,提高了服务效率,同时也方便用户在线选购,带来了一种全新的购物体验。
1.4论文结构与章节安排
本次写作的论文,在结构方面主要分为七大部分,每一部分都必不可少,共同组合形成一个完好的论文结构,具体的安排列出如下。
绪论部分,该部分讲述的是微信小程序的网上订餐平台的开发背景,明确开发的意义以及系统的研究动态,并对系统的整个章节安排进行介绍。
系统分析部分,该部分首先从可行性入手进行分析,明确程序开发可行后,进而对程序的功能以及姓名需求进行分析。
系统概要设计,对系统前后台的功能分别进行设计,然后完成系统的总体功能以及各个子模块的设计。
系统数据库的设计,对系统的数据库实体以及数据库表进行设计
系统的实现部分,对系统每一角色主要实现的功能的页面来进行展示一下。
系统测试部分,介绍测试的测试目的,用例,完成对程序测试工作,让投入运行的程序减少出错的几率,力求最好。
1.5开发技术和开发特点
本系统前端框架采用了比较流行的渐进式JavaScript框架Vue.js。使用Vue-Router和Vuex实现动态路由和全局状态管理,Ajax实现前后端通信,Element UI组件库使页面快速成型。后端部分:采用ssm、微信小程序作为开发框架,同时集成MyBatis、Redis等相关技术。
2 微信小程序的网上订餐平台需求分析
2.1 可行性分析
可行性分析是系统分析的第一步,通过可行性分析我们可以得出系统是不是值得开发,如果系统的开发是不可信的,那么就没有必要再进行下面的操作,对于本微信小程序的网上订餐平台在可行性方面进行了技术、经济以及操作的分析。
2.1.1 技术可行性分析
微信小程序的网上订餐平台在技术上采用的是JAVA语言、基于Browser/Server模式,前台使用了Vue、js、CSS等技术,后台使用了ssm、微信小程序框架结合MYSQL数据库,这些技术在校期间都已经学习过,而且用这些技术开发过一些小的系统,同时在实际开发中JAVA功能强大被普通应用,因此开发技术是没有问题的。
2.1.2 经济可行性分析
开发微信小程序的网上订餐平台并不需要投入太多,开发工具、服务器、数据库等,都可以通过网络搜索、下载、安装,只需要一台普通的计算机就可以完成操作,而且在系统功能规划上都是通过问卷调查了解用户需求,通过百度、知网库、学校图书馆查阅相关系统,了解它们对系统具体实现的功能需求,然后进行设计开发,不存在任何开销,因此系统的开发在经济方面是可行的。
2.1.3 操作可行性分析
微信小程序的网上订餐平台的在开发的时候充分了解用户群体,对于没有学习过计算机的用户也进行考虑在内,在系统的开发中首页有醒目的导航栏,使得即使没有学习过计算机课程的用户,也可以根据导航栏的提示进行操作,非常方便,因此系统在操作上是可行的。
2.2 功能需求分析
(1)点餐商城模块:本微信小程序的网上订餐平台最主要的功能就是订餐,所有系统中需要餐厅管理员添加各种产品供用户查询,购买,管理员在此模块主要是对产品供的增删改查,游客实现对产品的查询,用户则实现产品的收藏、评论、加购、购买等操作。如下图2-1所示。

图2-1 点餐商城模块用例图
(2)餐厅资讯模块:管理员在后台可以对餐厅资讯及其分类进行增删改查,游客实现查看餐厅资讯,用户进行收藏、点赞、评论。删改查,游客实现对点餐商城的查询,用户则实现点餐商城的收藏、评论、加购等操作。如下图2-2所示。

图2-2餐厅资讯模块用例图
(3)用户管理模块:在前台游客可以通过注册,然后参与到系统当中,管理员可以对注册的用户进行修改、删除、查询、也可以添加新的用户。如下图2-3所示。

图2-3用户管理模块用例图
(4)购物管理:用户对喜欢的点餐商城可以进行购买,可以选择立即购买或者加入到购物车中进行购买,如下图2-4所示。

图2-4购物车管理模块用例图
(5)订单管理:在微信小程序的网上订餐平台中,用户和管理员都能够管理订单,可以对订单进行查看、删除。如下图2-5所示。

图2-5订单管理模块用例图。
2.3 非功能性需求分析
微信小程序的网上订餐平台的性能性需求分析主要是分析本微信小程序的网上订餐平台的安全性怎么样(是否会泄露用户个人信息),可靠性怎么样(用户操作的时候是不是能够根据实际操作显示信息),性能怎么样(运行是否操作流畅),可拓展性怎么样(功能能否继续拓展)等。具体可以表示在如下2-1表格中:
表2-1 微信小程序的网上订餐平台非功能需求表
| 安全性 | 主要指微信小程序的网上订餐平台数据库的安装,数据库的使用和密码的设定必须合乎规范。 |
| 可靠性 | 可靠性是指微信小程序的网上订餐平台能够按照用户的指示进行操作,经过测试,可靠性90%以上。 |
| 性能 | 性能是影响微信小程序的网上订餐平台占据市场的必要条件,所以性能最好要佳才好。 |
| 可扩展性 | 比如数据库预留多个属性,比如接口的使用等确保了系统的非功能性需求。 |
| 易用性 | 用户只要跟着微信小程序的网上订餐平台的页面展示内容进行操作,就可以了。 |
| 可维护性 | 微信小程序的网上订餐平台开发的可维护性是非常重要的,经过测试,可维护性没有问题 |
3 微信小程序的网上订餐平台概要设计
3.1系统体系结构
本微信小程序的网上订餐平台总体的体系结构图分为前端用户体系结构和后端管理员体系结构,其具体结构图如图3-1和图3-2所示
3.1.1前端用户功能结构图设计

图3-1 微信小程序的网上订餐平台前端用户功能结构图
3.1.2后端管理员功能结构图设计

图3-2 微信小程序的网上订餐平台后端功能结构图
3.2总体功设计
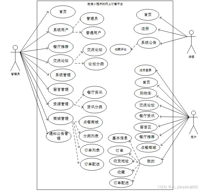
本微信小程序的网上订餐平台分为前台用户以及后台管理员两个页面,前端由游客/用户进入,用户登录后实现点餐商城的购买,骑手登录后对订单的配送等,后端是管理员进行登录,登录以后对微信小程序的网上订餐平台所有数据进行管理。微信小程序的网上订餐平台的总体用例图如图3-3所示

图3-3微信小程序的网上订餐平台功能总体用例图
3.3功能需求分析
微信小程序的网上订餐平台分为二大部分:管理员模块、普通用户模块
(一)管理员:
(1)登录:在数据库中直接设置管理员的用户名和密码,管理员可以在后台输入用户名+密码进行登陆操作。
(2)个人中心:个人资料的修改和个人账号登陆的密码修改,在经过登录之后可由自己管理。
(3)系统用户管理:对于存在于系统中的用户,管理员可以通过点击“系统用户管理”菜单的方式进行管理。
(4)餐厅推荐管理:管理员可以对餐厅推荐信息进行增删改查。
(5)留言管理管理:管理员对留言信息进行进行管控。
(6)系统管理:管理员可以对系统管理进行轮播图进行增删改查。
(7)通知公告管理:管理员可以对通知公告进行增删改查。
(8)资源管理:管理员可以对资源管理内的点餐资讯、资讯分类进行增删改查。
(9)论坛管理:管理员可以对论坛管理内的交流论坛、论坛分类进行增删改查。
(10)商城管理:管理员可以对商城管理点餐商城、分类列表、订单列表、订单配送的进行维护管理。
(二)用户:
(1)首页信息:当用户登录或者注册成功之后,进入系统的前台,就可以看到购物车、餐厅资讯、我的等信息,用户可以根据自己个人的需求进行查看;
(2)使用“注册”或“登录”两个按钮来完成注册。“登录”按钮需要填写您的用户名+密码,并且系统将检查您是否已经完成登录。“登录”按钮则需要您输入您的用户信息,并获取您的账号和密码。“注册”按钮则需要您输入您的个人资料,才能完成登录;
(3)购物车:用户点击“购物车”这个菜单按钮,可以在线进行加购等。
(4)餐厅资讯:用户可以在餐厅资讯页面进行资讯浏览查看等。
(5)网站公告:用户可以在公告页面进行公告浏览查看等。
(6)通过“我的”按钮,用户可以轻松访问和控制个人中心的所有内容,包括账号、订单、密码和其他重要信息,从而实现更加便捷的管理功能;
3.3.1系统前端界面
微信小程序的网上订餐平台的前台是用户进行操作的,主要实现用户对餐厅资讯以及点餐商城的查看,注册登录以后实现点餐商城的购买以及个人信息、订单的管理。
(1)用户在前台可以查看餐厅资讯信息,让用户了解餐厅的各种资讯,可以对自己喜欢的资讯进行收藏、点赞,也可以实现对资讯的评论,与共同爱好者产生交流,用例说明如下表所示:
表3-1 餐厅资讯用例图
| 用例名称 | 餐厅资讯收藏/点赞/评论 |
| 角色 | 普通用户 |
| 用例说明 | 用户在前台查看餐厅资讯,对喜欢的资讯进行收藏、点赞、评论 |
| 前置条件 | 用户登录 |
| 后置条件 | 对用户的收藏、点赞、评论在系统中展示出来 |
| 基本事件流 | 1、用户通过浏览器进入本微信小程序的网上订餐平台 2、用户登录到系统当中 3、用户进入餐厅资讯,选择资讯进入详情 4、用户点击收藏或者点赞 5、在评论框输入评论内容,点击提交 |
| 推展流程 | 无 |
| 异常事件流 | 1、用户没有登录 2、输入的评论内容为空 |
| 其他 | 无 |
(2)微信小程序的网上订餐平台主要的功能就是订餐,所有在系统中用户可以选择自己喜欢的点餐商城进行加入购物车进行购买,用例说明如下表所示:
表3-2 点餐商城用例图
| 用例名称 | 点餐商城购买 |
| 角色 | 普通用户 |
| 用例说明 | 用户在前台查看点餐商城,对喜欢的点餐商城进行收藏、评论、立即购买、加入购物车 |
| 前置条件 | 用户登录 |
| 后置条件 | 对点餐商城加入购物车或者;乐极购买 |
| 基本事件流 | 1、用户通过浏览器进入本微信小程序的网上订餐平台 2、用户登录到系统当中 3、用户进入点餐商城,选择点餐商城进入详情 4、加入购物车或者立即购买 5、在评论框输入评论内容,点击提交 |
| 拓展流程 | 选择支付方式 |
| 异常事件流 | 1、用户没有登录,需要注册登录后才能操作 2、购买失败需要取消付款 |
| 其他 | 无 |
3.3.2系统后端界面
微信小程序的网上订餐平台的后台是由管理员进行操作的,主要实现管理员对首页、系统用户(管理员、普通用户)、餐厅推荐管理、系统管理、留言管理、通知公告管理、资源管理(餐厅资讯、资讯分类)、交流管理(交流论坛、论坛分类)、商城管理(点餐商城、分类列表、订单列表、订单配送)管理。
表3-3 点餐商城管理用例图
| 用例名称 | 点餐商城管理 |
| 角色 | 管理员用户 |
| 用例说明 | 对系统当中的点餐商城进行增删改查 |
| 前置条件 | 管理员登录 |
| 后置条件 | |
| 基本事件流 | 1、管理员通过后台登录到系统当中 2、选择购物管理下的点餐商城按钮 3、显示系统当中的所有的点餐商城,可以输入关键词查询 4、选择内容进行增删改查 5、点击提交 |
| 拓展流程 | 无 |
| 异常事件流 | 输入的点餐商城内容不正确,提示错误信息 |
| 其他 | 无 |
4 微信小程序的网上订餐平台数据库设计
数据库设计一般包括需求分析、概念模型设计、数据库表建立三大过程,其中需求分析前面章节已经阐述,概念模型设计有概念模型和逻辑结构设计两部分。
4.1 数据库概念结构设计
下面是整个微信小程序的网上订餐平台中主要的数据库表总E-R实体关系图。

图4-1 微信小程序的网上订餐平台总E-R关系图
4.2 数据库逻辑结构设计
通过上一小节中微信小程序的网上订餐平台中总E-R关系图上得出一共需要创建很多个数据表。在此我主要罗列几个主要的数据库表结构设计。
| 编号 | 名称 | 数据类型 | 长度 | 小数位 | 允许空值 | 主键 | 默认值 | 说明 |
| 1 | token_id | int | 10 | 0 | N | Y | 临时访问牌ID | |
| 2 | token | varchar | 64 | 0 | Y | N | 临时访问牌 | |
| 3 | info | text | 65535 | 0 | Y | N | ||
| 4 | maxage | int | 10 | 0 | N | N | 2 | 最大寿命:默认2小时 |
| 5 | create_time | timestamp | 19 | 0 | N | N | CURRENT_TIMESTAMP | 创建时间: |
| 6 | update_time | timestamp | 19 | 0 | N | N | CURRENT_TIMESTAMP | 更新时间: |
| 7 | user_id | int | 10 | 0 | N | N | 0 | 用户编号: |
| 编号 | 名称 | 数据类型 | 长度 | 小数位 | 允许空值 | 主键 | 默认值 | 说明 |
| 1 | address_id | int | 10 | 0 | N | Y | 收货地址: | |
| 2 | name | varchar | 32 | 0 | Y | N | 姓名: | |
| 3 | phone | varchar | 13 | 0 | Y | N | 手机: | |
| 4 | postcode | varchar | 8 | 0 | Y | N | 邮编: | |
| 5 | address | varchar | 255 | 0 | N | N | 地址: | |
| 6 | user_id | mediumint | 8 | 0 | N | N | 用户ID:[0,8388607]用户获取其他与用户相关的数据 | |
| 7 | create_time | timestamp | 19 | 0 | N | N | CURRENT_TIMESTAMP | 创建时间: |
| 8 | update_time | timestamp | 19 | 0 | N | N | CURRENT_TIMESTAMP | 更新时间: |
| 9 | default | bit | 1 | 0 | N | N | 0 | 默认判断 |
| 编号 | 名称 | 数据类型 | 长度 | 小数位 | 允许空值 | 主键 | 默认值 | 说明 |
| 1 | article_id | mediumint | 8 | 0 | N | Y | 文章id:[0,8388607] | |
| 2 | title | varchar | 125 | 0 | N | Y | 标题:[0,125]用于文章和html的title标签中 | |
| 3 | type | varchar | 64 | 0 | N | N | 0 | 文章分类:[0,1000]用来搜索指定类型的文章 |
| 4 | hits | int | 10 | 0 | N | N | 0 | 点击数:[0,1000000000]访问这篇文章的人次 |
| 5 | praise_len | int | 10 | 0 | N | N | 0 | 点赞数 |
| 6 | create_time | timestamp | 19 | 0 | N | N | CURRENT_TIMESTAMP | 创建时间: |
| 7 | update_time | timestamp | 19 | 0 | N | N | CURRENT_TIMESTAMP | 更新时间: |
| 8 | source | varchar | 255 | 0 | Y | N | 来源:[0,255]文章的出处 | |
| 9 | url | varchar | 255 | 0 | Y | N | 来源地址:[0,255]用于跳转到发布该文章的网站 | |
| 10 | tag | varchar | 255 | 0 | Y | N | 标签:[0,255]用于标注文章所属相关内容,多个标签用空格隔开 | |
| 11 | content | longtext | 2147483647 | 0 | Y | N | 正文:文章的主体内容 | |
| 12 | img | varchar | 255 | 0 | Y | N | 封面图 | |
| 13 | description | text | 65535 | 0 | Y | N | 文章描述 |
| 编号 | 名称 | 数据类型 | 长度 | 小数位 | 允许空值 | 主键 | 默认值 | 说明 |
| 1 | type_id | smallint | 5 | 0 | N | Y | 分类ID:[0,10000] | |
| 2 | display | smallint | 5 | 0 | N | N | 100 | 显示顺序:[0,1000]决定分类显示的先后顺序 |
| 3 | name | varchar | 16 | 0 | N | N | 分类名称:[2,16] | |
| 4 | father_id | smallint | 5 | 0 | N | N | 0 | 上级分类ID:[0,32767] |
| 5 | description | varchar | 255 | 0 | Y | N | 描述:[0,255]描述该分类的作用 | |
| 6 | icon | text | 65535 | 0 | Y | N | 分类图标: | |
| 7 | url | varchar | 255 | 0 | Y | N | 外链地址:[0,255]如果该分类是跳转到其他网站的情况下,就在该URL上设置 | |
| 8 | create_time | timestamp | 19 | 0 | N | N | CURRENT_TIMESTAMP | 创建时间: |
| 9 | update_time | timestamp | 19 | 0 | N | N | CURRENT_TIMESTAMP | 更新时间: |
| 编号 | 名称 | 数据类型 | 长度 | 小数位 | 允许空值 | 主键 | 默认值 | 说明 |
| 1 | auth_id | int | 10 | 0 | N | Y | 授权ID: | |
| 2 | user_group | varchar | 64 | 0 | Y | N | 用户组: | |
| 3 | mod_name | varchar | 64 | 0 | Y | N | 模块名: | |
| 4 | table_name | varchar | 64 | 0 | Y | N | 表名: | |
| 5 | page_title | varchar | 255 | 0 | Y | N | 页面标题: | |
| 6 | path | varchar | 255 | 0 | Y | N | 路由路径: | |
| 7 | position | varchar | 32 | 0 | Y | N | 位置: | |
| 8 | mode | varchar | 32 | 0 | N | N | _blank | 跳转方式: |
| 9 | add | tinyint | 3 | 0 | N | N | 1 | 是否可增加: |
| 10 | del | tinyint | 3 | 0 | N | N | 1 | 是否可删除: |
| 11 | set | tinyint | 3 | 0 | N | N | 1 | 是否可修改: |
| 12 | get | tinyint | 3 | 0 | N | N | 1 | 是否可查看: |
| 13 | field_add | text | 65535 | 0 | Y | N | 添加字段: | |
| 14 | field_set | text | 65535 | 0 | Y | N | 修改字段: | |
| 15 | field_get | text | 65535 | 0 | Y | N | 查询字段: | |
| 16 | table_nav_name | varchar | 500 | 0 | Y | N | 跨表导航名称: | |
| 17 | table_nav | varchar | 500 | 0 | Y | N | 跨表导航: | |
| 18 | option | text | 65535 | 0 | Y | N | 配置: | |
| 19 | create_time | timestamp | 19 | 0 | N | N | CURRENT_TIMESTAMP | 创建时间: |
| 20 | update_time | timestamp | 19 | 0 | N | N | CURRENT_TIMESTAMP | 更新时间: |
| 编号 | 名称 | 数据类型 | 长度 | 小数位 | 允许空值 | 主键 | 默认值 | 说明 |
| 1 | cart_id | int | 10 | 0 | N | Y | 购物车ID: | |
| 2 | title | varchar | 64 | 0 | Y | N | 标题: | |
| 3 | img | varchar | 255 | 0 | N | N | 0 | 图片: |
| 4 | user_id | int | 10 | 0 | N | N | 0 | 用户ID: |
| 5 | create_time | timestamp | 19 | 0 | N | N | CURRENT_TIMESTAMP | 创建时间: |
| 6 | update_time | timestamp | 19 | 0 | N | N | CURRENT_TIMESTAMP | 更新时间: |
| 7 | state | int | 10 | 0 | N | N | 0 | 状态:使用中,已失效 |
| 8 | price | double | 9 | 2 | N | N | 0.00 | 单价: |
| 9 | price_ago | double | 9 | 2 | N | N | 0.00 | 原价: |
| 10 | price_count | double | 11 | 2 | N | N | 0.00 | 总价: |
| 11 | num | int | 10 | 0 | N | N | 1 | 数量: |
| 12 | goods_id | mediumint | 8 | 0 | N | N | 商品id:[0,8388607] | |
| 13 | type | varchar | 64 | 0 | N | N | 未分类 | 商品分类: |
| 14 | description | varchar | 255 | 0 | Y | N | 描述:[0,255]用于产品规格描述 |
| 编号 | 名称 | 数据类型 | 长度 | 小数位 | 允许空值 | 主键 | 默认值 | 说明 |
| 1 | collect_id | int | 10 | 0 | N | Y | 收藏ID: | |
| 2 | user_id | int | 10 | 0 | N | N | 0 | 收藏人ID: |
| 3 | source_table | varchar | 255 | 0 | Y | N | 来源表: | |
| 4 | source_field | varchar | 255 | 0 | Y | N | 来源字段: | |
| 5 | source_id | int | 10 | 0 | N | N | 0 | 来源ID: |
| 6 | title | varchar | 255 | 0 | Y | N | 标题: | |
| 7 | img | varchar | 255 | 0 | Y | N | 封面: | |
| 8 | create_time | timestamp | 19 | 0 | N | N | CURRENT_TIMESTAMP | 创建时间: |
| 9 | update_time | timestamp | 19 | 0 | N | N | CURRENT_TIMESTAMP | 更新时间: |
| 编号 | 名称 | 数据类型 | 长度 | 小数位 | 允许空值 | 主键 | 默认值 | 说明 |
| 1 | comment_id | int | 10 | 0 | N | Y | 评论ID: | |
| 2 | user_id | int | 10 | 0 | N | N | 0 | 评论人ID: |
| 3 | reply_to_id | int | 10 | 0 | N | N | 0 | 回复评论ID:空为0 |
| 4 | content | longtext | 2147483647 | 0 | Y | N | 内容: | |
| 5 | nickname | varchar | 255 | 0 | Y | N | 昵称: | |
| 6 | avatar | varchar | 255 | 0 | Y | N | 头像地址:[0,255] | |
| 7 | create_time | timestamp | 19 | 0 | N | N | CURRENT_TIMESTAMP | 创建时间: |
| 8 | update_time | timestamp | 19 | 0 | N | N | CURRENT_TIMESTAMP | 更新时间: |
| 9 | source_table | varchar | 255 | 0 | Y | N | 来源表: | |
| 10 | source_field | varchar | 255 | 0 | Y | N | 来源字段: | |
| 11 | source_id | int | 10 | 0 | N | N | 0 | 来源ID: |
| 编号 | 名称 | 数据类型 | 长度 | 小数位 | 允许空值 | 主键 | 默认值 | 说明 |
| 1 | forum_id | mediumint | 8 | 0 | N | Y | 论坛id | |
| 2 | display | smallint | 5 | 0 | N | N | 100 | 排序 |
| 3 | user_id | mediumint | 8 | 0 | N | N | 0 | 用户ID |
| 4 | nickname | varchar | 16 | 0 | Y | N | 昵称:[0,16] | |
| 5 | praise_len | int | 10 | 0 | Y | N | 0 | 点赞数 |
| 6 | hits | int | 10 | 0 | N | N | 0 | 访问数 |
| 7 | title | varchar | 125 | 0 | N | N | 标题 | |
| 8 | keywords | varchar | 125 | 0 | Y | N | 关键词 | |
| 9 | description | varchar | 255 | 0 | Y | N | 描述 | |
| 10 | url | varchar | 255 | 0 | Y | N | 来源地址 | |
| 11 | tag | varchar | 255 | 0 | Y | N | 标签 | |
| 12 | img | text | 65535 | 0 | Y | N | 封面图 | |
| 13 | content | longtext | 2147483647 | 0 | Y | N | 正文 | |
| 14 | create_time | timestamp | 19 | 0 | N | N | CURRENT_TIMESTAMP | 创建时间: |
| 15 | update_time | timestamp | 19 | 0 | N | N | CURRENT_TIMESTAMP | 更新时间: |
| 16 | avatar | varchar | 255 | 0 | Y | N | 发帖人头像: | |
| 17 | type | varchar | 64 | 0 | N | N | 0 | 论坛分类:[0,1000]用来搜索指定类型的论坛帖 |
| 编号 | 名称 | 数据类型 | 长度 | 小数位 | 允许空值 | 主键 | 默认值 | 说明 |
| 1 | type_id | smallint | 5 | 0 | N | Y | 分类ID:[0,10000] | |
| 2 | name | varchar | 16 | 0 | N | N | 分类名称:[2,16] | |
| 3 | description | varchar | 255 | 0 | Y | N | 描述:[0,255]描述该分类的作用 | |
| 4 | url | varchar | 255 | 0 | Y | N | 外链地址:[0,255]如果该分类是跳转到其他网站的情况下,就在该URL上设置 | |
| 5 | father_id | smallint | 5 | 0 | N | N | 0 | 上级分类ID:[0,32767] |
| 6 | icon | varchar | 255 | 0 | Y | N | 分类图标: | |
| 7 | create_time | timestamp | 19 | 0 | N | N | CURRENT_TIMESTAMP | 创建时间: |
| 8 | update_time | timestamp | 19 | 0 | N | N | CURRENT_TIMESTAMP | 更新时间: |
| 编号 | 名称 | 数据类型 | 长度 | 小数位 | 允许空值 | 主键 | 默认值 | 说明 |
| 1 | goods_id | mediumint | 8 | 0 | N | Y | 产品id:[0,8388607] | |
| 2 | title | varchar | 125 | 0 | Y | N | 标题:[0,125]用于产品和html的<title>标签中 | |
| 3 | img | text | 65535 | 0 | Y | N | 封面图:用于显示于产品列表页 | |
| 4 | description | varchar | 255 | 0 | Y | N | 描述:[0,255]用于产品规格描述 | |
| 5 | price_ago | double | 8 | 2 | N | N | 0.00 | 原价:[1] |
| 6 | price | double | 8 | 2 | N | N | 0.00 | 卖价:[1] |
| 7 | sales | int | 10 | 0 | N | N | 0 | 销量:[0,1000000000] |
| 8 | inventory | int | 10 | 0 | N | N | 0 | 商品库存 |
| 9 | type | varchar | 64 | 0 | N | N | 商品分类: | |
| 10 | hits | int | 10 | 0 | N | N | 0 | 点击量:[0,1000000000]访问这篇产品的人次 |
| 11 | content | longtext | 2147483647 | 0 | Y | N | 正文:产品的主体内容 | |
| 12 | img_1 | text | 65535 | 0 | Y | N | 主图1: | |
| 13 | img_2 | text | 65535 | 0 | Y | N | 主图2: | |
| 14 | img_3 | text | 65535 | 0 | Y | N | 主图3: | |
| 15 | img_4 | text | 65535 | 0 | Y | N | 主图4: | |
| 16 | img_5 | text | 65535 | 0 | Y | N | 主图5: | |
| 17 | create_time | timestamp | 19 | 0 | N | N | CURRENT_TIMESTAMP | 创建时间: |
| 18 | update_time | timestamp | 19 | 0 | N | N | CURRENT_TIMESTAMP | 更新时间: |
| 19 | customize_field | text | 65535 | 0 | Y | N | 自定义字段 | |
| 20 | source_table | varchar | 255 | 0 | Y | N | 来源表: | |
| 21 | source_field | varchar | 255 | 0 | Y | N | 来源字段: | |
| 22 | source_id | int | 10 | 0 | N | N | 0 | 来源ID: |
| 23 | user_id | int | 10 | 0 | Y | N | 0 | 添加人 |
| 编号 | 名称 | 数据类型 | 长度 | 小数位 | 允许空值 | 主键 | 默认值 | 说明 |
| 1 | type_id | int | 10 | 0 | N | Y | 商品分类ID: | |
| 2 | father_id | smallint | 5 | 0 | N | N | 0 | 上级分类ID:[0,32767] |
| 3 | name | varchar | 255 | 0 | Y | N | 商品名称: | |
| 4 | desc | varchar | 255 | 0 | Y | N | 描述: | |
| 5 | icon | varchar | 255 | 0 | Y | N | 图标: | |
| 6 | source_table | varchar | 255 | 0 | Y | N | 来源表: | |
| 7 | source_field | varchar | 255 | 0 | Y | N | 来源字段: | |
| 8 | create_time | timestamp | 19 | 0 | N | N | CURRENT_TIMESTAMP | 创建时间: |
| 9 | update_time | timestamp | 19 | 0 | N | N | CURRENT_TIMESTAMP | 更新时间: |
| 编号 | 名称 | 数据类型 | 长度 | 小数位 | 允许空值 | 主键 | 默认值 | 说明 |
| 1 | hits_id | int | 10 | 0 | N | Y | 点赞ID: | |
| 2 | user_id | int | 10 | 0 | N | N | 0 | 点赞人: |
| 3 | create_time | timestamp | 19 | 0 | N | N | CURRENT_TIMESTAMP | 创建时间: |
| 4 | update_time | timestamp | 19 | 0 | N | N | CURRENT_TIMESTAMP | 更新时间: |
| 5 | source_table | varchar | 255 | 0 | Y | N | 来源表: | |
| 6 | source_field | varchar | 255 | 0 | Y | N | 来源字段: | |
| 7 | source_id | int | 10 | 0 | N | N | 0 | 来源ID: |
| 编号 | 名称 | 数据类型 | 长度 | 小数位 | 允许空值 | 主键 | 默认值 | 说明 |
| 1 | logistics_delivery_id | int | 10 | 0 | N | Y | 物流配送ID | |
| 2 | order_number | varchar | 64 | 0 | Y | N | 订单号 | |
| 3 | product_name | varchar | 64 | 0 | Y | N | 商品名称 | |
| 4 | purchase_quantity | varchar | 64 | 0 | Y | N | 购买数量 | |
| 5 | total_transaction_amount | double | 11 | 2 | Y | N | 0.00 | 交易总额 |
| 6 | the_date_of_issuance | date | 10 | 0 | Y | N | 发货日期 | |
| 7 | delivery_number | varchar | 30 | 0 | Y | N | 配送订单 | |
| 8 | ordinary_users | int | 10 | 0 | Y | N | 0 | 普通用户 |
| 9 | shipping_address | varchar | 64 | 0 | Y | N | 收货地址 | |
| 10 | delivery_status | varchar | 64 | 0 | Y | N | 配送状态 | |
| 11 | signing_status | varchar | 64 | 0 | Y | N | 签收状态 | |
| 12 | recommend | int | 10 | 0 | N | N | 0 | 智能推荐 |
| 13 | contact_name | varchar | 255 | 0 | Y | N | 联系人名字 | |
| 14 | merchant_id | int | 10 | 0 | Y | N | 商家id | |
| 15 | create_time | datetime | 19 | 0 | N | N | CURRENT_TIMESTAMP | 创建时间 |
| 16 | update_time | timestamp | 19 | 0 | N | N | CURRENT_TIMESTAMP | 更新时间 |
| 编号 | 名称 | 数据类型 | 长度 | 小数位 | 允许空值 | 主键 | 默认值 | 说明 |
| 1 | message_id | int | 10 | 0 | N | Y | 留言板ID: | |
| 2 | user_id | int | 10 | 0 | N | N | 0 | 用户ID: |
| 3 | title | varchar | 64 | 0 | Y | N | 标题: | |
| 4 | content | longtext | 2147483647 | 0 | N | N | 内容: | |
| 5 | nickname | varchar | 32 | 0 | N | N | 昵称: | |
| 6 | avatar | varchar | 255 | 0 | Y | N | 头像: | |
| 7 | | varchar | 125 | 0 | Y | N | 留言者邮箱 | |
| 8 | phone | varchar | 11 | 0 | Y | N | 留言者手机号码 | |
| 9 | create_time | timestamp | 19 | 0 | N | N | CURRENT_TIMESTAMP | 创建时间: |
| 10 | update_time | timestamp | 19 | 0 | N | N | CURRENT_TIMESTAMP | 更新时间: |
| 11 | reply | longtext | 2147483647 | 0 | Y | N | 回复 | |
| 12 | reply_state | tinyint | 4 | 0 | Y | N | 0 | 回复状态 |
| 编号 | 名称 | 数据类型 | 长度 | 小数位 | 允许空值 | 主键 | 默认值 | 说明 |
| 1 | notice_id | mediumint | 8 | 0 | N | Y | 公告id: | |
| 2 | title | varchar | 125 | 0 | N | N | 标题: | |
| 3 | content | longtext | 2147483647 | 0 | Y | N | 正文: | |
| 4 | create_time | timestamp | 19 | 0 | N | N | CURRENT_TIMESTAMP | 创建时间: |
| 5 | update_time | timestamp | 19 | 0 | N | N | CURRENT_TIMESTAMP | 更新时间: |
| 编号 | 名称 | 数据类型 | 长度 | 小数位 | 允许空值 | 主键 | 默认值 | 说明 |
| 1 | order_id | int | 10 | 0 | N | Y | 订单ID: | |
| 2 | order_number | varchar | 64 | 0 | Y | N | 订单号: | |
| 3 | goods_id | mediumint | 8 | 0 | N | N | 商品id:[0,8388607] | |
| 4 | title | varchar | 32 | 0 | Y | N | 商品标题: | |
| 5 | img | varchar | 255 | 0 | Y | N | 商品图片: | |
| 6 | price | double | 10 | 2 | N | N | 0.00 | 价格: |
| 7 | price_ago | double | 10 | 2 | N | N | 0.00 | 原价: |
| 8 | num | int | 10 | 0 | N | N | 1 | 数量: |
| 9 | price_count | double | 8 | 2 | N | N | 0.00 | 总价: |
| 10 | norms | varchar | 255 | 0 | Y | N | 规格: | |
| 11 | type | varchar | 64 | 0 | N | N | 未分类 | 商品分类: |
| 12 | contact_name | varchar | 32 | 0 | Y | N | 联系人姓名: | |
| 13 | contact_email | varchar | 125 | 0 | Y | N | 联系人邮箱: | |
| 14 | contact_phone | varchar | 11 | 0 | Y | N | 联系人手机: | |
| 15 | contact_address | varchar | 255 | 0 | Y | N | 收件地址: | |
| 16 | postal_code | varchar | 9 | 0 | Y | N | 邮政编码: | |
| 17 | user_id | int | 10 | 0 | N | N | 0 | 买家ID: |
| 18 | merchant_id | mediumint | 8 | 0 | N | N | 0 | 商家ID: |
| 19 | create_time | timestamp | 19 | 0 | N | N | CURRENT_TIMESTAMP | 创建时间: |
| 20 | update_time | timestamp | 19 | 0 | N | N | CURRENT_TIMESTAMP | 更新时间: |
| 21 | description | varchar | 255 | 0 | Y | N | 描述:[0,255]用于产品规格描述 | |
| 22 | state | varchar | 16 | 0 | N | N | 待付款 | 订单状态:待付款,待发货,待签收,已签收,待退款,已退款,已拒绝,已完成 |
| 23 | remark | text | 65535 | 0 | Y | N | 订单备注 | |
| 24 | delivery_state | varchar | 16 | 0 | Y | N | 未配送 | 发货状态:未配送,已配送 |
| 编号 | 名称 | 数据类型 | 长度 | 小数位 | 允许空值 | 主键 | 默认值 | 说明 |
| 1 | ordering_mall_id | int | 10 | 0 | N | Y | 点餐商城ID | |
| 2 | restaurant_name | varchar | 64 | 0 | Y | N | 餐厅名字 | |
| 3 | hits | int | 10 | 0 | N | N | 0 | 点击数 |
| 4 | praise_len | int | 10 | 0 | N | N | 0 | 点赞数 |
| 5 | cart_title | varchar | 125 | 0 | Y | N | 标题:[0,125]用于产品html的标签中 | |
| 6 | cart_img | text | 65535 | 0 | Y | N | 封面图:用于显示于产品列表页 | |
| 7 | cart_description | varchar | 255 | 0 | Y | N | 描述:[0,255]用于产品规格描述 | |
| 8 | cart_price_ago | double | 8 | 2 | N | N | 0.00 | 原价:[1] |
| 9 | cart_price | double | 8 | 2 | N | N | 0.00 | 卖价:[1] |
| 10 | cart_inventory | int | 10 | 0 | N | N | 0 | 商品库存 |
| 11 | cart_type | varchar | 64 | 0 | N | N | 未分类 | 商品分类: |
| 12 | cart_content | longtext | 2147483647 | 0 | Y | N | 正文:产品的主体内容 | |
| 13 | cart_img_1 | text | 65535 | 0 | Y | N | 主图1: | |
| 14 | cart_img_2 | text | 65535 | 0 | Y | N | 主图2: | |
| 15 | cart_img_3 | text | 65535 | 0 | Y | N | 主图3: | |
| 16 | cart_img_4 | text | 65535 | 0 | Y | N | 主图4: | |
| 17 | cart_img_5 | text | 65535 | 0 | Y | N | 主图5: | |
| 18 | create_time | datetime | 19 | 0 | N | N | CURRENT_TIMESTAMP | 创建时间 |
| 19 | update_time | timestamp | 19 | 0 | N | N | CURRENT_TIMESTAMP | 更新时间 |
| 编号 | 名称 | 数据类型 | 长度 | 小数位 | 允许空值 | 主键 | 默认值 | 说明 |
| 1 | praise_id | int | 10 | 0 | N | Y | 点赞ID: | |
| 2 | user_id | int | 10 | 0 | N | N | 0 | 点赞人: |
| 3 | create_time | timestamp | 19 | 0 | N | N | CURRENT_TIMESTAMP | 创建时间: |
| 4 | update_time | timestamp | 19 | 0 | N | N | CURRENT_TIMESTAMP | 更新时间: |
| 5 | source_table | varchar | 255 | 0 | Y | N | 来源表: | |
| 6 | source_field | varchar | 255 | 0 | Y | N | 来源字段: | |
| 7 | source_id | int | 10 | 0 | N | N | 0 | 来源ID: |
| 8 | status | bit | 1 | 0 | N | N | 1 | 点赞状态:1为点赞,0已取消 |
| 编号 | 名称 | 数据类型 | 长度 | 小数位 | 允许空值 | 主键 | 默认值 | 说明 |
| 1 | regular_users_id | int | 10 | 0 | N | Y | 普通用户ID | |
| 2 | user_name | varchar | 64 | 0 | Y | N | 用户姓名 | |
| 3 | user_phone_number | varchar | 64 | 0 | Y | N | 用户电话 | |
| 4 | examine_state | varchar | 16 | 0 | N | N | 已通过 | 审核状态 |
| 5 | user_id | int | 10 | 0 | N | N | 0 | 用户ID |
| 6 | create_time | datetime | 19 | 0 | N | N | CURRENT_TIMESTAMP | 创建时间 |
| 7 | update_time | timestamp | 19 | 0 | N | N | CURRENT_TIMESTAMP | 更新时间 |
表restaurant_recommendations (餐厅推荐)
| 编号 | 名称 | 数据类型 | 长度 | 小数位 | 允许空值 | 主键 | 默认值 | 说明 |
| 1 | restaurant_recommendations_id | int | 10 | 0 | N | Y | 餐厅推荐ID | |
| 2 | restaurant_name | varchar | 64 | 0 | Y | N | 餐厅名字 | |
| 3 | restaurant_type | varchar | 64 | 0 | Y | N | 餐厅类型 | |
| 4 | restaurant_image | varchar | 255 | 0 | Y | N | 餐厅图片 | |
| 5 | main_cuisine | varchar | 64 | 0 | Y | N | 主营菜系 | |
| 6 | restaurant_phone_number | varchar | 64 | 0 | Y | N | 餐厅电话 | |
| 7 | restaurant_address | varchar | 64 | 0 | Y | N | 餐厅地址 | |
| 8 | operating_time | varchar | 64 | 0 | Y | N | 经营时间 | |
| 9 | restaurant_introduction | text | 65535 | 0 | Y | N | 餐厅简介 | |
| 10 | hits | int | 10 | 0 | N | N | 0 | 点击数 |
| 11 | praise_len | int | 10 | 0 | N | N | 0 | 点赞数 |
| 12 | create_time | datetime | 19 | 0 | N | N | CURRENT_TIMESTAMP | 创建时间 |
| 13 | update_time | timestamp | 19 | 0 | N | N | CURRENT_TIMESTAMP | 更新时间 |
| 编号 | 名称 | 数据类型 | 长度 | 小数位 | 允许空值 | 主键 | 默认值 | 说明 |
| 1 | sensitive_vocabulary_id | int | 10 | 0 | N | Y | 敏感词汇ID | |
| 2 | sensitive_vocabulary | varchar | 64 | 0 | Y | N | 敏感词汇 | |
| 3 | create_time | datetime | 19 | 0 | N | N | CURRENT_TIMESTAMP | 创建时间 |
| 4 | update_time | timestamp | 19 | 0 | N | N | CURRENT_TIMESTAMP | 更新时间 |
| 编号 | 名称 | 数据类型 | 长度 | 小数位 | 允许空值 | 主键 | 默认值 | 说明 |
| 1 | slides_id | int | 10 | 0 | N | Y | 轮播图ID: | |
| 2 | title | varchar | 64 | 0 | Y | N | 标题: | |
| 3 | content | varchar | 255 | 0 | Y | N | 内容: | |
| 4 | url | varchar | 255 | 0 | Y | N | 链接: | |
| 5 | img | varchar | 255 | 0 | Y | N | 轮播图: | |
| 6 | hits | int | 10 | 0 | N | N | 0 | 点击量: |
| 7 | create_time | timestamp | 19 | 0 | N | N | CURRENT_TIMESTAMP | 创建时间: |
| 8 | update_time | timestamp | 19 | 0 | N | N | CURRENT_TIMESTAMP | 更新时间: |
| 编号 | 名称 | 数据类型 | 长度 | 小数位 | 允许空值 | 主键 | 默认值 | 说明 |
| 1 | upload_id | int | 10 | 0 | N | Y | 上传ID | |
| 2 | name | varchar | 64 | 0 | Y | N | 文件名 | |
| 3 | path | varchar | 255 | 0 | Y | N | 访问路径 | |
| 4 | file | varchar | 255 | 0 | Y | N | 文件路径 | |
| 5 | display | varchar | 255 | 0 | Y | N | 显示顺序 | |
| 6 | father_id | int | 10 | 0 | Y | N | 0 | 父级ID |
| 7 | dir | varchar | 255 | 0 | Y | N | 文件夹 | |
| 8 | type | varchar | 32 | 0 | Y | N | 文件类型 |
| 编号 | 名称 | 数据类型 | 长度 | 小数位 | 允许空值 | 主键 | 默认值 | 说明 |
| 1 | user_id | mediumint | 8 | 0 | N | Y | 用户ID:[0,8388607]用户获取其他与用户相关的数据 | |
| 2 | state | smallint | 5 | 0 | N | N | 1 | 账户状态:[0,10](1可用|2异常|3已冻结|4已注销) |
| 3 | user_group | varchar | 32 | 0 | Y | N | 所在用户组:[0,32767]决定用户身份和权限 | |
| 4 | login_time | timestamp | 19 | 0 | N | N | CURRENT_TIMESTAMP | 上次登录时间: |
| 5 | phone | varchar | 11 | 0 | Y | N | 手机号码:[0,11]用户的手机号码,用于找回密码时或登录时 | |
| 6 | phone_state | smallint | 5 | 0 | N | N | 0 | 手机认证:[0,1](0未认证|1审核中|2已认证) |
| 7 | username | varchar | 16 | 0 | N | N | 用户名:[0,16]用户登录时所用的账户名称 | |
| 8 | nickname | varchar | 16 | 0 | Y | N | 昵称:[0,16] | |
| 9 | password | varchar | 64 | 0 | N | N | 密码:[0,32]用户登录所需的密码,由6-16位数字或英文组成 | |
| 10 | | varchar | 64 | 0 | Y | N | 邮箱:[0,64]用户的邮箱,用于找回密码时或登录时 | |
| 11 | email_state | smallint | 5 | 0 | N | N | 0 | 邮箱认证:[0,1](0未认证|1审核中|2已认证) |
| 12 | avatar | varchar | 255 | 0 | Y | N | 头像地址:[0,255] | |
| 13 | open_id | varchar | 255 | 0 | Y | N | 针对获取用户信息字段 | |
| 14 | create_time | timestamp | 19 | 0 | N | N | CURRENT_TIMESTAMP | 创建时间: |
| 编号 | 名称 | 数据类型 | 长度 | 小数位 | 允许空值 | 主键 | 默认值 | 说明 |
| 1 | group_id | mediumint | 8 | 0 | N | Y | 用户组ID:[0,8388607] | |
| 2 | display | smallint | 5 | 0 | N | N | 100 | 显示顺序:[0,1000] |
| 3 | name | varchar | 16 | 0 | N | N | 名称:[0,16] | |
| 4 | description | varchar | 255 | 0 | Y | N | 描述:[0,255]描述该用户组的特点或权限范围 | |
| 5 | source_table | varchar | 255 | 0 | Y | N | 来源表: | |
| 6 | source_field | varchar | 255 | 0 | Y | N | 来源字段: | |
| 7 | source_id | int | 10 | 0 | N | N | 0 | 来源ID: |
| 8 | register | smallint | 5 | 0 | Y | N | 0 | 注册位置: |
| 9 | create_time | timestamp | 19 | 0 | N | N | CURRENT_TIMESTAMP | 创建时间: |
| 10 | update_time | timestamp | 19 | 0 | N | N | CURRENT_TIMESTAMP | 更新时间: |
5 微信小程序的网上订餐平台详细设计与实现
5.1前台用户功能模块
5.1.1 前台首页界面
当进入微信小程序的网上订餐平台的时候,首先映入眼帘的是系统的导航栏,导航栏下面是轮播图以及点餐商城,其主界面展示如下图5-1所示。

图5-1 前台首页界面图
5.1.2注册界面
不是微信小程序的网上订餐平台中正式会员的是可以在线进行注册的,当用户点击“注册”按钮,填写上自己的账号+密码+确认密码+昵称等,再点击“注册”按钮后将会先验证输入的有没有空数据,再次验证密码和确认密码是否是一样的,最后验证输入的账户名和数据库表中已经注册的账户名是否重复,只有都验证没问题后即可会员注册成功。其用注册流程图如图5-2所示,注册界面展示如下图5-3所示。

图5-2注册流程图

图5-3 前台注册界面图
5.1.3登录界面
微信小程序的网上订餐平台中的前台上注册后的会员是可以通过自己的账户名和密码进行登录的,当会员输入完整的自己的账户名和密码信息并通过滑动验证通过后,点击“登录”按钮后,将会首先验证输入的有没有空数据,再次验证输入的账户名+密码和数据库中当前保存的用户信息是否一致,只有在一致后将会登录成功并自动跳转到微信小程序的网上订餐平台的首页中;否则将会提示相应错误信息,用户登录流程如图5-4所示,登录界面如下图5-5所示。

图5-4 登录流程图

图5-5会员登录界面图
5.1.4 餐厅资讯界面
当访客点击微信小程序的网上订餐平台中导航栏上的“餐厅资讯”后将会进入到该“餐厅资讯”列表的界面,然后选择想要看的餐厅资讯,点击进入到详细界面,餐厅资讯界面如下图5-6所示。

图5-6餐厅资讯界面图
5.1.5 点餐商城详情界面
当访客点击了任意点餐商城后将会进入该款点餐商城的详情界面,可以了解到该点餐商城的图片信息、分类信息、价钱信息等,同时可以对该点餐商城进行收藏、点赞、加购、购买评论,点餐商城详情展示页面如图5-7所示,购买流程图如图5-8所示。

图5-7 点餐商城详情界面图

图5-8购买流程图
5.1.6购物管理界面
当用户点击“购物管理”按钮则会显示自己加入购物车的点餐商城,然后对其进行购买管理,购物管理界面如下图5-9所示。

图5-9 购物管理界面图
5.1.7订单管理界面
在点击导航栏上的“订单管理”后,会显示自己提交的所有的订单,可以按照订单状态等进行查看,订单管理界面如下图5-10所示。

图5-10 订单界面图
5.2管理员功能模块
5.2.1 普通用户界面
微信小程序的网上订餐平台中的管理人员是可以对前台注册的普通用户进行管理。普通用户界面如下图5-11所示。
5.2.2 餐厅推荐界面
微信小程序的网上订餐平台中的管理人员是可以对餐厅推荐列表以及餐厅推荐列表的分类进行增删改查操作。餐厅推荐界面如下图5-12所示。
图5-12餐厅推荐理界面图
5.2.3 点餐商城界面
微信小程序的网上订餐平台中的管理人员是可以对微信小程序的网上订餐平台内的不同点餐商城的分类下的点餐商城信息进行维护和管理的,点餐商城界面如下图5-13所示。
图5-13点餐商城界面图
5.2.4 订单配送界面
微信小程序的网上订餐平台中的管理人员是可以对微信小程序的网上订餐平台内的订单进行配送管控。订单配送界面如下图5-14所示。
图5-14订单配送界面图
5.2.5订单列表界面
微信小程序的网上订餐平台中的管理人员是可以对微信小程序的网上订餐平台内的点餐商城订单进行管控的,同时支持根据订单编号或者是商品的名称来具体检索点餐商城订单记录信息。订单列表界面如下图5-15所示。
图5-15 订单列表界面图
6系统的测试
6.1测试的目的
系统的前台、后台、数据库完成以后,这个系统才算是完成了一半,我们在这之后要对系统进行最后的一个阶段,那就是测试了,测试对一个系统来说是非常重要的,有的时候开发完一个系统,如果测试不合格的话,这个系统是没有办法进行投入使用的,所有我们要用测试对系统的功能进行检验,把不完善的功能尽量完善,把出现的bug解决掉,然后给用户呈现出一个完美的系统。通过对系统最后一步的测试,使得开发人员对自己的系统更加有信心,更加积极的为后期的系统版本的更新提供支持。
6.2 系统测试用例
系统测试包括:用户登录功能测试、点餐商城展示功能测试、点餐商城添加、点餐商城搜索、密码修改功能测试,如表6-1、6-2、6-3、6-4、6-5所示:
表6-1 用户登录功能测试表
| 用例名称 | 用户登录系统 |
| 目的 | 测试用户通过正确的用户名和密码可否登录功能 |
| 前提 | 未登录的情况下 |
| 测试流程 | 1) 进入登录页面 2) 输入正确的用户名和密码 |
| 预期结果 | 用户名和密码正确的时候,跳转到登录成功界面,反之则显示错误信息,提示重新输入 |
| 实际结果 | 实际结果与预期结果一致 |
点餐商城查看功能测试:
表6-2 点餐商城查看功能测试表
| 用例名称 | 点餐商城查看 |
| 目的 | 测试点餐商城查看功能 |
| 前提 | 用户登录 |
| 测试流程 | 点击点餐商城列表 |
| 预期结果 | 可以查看到所有点餐商城信息 |
| 实际结果 | 实际结果与预期结果一致 |
管理员添加点餐商城界面测试:
表6-3 管理员添加点餐商城界面测试表
| 用例名称 | 点餐商城发布测试用例 |
| 目的 | 测试点餐商城发布功能 |
| 前提 | 管理员用户正常登录情况下 |
| 测试流程 | 1)管理员点击点餐商城,然后点击添加后并填写信息。 2)点击进行提交。 |
| 预期结果 | 提交以后,页面首页会显示新的点餐商城信息 |
| 实际结果 | 实际结果与预期结果一致 |
点餐商城搜索功能测试:
表6-4 点餐商城搜索功能测试表
| 用例名称 | 点餐商城品搜索测试 |
| 目的 | 测试点餐商城搜索功能 |
| 前提 | 无 |
| 测试流程 | 1)在搜索框填入搜索关键字。 2)点击搜索按钮。 |
| 预期结果 | 页面显示包含有搜索关键字点餐商城 |
| 实际结果 | 实际结果与预期结果一致 |
密码修改搜索功能测试:
表6-5 密码修改功能测试表
| 用例名称 | 密码修改测试用例 |
| 目的 | 测试管理员密码修改功能 |
| 前提 | 管理员用户正常登录情况下 |
| 测试流程 | 1)管理员密码修改并完成填写。 2)点击进行提交。 |
| 预期结果 | 使用新的密码可以登录 |
| 实际结果 | 实际结果与预期结果一致 |
6.3 系统测试结果
通过编写微信小程序的网上订餐平台的测试用例,已经检测完毕一上功能模块的测试,通过这4大模块为微信小程序的网上订餐平台的后期推广运营提供了强力的技术支撑。
结 论
网络大环境下,电子商务的商业模式已经遍及全国各地,由于人们生活水平的提高以及生活节奏的加快,让人们也已经爱上这种购物模式。本次开发的微信小程序的网上订餐平台即是基于目前电子商务模式而建设的,其开发目的是给用户提供一个全新的交易环境,提高用户购物的体验度,系统的开发不仅可以实现道具城游戏商品的购物、销售,还能进行人机对话,功能非常多样。
该微信小程序的网上订餐平台使用的开发环境是功能强大的JAVA+MYSQL,在大学的学科中重点学习了这两中技术,在对这些技术学习、熟悉之后,结合对系统进行的需求分析顺利的完成了本次项目的设计。在最初接到任务书的那一刻,比较迷茫,没有任何的思路,在经过了老师的指导以后,调查了一些购物系统相关的资料后,慢慢的有了头绪,开始入手开题,明确了系统的内容,对系统进行可行性的分析,确定系统可行以及功能内容以后,就按照开题初步设计的内容进行完善,慢慢补充、学习,最终结束了程序的开发,也完成了论文的写作。这一过程,虽然艰辛,但也学习到了很多,对项目开发流程也有了一个新的认识,动手能力也得到了提高,这正是书本上所学习不到的。
经过开发本项目,让我非常有成就高,与此同时我对程序的开发更加感兴趣了,信息技术真的很强大,也很深奥,在以后工作中,我将会寻找与其相关工作,继续深入学习,开发出更优秀的项目。
参考文献
[1]王馗,吴勇灵. 基于微信小程序的点餐系统设计与实现 [J]. 现代信息科技, 2023, 7 (22): 30-35+39. DOI:10.19850/j.cnki.2096-4706.2023.22.007
[2]刘方磊. 基于SSM框架的旅游大数据分析系统设计与实现 [J]. 中国新技术新产品, 2023, (21): 22-25. DOI:10.13612/j.cnki.cntp.2023.21.002
[3]Joshua B Z . Book Reviews: Eva Solomon, CSJ, ssm, Come Dance with Me: A Medicine Wheel Practice of Anishinaabe Catholic Interculturation of Faith [J]. Anglican Theological Review, 2023, 105 (4): 550-551.
[4]潘显民,欧战祥,夏雅. 仿生学下基于SSM的大学生学习资源共享系统设计 [J]. 湘南学院学报, 2023, 44 (05): 44-48.
[5]施峰,张瑾. 基于SSM的编译原理精品课程网站设计与实现 [J]. 中国新通信, 2023, 25 (20): 44-46+49.
[6]Dimitrios K ,Vasileios K . Addressing geometric and material nonlinearities in fluid-structure interaction with the ALE-SSM framework [J]. Engineering Structures, 2023, 295
[7]Francisco C A ,P. B M ,C. J S . Transnational Banking Supervision, Distance-to-Distress and Credit Risk: the SSM Case [J]. Applied Economics Letters, 2023, 30 (15): 2079-2085.
[8]张娅妮,刘霞. 微信扫码点餐小程序的设计与实现 [J]. 电脑与信息技术, 2023, 31 (04): 62-66. DOI:10.19414/j.cnki.1005-1228.2023.04.011
[9]Roque N ,Adamo S . Modeling Observer Search Termination in a Subsequent Search Misses (SSM) Experimental Framework: The Role of Experience. [J]. Journal of Vision, 2023, 23 (9): 5936-5936.
[10]曾慧群. 基于Android的智慧点餐系统设计与实现 [J]. 现代信息科技, 2023, 7 (14): 15-19. DOI:10.19850/j.cnki.2096-4706.2023.14.004
[11]李志伟. 基于Eclipse+SDK开发平台的无线点餐系统设计 [J]. 信息与电脑(理论版), 2023, 35 (12): 125-128.
[12]Amir G K ,Afshin S ,Reza D , et al. Modifying Sowing date as an Adaptation Strategy to Climate Change in Grain Maize (Zea mays L.) Under mild-arid Climates as Simulated by the SSM-Maize Model [J]. International Journal of Plant Production, 2023, 17 (3): 437-447.
[13]袁冰洁,刘新霞. 我市外卖平台积极行动制止餐饮浪费[N]. 濮阳日报, 2023-05-19 (003). DOI:10.28614/n.cnki.npyrb.2023.000898
[14]Wilson C ,Sherif R ,Tatenda N , et al. Relationship between clinicopathological characteristics and margin involvement after SSM versus SIM [J]. European Journal of Surgical Oncology, 2023, 49 (5): e226-e226.
[15]王侠,汪进敏,师瑜等. “快吃”微信点餐小程序的设计与运营构想 [J]. 中国质量万里行, 2023, (02): 62-65.
[16]张彭飞. 基于协同过滤的微信点餐推荐系统的设计与实现[D]. 吉林大学, 2022. DOI:10.27162/d.cnki.gjlin.2022.007344
[17]种倩倩,孙丽英,陈滨等. 基于微信小程序的点餐系统的设计与开发 [J]. 电脑知识与技术, 2022, 18 (19): 66-69+73. DOI:10.14004/j.cnki.ckt.2022.1307
[18]王海燕. 论网上订餐平台企业财务战略存在的问题及对策 [J]. 商业观察, 2022, (15): 45-48.
[19]谷研硕,时振涛,孙申英等. 基于内容推荐算法的点餐系统的设计与实现 [J]. 电脑知识与技术, 2022, 18 (10): 48-49. DOI:10.14004/j.cnki.ckt.2022.0815
[20]陈帅. 微信点餐系统小程序的设计与实现 [J]. 电子技术与软件工程, 2021, (24): 30-31.
致谢
通过这样设计与开发这样一个系统,首先向我们老师、同学和朋友表达真诚的感谢。没有指导老师的指导和平日子的教导,我也不能够学到如此多的专业知识。另外,也佩服老师兢兢业业的工作态度,给我们做好了表率。系统开发技术要学习的东西很多,前台框架、后台框架、业务流程、数据结构、操作系统等各种知识非常的丰富,都需要慢慢的专研。在这里,首先感谢老师细心的教导,我只想说一句:“老师,谢谢您,您辛苦了!有您在,大学生活才更加的充实。”另外,我要感谢我的室友,由于知识掌握得不够产生各种问题,正因为有了你们的帮忙,给我提出很多很好的建议,才能更好的解决系统开发问题。同时,我也应该感谢那些计算机专业的先哲们,正是由于有这么一群人,才能把这样的专业研究得如此透彻,才能助力新世界的诞生。你们的理论,是我们一生学习的内容,你们的成就,是我们一生追求的目标。
最后,也希望自己在未来的道路上能够走得更远,不辜负在大学的学习,以及老师们的细致的教导。
免费领取项目源码,请关注❥点赞收藏并私信博主,谢谢~
4110

被折叠的 条评论
为什么被折叠?



